Next Article in Journal
Are Ecological Design Principles Becoming the Norm in Contemporary Landscape Design? A Comparative Analysis of Realized Park Projects (2015–2025)
Previous Article in Journal
Comprehensive Impact of Different Urban Form Indices on Land Surface Temperature and PM2.5 Pollution in Summer and Winter, Based on Urban Functional Zones: A Case Study of Taiyuan City
 
 
Font Type:
Arial Georgia Verdana
Font Size:
Aa Aa Aa
Line Spacing:
Column Width:
Background:
Article

Improved Fault Resilience of GFM-GFL Converters in Ultra-Weak Grids Using Active Disturbance Rejection Control and Virtual Inertia Control

by
Monigaa Nagaboopathy
*,
Kumudini Devi Raguru Pandu
,
Ashmitha Selvaraj
and
Anbuselvi Shanmugam Velu
Department of Electrical and Electronics Engineering, CEG Campus, Anna University, Chennai 600025, India
*
Author to whom correspondence should be addressed.
Sustainability 2025, 17(14), 6619; https://doi.org/10.3390/su17146619
Submission received: 5 June 2025 / Revised: 15 July 2025 / Accepted: 15 July 2025 / Published: 20 July 2025

Abstract

Enhancing the resilience of renewable energy systems in ultra-weak grids is crucial for promoting sustainable energy adoption and ensuring a reliable power supply during disturbances. Ultra-weak grids characterized by a very low Short-Circuit Ratio, less than 2, and high grid impedance significantly impair voltage and frequency stability, imposing challenging conditions for Inverter-Based Resources. To address these challenges, this paper considers a 110 KVA, three-phase, two-level Voltage Source Converter, interfacing a 700 V DC link to a 415 V AC ultra-weak grid. X/R = 1 is controlled using Sinusoidal Pulse Width Modulation, where the Grid-Connected Converter operates in Grid-Forming Mode to maintain voltage and frequency stability under a steady state. During symmetrical and asymmetrical faults, the converter transitions to Grid-Following mode with current control to safely limit fault currents and protect the system integrity. After fault clearance, the system seamlessly reverts to Grid-Forming Mode to resume voltage regulation. This paper proposes an improved control strategy that integrates voltage feedforward reactive power support and virtual capacitor-based virtual inertia using Active Disturbance Rejection Control, a robust, model-independent controller, which rapidly rejects disturbances by regulating d and q-axes currents. To test the practicality of the proposed system, real-time implementation is carried out using the OPAL-RT OP4610 platform, and the results are experimentally validated. The results demonstrate improved fault current limitation and enhanced DC link voltage stability compared to a conventional PI controller, validating the system’s robust Fault Ride-Through performance under ultra-weak grid conditions.

1. Introduction

The shift to sustainable energy has led to widespread integration of renewables and storage systems. They offer clean, environmentally friendly energy solutions, which are essential for reducing greenhouse gas emissions and mitigating climate change [1,2,3]. However, their integration into weak grids poses challenges such as voltage instability and poor FRT performance due to high grid impedance, a low SCR, and low inertia [4,5]. Robust control strategies are vital to maintain voltage stability and ensure reliable power, especially under weak grid conditions. Voltage instability may cause outages and safety issues [6,7,8]. Thus, improving FRT capability and DC voltage regulation remains a key research focus.
To address these issues, control techniques such as the Virtual Synchronous Generator concept have been introduced. The Virtual Synchronous Generator aims to emulate the dynamic characteristics of traditional synchronous machines to enhance the grid stability by introducing synthetic inertia and providing voltage support during faults. VSG-based methods provide reactive power support during symmetrical and asymmetrical faults, facilitating voltage recovery [9,10,11]. However, these control techniques are often complex and may introduce slower response times due to the emulation of synchronous machine swing equations. Such latency is particularly critical in weak grid conditions, where rapid voltage stabilization and current limitation are essential to prevent instability. Moreover, existing VSG-based methods primarily emphasize active power regulation rather than providing robust reactive power support, which limits their overall effectiveness during fault scenarios [12,13,14]. While synchronverter technologies have been explored for providing synthetic inertia to enhance fault response, they generally lack robust reactive power control [15,16].
In addition to synthetic inertia-based approaches like VSG, another crucial aspect for improving system resilience under weak grid conditions is effective fault current limitation, particularly through Grid-Following Mode operation. In GFL mode, converters synchronize to the grid through a Phase-Locked Loop (PLL) and regulate d and q-axes currents to control active and reactive power outputs rather than directly controlling voltage or frequency. This mode is essential for safely limiting fault currents during grid disturbances, especially under weak grid conditions. Fault current limiting in GFL mode is crucial for the reliable integration of Distributed Energy Resources (DER) in microgrids. Control strategies like active and reactive power control ensure stability and grid compliance, aligning with converter constraints during faults [17,18,19].
Numerous strategies have been proposed to enhance the FRT capability and voltage stability of GFM converters under weak grid conditions [20,21], including virtual impedance, reactive power control, and hybrid methods [22,23,24]. Virtual impedance dynamically adjusts converter output impedance during faults, reducing fault current and improving transient stability [25,26]. However, it requires fine-tuning and may not ensure voltage recovery under ultra-weak grids. Other methods, such as virtual sequence control, limiters, and saturators, modify the current response during faults and cap excessive current [27,28,29] but often provide limited voltage support. Cross-forming techniques offer quick fault current limitation and grid synchronization but suffer from inherent stability issues under severe faults [30]. These methods, while reducing the fault current, often introduce additional complexity and frequently neglect DC link voltage regulation. Their inability to sustain voltage recovery during severe faults limits their practical deployment, necessitating improved and coordinated control strategies. Conventional control methods such as Proportional Integral (PI) control and Model Predictive Control (MPC) have been widely used for voltage and current regulation in GCC. PI controllers are easy to implement but suffer from poor dynamic performance under weak grid conditions and lack robustness during disturbances. MPC provides improved transient response and predictive control, but is computationally intensive, making it unsuitable for quick fault mitigation and real-time applications in ultra-weak grids [31].
Recent research has explored ADRC as a robust alternative to PI controllers, offering improved disturbance rejection without the need for precise system modelling [32]. It has proven effective in LVRT, reactive power control, and voltage stability under weak grids [33]. Long et al. proposed an ADRC-based virtual capacitor–virtual inertia method to enhance DC microgrid stability, improving power transfer and DC link voltage [34]. Despite ADRC’s adaptability and resilience, its application has been limited to battery systems without reactive power control.
Hybrid control frameworks combining GFL and GFM modes enhance FRT and voltage recovery during faults [35,36]. Normally, converters operate in GFM mode for voltage stability and switch to GFL during faults to limit currents. Post-fault, the system reverts to GFM mode. However, transitions are not optimized for weak grids and overlook DC bus voltage stability. Conventional PI controllers yield poor performance during dynamic disturbances, and also, GFL mode current regulation during faults is inconsistent, affecting stability. Most frameworks lack a robust mechanism for rapid disturbance rejection and voltage regulation, limiting practical application. Despite the progress made by the aforementioned methods, achieving stable voltage regulation in ultra-weak grids remains challenging, as existing methods lack integrated FRT and DC voltage support. Additionally, seamless GFM-GFL transitions are limited by complex tuning and control.
This paper proposes a dual-mode converter operating in both GFM and GFL modes under low SCR, addressing the above limitations effectively. Unlike conventional methods, the proposed system enables the GCC to operate in both GFM and GFL modes under ultra-weak grid conditions. During normal operation, the GCC operates in VSG-based GFM mode, ensuring stable voltage regulation. Upon fault detection, the disturbance detector shifts GCC to GFL mode, where the ADRC-based reactive power control loop regulates the quadrature-axis currents to limit fault currents. Simultaneously, the virtual capacitor method using ADRC facilitates active power transfer, stabilizing the DC link voltage through rapid disturbance rejection capabilities. Post-fault, the system seamlessly reverts to GFM mode, improving resilience under varying conditions.
To further highlight the advantages of the proposed approach, a detailed comparison with existing methods is presented in Table 1. The comparison focuses on various aspects such as DC link voltage stability enhancements, FRT capability improvement, disturbance rejection, and control transition handling.
The structure of this paper is organized as follows: Section 2 describes the system architecture and proposed control strategy, including the mathematical formulation for the ADRC-based approach.
Section 3 presents the simulation and real-time results obtained from RT-LAB, which demonstrate the effectiveness of the proposed method under various fault conditions. A detailed comparison with existing methods focusing on aspects such as FRT capability, DC link voltage stability, adaptability to varying SCR, and multiple faults is also provided.
Section 4 concludes this paper and outlines the potential areas for future research.

2. Structure of the Proposed Controller

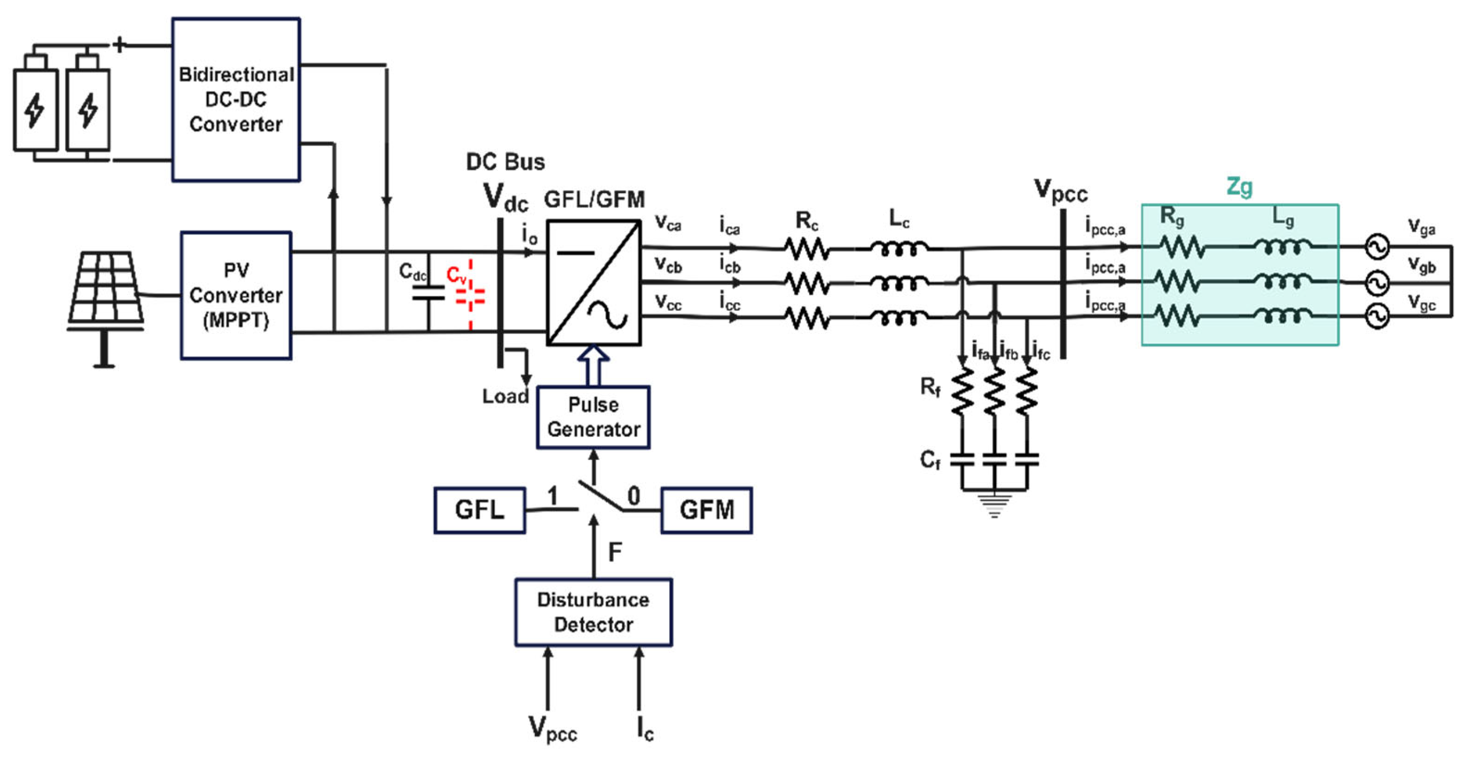
The topology of the test system considered is shown in Figure 1, where the DC microgrid is connected to the AC grid through a three-phase, two-level voltage source converter under an LCL filter. The converter uses six IGBT-based switches and operates under SPWM. The system is designed to evaluate grid support and FRT performance under ultra-weak grid conditions. The DC microgrid consists of a Photo Voltaic (PV) system with Maximum Power Point Tracking (MPPT) and a boost converter interfaced with a Battery Management System (BMS), where a battery is connected to a DC bus through a bidirectional buck boost converter to regulate the DC link voltage. The PV supplies power to a DC load, while the BMS ensures DC link voltage stability at its nominal voltage by managing battery charging and discharging. If the PV power generation is insufficient, the BMS discharges the battery, and if the PV power is excessive, the battery charges. The primary direction of the power flow in this study is considered to be from a DC microgrid to an AC grid.
The Grid-Connected Converter shown in Figure 1 includes an LCL filter consisting of R c , L c , which are the converter-side filter resistor and inductor, and R f , C f , which are the filter resistor and capacitor to mitigate harmonics introduced by PWM signals and improve power quality. R g , L g are the grid-side resistor and inductor, which include the grid impedance and filter impedance, which is represented as a lumped parameter for simplified mathematical modelling. The key electrical variables are v p c c , which is the point of the common coupling voltage; v g , which is the grid voltage; i c , which is the converter output current, i p c c , which is the PCC current injected into the grid; and i f , which is the filter capacitor current. The system operates in both GFM and GFL modes with seamless transitions to ensure stable operation and fault current limitation under ultra-weak grid conditions.
The proposed test system shown in Figure 1 aims to enhance the FRT capability of the GCC under weak grid conditions. The system operates in a dual-mode configuration, where the converter functions in GFM under normal conditions and changes to GFL during grid disturbance to effectively manage fault currents. When a symmetrical or asymmetrical fault occurs within the power network, the voltage at the PCC experiences a significant drop, resulting in a substantial increase in fault current magnitude across all three phases of the inverter. Symmetrical faults involve all three phases equally, such as a three-phase short circuit leading to balanced but severe disturbances with high and equal fault currents across all phases. In contrast, an asymmetrical L-G fault, which is considered for study in this paper, affects the faulted phase and causes imbalance to the system. While symmetrical faults are less common but more severe, asymmetrical faults occur more frequently in real-world scenario. Both cause voltage instability, particularly under ultra-weak grid conditions.
To mitigate these disturbances, the proposed system employs a disturbance detection algorithm that continuously monitors the converter current magnitude and PCC voltage. Upon detecting a fault, the converter switches from GFM to GFL mode, where an ADRC controller is used in the outer d-axis and q-axis control loops. ADRC accurately tracks internal disturbances resulting from the mode transition process and ensures that the converter current is limited. Furthermore, the ADRC controller estimates external disturbances, such as DC link voltage fluctuations induced by the fault, and actively compensates them through a robust feedback mechanism. To further enhance FRT performance and maintain DC bus voltage stability, the proposed approach incorporates voltage feed forward reactive power compensation, which dynamically adjusts the reactive power reference corresponding to voltage sags during disturbances.
The approach adopted for mode switching is shown as a flowchart in Figure 2. The proposed approach initializes the system in GFM mode with the disturbance flag set to 0. It continuously monitors system parameters such as phase voltages and currents ( V P C C , a V P C C , b V P C C , c I C , a I C , b I C , c ) . Upon detecting a disturbance F, the flag is set to 1, triggering an immediate transition to GFL mode for fault current limitation and system stabilization. Once the parameters are normalized, the disturbance flag resets to 0 and operates in GFM mode, ensuring proper synchronization and voltage recovery.

2.1. VSG-Based GFM Control Strategy

The GFM control shown in Figure 3 is a pivotal technique designed to enable power converters to establish and regulate voltage and frequency autonomously, effectively mimicking the dynamic behavior of conventional synchronous generators [38]. By incorporating inertia and voltage control characteristics, GFM converters contribute to system stability, making them indispensable for enhancing inertia, frequency stability, and resilience, particularly in weak and islanded grid scenarios [39]. GFM control is increasingly adopted for integrating renewable energy sources and energy storage systems to ensure reliable power supply under varying operating conditions.
To achieve this, the converter control integrates the fundamental electro-mechanical dynamics of a synchronous generator, as shown in Figure 4, which includes virtual inertia, damping, primary voltage, and frequency droop characteristics [38,40]. The VSG active power frequency control is based on the rotor equation and expressed by
P m P g D ω ω s = J ω s d ω d t | ω = d θ d t
        ( f * f ) m p + P g * = P m                      
where P m is the input mechanical power; P g is the actual measured active power; D is the damping coefficient; ω is the angular velocity; ω s is the rated angular velocity; J is the virtual inertia; θ is the electrical angle; f * is the nominal frequency; f is the actual system frequency; P g * is the reference power from the inverter control; and m P is the active power droop coefficient, which is represented in Figure 4.
Similarly, the voltage-controlled equation of the VSG is given by
v P C C , d * = Q g * Q g m Q + v n o m i n a l
  • where v n o m i n a l is the nominal reference voltage;
  • v P C C , d * is the regulated converter reference voltage;
  • Q g * is the reference reactive power;
  • Q g is the actual measured reactive power;
  • m Q is the reactive power droop coefficient.
The droop coefficients governing the steady state power sharing and frequency voltage regulation are critical for balancing system stability and coordinated operation. The active power frequency droop coefficient m P and reactive power voltage droop coefficient m Q are typically based on the system’s steady state response and stability margins [14,41].

2.2. ADRC-Based GFL Control Strategy

Figure 5 depicts the GFL control strategy where the ADRC on the outer DC bus voltage control loop with virtual inertia in the d-axis and outer reactive power loop in the q-axis helps to generate proper i c d * and i c q * , respectively, which helps in maintaining DC bus voltage stability and limiting the fault current under weak grids.

2.3. Modelling of ADRC

Active Disturbance Rejection Control is a robust control approach that estimates the generalized disturbances, accounts for unknown system dynamics, and mitigates disturbances through feedback compensation [42]. The ADRC controller design incorporates the Expanded State Observer (ESO) and the Linear State Error Feedback (LSEF). ADRC is introduced in the outer d and q-axes loops to generate proper i c d * and i c q * .

2.3.1. Mathematical Modelling of Virtual Capacitor-Based Virtual Inertia Control

In the DC microgrid, there is no rotating rotor or special energy storage system to provide additional transient compensation power during faults, which is realized by a virtual capacitor-based VIC strategy [34] to address this challenge by simulating the dynamic behavior of an actual capacitor to absorb sudden power fluctuations. The relationship between the power injected into the DC bus P i n and output power of the inverter after filter processing P o u t can be expressed as
P o u t P i n = Δ P
where P i n is the input power from the DC microgrid, P o u t is the output power delivered to the GCC, and Δ P is the instantaneous power difference resulting from faults or disturbances. During a fault, this power imbalance Δ P results in excessive fluctuations in DC bus voltage V d c , which can cause significant disturbances to the fault current and degrade the overall system stability.
In Figure 6, the virtual capacitor C v aims to absorb sudden power fluctuation Δ P by mimicking the charging and discharging behavior of a real capacitor. The power fluctuation absorbed by the virtual capacitor is described as
P o u t P i n = Δ P = C v V d c * d V d c * d t
where
  • C v is the virtual capacitance value to emulate inertia;
  • V d c is the actual DC bus voltage;
  • V d c * is the reference DC bus voltage;
  • d V d c * d t is the rate of change of the reference voltage;
The change in current due to power imbalance can be formulated as
Δ i 0 = C v d V d c * d t = i d c * i 0
By drawing an analogy with the swing equation of the VSG, the governing equation for virtual capacitor-based inertial control can be expressed as follows:
i d c * i o D V d c * V O = C v d V d c * d t
where i d c * = k d V 0 V d c is derived from the droop equation. The term k d denotes the droop coefficient, while V 0 represents the rated DC voltage and V d c * corresponds to the reference DC bus voltage. D serves as a damping coefficient to mitigate power oscillations.
Figure 6. Virtual capacitor configuration.
Figure 6. Virtual capacitor configuration.
Sustainability 17 06619 g006

2.3.2. Modelling of ESO for DC Bus Voltage Control

In Figure 7, the strategy involves integrating an ADRC controller with VIC for DC bus voltage regulation. The exterior loop has DC bus voltage compared with the DC reference voltage, which is controlled by the ADRC controller and generates the direct-axis reference current ( i c d * ) to maintain voltage stability. External inertia support is provided to maintain V d c while ADRC functions as the outer loop controller to mitigate disturbances, including abrupt power variations and faults. Conventional approaches often overlook system dynamics, uncertainties, and irregular disturbances, which must be estimated and compensated. These disturbances are addressed through feedback compensation, effectively minimizing the steady state error of the DC bus voltage and achieving a first-order response.
Equating the input power of the converter is equal to the output power from Figure 1.
V d c i d c = V d c C V d V d c * d t + i o = 3 2 v c d i c d
where V d c is the DC bus voltage, C d c is the DC bus capacitance, i o is the output current of the DC bus, and v c d and i c d are the converter output voltage and currents along the d-axis, respectively. Here, v c d is aligned along the d-axis voltage and v c q is 0, under ideal conditions.
The output current i o is derived as
i o = 3 2 v c d i c d V d c C V d V d c * d t
From Equations (7) and (9),
d V d c * d t = 1 C v k d V o V d c 3 2 v c d i c d V d c + C V d V d c * d t D V d c * V o
Taking x 1 = V d c * as the state variable and u t = i c d as the control input, the dynamic state equation is written as
x 1 ˙ t = f y , u , d + bu t y = x 1 t
where f y , u , d = 1 C v k d V o V d c + C V d V d c * d t D V d c * V o is the sum of all disturbances, which includes sudden power changes, fault at PCC, and virtual inertia compensation.
b = 3 2 v c d C v * V d c is the critical gain determined by the ratio of the converter voltage to the product of virtual capacitance and DC bus voltage.
ADRC effectively estimates and compensates for external disturbances caused by fault at the PCC and power imbalance. The VIC acts as an emulated energy storage system, providing a virtual power buffer to smooth out transient DC bus voltage fluctuations. By accurately tracking V d c * and generating appropriate i c d * , the system ensures stability under disturbances and improves FRT performance.
The Linear State Error Feedback (LSEF) estimates the disturbance using the following equations:
x 1 ˙ t = x 2 t + bu t x 2 ˙ t = K t y t = x 1 t
where
  • x 2 = f ( y , u , d ) is the extended state variable to estimate the total disturbance;
  • f ^ y , u , d = x ^ 2 is the estimated value of disturbance;
  • u t is the control input generated by ADRC;
  • b is the system gain;
  • K t represents the rate of change of disturbance assumed to be slowly varying;
  • y t is the measured output, which is the estimated V d c * .
The overall system is represented in standard state space form:
X ( t ) ˙ = AX t + BU ( t ) + EK t Y t = CX t
This representation helps us understand how the system’s state changes over time in response to inputs and disturbances,
where
A = 0 1 0 0 , B = b 0 T , C = 1 0 , E = 0 1 T
A, B, E, and C are matrices that describe the system dynamics.

2.4. LCL Filter Model in dq Reference Frame

To implement ADRC in the reactive power control loop along the q-axis, the LCL filter’s mathematical model is formulated in the dq reference frame [43]. Equation (15) represents the internal dynamics of the system when the converter is connected to the grid using an LCL filter and the interaction between the inverter current, capacitor voltage, and grid-side current in the direct and quadrature-axis reference frames.
d d t i c d i c q v P C C , d v P C C , q i P C C , d i P C C , q = R c L c ω s 1 L c 0 0 0 ω s R c L c 0 1 L c 0 0 1 C f 0 1 R f C f ω s 1 C f 0 0 1 C f ω s 1 R f C f 0 1 C f 0 0 1 L g 0 R g L g ω s 0 0 0 1 L g ω s R g L g i c d i c q v P C C , d v P C C , q i P C C , d i P C C , q + 1 L c 0 0 0 0 1 L c 0 0 0 0 0 0 0 0 0 0 0 0 1 L g 0 0 0 0 1 L g v c d v c q v g d v g q
where
  • i C d , i C q , v P C C , d , v P C C , q , i P C C , d , i P C C , q are the state variables;
  • v c d , v c q are the converter output voltage components in the d-q frame and are the input variables;
  • i c d , i c q are the converter-side filter inductor current components in the d-q frame;
  • v P C C , d v P C C , q are the point of common coupling voltage components in the d-q frame;
  • i P C C , d i P C C , q are the grid-side filter inductor current components in the d-q frame;
  • v g d , v g q are the grid-side filter inductor voltage components in the d-q frame.
This model describes how the system components interact to ensure power transfer from the inverter to the grid, including LCL filter dynamics. The converter voltage is conventionally aligned along the d-axis of the synchronously rotating dq frame with q leading d and aligning the converter output voltage vector along the d-axis, resulting in the q-axis voltage component being zero. Therefore, v c q = 0 under normal operating conditions. The reactive power output from the converter derived from power components in dq frame is given by
Q g = 3 2 v c d × i c q
where
  • v c d is the d-axis converter voltage;
  • i c q is the q-axis converter current component responsible for the reactive power exchange.

2.4.1. Expanded State Observer for Outer Reactive Power Control Loop

The control objective is to inject the required amount of reactive power corresponding to the voltage sag during fault and generate the required reactive current i c q * in order to regulate converter currents. The ADRC-based controller effectively tracks i c q * , contributing to overall FRT capability. The ESO estimates both the actual state variables and total disturbances, including internal and external ones in real time, and provides robust control during faults. The mathematical formulation involves an observer dynamics equation and an update law, which is shown in the following equations.
Differentiating on both sides of Equation (16),
d Q g d t = 3 2 i c q d v c d d t + v c d d i c q d t
Since v c d = v P C C , d from Equation (15),
d Q g d t = 3 2 1 C f i c d 1 R f C f v p c c , d + ω s v p c c , q 1 C f i p c c , d v c d R c L c i c q + v c d ω s i c d 1 L c v p c c , q + 1 L c v c q
By accurately estimating the disturbance d Q g d t , the ADRC controller compensates for sudden changes in reactive power demand due to faults, ensuring smooth regulation of i c q tracking to prevent overcurrent and ensure stable operation, as shown in Figure 7.
Taking x 3 = Q g as the state variable, the dynamic state equation is
x 3 ˙ = f y , u , d + bu t y = x 3 t
where
  • x 4 = f y , u , d = 3 2 v c d ( ω s i c d v P C C , q L c + v c q L c ) is the clustered disturbances influenced by the PCC voltage, converter voltage, currents, and inductance.
  • u t = i c q is the input to the system, which corresponds to the reference current i c q * of the inner current loop.
  • b = 3 2 ( 1 C f i c d 1 R f C f v p c c , d + ω s v p c c , q 1 C f i p c c , d v c d R c L c ) is the critical gain determined by the converter’s side resistance, inductance, voltage, and current; and the PCC voltage, currents, filter capacitance, and resistance.
Expanding the state variables similar to Equation (13) in order to estimate the total disturbance of the system,
x 3 ˙ t = x 4 t + bu t x 4 ˙ t = H t y t = x 3 t
The dynamic model of the Linear Extended State Observer (LESO) is described by the state equations
X ˙ = AX t + BU + EH t Y t = CX t
where
  • X t = x 3 x 4 T represents the state vector;
  • Y t is the measured output;
  • A, B, C, and E are matrices defined as
A = 0 1 0 0 , B = b 0 T , C = 1 0 , E = 0 1 T
H(t) is the unknown function representing the rate of change of disturbances.
A specific algorithm in [34] aims to estimate the disturbances f ( y , u , d ) and compensate in real time to produce the desired control signal. The estimation process involves observer error calculation.
e = y ^ y y ^ ˙ = f ^ ˙ y , u , d β 1 f a l 1 + bu t f ^ ˙ y , u , d = β 2 fa l 1
where
  • e is the observer error;
  • y ^   is   x ^ 3 , which is the observation results of x 3 ;
  • f ^ y , u , d   i s   x ^ 4 , which is the observation results of f y , u , d ;
  • y ^ ˙ is the estimation of the state derivative;
  • β 1 and β 2 are observer gains that determine the bandwidth of the observer;
  • f a l 1 from Equation (23) is a nonlinear function generally approximated as e when linearized.
In Figure 7, the LESO is the simplified linear form of the ESO used for accurate estimation of the unknown disturbances H(t) and helps in achieving accurate tracking of i c q * , even during disturbances using the linear observer, compensating external and internal disturbances, and ensuring robust current regulation and fast and dynamic response.
Linear ESO dynamics for reactive power control and DC bus voltage control are re-written in state space form as
X ^ ˙ t = A X ^ t + BU t + L y t y ^ t y ^ t = C X ^ t
The Leuenberger observer L = β 1 β 2 T is the error feedback gain matrix of the LESO. It is employed to estimate the states and disturbances by dynamically adjusting the gains β 1 and β 2 . The choice of these gains depends on the desired observer bandwidth, which determines how quickly and accurately the LESO can track disturbances.

2.4.2. Linear State Error Feedback Control

The LSEF control law in conjunction with the LESO adjusts the control input u(t) based on an estimate of the disturbance x ^ 2 and x ^ 4 and counteracts disturbances in real time, enhancing system robustness and performance of the control system.

2.4.3. Parameter Tuning of ADRC Controller

According to the second-order Butterworth polynomial [44],
        s 2 + 2 ω 0 s + ω 0 2 = 0 .
The characteristic equation obtained for [[A] − [L][C]],
s 2 + β 1 s + β 2 = 0 ,
is the standard observer dynamics.
By comparing Equations (25) and (26), the observer parameters are defined as β 1 = 2 ω 0 ; β 2 = ω 0 2 , where ω 0 = ω s w i t c h i n g 10 , where ω s w i t c h i n g represents the switching frequency of the power converter. For the observer to maintain stability, its characteristic roots must reside in the left half of the s-plane. The controller parameter ω c is determined using the relation ω o = ( 5 ~ 10 )   ω c [45,46]. An appropriate selection of ω c is crucial for achieving an optimal trade-off between system performance and disturbance rejection. The key benefit of this approach is its efficiency and minimal complexity, which simplifies the controller design and implementation process. In this study, a linear ADRC design is adopted to enhance practicality and facilitate its application in engineering control strategies. The combination of ESO and LSEF ensures real-time disturbance estimation and compensation. The system remains resilient even during faults at the PCC due to the dynamic disturbance rejection capability.
The bode plots shown in Figure 8 illustrates the frequency response obtained by perturbing the input V d c and measuring the output i c d * to the ADRC controller along the d-axis and also perturbing the input Q g and measuring the output i c q * along the q-axis of the ADRC controller for generating the d-axis and q-axis reference currents, which are crucial for ensuring robust control and stability of the system. These plots offer key insights into the closed-loop dynamic behavior and robustness of the controller over a broad frequency spectrum.
Both i c d * and i c q * exhibit high gain at low frequencies, indicating strong disturbance rejection capability in the steady state region. A significant roll-off in magnitude occurs between 100 rad/s and 10,000 rad/s, suggesting the system is effectively filtering high-frequency disturbances. At high frequencies, the magnitude stabilizes close to 0 dB, ensuring that the system does not amplify high frequency noise, thereby improving robustness. i c d * has slightly lower gain than the i c q * at mid frequencies, indicating that the direct-axis current loop is slightly more damped than the quadrature-axis loop. The phase initially drops to around −90 degrees at lower frequencies, which is expected due to the inherent control dynamics and plant characteristics. A positive phase boost occurs between 1000 rad/s and 100,000 rad/s, reaching a peak around 50 degrees to 60 degrees. This suggests the presence of active compensation mechanisms in ADRC, improving stability margins and dynamic response. i c d * exhibits a slightly higher phase boost than i c q * , which implies that the system prioritizes better transient performance for the direct-axis current, enhancing active power control stability. At very high frequencies, the phase stabilizes, ensuring no excessive phase lag, which is critical for maintaining closed-loop stability under fast-changing grid conditions. The ADRC-based outer controller exhibits strong disturbance rejection, high frequency noise attenuation, and an improved phase margin, making it highly suitable for FRT applications and stability enhancement.

3. Results and Discussion

The test system given in Figure 1 was considered for analysis is an ultra-weak grid system where the X/R ratio is considered to be 1. Table 2 represents the system parameters considered for study. Comparative analysis of the proposed method of switching to GFL during fault with an ADRC-based control strategy using MATLAB R2023a was conducted and the following case studies were considered for the investigation.
(A)
Case (i): Converter in GFM mode—symmetrical fault
Case (ii): Converter switching from GFM to GFL mode—symmetrical fault
Case (iii): Converter in GFM mode—(Phases A–G faults)
Case (iv): Converter switching from GFM to GFL mode—(Phases A–G faults).
Comparison of the above four cases using performance indices was conducted and is tabulated below.
(B)
Comparison of DC link voltage stability during symmetrical and asymmetrical faults when switching from GFM to GFL mode using a PI controller without any inertia support and ADRC controllers with Virtual Capacitor-based Virtual Inertia support using stability indices was conducted.
(C)
Comparative experiments under different X/R ratios to assess the adaptability and effectiveness of the proposed control strategy.
(D)
Multiple fault events to validate the robustness and dynamic response of the system.
(E)
Verification of simulation results with RT-LAB results.
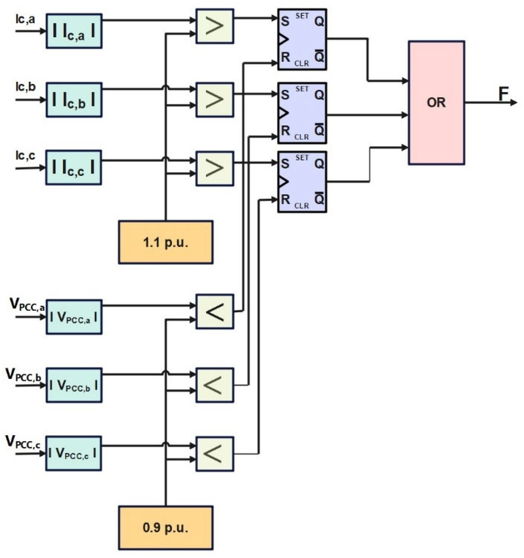
Figure 9 illustrates the disturbance detection block, which compares phase currents and voltages with predefined thresholds. If any current exceeds or the voltage drops below its threshold, SR flip-flops are triggered. The resulting signals are combined through a logical OR operator to generate the disturbance flag F, ensuring rapid and accurate fault identification across all three phases. In this paper, the disturbance is considered as symmetrical and an asymmetrical L-G fault.
  • Case (i): Converter in GFM mode—Symmetrical fault
The results presented in Figure 10 show that the three symmetrical phase-to-ground faults occur at PCC at 0.1 s and are cleared after 10 cycles. In response, the converter currents increase up to nearly 10 p. u, which is potentially harmful to the converter and other components. This clearly demonstrates the necessity of switching from GFM to GFL mode under ultra-weak grid conditions where X/R = 1. In ultra-weak grid conditions, symmetrical faults cause distorted and unbalanced current response due to the converter’s operation in GFM mode because the converter lacks sufficient grid support to enforce balanced voltage regulation.
While GFM converters are inherently designed to provide voltage and frequency support, these functionalities become ineffective during severe faults, such as three-phase ground faults, where the PCC voltage is almost 0. Under such conditions, the converter continues to attempt voltage regulation, which results in excessive currents greater than 1.1 p. u, thereby violating the overcurrent limits prescribed in FRT standards such as IEEE 1547-2018, which specifies that PCC voltage limits are within ±10% and mandates that the converter currents also should remain within the safe threshold to avoid hardware damage. Hence, switching to GFL mode enforces current-limiting control, thereby satisfying FRT conditions and ensuring safe converter operation. Although switching to GFL mode reduces the converter’s voltage support capability during a fault, this trade-off is justified, as voltage regulation is infeasible when the PCC voltage is near 0.
Figure 11 and Figure 12 illustrate the real and reactive power as well as the direct and quadrature-axes currents during a three-phase symmetrical fault between 0.1 and 0.3 s under GFM mode without switching to GFL. In Figure 11, the real power drops sharply to nearly −3 p.u while the reactive power rises significantly, reaching nearly 1.5 p.u, indicating the converter’s effort to inject reactive power for voltage support. This is a typical behavior of GFM control, which prioritizes grid voltage and frequency support. However, due to near-zero PCC voltage during a fault, the injected reactive power becomes ineffective, leading to excessive current injection. Figure 12 further confirms this, showing the direct-axis current decreasing significantly to around −3 p.u, which is consistent with the sharp drop in real power, while the quadrature-axis current rises to approximately 1.5 p.u, reflecting the reactive power injection attempt. These current levels far exceed the typical safe operating limits imposed by FRT standards, such as IEEE 1547-2018, which restricts overcurrent to approximately 1.1 p.u during faults to protect converter hardware. The ultra-weak grid condition further amplifies this response, resulting in severe dynamic stress and violation of FRT requirements. While GFM provides voltage support under moderate disturbances, these results clearly demonstrate that, during severe symmetrical faults, switching to GFL mode with current-limiting control is essential to ensure safe and compliant converter operation.
  • Case (ii): Converter switching from GFM to GFL mode—symmetrical fault
The results illustrated in Figure 13 highlight the voltage response at the PCC and corresponding converter currents under both GFM and GFL modes of operation. During normal operation from 0 to 0.1 s and after 0.3 s, the converter operates in GFM mode and aims to provide voltage support by controlling the voltage magnitude and frequency at the PCC. In this mode, the voltage waveform at PCC is nearly sinusoidal and has stable converter currents. When severe three-phase symmetrical faults occur at the PCC between 0.1 and 0.3 s, the converter switches from GFM to GFL mode by the activation of the disturbance detection block. By operating in GFL mode during a fault, the converter prioritizes current-limiting control rather than voltage regulation by limiting the fault current to 1 p.u, thereby satisfying FRT requirements and preventing potential damage to power electronic components or further system instability. Once the fault is cleared at 0.3 s, the converter switches back to GFM mode and gradually recovers the PCC voltage and stabilizes the converter currents.
In Figure 14, a significant drop in active power and a transient rise in reactive power occur immediately after the fault is initiated at 0.1 s due to the sudden voltage drop at PCC, which reduces real power transfer from 2 p.u to nearly −3 p.u. Simultaneously, the reactive power increases to 2 p.u due to a spike in reactive current around 2.1 p.u aligning with the reactive power overshoot. However, this overshoot in Q is promptly suppressed as the ADRC-based current controller effectively damps the response, ensuring that Q stabilizes quickly without inducing instability.
The direct-axis current response is shown in Figure 15, where the direct-axis current initially shows a small overshoot due to the GFM to GFL transition. In GFL mode, the ADRC-based current controller restricts the direct-axis current to a safe level at 0.1 p.u, even under severely low voltage, demonstrating excellent current regulation performance. The quadrature-axes current shows a sharp spike at fault inception, aligning with the reactive power overshoot seen in Figure 15. This is a dynamic response of the system as it reacts to the sudden voltage sag. However, the ADRC controller quickly brings the quadrature-axis current under control, stabilizing near 0, which reflects the controller’s ability to suppress transients effectively and restore the system to the steady state. These results clearly infer that the effectiveness of the proposed GFM to GFL transition in conjunction with the ADRC-based current controller enhances the system’s FRT capability while maintaining safe current levels.
  • Case (iii): Converter in GFM mode—(Phases A–G faults)
Figure 16 illustrates the system’s response for Phases A–G faults applied between 0.1 and 0.3 s. During this period, the converter remains in GFM mode without transitioning to GFL mode, and the system remains in an ultra-weak grid condition. Under an ultra-weak grid scenario, even a minor disturbance leads to significant voltage instability. The voltage magnitude sags to approximately 0.5 p.u and impacts the system’s ability to maintain a proper voltage profile.
The bottom plot highlights the behavior of inverter currents during faults. A substantial rise in current magnitude is observed immediately after the fault, with oscillations persisting throughout the fault duration. The absence of GFL mode switching results in overcurrent up to 10 p.u, imposing higher stress on converter components. Current harmonics and asymmetrical waveform distortion are prominent, indicating poor fault-handling capability in GFM operation. Maintaining the system solely in GFM mode during such disturbances fails to effectively mitigate fault-induced distortions, highlighting the necessity of mode switching for improved stability and protection.
Unbalanced current behavior during a fault is due to the asymmetrical nature of an L-G fault. An ultra-weak grid environment exacerbates this issue, reducing the system’s ability to perform symmetrical operations. Furthermore, during the GFM operation, the converter prioritizes voltage regulation based on internal references, which becomes distorted under the asymmetrical fault condition. The combination of distorted voltage references and weak grid support results in uneven current distribution across phases, manifested as unbalanced output currents.
Figure 17 shows the active power and reactive power dynamics. During the fault, there is a notable dip in active power from approximately 1.5 p.u to −0.5 p.u, and a corresponding surge in reactive power around 0.5 p.u. This can be attributed to the converter attempting to maintain voltage support in GFM mode, which in an ultra-weak grid becomes increasingly difficult due to the lack of grid stiffness. The unbalanced nature of the fault causes real and reactive power oscillations and impairs power quality.
Figure 18 illustrates the behavior of direct and quadrature-axes currents. The direct-axis current component experiences significant oscillations from −0.4 p.u to 0 p.u during the fault, and a quadrature-axis current from 0.1 p.u to 0 p.u, which clearly indicates poor damping capability and increased stress on the converter under a faulted ultra-weak grid scenario. This emphasizes the vulnerability of the GFM control strategy under an ultra-weak grid and asymmetrical fault conditions.
  • Case (iv): Converter switching from GFM to GFL mode—(Phases A–G faults)
Figure 19 shows the voltage at PCC and converter current when subjected to an unbalanced L-G fault at a PCC between 0.1 and 0.3 s under an ultra-weak grid scenario. In GFM mode before a fault, the voltage is balanced and sinusoidal, indicating stable converter operation. Once the fault occurs, a significant voltage unbalance appears at a PCC up to 0.5 p.u, confirming severe disturbance, typically in ultra-weak grids. During the fault, the converter operates in GFL mode and successfully limits the inverter current to nearly 1 p.u magnitude using the ADRC and preventing overcurrent damage. Following fault clearance after 0.3 s, the converter switches back to GFM mode, restoring the voltage and current profiles to their pre-fault conditions.
Figure 20 displays the real and reactive power during faults, where reactive power injection increases sharply near 4 p.u, while active power dips from nearly 2 p.u to −2.5 p.u but stays above 0, indicating continuous power transfer despite the fault. This power behavior shows that the converter injects the reactive current to support the grid fault response, although full voltage stabilization is not achieved due to an ultra-weak grid. Active power delivery is maintained, indicating continuous power transfer and effective FRT. Following GFL mode activation, both active and reactive powers stabilize rapidly with minimal oscillations, confirming the effectiveness of mode switching and ADRC-based control in managing fault-induced power disturbances.
Figure 21 shows the direct-axis current, which exhibits a controlled oscillatory increase during the fault around 0.6 p.u, staying within safe limits due to effective current regulation, and the quadrature-axis current around 1.2 p.u while switching to GFL mode and remains bounded throughout the fault period, which confirms that ADRC-based control with mode switching ensures robust FRT and system stability under ultra-weak grid conditions.
A set of critical performance indices was selected to rigorously compare the effectiveness of ADRC along with mode transition from GFM to GFL, particularly under an ultra-weak grid and severe symmetrical and asymmetrical fault scenarios. These indices provide a comprehensive evaluation of dynamic performance, power quality, and system reliability.
Table 3 presents the comparison of a system operating in GFM mode and GFM to GFL mode switching during symmetrical and asymmetrical L-G fault conditions. The evaluation focuses on Phase A values of key performance metrics such as crest factors, absolute errors, and power loss for a symmetrical three-phase fault. The current crest factor reflects the severity of the peak currents relative to their RMS value. Excessive current peaks during faults under ultra-weak grid conditions can over-stress the converter switches and filter components. The lower CFC observed in GFL mode shows enhanced current regulation and smoother FRT performance. The mean absolute voltage error quantifies the average deviation of the voltage and current from their references directly, indicating the controller’s steady-state accuracy. The ADRC consistently achieves a lower MAE for current and voltage regulation during GFL operation, enhancing system stability and reducing current overshoots compared to the PI. The ITAE captures both the magnitude and duration of voltage and current deviations, providing insights into the transient response and recovery time post-fault. A lower ITAE value during GFM to GFL mode switching highlights faster stabilization of the system voltage and currents, ensuring rapid system recovery. Quantifying internal converter power loss reflects the overall operational efficiency. Switching to GFL mode shows reduced power loss, indicating higher efficiency. Phase imbalance is a critical power quality metric, especially under ultra-weak grid conditions and faults where the symmetrical operation often deteriorates. The ADRC significantly reduces the voltage and current imbalances, demonstrating enhanced ability to maintain symmetrical operation even during mode transitions. This multidimensional assessment frameworks confirm the superiority of ADRC-based control and strategic GFM to GFL switching in enhancing FRT capability, maintaining current limits, and preserving voltage symmetry under ultra-weak grids and fault conditions.
(B) 
DC Link voltage stability analysis
The performance of the DC link voltage regulation during symmetrical three-phase faults and unbalanced Phases A–G faults was evaluated using a PI without virtual inertia and an ADRC with virtual inertia and shown in Figure 22 and Figure 23.
As shown in Figure 22, the conventional PI controller without virtual inertia exhibits noticeable voltage overshoot around ±90 V from the nominal value of 700 V, particularly between 0.10 and 0.18 s. In contrast, the ADRC with virtual inertia ensures faster voltage recovery, reduced overshoot, and superior damping characteristics. The DC bus voltage quickly stabilizes under the nominal value of 700 V even under fault-induced disturbances. This improved performance can be attributed to the strong disturbance rejection ability of ADRC and the inertia-emulation capability of the virtual inertia loop, which collectively enhance the dynamic response of the system. Hence, integrating ADRC with VIC significantly improves the DC bus voltage regulation and contributes to the FRT capability of the converter system.
In Figure 23, the PI controller without virtual inertia exhibits pronounced voltage oscillations with a peak overshoot of around ±90 V from the nominal 700 V, indicating poor damping capability and limited adaptability to fast transients. The minimum voltage under PI control drops to approximately 650 V with oscillations persisting for nearly 150 ms, potentially impacting the operation of converters. In contrast, the ADRC with a VIC maintains a tighter voltage regulation around the nominal value with peak deviations limited to within ±20 V and settles back to a steady state within 50–60 ms after the disturbance. The results clearly demonstrate that the ADRC with a VIC reduces the peak deviation by 60% compared to the PI controller, improves the settling time by over 50%, and enhances the DC link voltage stability under unbalanced fault conditions.
The DC link voltage stability during the symmetrical and asymmetrical L-G fault is analyzed by comparing various performance indices obtained from Figure 22 and Figure 23, and the results are tabulated in Table 4.
Both PI and ADRC controllers demonstrate similar rise times, but the ADRC exhibits a slightly faster response due to its effective disturbance estimation and compensation mechanism. The significant reduction in peak time achieved by the ADRC demonstrates its superior disturbance rejection capability and faster transient response. The drastic reduction in overshoot demonstrates the enhanced robustness of the ADRC controller in handling sudden disturbances. The ADRC achieves a significantly faster settling time by effectively rejecting external disturbances through its disturbance estimation mechanism. The ADRC effectively minimizes the steady state error, indicating accurate voltage regulation. The ADRC exhibits superior control over voltage deviations under fault conditions. Both the PI and ADRC controllers satisfy the 1% criterion, but the ADRC converges faster to the desired voltage level. The damping ratio is an essential parameter determining the stability of the control system.
ξ = β 1 2 ω 0
where
β 1 = 2 ω 0
A higher damping ratio with the ADRC signifies enhanced robustness and stability. The slightly higher ITAE with the ADRC can be attributed to its rapid adjustment mechanism, resulting in minor error fluctuations. The simulation results validate the proposed ADRC-based control strategy as an effective solution for enhancing FRT capability. By accurately regulating the fault current and providing real-time disturbance rejection, the proposed method ensures robust current regulation during faults. The comparative analysis indicates that the ADRC-based approach outperforms the conventional PI controller in terms of dynamic response and disturbance rejection. The implementation of virtual capacitor-based virtual inertia further enhances the system’s performance by providing additional DC bus voltage stability during faults. This enhancement is achieved through rapid disturbance estimation and rejection, superior tracking accuracy, and improved stability metrics. This strategy demonstrates great potential for practical implementations requiring enhanced FRT capabilities.
(C) 
Comparative experiments under different X/R ratios
To verify the adaptability of the strategy, comparative experiments under different X/R ratios (such as X/R = 5, 10) has been carried out.
Normally, X/R ratio = 5 indicates weak to moderately strong grids where reactance becomes more dominant, but grid stability may still be compromised under large disturbances. In Figure 24, in GFM mode, before the symmetrical three-phase fault under X/R = 5, the converter produces an unbalanced current waveform, but during the symmetrical fault after 0.1 s in GFL mode, currents are maintained properly to 1 p. u., focusing on current regulation rather than voltage regulation, and again after fault in GFM mode, the converter currents are unbalanced. The voltage waveform in GFM mode under X/R = 5 is slightly distorted, and during fault in GFL mode, the voltage waveform experiences a severe dip, which is expected under moderately strong grid conditions where voltage support cannot be actively provided by the converter.
X/R ratio = 10 represents strong grids, which means a more inductive grid. From Figure 25, in GFM mode, before the symmetrical fault under X/R = 10, the converter produces an unbalanced current waveform, but during a fault after 0.1 s in GFL mode, currents are maintained properly to 1 p.u., focusing on current regulation rather than voltage regulation, and again after a fault in GFM mode, the converter currents are unbalanced. The voltage waveform in GFM mode under X/R = 10 before a fault is slightly distorted, and during a fault in GFL mode, the voltage waveform experiences a severe drop, which is expected under strong grid conditions where voltage support is not actively provided by the converter in GFL mode.
From Figure 26 in GFM mode before the L-G fault under X/R = 5, the converter produces an unbalanced current waveform, but during a fault after 0.1 s in GFL mode, the currents are maintained properly to 1 p. u., aiming at current regulation, and again after a fault in GFM mode, the converter currents are unbalanced. The PCC voltage in GFM mode under X/R = 5 is slightly distorted before a fault and during a fault, and in GFL mode, the voltage waveform is severely unbalanced, which is the scenario under a moderately strong grid.
From Figure 27 in GFM mode before L-G, a fault under an X/R = 10 converter produces an unbalanced current waveform, but during fault after 0.1 s in GFL mode, currents are maintained properly to 1 p. u., focusing on current regulation rather than voltage regulation, and again after fault in GFM mode, the converter currents are unbalanced. The voltage waveform in GFM mode under X/R = 10 is slightly distorted, and during fault in GFL mode, the voltage waveform is severely unbalanced, which is the expected case under strong grid conditions.
These results confirm that the proposed control strategy ensures effective current limitation to 1 p.u during faults across different X/R ratios, showing its adaptability from weak to strong grids. Despite voltage distortions inherent to strong grids in GFM mode, ADRC-based current control reliably maintains current regulation, highlighting its robustness and suitability for enhancing FRT performance.
(D) 
Multiple fault events
Under multiple fault events, the test system considered for study is examined, and the controller’s capability to withstand multiple faults under ultra-weak grid conditions is shown in Figure 28.
From Figure 28 and Figure 29, during the time (0.1 to 0.3 s) and (0.5 to 0.7 s), three-phase symmetrical and asymmetrical faults are applied at the PCC, respectively. After the onset of faults, the converter shifts to GFL mode, where the PCC voltage magnitude drops to zero during a symmetrical fault and unbalances during an asymmetrical fault. Unbalanced voltages with sag exist between (0.1 to 0.3 s and 0.5 to 0.7 s), as shown in Figure 28, and in GFL mode during a fault, the converter does not inject a current beyond its rated capacity, protecting the hardware. In healthy intervals (0 to 0.1 s, 0.3 to 0.5 s, after 0.7 s) in GFM mode, the PCC voltage stabilizes, indicating proper control, and the converter currents are also balanced and sinusoidal, indicating the robustness of the proposed control strategy during multiple or prolonged fault events.
(E) 
RT-LAB results
To further validate the effectiveness of the proposed ADRC-based control strategy, real-time simulations were conducted using the OP4610 OPAL RT platform. The RT-LAB environment provides high-fidelity testing of control systems by interfacing MATLAB/Simulink models with real-time hardware, enabling accurate assessment of dynamic responses under various fault conditions. This setup ensures the precise emulation of power system transients and allows for rigorous evaluation of controllers’ FRT capability and DC link voltage stability. The use of the OP4610 simulator highlights the practical applicability and robustness of the proposed control strategy in real-world grid-connected scenarios.
Figure 30 illustrates the setup utilized for interfacing MATLAB simulation with the RT-LAB platform. The components include the RT-LAB interface, a host computer, the OP4610 RT-LAB simulator, and a DSO. The Simulink model of the proposed control strategy is deployed in real time on the RT-LAB platform, allowing for accurate testing of the stability of the converter under various fault conditions. The host computer serves as the user interface, where the simulation model is built and executed using the OPAL- RT 2024 version software tool. The OP4610 (OPAL-RT Technologies, Montreal, QC, Canada) is a powerful real-time simulator equipped with multicore processors for performing high-fidelity simulations and executing the control algorithm in real time, providing outputs that replicate the behavior of the actual test system considered.
The oscilloscope is connected to the OP4610 to capture and visualize the real-time converter current waveform. Figure 31 displays the real-time converter current waveform switching from GFM to GFL mode during a three-phase symmetrical fault obtained from the RT-LAB simulation setup. The consistency between RT-LAB results and MATLAB/Simulink simulations further validates the proposed control approach.

4. Conclusions

The proposed ADRC-based control strategy effectively addresses the challenges of maintaining DC bus voltage stability and enhancing FRT capabilities in ultra-weak grid conditions. The integration of voltage feed-forward reactive power support regulates the fault current and virtual capacitor-based virtual inertia method, effectively improves disturbance rejection, and ensures stable DC bus voltage regulation. By enabling smooth transition from GFM and GFL modes during fault conditions, the proposed approach achieves reliable fault current regulation and stable grid recovery. Simulation results demonstrate that the proposed strategy significantly outperforms conventional controllers in terms of DC bus voltage stability, current control, and rapid disturbance mitigation. The societal impact of this work lies in its potential to enhance the reliability and resilience of renewable energy systems, particularly in weak-grid scenarios commonly found in remote rural areas. Improved stability and efficient power management contribute to sustainable energy adoption, promoting the transition towards greener and more resilient power systems.
Future research can extend this work by performing Hardware-in-the-Loop (HIL) simulation, enabling real-time testing and assessment of the proposed control strategy under more realistic and hardware-integrated conditions. Additionally, comparing the proposed strategy using MPC and adaptive control schemes in terms of FRT, DC bus voltage regulation, and dynamic performance under grid disturbances will be carried out. The behavior of the proposed control strategy under coordinated operation of parallel inverters will be investigated in the future to verify the system’s scalability and the robustness of the multi-converter system in weak-grid environments.

Author Contributions

Conceptualization, M.N. and K.D.R.P.; writing—original draft and preparation, M.N. and K.D.R.P.; writing—review and editing, K.D.R.P.; supervision, K.D.R.P.; data curation, A.S. and A.S.V. All authors have read and agreed to the published version of the manuscript.

Funding

This research received no external funding.

Institutional Review Board Statement

Not applicable.

Informed Consent Statement

Not applicable.

Data Availability Statement

Data are contained within the article.

Conflicts of Interest

The authors declare no conflicts of interest.

References

  1. Gullu, S.; Phelps, J.; Batarseh, I.; Alluhaybi, K.; Salameh, M.; Al-Hallaj, S. Smart Battery Management System for Integrated PV, Microinverter and Energy Storage. In Proceedings of the 12th International Renewable Energy Congress (IREC), Hammamet, Tunisia, 26–28 October 2021; pp. 1–6. [Google Scholar] [CrossRef]
  2. Bonkile, M.P.; Ramadesigan, V. Power management control strategy using physics-based battery models in standalone PV-battery hybrid systems. J. Energy Storage 2019, 23, 258–268. [Google Scholar] [CrossRef]
  3. Riffonneau, Y.; Bacha, S.; Barruel, F.; Ploix, S. Optimal Power Flow Management for Grid Connected PV Systems with Batteries. IEEE Trans. Sustain. Energy 2011, 2, 309–320. [Google Scholar] [CrossRef]
  4. Gu, Y.; Green, T. Power System Stability with a High Penetration of Inverter-Based Resources. Proc. IEEE 2023, 111, 832–853. [Google Scholar] [CrossRef]
  5. Saeedian, M.; Eskandari, B.; Taheri, S.; Hinkkanen, M.; Pouresmaeil, E. A Control Technique Based on Distributed Virtual Inertia for High Penetration of Renewable Energies Under Weak Grid Conditions. IEEE Syst. J. 2020, 15, 1825–1834. [Google Scholar] [CrossRef]
  6. Sarojini, R.K.; Kaliannan, P. Inertia Emulation Through Supercapacitor for a Weak Grid. IEEE Access 2021, 9, 30793–30802. [Google Scholar] [CrossRef]
  7. Yang, J.; Tse, C.; Huang, M.; Liu, D. Bifurcations of Grid-Following Rectifiers and Routes to Voltage Instability in Weak AC Grids. IEEE Trans. Power Syst. 2023, 38, 1702–1713. [Google Scholar] [CrossRef]
  8. Adib, A.; Mirafzal, B.; Wang, X.; Blaabjerg, F. On Stability of Voltage Source Inverters in Weak Grids. IEEE Access 2018, 6, 4427–4439. [Google Scholar] [CrossRef]
  9. Liu, J.; Miura, Y.; Bevrani, H.; Ise, T. Enhanced Virtual Synchronous Generator Control for Parallel Inverters in Microgrids. IEEE Trans. Smart Grid 2017, 8, 2268–2277. [Google Scholar] [CrossRef]
  10. Zhou, B.; Meng, L.; Yang, D.Z.; Xu, G. A Novel VSG-Based Accurate Voltage Control and Reactive Power Sharing Method for Islanded Microgrids. Sustainability 2019, 11, 6666. [Google Scholar] [CrossRef]
  11. Zhan, L.; Wang, X.; Zhou, Z.; Jin, X.; Nian, H. A Fault Ride-through Method of VSG Based on Reactive Power Feedback Coefficient Optimization. In Proceedings of the 2022 5th International Conference on Power and Energy Applications (ICPEA), Guangzhou, China, 18–20 November 2022; pp. 332–336. [Google Scholar] [CrossRef]
  12. Bevrani, H.; Ise, T.; Miura, Y. Virtual Synchronous Generators: A survey and new perspectives. Int. J. Electr. Power Energy Syst. 2014, 54, 244–254. [Google Scholar] [CrossRef]
  13. Katiraei, F.; Iravani, M.R.; Lehn, P.W. Micro-grid autonomous operation during and subsequent to islanding process. IEEE Trans. Power Deliv. 2005, 20, 248–257. [Google Scholar] [CrossRef]
  14. Zhong, Q.-C.; Weiss, G. Synchronverters: Inverters That Mimic Synchronous Generators. IEEE Trans. Ind. Electron. 2011, 58, 1259–1267. [Google Scholar] [CrossRef]
  15. Natarajan, V.; Weiss, G. Synchronverters with Better Stability Due to Virtual Inductors, Virtual Capacitors, and Anti-Windup. IEEE Trans. Ind. Electron. 2017, 64, 5994–6004. [Google Scholar] [CrossRef]
  16. Rosso, R.; Engelken, S.; Liserre, M. Robust Stability Analysis of Synchronverters Operating in Parallel. IEEE Trans. Power Electron. 2019, 34, 11309–11319. [Google Scholar] [CrossRef]
  17. Wang, X.; Wu, H.; Wang, X.; Dall, L.; Kwon, J. Transient Stability Analysis of Grid-Following VSCs Considering Voltage-Dependent Current Injection During Fault Ride-Through. IEEE Trans. Energy Convers. 2022, 37, 2749–2760. [Google Scholar] [CrossRef]
  18. Mahamedi, B.; Eskandari, M.; Fletcher, J.; Zhu, J. Sequence-Based Control Strategy with Current Limiting for the Fault Ride-Through of Inverter-Interfaced Distributed Generators. IEEE Trans. Sustain. Energy 2020, 11, 165–174. [Google Scholar] [CrossRef]
  19. Baghaee, H.; Mirsalim, M.; Gharehpetian, G.; Talebi, H. A new current limiting strategy and fault model to improve fault ride-through capability of inverter interfaced DERs in autonomous microgrids. Sustain. Energy Technol. Assess. 2017, 24, 71–81. [Google Scholar] [CrossRef]
  20. Shen, C.; Shen, X.; Zhao, B.; Chen, Z.; Zhang, X.; Lin, D.; Gu, W. Coordinated FRT Control for Paralleled Grid- Forming Converters with Enhanced Transient Stability and Current Control Flexibility. IEEE Trans. Ind. Appl. 2024, 60, 3653–3663. [Google Scholar] [CrossRef]
  21. Rosso, R.; Engelken, S.; Liserre, M. On The Implementation of an FRT Strategy for Grid-Forming Converters Under Symmetrical and Asymmetrical Grid Faults. IEEE Trans. Ind. Appl. 2021, 57, 4385–4397. [Google Scholar] [CrossRef]
  22. Zhan, L.; Hu, B.; Chen, L.; Liao, Y.; Li, M.; Nian, H. Transient Stability Enhancement of Current Limited-GFM Inverters Based on Varying Virtual Impedance. IEEE Trans. Ind. Electron. 2024, 71, 15946–15958. [Google Scholar] [CrossRef]
  23. Yu, G.; Xu, J.; Wu, G.; Ren, W. Reactive power decoupling control strategy for the grid-forming photovoltaic DC/AC converter. Electr. Power Syst. Res. 2024, 236, 110962. [Google Scholar] [CrossRef]
  24. Yang, Z.; Zhao, G.; Yu, H. Current limiting control method with adaptive virtual impedance for grid-forming STATCOM. Energy Rep. 2023, 9, 453–460. [Google Scholar] [CrossRef]
  25. Shah, C.; Molinas, M.; Nilsen, R.; Amin, M. Impedance Reshaping of GFM Converters with Selective Resistive Behaviour for Small-signal Stability Enhancement. In Proceedings of the 2024 IEEE Applied Power Electronics Conference and Exposition (APEC), Long Beach, CA, USA, 25–29 February 2024; pp. 1619–1626. [Google Scholar] [CrossRef]
  26. Awal, M.; Cen, S.; Rachi, M.; Husain, I. Quasi-Static Virtual Admittance for Sequence Decomposed Grid-Forming Control. In Proceedings of the 2023 IEEE Energy Conversion Congress and Exposition (ECCE), Nashville, TN, USA, 29 October–2 November 2023; pp. 1258–1264. [Google Scholar] [CrossRef]
  27. Jiang, S.; Zhu, Y.; Xu, T.; Konstantinou, G. Current-Synchronization Control of Grid-Forming Converters for Fault Current Limiting and Enhanced Synchronization Stability. IEEE Trans. Power Electron. 2024, 39, 5271–5285. [Google Scholar] [CrossRef]
  28. Me, S.; Ravanji, M.; Leonardi, B.; Ramasubramanian, D.J.; Zabihi, S.; Bahrani, B. Transient Stability Analysis of Virtual Synchronous Generator Equipped with Quadrature-Prioritized Current Limiter. IEEE Trans. Power Electron. 2023, 38, 10547–10553. [Google Scholar] [CrossRef]
  29. Li, Z.; Chan, K.; Hu, J.; Or, S. An Adaptive Fault Ride-Through Scheme for Grid-Forming Inverters Under Asymmetrical Grid Faults. IEEE Trans. Ind. Electron. 2022, 69, 12912–12923. [Google Scholar] [CrossRef]
  30. He, X.; Desai, M.A.; Huang, L.; Dörfler, F. Cross-Forming Control and Fault Current Limiting for Grid-Forming Inverters. IEEE Trans. Power Electron. 2024, 40, 3980–4007. [Google Scholar] [CrossRef]
  31. Alamir, M.; Allgöwer, F. Model Predictive Control. Int. J. Robust Nonlinear Control 2008, 18, 799. [Google Scholar] [CrossRef]
  32. Su, Z.; Sun, L.; Xue, W.; Lee, K. A review on active disturbance rejection control of power generation systems: Fundamentals, tunings and practices. Control Eng. Pract. 2023, 141, 105716. [Google Scholar] [CrossRef]
  33. Xie, D.; Xu, Z.; Yang, L.; Ostergaard, J.; Xue, Y.; Wong, K. A Comprehensive LVRT Control Strategy for DFIG Wind Turbines with Enhanced Reactive Power Support. IEEE Trans. Power Syst. 2013, 28, 3302–3310. [Google Scholar] [CrossRef]
  34. Long, B.; Zeng, W.; Rodríguez, J.G.C.; Guerrero, J.; Chong, K. Stability Enhancement of Battery-Testing DC Microgrid: An ADRC-Based Virtual Inertia Control Approach. IEEE Trans. Smart Grid 2022, 13, 4256–4268. [Google Scholar] [CrossRef]
  35. Ríos-Castro, D.; Pérez-Estévez, D.; Doval-Gandoy, J. Grid-Connected Converter with Grid-Forming and Grid-Following Modes Presenting Symmetrical and Asymmetrical Fault Ride-Through Capability. IEEE J. Emerg. Sel. Top. Power Electron. 2024, 12, 2082–2096. [Google Scholar] [CrossRef]
  36. Liu, P.; Xie, X.; Shair, J. Adaptive Hybrid Grid-Forming and Grid-Following Control of IBRs with Enhanced Small-Signal Stability Under Varying SCRs. IEEE Trans. Power Electron. 2024, 39, 6603–6607. [Google Scholar] [CrossRef]
  37. Orihara, D.; Kikusato, H.; Hashimoto, J.; Otani, K.; Takamatsu, T.; Oozeki, T.; Taoka, H.; Matsuura, T.; Miyazaki, S.; Hamada, H.; et al. Contribution of Voltage Support Function to Virtual Inertia Control Performance of Inverter-Based Resource in Frequency Stability. Energies 2021, 14, 4220. [Google Scholar] [CrossRef]
  38. Srikanth, M.; Pavan Kumar, Y.V.; Reddy, C.P.; Mallipeddi, R. Empowered Virtual Synchronous Generator Based Control Scheme for Improved Transient Response and Reduced Nuisance Tripping in Stable Microgrids. IEEE Access 2024, 12, 99968–99988. [Google Scholar] [CrossRef]
  39. Li, C.; Yang, Y.; Cao, Y.; Wang, L.; Blaabjerg, F. Frequency and Voltage Stability Analysis of Grid-Forming Virtual Synchronous Generator Attached to Weak Grid. IEEE J. Emerg. Sel. Top. Power Electron. 2022, 10, 2662–2671. [Google Scholar] [CrossRef]
  40. Du, W.; Chen, Z.; Schneider, K.P.; Lasseter, R.H.; Nandanoori, S.P.; Kundu, S. A Comparative Study of Two Widely Used Grid-Forming Droop Controls on Microgrid Small-Signal Stability. IEEE J. Emerg. Sel. Top. Power Electron. 2020, 8, 963–975. [Google Scholar] [CrossRef]
  41. Kundur, P. Power System Stability and Control; Mc-GrawHill: New York, NY, USA, 1994. [Google Scholar]
  42. Chen, S.; Xue, W.; Zhong, S.; Huang, Y. On comparison of modified ADRCs for nonlinear uncertain systems with time delay. Sci. China Inf. Sci. 2018, 61, 70223. [Google Scholar] [CrossRef]
  43. Wang, X.; Qin, K.; Ruan, X.; Pan, D.; He, Y.; Liu, F. A Robust Grid-Voltage Feedforward Scheme to Improve Adaptability of Grid-Connected Inverter to Weak Grid Condition. IEEE Trans. Power Electron. 2021, 36, 2384–2395. [Google Scholar] [CrossRef]
  44. Pravesh; Navita. Modelling of Butter worth low pass Stepped Impedance Microstrip line Filter. Int. J. Recent Technol. Eng. 2020, 8, 1225–1229. [Google Scholar] [CrossRef]
  45. Huang, Y.; Xue, W. Active disturbance rejection control: Methodology and theoretical analysis. ISA Trans. 2014, 53, 963–976. [Google Scholar] [CrossRef] [PubMed]
  46. Gao, Z. Scaling and bandwidth-parameterization based controller tuning. In Proceedings of the 2003 American Control Conference, Denver, CO, USA, 4–6 June 2003; Volume 6, pp. 4989–4996. [Google Scholar] [CrossRef]
Figure 1. Test system.
Figure 1. Test system.
Sustainability 17 06619 g001
Figure 2. Flow chart for mode switching.
Figure 2. Flow chart for mode switching.
Sustainability 17 06619 g002
Figure 3. Voltage and current control loops under GFM control.
Figure 3. Voltage and current control loops under GFM control.
Sustainability 17 06619 g003
Figure 4. Control diagram of virtual synchronous generator-based GFM converter.
Figure 4. Control diagram of virtual synchronous generator-based GFM converter.
Sustainability 17 06619 g004
Figure 5. Control diagram of ADRC-based GFL converter.
Figure 5. Control diagram of ADRC-based GFL converter.
Sustainability 17 06619 g005
Figure 7. ADRC control strategy.
Figure 7. ADRC control strategy.
Sustainability 17 06619 g007
Figure 8. Frequency response of ADRC controller for generating d-axis and q-axis reference currents.
Figure 8. Frequency response of ADRC controller for generating d-axis and q-axis reference currents.
Sustainability 17 06619 g008
Figure 9. Disturbance detection block.
Figure 9. Disturbance detection block.
Sustainability 17 06619 g009
Figure 10. Voltage at PCC and inverter currents during three-phase symmetrical fault during 0.1–0.3 s without switching to GFL mode.
Figure 10. Voltage at PCC and inverter currents during three-phase symmetrical fault during 0.1–0.3 s without switching to GFL mode.
Sustainability 17 06619 g010
Figure 11. Real and reactive powers at PCC during three-phase symmetrical fault during 0.1–0.3 s without switching to GFL mode at PCC.
Figure 11. Real and reactive powers at PCC during three-phase symmetrical fault during 0.1–0.3 s without switching to GFL mode at PCC.
Sustainability 17 06619 g011
Figure 12. Direct and quadrature-axes currents during three-phase symmetrical fault during 0.1–0.3 s without switching to GFL mode.
Figure 12. Direct and quadrature-axes currents during three-phase symmetrical fault during 0.1–0.3 s without switching to GFL mode.
Sustainability 17 06619 g012
Figure 13. Voltage at PCC and inverter currents during three-phase symmetrical fault during 0.1–0.3 s.
Figure 13. Voltage at PCC and inverter currents during three-phase symmetrical fault during 0.1–0.3 s.
Sustainability 17 06619 g013
Figure 14. Real and reactive power at PCC during three-phase symmetrical fault during 0.1–0.3 s.
Figure 14. Real and reactive power at PCC during three-phase symmetrical fault during 0.1–0.3 s.
Sustainability 17 06619 g014
Figure 15. Direct and quadrature-axes currents during three-phase symmetrical fault during 0.1–0.3 s.
Figure 15. Direct and quadrature-axes currents during three-phase symmetrical fault during 0.1–0.3 s.
Sustainability 17 06619 g015
Figure 16. Voltage at PCC and inverter currents during asymmetrical L-G fault between 0.1 and 0.3 s converter in GFM mode.
Figure 16. Voltage at PCC and inverter currents during asymmetrical L-G fault between 0.1 and 0.3 s converter in GFM mode.
Sustainability 17 06619 g016
Figure 17. Real and reactive power at PCC during asymmetrical L-G fault between 0.1 and 0.3 s converter in GFM mode.
Figure 17. Real and reactive power at PCC during asymmetrical L-G fault between 0.1 and 0.3 s converter in GFM mode.
Sustainability 17 06619 g017
Figure 18. Direct and quadrature-axes currents during asymmetrical L-G fault between 0.1 and 0.3 s converter in GFM mode.
Figure 18. Direct and quadrature-axes currents during asymmetrical L-G fault between 0.1 and 0.3 s converter in GFM mode.
Sustainability 17 06619 g018
Figure 19. Voltage at PCC and inverter currents during asymmetrical L-G fault.
Figure 19. Voltage at PCC and inverter currents during asymmetrical L-G fault.
Sustainability 17 06619 g019
Figure 20. Real and reactive power during asymmetrical L-G fault.
Figure 20. Real and reactive power during asymmetrical L-G fault.
Sustainability 17 06619 g020
Figure 21. Direct and quadrature-axes currents during asymmetrical L-G fault.
Figure 21. Direct and quadrature-axes currents during asymmetrical L-G fault.
Sustainability 17 06619 g021
Figure 22. Comparison of DC link voltage using ADRC with VIC and PI without VIC during symmetrical three-phase fault.
Figure 22. Comparison of DC link voltage using ADRC with VIC and PI without VIC during symmetrical three-phase fault.
Sustainability 17 06619 g022
Figure 23. Comparison of DC link voltage using ADRC with VIC and PI without VIC during asymmetrical (L-G) fault.
Figure 23. Comparison of DC link voltage using ADRC with VIC and PI without VIC during asymmetrical (L-G) fault.
Sustainability 17 06619 g023
Figure 24. PCC voltage and converter currents during symmetrical fault between 0.1 and 0.3 s for X/R = 5.
Figure 24. PCC voltage and converter currents during symmetrical fault between 0.1 and 0.3 s for X/R = 5.
Sustainability 17 06619 g024
Figure 25. PCC voltage and converter currents during symmetrical fault between 0.1 and 0.3 s for X/R = 10.
Figure 25. PCC voltage and converter currents during symmetrical fault between 0.1 and 0.3 s for X/R = 10.
Sustainability 17 06619 g025
Figure 26. PCC voltage and converter currents during asymmetrical (L-G) fault between 0.1 and 0.3 s for X/R = 5.
Figure 26. PCC voltage and converter currents during asymmetrical (L-G) fault between 0.1 and 0.3 s for X/R = 5.
Sustainability 17 06619 g026
Figure 27. PCC voltage and converter currents during asymmetrical (L-G) fault between 0.1 and 0.3 s for X/R = 10.
Figure 27. PCC voltage and converter currents during asymmetrical (L-G) fault between 0.1 and 0.3 s for X/R = 10.
Sustainability 17 06619 g027
Figure 28. PCC voltage and converter currents during multiple symmetrical faults between 0.1 and 0.3 s and 0.5 and 0.7 s.
Figure 28. PCC voltage and converter currents during multiple symmetrical faults between 0.1 and 0.3 s and 0.5 and 0.7 s.
Sustainability 17 06619 g028
Figure 29. PCC voltage and converter currents during multiple asymmetrical faults between 0.1 and 0.3 s and 0.5–0.7 s.
Figure 29. PCC voltage and converter currents during multiple asymmetrical faults between 0.1 and 0.3 s and 0.5–0.7 s.
Sustainability 17 06619 g029
Figure 30. RT-LAB test set-up.
Figure 30. RT-LAB test set-up.
Sustainability 17 06619 g030
Figure 31. RT-LAB results of converter current while switching from GFM to GFL during symmetrical three-phase faults. Each color represents different phase currents such as I c a , I c b , I c c .
Figure 31. RT-LAB results of converter current while switching from GFM to GFL during symmetrical three-phase faults. Each color represents different phase currents such as I c a , I c b , I c c .
Sustainability 17 06619 g031
Table 1. Comparison of proposed approach with the existing literature.
Table 1. Comparison of proposed approach with the existing literature.
AspectThis PaperOther Papers in the Literature
Mode switchingEfficient GFM to GFL mode switching during faults with reactive power injection to limit fault current with adherence to grid codes. Ref. [35] During switching from GFM to GFL mode, current increases to 50% of normal current.
Fault current limitationSuccessfully limits fault current while maintaining DC bus voltage.Refs. [27,28] struggle with precise current control during severe faults.
DC Bus voltage stabilityMaintains a stable DC bus voltage even during fault with ADRC-based virtual inertia support.Ref. [35] do not address DC bus voltage stability explicitly, which can lead to voltage fluctuations during fault.
Virtual Inertia supportUtilizes ADRC-based virtual inertia to support grid stability in ultra-weak grid conditions.Refs. [4,37] highlight difficulties in balancing inertial support and power dynamic response, especially in weak grids.
Table 2. System parameters.
Table 2. System parameters.
Grid Parameters
V g Grid RMS voltage415 V
f g Grid frequency50 Hz
L g Grid inductance7.07 m H
R g Grid resistance2.22 Ω
SCRShort circuit ratio0.5
Converter Parameters
V d c DC-side voltage700 V
L C Filter inductance500 mH
R c Converter resistance1 × 10−3 Ω
C f Filter capacitance100 μF
P g * Rated active power1.5 kW
f s Switching frequency10 KHz
Control Parameters of Grid-Following Converter
K p c Proportional gain of d-axis current controller10
K i c Integral gain of d-axis current controller20
K p c Proportional gain of q-axis current controller10
K i c Integral gain of q-axis current controller20
Parameters of ADRC–Reactive Power Loop
bCritical gain2450.2
ω c Controller band width300 rad/s
ω 0 Observer band width1500 rad/s
Parameters of ADRC-VIC controller
C d c DC link Capacitance1350 μF
C v Virtual capacitance0.5 mF
bCritical gain1453.4
ω c Controller band width200 rad/s
ω 0 Observer band width1600 rad/s
Control Parameters of Grid-Forming Converter
D Damping coefficient9
J Virtual inertia0.2 Kg/m2
Q g * Rated reactive power0 kVAR
Table 3. Performance indices comparison between Cases i, ii, iii, iv.
Table 3. Performance indices comparison between Cases i, ii, iii, iv.
No.Performance IndexSymmetrical FaultAsymmetrical Fault (L-G)
Before SwitchingAfter SwitchingBefore SwitchingAfter Switching
(1)Current Crest Factor (CFC)3.771.863.171.98
(2)Mean Absolute Error (Voltage) (V)0.380.360.540.51
(3)Mean Absolute Error (Current) (A)2.700.581.590.58
(4)Integral of Time-weighted Absolute Error (ITAE) Voltage0.05330.05000.07010.0672
(5)Integral of Time-weighted Absolute Error (ITAE) Current0.29510.07280.17950.074
(6)Power Loss (W)0.1134 W0.0169 W0.0690 W0.0195 W
(7)Phase Imbalance Voltage (%)1.99%1.96%16.39%12.74%
(8)Phase Imbalance Current (%)5.78%1.88%68.65%3.92%
Table 4. Comparison of DC link voltage using ADRC with VIC and PI without VIC during symmetrical and asymmetrical L-G fault.
Table 4. Comparison of DC link voltage using ADRC with VIC and PI without VIC during symmetrical and asymmetrical L-G fault.
S.NOPerformance IndicesSymmetrical FaultAsymmetrical Fault
PIADRCPIADRC
(1)Rise Time0.0107 s0.0103 s0.0108 s0.0101 s
(2)Peak Time0.1345 s0.0257 s0.1279 s0.0257 s
(3)Overshoot9.34%1.23%11.50%1.94%
(4)Settling Time0.5 s0.5 s0.5 s0.5 s
(5)Steady-State Error0.54 V0.0114 V0.6857 V0.0133
(6)Maximum Deviation from Final Value
  • Peak Deviation
65.35 V8.7280.81 V13.5723 V
2.
Minimum Deviation
0.03 V6.742.63 V1.90
(7)Settling Time (1% Criterion)0.3108 s0.3072 s0.5 s0.4 s
(8)Damping Ratio (ζ) Approximation0.60240.81350.560.7823
(9)Integral of Time-weighted Absolute Error (ITAE)0.27120.43760.50870.9179
Disclaimer/Publisher’s Note: The statements, opinions and data contained in all publications are solely those of the individual author(s) and contributor(s) and not of MDPI and/or the editor(s). MDPI and/or the editor(s) disclaim responsibility for any injury to people or property resulting from any ideas, methods, instructions or products referred to in the content.

Share and Cite

MDPI and ACS Style

Nagaboopathy, M.; Pandu, K.D.R.; Selvaraj, A.; Velu, A.S. Improved Fault Resilience of GFM-GFL Converters in Ultra-Weak Grids Using Active Disturbance Rejection Control and Virtual Inertia Control. Sustainability 2025, 17, 6619. https://doi.org/10.3390/su17146619

AMA Style

Nagaboopathy M, Pandu KDR, Selvaraj A, Velu AS. Improved Fault Resilience of GFM-GFL Converters in Ultra-Weak Grids Using Active Disturbance Rejection Control and Virtual Inertia Control. Sustainability. 2025; 17(14):6619. https://doi.org/10.3390/su17146619

Chicago/Turabian Style

Nagaboopathy, Monigaa, Kumudini Devi Raguru Pandu, Ashmitha Selvaraj, and Anbuselvi Shanmugam Velu. 2025. "Improved Fault Resilience of GFM-GFL Converters in Ultra-Weak Grids Using Active Disturbance Rejection Control and Virtual Inertia Control" Sustainability 17, no. 14: 6619. https://doi.org/10.3390/su17146619

APA Style

Nagaboopathy, M., Pandu, K. D. R., Selvaraj, A., & Velu, A. S. (2025). Improved Fault Resilience of GFM-GFL Converters in Ultra-Weak Grids Using Active Disturbance Rejection Control and Virtual Inertia Control. Sustainability, 17(14), 6619. https://doi.org/10.3390/su17146619

Note that from the first issue of 2016, this journal uses article numbers instead of page numbers. See further details here.

Article Metrics

Back to TopTop