Next Article in Journal
Natural and Anthropic Constraints on Historical Morphological Dynamics in the Middle Stretch of the Po River (Northern Italy)
Previous Article in Journal
A Consumer Perspective on the Valorization of Forest Fruit By-Products in a Dairy Product: Opportunity or Challenge?
 
 
Font Type:
Arial Georgia Verdana
Font Size:
Aa Aa Aa
Line Spacing:
Column Width:
Background:
Article

How Does Urban Compactness Affect Green Total Factor Productivity? An Empirical Study of Urban Agglomerations in Southwest China

by
Tao Chen
,
Yike Zhang
,
Jiahe Wang
,
Binbin Wu
and
Yaoning Yang
*
School of Architecture and Planning, Yunnan University, Kunming 650500, China
*
Author to whom correspondence should be addressed.
These authors contributed equally to this work.
Sustainability 2025, 17(14), 6612; https://doi.org/10.3390/su17146612
Submission received: 12 June 2025 / Revised: 13 July 2025 / Accepted: 16 July 2025 / Published: 19 July 2025

Abstract

With the development of urban scale and economic growth, the challenges posed by limited resources and insufficient environmental carrying capacity become increasingly severe, making the sustainable improvement of production efficiency an urgent requirement. Based on panel data for cities in the Dianzhong Urban Agglomeration and the Chengdu–Chongqing Economic Circle in Southwest China (2012–2021), this study elucidates the positive effect of urban compactness on green total factor productivity (GTFP). By constructing a composite index to measure urban compactness and employing an SBM model to quantify GTFP, we find that a 1% increase in urban compactness leads to a 0.65% increase in GTFP. A mediating-effect analysis reveals that green technological innovation serves as a significant mediator, with a mediating effect value of 0.363. Heterogeneity analysis uncovers differing mechanisms of influence: urban compactness exerts a positive effect in regions with higher levels of economic development, while its impact is not significant in regions with lower economic development, indicating that the effect of compactness varies with economic context; the impact of urban compactness on GTFP is statistically insignificant in regions with higher tertiary sector shares (p > 0.1), whereas it exhibits a highly significant positive effect in regions with lower tertiary sector presence (β = 1.49, p < 0.01). These results collectively demonstrate that the influence of urban compactness on GTFP varies significantly with industrial structure composition. Threshold-effect analysis further shows that there is a threshold in the proportion of industrial output value, beyond which the influence of compactness on GTFP becomes even stronger. Our research quantitatively explores both linear and nonlinear relationships between urban compactness and GTFP, clarifying the linkage between urban spatial dynamics and green production efficiency, and provides empirical evidence and scholarly support for urban planning and economic development.

1. Introduction

1.1. Research Background

Since the 1970s, the global population has continued to expand, and urban development has accelerated, making the challenges of limited resources and insufficient environmental carrying capacity increasingly severe. To address these challenges, promoting the sustainable development of production efficiency has become one of the feasible strategies. In 2023, the United Nations Conference on Trade and Development defined green technologies as “those that protect the environment, reduce pollution, use all resources more sustainably, recycle more waste and products, and manage residual wastes in a more acceptable manner than their alternative technologies” [1]. In 2024, the Organisation for Economic Co-operation and Development (OECD) asserted that the development and deployment of new green technologies are critical for mitigating and adapting to climate change, reducing the negative impacts of economic activities on the natural environment, and curbing pollution. Other international bodies have likewise issued guidance documents aimed at improving global resource-use efficiency, lowering greenhouse gas emissions, and thereby advancing the development of green technologies and innovation [2,3,4].
In recent years, with the advancement of the Sustainable Development Goals (SDGs), academic research on green total factor productivity (GTFP) has been continually deepening. The resulting findings not only provide scientific support for the green economy and green growth strategies proposed by international organizations such as the ILO and the OECD, but also enhance the practical feasibility of these strategies through quantitative assessment and pathway optimization [5,6]. The introduction of the GTFP concept breaks through the limitations of traditional total factor productivity (TFP), which focuses solely on inputs such as capital and labor and on economic growth, by incorporating resource consumption and pollutant emissions as undesirable outputs into the efficiency evaluation system, thus constructing a tripartite analytical framework of “economic growth—resource allocation efficiency improvement—environmental sustainability” [7,8].
Meanwhile, against the backdrop of accelerating global urbanization, the “compact city” paradigm has emerged as an urban development model to address the challenges of sustainable development. It has been widely adopted in global urban planning practices, progressively shaping the urbanization trajectories of many cities [9,10]. Characterized by dense and proximate development patterns, compact urban form can counteract negative cost pressures such as escalating infrastructure expenditures and declining energy and resource efficiency, thereby maximizing the economic, social, and environmental potential of urban areas. It delivers a wide range of urban benefits, including enhanced productivity through agglomeration economies, improved accessibility to urban services, reduced travel times, and diminished ecological footprints through lower energy and land consumption [11,12]. However, a primary constraint of compact cities is their low proportion of urban green space [13], coupled with a lack of clear vision for achieving simultaneously compact and green urban development [14]. Scholar Artmann argues that smart urban land development and sound green infrastructure planning are complementary [15]; this perspective helps alleviate concerns that compact land development might pose potential threats to green infrastructure. Compact urban form not only seeks to boost economic benefits but also aims to lower energy consumption and pollution, thereby fostering green and sustainable development. From the perspective of sustainable development, the enhancement of green total factor productivity (GTFP) emphasizes the synergistic effects of economic growth, resource allocation efficiency, and environmental sustainability. As a preferred approach to addressing sustainability challenges, compact cities generate agglomeration economies, thereby fostering economic growth. Simultaneously, they enhance land-use efficiency, improve the effectiveness of transportation and infrastructure, and reduce urban resource consumption [16,17]. Consequently, a strong correlation exists between the positive impacts delivered by compact cities and GTFP, indicating that compact urban form may exert a positive influence on GTFP.
Although the concept of compact cities is theoretically linked to enhancing GTFP, existing literature seldom directly examines their specific relationship. In particular, how compact-city strategies can drive improvements in green productivity—and the heterogeneous effects of compactness on GTFP across city clusters with different development conditions—remains underexplored.
In light of the current research gap, this study aims to delve into the mechanisms by which compact cities influence GTFP and to discuss the heterogeneity of this influence under varying levels of urban economic development. This not only offers further reference for future studies on the potential connection between urban compactness and GTFP but also provides policymakers with theoretical foundations and practical guidance for adjusting urban development plans to promote green productivity.
This study recognizes that green total factor productivity (GTFP) is inherently an indicator integrating ecological and environmental dimensions with economic and social factors. Consequently, examining urban compactness necessitates some consideration of urban ecological mechanisms. However, the compact-city concept originates from urban economic geography [18], primarily focusing on the efficiency of urban spatial resource utilization. It aims to achieve diversity in economic activities, accessibility to local services and employment, and intensity of energy use through mixed land development. In contrast, ecological spatial elements predominantly address urban environmental performance.
Simultaneously, according to relevant literature [19], the impacts of greening residual urban lands and repurposing obsolete or underutilized transportation infrastructure on enhancing urban land-use efficiency and spatial justice remain contested in certain cities. Furthermore, existing research seldom incorporates the urban ecological dimension as a component in measuring urban compactness. The scientific validity of this approach remains unexplored, and quantifying such an ecological dimension would likely require metrics like urban biodiversity. However, most Chinese cities lack publicly available quantitative data on ecological diversity, making remote sensing-based measurement more feasible.
Therefore, to ensure conceptual alignment with established academic paradigms of urban compactness, this study refrains from employing “ecological compactness” as a distinct evaluation dimension. Instead, it focuses on how compactness-driven improvements in spatial utilization efficiency, industrial agglomeration, and road network operational efficiency—socioeconomic factors—affect GTFP. On the other hand, investigating the influence of urban compactness (characterized by these dimensions) on GTFP indirectly relates to ecological impacts to some extent.

1.2. Literature Review

1.2.1. Green Total Factor Productivity Studies

Green total factor productivity (GTFP) measures improvements in the efficiency of a production system—between inputs and outputs—while accounting for environmental factors. Unlike traditional total factor productivity (TFP), GTFP incorporates environmental resource constraints and externalities; it therefore not only focuses on increases in economic output but also emphasizes achieving green growth, that is, reducing negative environmental impacts while maintaining or enhancing economic output [20]. In summary, the concept of GTFP is grounded in sustainable development theory—particularly the coordinated development of the economy, society, and environment—with a central concern for optimizing production processes and promoting green innovation in the context of limited resources and increasing environmental pressures [19,20].
The methods for measuring GTFP are similar to those used for traditional productivity measurement but incorporate environmental factors. Common approaches include data envelopment analysis (DEA) and the slack-based measure (SBM) model. Building on these, extensions to the traditional Malmquist index decompose environmental factors into technical progress and changes in technical efficiency, enabling a more scientific and objective estimation of overall GTFP levels [21,22].
Current Research Progress
In recent years, research on GTFP has deepened, with three main directions emerging: technological innovation, regional heterogeneity of policy impacts, and economic and financial factors.
With respect to the impact of technological innovation on GTFP, case studies in China’s manufacturing sector have demonstrated that innovations such as intelligent production and the application of green technologies enhance GTFP and that servitization transformations promote green growth by optimizing resource allocation and improving technical efficiency [23].
The role of government policy in boosting green productivity is another research hotspot, especially concerning the heterogeneity of policy effects on GTFP. Jing et al. found that the carbon emissions trading pilot policy significantly increased GTFP, with this effect varying by development stage and region [24]. Similarly, Liu et al. showed through heterogeneity analysis that metal–mineral extraction exerts the strongest suppressive effect on GTFP in Latin American regions, highlighting the special policy needs of resource-dependent areas [20]. In comparison, Mao et al. focused more on the mechanisms by which urban agglomeration policies affect GTFP, noting that city clusters in eastern China exhibit stronger green-development competitiveness due to policy support and technology spillovers—a finding that underscores the importance of regional policy coordination for city-cluster integration [25].
In the economic and financial realm, current research particularly focuses on the interconnected effects of green finance, the digital economy, and GTFP. Zhang et al., using data from 30 Chinese provinces, confirmed that the development of green finance promotes green technological change, which, in turn, significantly increases GTFP, and revealed that this mechanism exhibits regional heterogeneity: in underdeveloped areas such as Western China, the effect is not significant due to inadequate financial development, whereas in relatively advanced regions, the effect is more pronounced [26]. This heterogeneous effect has been further corroborated in similar studies [27]. In research on the digital economy’s impact on GTFP, most studies agree that digital-economy development helps optimize industrial structure and thereby improves GTFP; as in other fields of GTFP research, these studies also discuss the regional heterogeneity of the underlying mechanisms in considerable depth [28,29].
Based on the above analysis, recent GTFP research has mainly concentrated on the relationships among technological innovation, the regional heterogeneity of policy impacts, and economic and financial factors. However, current GTFP research has paid relatively little attention to its integration with urban spatial characteristics, and the influence of urban form on GTFP remains insufficiently explored.

1.2.2. Urban Compactness Research

Recent research on compact cities has centered on their economic benefits, environmental efficiency, ecological benefits, and productivity. Recent research on compact cities has primarily focused on economic benefits, environmental efficiency, ecological benefits, and productivity. Currently, the dominant academic perspective defines compact cities as a high-density, mixed-use urban form emphasizing sustainability, livability, and efficiency [30]. Recent research on compact cities has concentrated on economic benefits, environmental efficiency, and production efficiency. Studies indicate that in super-large and megacities, both the degree of compact urban development and urban land-use efficiency have exhibited a generally upward—but oscillating—trend. A positive, interactive relationship exists between the two, indicating that more compact development fosters improvements in land-use efficiency. However, this promoting effect varies heterogeneously across different dimensions of compactness. In megacities and super-large cities, both the degree of compact urban development and urban land-use efficiency exhibit an overall upward yet fluctuating trend. A positive interplay exists between them, indicating that more compact development contributes to enhanced land-use efficiency. However, this enhancing effect demonstrates heterogeneity across different dimensions of compactness [31]. Yao et al. decomposed urban efficiency into economic efficiency and technical efficiency and found heterogeneous effects of compactness across city sizes: higher population density and a compact urban form benefit the economic efficiency of large cities but impair the technical efficiency of small cities, while road density in compact cities supports the efficiency of medium-sized and small cities but hinders the technical efficiency of large cities [32]. Sharifi highlights that urban morphology significantly influences a city’s ecological functions and plays a crucial role in enhancing urban resilience and sustainability [33]. Research on the impact of urban compactness on environmental efficiency has further narrowed its focus to city clusters, confirming that compact development reduces carbon emissions per unit of GDP through economic agglomeration, although this effect must be reinforced by an industrial green transition [16].
In summary, although a substantial body of work has examined the relationship between urban compactness and production efficiency, most studies have centered on compactness in relation to economic efficiency or production efficiency, and relatively few have explored how urban density affects production efficiency within a sustainability framework.

1.2.3. Integration of Two Fields

In summary, although direct studies on the mechanism by which urban compactness affects GTFP are still rare, research on factors common to both fields has gradually become an interdisciplinary area. Some scholars have explored the relationship between urban compactness and total factor productivity (TFP); since GTFP is a derived concept based on TFP that incorporates environmental benefits, findings from TFP-related studies offer theoretical insights for further uncovering the mechanisms through which urban compactness influences GTFP. In some studies, the indicators used to assess the impact of urban compactness on economic and environmental benefits are closely related to urban GTFP, indirectly providing a theoretical basis for examining the relationship between compactness and GTFP. Thus, although the specific linkage or mechanism between compact cities and GTFP has yet to be fully discussed, existing research on the effects of urban compactness on TFP, economic benefits, and environmental benefits provides a foundation for further work in this area.

1.3. Research Questions and Contributions

1.3.1. Core Research Questions

This study aims to clarify the mechanisms by which urban compactness—and its characteristics such as economic density, population density, land-use efficiency, and transport efficiency—directly or indirectly affect green total factor productivity (GTFP). Specifically, we focus on how high-density urban forms impact city-level GTFP and whether they can promote GTFP improvements by enhancing resource-use efficiency, driving green technological innovation, and improving public services. Additionally, we will examine potential heterogeneous factors and threshold effects in the compactness–GTFP relationship to reveal differentiated influences under varying conditions.

1.3.2. Research Contributions

Although existing scholarship has extensively explored the relationships and mechanisms through which urban compactness influences productivity, green technology, carbon emissions, economic growth, and air pollution, the specific pathways by which compactness affects green total factor productivity (GTFP) and the underlying sources of heterogeneity remain insufficiently studied. This research addresses this gap through a systematic analysis of the relationship between urban compactness and GTFP. Not only does it investigate the direct impact of urban compactness on GTFP via full-sample regression while examining the spatial correlation of these effects, but innovatively, it introduces green technology innovation into the analytical framework as a key mediating variable linking urban compactness to GTFP. Furthermore, the study delves into the heterogeneous effects of compactness across varying economic development levels and industrial structures and further examines their relationship from a nonlinear perspective.
By enriching the theoretical framework regarding the interplay between urban compactness and green productivity, the study offers new perspectives and empirical evidence to inform future research and urban planning practices. Finally, the findings are mapped onto the United Nations Sustainable Development Goals (SDGs), thereby making a theoretical contribution to the global agenda for green growth, advancing the theoretical framework on the interplay between urban compactness and green productivity. This study offers novel perspectives and empirical evidence for future research and urban planning practice. Finally, these findings are mapped onto the United Nations Sustainable Development Goals (SDGs), thus contributing to advancing theoretical understanding within the global green growth agenda.

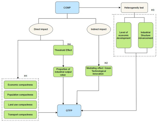
2. Theoretical Hypotheses

2.1. Impact of Urban Compactness on GTFP

A compact city is characterized by high-density, mixed and diverse land-use functions, efficient and pedestrian-friendly transportation, and socioeconomic diversity. It influences GTFP primarily through four dimensions: economic activity, population, land use, and transportation.
First, economic activities in compact cities are highly concentrated, creating economic agglomeration. Such agglomeration accelerates the concentration of firms and labor in the central city, reducing information asymmetry within the urban economy and thereby facilitating faster matching of production factors and improving productivity [32]. Moreover, large-scale agglomeration can generate economies of scale through shared production equipment and facilities, further enhancing the efficiency of resource allocation [20]. Economic agglomeration not only concentrates firms and people but also leads to more compact and diverse land use, increasing land-use efficiency and average land output value, which boosts economic performance and, in turn, raises GTFP [34]. Additionally, higher-density cities tend to cluster industrial and commercial activities within the urban core, enabling more centralized energy supply, improving energy-use efficiency, and thus enhancing urban GTFP.
Second, compact cities generate scale effects in the urban core through the concentration of talent, capital, and resources. The aggregation of skilled labor and financial capital fosters knowledge spillovers that drive technological innovation and optimize urban industrial structure [35]. For example, the clustering of manufacturing can accelerate green technological progress and improve green economic efficiency, thereby enhancing pollution control technologies, reducing the environmental impact of industrial emissions, and increasing GTFP. However, if labor, capital, and other factors become overly concentrated without adequate management, they may exceed the city’s environmental carrying capacity and adversely affect urban sustainability [20]. Integrating analyses of the socioeconomic and physical geographic conditions of the Chengdu–Chongqing and Central Yunnan urban agglomerations: Within the Chengdu–Chongqing agglomeration, Chengdu exemplifies a strongly monocentric, high-density development model. Key urban corridors employ transit-oriented development (TOD) patterns, structuring urban expansion along public transport axes. This facilitates reduced job–housing separation distances, enhances industrial production efficiency, and decreases transport energy consumption. Chongqing, a characteristic mountainous polycentric city with clustered development, demonstrates transport compactness innovation through constructing mountain-crossing tunnels utilizing urban topography, coupled with expanding pedestrian networks integrated with hillsides to reduce travel time in rugged terrain. Smaller cities like Mianyang prioritize direct high-speed rail transit links between urban cores and science/technology industrial parks, elevating commuter efficiency for research personnel, thereby boosting technological output efficiency and GTFP.
In the Central Yunnan urban agglomeration, Kunming—constrained by portions of urban land within the Lake Dianchi ecological protection zone—enforces stringent policies limiting watershed pollution discharge. It substitutes freight transit with lakeside tram systems and optimizes non-motorized transport network density within the urban area to minimize pollution in ecologically sensitive zones. Conversely, smaller cities like Qujing and Yuxi, facing population outflow challenges, adopt smart shrinkage strategies for urban land use. This includes consolidating inefficient public transport routes to enhance system efficiency and reduce transport-related carbon emissions. Third, compact urban spaces feature higher accessibility and spatial proximity, providing cities with dense road networks that improve connectivity between functional zones and enhance transport efficiency. From another perspective, pedestrian-friendly, dense street layouts help reduce private car usage, yielding environmental benefits [24] and boosting GTFP.
From the above analysis, compact cities improve infrastructure and energy-use efficiency through the agglomeration of economic activities, talent, capital, and resources and through compact spatial and road networks; they promote the optimization of urban industrial structure and foster green technological innovation; they enhance land-use efficiency. However, beyond a certain threshold, such concentration may negatively impact urban ecology and energy conservation and emission reduction. Hence, we propose:
Hypothesis 1. 
Within a certain range, increases in urban compactness have a positive effect on GTFP.

2.2. Mediating-Effect Analysis

2.2.1. The Driving Effect of Urban Compactness on Green Technological Innovation

By increasing land-use density and adopting an intensive spatial layout, enhanced urban compactness raises land costs and intensifies resource competition, thereby forcing traditional, low-value-added, high-energy-consumption industries (e.g., conventional manufacturing) to transform. At the same time, it attracts knowledge-intensive, technology-intensive, and service-oriented industries to cluster, promoting an upgrade of the industrial structure toward higher-end and lower-carbon activities.
Moreover, greater compactness shortens the physical distance between firms, facilitating the frequent flow of talent, technology, and information. This fosters the formation of innovation networks and industrial clusters, accelerates technology diffusion and industrial synergies, and lays a technological foundation for the development of high-tech, energy-saving, and emission-reduction industries as well as modern service sectors.
In addition, through the adoption of specific policies, increased urban compactness promotes more efficient land use and facilitates centralized investment in green infrastructure. Policy measures and market mechanisms—such as imposing carbon taxes and establishing industry-entry standards to phase out outdated capacity—can guide capital toward green industries [36].

2.2.2. Pathways by Which Green Technological Innovation Enhances GTFP

High-end industries have a strong demand for green technology upgrades, typically featuring higher energy-use efficiency and lower pollution-emission intensity. Their technology spillover effects can stimulate green innovation across the entire economic system and optimize the allocation of production factors [37]. Moreover, the service and knowledge sectors rely less on natural resources and more on human capital and digital technologies; this shift in factor structure directly lowers the environmental cost per unit of output, thereby promoting GTFP growth.
On the other hand, industrial upgrading is generally accompanied by both vertical integration and horizontal collaboration within the value chain. Through resource-sharing and waste-recycling models, industries can achieve emission reductions and resource regeneration at scale and further enhance production efficiency via shared technologies and supporting infrastructure [38].

2.2.3. The Mediating Role of Green Technological Innovation Between Urban Compactness and GTFP

As a mediating variable, green technological innovation links compact cities and GTFP primarily through two mechanisms: structural emission reduction and the innovation multiplier effect.
Structural Emission Reduction
An increased share of high-value-added industries helps lower energy consumption and carbon-emission intensity per unit of GDP. Thus, optimizing the industrial structure via green technology upgrades is more conducive to energy conservation and emission reduction, easing environmental pressures and enhancing urban GTFP.
Innovation Multiplier Effect
In compact cities, knowledge-intensive industries (e.g., digital services and clean-energy technologies) tend to be relatively concentrated. Green innovations emerging in these sectors not only boost efficiency within their own industries but also, through scale effects and technology diffusion, benefit traditional industries and drive green technological progress across the entire region.
Accordingly, Hypothesis 2 is proposed:
Hypothesis 2. 
Green technological innovation serves as a mediating variable in the impact of urban compactness on GTFP.

2.3. Heterogeneity in the Impact of Urban Compactness on GTFP

2.3.1. Heterogeneity Test Across Economic Development Levels

Cities with higher and lower levels of economic development exhibit different effects of compactness on GTFP, which may stem from variations in resource allocation efficiency, industrial base, and innovation-absorption capacity. In economically advanced cities, more developed transport infrastructure and a higher-level industrial structure reduce commuting costs through increased transport efficiency, helping to curb greenhouse gas emissions. Under such advanced industrial structures, greater urban compactness facilitates industrial agglomeration, promotes the diffusion and absorption of green technologies, and enhances resource allocation efficiency so the net effect of compactness on GTFP tends to be positive. In contrast, in cities with lower levels of economic development, infrastructure is often underdeveloped, and pillar industries remain in the secondary sector transition phase, weakening their capacity to adopt green technologies and industries. Moreover, these cities typically face weaker fiscal positions, with limited revenues directed toward basic infrastructure and public services, leaving little room to support emerging green industries and even risking a crowding-out effect. Therefore, we expect urban compactness to have a negative impact on GTFP in lower-development contexts.
Accordingly, Hypothesis 3 is proposed:
Hypothesis 3. 
The impact of urban compactness on GTFP exhibits heterogeneity across different levels of economic development.

2.3.2. Heterogeneity Analysis of Industrial Structure Advancement

The impact of urban compactness on green total factor productivity (GTFP) may exhibit heterogeneity contingent on industrial structure advancement levels. In regions characterized by medium-to-low industrial structures, industrial enterprise clustering enables compact development to leverage agglomeration economies. By reducing inter-industry spatial distances, compactness facilitates infrastructure and green technology sharing among industries, lowering production costs and driving industrial upgrading through technological spillover effects. Simultaneously, compact spatial configurations shorten physical distances between upstream and downstream industries, reducing energy consumption and greenhouse gas emissions from logistics transportation of production materials, thereby optimizing transportation carbon efficiency.
Conversely, in regions with advanced industrial structures—featuring well-developed tertiary sectors and high-end manufacturing—conditions favor knowledge-intensive industries. Such industries exhibit greater dependence on high-skilled talent, while producer services (e.g., finance and consulting) are often decoupled from tangible green technological innovation. Consequently, they demonstrate weaker reliance on industrial spatial agglomeration, leading to diminishing returns from spatial clustering effects. Moreover, excessively high compactness in advanced industrial regions may trigger urban land price appreciation, potentially inducing crowding-out effects on investments in industrial green innovation.
Based on these theoretical propositions, Hypothesis 3 (H3) is formulated: The impact of urban compactness on GTFP varies significantly across regions with different economic development levels and industrial structure advancement.

2.4. Threshold Effect

The impact of urban compactness on GTFP may be nonlinear, reflecting differing stages of industrial development across cities. In the early stage of industrialization—when the industrial structure is dominated by inefficient, high-energy-consumption, and heavily polluting traditional industries—a compact urban form may exacerbate pollution, thereby weakening any positive effect on GTFP. Cities with a low share of industrial output also lack incentives for technological upgrading, and a compact layout may instead reinforce firms’ dependence on low-cost land and labor, potentially suppressing green innovation. Once industrial development reaches a certain level, with complete supporting facilities and reserves of capital and technology, green technological upgrading becomes more feasible. In such compact urban spaces, industrial agglomeration and scale effects are more pronounced, and green technology upgrades easily produce diffusion effects that more significantly boost GTFP. Based on these inferences, we propose:
Hypothesis 4. 
The effect of urban compactness on GTFP exhibits a threshold effect with respect to the share of industrial output value.
The theoretical framework of this study is illustrated in Figure 1.

3. Research Design

3.1. Variable Selection and Indicator System Construction

3.1.1. Dependent Variable

The dependent variable in this study is green total factor productivity (GTFP), which is measured using an SBM model and requires both input and output indicators. The SBM model can incorporate undesirable outputs into the GTFP estimation, thereby allowing for a more accurate assessment of urban GTFP levels.
Input indicators encompass three dimensions: labor, capital, and energy [39]. Labor input is represented by the average number of employed persons in each region [40]. Capital input is measured by fixed capital stock [41]. Energy input is indicated by the total electricity consumption of each city, reflecting its overall energy usage [42]. The desirable output is represented by the gross domestic product (GDP) of each city [43], while undesirable outputs include the total volume of industrial wastewater discharge, total industrial SO2 emissions, and total industrial solid waste generation [44,45]. The resulting indicator system for measuring GTFP is presented in Table 1.

3.1.2. Key Explanatory Variable

In this study, urban compactness serves as the key explanatory variable. Characterized by high density, high efficiency, mixed land use, and well-developed public transportation, compact cities form the conceptual foundation of this study. Building upon these defining characteristics, and guided by the principles of scientific rigor, systematicity, comprehensiveness, representativeness, and data accessibility, we draw upon existing research [46,47,48,49,50] to adopt a comprehensive indicator method. This approach entails selecting four dimensions (population, economy, land use, and transportation) for constructing a multidimensional indicator system to measure urban compactness. The specific indicators are detailed in Table 2.

3.1.3. Control Variables

A.
Openness to Foreign Investment
Foreign capital inflows, driven by the pursuit of higher economic returns and shaped by local regulatory constraints, tend to target technology-intensive and environmentally friendly industries that employ more efficient green production technologies. Their entry into local markets often intensifies competition, compelling domestic firms to allocate additional resources toward improving green technological capabilities, thereby enhancing urban GTFP. We measure openness to foreign investment by the amount of actual utilized foreign capital. In the empirical analysis, we take the natural logarithm of this variable. The expected effect of actual utilized foreign capital on GTFP is positive.
B.
Government Fiscal Decentralization
Compared with the overall economic development level of Chinese cities, the cities in our study area lag behind, resulting in relatively limited tax revenues. Most fiscal expenditures are allocated to social welfare, infrastructure, and other basic projects, leaving little capacity to support the development of green, innovation-driven industries. Moreover, these cities, located in China’s inland southwest, attract comparatively low levels of foreign investment, exhibit lower degrees of market liberalization, and experience higher degrees of government intervention, all of which constrain firms’ autonomy in exploring diversified innovation pathways. We measure the degree of fiscal decentralization by the ratio of government general revenue to government general expenditure, and we expect its effect on GTFP to be negative.
C.
Economic Value Per Unit of Carbon Emission
Growth in the economic value per unit of carbon emission typically coincides with a rising share of technology-intensive industries—such as new energy, advanced manufacturing, and digital services—which possess stronger R & D capabilities and apply cleaner technologies. This shift reduces energy consumption in production and thereby effectively enhances GTFP. As the economic value per unit of carbon emission increases, traditional energy-intensive and high-pollution industries are gradually squeezed out by market and policy mechanisms, prompting the reallocation of production factors toward high-efficiency, low-environmental-cost sectors and improving overall resource allocation efficiency. We measure economic value per unit of carbon emission as the ratio of actual GDP to total carbon emissions, and we expect its effect on GTFP to be positive.
D.
Employment Structure
Compared with other sectors, the tertiary sector exhibits higher value added and lower pollution emissions. Therefore, the reallocation of human resources and capital toward the tertiary sector contributes to improved production efficiency and, in turn, enhances green total factor productivity. We measure employment structure by the ratio of tertiary-sector employment to total employment, and we expect its effect on GTFP to be negative.

3.1.4. Mediator Variable

Based on the mediation-effect hypothesis, this study selects the total number of green patent authorizations per 10,000 people as the mediator. To avoid inaccuracies arising from inconsistent units in the regression, the green patent authorization data are normalized. The per-10,000-population green patent authorization is calculated as the total number of green patents authorized divided by the resident population.

3.1.5. Threshold Variable

Based on the threshold-effect hypothesis, this study uses the share of regional industrial output value as the threshold variable, measured as regional industrial output value divided by GDP.

3.2. Measurement Method for Green Total Factor Productivity

The dependent variable, green total factor productivity (GTFP), is measured using the slack-based measure (SBM) model. The SBM model is a derivative of the traditional DEA framework. Traditional radial models tend to ignore slacks in inputs and outputs, which can bias research conclusions. To address the neglect of slack variables in efficiency evaluation by radial models, it has been proposed the SBM model (slack-based measure). This model accounts for slacks in both input and output variables, substantially improving the robustness of the results. Therefore, this study employs the SBM model to measure GTFP. The model is specified as follows:
Min λ , S , S + , S b ρ * = min 1 1 m i = 1 m S i x i 0 1 + 1 S g + S b r = 1 S g S r + y r 0 + t = 1 S b S t b b t 0
X λ + S = x 0 Y g λ S + = y 0 Y b λ + S b = b 0 e T λ = 1 λ , S , S + , S b 0
In Equations (1) and (2), m is the number of input indicators; Sg and Sb are the numbers of desirable and undesirable outputs, respectively; x0, y0, b0 denote the input, desirable-output, and undesirable-output vectors of the decision-making unit under evaluation; X, Yg, Yb are the corresponding data matrices for all n decision-making units in the sample; λ are the intensity weights; and S, S+, Sb are the slack variables for input excess, desirable-output shortfall, and undesirable-output excess, respectively. When all slack variables are 0, the DMU lies on the efficient frontier; when ρ∗ < 1, it indicates inefficiency, with smaller values reflecting greater distance from the frontier and thus lower efficiency. The SBM model was measured via STATA 18.

3.3. Method for Measuring Urban Compactness

To ensure measurement objectivity, this study similarly employs the entropy weight method for weight assignment and quantification of the urban density index system. The methodological procedure consists of the following steps:
Pre-processing of data for entropy weight method calculation
First, the data are normalized and inverted:
Positive   indicators :   x = x i j m i n j m a x j m i n j + λ Negative   indicators :   x = m a x j x i j m a x j m i n j + λ
In the formula, x is the data that were dimensionless using the polarization method, and m a x j , m i n j are maximum and minimum value of j index.
Calculation of information entropy using the entropy method
e j = 1 ln n i = 1 n x i = 1 n x ln x i = 1 n x
e j is the information entropy of j index; i denotes the sample city i ; x is the indicator data after dimensionless processing.
Calculation of the weights of the indicators
ω j = 1 e i i = 1 m 1 e i , j = 1 , 2 , 3 , m
ω j is the weight of index j ; i is the sample city i ;   e i is the information entropy of city i .
Calculating urban density
μ = i = 1 n ω j x
ω j is the weight of index j ; i is the sample city i ; μ is compactness of a city; x is the indicator data after dimensionless processing. The entropy weight method was computed through Excel 2019’s automated calculation program.

3.4. Model Construction and Data Sources

(1)
Model Construction
Based on the above analysis, the following model is constructed:
Model   1 :   G T F P i t = α 0 + α 1 C O M P i t + α 2 F D I i t + α 3 F A I i t + α 4 G D P i t + + α 4 E S i t + ε i t
In the equation, GTFP denotes green total factor productivity; compact represents urban compactness; FDI indicates the level of foreign investment; FAI refers to the degree of fiscal decentralization; GDP denotes the economic value per unit of carbon emission; ES indicates the employment structure; ε is the random error term; a0 to a5 are the parameters to be estimated; i and t represent city and time, respectively.
Model   2 :   M i t = β 0 + β 1 C O M P i t + β 2 x i t + ε i t
Model   3 : N Q P F i t = γ 0 + γ 1 C O M P i t + γ 2 M i t + γ 3 x i t + ε i t
In Equation (8), M represents the mediating variable, namely green technological innovation. Control denotes the set of four control variables. To test for mediation effects, regression analysis is conducted based on Model 2 to examine whether urban compactness has a significant impact on green technological innovation. If both coefficients α1 and β2 are statistically significant, a significant mediation effect is present. If β2 is not significant while α1 is, this indicates full mediation. If both are significant, it indicates partial mediation. If the stepwise regression results are not significant, further tests using the Sobel test and bootstrap method are conducted to verify the existence of the mediation effect.
Model   4 :   G T F P i t = α + β 1 C O M P i t · I ( q i t γ ) + β 2 C O M P i t · I ( q i t > γ ) + θ X i t + λ t + ε i t
In Equation (10), GTFP denotes green total factor productivity; COMP represents urban compactness; qit is the threshold variable indicating the proportion of industrial output; γ is the threshold value to be estimated; Xit represents control variables; λ denotes time fixed effects; ε is the random disturbance term. I(qit≤γ) takes the value 0 when the threshold variable is less than or equal to γ; I(qit>γ) takes the value 1 when the threshold variable is greater than γ .
Model   6 :   ω i j = 1 d i j k , i = j 0 ,   i = j
The inter-city distance was calculated in Equation (11), and the spatial weight matrix was constructed using inverse distance weighting in Equation (12). dij denotes the spatial distance between city i and city j; k represents the distance decay parameter.
Model   7 :   y i t = ρ j ω i j y j t + X i t β + j ω i j X j t θ + λ t + ε i t
Equation (12) presents the calculation formula for the spatial Durbin model (SDM). yit denotes the GTFP of city i in year t; ρ∑j ωij yjt represents the local impact of neighboring cities’ dependent variable at time t; Xit β captures the direct effects of local explanatory variables; ∑jωij Xjt θ quantifies the spillover effects of neighboring cities’ explanatory variables (spatial lag of covariates); λt denotes the temporal fixed effects; εit is the error term.
(2)
Research Scope and Data Description
This study covers cities within the Dianzhong Urban Agglomeration and the Chengdu–Chongqing Urban Agglomeration. The Dianzhong Urban Agglomeration is located in China’s southwestern frontier region, where economic development is relatively lagging; the implementation of the Belt and Road Initiative has positioned it as China’s frontier for opening to the southwest. The Chengdu–Chongqing Urban Agglomeration, by contrast, has a higher overall level of economic development, and with the inauguration of the Chengdu–Kunming and Chongqing–Kunming high-speed railways, its linkage with the Dianzhong Urban Agglomeration has become increasingly close—making their coordinated development a focal point of both research and practice. Both agglomerations lie in the upper reaches of the Yangtze River, an ecologically sensitive area, and their administrative regions encompass diverse landforms such as mountains, hills, and plains. Identifying the pathways through which urban compactness affects GTFP in these two city clusters can inform their coordinated development and the formulation of differentiated urban spatial planning policies. Due to severe data gaps and difficulty in obtaining reliable statistics for Chuxiong City, it is excluded from this study.
The data used to measure urban compactness, green total factor productivity (GTFP), regional gross domestic product, the share and value added of secondary and tertiary industries, resident population, average number of employees at year-end, administrative land area, per-capita road area, number of buses per 10,000 people, number of taxis per 10,000 people, total fixed-asset investment, number of green patent authorizations, fiscal expenditure within budget, total foreign capital utilization, and total energy consumption (10,000 tons of standard coal) are primarily drawn from the 2011–2022 editions of the China City Statistical Yearbook and the statistical yearbooks of each case city. Data on built-up area, construction land area, and residential land area were obtained through consultation with local government Natural Resources Bureaus and Housing and Urban–Rural Development Bureaus. Industrial sulfur dioxide (SO2) emissions, industrial waste-gas emissions, and industrial wastewater emissions were collected via local government Ecological Environment Bureaus, supplemented by the China City Statistical Yearbook and each case city’s statistical yearbook. Total electricity consumption and average on-the-job employee counts were sourced from local government reports and the case cities’ statistical yearbooks. To ensure the scientific rigor and accuracy of the research, the foreign capital utilization variable was logarithmically transformed to reduce data distortion. Missing values were filled using interpolation and ARIMA methods. Descriptive statistics for all variables are presented in Table 3.

4. Empirical Results and Analysis

4.1. Trends in Urban Compactness and GTFP

By applying the entropy weight method, we calculated the weights and scores of each indicator for urban compactness, and we used an SBM model to compute composite GTFP scores (Figure 2 and Figure 3). We then selected the 2011, 2017, and 2021 scores for urban compactness and GTFP and visualized them in Figure 4 and Figure 5. By comparing the two charts, we observe that, aside from a few cities showing a downward trend, both urban compactness and GTFP levels have generally increased in sync over the 11-year period, providing a preliminary data foundation for further examination of the mechanisms through which compactness influences GTFP.

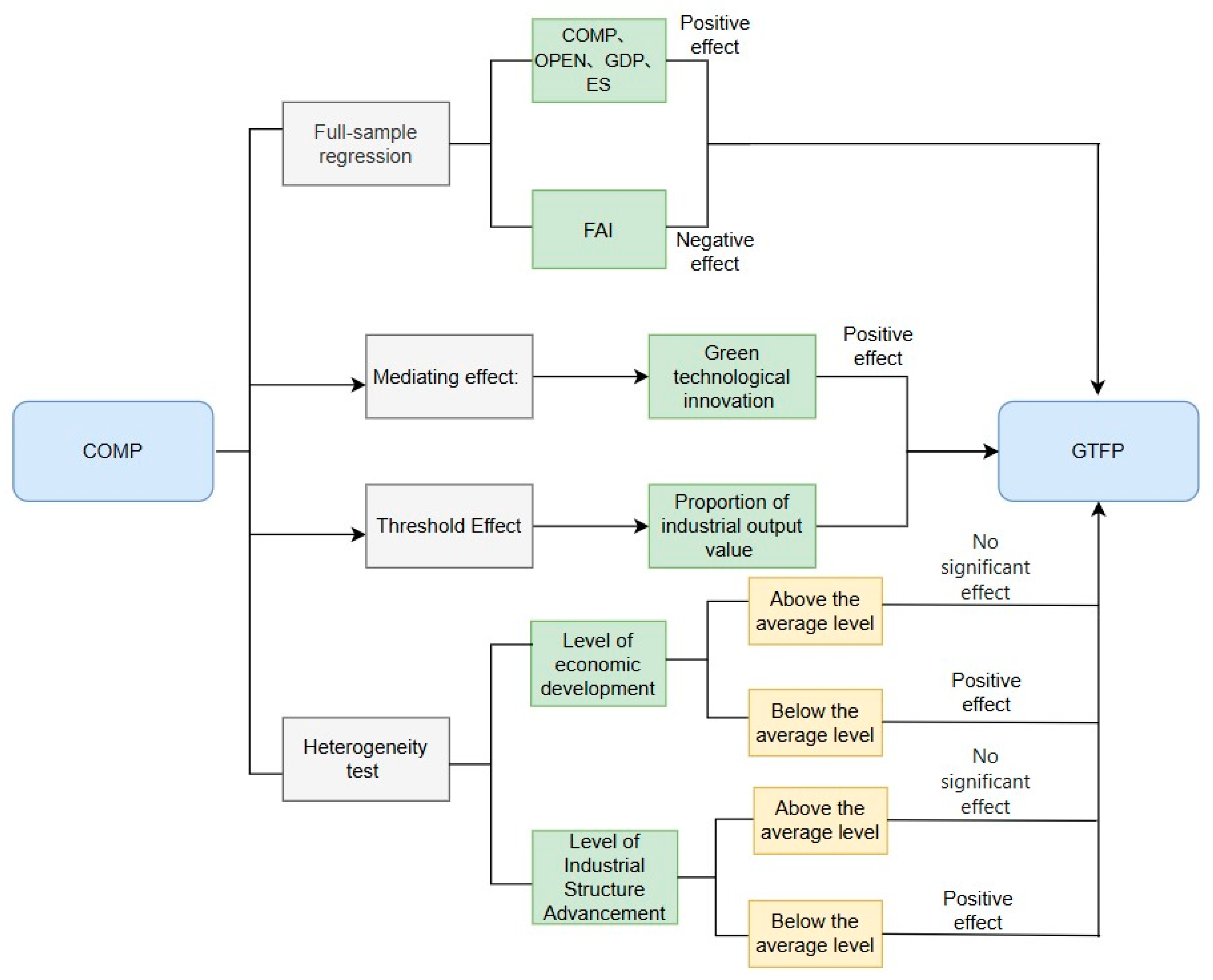
4.2. Analysis of Full-Sample Regression Results

Statistical analyses were executed using Stata 18.To avoid errors arising from multicollinearity, we first conducted a multicollinearity test on the variables involved in the study, as shown in Table 4. All variables have VIF values below 5, indicating that multicollinearity is weak in the regression model.
Before conducting the overall regression, we performed a Hausman test on the model to assess its appropriateness, with results shown in Table 5. The Hausman test rejects the null hypothesis (p < 0.01), indicating that the fixed-effects model is more suitable for the empirical analysis.
On this basis, we conducted a full-sample regression, and the results are presented in Table 6. Urban compactness has a positively significant effect on GTFP at the 5% level (0.65), indicating that greater compactness can promote GTFP improvement. As economic compactness increases and economic activities become more concentrated, economies of scale emerge, boosting production efficiency and reducing resource consumption, thereby enhancing urban GTFP. Through denser road-network planning combined with compact spatial planning, increases in network density and functional-zone compactness reduce greenhouse gas emissions caused by excessive traffic and long commuting distances, further improving GTFP. Moreover, higher population density and concentrated human capital improve labor productivity. For example, the spillover of high-quality education and medical resources from central cities raises the human-capital level in surrounding areas. A concentrated population also fully leverages shared public services (e.g., transportation and healthcare), lowering living costs, attracting more highly skilled people, and creating a positive cycle that provides a human-capital advantage for upgrading urban industrial technology, thus affecting GTFP.
Among the control variables, the level of foreign direct investment, the economic value per unit of carbon emissions, and the employment structure each have a positive and significant impact on GTFP at the 1% level. In contrast, fiscal decentralization has a negative and significant effect on GTFP at the 1% level.
OPEN also shows a positive and significant effect on GTFP, suggesting that higher openness advances marketization, fosters a fairer competitive environment for enterprises, and helps channel production factors such as capital and labor toward high-technology, high-efficiency, lower-energy-consumption, and higher-value-added firms, thereby optimizing resource allocation. A higher level of external investment typically reflects stronger intellectual-property protection and more thoroughly price-mediated production factors, which encourage firms to pursue green technological innovation, gain competitive advantage, and, in turn, drive improvements in GTFP.
The positive and significant effect of GDP on GTFP indicates that increasing this metric helps enhance GTFP. Higher economic returns per unit of carbon emissions optimize the return on investment in green technologies, raise their economic value, and facilitate their diffusion and application, thereby boosting GTFP. In addition, a higher economic value per unit of carbon emissions improves resource-allocation efficiency: strong economic incentives steer capital and production inputs toward low-carbon industries such as renewable energy and services, further enhancing GTFP.
The negative and significant effect of FAI on GTFP suggests that excessive administrative intervention may occur in resource allocation. When governments allocate resources through administrative directives rather than market signals, capital and labor may flow into suboptimal sectors, inhibiting the green transformation of industry. In the Dianzhong and Chengdu–Chongqing urban agglomerations, economic development lags overall, and local fiscal revenues are limited, making these regions heavily dependent on higher-level transfer payments. Preferring broad, short-term spending to quickly generate revenue, local governments fail to provide targeted support for green industries and struggle to build long-term green-technology capacity.
The positive and significant impact of ES on GTFP indicates that a higher share of tertiary-industry employment promotes GTFP growth. Compared with primary and secondary sectors, the tertiary industry typically generates greater economic value with lower pollution emissions. Moreover, tertiary-industry jobs usually offer higher incomes, and increasing their share supports higher household incomes, drives an upgrade in consumption patterns, and stimulates spending on culture, education, and entertainment. This shift encourages green consumption and influences producers to adopt green-industry practices and technological upgrades.
To examine potential spatial spillover effects within urban agglomerations, we employed a spatial Durbin model (SDM) to test the spatial spillover effects of urban compactness on GTFP in the Chengdu–Chongqing urban agglomeration. Given that the Central Yunnan agglomeration comprises only three prefecture-level city samples—insufficient to meet the sample size requirements for spatial econometric analysis—it was excluded from this analysis. Prior to model estimation, Lagrange multiplier (LM) tests were conducted to detect spatial dependence in the data, and likelihood ratio (LR) tests were performed to select the appropriate model for spatial effects analysis. As presented in Table 7, both the LM test for spatial error autocorrelation (LM-error) and the LM test for spatial lag dependence (LM-lag) yielded statistically significant positive results at the 5% level, revealing spatial dependence in the study data and necessitating spatial correlation analysis. The LR test results (Table 7: LR Test SDM vs. SEM and LR Test SDM vs. SAR) indicate that both tests produced p-values less than 0.01. This demonstrates that the spatial Durbin model is more suitable for examining spatial spillover effects in this study compared to the spatial error model (SEM) or spatial autoregressive model (SAR).
As presented in Table 7, the spatial lag effect test indicates that the explanatory variable COMP exhibits a statistically significant positive local direct effect on GTFP (p < 0.05) while its impact on neighboring cities’ GTFP is insignificant (p > 0.1). Conversely, the spatial spillover effect of the dependent variable itself (rho) shows statistically significant negativity at the 5% level, with a coefficient of −0.3. This indicates the presence of negative spatial spillover effects of GTFP on neighboring cities.
The explanatory variable COMP and other control variables exhibit statistically significant positive direct local effects on GTFP. This indicates strong localized impacts of individual urban compactness on GTFP within the Chengdu–Chongqing urban agglomeration, whereby enhanced local transportation efficiency, land-use efficiency, industrial agglomeration, and population density—achieved through compact urban development—facilitate localized knowledge spillovers. These improvements collectively elevate comprehensive urban efficiency while reducing production-related pollution emissions.
However, the spillover effects of neighboring cities’ COMP on GTFP remain statistically insignificant. This can be attributed to the agglomeration’s distinct topography: its western region features rugged hilly terrain while the eastern portion comprises plains. Apart from Chengdu and Chongqing situated on flat terrain, most cities occupy the western hilly areas where terrain constraints limit transportation connectivity, thereby weakening spatial spillovers. Furthermore, although Chengdu and Chongqing—the twin cores—are administratively adjacent, their central districts exceed 200 km in straight-line distance and 300 km by road, impeding effective diffusion of green technologies and industries. Concurrently, secondary centers like Luzhou and Yibin collectively account for less than 10% of the agglomeration’s economic output, rendering their regional influence limited.
The negative spatial spillover effect (rho) of GTFP itself reveals competitive dynamics among cities within the agglomeration, reflecting underdeveloped regional integration. Chengdu and Chongqing concentrate most high-end production factors due to their advanced economic development and geographic advantages, generating twin-core resource-siphoning effects. Yet constrained by transportation and topography, their radiating influence remains geographically bounded. While elevating their own GTFP, they attract skilled labor from peripheral cities, creating GTFP depressions in surrounding resource-dependent cities and upstream green industrial chains. Consequently, GTFP gains in core cities occur at the expense of green development potential in peripheral areas, manifesting as a core-periphery divergence in sustainable development trajectories.

4.3. Robustness Check

(1)
Two-sided Winsorization of the Core Explanatory Variable
To perform a robustness check, the core explanatory variable, urban compactness (COMP), was subjected to two-sided Winsorization. The results, shown in Table 8, indicate that the significance and signs of the coefficients for COMP and the control variables are largely consistent with the original regression results. The effects of each variable on the dependent variable remain essentially unchanged, confirming the robustness of the regression findings.
(2)
Robust Regression
Building on the original regression model, we conducted a robust standard errors test to examine model stability. The results in Table 9 show that urban compactness still has a significantly positive effect on GTFP (p < 0.01), and the significance levels and directions of the remaining control variables remain unchanged, confirming the robustness of the findings.
(3)
Placebo Test
To preclude the possibility that observed impacts of urban compactness on GTFP stem from random variations or temporal trends rather than systematic causal factors, we conducted a placebo test by randomly permuting the sequence of the explanatory variable (urban compactness data). The permuted dataset was then re-estimated using the original regression model. Results presented in Table 9 demonstrate that the explanatory variable COMP exhibits no statistically significant effect on GTFP under this randomized condition (p > 0.1). This confirms that the original findings are not driven by stochastic artifacts, further supporting the causal interpretation of the baseline regression results (Table 10).

4.4. Mediation Effect Test

To ensure the scientific rigor and reliability of the mediation-effect test, we applied the bootstrap method to assess the robustness of the mediation effect. Bootstrap is a nonparametric resampling method that simulates the sampling distribution of a statistic by repeatedly drawing random samples with replacement from the original dataset. In testing mediation effects, the focal concern is whether the independent variable influences the dependent variable through the mediator. This relationship can be conceptualized through two pathways: the effect of the independent variable on the mediator (path a) and the effect of the mediator on the dependent variable (path b). The indirect effect is quantified as the product of *a* and *b*. Since the sampling distribution of the product term a × b is not amenable to normal distribution-based derivation of standard errors and confidence intervals, the bootstrap method provides a more robust approach for estimating mediation effects and their corresponding confidence intervals. The results are shown in Table 11. The total-effect coefficient is 0.653, which represents the estimated overall effect of the independent variable (urban compactness) on the dependent variable (GTFP) via the mediator (green technological innovation). The “a” coefficient (0.977) measures the effect of COMP on the mediator, and the “b” coefficient (0.371) measures the effect of the per-10,000-population green patent authorizations on GTFP. The direct-effect coefficient (c′) is the coefficient on COMP from the full model. Hence, the product a × b (0.363) is the mediation-effect value, with p < 0.01 and a 95% confidence interval that does not include 0, indicating a robust mediation effect.
The coefficient of 0.977 for the effect of urban compactness on green technological innovation (a-value) indicates that increased compactness promotes green technological innovation. Through intensive land use, cities can implement centralized green infrastructure investments, providing policy and environmental support for firms’ green transformation; compact spatial layouts intensify land-price competition, forcing low-value-added, high-energy-consumption industries either to relocate or upgrade via green technologies, thereby enhancing GTFP; and compact urban forms facilitate the efficient flow of information, technology, and talent, improving resource-allocation efficiency, accelerating technology diffusion, and fostering industrial synergies that underpin the development of low-energy-consumption, high-tech industries and modern services.
The effect of green technological innovation on GTFP is positive and significant at the 5% level, with a coefficient of 0.371 (b-value), demonstrating that green technological innovation fosters GTFP improvement. Green technological innovation raises firms’ production efficiency and reduces energy consumption, aiding traditional manufacturing in its structural transformation and weakening carbon-emission intensity. Moreover, it drives firms to diversify green-product portfolios and lower production costs, which tends to reduce prices, satisfy and stimulate green-consumer demand, and thus support the sustainable growth of GTFP.

4.5. Heterogeneity Analysis

The above sections have examined the overall effect of urban compactness on GTFP and the mediating role of green technological innovation. However, cities in our sample belong to different geographic contexts and stages of economic development, so the impact of compactness on GTFP may vary with economic development level. To test this, we used the 2021 per-capita GDP of each city: those above the sample average were classified as “higher-development” cities and those below as “lower-development” cities. The higher-development group comprises 9 cities: Kunming, Yuxi, Chongqing, Chengdu, Zigong, Deyang, Mianyang, Leshan, and Yibin; the lower-development group comprises 10 cities: Qujing, Luzhou, Suining, Neijiang, Nanchong, Meishan, Guang’an, Dazhou, Ya’an, and Ziyang.

4.5.1. Heterogeneity Test by Economic Development Level

We divided the sample into the two development-level groups and estimated the effect of urban compactness on GTFP separately for each. The results, shown in Table 12, indicate that for cities with above-average economic development, compactness has a positive and significant impact on GTFP, with a coefficient of 0.88. In contrast, for cities below the average, the effect of compactness on GTFP is not statistically significant.
Cities with higher economic development typically have more advanced industrial structures and higher value added, which raises the demand for green technological innovation to reduce production costs. Moreover, the clustering of technology-intensive industries facilitates green-technology learning and diffusion among firms, further improving productivity and GTFP growth. Conversely, less-developed cities often lack adequate infrastructure and remain in an industrial transition phase, with limited capacity to absorb green industries. Their constrained fiscal resources are largely directed toward basic infrastructure and social services, weakening support for emerging green sectors and potentially crowding out green investment, which may explain the insignificant effect of compactness on GTFP in these cities.

4.5.2. Heterogeneity Test by Industrial Structure Advancement

We measured industrial structure advancement as the ratio of tertiary sector value-added to secondary sector value-added. Based on the 2021 average value of this metric, the sample was divided into two groups: above-average and below-average advancement levels. Heterogeneity analysis results (Table 11) reveal that the impact of COMP on GTFP is statistically insignificant in the above-average industrial advancement group while exhibiting a significantly positive effect (coefficient = 1.49) in the below-average group.
These regression outcomes demonstrate that in regions with higher industrial advancement—characterized by greater tertiary sector shares and superior technical efficiency—economic activities show weaker dependence on spatial agglomeration while shifting toward high-skilled talent demand. Consequently, enhanced urban compactness exerts limited influence on GTFP. Conversely, in regions with lower industrial advancement, COMP demonstrates a strongly positive impact on GTFP (β = 1.49; originally noted as 1.7 in text). These areas typically exhibit extensive development patterns with lower technological sophistication. Increased compactness facilitates resource concentration, reduces production pollution through industrial clustering, and enables technology and infrastructure sharing, thereby elevating GTFP. Moreover, the relatively higher secondary sector share in such regions enhances productivity through spatial agglomeration efficiencies (Table 13).
The threshold-effect regression results are shown in Table 14. The test indicates that when the share of industrial output is at a lower level, urban compactness has a positive and significant effect on GTFP at the 5% level, with a coefficient of 0.606. Once the industrial-output share exceeds the threshold value, compactness exerts a positive and significant effect on GTFP at the 1% level, with a coefficient of 1.528. This suggests that at lower levels of industrial output, a more compact urban form reduces transportation costs and improves land-use efficiency, thereby enhancing overall resource-allocation efficiency and positively driving GTFP. However, because the industrial system is relatively small at this stage, the spillover effects of green technology are limited, so the impact of compactness on GTFP remains modest.
When the industrial-output share is at a higher stage, infrastructure and public services are more fully developed. In this context, the economies-of-scale and agglomeration effects induced by spatial compactness become more pronounced, attracting greater green-technology investment and providing sufficient research funding, which strengthens the capacity for green-technology development and diffusion. Furthermore, advancing a compact spatial layout facilitates knowledge sharing and accelerates green-technology progress.
Figure 4 plots the nonlinear marginal-effect curve of urban compactness on GTFP across different compactness scores. The figure indicates that the value at the lowest inflection point on the x-axis aligns with the threshold value of 0.464 in the test table, confirming this inflection point as the threshold for the nonlinear effect. Below this threshold (0.464), the impact curve of urban compactness on GTFP remains relatively flat, corresponding to the coefficient (0.606) for Regime 0 in Table 11. Once exceeding this threshold, the slope of the compactness–GTFP relationship steepens substantially, matching the coefficient (1.529) for Regime 1 in Table 11, consistent with the analysis above. This figure provides enhanced visual evidence for the nonlinear relationship between urban compactness and GTFP.
Table 15 presents the bootstrap test results, with p < 0.01, indicating that the threshold-effect test is robust.

5. Discussion

5.1. Key Findings

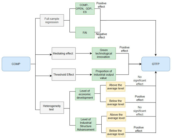
Using panel data from 2012–2021 for cities in the Dianzhong Urban Agglomeration and the Chengdu–Chongqing Urban Agglomeration, this study examined the mechanisms through which urban compactness affects GTFP. First, the full-sample regression results show that urban compactness has a positive and significant effect on GTFP. This impact effect exhibits limited spatial spillovers due to natural geographic constraints. Concurrently, the negative spatial autocorrelation of GTFP in the Chengdu–Chongqing agglomeration indicates asymmetric inter-city competition within the region, necessitating enhanced integration efforts. Second, the mediation-effect analysis indicates that green technological innovation fully mediates the relationship between urban compactness and GTFP; in particular, the positive impact of green technological innovation on production efficiency effectively raises GTFP levels. Third, heterogeneity tests demonstrate that the effect of urban compactness on GTFP varies with economic development level: in regions with above-average economic development, compactness positively influences GTFP, whereas in regions below the average, the effect is not significant; in regions with below-average industrial structure advancement, urban compactness exerts a significantly positive impact on GTFP. Conversely, this effect is statistically insignificant in regions exceeding the average advancement level. Fourth, the threshold-effect test shows that when the share of industrial output is low, the impact of compactness on GTFP is weaker, but once the industrial-output share exceeds the threshold, this impact becomes stronger. These conclusions are visualized in Figure 5.
Figure 5. Summary of conclusion.
Figure 5. Summary of conclusion.
Sustainability 17 06612 g005

5.2. Policy Recommendations

Based on the empirical analysis results, this study proposes the following recommendations:

5.2.1. Implement Differentiated Compact Urban Development Strategies Based on the Development Stage of Each City

The full-sample regression shows a significantly positive impact of urban compactness on GTFP, suggesting that compact city construction generally contributes to GTFP improvement. However, heterogeneity analysis reveals that the mechanism of this influence varies with the level of economic development. Cities with above-average economic development should actively promote compact city strategies, accelerating the agglomeration of population and production factors to generate economies of scale and enhance GTFP. A dynamic land supply list could be established, prioritizing land allocation toward central urban areas while strictly limiting the expansion of inefficient industrial land to enhance industrial clustering efficiency. In urban master planning, flexible land-use areas can be reserved to accommodate potential demands from industrial transformation. For cities with per capita GDP at or below the average level, orderly compact development should be promoted to balance agglomeration benefits and infrastructure carrying capacity. Priority should be given to sustainable development utilizing vacant land and underutilized plots within built-up areas. This approach enhances existing infrastructure efficiency while reducing the ecological footprint of new district development. Based on local resource-environmental carrying capacity and economic needs, land redevelopment approval procedures for central urban areas and public transport corridors should be streamlined. Concurrently with compact spatial development, efficient transportation systems must be constructed, with public transit networks optimized according to local fiscal capacity.

5.2.2. Promote Green Upgrading of Industrial Structure

The full-sample regression results indicate that both the economic value of carbon emissions per unit and the employment share in the tertiary sector can significantly promote GTFP growth. Local governments can use administrative tools to advance industrial upgrading by enforcing entry restrictions on low-end, high-pollution, labor-intensive industries. Fiscal measures should also be used to support green industrial transformation, such as subsidizing technology R & D to reduce enterprise transformation costs. Implement land-use carbon efficiency standards for existing industrial land, differentiating compliance benchmarks by enterprise scale. Enterprises meeting standards should receive floor area ratio (FAR) incentives, while non-compliant entities must pay idle land surcharges to enhance industrial land utilization efficiency.
At the same time, enterprises should recognize the economic opportunities of green transformation and actively adjust their development strategies. Currently, green products are gradually capturing a larger market share—for example, the integration of new energy vehicles with artificial intelligence is helping them gain ground over traditional fuel vehicles in regions like Asia and Europe. Compared with traditional industries, green industries often exhibit lower production costs and higher productivity. To improve enterprise profitability, governments should consider providing moderate subsidies to support green industrial transformation and upgrading.
Enterprise-level green transformation not only enhances economic performance but also contributes to advancing urban economic development and ensuring the sustainable improvement of total factor productivity.

5.2.3. Enhance the Level of Openness

The full-sample regression results indicate that foreign investment has a positive impact on GTFP, suggesting that continued openness to the outside world contributes to the sustainable improvement of urban productivity. Therefore, cities within the study area should gradually expand their openness and adopt a green technology-oriented approach when attracting foreign investment. Preferential tax policies should be offered to foreign enterprises in sectors such as clean energy, carbon capture, and new energy batteries.
In addition, blind introduction of foreign investment should be avoided. Cities at different stages of economic development may have varying industrial foundations and employment structures. Thus, foreign investment should be introduced based on regional development conditions to match local development needs and labor market structures precisely. A foreign investment access mechanism should also be established to avoid the influx of high-pollution, high-energy-consumption, and low-efficiency enterprises, which could otherwise hinder improvements in local living standards and productivity. Building upon prudent foreign investment screening, spatial proximity thresholds should be established between foreign enterprises and local research institutions to align with compact urban planning objectives. Specific co-location requirements must mandate direct physical integration—such as co-located research institutes pairing foreign clean energy firms with domestic universities—to catalyze green technology R & D collaboration.

5.2.4. Encourage Green Technology Upgrading

Mediation effect test results indicate that green technological advancement plays an intermediary role in the impact of urban compactness on GTFP and can exert a positive effect on GTFP. Special green technology innovation funds can be established to support innovations such as building-integrated photovoltaics (BIPV) and emission reductions in transportation infrastructure, with appropriate subsidies provided for green technology R & D.
The test results also suggest that compact urban spatial patterns can promote green technological innovation. Therefore, on the basis of compact industrial clusters, a negative list of industries can be introduced to push high-energy-consuming sectors to reduce emissions, improve production efficiency, and encourage enterprises to seek green technological upgrades.

5.2.5. Optimize Urban Compactness in Phases

There is a threshold effect in the influence of urban compactness on GTFP depending on the level of industrialization. At lower levels of industrial output, moderate increases in spatial compactness should be promoted to optimize infrastructure construction, improve transportation efficiency, and provide spatial support for the layout of green industries. Designate compact spatial development corridors along existing major transportation arteries for new industrial land allocation. This strategy enhances production synergies among enterprises by shortening material–factory–market distances, thereby reducing supply chain carbon-emission intensity. At higher levels of industrial output, where economic agglomeration and industrial scale effects have reached a certain degree, high-density industrial clusters should be leveraged to attract technology-intensive enterprises. This will foster collaborative innovation with manufacturing sectors and promote the transformation of scientific research outcomes.

5.3. Research Limitations and Future Research Plan

5.3.1. Research Limitations

This study measures urban compactness using the entropy weight method, which may be influenced by a few extreme values, potentially affecting the final measurement results. To mitigate this concern, the author has reviewed a large body of literature for theoretical justification. Moreover, based on the measurement results, the weights of each variable are relatively balanced and aligned with the research hypothesis, suggesting that the influence of extreme values on the final results is likely minimal.
The study focuses on cities within the Central Yunnan and Chengdu–Chongqing urban agglomerations. Due to severe data deficiencies and the relative administrative uniqueness of Chuxiong City within the Central Yunnan urban agglomeration, it was not possible to obtain data from relevant government departments. As a result, Chuxiong City was excluded from the study sample, inevitably leading to a smaller sample size for the Central Yunnan urban agglomeration.
In terms of model specification, this study employs a time fixed-effects model to examine the impact mechanism of urban compactness on GTFP. GTFP may be influenced by time-related factors such as technological progress, policy adjustments, or macroeconomic fluctuations. By incorporating time dummy variables, the time fixed-effects model controls for all time-varying but cross-sectionally invariant trends, thereby avoiding estimation bias caused by the omission of temporal confounding factors. However, controlling only for time fixed effects may still leave the analysis vulnerable to endogeneity issues.
To address this, we analyzed potential endogeneity between GTFP and urban compactness based on existing literature and urban economics theory. The analysis suggests that the likelihood of significant endogeneity in their relationship is relatively low, and any resulting bias from endogeneity is expected to have a minimal impact on the empirical findings.
This study employs panel data from 2012–2021 for empirical analysis. While data from 2019–2021 may be influenced by the global COVID-19 pandemic—potentially affecting empirical results—the conclusions align closely with theoretical expectations, suggesting limited impact on core findings.
Regarding spatial spillover effects examination in urban agglomerations, the Central Yunnan agglomeration could not be reliably analyzed due to insufficient sample size. Most spatial econometric literature requires over 10 observational units for robust spillover detection, whereas smaller samples lack statistical power. Future research should therefore shift the analytical scale from municipal to county levels to expand observational units, enabling valid spatial spillover assessment.

5.3.2. Future Research Plan

This study uses the entropy weight method to measure urban compactness. Future research should consider combining objective weighting methods with subjective ones (such as the Analytic Hierarchy Process, AHP) to further ensure measurement objectivity. The limited sample size from the Central Yunnan urban agglomeration is a constraint.
In future studies, data collection should be expanded—potentially through field investigations—to include county-level and district-level units within the urban agglomeration. This will help broaden the research scope and more accurately identify internal differences in influencing mechanisms, enabling a heterogeneity analysis within the agglomeration. Furthermore, spatial regression models should be employed to test for spatial spillover effects and other spatial influences of urban compactness on GTFP. Simultaneously, the findings of this study may possess context-specific applicability primarily for urban agglomerations in Southwest China, whereas their relevance to other Chinese and global city clusters remains unexplored. Future research should incorporate all major Chinese urban agglomerations or internationally comparable metropolitan regions to derive broader, generalizable insights.

Author Contributions

Conceptualization, Y.Y.; Methodology, T.C., Y.Z. and J.W.; Validation, B.W.; Formal analysis, Y.Z.; Resources, Y.Z., J.W. and B.W.; Data curation, B.W.; Writing—original draft, Y.Z.; Writing—review & editing, T.C. and Y.Y.; Visualization, Y.Z. and B.W.; Supervision, T.C. and Y.Y.; Funding acquisition, T.C. All authors have read and agreed to the published version of the manuscript.

Funding

This research was funded by Office of Philosophy and Social Sciences, Yunnan Province (Grant No. YB2023090). Yunnan Provincial Basic Research Program (Grant Nos. 202401AT070585, 202401CF070194); Scientific Research Fund of Yunnan Provincial Department of Education (Grant No. 2025J0017); Yunnan University Education and Teaching Reform Research (Grant No. 2023Y43); Yunnan Province Xingdian Talent Support Program—Young Talent Special Project (Grant No. XDYC-QNRC-2024-366).

Institutional Review Board Statement

Not applicable.

Informed Consent Statement

Not applicable.

Data Availability Statement

Data available on request due to restrictions, the raw data supporting the conclusions of this article will be made available by the authors on request.

Acknowledgments

We would like to express our gratitude to the team from Yunnan University for their contributions. Specially, we extend our appreciation to all the participants and students who were involved in the research and fieldwork but could not be individually acknowledged due to space limitations.

Conflicts of Interest

The authors declare no conflicts of interest.

References

  1. United Nations Conference on Trade and Development. Technology and Innovation for Cleaner and More Productive and Competitive Production; UN iLibrary: New York, NY, USA, 2023; pp. 4–6. [Google Scholar] [CrossRef]
  2. OECD. Green Technology and Innovation; OECD Publishing: Paris, France, 2024. [Google Scholar]
  3. OECD. Towards Green Growth: Monitoring Progress—OECD Indicators; OECD Publishing: Paris, France, 2011. [Google Scholar]
  4. United Nations Environment Programme. Towards a Green Economy: Pathways to Sustainable Development and Poverty Eradication; UNEP: Nairobi, Kenya, 2019. [Google Scholar]
  5. Färe, R.; Grosskopf, S.; Pasurka, C.A. Environmental production functions and environmental directional distance functions. Energy 2007, 32, 1055–1066. [Google Scholar] [CrossRef]
  6. Zhou, P.; Ang, B.W.; Han, J.Y. Total factor carbon emission performance: A Malmquist index analysis. Energy Econ. 2010, 32, 194–201. [Google Scholar] [CrossRef]
  7. Chung, Y.H.; Färe, R.; Grosskopf, S. Productivity and undesirable outputs: A directional distance function approach. J. Environ. Econ. Manag. 1997, 31, 229–240. [Google Scholar] [CrossRef]
  8. Wang, Q.; Zhang, F. Does green innovation facilitate green total factor productivity? Evidence from Chinese cities. Energy Econ. 2021, 98, 105237. [Google Scholar] [CrossRef]
  9. Han, G.; Yuan, J.; Wang, Z. The evolution of compact city research abroad and its implications for China. World Reg. Stud. 2017, 26, 56–64. [Google Scholar]
  10. Bibri, S.E.; Krogstie, J.; Kärrholm, M. Compact city planning and development: Emerging practices and strategies for achieving the goals of sustainability. Dev. Built Environ. 2020, 4, 100021. [Google Scholar] [CrossRef]
  11. OECD. Sustainable Urban Development; OECD Publishing: Paris, France, 2024. [Google Scholar]
  12. McFarlane, C. Density and the compact city. Dialogues Hum. Geogr. 2023, 13, 35–38. [Google Scholar] [CrossRef]
  13. Haaland, C.; van den Bosch, C.K. Challenges and strategies for urban green-space planning in cities undergoing densification: A review. Urban For. Urban Green. 2015, 14, 760–771. [Google Scholar] [CrossRef]
  14. Larondelle, N.; Lauf, S. Balancing demand and supply of multiple urban ecosystem services on different spatial scales. Ecosyst. Serv. 2016, 22, 18–31. [Google Scholar] [CrossRef]
  15. Artmann, M.; Kohler, M.; Meinel, G.; Gan, J.; Ioja, I.C. How smart growth and green infrastructure can mutually support each other—A conceptual framework for compact and green cities. Ecol. Indic. 2019, 96, 10–22. [Google Scholar] [CrossRef]
  16. Shi, X.; Cheng, Y.; Zhang, J.; Zhang, Y.; Wei, L.; Wang, Y. Impacts of the Urban Form Structure on Carbon Emission Efficiency in China’s Three Major Urban Agglomerations: A Study from an Urban Economic Activities Perspective. Sustainability 2025, 17, 3984. [Google Scholar] [CrossRef]
  17. Niu, Y.; Zhu, L.; Li, L.; Dong, S.; Liu, D. Study on Spatial-Temporal Coupling Coordination between Sustainable Land Use and Urbanization in Yuxi City. Sustain. Dev. 2024, 14, 3. [Google Scholar] [CrossRef]
  18. OECD. Compact City Policies: A Comparative Assessment; OECD Publishing: Paris, France, 2012. [Google Scholar] [CrossRef]
  19. Wolch, J.R.; Byrne, J.; Newell, J.P. Urban green space, public health, and environmental justice: The challenge of making cities ‘just green enough’. Landsc. Urban Plan. 2014, 125, 234–244. [Google Scholar] [CrossRef]
  20. Liu, Y.; Wu, A.; Wang, J.; Taghizadeh-Hesary, F.; Dong, X. Green growth in the global south: How does metallic minerals affect GTFP enhancement? Resour. Policy 2023, 81, 104505. [Google Scholar] [CrossRef]
  21. Asanimoghadam, K.; Salahi, M.; Jamalian, A.; Shakouri, R. A two-stage structure with undesirable outputs: Slacks-based and additive slacks-based measures DEA models. RAIRO-Oper. Res. 2022, 56, 2513–2534. [Google Scholar] [CrossRef]
  22. Walheer, B. Disaggregation of the cost Malmquist productivity index with joint and output-specific in-puts. Omega 2018, 75, 1–12. [Google Scholar] [CrossRef]
  23. Wang, H.; Lockett, M.; He, D.; Lv, Y. Enhancing green total factor productivity through manufacturing output servitization: A case study in China. Heliyon 2024, 10, e23769. [Google Scholar] [CrossRef] [PubMed]
  24. Jing, Z.; Liu, Z.; Wang, T.; Zhang, X. The impact of environmental regulation on green TFP: A quasi-natural experiment based on China’s carbon emissions trading pilot policy. Energy 2024, 295, 132357. [Google Scholar] [CrossRef]
  25. Mao, J.; Yu, Z.; Wang, Y.; Wang, L.; Wang, M. Spatial convergence and influencing factors of green total factor productivity of China’s urban agglomerations. Front. Environ. Sci. 2023, 11, 1138396. [Google Scholar] [CrossRef]
  26. Zhang, M.; Li, C.; Zhang, J.; Chen, H. How Green Finance Affects Green Total Factor Productivity—Evidence from China. Sustainability 2024, 16, 270. [Google Scholar] [CrossRef]
  27. Feng, C.; Zhong, S.; Wang, M. How can green finance promote the transformation of China’s economic growth momentum? A perspective from internal structures of green total-factor productivity. Res. Int. Bus. Financ. 2024, 72, 102356. [Google Scholar] [CrossRef]
  28. Liu, Y.; Yang, Y.; Zhong, K.; Li, H. Digital economy development, industrial structure upgrading and green total factor productivity: Empirical evidence from China’s cities. Int. J. Environ. Res. Public Health 2022, 19, 2414. [Google Scholar] [CrossRef] [PubMed]
  29. Zhang, X.; Qiu, F.; Liu, J. Digital Economy’s Impact on Carbon Emission Performance: Evidence from the Yangtze River Delta, China. Chin. Geogr. Sci. 2025, 35, 217–233. [Google Scholar] [CrossRef]
  30. Bin Sulaiman, F. Compact City: What Is the Extent of Our Exploration for Its Meanings? A Systematic Review. Sustainability 2023, 15, 10302. [Google Scholar] [CrossRef]
  31. Cui, J.C.; Guo, G.C. A Study on the Interactive Relationship between Compact Development and Urban Land Use Efficiency in Super large and Mega cities. Econ. Manag. 2025, 39, 51–62. [Google Scholar]
  32. Yao, Y.; Pan, H.; Cui, X.; Wang, Z. Do compact cities have higher efficiencies of agglomeration economies? Land Use Policy 2022, 115, 106005. [Google Scholar] [CrossRef]
  33. Sharifi, A. Resilient urban forms: A macro-scale analysis. Cities 2019, 85, 1–14. [Google Scholar] [CrossRef]
  34. Wang, F. Measurement and evaluation of the efficiency of urban green economy development in China based on SBM-GML model. Sustain. Dev. 2023, 13, 1349–1360. [Google Scholar] [CrossRef]
  35. Li, Z.; Shi, Y.; Wojewodzki, M.; Wei, Y.; Guo, M. The Impact of New-Type Urbanization Policy on Urban Green Total Factor Productivity: New Evidence from China. Sustainability 2024, 16, 5220. [Google Scholar] [CrossRef]
  36. Xu, S.; Liu, M.; Hua, P.; Chen, Y. How Has Land Restriction Policy Influenced Green Total Factor Productivity? Evidence from Chinese Cities. Land 2024, 13, 2249. [Google Scholar] [CrossRef]
  37. Wang, Y.; Bai, Y.; Quan, T.; Ran, R.; Hua, L. Influence and effect of industrial agglomeration on urban green total factor productivity—On the regulatory role of innovation agglomeration and institutional distance. Econ. Anal. Policy 2023, 78, 1023–1038. [Google Scholar] [CrossRef]
  38. Guan, H.J.; Wang, J.Y.; Zhao, A.W. Free trade zone policies and green development: An empirical examination based on China’s free trade zone cities. Environ. Dev. Sustain. 2024. [Google Scholar] [CrossRef]
  39. Ma, D.D.; Cai, Y.Y.; Li, G.F. Environmental Regulation, Digital Economy, and Green Total Factor Productivity: Empirical Evidence from the Central Plains Urban Agglomeration. Ecol. Econ. 2025, 41, 169–176. [Google Scholar]
  40. Feng, J.; Zhang, S.Q. Evaluation of Provincial Green Total Factor Productivity in China Based on the DEA Method: An Analysis of Model Selection Differences. J. Peking Univ. (Nat. Sci. Ed.) 2017, 53, 151–159. [Google Scholar]
  41. Zhang, J.; Wu, G.Y.; Zhang, J.P. Estimation of Interprovincial Physical Capital Stock in China: 1952–2000. Econ. Res. J. 2004, 50, 35–44. [Google Scholar]
  42. Lu, L.W.; Song, D.Y.; Huang, C. Measurement of Green Total Factor Productivity in Cities of the Yangtze River Economic Belt: A Study of 108 Cities. Urban Probl. 2017, 36, 61–67. [Google Scholar]
  43. Tian, Y.H.; He, S.B.; Hu, S.Q. Re estimation of Regional Total Factor Productivity Growth under Environmental Constraints: 1998–2008. China Ind. Econ. 2011, 28, 47–57. [Google Scholar]
  44. Hu, W.; Li, J.Q. Impact of Environmental Regulation on Green Technological Progress: The Moderating Effect of Digitalization. J. Chengdu Adm. Coll. 2022, 38, 34–47. [Google Scholar]
  45. Tong, L.; Wang, P. Spatiotemporal evolution and trend prediction of green total factor productivity in the Beijing-Tianjin-Hebei urban agglomeration. J. Tongji Univ. (Soc. Sci. Ed.) 2021, 32, 76–82 + 124. [Google Scholar]
  46. Jia, M.Y.; Liu, X.Y.; Chen, T.; Fan, F. Measurement of urban density in Chinese prefecture-level and above cities. Urban Probl. 2019, 11, 4–12. [Google Scholar] [CrossRef]
  47. Cheng, L.; Yang, X.; Wu, X. Influence of Urban Compactness on Carbon Emission Performance in the Yellow River Basin. Arid Zone Geogr. 2025, 48, 838–853. [Google Scholar]
  48. Li, Z.Y.; Zhu, X.S.; Yang, L.; Wang, X.Y. Spatio Temporal Evolution and Coordinated Development of Compactness and Carbon Emission Intensity in the Chengdu–Chongqing Urban Agglomeration. Environ. Sci. 2024, 45, 3402–3411. [Google Scholar]
  49. He, D.; Zhou, J.; Cai, J.M.; Chen, Z.X. Measurement and Analysis of Changes in Urban Compactness in the Beijing–Tianjin–Hebei Region. Ecol. Sci. 2022, 41, 178–186. [Google Scholar]
  50. Sun, Y.M.; Sun, X.Q. Measurement and Spatial Differentiation of Industrial Green Total Factor Productivity in the Yangtze River Delta Urban Agglomeration. Jianghuai Forum 2018, 6, 60–67. [Google Scholar]
Figure 1. Theoretical framework.
Figure 1. Theoretical framework.
Sustainability 17 06612 g001
Figure 2. Trends in urban compactness.
Figure 2. Trends in urban compactness.
Sustainability 17 06612 g002
Figure 3. Trends in GTFP.
Figure 3. Trends in GTFP.
Sustainability 17 06612 g003
Figure 4. Threshold-effect visualization.
Figure 4. Threshold-effect visualization.
Sustainability 17 06612 g004
Table 1. Indicator system for measuring green total factor productivity.
Table 1. Indicator system for measuring green total factor productivity.
CategoryIndicatorMeasurementUnit
Input IndicatorsLabor InputThe average number of employees on the payroll 10,000 persons
Capital InputStock of fixed capital in each prefecture-level city100 million yuan
Resource InputTotal electricity consumption in each prefecture-level city100 million kilowatt-hours
Output IndicatorsDesired OutputReal gross domestic product100 million yuan
Undesired OutputIndustrial wastewater emissionsTon(s)
Industrial SO2 emissionsTon(s)
Industrial particulate emissionsTon(s)
Table 2. Urban density measurement.
Table 2. Urban density measurement.
First-Level IndicatorSecond-Level IndicatorComputational Method
Economic CompactnessGDP DensityDistrict GDP Per Urban Area
Fixed Asset Investment RatioDistrict Fixed Asset Investment/District GDP
Secondary and Tertiary Industry Value Added to GDP RatioShare of Secondary and Tertiary Industries in GDP
Population CompactnessUrban Population DensityUrban Population/Urban Area
Non-Agricultural Employment RatioShare of Secondary and Tertiary Industries in Total Employment
Employment DensityEmployment/Urban Area
Land-Use CompactnessLand Utilization RateBuilt-up Area/Constructed Land Area
Constructed Land Per CapitaConstructed Land Area/Urban Population
Residential Land RatioResidential Land Area/Constructed Land Area
Transportation CompactnessBuses Per 10,000 PeopleBuses Per Urban Population at Year-End
Taxis Per 10,000 PeopleTaxis Per Urban Population at Year-End
Road Area Per CapitaUrban Road Area/Capita
Table 3. Descriptive statistics of all variables.
Table 3. Descriptive statistics of all variables.
NameSampleMinMaxMeanStandard ErrorMedian
GTFP1900.2431.0000.6110.2810.487
Comp1900.0630.4910.1800.1040.134
OPEN1900.00140.4130.0750.0960.036
FAI1900.0880.8160.3820.1620.342
GDP1900.0783.9160.9320.7620.704
ES1900.1511.2660.5540.1190.538
GTI1900.0183.1360.4500.5060.259
ISGDP1900.1790.9850.4050.1190.385
Table 4. Multicollinearity test.
Table 4. Multicollinearity test.
TermsVIF ValueTolerance
GTFP1.5210.658
COMP4.040.25
OPEN3.4110.293
FAI4.3910.228
GDP1.8360.545
ES1.2940.773
ISGDP1.4940.669
GTI3.0290.330
Table 5. Hausman test results.
Table 5. Hausman test results.
FixedRandomDifferenceStd. Err.
COMP0.65402370.49207130.16195240.0474337
OPEN0.65552480.868878−0.21335320.0948815
FAI−0.6265612−0.5822432−0.0443180.0279696
GDP0.16343210.13127790.03215420.0083813
ES0.59592160.50146580.09445590.0347071
Note: Test of H0: Difference in coefficients not systematic, Prob > chi2 = 0.0003
Table 6. Regression results.
Table 6. Regression results.
Variable NameResults
COMP0.6539936 ** (2.12)
OPEN0.6558551 *** (2.08)
FAI−0.6266296 *** (−3.19)
GDP0.1635069 *** (6.69)
ES0.5963981 *** (4.09)
_cons0.2013882 ** (2.14)
R2 (within)0.3884
F22.22 ***
Sample Size (N)190
Note: ***, ** denote significance at the 1%, 5% levels, respectively.
Table 7. Spatial spillover effects examination and regression results.
Table 7. Spatial spillover effects examination and regression results.
Variable NameMainWx
COMP1.303187 (3.51) ***1.179575 (1.31)
OPEN1.560237 (4.43) ***0.7902127 (1.02)
FAI−1.457137 (−6.47) ***0.0852349 (0.18)
GDP0.2124668 (8.34) ***0.3896109 (4.88) ***
ES0.4399004 (2.66) ***−0.453124 (−1.60)
Rho−0.3032155 (−2.40) **
LM-error4.119 **
LM-lag3.867 **
LR Test sdm sem68.68 ***
LR Test sdm sar71.03 ***
Note: ***, ** denote significance at the 1%, 5% levels, respectively.
Table 8. Two-sided Winsorization of the core explanatory variable.
Table 8. Two-sided Winsorization of the core explanatory variable.
Variable NameResults
COMP0.6678539 ** (2.14)
OPEN0.6513715 ** (2.06)
FAI−0.6287661 *** (−3.20)
GDP0.163838 *** (6.70)
ES0.596667 *** (4.09)
_cons0.1997694 ** (2.12)
R2 (within)0.3886
F22.25 ***
Sample Size (N)190
Note: ***, ** denote significance at the 1%, 5% levels, respectively.
Table 9. Robust regression results.
Table 9. Robust regression results.
Variable NameResults
COMP0.6539936 ** (2.28)
OPEN0.6558551 *** (3.44)
FAI−0.6266296 *** (−3.43)
GDP0.1635069 *** (6.70)
ES0.5963981 *** (4.90)
_cons0.2013882 *** (3.89)
R2 (within)0.3884
F46.60 ***
Sample Size (N)190
Note: ***, **, denote significance at the 1%, 5%levels, respectively.
Table 10. Placebo test results.
Table 10. Placebo test results.
Variable NameResults
COMP−0.3199445 (−0.74)
OPEN−0.3246509 (−0.81)
FAI0.1729407 (0.46)
GDP−0.0476185 (−1.12)
ES0.4748284 *** (2.32)
_cons0.4080782 ** (2.32)
R2 (within)0.0804
F2.90 **
Sample Size (N)190
Note: ***, **, denote significance at the 1%, 5%levels, respectively.
Table 11. Bootstrap test results for the mediation effect.
Table 11. Bootstrap test results for the mediation effect.
TermC
Total Effect
aBa × ba × b
(Boot SE)
a × b
(z Value)
a × b
(p Value)
a × b
(95% BootCI)
c’
Comp => GTI => GTFP0.653 **0.977 **0.371 *0.3630.0556.5870.0000.036~0.2550.290
Note: **, * denote significance at the 5%, and 10% levels, respectively.
Table 12. Heterogeneity test results by economic development level.
Table 12. Heterogeneity test results by economic development level.
Variable NameHigher-Than-Average Economic Development LevelLower-Than-Average Economic Development Level
COMP1.701584 *** (3.76)0.0576127 (0.12)
CONTROLcontrolcontrol
_cons0.6645051 *** (4.68)0.1499312 (0.84)
R2 (within)0.42730.4071
F11.19 ***11.67 ***
N90100
Note: ***, denote significance at the 1% levels.
Table 13. Heterogeneity analysis of industrial structure advancement.
Table 13. Heterogeneity analysis of industrial structure advancement.
Variable NameAbove-Average GroupBelow-Average Group
COMP0.6755532 (1.26)1.491985 *** (4.17)
CONTROLcontrolcontrol
_cons0.1103461 (0.78)−0.131163 (0.84)
R2 (within)0.60020.3996
F19.52 ***12.65 ***
N80110
Note: *** denote significance at the 1% levels.
Table 14. Threshold-effect regression results.
Table 14. Threshold-effect regression results.
Variable NameResults
COMP
00.606445 * (2.15)
11.52941 *** (4.22)
OPEN0.9724558 *** (5.38)
FAI−0.7218389 *** (−3.34)
GDP0.1450842 *** (5.54)
ES0.6861586 *** (6.01)
_cons0.1506098 ** (2.52)
Threshold0.4641
R2 (within)0.4404
F93.10 ***
Sample Size (N)190
Note: ***, **, * denote significance at the 1%, 5%, and 10% levels, respectively.
Table 15. Bootstrap test results of threshold effect.
Table 15. Bootstrap test results of threshold effect.
ThresholdRSSMSEFstatProbCrit10Ctit5Crit1
Single8.07140.047215.910.00338.985510.281912.6431
Disclaimer/Publisher’s Note: The statements, opinions and data contained in all publications are solely those of the individual author(s) and contributor(s) and not of MDPI and/or the editor(s). MDPI and/or the editor(s) disclaim responsibility for any injury to people or property resulting from any ideas, methods, instructions or products referred to in the content.

Share and Cite

MDPI and ACS Style

Chen, T.; Zhang, Y.; Wang, J.; Wu, B.; Yang, Y. How Does Urban Compactness Affect Green Total Factor Productivity? An Empirical Study of Urban Agglomerations in Southwest China. Sustainability 2025, 17, 6612. https://doi.org/10.3390/su17146612

AMA Style

Chen T, Zhang Y, Wang J, Wu B, Yang Y. How Does Urban Compactness Affect Green Total Factor Productivity? An Empirical Study of Urban Agglomerations in Southwest China. Sustainability. 2025; 17(14):6612. https://doi.org/10.3390/su17146612

Chicago/Turabian Style

Chen, Tao, Yike Zhang, Jiahe Wang, Binbin Wu, and Yaoning Yang. 2025. "How Does Urban Compactness Affect Green Total Factor Productivity? An Empirical Study of Urban Agglomerations in Southwest China" Sustainability 17, no. 14: 6612. https://doi.org/10.3390/su17146612

APA Style

Chen, T., Zhang, Y., Wang, J., Wu, B., & Yang, Y. (2025). How Does Urban Compactness Affect Green Total Factor Productivity? An Empirical Study of Urban Agglomerations in Southwest China. Sustainability, 17(14), 6612. https://doi.org/10.3390/su17146612

Note that from the first issue of 2016, this journal uses article numbers instead of page numbers. See further details here.

Article Metrics

Back to TopTop