A Review of Internet of Things Approaches for Vehicle Accident Detection and Emergency Notification
Abstract
1. Introduction
1.1. Background
1.2. IOT Challenges
1.3. Motivation Behind This Study
2. Literature Review
2.1. Early Contributions (2008–2010)
2.2. Mid-Term Advances (2011–2015)
2.3. Recent Innovations (2016–2024)
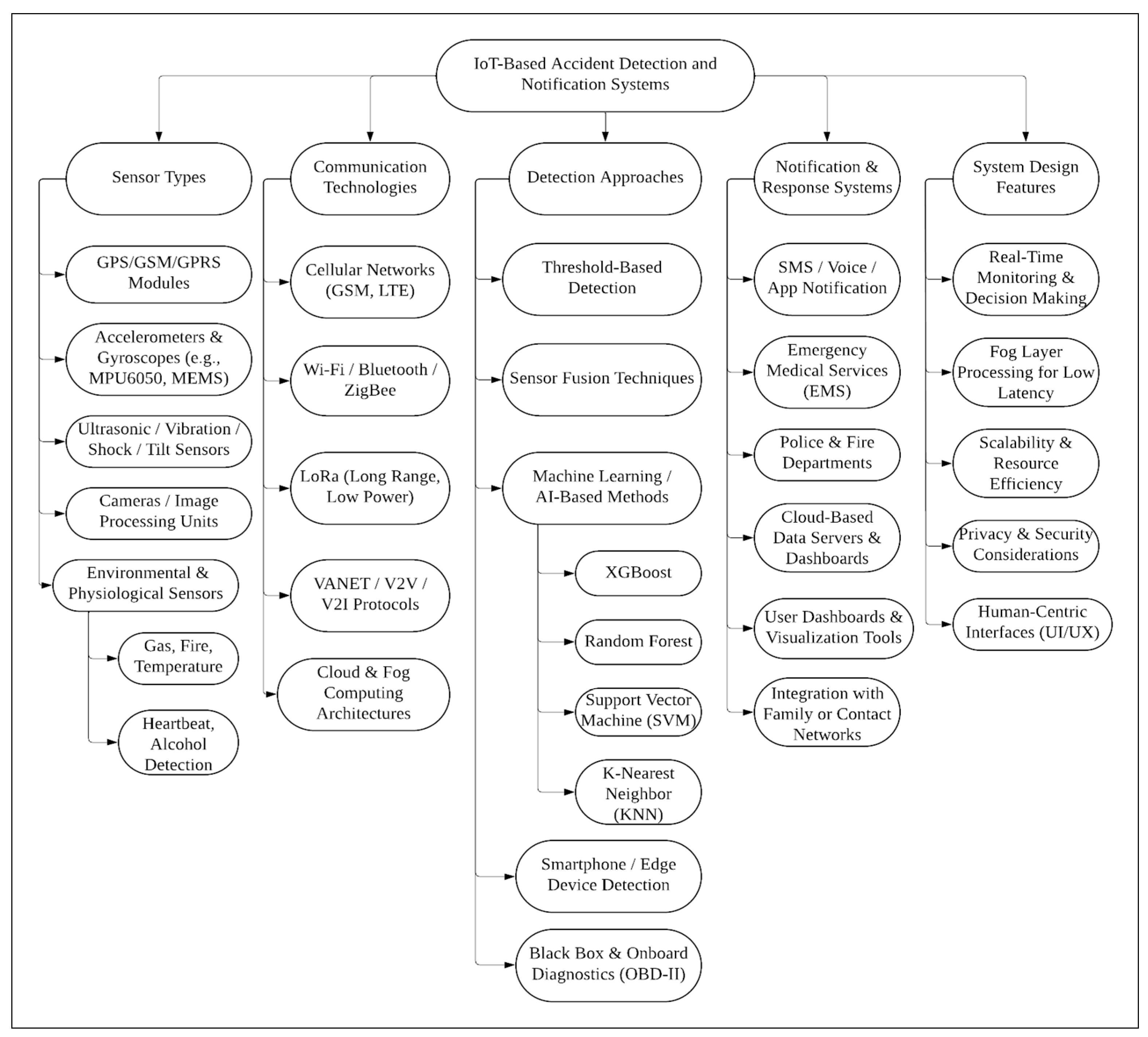
2.4. Important Features in IoT-Based Accident Detection Study
2.5. Accident Detection for Autonomous Vehicles
| No. | Author(s) | Sensor(s) | Advantage/Limitation (L) |
|---|---|---|---|
| 1 | Li, et al. [20] | GPS, GSM, airbag sensors, CPS | Enhance False Alarm Rate, Time to Detect, and Detection Rate were explained right after examining the recognition operation. |
| 2 | Thompson et al. [21] | Smartphones | Decrease total traffic jams and enhance the readiness of emergency responders. |
| 3 | Chae and Yoshida [22] | GPS, GPS, LADAR, image processing | The provided prototype is actually appropriate for the avoidance of vehicle crashes. |
| 4 | White et al. [23] | Smartphones | 1—A formal model for crash recognition, which is a mixed-sensor model 2—It was demonstrated how mobile phone sensors, network connections, and web services can be utilized to recognize the initial responders. |
| 5 | Zaldivar et al. [24] | Smartphones | Experimental outcomes demonstrate that the program is able to respond to a vehicle crash within 3 s, a really short time period, validating the applicability of mobile phones for enhancing safety on the highway. |
| 6 | Fogue et al. [25] | OBUs | Decreasing the reaction time period of EMS via the effective communication of appropriate data regarding the vehicle crash, utilizing a mixture of V2I and V2V communications. |
| 7 | Amin et al. [26] | GPS, GPRS, and GSM | Assist in enabling the rescue service to arrive in a timely manner and protect the individual’s life. |
| 8 | Watthanawisuth et al. [27] | Accelerometer, GPS | Demonstrate that it is able to identify non-linear fall, linear fall, and regular ride with substantial precision. |
| 9 | Amin et al. [28] | GPS | It can save several vehicle crashers with prompt rescue. |
| 10 | Sherif et al. [29] | Speed sensor, weight sensors | The tracking station monitors the area where the vehicle crash has happened and directs injury notifications to the authorities. |
| 11 | Nazir et al. [30] | SONAR ranging modules, vibration sensor, GPS, GSM | This platform is utilized to identify the precise location of the accident and collect range data from all around the vehicle. |
| 12 | Fernandes et al. [31] | Smartphone | The mobile phone is utilized as a machine interface, allowing the motorist to install the program, receive highway risk alerts from other vehicles in the area, and terminate countdown processes upon recognizing a wrong crash. |
| 13 | Aloul et al. [32] | Smartphone | The reaction time period needed to alert emergency responders to traffic injuries can be decreased. L: Damage to the smartphone will halt all operations. |
| 14 | Sankar et al. [33] | GPS receiver, GPS receiver | Use this system to help save crucial time towards post-traumatic medical care and reduce the mortality rate. |
| 15 | Sharma et al. [34] | Smartphone | This system demonstrates that it is a less expensive option than the costly crash recognition devices installed in luxury automobiles. |
| 16 | Ibrahim et al. [35] | Motion sensor, accelerometer, gyroscope, | Quicker emergency reaction, decreased death rate and damage, and avoidance of additional crashes caused by initial crashes. L: 1—Damage to the smartphone will halt all operations. 2—It was not tested in the real environment. |
| 17 | Smolka et al. [36] | Smartphone | Rather than EMS, the family can be informed and, if necessary, they can contact the authorities. L: Damage to the smartphone will halt all operations. The results showed that the presented system will not be able to replace the eCall system completely. |
| 18 | Sany and Riyadh [37] | Vibration sensors and a buzzer | This platform provides precise location recognition of the area where the crash occurred and transmits a notification to the closest medical center and police station. |
| 19 | Celesti et al. [38] | Smartphone | Results show that the platform offers appropriate reaction periods, allowing motorists to receive alert messages in a timely manner, thereby preventing the likelihood of potential crashes. |
| 20 | Mohammed and Kamsani [39] | Force resistor, GPS | It was created to offer an automatic crash reporting platform as well as to save individuals’ lives. |
| 21 | Zualkernan et al. [40] | Smartphone | This research presents an available, portable option that requires minimal effort from users, such as a smartphone application. |
| 22 | Khaliq et al. [42] | Inertia measurement sensor, pulse sensor, sound sensor, GPS | The program detects and analyzes the intensity of vehicle crashes with the assistance of an OBU, used in the automobile. |
| 23 | Fernandez et al. [43] | GSM, GPS | An electronic button is actually offered to cancel the transmission of a message in uncommon circumstances where there is no injury; this can save valuable time for the EMS. |
| 24 | Hadi et al. [44] | Vibration sensor, MEMS sensor | It is considered an electronic platform for instantly identifying inevitable conditions on the highway. |
| 25 | Dhanya et al. [46] | ZigBee module, MEMS sensor, vibration sensor, GPS, accelerometer, piezoelectric | If the individual in the automobile is not injured, there is actually an opportunity to cancel the notification message by pushing a button. |
| 26 | Khalil et al. [47] | Ultrasonic sensor | The suggested platform is dependable as it utilizes two ultrasonic sensors for crash recognition. L: Even though the suggested platform is entirely theoretical, the usefulness of the platform is under consideration. |
| 27 | Dar et al. [48] | Smartphone | The platform is actually the most affordable as it uses the built-in sensors in mobile phones, removing the requirement for additional equipment. |
| 28 | Vatti et al. [49] | Heart rate sensor, gyro sensor, vibration sensor, GPS/GSM | Using the reset button. The platform determines the closest police station and medical center. |
| 29 | Fanca et al. [50] | Smartphone | The platform aims to reduce false messages, guaranteeing precise recognition and dependable notifications. L: Damage to the smartphone will halt all operations. |
| 30 | Rakhonde et al. [51] | Tire pressure sensor, MQ7 sensor | The incorporation of crash recognition, crash prevention, and pollution checking in a single intelligent automobile platform utilizing IoT systems. |
| 31 | Dias et al. [52] | GPS, GSM | The platform can constantly monitor automobiles, identify crashes, and instantly alert the concerned authorities or relatives, thereby possibly saving lives by decreasing the delay in EMS. |
| 32 | Shaik et al. [41] | Accelerometer, GPS | The signal will indicate the intensity of the crash and its GPS location. The EMS can utilize the GPS module to arrive in the field rapidly. |
| 33 | Nanda et al. [53] | GPS, GSM, vibration sensors, accelerometers | Delivering an SMS to a nearby medical center and considering whether the motorist is actually sleepy or in an unpredictable condition. |
| 34 | Mankar and Tasgoankar [54] | GPS, GSM, accelerometer | Instantly provides the crash site location to the rescue group so that they can offer medical assistance to the casualty as early as possible to save lives. |
| 35 | Al Wadhahi et al. [45] | IR sensors, GSM, GPS | Alert the motorist regarding the nearby automobiles whenever the distance between them exceeds the threshold magnitude. |
| 36 | Taj et al. [55] | Vibration sensor, GSM, GPS | The platform provides an SMS to a close rescue group and police station through the GSM component. |
| 37 | Bhatti et al. [6] | Smartphones | A personalized Android program is established to collect data concerning velocity, pressure, gravitational force, audio, and area. L: Damage to a smartphone will halt all operations. |
| 38 | Wang et al. [68] | Smartphone | Prevents rear-end accidents whenever following up at low velocity, backward accidents whenever reversing, as well as side accidents due to the blind spot. |
| 39 | Kashevnik et al. [69] | Smartphone | This system facilitates the following motorist’s hazardous conditions: sleepiness, distraction, and an offline hazardous condition associated with a high pulse rate. |
| 40 | Kumar et al. [70] | Smartphone | The IoT technique aims to offer an available and most affordable option for precise crash recognition and quick emergency reaction utilizing standard mobile phone detectors, improving automobile safety, and possibly saving lives. |
| 41 | Dar et al. [56] | Smartphone | Lower reaction times and reduced cost. L: Damage to the smartphone will halt all operations. |
| 42 | Devi and Pamila [57] | Smartphone | This platform can effectively centralize information, increase automation, enhance protection, as well as support seamless integration, thereby enhancing functionality and decreasing expenses. L: Damage to the smartphone will halt all operations. |
| 43 | Sarker et al. [58] | Accelerometer sensor, ultrasonic sensor, GPS, GSM | The system is actually affordable and straightforward to set up inside any vehicle. |
| 44 | Hassan et al. [59] | Vibration sensor, accelerometer, | The main advantages of this particular platform are that it is affordable, safe, and simple to utilize. L: Damage to the smartphone will halt all operations. |
| 45 | Shankarpure and Abin [60] | Smartphone | The platform can share the precise area of the crash with urgent medical services. L: Damage to the smartphone will halt all operations. |
| 46 | Chang et al. [61] | MEMS sensor, GPS module, front camera | The precision of traffic accident recognition can achieve 96%, as the average reply period for emergency reaction is around 7 s. |
| 47 | Ashokkumar et al. [62] | vibration sensor, alcohol detection, eye blink sensor, web cam | If the individual has a minor crash or if there is no severe danger to any person’s life, the motorist can cancel the notification message through an electronic button to prevent wasting the EMS’s precious time. |
| 48 | Choudhury et al. [63] | Accelerometer, heart rate sensor, GPS, GSM | This particular platform can ensure the fastest arrival of medical support, providing casualty with a better chance of survival. |
| 49 | Patil et al. [64] | Smartphones | The system rapidly finds vehicle crashes as well as notifies EMS, possibly saving lives by decreasing reaction times using GPS and IoT integration. L: Damage to the smartphone will halt all operations. |
| 50 | Gowri et al. [65] | GPS, GSM, vibration sensor, heart rate sensor, eye flicker sensor | This research aims to prevent vehicle crashes caused by the fatigue of the motorist and to inform the motorist’s family members in the event of a crash or abnormal circumstances. |
| 51 | Kader et al. [66] | Speed sensor, accelerometer, GSM | The authorities can track driving quality details from anywhere in the world via the internet. Consequently, this platform can considerably increase the liability of the motorist to prevent careless driving. |
| 52 | Habib et al. [78] | Accelerometer, vibrating sensors | The purpose is actually to assess the extent of the crash site and determine the severity of the injury, so that a suitable level of assistance can be offered as quickly and effectively as possible, while minimizing traffic congestion on the highway. |
| 53 | Kashevnik et al. [79] | Smartphone | A mobile phone-based platform offers the advantages of mobility and low cost compared to built-in devices. As mobile phones are generally personal, it is simple to adapt and train. L: Damage to the smartphone will halt all operations. |
| 54 | Kumar et al. [71] | Smartphone | The platform can be utilized in any automobile to decrease the period of automatic notice right after the accident. L: The platform needs a constant internet connection to transmit emergency notifications. L: The placement of the mobile phone would be predetermined, as users are unable to put the mobile phone in any other place, such as a bag or a pocket. L: If the mobile phone gets ejected outside the automobile or hardware installation breakdowns occur, outcomes can be influenced, and the platform can fail. |
| 55 | Karmokar et al. [72] | Load cell, GPS, GSM | The proposed system can provide the predicted result in a relatively cost-effective way. |
| 56 | Rishi et al. [73] | GPS, GSM, accelerometer | L: This platform cannot transmit data to the relatives, medical center, and government companies to generate information on crashes. |
| 57 | Ajao et al. [74] | GPS, GSM, accelerometer, gyroscope sensor, radar sensor, carbon monoxide sensor, IR sensor | Alerts the motorist prior to an accident occurring and eliminates the delay period between the crash and the arrival of emergency personnel. |
| 58 | Rana et al. [75] | GPS, GSM, accelerometer, ultrasonic sensors | Simple navigation to the crash site. |
| 59 | Kapilan et al. [76] | GPS, GSM, shock sensor, smoke sensor, accelerometer, gyroscope | It can assist the medical backup team in arriving at the crash location in a timely manner, potentially saving valuable lives. L: This platform cannot recognize the location of the automobile or the specific part of the automobile that was damaged. |
| 60 | Aung and Thein [77] | Smartphones | Even if the driver is actually unconscious, the platform can wait for a specific time period before contacting the closest medical center. L: Damage to the smartphone will halt all operations. |
| 61 | Sampoornam et al. [91] | GPS, GSM, accelerometer, drowsiness detector, tilt sensor | The main strengths of this particular platform are its affordability, guaranteed safety, low power usage, the ability to save a casualty’s life rapidly, increased precision, and reduced possibility of individual error. |
| 62 | Balfaqih et al. [13] | Heart rate sensor, GPS, vibration sensor, accelerometer, flame sensor, smoke sensors, force sensor, impact sensors | This platform demonstrated that the Classification and Regression Trees (CART) and Gaussian Mixture Model (GMM) models performed significantly better in terms of accuracy and recall. |
| 63 | Sasipriya et al. [92] | Smartphone | This system can help the EMS area stay updated in the repository. Furthermore, the traffic signal can be managed in accordance with the future EMS, consequently offering a traffic-free route. L: Damage to a smartphone will halt all operations. |
| 64 | Priyath [93] | Smart watches, grip pressure, heart rate, speed sensor | The multi-sensory information, as well as the fuzzy model, provide valuable data for sleepiness recognition. |
| 65 | Bhakat et al. [12] | Accelerometer, gyroscope, camera | L: Considers only the nearest hospitals and police stations, disregarding traffic congestion levels. |
| 66 | Rehman, et al. [80] | Tilt sensor, GSM, gyroscope, accelerometer, force sensor | The created platform has been broadly examined in real-time circumstances. L: The system cannot determine the severity of the accident. |
| 67 | Chikaka & Long [81] | Accelerometer | A reset switch has been included to deactivate the platform in the event of a minor crash. |
| 68 | Yellamma et al. [82] | GPS, GSM, ultrasonic sensor, accelerometer sensor | L: Sends a limited message to the family. |
| 69 | Babalola & Olokun [83] | GSM, GPS, vibration sensor, MEMS sensor | This platform can be utilized for both rollover accidents and accident severity. |
| 70 | Narayanan et al. [84] | GPS, GSM, vibration sensor | Assists in saving the individuals who were involved in a crash and notifies the police station and insurance company. |
| 71 | Chaithanya et al. [85] | GPS, GSM, accelerometer, eye blink sensor, pulse sensor | When a crash is actually recognized, the buzzer sounds. If the motorist does not react to the buzzer within a fixed period, the system will activate. L: Damage to the smartphone will halt all operations. |
| 72 | Alkinani et al. [86] | Smartphone | The suggested platform demonstrates promising outcomes in terms of precision and reaction time compared to current methods. L: Damage to the smartphone will halt all operations. |
| 73 | Kumar et al. [87] | Accelerometer, GPS, temperature sensor, heart rate sensor, MEMS sensor | Allowing quicker reactions from EMS to the crash area and tracking people who try to run away from the location of a crash. L: Only a simulation model. |
| 74 | Sumathy et al. [88] | GPS, GMS | If the victim is not severely injured, they can turn off the notification process by pressing a switch located on the platform. |
| 75 | Mahadik et al. [89] | Smartphones | Provides on-time details to the EMS concerning the area of the crash, which helps to save an important life. L: Damage to the smartphone will halt all operations. |
| 76 | Kathiravan et al. [94] | Acceleration sensor, GPS, Vibration sensor, gas Sensor | The platform can help people in various ways, such as offering rapid support in the event of a crash, monitoring the vehicle in the event of theft, and remotely deactivating the automobile. |
| 77 | Mehmood et al. [95] | GPS, GSM, ultrasonic sensor, camera | The platform described the severity of the crash, whether an automobile had been involved in an accident with another automobile or a disaster had occurred to the automobile itself. |
| 78 | Tippannavar et al. [96] | GPS, MQ-3 sensor, bump sensors, accelerometer | To alert EMS of the crash and to monitor and identify the precise area of any vehicle that has been involved in an accident. |
| 79 | Oguntimilehin et al. [97] | Vibration sensor, tilt sensor, flame sensor, and GPS | The platform can send the details with a 45 s delay, allowing the motorist to reset the program if a crash is mistakenly identified. Otherwise, the details regarding the crash can be delivered, and the medical center nearest to the crash site can be identified. |
| 80 | Selvi et al. [98] | Vibration sensor, MEMS sensor, accelerometer sensor | The platform is helpful in providing a fast response to crashes and may substantially decrease fatality rates. |
| 81 | Tamilselvan et al. [99] | Gyro sensor, fire sensor, alcohol and sound sensor, sensor data from the automobile | This system can be beneficial in crash-prone areas at an affordable price, while also generating revenue for government organizations to initiate such systems and additional services. |
| 82 | Samadder et al. [100] | Camera | The recommended platform excels in that it is able to recognize tiredness during nighttime and daytime, with roadblocks at various ranges, with a precision higher than 98%. |
| 83 | Dange et al. [18] | Gas detection sensor, gyroscope sensor, and IR sensor | The notifying platform depends on an application that informs the EMS of the live area of the crash. |
| 84 | Josephinshermila et al. [102] | Temperature sensor, gas sensor, DC motor and IR sensor, GPS, GSM | This platform can help improve automobile safety, enhance care for accident victims, assist insurance companies with automobile accident inspections, and enhance highway conditions to decrease fatality rates. |
| 85 | Mohith et al. [103] | GSM, GPS, vibration, IR sensor, ultrasonic sensor, gas sensor | There is no mistake-tracking system in place to avoid accidents from occurring on this platform. |
| 86 | Karthik et al. [104] | GSM, GPS, Accelerometer, vibration | The system notifies the EMS and the relatives for immediate assistance by providing the location whenever a crash occurs. |
| 87 | Divi et al. [106] | Vibration sensor, accelerometer sensor, GSM, GPS, camera | If a picture of the surroundings is delivered, the crash location can be quickly identified. The camera component transmits a picture of the crash site surroundings. |
| 88 | Chandra et al. [107] | GSM, GPS, MQ3 sensor, flame sensor, ultrasonic sensors | This system can be used for college and school vehicles to ensure the safety of students and staff. It locates fire and sprinkles water, decreasing fire crashes and protecting essential life. |
| 89 | Bhanote et al. [108] | Ultrasonic sensors | Once the system identifies a crash, an alert can be delivered to the appropriate authorities on their pre-determined number. |
| 90 | Kumar et al. [109] | GSM, GPS, fire sensor, IR sensor, gas sensor | The suggested platform has the potential to decrease the reaction period in the event of a crash, thereby enhancing the victim’s chances of survival. |
| 91 | Bhanja et al. [110] | Low-range radio (LoRa) transceiver network | After obtaining the information from an automobile, the system can notify a nearby EMS. It can determine the quickest route to a nearby medical center utilizing Dijkstra’s algorithm and notify the EMS. |
| 92 | Ramya Devi and Lokesh [111] | Smartphone | This system ensures the optimization of traffic flow and energy usage during crashes, as well as in foggy conditions. |
| 93 | Annapoorna et al. [112] | Vibration sensor, accelerometer, ultrasonic sensors, and IR sensor | The suggested system indicates a superior and complete strategy for addressing crashes. |
| 94 | Vijayakumar et al. [113] | Accelerometer, eye flicker sensor, GPS, GMS | A message can be sent to the appropriate emergency responders, allowing the rescue vehicle or relatives to quickly arrive at the scene. |
| 95 | Joy et al. [114] | Accelerometer, camera, vibration sensor, IR sensor, alcohol sensor, GPS, GSM | The platform, which easily integrates into current automobile devices, aims to reduce crash intensity and enhance results with a focus on emergency reaction periods. |
| 96 | Kumar et al. [115] | Alcohol detection, GSM, GPS, eyeblink sensor, vibration sensor | It was developed to be innovative, most affordable, and simple, making it a helpful asset for any motorist. |
| 97 | Vinodhini et al. [116] | Ultrasonic sensors, GPS | Urgent details are actually transferred to the cloud, and the reaction involves notifying the surroundings and informing the suitable medical center with the assistance of a GPS sensor. |
| 98 | Mohsin et al. [117] | GIS, Cloud computing | This particular platform not only enhances instant reaction abilities but also helps in proper planning through offering valuable insights into possible upcoming events. |
| 99 | Subhadra [118] | GSM and GPS modules, MEMS accelerometer | It can send area details and emergency forms to the appropriate recipients, for example, relatives and family, the nearest medical center, and police departments via a text message. |
| 100 | Kumar et al. [119] | GPS, MPU 6050, placed on an Arduino Mega | The analysis compared innovative algorithms, for example, the random forest tree, K-Nearest Neighbor, and SVM. |
| 101 | Vangala et al. [120] | Blockchain technology | Due to the utilization of blockchain systems, it is demonstrated that this system is not only safe from various potential attacks but also maintains decentralization, immutability, and data transparency. |
| 102 | Doecke et al. [121] | Cohda wireless onboard units, GPS | The outcomes reveal that connected vehicle systems can be significantly helpful in real-world accident situations. |
| 103 | Tan et al. [122] | Connected vehicle | Technologies on ICVs could considerably decrease the number of accidents. |
| 104 | Haque et al. [123] | Radar-camera-based, multi-sensor fusion | The SMTPE assists in choosing the most extraordinary monitoring architecture for AV accident reconstruction. |
| 105 | Khaliq et al. [124] | On-Board unit, accelerometer, gyroscope, GPS, camera module | By conducting an evaluation of the sufficient information obtained from highway crashes, advantageous strategies for action which may limit accident fatalities can be developed. |
3. Research Methodology
4. Comparative Analysis and Discussion
4.1. Commonly Used Sensors in IoT-Based Accident Detection Systems
4.2. Comparative Analysis Based on the Years
4.2.1. Early Contributions (2008–2010)
4.2.2. Mid-Term Advances (2011–2015)
4.2.3. Recent Innovations (2016–2023)
4.2.4. Emerging Trends and Future Directions
4.3. Comparative Analysis Based on the Used Sensors
4.3.1. Vision-Based and Video Processing Systems
4.3.2. Smartphone-Based Detection Systems
4.3.3. IoT and Sensor-Based Systems
4.3.4. Driver-Monitoring Systems
4.3.5. AI and Machine Learning-Driven Systems
4.4. Critical Synthesis and Research Gaps
4.5. Simulation-Based Approaches in Accident Detection and Prevention
4.6. Public Datasets for Accident Prediction and Model Development
5. Policy Suggestion and Limitation
5.1. Policy Suggestions
5.2. Limitations
6. Conclusions and Future Work
Author Contributions
Funding
Institutional Review Board Statement
Informed Consent Statement
Data Availability Statement
Conflicts of Interest
Abbreviations
| AI | Artificial Intelligence |
| AV | Autonomous Vehicle |
| ADAS | Advanced Driver Assistance Systems |
| CCTV | Closed-Circuit Television |
| CART | Classification and Regression Trees |
| CNN | Convolutional Neural Network |
| CU | Control Unit |
| DL | Deep Learning |
| EMS | Emergency Medical Service |
| FAR | False Alarm Rate |
| GPS | Global Positioning System |
| GPRS | General Packet Radio Service |
| GMM | Gaussian Mixture Model |
| GSM | Global System for Mobile Communications |
| IOT | Internet of Things |
| IR | Infrared |
| IoV | Internet of Vehicles |
| ITS | Intelligent Transportation System |
| LoRa | Low-range radio |
| ML | Machine Learning |
| MEMS | Micro-Electromechanical system |
| OBU | On-Board Unit |
| OBD | On-Board Diagnostics |
| RFID | Radio Frequency Identification |
| SMS | Short Message Service |
| SVM | Support Vector Machine |
| VANET | Vehicular Ad hoc Network |
| V2I | Vehicle-to-Infrastructure |
| V2V | Vehicle-to-Vehicle |
| V2X | Vehicle-to-everything |
References
- WHO. Road Traffic Injuries. Available online: https://www.who.int/news-room/fact-sheets/detail/road-traffic-injuries (accessed on 13 December 2023).
- CDC. Transportation Safety. Available online: https://www.cdc.gov/transportation-safety/ (accessed on 10 October 2024).
- Ahmed, S.K.; Mohammed, M.G.; Abdulqadir, S.O.; El-Kader, R.G.A.; El-Shall, N.A.; Chandran, D.; Rehman, M.E.U.; Dhama, K. Road traffic accidental injuries and deaths: A neglected global health issue. Health Sci. Rep. 2023, 6, e1240. [Google Scholar] [CrossRef]
- Oracle. What Is IoT? Available online: https://www.oracle.com/internet-of-things/#:~:text=The%20Internet%20of%20Things%20(IoT,and%20systems%20over%20the%20internet (accessed on 9 March 2025).
- Alvi, U.; Khattak, M.A.K.; Shabir, B.; Malik, A.W.; Muhammad, S.R. A comprehensive study on IoT based accident detection systems for smart vehicles. IEEE Access 2020, 8, 122480–122497. [Google Scholar] [CrossRef]
- Bhatti, F.; Shah, M.A.; Maple, C.; Islam, S.U. A novel internet of things-enabled accident detection and reporting system for smart city environments. Sensors 2019, 19, 2071. [Google Scholar] [CrossRef]
- Kumar, N.; Acharya, D.; Lohani, D. An IoT-based vehicle accident detection and classification system using sensor fusion. IEEE Internet Things J. 2020, 8, 869–880. [Google Scholar] [CrossRef]
- Parveen, N.; Ali, A.; Ali, A. IOT based automatic vehicle accident alert system. In Proceedings of the 2020 IEEE 5th International Conference on Computing Communication and Automation (ICCCA), Greater Noida, India, 30–31 October 2020; pp. 330–333. [Google Scholar]
- Biswal, A.K.; Singh, D.; Pattanayak, B.K.; Samanta, D.; Yang, M.-H. IoT-based smart alert system for drowsy driver detection. Wirel. Commun. Mob. Comput. 2021, 2021, 6627217. [Google Scholar] [CrossRef]
- Zhen, L.; Zhang, Y.; Yu, K.; Kumar, N.; Barnawi, A.; Xie, Y. Early collision detection for massive random access in satellite-based internet of things. IEEE Trans. Veh. Technol. 2021, 70, 5184–5189. [Google Scholar] [CrossRef]
- Uma, S.; Eswari, R. Accident prevention and safety assistance using IOT and machine learning. J. Reliab. Intell. Environ. 2022, 8, 79–103. [Google Scholar] [CrossRef]
- Bhakat, A.; Chahar, N.; Vijayasherly, V. Vehicle Accident Detection & Alert System using IoT and Artificial Intelligence. In Proceedings of the 2021 Asian Conference on Innovation in Technology (ASIANCON), Pune, India, 27–29 August 2021; pp. 1–7. [Google Scholar]
- Balfaqih, M.; Alharbi, S.A.; Alzain, M.; Alqurashi, F.; Almilad, S. An accident detection and classification system using internet of things and machine learning towards smart city. Sustainability 2021, 14, 210. [Google Scholar] [CrossRef]
- Pathik, N.; Gupta, R.K.; Sahu, Y.; Sharma, A.; Masud, M.; Baz, M. Ai enabled accident detection and alert system using iot and deep learning for smart cities. Sustainability 2022, 14, 7701. [Google Scholar] [CrossRef]
- Geetha, M.; Janakan, D.; Nandhakumar, E.; Kumar, S.; Kaviyarasen, B. Vechicular Accident Detection and Alert Generation Using IoT. In Proceedings of the 2024 5th International Conference on Intelligent Communication Technologies and Virtual Mobile Networks (ICICV), Tirunelveli, India, 11–12 March 2024; pp. 333–336. [Google Scholar]
- Zavantis, D.; Mandalozis, D.; Yasar, A.; Hasimi, L. Automatic Accident Detection System Using IoT Compared to the Systems that a Traffic Centre Uses for Accident Detection. Procedia Comput. Sci. 2024, 231, 16–23. [Google Scholar] [CrossRef]
- Alkhaiwani, A.H.; Alsamani, B.S. A Framework and IoT-Based Accident Detection System to Securely Report an Accident and the Driver’s Private Information. Sustainability 2023, 15, 8314. [Google Scholar] [CrossRef]
- Dange, V.; Patni, A.; Patil, R.; Ponnuru, R.; Pawar, S.; Bhadane, P. IOT based detection of vehicle accident and an emergency help using application interface. Microsyst. Technol. 2023, 29, 1455–1463. [Google Scholar] [CrossRef]
- Patel, P.; Italiya, J.; Lakhani, J.; Mangukiya, P.; Ghetiya, C. Cloud-Enabled Automatic Accident Detection System Using IoT: A Comprehensive Approach for Prompt Emergency Response. In Proceedings of the International Conference on Innovations and Advances in Cognitive Systems, Tiruppur, India, 27–28 May 2024; pp. 345–356. [Google Scholar]
- Li, C.; Hu, R.; Ye, H. Method of freeway incident detection using wireless positioning. In Proceedings of the 2008 IEEE International Conference on Automation and Logistics, Qingdao, China, 1–3 September 2008; pp. 2801–2804. [Google Scholar]
- Thompson, C.; White, J.; Dougherty, B.; Albright, A.; Schmidt, D.C. Using smartphones to detect car accidents and provide situational awareness to emergency responders. In Proceedings of the Mobile Wireless Middleware, Operating Systems, and Applications: Third International Conference, Mobilware 2010, Chicago, IL, USA, 30 June–2 July 2010; pp. 29–42. [Google Scholar]
- Chae, S.; Yoshida, T. Application of RFID technology to prevention of collision accident with heavy equipment. Autom. Constr. 2010, 19, 368–374. [Google Scholar] [CrossRef]
- White, J.; Thompson, C.; Turner, H.; Dougherty, B.; Schmidt, D.C. Wreckwatch: Automatic traffic accident detection and notification with smartphones. Mob. Netw. Appl. 2011, 16, 285–303. [Google Scholar] [CrossRef]
- Zaldivar, J.; Calafate, C.T.; Cano, J.C.; Manzoni, P. Providing accident detection in vehicular networks through OBD-II devices and Android-based smartphones. In Proceedings of the 2011 IEEE 36th Conference on Local Computer Networks, Bonn, Germany, 4–7 October 2011; pp. 813–819. [Google Scholar]
- Fogue, M.; Garrido, P.; Martinez, F.J.; Cano, J.-C.; Calafate, C.T.; Manzoni, P. Automatic accident detection: Assistance through communication technologies and vehicles. IEEE Veh. Technol. Mag. 2012, 7, 90–100. [Google Scholar] [CrossRef]
- Amin, M.S.; Jalil, J.; Reaz, M.B.I. Accident detection and reporting system using GPS, GPRS and GSM technology. In Proceedings of the 2012 International Conference on Informatics, Electronics & Vision (ICIEV), Dhaka, Bangladesh, 18–20 May 2012; pp. 640–643. [Google Scholar]
- Watthanawisuth, N.; Lomas, T.; Tuantranont, A. Wireless black box using MEMS accelerometer and GPS tracking for accidental monitoring of vehicles. In Proceedings of the 2012 IEEE-EMBS International Conference on Biomedical and Health Informatics, Hong Kong, China, 5–7 January 2012; pp. 847–850. [Google Scholar]
- Amin, M.S.; Bhuiyan, M.A.S.; Reaz, M.B.I.; Nasir, S.S. GPS and Map matching based vehicle accident detection system. In Proceedings of the 2013 IEEE Student Conference on Research and Development, Seremban, Malaysia, 13–14 August 2013; pp. 520–523. [Google Scholar]
- Sherif, H.M.; Shedid, M.A.; Senbel, S.A. Real time traffic accident detection system using wireless sensor network. In Proceedings of the 2014 6th International Conference of Soft Computing and Pattern Recognition (SoCPaR), Tunis, Tunisia, 11–13 November 2014; pp. 59–64. [Google Scholar]
- Nazir, R.; Tariq, A.; Murawwat, S.; Rabbani, S. Accident prevention and reporting system using GSM (SIM 900D) and GPS (NMEA 0183). Int. J. Commun. Netw. Syst. Sci. 2014, 7, 286–293. [Google Scholar] [CrossRef]
- Fernandes, B.; Gomes, V.; Ferreira, J.; Oliveira, A. Mobile application for automatic accident detection and multimodal alert. In Proceedings of the 2015 IEEE 81st Vehicular Technology Conference (VTC Spring), Glasgow, UK, 11–14 May 2015; pp. 1–5. [Google Scholar]
- Aloul, F.; Zualkernan, I.; Abu-Salma, R.; Al-Ali, H.; Al-Merri, M. iBump: Smartphone application to detect car accidents. Comput. Electr. Eng. 2015, 43, 66–75. [Google Scholar] [CrossRef]
- Sankar, S.H.; Jayadev, K.; Suraj, B.; Aparna, P. A comprehensive solution to road traffic accident detection and ambulance management. In Proceedings of the 2016 International Conference on Advances in Electrical, Electronic and Systems Engineering (ICAEES), Putrajaya, Malaysia, 14–16 November 2016; pp. 43–47. [Google Scholar]
- Sharma, H.; Reddy, R.K.; Karthik, A. S-CarCrash: Real-time crash detection analysis and emergency alert using smartphone. In Proceedings of the 2016 International Conference on Connected Vehicles and Expo (ICCVE), San Francisco, CA, USA, 5–7 December 2016; pp. 36–42. [Google Scholar]
- Ibrahim, H.A.; Aly, A.K.; Far, B.H. A system for vehicle collision and rollover detection. In Proceedings of the 2016 IEEE Canadian Conference on Electrical and Computer Engineering (CCECE), Vancouver, BC, Canada, 15–18 May 2016; pp. 1–6. [Google Scholar]
- Smolka, J.; Skublewska-Paszkowska, M. A method for collision detection using mobile devices. In Proceedings of the 2016 9th International Conference on Human System Interactions (HSI), Portsmouth, UK, 6–8 July 2016; pp. 126–132. [Google Scholar]
- Sany, S.A.; Riyadh, M.A.-M. IoT Based Vehicle Accident Detection & Rescue Information System. Bachelor’s Thesis, East West University, Chicago, IL, USA, 2017. [Google Scholar]
- Celesti, A.; Galletta, A.; Carnevale, L.; Fazio, M.; Ĺay-Ekuakille, A.; Villari, M. An IoT cloud system for traffic monitoring and vehicular accidents prevention based on mobile sensor data processing. IEEE Sens. J. 2017, 18, 4795–4802. [Google Scholar] [CrossRef]
- Mohammed, A.T.; Kamsani, N.A. Automatic accident detector and reporting system (hardware and software) ECBA medical system. In Proceedings of the 2017 IEEE 15th Student Conference on Research and Development (SCOReD), Kuala Lumpur, Malaysia, 13–14 December 2017; pp. 35–38. [Google Scholar]
- Zualkernan, I.A.; Aloul, F.; Basheer, F.; Khera, G.; Srinivasan, S. Intelligent accident detection classification using mobile phones. In Proceedings of the 2018 International Conference on Information Networking (ICOIN), Chiang Mai, Thailand, 10–12 January 2018; pp. 504–509. [Google Scholar]
- Shaik, A.; Bowen, N.; Bole, J.; Kunzi, G.; Bruce, D.; Abdelgawad, A.; Yelamarthi, K. Smart car: An IoT based accident detection system. In Proceedings of the 2018 IEEE Global Conference on Internet of Things (GCIoT), Halifax, NS, Canada, 30 July–3 August 2018; pp. 1–5. [Google Scholar]
- Khaliq, K.A.; Raza, S.M.; Chughtai, O.; Qayyum, A.; Pannek, J. Experimental validation of an accident detection and management application in vehicular environment. Comput. Electr. Eng. 2018, 71, 137–150. [Google Scholar] [CrossRef]
- Fernandez, S.G.; Palanisamy, R.; Vijayakumar, K. GPS & GSM Based Accident Detection and Auto Intimation. Indones. J. Electr. Eng. Comput. Sci. 2018, 11, 336–361. [Google Scholar] [CrossRef]
- Hadi, M.S.A.; Saha, A.; Ahmad, F.; Hasan, M.S.; Milon, M.H. A smart accident detection and control system in vehicular networks. In Proceedings of the 2018 5th International Conference on Networking, Systems and Security (NSysS), Dhaka, Bangladesh, 21–23 December 2018; pp. 1–6. [Google Scholar]
- Al Wadhahi, N.T.S.; Hussain, S.M.; Yosof, K.M.; Hussain, S.A.; Singh, A.V. Accidents detection and prevention system to reduce traffic hazards using IR sensors. In Proceedings of the 2018 7th International Conference on Reliability, Infocom Technologies and Optimization (Trends and Future Directions) (ICRITO), Noida, India, 26–28 September 2018; pp. 737–741. [Google Scholar]
- Dhanya, S.; Ameenudeen, P.; Vasudev, A.; Benny, A.; Joy, S. Automated accident alert. In Proceedings of the 2018 International Conference on Emerging Trends and Innovations in Engineering and Technological Research (ICETIETR), Chennai, India, 14–15 December 2018; pp. 1–6. [Google Scholar]
- Khalil, U.; Nasir, A.; Khan, S.; Javid, T.; Raza, S.; Siddiqui, A. Automatic road accident detection using ultrasonic sensor. In Proceedings of the 2018 IEEE 21st International Multi-Topic Conference (INMIC), Karachi, Pakistan, 27–28 November 2018; pp. 206–212. [Google Scholar]
- Dar, B.K.; Shah, M.A.; Shahid, H.; Naseem, A. Fog computing based automated accident detection and emergency response system using android smartphone. In Proceedings of the 2018 14th International Conference on Emerging Technologies (ICET), Islamabad, Pakistan, 20–21 November 2018; pp. 1–6. [Google Scholar]
- Vatti, N.R.; Vatti, P.L.; Vatti, R.; Garde, C. Smart road accident detection and communication system. In Proceedings of the 2018 International Conference on Current Trends Towards Converging Technologies (ICCTCT), Coimbatore, India, 14–15 December 2018; pp. 1–4. [Google Scholar]
- Fanca, A.; Puscasiu, A.; Folea, S.; Vălean, H. Trauma accident detecting and reporting system. In Proceedings of the 2018 IEEE International Conference on Automation, Quality and Testing, Robotics (AQTR), Cluj-Napoca, Romania, 24–26 May 2018; pp. 1–5. [Google Scholar]
- Rakhonde, M.A.; Khoje, S.; Komati, R. Vehicle collision detection and avoidance with pollution monitoring system using IoT. In Proceedings of the 2018 IEEE Global Conference on Wireless Computing and Networking (GCWCN), Lonavala, India, 22–23 December 2018; pp. 75–79. [Google Scholar]
- Dias, R.; Ghike, V.; Johnraj, J.; Fernandes, N.; Jadhav, A. Vehicle tracking and accident notification system. In Proceedings of the 2018 3rd International Conference for Convergence in Technology (I2CT), Pune, India, 6–8 April 2018; pp. 1–4. [Google Scholar]
- Nanda, S.; Joshi, H.; Khairnar, S. An IOT based smart system for accident prevention and detection. In Proceedings of the 2018 Fourth International Conference on Computing Communication Control and Automation (ICCUBEA), Pune, India, 16–18 August 2018; pp. 1–6. [Google Scholar]
- Mankar, A.J.; Tasgoankar, P. IoT based accident location system & traffic management (ALSTM). In Proceedings of the 2018 4th International Conference for Convergence in Technology (I2CT), Pune, India, 2–4 November 2018; pp. 1–4. [Google Scholar]
- Taj, F.W.; Masum, A.K.M.; Reza, S.T.; Chy, M.K.A.; Mahbub, I. Automatic accident detection and human rescue system: Assistance through communication technologies. In Proceedings of the 2018 International Conference on Innovations in Science, Engineering and Technology (ICISET), Mumbai, India, 19–20 January 2018; pp. 496–500. [Google Scholar]
- Dar, B.K.; Shah, M.A.; Islam, S.U.; Maple, C.; Mussadiq, S.; Khan, S. Delay-aware accident detection and response system using fog computing. IEEE Access 2019, 7, 70975–70985. [Google Scholar] [CrossRef]
- Devi, G.S.P.; Pamila, J.M.J. Accident alert system application using a privacy-preserving blockchain-based incentive mechanism. In Proceedings of the 2019 5th International Conference on Advanced Computing & Communication Systems (ICACCS), Coimbatore, India, 15–16 March 2019; pp. 390–394. [Google Scholar]
- Sarker, S.; Rahman, M.S.; Sakib, M.N. An approach towards intelligent accident detection, location tracking and notification system. In Proceedings of the 2019 IEEE International Conference on Telecommunications and Photonics (ICTP), Mumbai, India, 27–29 December 2019; pp. 1–4. [Google Scholar]
- Hassan, A.; Abbas, M.S.; Asif, M.; Ahmad, M.B.; Tariq, M.Z. An automatic accident detection system: A hybrid solution. In Proceedings of the 2019 4th International Conference on Information Systems Engineering (ICISE), Singapore, 11–13 April 2019; pp. 53–57. [Google Scholar]
- Shankarpure, M.R.; Abin, D. Application for Car Accident Detection and Prevention Using Inbuilt Mobile Sensor Based on BIOA. In Proceedings of the 2019 5th International Conference on Computing, Communication, Control and Automation (ICCUBEA), Pune, India, 19–21 September 2019; pp. 1–4. [Google Scholar]
- Chang, W.-J.; Chen, L.-B.; Su, K.-Y. DeepCrash: A deep learning-based Internet of vehicles system for head-on and single-vehicle accident detection with emergency notification. IEEE Access 2019, 7, 148163–148175. [Google Scholar] [CrossRef]
- Ashokkumar, K.; Deepak, C.V.; Chowdary, D.V.R. Sign board monitoring and vehicle accident detection system using IoT. IOP Conf. Ser. Mater. Sci. Eng. 2019, 590, 12015. [Google Scholar] [CrossRef]
- Choudhury, A.; Choudhury, A.; Nersisson, R. GSM based Accelerometer Mounted Accident Detection with Location Tracking and Survivor’s Condition Monitoring System. In Proceedings of the 2019 IEEE International Conference on Distributed Computing, VLSI, Electrical Circuits and Robotics (DISCOVER), Mangalore, India, 10–11 May 2019; pp. 1–6. [Google Scholar]
- Patil, D.; Shah, T.; Konuri, S.; Challa, A.K.; Rawool, R. Car Accident Detection and Car Health Monitoring using IoT. Int. J. Res. Eng. Sci. Manag. 2019, 2, 22–26. [Google Scholar]
- Gowri, S.M.; Anitha, P.; Srivaishnavi, D.; Nithya, M. Internet of things based accident detection system. In Proceedings of the 2019 Third International conference on I-SMAC (IoT in Social, Mobile, Analytics and Cloud)(I-SMAC), Palladam, India, 12–14 December 2019; pp. 159–163. [Google Scholar]
- Kader, M.A.; Alam, M.E.; Momtaj, S.; Necha, S.; Alam, M.S.; Masum, A.K.M. IoT based vehicle monitoring with accident detection and rescue system. In Proceedings of the 2019 22nd International Conference on Computer and Information Technology (ICCIT), Dhaka, Bangladesh, 18–20 December 2019; pp. 1–6. [Google Scholar]
- Parteki, V.; Bopche, T.; Urane, S.; Kaleshwar, S.; Meshram, P.; Sonekar, S.V. Road Accident Detection and Traffic Congestion Management Using RF Communication, GSM and GPS. In Proceedings of the 2019 9th International Conference on Emerging Trends in Engineering and Technology-Signal and Information Processing (ICETET-SIP-19), Nagpur, India, 14–15 December 2019; pp. 1–5. [Google Scholar]
- Wang, Y.; Hu, K.; Zhou, Y. Wireless Bluetooth Car Collision Detection System. In Proceedings of the 2019 7th International Conference on Information, Communication and Networks (ICICN), Yogyakarta, Indonesia, 1–3 August 2019; pp. 72–76. [Google Scholar]
- Kashevnik, A.; Lashkov, I.; Gurtov, A. Methodology and mobile application for driver behavior analysis and accident prevention. IEEE Trans. Intell. Transp. Syst. 2019, 21, 2427–2436. [Google Scholar] [CrossRef]
- Kumar, N.; Barthwal, A.; Acharya, D. Modeling vehicle collision events using internet of things. In Proceedings of the 2019 IEEE 16th India Council International Conference (INDICON), Rajkot, India, 13–15 December 2019; pp. 1–4. [Google Scholar]
- Kumar, N.; Barthwal, A.; Lohani, D.; Acharya, D. Modeling IoT enabled automotive system for accident detection and classification. In Proceedings of the 2020 IEEE Sensors Applications Symposium (SAS), Kuala Lumpur, Malaysia, 26–28 February 2020; pp. 1–6. [Google Scholar]
- Karmokar, P.; Bairagi, S.; Mondal, A.; Nur, F.N.; Moon, N.N.; Karim, A.; Yeo, K.C. A novel IoT based accident detection and rescue system. In Proceedings of the 2020 Third International Conference on Smart Systems and Inventive Technology (ICSSIT), Tirunelveli, India, 27–29 February 2020; pp. 322–327. [Google Scholar]
- Rishi, R.; Yede, S.; Kunal, K.; Bansode, N.V. Automatic messaging system for vehicle tracking and accident detection. In Proceedings of the 2020 International Conference on Electronics and Sustainable Communication Systems (ICESC), Coimbatore, India, 2–4 July 2020; pp. 831–834. [Google Scholar]
- Ajao, L.A.; Abisoye, B.O.; Jibril, I.Z.; Jonah, U.M.; Kolo, J.G. In-vehicle traffic accident detection and alerting system using distance-time based parameters and radar range algorithm. In Proceedings of the 2020 IEEE PES/IAS PowerAfrica, Nairobi, Kenya, 25–28 August 2020; pp. 1–5. [Google Scholar]
- Rana, S.; Sengupta, S.; Jana, S.; Dan, R.; Sultana, M.; Sengupta, D. Prototype Proposal for Quick Accident Detection and Response System. In Proceedings of the 2020 Fifth International Conference on Research in Computational Intelligence and Communication Networks (ICRCICN), Kolkata, India, 12–14 February 2020; pp. 191–195. [Google Scholar]
- Kapilan, K.; Bandara, S.; Dammalage, T. Vehicle Accident Detection and Warning System for Sri Lanka Using GNSS Technology. In Proceedings of the 2020 International Conference on Image Processing and Robotics (ICIP), Colombo, Sri Lanka, 6–7 March 2020; pp. 1–5. [Google Scholar]
- Aung, N.W.; Thein, T.L.L. Vehicle Accident Detection on Highway and Communication to the Closest Rescue Service. In Proceedings of the 2020 IEEE Conference on Computer Applications (ICCA), Kanyakumari, India, 13–15 February 2020; pp. 1–7. [Google Scholar]
- Habib, S.; Afnan, Z.; Chowdhury, S.A.; Chowdhury, S.A. Design and Development of IoT Based Comprehensive System for Emergency Assistance. Bachelor’s Thesis, Brac University, Dhaka, Bangladesh, 2020. [Google Scholar]
- Kashevnik, A.; Lashkov, I.; Ponomarev, A.; Teslya, N.; Gurtov, A. Cloud-based driver monitoring system using a smartphone. IEEE Sens. J. 2020, 20, 6701–6715. [Google Scholar] [CrossRef]
- Rehman, S.U.; Khan, S.A.; Arif, A.; Khan, U.S. IoT-based Accident Detection and Emergency Alert System for Motorbikes. In Proceedings of the 2021 International Conference on Artificial Intelligence and Mechatronics Systems (AIMS), Chennai, India, 7–9 January 2021; pp. 1–5. [Google Scholar]
- Chikaka, T.P.; Longe, O.M. An Automatic Vehicle Accident Detection and Rescue System. In Proceedings of the 2021 IEEE 6th International Forum on Research and Technology for Society and Industry (RTSI), Naples, Italy, 6–9 September 2021; pp. 418–423. [Google Scholar]
- Yellamma, P.; Chandra, N.; Sukhesh, P.; Shrunith, P.; Teja, S.S. Arduino Based Vehicle Accident Alert System Using GPS, GSM and MEMS Accelerometer. In Proceedings of the 2021 5th International Conference on Computing Methodologies and Communication (ICCMC), Erode, India, 8–10 April 2021; pp. 486–491. [Google Scholar]
- Babalola, A.; Olokun, M. Design and Construction of Microcontroller based Vehicle Accident detection and reporting System. Int. J. Eng. Inf. Syst. 2021, 5, 13–24. [Google Scholar]
- Narayanan, K.L.; Ram, C.R.S.; Subramanian, M.; Krishnan, R.S.; Robinson, Y.H. IoT based smart accident detection & insurance claiming system. In Proceedings of the 2021 Third International Conference on Intelligent Communication Technologies and Virtual Mobile Networks (ICICV), Tirunelveli, India, 4–6 February 2021; pp. 306–311. [Google Scholar]
- Chaithanya, J.K.; Srilakshmi, Y.; Sphurthi, M.S.; Preeth, P.J.; Sreedhar, S.C. Real Time Health Monitoring and Accident Detection System. In Proceedings of the 2021 6th International Conference on Communication and Electronics Systems (ICCES), Coimbatore, India, 8–10 July 2021; pp. 1428–1434. [Google Scholar]
- Alkinani, M.H.; Almazroi, A.A.; Jhanjhi, N.; Khan, N.A. 5G and IoT Based Reporting and Accident Detection (RAD) System to Deliver First Aid Box Using Unmanned Aerial Vehicle. Sensors 2021, 21, 6905. [Google Scholar] [CrossRef]
- Kumar, M.L.S.; Ashritha, U.S.; Sumanth, Y.; Hafeez, S.; Preetha, P.; Chandran, A. Smart Accident Detection System. In Proceedings of the 2021 Second International Conference on Electronics and Sustainable Communication Systems (ICESC), Coimbatore, India, 4–6 August 2021; pp. 1675–1679. [Google Scholar]
- Sumathy, B.; Sundari, L.; Priyadharshini, S.J.; Jayavarshini, G. Vehicle Accident Emergency Alert System. IOP Conf. Ser. Mater. Sci. Eng. 2021, 1012, 012042. [Google Scholar] [CrossRef]
- Mahadik, P.R.; Shete, P.; Kabade, S.; Gaikwad, S.; Shirsat, N. Accident detection and avoidance using spot sensor technology. In Emerging Technologies in Data Mining and Information Security; Springer: Berlin/Heidelberg, Germany, 2021; pp. 219–227. [Google Scholar]
- Vijayaraja, L.; Dhanasekar, R.; Krishna, R.M.; Mahidhar, M.; Prakash, D.; Shashikumar, P. A low cost and user friendly vehicle crash alert system using arduino. IOP Conf. Ser. Mater. Sci. Eng. 2021, 1055, 012061. [Google Scholar] [CrossRef]
- Sampoornam, K.; Saranya, S.; Vigneshwaran, S.; Sofiarani, P.; Sarmitha, S.; Sarumathi, N. Intelligent Expeditious Accident Detection and Prevention System. IOP Conf. Ser. Mater. Sci. Eng. 2021, 1059, 012012. [Google Scholar] [CrossRef]
- Sasipriya, S.; Ajaai, R.; Harini, S. Accident Alert and Ambulance Tracking System. In Proceedings of the 2021 6th International Conference on Communication and Electronics Systems (ICCES), Coimbatore, India, 8–10 July 2021; pp. 1659–1665. [Google Scholar]
- Priyath, W. Driver Drowsiness Detection System Towards Accident Prevention. Int. Res. J. Eng. Technol. 2021, 6, 2395-0072. [Google Scholar]
- Kathiravan, M.; Reddy, M.P.K.; Malarvel, M.; Amrutha, A.; Reddy, P.H.; Kavitha, S. IoT-based Vehicle Surveillance and Crash Detection System. In Proceedings of the 2022 International Conference on Applied Artificial Intelligence and Computing (ICAAIC), Salem, India, 24–26 March 2022; pp. 1523–1529. [Google Scholar]
- Mehmood, M.R.; Kajla, N.I.; Awan, M.D.A.; Missen, M.M.S.; Chaudhry, M.U.; Firdous, A. Accident Alert System of Vehicle and Life Security using IoT Devices and Image Processing. J. Comput. Biomed. Inform. 2022, 4, 197–206. [Google Scholar] [CrossRef]
- Tippannavar, S.S.; Madappa, E.A.; Rudraswamy, S. Automatic Accident Alert System–Early Accident Prediction and Warning for the consumers. In Proceedings of the 2022 IEEE 2nd Mysore Sub Section International Conference (MysuruCon), Mysuru, India, 16–17 October 2022; pp. 1–6. [Google Scholar]
- Oguntimilehin, A.; Oyefiade, A.; Olatunji, K.; Abiola, O.; Obamiyi, S.; Badeji-Ajisafe, B. Internet of Things (Iot) Enabled Automobile Accident Detection and Reporting System. In Proceedings of the 2022 5th Information Technology for Education and Development (ITED), Lagos, Nigeria, 15–17 November 2022; pp. 1–8. [Google Scholar]
- Selvi, G.T.; Saranraj, A.; Jananipriya, R. Advanced accident detection system using sensor networks and iot. In Proceedings of the 2022 International Conference on Power, Energy, Control and Transmission Systems (ICPECTS), Chennai, India, 21–22 July 2022; pp. 1–5. [Google Scholar]
- Tamilselvan, S.; Kumar, R.S.; Deepa, K.; Kumar, K.S. IoT-Based Accident Investigation and Rescue System (ARIS). In Proceedings of the 2022 3rd International Conference on Communication, Computing and Industry 4.0 (C2I4), Chennai, India, 23–25 November 2022; pp. 1–5. [Google Scholar]
- Samadder, J.; Das, J.C.; Das, D.; Sadhukhan, R.; Parvin, A. Smart IoT based Early Stage Drowsy Driver Detection Management System. In Proceedings of the 2022 IEEE International Conference of Electron Devices Society Kolkata Chapter (EDKCON), Kolkata, India, 26–27 November 2022; pp. 353–356. [Google Scholar]
- Sharaaf, N. Crash Free-A Smart System to Detect, Prevent Drowsiness and Locate Accidents. Master’s Thesis, University of Colombo, Colombo, Sri Lanka, 2022. [Google Scholar]
- Josephinshermila, P.; Malarvizhi, K.; Pran, S.G.; Veerasamy, B. Accident detection using automotive smart black-box based monitoring system. Meas. Sens. 2023, 27, 100721. [Google Scholar] [CrossRef]
- Mohith, M.; Rahul, S.; Kumar, R. A novel internet of things assisted car accident prevention and alert system using an intelligent distance measurement sensor. In Proceedings of the 2023 2nd International Conference on Vision Towards Emerging Trends in Communication and Networking Technologies (ViTECoN), Coimbatore, India, 6–8 January 2023; pp. 1–6. [Google Scholar]
- Karthik, M.; Sreevidya, L.; Vinodha, K.; Thangaraj, M.; Hemalatha, G.; Sena, T.V. Automatic messaging system by detecting the road accidents for vehicle applications. Mater. Today Proc. 2023, 80, 3124–3128. [Google Scholar] [CrossRef]
- Pradeep, K.; Tamilvani, P.; Palanisamy, P.; Hussaini, M.M.; Ragul, S.; Selvam, N. An Intelligent IoT based Advanced Accident Detection and Sensor Fusion Categorization System. In Proceedings of the 2023 2nd International Conference on Automation, Computing and Renewable Systems (ICACRS), Coimbatore, India, 24–26 August 2023; pp. 1647–1655. [Google Scholar]
- Divi, L.K.; Neelima, N.; Gudela, Y.S.K.; Palaparti, N.R. Automatic alcohol sensing and vehicle accident detection system using gps and gsm. In Proceedings of the 2023 International Conference on Intelligent Data Communication Technologies and Internet of Things (IDCIoT), Bengaluru, India, 5–7 July 2023; pp. 777–780. [Google Scholar]
- Chandra, K.R.; Ramyanjani, P.; Farid, S.; Himaja, S.; Vesli, R.J.; Reddy, S.S.K. Vehicle Accident Location Tracking System Using GSM and GPS. In Proceedings of the 2023 4th International Conference on Smart Electronics and Communication (ICOSEC), Trichy, India, 10–12 August 2023; pp. 163–167. [Google Scholar]
- Bhanote, V.S.; Pandey, A.K.; Iqbal, A.; Swathika, O.G. Smart Vehicle Monitoring and Accident Detection System. Smart Grids Cyber Phys. Syst. Smart Grids Paving Way Smart Cities 2024, 2, 163–184. [Google Scholar]
- Kumar, T.P.; Vaishnavi, T.; Lakshmi, V.; Gupta, G. Advancements in IoT Technology: A Comprehensive Approach to Accident Detection and Emergency Response. MATEC Web Conf. 2024, 392, 1087. [Google Scholar] [CrossRef]
- Bhanja, U.; Mohanty, A.; Mahapatra, S. Fuzzy Logic-Based Accident Detection System for Vehicular Ad Hoc Networks: A Prototype Implementation. Wirel. Pers. Commun. 2024, 138, 291–320. [Google Scholar] [CrossRef]
- Ramya Devi, M.; Lokesh, S. Intelligent accident detection system by emergency response and disaster management using vehicular fog computing. Automatika 2024, 65, 117–129. [Google Scholar] [CrossRef]
- Annapoorna, E.; Patel, T.P.; Praneeth, C.; Sanjay, P.J.; Raj, V.H.; Thethi, H.P.; Kalra, R. Sustained Approach for Accident Detection and Rescue Alerting System. E3S Web Conf. 2024, 1035, 11. [Google Scholar] [CrossRef]
- Vijayakumar, M.; Ramasamy, M.; Jeyakumar, T.; Dhivagar, S.; Arun, V.; Hemalatha, R. Vehicle Accident Detection and Locating Using GSM and GPS. In Proceedings of the 2024 International Conference on Communication, Computing and Internet of Things (IC3IoT), Chennai, India, 18–20 January 2024; pp. 1–5. [Google Scholar]
- Joy, S.; Babychithra, R.; Yadav, C.T.S.; Rudresh, V.; Silpa, K. Enhancing Night time Highway Drive Safety with a Raspberry Pi-Enabled Collision Alert System. In Proceedings of the 2024 International Conference on Knowledge Engineering and Communication Systems (ICKECS), Coimbatore, India, 25–27 January 2024; pp. 1–6. [Google Scholar]
- Kumar, P.V.; Ali, A.; Sha, A.Z.; Rajesh, S. IoT based Intelligent Systems for Vehicle. In Proceedings of the 2024 2nd International Conference on Intelligent Data Communication Technologies and Internet of Things (IDCIoT), Bengaluru, India, 18–20 July 2024; pp. 138–143. [Google Scholar]
- Vinodhini, M.; Rajkumar, S.; Subramaniam, S.K. Real-time Internet of LoRa Things (IoLT)-based accident detection and prevention system in vehicular networks towards smart city. Int. J. Commun. Syst. 2025, 38, e5692. [Google Scholar] [CrossRef]
- Mohsin, A.S.; Choudhury, S.H.; Muyeed, M.A. Automatic priority analysis of emergency response systems using internet of things (IoT) and machine learning (ML). Transp. Eng. 2025, 19, 100304. [Google Scholar] [CrossRef]
- Subhadra, H. An IoT Enabled Real Time Communication and Location Tracking System for Vehicular Emergency. CVR J. Sci. Technol. 2025, 27, 42–47. [Google Scholar]
- Kumar, N.; Sood, S.K.; Saini, M. IoV-fog-assisted framework for accident detection and classification. ACM Trans. Embed. Comput. Syst. 2025, 24, 49. [Google Scholar] [CrossRef]
- Vangala, A.; Bera, B.; Saha, S.; Das, A.K.; Kumar, N.; Park, Y. Blockchain-enabled certificate-based authentication for vehicle accident detection and notification in intelligent transportation systems. IEEE Sens. J. 2020, 21, 15824–15838. [Google Scholar] [CrossRef]
- Doecke, S.; Grant, A.; Anderson, R.W. The real-world safety potential of connected vehicle technology. Traffic Inj. Prev. 2015, 16, S31–S35. [Google Scholar] [CrossRef]
- Tan, H.; Zhao, F.; Hao, H.; Liu, Z. Evidence for the crash avoidance effectiveness of intelligent and connected vehicle technologies. Int. J. Environ. Res. Public Health 2021, 18, 9228. [Google Scholar] [CrossRef]
- Haque, M.M.; Ghobakhlou, A.; Narayanan, A. Multi-Tracking Sensor Architectures for Reconstructing Autonomous Vehicle Crashes: An Exploratory Study. Sensors 2024, 24, 4194. [Google Scholar] [CrossRef]
- Khaliq, K.A.; Chughtai, O.; Shahwani, A.; Qayyum, A.; Pannek, J. Road accidents detection, data collection and data analysis using V2X communication and edge/cloud computing. Electronics 2019, 8, 896. [Google Scholar] [CrossRef]
- Ki, Y.-K.; Lee, D.-Y. A traffic accident recording and reporting model at intersections. IEEE Trans. Intell. Transp. Syst. 2007, 8, 188–194. [Google Scholar] [CrossRef]
- Choi, J.G.; Kong, C.W.; Kim, G.; Lim, S. Car crash detection using ensemble deep learning and multimodal data from dashboard cameras. Expert Syst. Appl. 2021, 183, 115400. [Google Scholar] [CrossRef]
- Tolba, M.A.; Kamal, H.A. SDC-net++: End-to-end crash detection and action control for self-driving car deep-IoT-based system. Sensors 2024, 24, 3805. [Google Scholar] [CrossRef]
- Bajpai, S.; Sahoo, G.K.; Das, S.K.; Singh, P. An efficient inter-vehicle communication framework on road traffic accident detection using OMNET++ and Sumo. In Proceedings of the 2022 IEEE 2nd International Symposium on Sustainable Energy, Signal Processing and Cyber Security (iSSSC), Bhopal, India, 21–22 October 2022; pp. 1–6. [Google Scholar]
- Beg, M.S.; Ismail, M.Y. Investigation of collision estimation with vehicle and pedestrian using CARLA simulation software. J. Mech. Eng. Sci. 2024, 18, 9949–9958. [Google Scholar] [CrossRef]
- Chen, Y.; Zhang, Q.; Yu, F. Transforming traffic accident investigations: A virtual-real-fusion framework for intelligent 3D traffic accident reconstruction. Complex Intell. Syst. 2025, 11, 76. [Google Scholar] [CrossRef]
- Caesar, H.; Bankiti, V.; Lang, A.H.; Vora, S.; Liong, V.E.; Xu, Q.; Krishnan, A.; Pan, Y.; Baldan, G.; Beijbom, O. nuscenes: A multimodal dataset for autonomous driving. In Proceedings of the IEEE/CVF Conference on Computer Vision and Pattern Recognition, Seattle, WA, USA, 13–19 June 2020; pp. 11621–11631. [Google Scholar]
- Sun, P.; Kretzschmar, H.; Dotiwalla, X.; Chouard, A.; Patnaik, V.; Tsui, P.; Guo, J.; Zhou, Y.; Chai, Y.; Caine, B. Scalability in perception for autonomous driving: Waymo open dataset. In Proceedings of the IEEE/CVF Conference on Computer Vision and Pattern Recognition, Seattle, WA, USA, 13–19 June 2020; pp. 2446–2454. [Google Scholar]
- Chang, M.-F.; Lambert, J.; Sangkloy, P.; Singh, J.; Bak, S.; Hartnett, A.; Wang, D.; Carr, P.; Lucey, S.; Ramanan, D. Argoverse: 3d tracking and forecasting with rich maps. In Proceedings of the IEEE/CVF Conference on Computer Vision and Pattern Recognition, Long Beach, CA, USA, 16–20 June 2019; pp. 8748–8757. [Google Scholar]
- Wang, T.; Kim, S.; Wenxuan, J.; Xie, E.; Ge, C.; Chen, J.; Li, Z.; Luo, P. Deepaccident: A motion and accident prediction benchmark for v2x autonomous driving. In Proceedings of the AAAI Conference on Artificial Intelligence, Vancouver, BC, Canada, 21–27 February 2024; pp. 5599–5606. [Google Scholar]




Disclaimer/Publisher’s Note: The statements, opinions and data contained in all publications are solely those of the individual author(s) and contributor(s) and not of MDPI and/or the editor(s). MDPI and/or the editor(s) disclaim responsibility for any injury to people or property resulting from any ideas, methods, instructions or products referred to in the content. |
© 2025 by the authors. Licensee MDPI, Basel, Switzerland. This article is an open access article distributed under the terms and conditions of the Creative Commons Attribution (CC BY) license (https://creativecommons.org/licenses/by/4.0/).
Share and Cite
Sahraei, M.A.; Al Mamari, S.R.M. A Review of Internet of Things Approaches for Vehicle Accident Detection and Emergency Notification. Sustainability 2025, 17, 6510. https://doi.org/10.3390/su17146510
Sahraei MA, Al Mamari SRM. A Review of Internet of Things Approaches for Vehicle Accident Detection and Emergency Notification. Sustainability. 2025; 17(14):6510. https://doi.org/10.3390/su17146510
Chicago/Turabian StyleSahraei, Mohammad Ali, and Said Ramadhan Mubarak Al Mamari. 2025. "A Review of Internet of Things Approaches for Vehicle Accident Detection and Emergency Notification" Sustainability 17, no. 14: 6510. https://doi.org/10.3390/su17146510
APA StyleSahraei, M. A., & Al Mamari, S. R. M. (2025). A Review of Internet of Things Approaches for Vehicle Accident Detection and Emergency Notification. Sustainability, 17(14), 6510. https://doi.org/10.3390/su17146510

