Comparative Analysis of Supervised Machine Learning Algorithms for Forest Habitat Mapping in Cyprus
Abstract
1. Introduction
2. Materials and Methods
2.1. Study Area
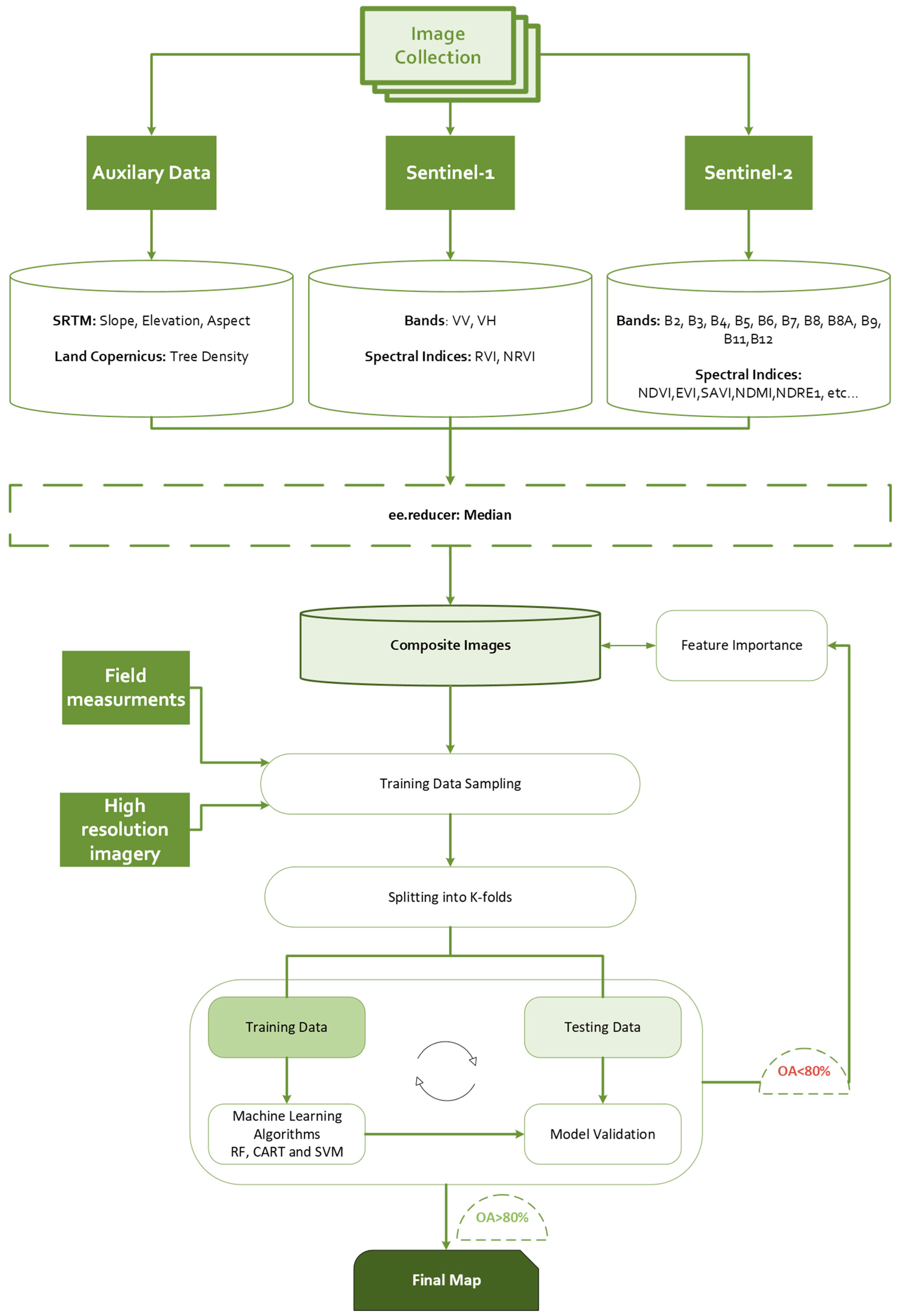
2.2. Methodology
2.2.1. Training Samples Collection
2.2.2. Variable Selection
| Satellite | Spectral Indices | Abbreviation | Equation | Ref. |
|---|---|---|---|---|
| S2 | Normalized Difference Vegetation Index | NDVI | [94] | |
| Normalized Difference Red Edge Index | NDRE | [113] | ||
| Enhanced Vegetation Index | EVI | [114] | ||
| Green Leaf Index | GLI | [115] | ||
| SAVI | SAVI | |||
| Structure Insensitive Pigment Index | SIPI | [116] | ||
| Atmospherically Resistant Vegetation Index | ARVI | [117] | ||
| Bare Soil Index | BSI | [118] | ||
| Normalized Difference Water Index | NDWI | [119] | ||
| Advanced Vegetation Index | AVI | [120] | ||
| Green Normalized Difference Vegetation Index | GNDVI | [113] | ||
| Normalized Difference Moisture Index | NDMI | [95] | ||
| Normalized Burn Ratio | NBR | [98] | ||
| Burned Area Index | BAI | [101] | ||
| Burned Area Index for Sentinel 2 | BAIS2 | [121] | ||
| Char Soil Index | CSI | [102] | ||
| Mid-Infrared Burn Index | MIRBI | [103] | ||
| Normalized Burn Ratio SWIR | NBRSWIR | [99] | ||
| Normalized Burn Ratio Plus | NBRplus | [100] | ||
| S1 | Radar Vegetation Index | RVI | [122] | |
| Normalized Difference Polarization Index | NDPI | [123] |
2.3. Machine Learning Algorithms
| ML Algorithm | Hyperparameter | Value | Description | Source |
|---|---|---|---|---|
| RF | ‘numTrees’ | 50, 100, 500 | Corresponds to the number of decision trees to create. | [124] |
| ‘maxNodes’ | 10, 30, 100 | Specifies the maximum number of leaf nodes in the decision tree. If not specified, there is no limit on the maximum number of nodes by default. | ||
| ‘minLeafPopulation’ | 1, 10, 50 | Determines the minimum number of data points needed to generate new nodes while building the decision tree. By default, this value is set to one. | ||
| CART | ‘maxNodes’ | 10, 30, 100 | ||
| ‘minLeafPopulation’ | 1, 10, 50 | |||
| SVM | ‘kernelType’ | RBF: (exp(−γ × |u − v|2)) | RBF was selected for its effectiveness compared to the other kernels, better suitability to match the non-linear data characteristics, and widespread use [130]. The RBF is dependent on two important parameters, the cost (C) and gamma. | [128,133] |
| ‘cost’ | 1, 10, 50, 100 | The C parameter is useful for managing the misclassification of training samples. When C is set to a higher value, it leads to a decrease in the number of misclassified training examples. | ||
| ‘gamma’ | 0.01, 0.1, 0.5, 1 | The gamma parameter controls the range of influence for the kernel. A lower gamma value indicates that a single training sample has a broader impact, whereas a higher gamma value leads to a more localized area [134]. | ||
2.4. Accuracy Assessment
3. Results
3.1. Classification Performance
3.2. Selection of the Optimal Classifier
3.3. Feature Importance
3.4. Spatial Distribution of Forest Habitats in the Study Area
4. Discussion
Limitations of the Study and Future Work
5. Conclusions
Author Contributions
Funding
Institutional Review Board Statement
Informed Consent Statement
Data Availability Statement
Acknowledgments
Conflicts of Interest
Appendix A
| Hyperparameters | Hyperparameters Code |
|---|---|
| numTrees = 50 | RF_1 |
| numTrees = 100 | RF_2 |
| numTrees = 500 | RF_3 |
| maxNodes = 10, minLeafPopulation = 1, numTrees = 50 | RF_4 |
| maxNodes = 10, minLeafPopulation = 1, numTrees = 100 | RF_5 |
| maxNodes = 10, minLeafPopulation = 1, numTrees = 500 | RF_6 |
| maxNodes = 30, minLeafPopulation = 1, numTrees = 50 | RF_7 |
| maxNodes = 30, minLeafPopulation = 1, numTrees = 100 | RF_8 |
| maxNodes = 30, minLeafPopulation = 1, numTrees = 500 | RF_9 |
| maxNodes = 100, minLeafPopulation = 1, numTrees = 50 | RF_10 |
| maxNodes = 100, minLeafPopulation = 1, numTrees = 100 | RF_11 |
| maxNodes = 100, minLeafPopulation = 1, numTrees = 500 | RF_12 |
| maxNodes = 10, minLeafPopulation = 10, numTrees = 50 | RF_13 |
| maxNodes = 10, minLeafPopulation = 10, numTrees = 100 | RF_14 |
| maxNodes = 10, minLeafPopulation = 10, numTrees = 500 | RF_15 |
| maxNodes = 30, minLeafPopulation = 10, numTrees = 50 | RF_16 |
| maxNodes = 30, minLeafPopulation = 10, numTrees = 100 | RF_17 |
| maxNodes = 30, minLeafPopulation = 10, numTrees = 500 | RF_18 |
| maxNodes = 100, minLeafPopulation = 10, numTrees = 50 | RF_19 |
| maxNodes = 100, minLeafPopulation = 10, numTrees = 100 | RF_20 |
| maxNodes = 100, minLeafPopulation = 10, numTrees = 500 | RF_21 |
| maxNodes = 10, minLeafPopulation = 50, numTrees = 50 | RF_22 |
| maxNodes = 10, minLeafPopulation = 50, numTrees = 100 | RF_23 |
| maxNodes = 10, minLeafPopulation = 50, numTrees = 500 | RF_24 |
| maxNodes = 30, minLeafPopulation = 50, numTrees = 50 | RF_25 |
| maxNodes = 30, minLeafPopulation = 50, numTrees = 100 | RF_26 |
| maxNodes = 30, minLeafPopulation = 50, numTrees = 500 | RF_26 |
| maxNodes = 100, minLeafPopulation = 50, numTrees = 50 | RF_27 |
| maxNodes = 100, minLeafPopulation = 50, numTrees = 100 | RF_28 |
| maxNodes = 100, minLeafPopulation = 50, numTrees = 500 | RF_29 |
| cost = 1, kernel = RBF, gamma = 0.01 | SVM_1 |
| cost = 10, kernel = RBF, gamma = 0.01 | SVM_2 |
| cost = 50, kernel = RBF, gamma = 0.01 | SVM_3 |
| cost = 100, kernel = RBF, gamma = 0.01 | SVM_4 |
| cost = 1, kernel = RBF, gamma = 0.04 | SVM_5 |
| cost = 10, kernel = RBF, gamma = 0.04 | SVM_6 |
| cost = 50, kernel = RBF, gamma = 0.04 | SVM_7 |
| cost = 100, kernel = RBF, gamma = 0.04 | SVM_8 |
| cost = 1, kernel = RBF, gamma = 0.1 | SVM_9 |
| cost = 10, kernel = RBF, gamma = 0.1 | SVM_10 |
| cost = 50, kernel = RBF, gamma = 0.1 | SVM_11 |
| cost = 100, kernel = RBF, gamma = 0.1 | SVM_12 |
| cost = 1, kernel = RBF, gamma = 0.5 | SVM_13 |
| cost = 10, kernel = RBF, gamma = 0.5 | SVM_14 |
| cost = 50, kernel = RBF, gamma = 0.5 | SVM_15 |
| cost = 100, kernel = RBF, gamma = 0.5 | SVM_16 |
| cost = 1, kernel = RBF, gamma = 1 | SVM_17 |
| cost = 10, kernel = RBF, gamma = 1 | SVM_18 |
| cost = 50, kernel = RBF, gamma = 1 | SVM_19 |
| cost = 100, kernel = RBF, gamma = 1 | SVM_20 |
| maxNodes = 10, minLeafPopulation = 1 | CART_1 |
| maxNodes = 10, minLeafPopulation = 10 | CART_2 |
| maxNodes = 10, minLeafPopulation = 50 | CART_3 |
| maxNodes = 30, minLeafPopulation = 1 | CART_4 |
| maxNodes = 30, minLeafPopulation = 10 | CART_5 |
| maxNodes = 30, minLeafPopulation = 50 | CART_6 |
| maxNodes = 50, minLeafPopulation = 1 | CART_7 |
| maxNodes = 50, minLeafPopulation = 10 | CART_8 |
| maxNodes = 50, minLeafPopulation = 50 | CART_9 |
| maxNodes = 100, minLeafPopulation = 1 | CART_10 |
| maxNodes = 100, minLeafPopulation = 10 | CART_11 |
| maxNodes = 100, minLeafPopulation = 50 | CART_12 |
| maxNodes = 500, minLeafPopulation = 1 | CART_13 |
| maxNodes = 500, minLeafPopulation = 10 | CART_14 |
| maxNodes = 500, minLeafPopulation = 50 | CART_15 |
| minLeafPopulation = 1 | CART_16 |
Appendix B



References
- Alayan, R.; Rotich, B.; Lakner, Z. A Comprehensive Framework for Forest Restoration after Forest Fires in Theory and Practice: A Systematic Review. Forests 2022, 13, 1354. [Google Scholar] [CrossRef]
- Pausas, J.G.; Vallejo, V.R. The Role of Fire in European Mediterranean Ecosystems. In Remote Sensing of Large Wildfires; Springer: Berlin/Heidelberg, Germany, 1999; pp. 3–16. [Google Scholar]
- van Lierop, P.; Lindquist, E.; Sathyapala, S.; Franceschini, G. Global Forest Area Disturbance from Fire, Insect Pests, Diseases and Severe Weather Events. For. Ecol. Manag. 2015, 352, 78–88. [Google Scholar] [CrossRef]
- Timbal, J.; Bonneau, M.; Landmann, G.; Trouvilliez, J.; Bouhot-Delduc, L. European Non Boreal Conifer Forests. In Ecosystems of the World (6): Coniferous Forests; Elsevier: Amsterdam, The Netherlands, 2005; pp. 131–162. [Google Scholar]
- Farjon, A.; Filer, D. An Atlas of the World’s Conifers: An Analysis of Their Distribution, Biogeography, Diversity and Conservation Status; Brill: Leiden, The Netherlands, 2013; ISBN 9004211810. [Google Scholar]
- Bonari, G.; Fernández-González, F.; Çoban, S.; Monteiro-Henriques, T.; Bergmeier, E.; Didukh, Y.P.; Xystrakis, F.; Angiolini, C.; Chytrý, K.; Acosta, A.T.R.; et al. Classification of the Mediterranean Lowland to Submontane Pine Forest Vegetation. Appl. Veg. Sci. 2021, 24, e12544. [Google Scholar] [CrossRef]
- Quézel, P.; Barbero, M. Aperçu Syntaxinomique Sur La Connaissance Actuelle de La Classe Des Quercetea Ilicis Au Maroc. Ecol. Mediterr. 1986, 12, 105–111. [Google Scholar] [CrossRef]
- Barbéro, M.; Loisel, R.; Quézel, P.; Richardson, D.M.; Romane, F. Ecology and Biogeography of Pinus; Cambridge University Press: Cambridge, UK, 1998. [Google Scholar]
- Delipetrou, P.; Makhzoumi, J.; Dimopoulos, P.; Georghiou, K. Cyprus. In Mediterranean Island Landscapes: Natural and Cultural Approaches; Springer Science & Business Media: Berlin, Germany, 2008; pp. 170–203. [Google Scholar]
- Kitikidou, K.; Petrou, P.; Milios, E. Dominant Height Growth and Site Index Curves for Calabrian Pine (Pinus brutia Ten.) in Central Cyprus. Renew. Sustain. Energy Rev. 2012, 16, 1323–1329. [Google Scholar] [CrossRef]
- Pantelas, V. The Forests of Brutia Pine in Cyprus. Options Mediterr. 1986, 86, 46. [Google Scholar]
- Petrou, P.; Milios, E. Investigation of the Factors Affecting Artificial Seed Sowing Success and Seedling Survival in Pinus brutia Natural Stands in Middle Elevations of Central Cyprus. Forests 2020, 11, 1349. [Google Scholar] [CrossRef]
- Fady, B.; Semerci, H.; Vendramin, G.G. EUFORGEN Technical Guidelines for Genetic Conservation and Use for Aleppo Pine (Pinus halepensis) and Brutia Pine (Pinus brutia); Bioversity International: Rome, Italy, 2003; ISBN 9290435712. [Google Scholar]
- Burylo, M.; Rey, F.; Bochet, E.; Dutoit, T. Plant Functional Traits and Species Ability for Sediment Retention during Concentrated Flow Erosion. Plant Soil 2012, 353, 135–144. [Google Scholar] [CrossRef]
- Torres, I.; Moreno, J.M.; Morales-Molino, C.; Arianoutsou, M. Ecosystem Services Provided by Pine Forests. In Pines and Their Mixed Forest Ecosystems in the Mediterranean Basin; Springer International Publishing: Cham, Switzerland, 2021; pp. 617–629. [Google Scholar]
- Crouzeilles, R.; Ferreira, M.S.; Chazdon, R.L.; Lindenmayer, D.B.; Sansevero, J.B.B.; Monteiro, L.; Iribarrem, A.; Latawiec, A.E.; Strassburg, B.B.N. Ecological Restoration Success Is Higher for Natural Regeneration than for Active Restoration in Tropical Forests. Sci. Adv. 2017, 3, e1701345. [Google Scholar] [CrossRef]
- Fassnacht, F.E.; Latifi, H.; Stereńczak, K.; Modzelewska, A.; Lefsky, M.; Waser, L.T.; Straub, C.; Ghosh, A. Review of Studies on Tree Species Classification from Remotely Sensed Data. Remote Sens. Environ. 2016, 186, 64–87. [Google Scholar] [CrossRef]
- Spurr, S.H. Aerial Photographs in Forestry; Ronald Press Co.: New York, NY, USA, 1948. [Google Scholar]
- Wan, H.; Tang, Y.; Jing, L.; Li, H.; Qiu, F.; Wu, W. Tree Species Classification of Forest Stands Using Multisource Remote Sensing Data. Remote Sens. 2021, 13, 144. [Google Scholar] [CrossRef]
- Zhang, D.; Qi, H.; Guo, X.; Sun, H.; Min, J.; Li, S.; Hou, L.; Lv, L. Integration of UAV Multispectral Remote Sensing and Random Forest for Full-Growth Stage Monitoring of Wheat Dynamics. Agriculture 2025, 15, 353. [Google Scholar] [CrossRef]
- Keskes, M.I.; Mohamed, A.H.; Borz, S.A.; Niţă, M.D. Improving National Forest Mapping in Romania Using Machine Learning and Sentinel-2 Multispectral Imagery. Remote Sens. 2025, 17, 715. [Google Scholar] [CrossRef]
- Kacic, P.; Kuenzer, C. Forest Biodiversity Monitoring Based on Remotely Sensed Spectral Diversity—A Review. Remote Sens. 2022, 14, 5363. [Google Scholar] [CrossRef]
- Kanja, K.; Zhang, C.; Atkinson, P.M. Evaluating Multi-Seasonal SAR and Optical Imagery for above-Ground Biomass Estimation Using the National Forest Inventory of Zambia. Int. J. Appl. Earth Obs. Geoinf. 2025, 139, 104494. [Google Scholar] [CrossRef]
- Lukman Alage, I.; Tan, Y.; Wasiu Akande, A.; Suprijanto, A. Advanced Characterization of Deforestation Frontiers in Nigeria Utilizing Deep Learning and Bayesian Approaches with Sentinel-1 SAR Imagery. Geocarto Int. 2025, 40, 2451164. [Google Scholar] [CrossRef]
- Agost, L.; Pascual, I.; Britos, H.A. Use of Argentine SAOCOM SAR Polarimetric L-Band Satellites for Classification of Arid and Semiarid Native Forests. Int. J. Remote Sens. 2025, 46, 2568–2586. [Google Scholar] [CrossRef]
- Dubayah, R.O.; Drake, J.B. Lidar Remote Sensing for Forestry. J. For. 2000, 98, 44–46. [Google Scholar] [CrossRef]
- Dubayah, R.; Blair, J.B.; Goetz, S.; Fatoyinbo, L.; Hansen, M.; Healey, S.; Hofton, M.; Hurtt, G.; Kellner, J.; Luthcke, S.; et al. The Global Ecosystem Dynamics Investigation: High-Resolution Laser Ranging of the Earth’s Forests and Topography. Sci. Remote Sens. 2020, 1, 100002. [Google Scholar] [CrossRef]
- Prodromou, M.; Theocharidis, C.; Fotiou, K.; Argyriou, A.; Polydorou, T.; Hadjimitsis, D.; Tzouvaras, M. Fusion of Sentinel-1 and Sentinel-2 Satellite Imagery to Rapidly Detect Landslides through Google Earth Engine 2023. In EGU General Assembly Conference Abstracts; Copernicus Publications: Göttingen, Germany, 2023. [Google Scholar]
- Duan, R.; Huang, C.; Dou, P.; Hou, J.; Zhang, Y.; Gu, J. Fine-Scale Forest Classification with Multi-Temporal Sentinel-1/2 Imagery Using a Temporal Convolutional Neural Network. Int. J. Digit. Earth 2025, 18, 2457953. [Google Scholar] [CrossRef]
- Vittucci, C.; Cordari, F.; Guerriero, L.; Di Sanzo, P. Design and Evaluation of a Cloud-Oriented Procedure Based on SAR and Multispectral Data to Detect Burnt Areas. Earth Sci. Inform. 2025, 18, 322. [Google Scholar] [CrossRef]
- Adugna, T.; Xu, W.; Fan, J. Comparison of Random Forest and Support Vector Machine Classifiers for Regional Land Cover Mapping Using Coarse Resolution FY-3C Images. Remote Sens. 2022, 14, 574. [Google Scholar] [CrossRef]
- Ewunetu, A.; Abebe, G. Integrating Google Earth Engine and Random Forest for Land Use and Land Cover Change Detection and Analysis in the Upper Tekeze Basin. Earth Sci. Inform. 2025, 18, 227. [Google Scholar] [CrossRef]
- Asif, M.; Kazmi, J.H.; Tariq, A.; Zhao, N.; Guluzade, R.; Soufan, W.; Almutairi, K.F.; Sabagh, A.E.; Aslam, M. Modelling of Land Use and Land Cover Changes and Prediction Using CA-Markov and Random Forest. Geocarto Int. 2023, 38, 2210532. [Google Scholar] [CrossRef]
- Tariq, A.; Jiango, Y.; Li, Q.; Gao, J.; Lu, L.; Soufan, W.; Almutairi, K.F.; Habib-ur-Rahman, M. Modelling, Mapping and Monitoring of Forest Cover Changes, Using Support Vector Machine, Kernel Logistic Regression and Naive Bayes Tree Models with Optical Remote Sensing Data. Heliyon 2023, 9, e13212. [Google Scholar] [CrossRef]
- Monteiro, L.; Almeida, B.; Duarte, B.; Cabral, P. Framing the Forest: A Comparative Analysis of Google Earth Engine Classifiers for Accurate Species Extraction. In International Conference on Geospatial Information Sciences; Springer Nature: Cham, Switzerland, 2024; pp. 159–171. [Google Scholar]
- Lin, C.; Zheng, J.; Hu, L.; Chen, L. Extraction of Mangrove Community of Kandelia Obovata in China Based on Google Earth Engine and Dense Sentinel-1/2 Time Series Data. Remote Sens. 2025, 17, 898. [Google Scholar] [CrossRef]
- Nguyen Thanh Le, V.; Apopei, B.; Alameh, K. Effective Plant Discrimination Based on the Combination of Local Binary Pattern Operators and Multiclass Support Vector Machine Methods. Inf. Process. Agric. 2019, 6, 116–131. [Google Scholar] [CrossRef]
- Kour, V.P.; Arora, S. Particle Swarm Optimization Based Support Vector Machine (P-SVM) for the Segmentation and Classification of Plants. IEEE Access 2019, 7, 29374–29385. [Google Scholar] [CrossRef]
- Chandra, M.A.; Bedi, S.S. Survey on SVM and Their Application in Image Classification. Int. J. Inf. Technol. 2021, 13, 1–11. [Google Scholar] [CrossRef]
- Akbarzadeh, S.; Paap, A.; Ahderom, S.; Apopei, B.; Alameh, K. Plant Discrimination by Support Vector Machine Classifier Based on Spectral Reflectance. Comput. Electron. Agric. 2018, 148, 250–258. [Google Scholar] [CrossRef]
- Ma, M.; Liu, J.; Liu, M.; Zeng, J.; Li, Y. Tree Species Classification Based on Sentinel-2 Imagery and Random Forest Classifier in the Eastern Regions of the Qilian Mountains. Forests 2021, 12, 1736. [Google Scholar] [CrossRef]
- Immitzer, M.; Atzberger, C.; Koukal, T. Tree Species Classification with Random Forest Using Very High Spatial Resolution 8-Band WorldView-2 Satellite Data. Remote Sens. 2012, 4, 2661–2693. [Google Scholar] [CrossRef]
- Chaudhary, A.; Kolhe, S.; Kamal, R. An Improved Random Forest Classifier for Multi-Class Classification. Inf. Process. Agric. 2016, 3, 215–222. [Google Scholar] [CrossRef]
- Belgiu, M.; Drăguţ, L. Random Forest in Remote Sensing: A Review of Applications and Future Directions. ISPRS J. Photogramm. Remote Sens. 2016, 114, 24–31. [Google Scholar] [CrossRef]
- Aji, M.A.P.; Kamal, M.; Farda, N.M. Mangrove Species Mapping through Phenological Analysis Using Random Forest Algorithm on Google Earth Engine. Remote Sens. Appl. 2023, 30, 100978. [Google Scholar] [CrossRef]
- Magidi, J.; Nhamo, L.; Mpandeli, S.; Mabhaudhi, T. Application of the Random Forest Classifier to Map Irrigated Areas Using Google Earth Engine. Remote Sens. 2021, 13, 876. [Google Scholar] [CrossRef]
- Cengiz, A.; Budak, M.; Yağmur, N.; Balçik, F. Comparison between Random Forest and Support Vector Machine Algorithms for LULC Classification. Int. J. Eng. Geosci. 2023, 8, 1–10. [Google Scholar]
- Zagajewski, B.; Kluczek, M.; Raczko, E.; Njegovec, A.; Dabija, A.; Kycko, M. Comparison of Random Forest, Support Vector Machines, and Neural Networks for Post-Disaster Forest Species Mapping of the Krkonoše/Karkonosze Transboundary Biosphere Reserve. Remote Sens. 2021, 13, 2581. [Google Scholar] [CrossRef]
- Raczko, E.; Zagajewski, B. Comparison of Support Vector Machine, Random Forest and Neural Network Classifiers for Tree Species Classification on Airborne Hyperspectral APEX Images. Eur. J. Remote Sens. 2017, 50, 144–154. [Google Scholar] [CrossRef]
- Abdel-Rahman, E.M.; Mutanga, O.; Adam, E.; Ismail, R. Detecting Sirex Noctilio Grey-Attacked and Lightning-Struck Pine Trees Using Airborne Hyperspectral Data, Random Forest and Support Vector Machines Classifiers. ISPRS J. Photogramm. Remote Sens. 2014, 88, 48–59. [Google Scholar] [CrossRef]
- Rodriguez-Galiano, V.F.; Chica-Rivas, M. Evaluation of Different Machine Learning Methods for Land Cover Mapping of a Mediterranean Area Using Multi-Seasonal Landsat Images and Digital Terrain Models. Int. J. Digit. Earth 2014, 7, 492–509. [Google Scholar] [CrossRef]
- van Beijma, S.; Comber, A.; Lamb, A. Random Forest Classification of Salt Marsh Vegetation Habitats Using Quad-Polarimetric Airborne SAR, Elevation and Optical RS Data. Remote Sens. Environ. 2014, 149, 118–129. [Google Scholar] [CrossRef]
- Knauer, U.; von Rekowski, C.S.; Stecklina, M.; Krokotsch, T.; Pham Minh, T.; Hauffe, V.; Kilias, D.; Ehrhardt, I.; Sagischewski, H.; Chmara, S. Tree Species Classification Based on Hybrid Ensembles of a Convolutional Neural Network (CNN) and Random Forest Classifiers. Remote Sens. 2019, 11, 2788. [Google Scholar] [CrossRef]
- Zhang, B.; Zhao, L.; Zhang, X. Three-Dimensional Convolutional Neural Network Model for Tree Species Classification Using Airborne Hyperspectral Images. Remote Sens. Environ. 2020, 247, 111938. [Google Scholar] [CrossRef]
- El Sakka, M.; Ivanovici, M.; Chaari, L.; Mothe, J. A Review of CNN Applications in Smart Agriculture Using Multimodal Data. Sensors 2025, 25, 472. [Google Scholar] [CrossRef]
- Pongiannan, R.K.; Das, S.; Purbia, R.P.; Brindha, R.; Jame, S.L.; Shiju Kumar, P.S. Application of CNN Based Deep Learning Algorithm for Herbal Plant Leaf Detection. In Proceedings of the 2025 International Conference on Multi-Agent Systems for Collaborative Intelligence (ICMSCI), Erode, India, 20–22 January 2025; IEEE: Piscataway, NJ, USA; pp. 1817–1821. [Google Scholar]
- Xi, Y.; Ren, C.; Tian, Q.; Ren, Y.; Dong, X.; Zhang, Z. Exploitation of Time Series Sentinel-2 Data and Different Machine Learning Algorithms for Detailed Tree Species Classification. IEEE J. Sel. Top. Appl. Earth Obs. Remote Sens. 2021, 14, 7589–7603. [Google Scholar] [CrossRef]
- Reuß, F.; Greimeister-Pfeil, I.; Vreugdenhil, M.; Wagner, W. Comparison of Long Short-Term Memory Networks and Random Forest for Sentinel-1 Time Series Based Large Scale Crop Classification. Remote Sens. 2021, 13, 5000. [Google Scholar] [CrossRef]
- Kanagaraj, K.; Kulandaivel, M.; Shajin, F.H.; Prabhakaran, S. Leveraging Constitutive Artificial Neural Networks for Plant Leaf Disease Detection. Int. J. Ad Hoc Ubiquitous Comput. 2025, 48, 117–129. [Google Scholar] [CrossRef]
- He, T.; Zhou, H.; Xu, C.; Hu, J.; Xue, X.; Xu, L.; Lou, X.; Zeng, K.; Wang, Q. Deep Learning in Forest Tree Species Classification Using Sentinel-2 on Google Earth Engine: A Case Study of Qingyuan County. Sustainability 2023, 15, 2741. [Google Scholar] [CrossRef]
- McCormick, R.; Thenkabail, P.S.; Aneece, I.; Teluguntla, P.; Oliphant, A.J.; Foley, D. Artificial Neural Network Multi-Layer Perceptron Models to Classify California’s Crops Using Harmonized Landsat Sentinel (HLS) Data. Photogramm. Eng. Remote Sens. 2025, 91, 91–100. [Google Scholar] [CrossRef]
- Basri, B.; Karim, H.A.; Assidiq, M.; Arafah, M.; Rahmadani, F. Multilayer Perceptron Model with Feature Extraction for Potassium Deficiency Identification of Cocoa Plants. JOIV Int. J. Inform. Vis. 2025, 9, 324. [Google Scholar] [CrossRef]
- Amin, A.; Kamilaris, A. A Weakly Supervised Multimodal Deep Learning Approach for Large-Scale Tree Classification: A Case Study in Cyprus. Remote Sens. 2024, 16, 4611. [Google Scholar] [CrossRef]
- Masolele, R.N.; Sy, V.D.; Herold, M.; Marcos, D.; Verbesselt, J.; Gieseke, F.; Mullissa, A.G.; Martius, C. Remote Sensing of Environment Spatial and Temporal Deep Learning Methods for Deriving Land-Use Following Deforestation: A Pan-Tropical Case Study Using Landsat Time Series. Remote Sens. Environ. 2021, 264, 112600. [Google Scholar] [CrossRef]
- Mutanga, O.; Kumar, L. Google Earth Engine Applications. Remote Sens. 2019, 11, 591. [Google Scholar] [CrossRef]
- Papachristoforou, A.; Prodromou, M.; Hadjimitsis, D.; Christoforou, M. Detecting and Distinguishing between Apicultural Plants Using UAV Multispectral Imaging. PeerJ 2023, 11, e15065. [Google Scholar] [CrossRef]
- Kaplan, G. Broad-Leaved and Coniferous Forest Classification in Google Earth Engine Using Sentinel Imagery. Environ. Sci. Proc. 2021, 3, 64. [Google Scholar]
- Praticò, S.; Solano, F.; Di Fazio, S.; Modica, G. Machine Learning Classification of Mediterranean Forest Habitats in Google Earth Engine Based on Seasonal Sentinel-2 Time-Series and Input Image Composition Optimisation. Remote Sens. 2021, 13, 586. [Google Scholar] [CrossRef]
- Jahromi, M.N.; Jahromi, M.N.; Zolghadr-Asli, B.; Pourghasemi, H.R.; Alavipanah, S.K. Google Earth Engine and Its Application in Forest Sciences. In Spatial Modeling in Forest Resources Management: Rural Livelihood and Sustainable Development; Springer Nature: Cham, Switzerland, 2021; pp. 629–649. [Google Scholar]
- Bilotta, G.; Meduri, G.M.; Genovese, E.; Bibbò, L.; Barrile, V. Safeguarding the Aspromonte Forests: Random Forests and Markov Chains as Forecasting Models for Predicting Land Transformations. Forests 2025, 16, 290. [Google Scholar] [CrossRef]
- El Kharki, A.; Mechbouh, J.; Wahbi, M.; Alaoui, O.Y.; Boulaassal, H.; Maatouk, M.; El Kharki, O. Optimizing SVM for Argan Tree Classification Using Sentinel-2 Data: A Case Study in the Sous-Massa Region, Morocco. Rev. Teledetec. 2024, 65, 22060. [Google Scholar] [CrossRef]
- Prodromou, M.; Gitas, I.; Mettas, C.; Tzouvaras, M.; Themistocleous, K.; Konstantinidis, A.; Pamboris, A.; Hadjimitsis, D. Remote-Sensing-Based Prioritization of Post-Fire Restoration Actions in Mediterranean Ecosystems: A Case Study in Cyprus. Remote Sens. 2025, 17, 1269. [Google Scholar] [CrossRef]
- European Commission. EU Biodiversity Strategy for 2030; COM(2020) 380 final; European Commission: Brussels, Belgium, 2020; pp. 1–23. [Google Scholar]
- Soares, A.G. The European Green Deal. Rev. Jurid. Portucalense 2024, 35, 44–67. [Google Scholar] [CrossRef]
- Aragão, A.; Meertens, M.; Schoukens, H.; Decleer, K. The Negotiation Process of the EU Nature Restoration Law Proposal. Restor. Ecol. J. Soc. Ecol. Restor. 2024, 32, e14158. [Google Scholar]
- Martins, P.I.; Belém, L.B.C.; Szabo, J.K.; Libonati, R.; Garcia, L.C. Prioritising Areas for Wildfire Prevention and Post-Fire Restoration in the Brazilian Pantanal. Ecol. Eng. 2022, 176, 106517. [Google Scholar] [CrossRef]
- Tavşanoğlu, Ç.; Gürkan, B. Long-Term Post-Fire Dynamics of Co-Occurring Woody Species in Pinus brutia Forests: The Role of Regeneration Mode. Plant Ecol. 2014, 215, 355–365. [Google Scholar] [CrossRef]
- Bukała, M.; Zboińska, K.; Szadkowski, M. Troodos Ophiolite Mantle Section Exposed along Atalante Geo-Trail, Troodos Geopark, Cyprus. Geosci. Rec. 2016, 3, 1–6. [Google Scholar] [CrossRef]
- Fox, N.; Chamberlain, B.; Lindquist, M.; Van Berkel, D. Understanding Landscape Aesthetics Using a Novel Viewshed Assessment of Social Media Locations Within the Troodos UNESCO Global Geopark, Cyprus. Front. Environ. Sci. 2022, 10, 884115. [Google Scholar] [CrossRef]
- European Environment Agency. Natura 2000, Standard Data Form Site CY5000004. Available online: https://natura2000.eea.europa.eu/Natura2000/SDF.aspx?site=CY5000004 (accessed on 10 March 2025).
- European Environment Agency. Natura 2000, Standard Data Form Site CY2000006. Available online: https://natura2000.eea.europa.eu/Natura2000/SDF.aspx?site=CY2000006 (accessed on 9 March 2025).
- European Environment Agency. Natura 2000, Standard Data Form Site CY4000010. Available online: https://natura2000.eea.europa.eu/Natura2000/SDF.aspx?site=CY4000010 (accessed on 10 March 2025).
- European Environment Agency. Land Copernicus. Available online: https://land.copernicus.eu/en/products/high-resolution-layer-tree-cover-density/tree-cover-density-2015 (accessed on 9 March 2025).
- European Environment Agency. High Resolution Layer Tree Cover Density. Available online: https://land.copernicus.eu/en/products/high-resolution-layer-tree-cover-density (accessed on 6 April 2025).
- European Commission Council Directive 92/43/ECC. Off. J. Eur. Union. 1992, 94, 40–52.
- Balayn, A.; Soilis, P.; Lofi, C.; Yang, J.; Bozzon, A. What Do You Mean? Interpreting Image Classification with Crowdsourced Concept Extraction and Analysis. In Proceedings of the Web Conference 2021—Proceedings of the World Wide Web Conference, WWW 2021, Ljubljana, Slovenia, 19–23 April 2021; Volume 2, pp. 1937–1948. [Google Scholar] [CrossRef]
- Gautam, N.C. Aerial Photo-Interpretation Techniques for Classifying Urban Land Use. Photogramm. Eng. Remote Sens. 1976, 42, 815–822. [Google Scholar]
- Prodromou, M.; Theocharidis, C.; Gitas, I.Z.; Eliades, F.; Themistocleous, K.; Papasavvas, K.; Dimitrakopoulos, C.; Danezis, C.; Hadjimitsis, D. Forest Habitat Mapping in Natura2000 Regions in Cyprus Using Sentinel-1, Sentinel-2 and Topographical Features. Remote Sens. 2024, 16, 1373. [Google Scholar] [CrossRef]
- Wang, F.; Yang, S.; Yang, W.; Yang, X.; Jianli, D. Comparison of Machine Learning Algorithms for Soil Salinity Predictions in Three Dryland Oases Located in Xinjiang Uyghur Autonomous Region (XJUAR) of China. Eur. J. Remote Sens. 2019, 52, 256–276. [Google Scholar] [CrossRef]
- Wei, Y.; Shi, Z.; Biswas, A.; Yang, S.; Ding, J.; Wang, F. Updated Information on Soil Salinity in a Typical Oasis Agroecosystem and Desert-Oasis Ecotone: Case Study Conducted along the Tarim River, China. Sci. Total Environ. 2020, 716, 135387. [Google Scholar] [CrossRef]
- Xue, J.; Su, B. Significant Remote Sensing Vegetation Indices: A Review of Developments and Applications. J. Sens. 2017, 2017, 1353691. [Google Scholar] [CrossRef]
- Tran, T.V.; Reef, R.; Zhu, X. A Review of Spectral Indices for Mangrove Remote Sensing. Remote Sens. 2022, 14, 4868. [Google Scholar] [CrossRef]
- Younes Cárdenas, N.; Joyce, K.E.; Maier, S.W. Monitoring Mangrove Forests: Are We Taking Full Advantage of Technology? Int. J. Appl. Earth Obs. Geoinf. 2017, 63, 1–14. [Google Scholar] [CrossRef]
- Tucker, C.J. Red and Photographic Infrared Linear Combinations for Monitoring Vegetation. Remote Sens. Environ. 1979, 8, 127–150. [Google Scholar] [CrossRef]
- HUNTJR, E.; ROCK, B. Detection of Changes in Leaf Water Content Using Near- and Middle-Infrared Reflectances. Remote Sens. Environ. 1989, 30, 43–54. [Google Scholar] [CrossRef]
- Barnes, E.M.; Clarke, T.R.; Richards, S.E.; Colaizzi, P.D.; Haberland, J.; Kostrzewski, M.; Waller, P.; Choi, C.; Riley, E.; Thompson, T.; et al. Coincident Detection of Crop Water Stress, Nitrogen Status and Canopy Density Using Ground Based Multispectral Data. In Proceedings of the Fifth International Conference on Precision Agriculture, Bloomington, MN, USA, 16–19 July 2000. [Google Scholar]
- García, M.J.L.; Caselles, V. Mapping Burns and Natural Reforestation Using Thematic Mapper Data. Geocarto Int. 1991, 6, 31–37. [Google Scholar] [CrossRef]
- Key, C.H.; Benson, N.C. Landscape Assessment (LA) Sampling and Analysis Methods; General Technical Report RMRS-GTR; USDA Forest Service: Washington, DC, USA, 2006.
- Gerard, F.; Plummer, S.; Wadsworth, R.; Sanfeliu, A.F.; Iliffe, L.; Balzter, H.; Wyatt, B. Forest Fire Scar Detection in the Boreal Forest with Multitemporal Spot-Vegetation Data. IEEE Trans. Geosci. Remote Sens. 2003, 41, 2575–2585. [Google Scholar] [CrossRef]
- Alcaras, E.; Costantino, D.; Guastaferro, F.; Parente, C.; Pepe, M. Normalized Burn Ratio Plus (NBR+): A New Index for Sentinel-2 Imagery. Remote Sens. 2022, 14, 1727. [Google Scholar] [CrossRef]
- Chuvieco, E.; Martín, M.P.; Palacios, A. Assessment of Different Spectral Indices in the Red-near-Infrared Spectral Domain for Burned Land Discrimination. Int. J. Remote Sens. 2002, 23, 5103–5110. [Google Scholar] [CrossRef]
- Smith, A.M.S.; Drake, N.A.; Wooster, M.J.; Hudak, A.T.; Holden, Z.A.; Gibbons, C.J. Production of Landsat ETM+ Reference Imagery of Burned Areas within Southern African Savannahs: Comparison of Methods and Application to MODIS. Int. J. Remote Sens. 2007, 28, 2753–2775. [Google Scholar] [CrossRef]
- Trigg, S.; Flasse, S. An Evaluation of Different Bi-Spectral Spaces for Discriminating Burned Shrub-Savannah. Int. J. Remote Sens. 2001, 22, 2641–2647. [Google Scholar] [CrossRef]
- Jain, S.; Batra, K.U.; Mishra, P. Land Cover Classification by Decision Based Classifier Using Dual Polarimetric SAR Observables. In Proceedings of the 2022 IEEE 9th Uttar Pradesh Section International Conference on Electrical, Electronics and Computer Engineering (UPCON), Prayagraj, India, 2–4 December 2022; IEEE: Piscataway, NJ, USA, 2022; pp. 1–6. [Google Scholar]
- Kumar, D.; Rao, S.; Sharma, J.R. Radar Vegetation Index as an Alternative to NDVI for Monitoring of Soyabean and Cotton. In Proceedings of the XXXIII INCA International Congress (Indian Cartographer), Jodhpur, India, 19–21 September 2013; pp. 91–96. [Google Scholar]
- Xia, J.; Yokoya, N.; Pham, T.D. Probabilistic Mangrove Species Mapping with Multiple-Source Remote-Sensing Datasets Using Label Distribution Learning in Xuan Thuy National Park, Vietnam. Remote Sens. 2020, 12, 3834. [Google Scholar] [CrossRef]
- Mahdavi, S.; Salehi, B.; Amani, M.; Granger, J.; Brisco, B.; Huang, W. A Dynamic Classification Scheme for Mapping Spectrally Similar Classes: Application to Wetland Classification. Int. J. Appl. Earth Obs. Geoinf. 2019, 83, 101914. [Google Scholar] [CrossRef]
- Ghorbanian, A.; Zaghian, S.; Asiyabi, R.M.; Amani, M.; Mohammadzadeh, A.; Jamali, S. Mangrove Ecosystem Mapping Using Sentinel-1 and Sentinel-2 Satellite Images and Random Forest Algorithm in Google Earth Engine. Remote Sens. 2021, 13, 2565. [Google Scholar] [CrossRef]
- Kpienbaareh, D.; Sun, X.; Wang, J.; Luginaah, I.; Bezner Kerr, R.; Lupafya, E.; Dakishoni, L. Crop Type and Land Cover Mapping in Northern Malawi Using the Integration of Sentinel-1, Sentinel-2, and PlanetScope Satellite Data. Remote Sens. 2021, 13, 700. [Google Scholar] [CrossRef]
- De Luca, G.; Silva, J.M.N.; Di Fazio, S.; Modica, G. Integrated Use of Sentinel-1 and Sentinel-2 Data and Open-Source Machine Learning Algorithms for Land Cover Mapping in a Mediterranean Region. Eur. J. Remote Sens. 2022, 55, 52–70. [Google Scholar] [CrossRef]
- Yu, X.; Lu, D.; Jiang, X.; Li, G.; Chen, Y.; Li, D.; Chen, E. Examining the Roles of Spectral, Spatial, and Topographic Features in Improving Land-Cover and Forest Classifications in a Subtropical Region. Remote Sens. 2020, 12, 2907. [Google Scholar] [CrossRef]
- Lu, D.; Weng, Q. A Survey of Image Classification Methods and Techniques for Improving Classification Performance. Int. J. Remote Sens. 2007, 28, 823–870. [Google Scholar] [CrossRef]
- Gitelson, A.A.; Gritz, Y.; Merzlyak, M.N. Relationships between Leaf Chlorophyll Content and Spectral Reflectance and Algorithms for Non-Destructive Chlorophyll Assessment in Higher Plant Leaves. J. Plant Physiol. 2003, 160, 271–282. [Google Scholar] [CrossRef]
- Huete, A.; Didan, K.; Miura, T.; Rodriguez, E.P.; Gao, X.; Ferreira, L.G. Overview of the Radiometric and Biophysical Performance of the MODIS Vegetation Indices. Remote Sens. Environ. 2002, 83, 195–213. [Google Scholar] [CrossRef]
- Louhaichi, M.; Borman, M.M.; Johnson, D.E. Spatially Located Platform and Aerial Photography for Documentation of Grazing Impacts on Wheat. Geocarto Int. 2001, 16, 65–70. [Google Scholar] [CrossRef]
- Pen Uelas, J.; Filella, I.; Lloret, P.; Mun Oz, F.; Vilajeliu, M. Reflectance Assessment of Mite Effects on Apple Trees. Int. J. Remote Sens. 1995, 16, 2727–2733. [Google Scholar] [CrossRef]
- Kaufman, Y.J.; Tanre, D. Atmospherically Resistant Vegetation Index (ARVI) for EOS-MODIS. IEEE Trans. Geosci. Remote Sens. 1992, 30, 261–270. [Google Scholar] [CrossRef]
- Rikimaru, A.; Roy, P.; Miyatake, S. Tropical Forest Cover Density Mapping. Trop. Ecol. 2002, 43, 39–47. [Google Scholar]
- McFeeters, S.K. The Use of the Normalized Difference Water Index (NDWI) in the Delineation of Open Water Features. Int. J. Remote Sens. 1996, 17, 1425–1432. [Google Scholar] [CrossRef]
- Roy, P.S.; Sharma, K.P.; Jain, A. Stratification of Density in Dry Deciduous Forest Using Satellite Remote Sensing Digital Data—An Approach Based on Spectral Indices. J. Biosci. 1996, 21, 723–734. [Google Scholar] [CrossRef]
- Filipponi, F. BAIS2: Burned Area Index for Sentinel-2. Proceedings 2018, 2, 364. [Google Scholar] [CrossRef]
- Kim, Y.; Jackson, T.; Bindlish, R.; Lee, H. Sukyoung Hong Radar Vegetation Index for Estimating the Vegetation Water Content of Rice and Soybean. IEEE Geosci. Remote Sens. Lett. 2012, 9, 564–568. [Google Scholar] [CrossRef]
- Mitchard, E.T.A.; Saatchi, S.S.; White, L.J.T.; Abernethy, K.A.; Jeffery, K.J.; Lewis, S.L.; Collins, M.; Lefsky, M.A.; Leal, M.E.; Woodhouse, I.H.; et al. Mapping Tropical Forest Biomass with Radar and Spaceborne LiDAR in Lopé National Park, Gabon: Overcoming Problems of High Biomass and Persistent Cloud. Biogeosciences 2012, 9, 179–191. [Google Scholar] [CrossRef]
- Breiman, L.; Friedman, J.H.; Olshen, R.A.; Stone, C.J. Classification and Regression Trees; Routledge: Oxfordshire, UK, 1984; ISBN 9781315139470. [Google Scholar]
- Breiman, L. Random Forests. Mach. Learn. 2001, 45, 5–32. [Google Scholar] [CrossRef]
- Vorpahl, P.; Elsenbeer, H.; Märker, M.; Schröder, B. How Can Statistical Models Help to Determine Driving Factors of Landslides? Ecol. Modell. 2012, 239, 27–39. [Google Scholar] [CrossRef]
- Ließ, M.; Glaser, B.; Huwe, B. Uncertainty in the Spatial Prediction of Soil Texture. Geoderma 2012, 170, 70–79. [Google Scholar] [CrossRef]
- Cortes, C. Support-Vector Networks. Mach. Learn. 1995, 20, 273–297. [Google Scholar] [CrossRef]
- Bishop, C.M.; Nasrabadi, N.M. Pattern Recognition and Machine Learning; Springer: Berlin/Heidelberg, Germany, 2006; Volume 4. [Google Scholar]
- Hay Chung, L.C.; Xie, J.; Ren, C. Improved Machine-Learning Mapping of Local Climate Zones in Metropolitan Areas Using Composite Earth Observation Data in Google Earth Engine. Build. Environ. 2021, 199, 107879. [Google Scholar] [CrossRef]
- Ali, Y.; Awwad, E.; Al-Razgan, M.; Maarouf, A. Hyperparameter Search for Machine Learning Algorithms for Optimizing the Computational Complexity. Processes 2023, 11, 349. [Google Scholar] [CrossRef]
- Stromann, O.; Nascetti, A.; Yousif, O.; Ban, Y. Dimensionality Reduction and Feature Selection for Object-Based Land Cover Classification Based on Sentinel-1 and Sentinel-2 Time Series Using Google Earth Engine. Remote Sens. 2019, 12, 76. [Google Scholar] [CrossRef]
- Tselka, I.; Detsikas, S.E.; Petropoulos, G.P.; Demertzi, I.I. Google Earth Engine and Machine Learning Classifiers for Obtaining Burnt Area Cartography: A Case Study from a Mediterranean Setting. In Geoinformatics for Geosciences; Elsevier: Amsterdam, The Netherlands, 2023; pp. 131–148. [Google Scholar]
- Kazemi Garajeh, M. Monitoring the Spatio-Temporal Distribution of Soil Salinity Using Google Earth Engine for Detecting the Saline Areas Susceptible to Salt Storm Occurrence. Pollutants 2024, 4, 1–15. [Google Scholar] [CrossRef]
- Fathizad, H.; Ali Hakimzadeh Ardakani, M.; Sodaiezadeh, H.; Kerry, R.; Taghizadeh-Mehrjardi, R. Investigation of the Spatial and Temporal Variation of Soil Salinity Using Random Forests in the Central Desert of Iran. Geoderma 2020, 365, 114233. [Google Scholar] [CrossRef]
- Ramezan, C.A.; Warner, T.A.; Maxwell, A.E. Evaluation of Sampling and Cross-Validation Tuning Strategies for Regional-Scale Machine Learning Classification. Remote Sens. 2019, 11, 185. [Google Scholar] [CrossRef]
- Kuhn, M.; Johnson, K. Applied Predictive Modeling; Springer: New York, NY, USA, 2013; ISBN 978-1-4614-6848-6. [Google Scholar]
- James, G.; Witten, D.; Hastie, T.; Tibshirani, R.; Taylor, J. An Introduction to Statistical Learning; Springer Texts in Statistics; Springer International Publishing: Cham, Switzerland, 2023; ISBN 978-3-031-38746-3. [Google Scholar]
- Lee, J.S.H.; Wich, S.; Widayati, A.; Koh, L.P. Detecting Industrial Oil Palm Plantations on Landsat Images with Google Earth Engine. Remote Sens. Appl. 2016, 4, 219–224. [Google Scholar] [CrossRef]
- Pausas, J.G. Changes in Fire and Climate in the Eastern Iberian Peninsula (Mediterranean Basin). Clim. Chang. 2004, 63, 337–350. [Google Scholar] [CrossRef]
- Espelta, J.M.; Retana, J.; Habrouk, A. Resprouting Patterns after Fire and Response to Stool Cleaning of Two Coexisting Mediterranean Oaks with Contrasting Leaf Habits on Two Different Sites. For. Ecol. Manag. 2003, 179, 401–414. [Google Scholar] [CrossRef]
- Espelta, J.M.; Barbati, A.; Quevedo, L.; Tárrega, R.; Navascués, P.; Bonfil, C.; Peguero, G.; Fernández-Martínez, M.; Rodrigo, A. Post-Fire Management of Mediterranean Broadleaved Forests. In Post-Fire Management and Restoration of Southern European Forests; Springer: Dordrecht, The Netherlands, 2012; pp. 171–194. [Google Scholar]
- Turck, D.F.; Schwery, O.; Harmon, L.J.; Tank, D.C. Fire in the Tree: The Origin and Distribution of Fire–Adapted Traits within Conifers and Their Influence on Speciation Rates across the Conifer Phylogeny. Am. J. Bot. 2025, 112, e16454. [Google Scholar] [CrossRef]
- MacKenzie, W.H.; Mahony, C.R. An Ecological Approach to Climate Change-Informed Tree Species Selection for Reforestation. For. Ecol. Manag. 2021, 481, 118705. [Google Scholar] [CrossRef]
- Petrou, P.; Stampoulidis, A.; Pipinis, E.; Kitikidou, K.; Milios, E. Analysis of the Environments Where Natural Regeneration Is Established in the Absence of a Wildfire in the Open Pinus brutia Forests in the Middle Elevations of the Central Part of Cyprus. Forests 2024, 15, 1228. [Google Scholar] [CrossRef]
- Shaharum, N.S.N.; Shafri, H.Z.M.; Ghani, W.A.W.A.K.; Samsatli, S.; Al-Habshi, M.M.A.; Yusuf, B. Oil Palm Mapping over Peninsular Malaysia Using Google Earth Engine and Machine Learning Algorithms. Remote Sens. Appl. 2020, 17, 100287. [Google Scholar] [CrossRef]
- Pizarro, S.E.; Pricope, N.G.; Vargas-Machuca, D.; Huanca, O.; Ñaupari, J. Mapping Land Cover Types for Highland Andean Ecosystems in Peru Using Google Earth Engine. Remote Sens. 2022, 14, 1562. [Google Scholar] [CrossRef]
- Loukika, K.N.; Keesara, V.R.; Sridhar, V. Analysis of Land Use and Land Cover Using Machine Learning Algorithms on Google Earth Engine for Munneru River Basin, India. Sustainability 2021, 13, 13758. [Google Scholar] [CrossRef]
- Xie, B.; Cao, C.; Xu, M.; Duerler, R.S.; Yang, X.; Bashir, B.; Chen, Y.; Wang, K. Analysis of Regional Distribution of Tree Species Using Multi-Seasonal Sentinel-1&2 Imagery within Google Earth Engine. Forests 2021, 12, 565. [Google Scholar] [CrossRef]
- Mngadi, M.; Odindi, J.; Peerbhay, K.; Mutanga, O. Examining the Effectiveness of Sentinel-1 and 2 Imagery for Commercial Forest Species Mapping. Geocarto Int. 2021, 36, 1–12. [Google Scholar] [CrossRef]
- Sibanda, M.; Mutanga, O.; Rouget, M. Comparing the Spectral Settings of the New Generation Broad and Narrow Band Sensors in Estimating Biomass of Native Grasses Grown under Different Management Practices. GIsci Remote Sens. 2016, 53, 614–633. [Google Scholar] [CrossRef]
- Li, S.; Guo, P.; Sun, F.; Zhu, J.; Cao, X.; Dong, X.; Lu, Q. Mapping Dryland Ecosystems Using Google Earth Engine and Random Forest: A Case Study of an Ecologically Critical Area in Northern China. Land 2024, 13, 845. [Google Scholar] [CrossRef]
- Phan, T.N.; Kuch, V.; Lehnert, L.W. Land Cover Classification Using Google Earth Engine and Random Forest Classifier—The Role of Image Composition. Remote Sens. 2020, 12, 2411. [Google Scholar] [CrossRef]







| Code | Habitat |
|---|---|
| H9540 | Mediterranean pine forests with endemic Mesogean pines |
| H5420 | Sarcopoterium spinosum phrygana |
| H5330 | Thermo-Mediterranean and pre-desert scrub |
| H9320 | Olea and Ceratonia forests |
| H9390 | Scrub and low forest vegetation with Quercus alnifolia |
| H9560 | Endemic forests with Juniperus spp. |
| H9590 | Cedrus brevifolia forests (Cedrosetum brevifoliae) |
| H9530 | Mediterranean pine forests with endemic Mesogean pines |
| Datasets | Band Combination |
|---|---|
| Dataset 1 | ‘B2’, ‘B3’, ‘B4’, ‘B5’, ‘B6’, ‘B7’, ‘B8’, ‘B8A’, ’B11’, ’B12’, ’NDVI’, ’EVI’, ’SAVI’, ’NDMI’, ’NDRE1’, ’ELEVATION’, ’ASPECT’, ’SLOPE’ |
| Dataset 2 | ‘B2’, ‘B3’, ‘B4’, ‘B5’, ‘B6’, ‘B7’, ‘B8’, ‘B8A’, ‘B9’, ’B10’, ‘B11’, ‘B12’, ‘BSI’, ’ARVI’, ‘ASPECT’, ‘AVI’, ‘ELEVATION’, ‘EVI’, ‘GCI’, ‘GDVI’, ‘GLI’, ‘GNDVI’, ‘GOSAVI’, ‘GRVI’, ‘GSAVI’, ‘IPVI’, ‘NBRI’, ‘NDMI’, ‘NDRE1’, ‘NDVI’, ‘NDWI’, ‘RGR’, ‘SAVI’, ‘SIPI’, ‘SLOPE’, ‘TD’, ‘VH’, ‘VV’, ‘RVI’, ‘NRVI’ |
Disclaimer/Publisher’s Note: The statements, opinions and data contained in all publications are solely those of the individual author(s) and contributor(s) and not of MDPI and/or the editor(s). MDPI and/or the editor(s) disclaim responsibility for any injury to people or property resulting from any ideas, methods, instructions or products referred to in the content. |
© 2025 by the authors. Licensee MDPI, Basel, Switzerland. This article is an open access article distributed under the terms and conditions of the Creative Commons Attribution (CC BY) license (https://creativecommons.org/licenses/by/4.0/).
Share and Cite
Prodromou, M.; Gitas, I.; Mettas, C.; Tzouvaras, M.; Danezis, C.; Hadjimitsis, D. Comparative Analysis of Supervised Machine Learning Algorithms for Forest Habitat Mapping in Cyprus. Sustainability 2025, 17, 6021. https://doi.org/10.3390/su17136021
Prodromou M, Gitas I, Mettas C, Tzouvaras M, Danezis C, Hadjimitsis D. Comparative Analysis of Supervised Machine Learning Algorithms for Forest Habitat Mapping in Cyprus. Sustainability. 2025; 17(13):6021. https://doi.org/10.3390/su17136021
Chicago/Turabian StyleProdromou, Maria, Ioannis Gitas, Christodoulos Mettas, Marios Tzouvaras, Chris Danezis, and Diofantos Hadjimitsis. 2025. "Comparative Analysis of Supervised Machine Learning Algorithms for Forest Habitat Mapping in Cyprus" Sustainability 17, no. 13: 6021. https://doi.org/10.3390/su17136021
APA StyleProdromou, M., Gitas, I., Mettas, C., Tzouvaras, M., Danezis, C., & Hadjimitsis, D. (2025). Comparative Analysis of Supervised Machine Learning Algorithms for Forest Habitat Mapping in Cyprus. Sustainability, 17(13), 6021. https://doi.org/10.3390/su17136021

