Integrating EPC Data into openBIM Workflows: A Methodological Approach for the Digital Building Logbook
Abstract
1. Introduction
Background and Motivation
2. State of the Art
2.1. Literature Review
2.2. Significance of the Study
- Scalable data integration: proposing a replicable methodology for enriching IFC files with external data sources, specifically those from EPCs.
 - Cross-domain interoperability: bridging the gap between BIM-based information and energy-related data to foster a unified and coherent digital representation.
 - Semantic enhancement of openBIM: analysing the semantics of IFC models to improve interoperability and ensure consistent representation of energy characteristics.
 - Data quality assessment: comparing EPC data with both the physical and analytical models of the building to evaluate accuracy and reliability.
 - Technical gap resolution: addressing the current limitations of energy software, particularly the lack of support for exporting IFC files enriched with energy data.
 
- Identify correlations between the EPC XML schema and the IFC data structure.
 - Quantify the degree of alignment between EPC parameters and existing IFC standards.
 - Develop a mapping strategy for non-standard parameters through custom PSETs.
 - Validate the methodology using a real-world case study based on Italian EPC data.
 - Test data transfer and consistency using a visual programming language in a preliminary workflow.
 
3. Materials and Methods
- EPC Data Analysis: partitioning EPC data into clusters to improve the efficiency of IFC mapping. This approach ensures better alignment and interoperability between energy performance data and openBIM workflows, facilitating seamless BIM integration.
 - IFC Mapping Definition: aligning EPC data with the IFC framework to ensure interoperability and efficient data exchange. It addresses discrepancies by using a hybrid approach of international and regional standards, enabling the fluent integration of energy performance data into BIM systems.
 - Data Integration: enriching IFC entity attributes within a BIM environment using EPC data, mapping and transferring values from the EPC to corresponding parameters and creating the necessary PSETs for proper IFC model export.
 - Testing and Validation: verifying the proposed methodology by applying it to the Italian EPC. The process involved clustering EPC data, mapping the APE XML to IFC attributes and enriching the BIM model with energy performance information. This last part will be further elaborated upon in Section 4.
 
3.1. EPC Data Analysis
- Building Identification: Fundamental details about the building, such as information related to geolocation (geographic coordinates, address, cadastral data), building intended use and properties.
 - Qualitative Data: Descriptive information about the building, including typology, construction characteristics and year of construction or renovation.
 - Quantitative Data: Encompass numerical parameters such as surface areas, volumes and other physical dimensions.
 - Energy Data: Focus on energy-related parameters including, for example, energy demand, primary energy consumption, renewable energy contributions and CO2 emissions.
 - System Data: Cover details about building systems considered in the calculation of energy performance, such as heating, cooling, ventilation, domestic hot water production, lighting and the transportation of goods or people.
 - Certificate Data: Include metadata about the EPC itself, such as the certification type, validity period, issuing authority and regulatory framework under which the certification was conducted.
 - Upgrade Data: Contain recommendations for energy efficiency improvements, including suggested retrofitting measures.
 - Certifier Data: Provide information about the entity or professional responsible for issuing the EPC, including credentials, accreditation details and contact information.
 - Excluded Data: Capture elements that are either redundant or unsuitable for direct IFC mapping.
 
3.2. IFC Mapping Definition
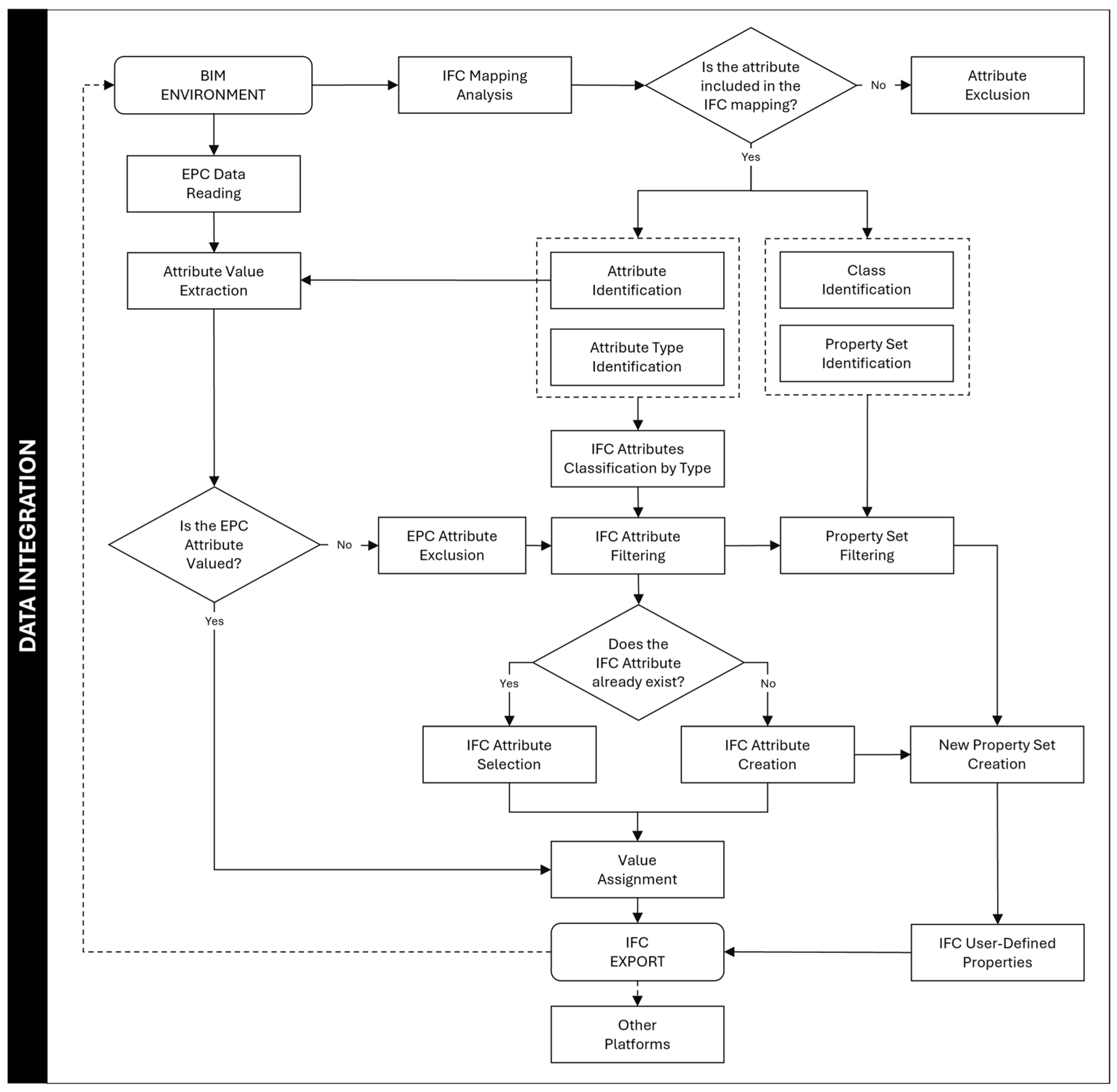
3.3. Data Integration
4. Results
4.1. EPC Data Analysis
4.2. IFC Mapping Definition
4.3. Data Integration
5. Discussion
5.1. Findings
- Designers: direct access to certified energy data within the BIM model, especially when upgrading, performing energy diagnosis or designing improvements.
 - Energy auditors and energy certifiers: possibility to automate the reading, analysis and verification of EPC data via the BIM model, enabling cross-checking with geometric and plant data.
 - Facility managers and building managers: centralised and updatable access to energy and building data is useful for planning maintenance and performance monitoring.
 - Public bodies and regulatory authorities: facilitation of regulatory control, transparency and comparability of data for public or incentive-based buildings.
 - BIM and energy software producers: possibility to develop more interoperable and intelligent tools capable of managing information flows between BIM models and energy databases.
 - Researchers and academics: new study scenarios on semantic interoperability for building lifecycle management and creating a Digital Twin.
 
5.2. Future Works
- Cross-standard harmonisation: developing ontologies or translation layers to facilitate interoperability between national EPC schemas and international IFC standards.
 - User interface development: creating user-friendly visualisation and query tools for stakeholders (designers, auditors and facility managers) to interact dynamically with integrated energy-BIM models.
 - Automation and AI-assisted mapping: leveraging machine learning techniques to automate data recognition, classification, and assignment in complex BIM models.
 - Integration with monitoring systems: Linking the static data from EPCs with real-time building monitoring systems to support continuous performance tracking within the DBL.
 - Scalability and cloud implementation: Ensuring that the proposed methodology is scalable across large datasets and can be deployed within cloud-based DBL platforms for public or institutional use.
 
6. Conclusions
Author Contributions
Funding
Data Availability Statement
Conflicts of Interest
Abbreviations
| AECO | Architecture, Engineering, Construction and Operations | 
| ADM | Agenzia del Demanio | 
| ALDREN | Alliance for Deep RENovation in Buildings | 
| APE | Attestato di Prestazione Energetica | 
| BEM | Building Energy Modelling | 
| BIM | Building Information Modelling | 
| BRP | Building Renovation Passport | 
| CTI | Comitato Termotecnico Italiano | 
| DBL | Digital Building Logbook | 
| DT | Digital Twin | 
| EPBD | Energy Performance Building Directive | 
| EPgl,ren | Renewable Global Energy Performance index | 
| EPgl,nren | Non-Renewable Global Energy Performance index | 
| EPC | Energy Performance Certificate | 
| IBRoad | Individual building renovation roadmaps | 
| IFC | Industry Foundation Classes | 
| IoT | Internet of Things | 
| LOD | level of detail | 
| nZEB | nearly Zero Energy Building | 
| PSET | Property Set | 
| VPL | visual programming language | 
| XML | eXtensible Markup Language | 
| XSD | XML Schema Definition | 
References
- Alhammad, M.; Eames, M.; Vinai, R. Enhancing Building Energy Efficiency through Building Information Modeling (BIM) and Building Energy Modeling (BEM) Integration: A Systematic Review. Buildings 2024, 14, 581. [Google Scholar] [CrossRef]
 - Bortolini, R.; Rodrigues, R.; Alavi, H.; Vecchia, L.F.D.; Forcada, N. Digital Twins’ Applications for Building Energy Efficiency: A Review. Energies 2022, 15, 7002. [Google Scholar] [CrossRef]
 - Heaton, J.; Parlikad, A.K.; Schooling, J. Design and development of BIM models to support operations and maintenance. Comput. Ind. 2019, 111, 172–186. [Google Scholar] [CrossRef]
 - Abideen, D.K.; Yunusa-Kaltungo, A.; Manu, P.; Cheung, C. A systematic review of the extent to which BIM is integrated into operation and maintenance. Sustainability 2022, 14, 8692. [Google Scholar] [CrossRef]
 - Carvalho, J.P.; Bragança, L.; Mateus, R. Optimising building sustainability assessment using BIM. Autom. Constr. 2019, 102, 170–182. [Google Scholar] [CrossRef]
 - Zhuang, D.; Zhang, X.; Lu, Y.; Wang, C.; Jin, X.; Zhou, X.; Shi, X. A performance data integrated BIM framework for building life-cycle energy efficiency and environmental optimization design. Autom. Constr. 2021, 127, 103712. [Google Scholar] [CrossRef]
 - Pérez-Lombard, L.; Ortiz, J.; Pout, C. A review on buildings energy consumption information. Energy Build. 2008, 40, 394–398. [Google Scholar] [CrossRef]
 - International Energy Agency (IEA). Energy Efficiency; IEA Publications: Paris, France, 2024; Available online: https://www.iea.org/reports/energy-efficiency-2024 (accessed on 6 March 2025).
 - Ibn-Mohammed, T.; Greenough, R.; Taylor, S.; Ozawa-Meida, L.; Acquaye, A. Operational vs. embodied emissions in buildings—A review of current trends. Energy Build. 2013, 66, 232–245. [Google Scholar] [CrossRef]
 - Cabeza, L.F.; Bai, Q.; Bertoldi, P.; Kihila, J.M.; Lucena, A.F.P.; Mata, É.; Mirasgedis, S.; Novikova, A.; Saheb, Y. Buildings. In IPCC, 2022: Climate Change 2022: Mitigation of Climate Change. Contribution of Working Group III to the Sixth Assessment Report of the Intergovernmental Panel on Climate Change; Shukla, P.R., Skea, J., Slade, R., Al Khourdajie, A., van Diemen, R., McCollum, D., Pathak, M., Some, S., Vyas, P., Fradera, R., et al., Eds.; Cambridge University Press: Cambridge, UK; New York, NY, USA, 2023; pp. 953–1048. [Google Scholar] [CrossRef]
 - Intergovernmental Panel on Climate Change (IPCC). Climate Change 2023: Synthesis Report (Full Volume) Contribution of Working Groups I, II and III to the Sixth Assessment Report of the Intergovernmental Panel on Climate Change; IPCC: Geneva, Switzerland, 2023. [Google Scholar] [CrossRef]
 - United Nations Environment Programme (UNEP). Global Status Report for Buildings and Construction: Beyond Foundations: Mainstreaming Sustainable Solutions to Cut Emissions from Buildings Sector; UNEP: Nairobi, Kenya, 2024. [Google Scholar] [CrossRef]
 - International Energy Agency (IEA); International Renewable Energy Agency (IRENA); UN Climate Change High-Level Champions (HLCs). Breakthrough Agenda Report 2023; IEA Publications: Paris, France, 2023; Available online: https://www.iea.org/reports/breakthrough-agenda-report-2023 (accessed on 6 March 2025).
 - European Environment Agency (EEA). Buildings and Construction. Available online: https://www.eea.europa.eu/en/topics/in-depth/buildings-and-construction (accessed on 6 March 2025).
 - Stefanis, C.; Stavropoulos, A.; Stavropoulou, E.; Tsigalou, C.; Constantinidis, T.C.; Bezirtzoglou, E. A Spotlight on Environmental Sustainability in View of the European Green Deal. Sustainability 2024, 16, 4654. [Google Scholar] [CrossRef]
 - European Commission. The European Green Deal; COM/2019/640 Final; European Commission: Brussels, Belgium, 2019; Available online: https://eur-lex.europa.eu/legal-content/EN/TXT/?qid=1588580774040&uri=CELEX%3A52019DC0640 (accessed on 6 March 2025).
 - Hainsch, K.; Löffler, K.; Burandt, T.; Auer, H.; Del Granado, P.C.; Pisciella, P.; Zwickl-Bernhard, S. Energy transition scenarios: What policies, societal attitudes, and technology developments will realize the EU Green Deal? Energy 2022, 239, 122067. [Google Scholar] [CrossRef]
 - Gailhofer, P.; Herold, A.; Schemmel, J.P.; Scherf, C.S.; de Stebelski, C.U.; Köhler, A.R.; Braungardt, S. The Role of Artificial Intelligence in the European Green Deal; European Parliament, Directorate-General for Internal Policies of the Union: Luxembourg, Belgium, 2021; Available online: https://data.europa.eu/doi/10.2861/882830 (accessed on 6 March 2025).
 - European Commission. A Renovation Wave for Europe—Greening Our Buildings, Creating Jobs, Improving Lives; COM/2020/662 Final; Brussels, Belgium, 2020. Available online: https://eur-lex.europa.eu/legal-content/EN/TXT/?uri=CELEX:52020DC0662 (accessed on 6 March 2025).
 - Altohami, A.B.A.; Haron, N.A.; Ales@Alias, A.H.; Law, T.H. Investigating Approaches of Integrating BIM, IoT, and Facility Management for Renovating Existing Buildings: A Review. Sustainability 2021, 13, 3930. [Google Scholar] [CrossRef]
 - Lauria, M.; Azzalin, M. Digital Twin Approach in Buildings: Future Challenges via a Critical Literature Review. Buildings 2024, 14, 376. [Google Scholar] [CrossRef]
 - European Parliament and of the Council. Directive (EU) 2024/1275 of the European Parliament and of the Council of 24 April 2024 on the Energy Performance of Buildings (Recast); PE/102/2023/REV/1; Strasbourg, France, 2024. Available online: https://eur-lex.europa.eu/legal-content/EN/TXT/?uri=OJ:L_202401275&pk_keyword=Energy&pk_content=Directive (accessed on 6 March 2025).
 - Alonso, R.; Olivadese, R.; Ibba, A.; Recupero, D.R. Towards the definition of a European Digital Building Logbook: A survey. Heliyon 2023, 9, e19285. [Google Scholar] [CrossRef]
 - Volt, J.; Fabbri, M.; Zuhaib, S.; Wouters, P. Technical Study on the Possible Introduction of Optional Building Renovation Passports—Final Report; Publications Office of the European Union: Brussels, Belgium, 2020; Available online: https://data.europa.eu/doi/10.2833/760324 (accessed on 6 March 2025).
 - Verbeke, S.; Aerts, D.; Reynders, G.; Ma, Y.; Waide, P. Final Report on the Technical Support to the Development of a Smart Readiness Indicator for Buildings—Summary; Publications Office of the European Union: Brussels, Belgium, 2020; Available online: https://data.europa.eu/doi/10.2833/600706 (accessed on 6 March 2025).
 - Nawi, M.N.M.; Baluch, N.; Bahauddin, A.Y. Impact of Fragmentation Issue in Construction Industry: An Overview. In Proceedings of the Building Surveying, Facilities Management and Engineering Conference (BSFMEC 2014), Seri Iskandar, Perak, Malaysia, 27 August 2014. [Google Scholar] [CrossRef]
 - Riazi, S.R.M.; Zainuddin, M.F.; Nawi, M.N.M.; Musa, S.; Lee, A. A critical review of fragmentation issues in the construction industry. J. Talent. Dev. Excell. 2020, 12, 1510–1521. Available online: https://salford-repository.worktribe.com/output/1357982 (accessed on 6 March 2025).
 - European Construction Sector Observatory (ECSO). Digitalisation in the Construction Sector; Analytical Report, 2021. Available online: https://ec.europa.eu/docsroom/documents/45547 (accessed on 6 March 2025).
 - Volt, J.; Toth, Z.; Glicker, J.; De Groote, M.; Borragán, G.; De Regel, S.; Dourlens-Quaranta, S.; Carbonari, G. Definition of the Digital Building Logbook—Report 1 of the Study on the Development of a European Union Framework for Buildings’ Digital Logbook; Publications Office of the European Union: Brussels, Belgium, 2020; Available online: https://data.europa.eu/doi/10.2826/480977 (accessed on 6 March 2025).
 - Carbonari, G.; Ricci, M.; Dourlens-Quaranta, S.; Calderoni, M.; Loureiro, T.; Sterling, R.; Glicker, J.; Toth, Z.; Volt, J.; De Groote, M.; et al. Building Logbook State of Play—Report 2 of the Study on the Development of a European Union Framework for Buildings’ Digital Logbook; Publications Office of the European Union: Brussels, Belgium, 2020; Available online: https://data.europa.eu/doi/10.2826/519144 (accessed on 6 March 2025).
 - Malinovec Puček, M.; Khoja, A.; Bazzan, E.; Gyuris, P. A data structure for digital building logbooks: Achieving energy efficiency, sustainability, and smartness in buildings across the EU. Buildings 2023, 13, 1082. [Google Scholar] [CrossRef]
 - Mêda, P.; Hjelseth, E.; Calvetti, D.; de Sousa, H. Data templates and digital building logbooks boosting digital twin in construction. In Proceedings of the 38th International Conference of CIB W78, Luxembourg, 11–15 October 2021; Available online: https://itc.scix.net/pdfs/w78-2021-paper-068.pdf (accessed on 6 March 2025).
 - Signorini, M.; Dejaco, M.C.; Lupica Spagnolo, S. The Evolution of Digital Building Logbook: Exploring Building Information Gathering Systems to Boost Building Maintenance and Renovation. Appl. Sci. 2025, 15, 771. [Google Scholar] [CrossRef]
 - Dourlens-Quaranta, S.; Carbonar, G.; De Groote, M.; Borragán, G.; De Regel, S.; Toth, Z.; Volt, J.; Glicker, J.; Lodigiani, A.; Calderoni, M.; et al. Study on the Development of a European Union Framework for Digital Building Logbooks—Final Report; Publications Office of the European Union: Brussels, Belgium, 2021; Available online: https://data.europa.eu/doi/10.2826/659006 (accessed on 6 March 2025).
 - Hwang, S.A. Digital Building Logbooks and Stakeholder Mapping: A Cross-Sectoral Approach to Data Collection and Sharing. In Proceedings of the 2024 European Conference on Computing in Construction, Chania, Crete, Greece, 14–17 July 2024; Available online: https://ec-3.org/publications/conference/paper/?id=EC32024_169 (accessed on 6 March 2025).
 - Mêda, P.; Fauth, J.; Schranz, C.; Sousa, H.; Urban, H. Twinning the path of digital building permits and digital building logbooks—Diagnosis and challenges. Dev. Built Environ. 2024, 20, 100573. [Google Scholar] [CrossRef]
 - Androutsopoulos, A.; Bololia, M.; Polychroni, E.; Urbanz, T.; Maia, I. Energy Performance Certificates (EPCs) Potential Linkage with Digital Building Logbooks and Building Renovation Passports, ePANCEA Project; CRES: Pikermi Attiki, Greece, 2021. [Google Scholar] [CrossRef]
 - Pagliaro, F.; Hugony, F.; Zanghirella, F.; Basili, R.; Misceo, M.; Colasuonno, L.; Del Fatto, V. Assessing building energy performance and energy policy impact through the combined analysis of EPC data—The Italian case study of SIAPE. Energy Policy 2021, 159, 112609. [Google Scholar] [CrossRef]
 - Arcipowska, A.; Anagnostopoulos, F.; Mariottini, F.; Kunkel, S. Energy Performance Certificates Across the EU. A Mapping of National Approaches; Building Performance Institute Europe: Brussels, Belgium, 2014; Available online: https://www.bpie.eu/publication/energy-performance-certificates-across-the-eu/# (accessed on 6 March 2025).
 - Charalambides, A.G.; Maxoulis, C.N.; Kyriacou, O.; Blakeley, E.; Frances, L.S. The impact of Energy Performance Certificates on building deep energy renovation targets. Int. J. Sustain. Energy 2018, 38, 1–12. [Google Scholar] [CrossRef]
 - Gupta, R.; Gregg, M. Targeting and modelling urban energy retrofits using a city-scale energy mapping approach. J. Clean. Prod. 2018, 174, 401–412. [Google Scholar] [CrossRef]
 - iBRoad2EPC Project Homepage. Available online: https://ibroad-project.eu/ (accessed on 6 March 2025).
 - ALDREN Project Homepage. Available online: https://aldren.eu/ (accessed on 6 March 2025).
 - X-Tendo Project Homepage. Available online: https://x-tendo.eu/ (accessed on 6 March 2025).
 - BIM4EEB Project Homepage. Available online: https://www.bim4eeb-project.eu/index.html (accessed on 19 June 2025).
 - ISO 19650-1:2018; Organization and Digitization of Information About Buildings and Civil Engineering Works, Including Building Information Modelling (BIM)—Information Management Using Building Information Modelling. Part 1: Concepts and Principles. BSI: London, UK, 2018.
 - Schlueter, A.; Thesseling, F. Building information model based energy/exergy performance assessment in early design stages. Autom. Constr. 2009, 18, 153–163. [Google Scholar] [CrossRef]
 - Jiang, S.; Jiang, L.; Han, Y.; Wu, Z.; Wang, N. OpenBIM: An enabling solution for information interoperability. Appl. Sci. 2019, 9, 5358. [Google Scholar] [CrossRef]
 - buildingSmart International Homepage. Available online: https://www.buildingsmart.org/ (accessed on 6 March 2025).
 - EU BIM Task Group. Handbook for the Introduction of Building Information Modelling by the European Public Sector; EU BIM Task Group: Brussels, Belgium, 2017; Available online: https://eubim.eu/handbook/ (accessed on 6 March 2025).
 - Ahn, K.-U.; Kim, Y.-J.; Park, C.-S.; Kim, I.; Lee, K. BIM interface for full vs. semi-automated building energy simulation. Energy Build. 2014, 68, 671–678. [Google Scholar] [CrossRef]
 - Ramaji, I.J.; Messner, J.I.; Mostavi, E. IFC-Based BIM-to-BEM Model Transformation. J. Comput. Civ. Eng. 2020, 34, 04020005. [Google Scholar] [CrossRef]
 - Porsani, G.B.; de Lersundi, K.D.V.; Gutiérrez, A.S.-O.; Bandera, C.F. Interoperability between Building Information Modelling (BIM) and Building Energy Model (BEM). Appl. Sci. 2021, 11, 2167. [Google Scholar] [CrossRef]
 - Mulero-Palencia, S.; Álvarez-Díaz, S.; Andrés-Chicote, M. Machine Learning for the Improvement of Deep Renovation Building Projects Using As-Built BIM Models. Sustainability 2021, 13, 6576. [Google Scholar] [CrossRef]
 - Forth, K.; Borrmann, A. Semantic enrichment for BIM-based building energy performance simulations using semantic textual similarity and fine-tuning multilingual LLM. J. Build. Eng. 2024, 95, 110312. [Google Scholar] [CrossRef]
 - Kim, H.; Shen, Z.; Kim, I.; Kim, K.; Stumpf, A.; Yu, J. BIM IFC information mapping to building energy analysis (BEA) model with manually extended material information. Autom. Constr. 2016, 68, 183–193. [Google Scholar] [CrossRef]
 - Torregrosa-Jaime, B.; Martínez, P.J.; González, B.; Payá-Ballester, G. Modelling of a Variable Refrigerant Flow System in EnergyPlus for Building Energy Simulation in an Open Building Information Modelling Environment. Energies 2019, 12, 22. [Google Scholar] [CrossRef]
 - Li, H.; Zhang, J. Improving IFC-Based Interoperability between BIM and BEM Using Invariant Signatures of HVAC Objects. J. Comput. Civ. Eng. 2023, 37, 04022059. [Google Scholar] [CrossRef]
 - Rose, C.M.; Bazjanac, V. An Algorithm to generate space boundaries for building energy simulation. Eng. Comput. 2015, 31, 271–280. [Google Scholar] [CrossRef]
 - Chen, Q.; Harmanci, Y.E.; Ou, Y.; de Soto, B.G. Robust IFC Files to Improve Information Exchange: An Application for Thermal Energy Simulation. In Proceedings of the Ninth International Structural Engineering and Construction Conference—Resilient Structures and Sustainable Construction, Valencia, Spain, 24–29 July 2017; Available online: https://www.isec-society.org/ISEC_PRESS/ISEC_09/pdf/AAE-4.pdf (accessed on 6 March 2025).
 - Ying, H.; Lee, S. A rule-based system to automatically validate IFC second-level space boundaries for building energy analysis. Autom. Constr. 2021, 127, 103724. [Google Scholar] [CrossRef]
 - Richter, V.E.; Syndicus, M.; Frisch, J.; van Treeck, C.; Huertas, D.B.; Sanchez-Garcia, D. Extending the IFC-Based bim2sim Framework to Improve the Accessibility of Thermal Comfort Analysis Considering Future Climate Scenarios. Appl. Sci. 2023, 13, 12478. [Google Scholar] [CrossRef]
 - Kiavarz, H.; Jadidi, M.; Rajabifard, A.; Sohn, G. An Automated Space-Based Graph Generation Framework for Building Energy Consumption Estimation. Buildings 2023, 13, 350. [Google Scholar] [CrossRef]
 - buildingSmart International—IFC Specifications Database. Available online: https://technical.buildingsmart.org/standards/ifc/ifc-schema-specifications/ (accessed on 6 March 2025).
 - El Asmi, E.; Robert, S.; Haas, B.; Zreik, K. A standardized approach to BIM and energy simulation connection. Int. J. Des. Sci. Technol. 2015, 21, 59–82. Available online: https://cea.hal.science/cea-01847290v1 (accessed on 6 March 2025).
 - Fenz, S.; Bergmayr, J.; Plattner, N.; Chávez-Feria, S.; Poveda-Villalón, M.; Giannakis, G. Integration of building material databases for IFC-based building performance analysis. In Proceedings of the 38th International Symposium on Automation and Robotics in Construction (ISARC 2021), Dubai, United Arab Emirates, 2–4 November 2021. [Google Scholar] [CrossRef]
 - Morini, M.; Caffari, F.; Calabrese, N.; Centi, G. A BIM-Based Approach to Energy Analysis of Existing Buildings in the Italian Context. In Proceedings of the International Conference on Technological Imagination in the Green and Digital Transition (CONF.ITECH 2022), Rome, Italy, 30 June–2 July 2022. [Google Scholar] [CrossRef]
 - Sesana, M.M.; Salvalai, G.; Della Valle, N.; Melica, G.; Bertoldi, P. Towards harmonising energy performance certificate indicators in Europe. J. Build. Eng. 2024, 95, 110323. [Google Scholar] [CrossRef]
 - World Wide Web Consortium (W3C). Extensible Markup Language (XML) 1.1, 2nd ed.; W3C Recommendation: Cambridge, MA, USA, 2006; Available online: https://www.w3.org/TR/xml11/ (accessed on 6 March 2025).
 - Meneghello, M. XML (extensible Markup Language)—The New Language of Data Exchange. J. Spat. Sci. 2001, 30, 51–57. [Google Scholar] [CrossRef]
 - Maia, I.E.N.; Themeßl, N.J.; Kranzl, L. Description of Current Energy Performance Certificates (EPCs) Related Policy Framework in Implementing Countries; TU Wien: Wien, Austria, 2021; Available online: https://epanacea.eu/?sdm_process_download=1&download_id=2670 (accessed on 6 March 2025).
 - Costa, G.; Sicilia, A. D1.2—Framework for the Next Generation of EPC Schemes; TIMEPAC; European Union: Brussels, Belgium, 2022; Available online: https://timepac.eu/wp-content/uploads/2022/10/TIMEPAC_D1.2_20220531_proof_read.pdf (accessed on 6 March 2025).
 - Škoro, N.M. Cost-Effective and Smart System Monitoring for EPC; CA EPBD: Copenhagen, Denmark, 2023; Available online: https://www.ca-epbd.eu/Media/638373627114800416/06-CCT3_Factsheets-Cost-effective-and-smart-system-monitoring-for-EPC.pdf (accessed on 6 March 2025).
 - Arcipowska, A.; Anagnostopoulos, F.; Mariottini, F.; Kunkel, S. Energy Performance Certificates Across the EU; Buildings Performance Institute Europe (BPIE): Brussels, Belgium, 2014; Available online: https://bpie.eu/wp-content/uploads/2015/10/Energy-Performance-Certificates-EPC-across-the-EU.-A-mapping-of-national-approaches-2014.pdf (accessed on 6 March 2025).
 - Prieler, M.; Leeb, M.; Reiter, T. Characteristics of a database for energy performance certificates. Energy Procedia 2017, 132, 1000–1005. [Google Scholar] [CrossRef]
 - Ruggieri, G.; Maduta, C.; Melica, G. Progress on the Implementation of Energy Performance Certificates in EU; JRC135473; Publications Office of the European Union: Luxembourg, 2023. [Google Scholar] [CrossRef]
 - Visor CTE_XML—Informe Energético del Edificio en Formato XML. Available online: https://visorxml.codigotecnico.org/ (accessed on 6 March 2025).
 - CTI—Comitato Termotecnico Italiano. Standard XML per l’Attestato di Prestazione Energetica (APE). Available online: https://www.cti2000.eu/standard-xml/ (accessed on 6 March 2025).
 - Gómez-Gil, M.; Sesana, M.M.; Salvalai, G.; Espinosa-Fernández, A.; López-Mesa, B. The Digital Building Logbook as a gateway linked to existing national data sources: The cases of Spain and Italy. J. Build. Eng. 2023, 63, 105461. [Google Scholar] [CrossRef]
 - Lange, H.; Johansen, A.; Kjærgaard, M.B. Evaluation of the opportunities and limitations of using IFC models as source of building metadata. In Proceedings of the 5th Conference on Systems for Built Environments (BuildSys), Shenzhen, China, 7–8 November 2018. [Google Scholar] [CrossRef]
 - buildingSmart International—Industry Foundation Classes (IFC). Available online: https://www.buildingsmart.org/standards/bsi-standards/industry-foundation-classes/ (accessed on 6 March 2025).
 - Sani, M.J.; Musliman, I.A.; Abdul Rahman, A. IFC To CityGML Conversion Algorithm Based on Geometry and Semantic Mapping. In Proceedings of the Joint International Conference Geospatial Asia-Europe 2021 and GeoAdvances 2021, Online, 5–6 October 2021. [Google Scholar] [CrossRef]
 - Ji, Y.; Wang, Y.; Wei, Y.; Wang, J.; Yan, W. An ontology-based rule mapping approach for integrating IFC and CityGML. Trans. GIS 2024, 28, 675–696. [Google Scholar] [CrossRef]
 - Yu, Y.; Kim, S.; Jeon, H.; Koo, B. A Systematic Review of the Trends and Advances in IFC Schema Extensions for BIM Interoperability. Appl. Sci. 2023, 13, 12560. [Google Scholar] [CrossRef]
 - buildingSmart International—Release Notes. Available online: https://technical.buildingsmart.org/standards/ifc/ifc-schema-specifications/ifc-release-notes/ (accessed on 6 March 2025).
 - Sayfikar, M.; Jenkins, D.P. Energy performance certificate calculation methodologies across Europe and accommodating new performance indicators. Build. Serv. Eng. Res. Technol. 2025, 46, 45–59. [Google Scholar] [CrossRef]
 - buildingSmart International—IfcPropertySet Definition. Available online: https://standards.buildingsmart.org/IFC/DEV/IFC4_2/FINAL/HTML/schema/ifckernel/lexical/ifcpropertyset.htm (accessed on 6 March 2025).
 - ISO 10303-41:1992; Industrial Automation Systems and Integration—Product Data Representation and Exchange. Part 41: Integrated Generic Resource: Fundamentals of Product Description and Support. BSI: London, UK, 1992.
 - ACCA Software—APE: Catasti Energetici Regionali. Available online: https://www.acca.it/ape-catasto-regionale (accessed on 6 March 2025).
 - D.M. 26 Giugno 2015. Allegato 1—Criteri Generali e Requisiti Delle Prestazioni Energetiche Degli Edifici. Available online: https://www.gazzettaufficiale.it/do/atto/serie_generale/caricaPdf?cdimg=15A0519800100010110001&dgu=2015-07-15&art.dataPubblicazioneGazzetta=2015-07-15&art.codiceRedazionale=15A05198&art.num=1&art.tiposerie=SG (accessed on 6 March 2025).
 - buildingSmart International—Industry Foundation Classes 4.0.2.1 Version 4.0—Addendum 2—Technical Corrigendum 1. Available online: https://standards.buildingsmart.org/IFC/RELEASE/IFC4/ADD2_TC1/HTML/ (accessed on 6 March 2025).
 - buildingSmart International—IFC 4.3.2.20250327 (IFC4X3_ADD2). Available online: https://ifc43-docs.standards.buildingsmart.org/ (accessed on 6 March 2025).
 - del Demanio, A. BIMMS—Method Statement Process. LINEE GUIDA Produzione Informativa BIM; ADM: Rome, Italy, 2021; Available online: https://www.agenziademanio.it/export/sites/demanio/download/documentigare_2021_1bis/210319_DRC_Allegato-6-BIMMS-Method-Statement-Process-LINEE-GUIDA-Produzione-I....pdf (accessed on 6 March 2025).
 - Centi, G.; Morini, M. Linee Guida per la Diagnosi Energetica Degli Edifici con Metodologia BIM; Report RdS/PTR2021/111; Ministero della Transizione Ecologica—ENEA: 2021. Available online: https://www2.enea.it/it/Ricerca_sviluppo/documenti/ricerca-di-sistema-elettrico/adp-mise-enea-2019-2021/tecnologie-efficienza-risparmio-edifici/report-rds_ptr_2021_111.pdf (accessed on 6 March 2025).
 - The Dynamo Primer—What Is Visual Programming? Available online: https://primer.dynamobim.org/01_Introduction/1-1_what_is_visual_programming.html (accessed on 6 March 2025).
 - Idrees, M.; Aslam, F. A Comprehensive Survey and Analysis of Diverse Visual Programming Languages. VFAST Trans. Softw. Eng. 2022, 10, 47–60. [Google Scholar] [CrossRef]
 













Disclaimer/Publisher’s Note: The statements, opinions and data contained in all publications are solely those of the individual author(s) and contributor(s) and not of MDPI and/or the editor(s). MDPI and/or the editor(s) disclaim responsibility for any injury to people or property resulting from any ideas, methods, instructions or products referred to in the content.  | 
© 2025 by the authors. Licensee MDPI, Basel, Switzerland. This article is an open access article distributed under the terms and conditions of the Creative Commons Attribution (CC BY) license (https://creativecommons.org/licenses/by/4.0/).
Share and Cite
Ugliotti, F.M.; Stradiotto, E. Integrating EPC Data into openBIM Workflows: A Methodological Approach for the Digital Building Logbook. Sustainability 2025, 17, 6005. https://doi.org/10.3390/su17136005
Ugliotti FM, Stradiotto E. Integrating EPC Data into openBIM Workflows: A Methodological Approach for the Digital Building Logbook. Sustainability. 2025; 17(13):6005. https://doi.org/10.3390/su17136005
Chicago/Turabian StyleUgliotti, Francesca Maria, and Elisa Stradiotto. 2025. "Integrating EPC Data into openBIM Workflows: A Methodological Approach for the Digital Building Logbook" Sustainability 17, no. 13: 6005. https://doi.org/10.3390/su17136005
APA StyleUgliotti, F. M., & Stradiotto, E. (2025). Integrating EPC Data into openBIM Workflows: A Methodological Approach for the Digital Building Logbook. Sustainability, 17(13), 6005. https://doi.org/10.3390/su17136005
        
                                                
