Next Article in Journal
Simulation Analysis of the Three-Party Evolutionary Game of Green Housing Market Stakeholders Under Low-Carbon Policies
Next Article in Special Issue
Integrating EPC Data into openBIM Workflows: A Methodological Approach for the Digital Building Logbook
Previous Article in Journal
Characterisation of Faecal Sludge from Different Nature-Based Treatment Processes for Agricultural Application
Previous Article in Special Issue
Performance Optimization of Building Envelope Through BIM and Multi-Criteria Analysis
 
 
Font Type:
Arial Georgia Verdana
Font Size:
Aa Aa Aa
Line Spacing:
Column Width:
Background:
Article

Cost Efficiency in Buildings: An Ontological Perspective for Sustainable Life Cycle Management

by
Martina Signorini
*,
Chiara Gatto
,
Jacopo Cassandro
,
Alberto Pavan
and
Sonia Lupica Spagnolo
Department of Architecture, Built Environment and Construction Engineering, Politecnico di Milano, Via G. Ponzio 31, 20133 Milan, Italy
*
Author to whom correspondence should be addressed.
Sustainability 2025, 17(13), 5685; https://doi.org/10.3390/su17135685
Submission received: 16 May 2025 / Revised: 12 June 2025 / Accepted: 17 June 2025 / Published: 20 June 2025

Abstract

The AECO (Architecture, Engineering, Construction, and Operation) sector is highly complex, involving multidisciplinary collaboration, extensive data management, and significant financial investments. Decisions in early phases significantly impact operational and maintenance costs, as well as the environmental and economic sustainability of a project over its lifecycle. Cost efficiency and sustainability are critical and interconnected goals across the sector, spanning all phases of a building’s lifecycle. Ontologies, as formal and structured representations of knowledge within a particular domain, have the potential to enhance cost efficiency by improving decision-making, reducing redundancies, and optimizing resource allocation. Despite their relevance, cost ontologies are still lacking in the AECO sector. This paper addresses this gap by presenting both a methodological and conceptual contribution: it outlines a structured and iterative methodology for developing a cost ontology, and it defines the core concepts required to semantically represent construction cost information. The methodology emphasizes stakeholder engagement and refinement cycles, while the ontological structure ensures machine-readability and interoperability. The approach involves a preliminary analysis of the necessary cost parameters for defining the ontology and a subsequent validation of a practical case study. The results show the development of a heterogeneous and standardized data structure designed to define a cost ontology, aimed at improving the updatability, transparency, and sustainability-oriented interpretation of construction cost data by both humans and machines.

1. Introduction

The AECO (Architecture, Engineering, Construction, and Operation) sector is one of the most complex and multidisciplinary industries, requiring seamless collaboration among several stakeholders, such as architects, engineers, contractors, facility managers, and building owners [1,2]. Effective communication and coordination among the actors are critical and often challenging due to the fragmented nature of the sector and the use of varied tools, methodologies, and terminologies [3].
In this fragmented context, cost estimation becomes a critical indicator of the quality of the project development process. Cost is not merely a number but it is also connected to other factors. Its intricate and interconnected nature requires a deeper understanding beyond the simple numerical figure. Indeed, the cost of a construction project is not merely a numerical value but the result of multiple factors, ranging from the type of materials used to the construction techniques adopted, the specific conditions of the site, the project duration, and even the impact of regulations and risks. Traditional cost management, based on spreadsheets and separate models, is insufficient to represent the richness and intricacy of the information involved [4].
Accurate cost estimation not only contributes to minimizing resource waste and avoiding design–construction conflicts but also plays a critical role in supporting sustainability objectives. By enabling the early assessment of material choices, energy-efficient solutions, and lifecycle impacts, cost estimation becomes a key lever in promoting environmental responsibility and long-term economic viability. In this sense, integrating sustainability considerations into cost planning fosters more resilient and responsible construction practices aligned with contemporary regulatory and societal expectations [5].
This process can be divided into several key stages: (1) classifying all construction products associated with a building project into assemblies or individual items, (2) extracting quantities for these elements (Quantity Takeoff—QTO activity), (3) collecting pricing information from construction specifications, (4) relating this data to assemblies and items, and (5) estimating the overall project cost [6].
However, the complexity of the AECO sector contributes to inefficiencies such as duplicated efforts and misaligned priorities, often exacerbated by poor interoperability [7]. This issue is further compounded by the diversity of data types generated and used throughout the construction process, which complicates data exchange [8]. Despite the widespread adoption of BIM (Building Information Modeling) approaches, which has improved the accuracy and efficiency of construction processes by drastically cutting down on the amount of time and human labor required for each stage of the building life cycle, information exchange in the AECO industry remains predominantly reliant on the production and sharing of documents [9].
In this regard, ontologies, defined as formal, explicit specifications of a shared conceptualization, offer a transformative approach to addressing these challenges [10,11]. By providing a shared framework for understanding and analyzing the relationships between various components, processes, and stakeholders, ontologies play a crucial role in enabling interoperability and facilitating improved decision-making, streamlined workflows, and enhanced resource optimization [12].
The ability of ontologies to integrate multidisciplinary data sources and provide context-aware insights makes them particularly suited to addressing the cost-related challenges of the AECO sector, enabling a holistic approach to cost efficiency across all phases of a building’s lifecycle.
In particular, a cost ontology, namely, a model allowing consistent and semantic structuring and organization of all cost-related information, is required. A cost ontology does not simply define cost as a numerical figure but contextualizes it within a system of concepts and relationships, where each entity related to costs, such as materials, human resources, work phases, and technologies, is described in terms of meaning and connections to other entities. This approach enables the formalization and standardization of knowledge related to costs, creating a shared representation that facilitates understanding, interoperability, and integration among the various stakeholders involved in the project, from contractors to public administrations and from designers to cost management experts.
Given this scenario, this paper aims to present a cost ontology as an essential tool for ensuring more accurate, transparent, and dynamic cost management in construction projects, overcoming the limitations of traditional approaches based on unstructured data.
Given this context, this paper aims to present a comprehensive approach to cost ontology development. It contributes to the ongoing digital transformation of cost estimation in the AECO sector by addressing two distinct but complementary research questions. How can a cost ontology be developed through a structured, iterative, and stakeholder-centered methodology? This question often remains overlooked in the State of the Art, where the focus tends to be on presenting the final ontology structure rather than explaining the development steps that led to its creation. In addition, what are the core concepts and semantic relationships that a cost ontology must represent to support accurate, dynamic, and context-aware cost estimation across the building lifecycle? A cost ontology in the AECO sector should represent the complex and multidimensional nature of construction costs. It must bridge technical, managerial, and contextual knowledge to support consistent, accurate, and dynamic cost estimation throughout the project lifecycle.
Since developing an ontology is a difficult and labor-intensive process that demands significant manual effort, it is particularly valuable to examine and showcase the steps involved in its definition. Specifically, this paper aims to illustrate the analytical process for identifying the fundamental requirements that precede the development of a cost ontology, emphasizing the methodologies employed. This research builds on the classification principles of ISO 12006-2 and other internationally recognized systems, such as Uniclass and MasterFormat, which have been previously analyzed by the authors in earlier studies [13]. Moreover, the ontology supports the alignment of these international classification systems through specific attributes that enable the mapping and semantic linking of equivalent concepts across different schemes.
In addition, the ontology adopts an object-oriented structure and is specifically designed for compatibility with openBIM modeling standards, particularly the IFC schema. This ensures seamless integration with Building Information Models and prevents the formation of data silos by enabling structured links between cost data and IFC-compliant entities.
The presented approach is applied to the case study of the digitization of the public works price list of the Lombardy Region, offering insights into the foundational steps that underpin the ontology’s creation. The specific case study has been chosen due to an ongoing collaboration with the Public Body Lombardy Region. However, this research is structured with the objective of enabling its scalability to other contexts while ensuring alignment with both national and international standards. The paper is organized as follows: Section 2 summaries the State of the Art of ontologies used in the management of the built environment and explores ontology-based methods for enhancing cost in buildings, Section 3 describes the methodology adopted to develop the cost ontology, Section 4 shows the case study adopted for the research validation, Section 5 presents the results of the standardized data framework creation intended to establish a cost ontology, and Section 6 outlines discussion and conclusions about the research study.

2. Background

Interoperability is widely recognized as a significant challenge in achieving collaborative and digitally built environments. As data exchange among team members commences, interoperability issues inevitably arise. Addressing these problems requires diverse data exchange strategies, including the use of ontologies. In the era of the Semantic Web, ontologies have become a core concept for facilitating semantic interoperability by establishing a shared understanding of common domains [10]. An ontology formally represents knowledge, defining concepts, entities, and relationships within a domain of interest. It enhances data accuracy, consistency, and automation by standardizing information processing. In the context of the built environment, an ontology provides a structured vocabulary and set of relationships to represent entities like buildings, spaces, materials, equipment, and processes [10,11,12,14].
However, the effective use of ontologies relies on achieving basic technical interoperability, which modern systems are increasingly capable of supporting. To facilitate data exchange across diverse systems, a unified framework is required where the meaning of data is explicitly defined and unambiguous. A clear comprehension of the ontology is fundamental for achieving semantic clarity and consistency in data integration [15]. Therefore, employing ontologies offers several advantages [16]:
  • It ensures a shared comprehension of information structure among humans and software agents.
  • It facilitates domain knowledge reuse.
  • It clarifies domain assumptions.
  • It differentiates between operational and domain knowledge.
  • It enables the analysis of domain knowledge.
The ontology language uses RDF (Resource Description Framework) and RDFS (Resource Description Framework Schema), XML (eXtensible Markup Language) Schema data types, and OWL (Web Ontology Language). The ontology language leverages RDF and RDFs for structuring data, XML Schema datatypes for defining literal values, and OWL for expressing complex relationships and constraints within a semantic framework. There is no unique way or methodology to follow to create an ontology. The ontology development is an iterative process that consists of the definition of several classes, subclasses, properties, and instances based on the application needs. In the area of interest, relationships and objects (physical or logical) are most likely to be nouns (things) or verbs (relationships) in sentences describing a specific domain [17].

2.1. Overview of Ontologies for the Management of the Built Environment

Considering data heterogeneity (building geometries, topologies, and system hierarchies), a consistent data representation is required to provide semantic interoperability. In the widespread building domain, several ontologies offer a structured way to model concepts, relationships, and data about distinct areas of knowledge or activity related to the lifecycle of a building, such as architecture, construction, urban planning, and building management. These domains, or areas of application, organize the various aspects involved in the design, construction, operation, and management of buildings, such as the building structure, building spatial relationships, costs, process, activity, etc. Given the extensive range of ontologies developed for the built environment, a summary of built environment ontology entities is provided. Figure 1 organizes ontologies’ entities according to different domains in which the built environment can be subdivided (Element, Space, Activity, Actor, Cost, Resource, and Time).
Each ontology is designed to cover a specific building domain, providing a structured representation of relevant concepts, relationships, and attributes within that domain, with some strengths and weaknesses:
  • ifcOWL is a Web Ontology Language (OWL) representation of the Industry Foundation Classes schema [18], designed to cover all aspects of building information across the entire building lifecycle, from feasibility and planning to design, construction, occupancy, and operation [19]. It organizes data hierarchically (Project > Site > Building) and includes cost estimation (IfcCostItem, IfcCostSchedule) and construction activities (IfcTask, IfcActor, IfcWorkCalendar). However, it lacks robust support for in-use phase representation and real-time data querying [20].
  • Brick Schema is a standardized ontology for representing building control systems, focusing on locations, equipment, sensors, controls, and their relationships. It models the semantics of building systems to which real-time data relates, such as entities (e.g., AHU, sensors), relationships (e.g., hasPoint, isLocatedIn), and classes (Equipment, Location, Point).
  • The Building Topology Ontology (BOT) defines relationships between the subcomponents of a building by describing its topology, including storeys, spaces, and building elements. It introduces the class Zone (subdivided into Site, Building, Storey, and Space) and key relationships (bot:ContainsElement, bot:AdjacentElement, and bot:IntersectingElement).
  • The Smart Appliances REFerence (SAREF) ontology covers IoT devices but does not fully encompass all building devices and sensors, making it compatible with integration into Brick for broader representation [21]. Each SAREF device has at least one function (saref:hasFunction)and states (saref:OnState or saref:OffState).
  • Project Haystack uses a tagging system to represent buildings by associating various entities with specific tags [22]. Fundamental entities in Haystack include Points (sensors, actuators, or setpoints for equipment), Equipment (physical or logical devices within a site), Site (a building with its street address), Space (a location or zone within a site), WeatherStation (weather observations), and Device (computers, controllers). Each entity is uniquely identified by the ID tag, ensuring distinct identification within the dataset. Tags like geoAddr (geographic address) and equip (equipment type) help in classification.
  • Friend of a Friend (FOAF) is an ontology defined as a dictionary of terms, each of which is either a class or a property. It encompasses a variety of terms that describe people, activities, and objects [23].
  • PROV-O ontology describes the classes and properties that can be used to represent and exchange provenance information generated in different systems and contexts. The main classes of the ontology are prov:Entity, prov:Activity, and prov:Agent [24].
  • The advent of Digital Twin (DT) technology has revolutionized the management of buildings and infrastructure by providing virtual representations of physical assets that integrate real-time data, enabling better decision-making throughout the entire lifecycle of a structure. As DT became more complex and widely adopted, the need for standardized data representation and interoperability grew, leading to the development of the Digital Twin Construction (DTC) Ontology [25]. It defines entities such as buildings, components, sensors, and materials while capturing both physical elements (e.g., walls and HVAC systems) and virtual elements, like digital models and performance simulations. By facilitating data exchange across various platforms and tools, including BIM, IoT systems, and facility management software, the ontology ensures a shared vocabulary throughout the construction lifecycle. It describes semantic relationships such as “a building has a component” or “a sensor measures a property”, enabling systems to understand and process data more effectively. Often aligned with standards like IFC, BOT, and SAREF, DTC ontology supports interoperability with established frameworks in the AECO sector.
  • The Digital Construction Entities (DICEs) ontology establishes fundamental terms for representing digitalized construction processes (such as those involving BIM, IoT, mobile devices, ERP, etc.) and modern construction management practices, particularly those developed within lean construction. Its core concept is the class dice:Activity. Many aspects of construction processes are linked to activities, which can be subdivided according to the work breakdown structure and can be linked to one another through the relations dice:hasSubActivity/dice:subActivityOf. Furthermore, activities are associated with components or elements of the constructions [26].

2.2. Challenges in Integrating and Analyzing Data Cost Optimization

From the State of the Art on built environment ontologies, it is clear that some have a specific domain of interest, such as PROV-O or FOAF, which regard the description of people, activities, and organizations, while others focus on describing buildings from structural and spatial points of view. Furthermore, it is inferred that there are no references to the cost domain except for ifcOWL.
Investigating the topic of the cost domain, some considerations can be outlined:
  • Cost-related data is not directly represented as a core entity in BrickSchema, BOT, SAREF, or Project Haystack. However, cost information can be indirectly linked or extended using custom tags and relationships (e.g., brick:hasCost).
  • Within DTC ontology, a data property called cost can be found. It refers to the cost of a specific construction resource.
  • Regarding cost estimation, budgeting, and financial tracking throughout the building lifecycle, cost-related data is modeled in IfcOWL using entities like IfcCostItem, IfcCostValue, and IfcCostSchedule. IfcCostItem can be put in relation with IfcBuildingElement to describe the cost associated with a specific element, like walls or slabs. Associating IfcCostSchedule to IfcProject, the overall budget for the construction project is obtained. Costs varying over time, like fluctuating material prices, combine IfcCostValue and IfcTimeSeries.
The integration and analysis of cost data for optimization in construction projects present significant challenges, particularly when utilizing cost ontologies. These issues arise from the inherent complexity of the construction industry, where cost data is often fragmented, inconsistent, and context-dependent. While cost ontologies offer a structured, semantic framework to manage this data, several hurdles need to be addressed for effective application in cost optimization:
  • Data fragmentation and heterogeneity: A major obstacle in cost data integration is the fragmentation of information across various sources and formats. Construction cost data comes from diverse sources, such as project management tools, spreadsheets, databases, and contractor estimates. These data sources often contain inconsistencies, missing information, or varied formats, making it difficult to integrate them into a cohesive cost model [27,28]. A cost ontology can help by offering a standardized framework, but the challenge remains in mapping disparate data to this framework [29,30].
  • Complexity of construction cost data: Construction costs are influenced by multiple factors, such as materials, labor, equipment, project schedules, risks, and regulations, each varying across projects, locations, and time. Capturing this complexity in a cost ontology requires defining a rich set of concepts and relationships [31,32]. According to Zhang and Mo, accurately modeling the interdependencies between these variables is essential for creating a meaningful cost ontology that can support decision-making and improve estimation efficiency [33]. However, achieving this level of complexity in ontology while maintaining clarity and usability remains challenging [34]. Furthermore, the dynamic nature of cost drivers, such as fluctuating material prices and changing labor rates, requires the ontology to be flexible enough to account for these variations over time.
  • Scalability and adaptability: Another challenge is the scalability and adaptability of cost ontologies. Construction projects range from small residential buildings to large infrastructure projects, each with different cost drivers [35]. The ontology must be scalable to handle the diverse levels of detail required for various project sizes and adaptable to incorporate new technologies, materials, and regulations [28,36,37]. The ability of cost ontologies to evolve with the industry’s advancements is critical for maintaining their relevance. However, ensuring that the ontology remains flexible enough to accommodate these changes without compromising its structure is a significant concern.
  • Data quality and consistency: For a cost ontology to be effective, the quality and consistency of the data integrated into it must be ensured [31]. Data errors, missing values, and inconsistencies can undermine the accuracy of cost analysis and optimization. Several studies emphasize the importance of data validation and cleaning processes in ensuring that cost data is reliable before being incorporated into an ontology [29,37]. Moreover, maintaining up-to-date data that accurately reflects changes in project parameters is another complication. Ensuring data consistency across various stages of the project is crucial for accurate cost estimation and optimization.
  • Interoperability with existing systems: Interoperability between different project management systems is another challenge in integrating cost data. Construction projects often involve various software tools for scheduling, risk management, and quality control, which may use different data formats and platforms. According to several studies, cost ontologies can help bridge this gap by providing a semantic layer for data exchange between systems [29,30]. However, achieving seamless interoperability, particularly with legacy systems, remains a major obstacle in practice.
  • Complex analysis and decision support: Analyzing cost data for optimization requires advanced analytical methods. Cost ontologies can assist by organizing data in a way that facilitates optimization algorithms, such as lifecycle cost analysis, cost–benefit analysis, and risk-based cost estimation. However, the effectiveness of these analyses depends on the quality of the data and the sophistication of the analytical models used [28,29,30]. Developing analytical tools that can leverage cost ontologies to generate actionable insights for decision-makers is an ongoing matter of concern in the field.
While cost ontologies offer significant potential for integrating and optimizing cost data in construction projects, addressing challenges related to data fragmentation, complexity, scalability, data quality, interoperability, and analysis is crucial for their successful application. Overcoming these barriers will pave the way for more efficient, transparent, and data-driven cost management practices in the construction industry [37].

3. Materials and Methods

The methodological approach adopted in this study was structured to systematically identify and analyze the main requirements for developing a cost ontology tailored to the AECO sector.
The process was organized into four sequential phases, as shown in Figure 2. First, a comprehensive review of the existing literature was conducted to identify current gaps and limitations in cost representation within the AECO domain. This was followed by an analysis of the roles and perspectives of key stakeholders to capture real-world requirements and expectations regarding cost information. Building on these insights, a structured approach for designing the ontology was developed, including the definition of relevant concepts, relationships, and attributes. Finally, the methodology was applied to a practical case study to evaluate its applicability and assess its effectiveness in supporting the structuring of cost-related information.

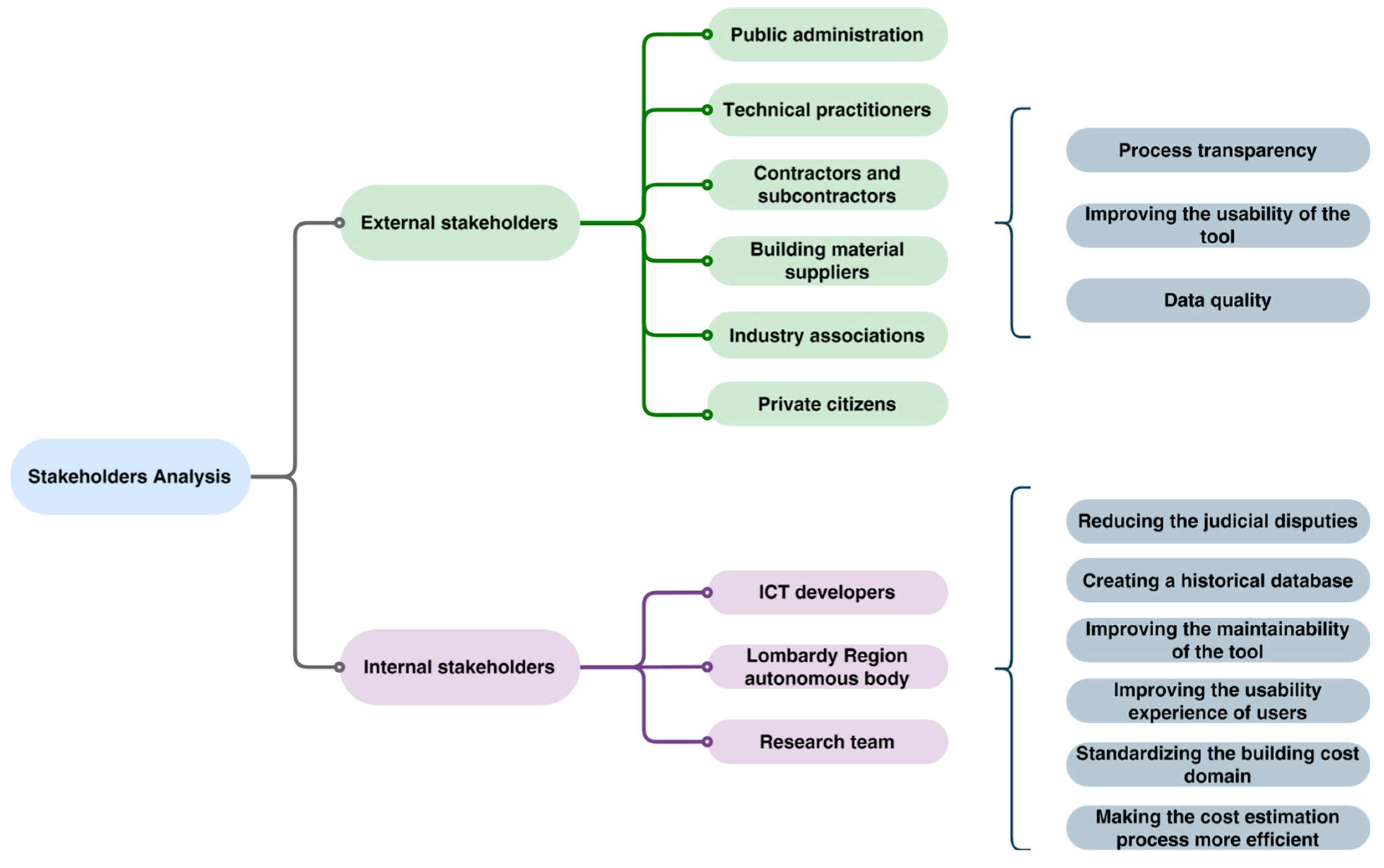
3.1. Stakeholders Analysis

As a preliminary activity for establishing the data structure for the cost ontology, an analysis of the stakeholders involved in the project was performed. This was necessary to understand their roles, needs, and interests concerning the use of the data structure within the final goal of developing a digital platform as a tangible product derived from the ontology implementation [38]. The platform is intended to be a practical tool through which Public Administrations and practitioners can easily access and utilize cost information during procurement procedures.
Given the research collaboration with the Lombardy Region, the digital platform associated with the Lombardy Region public works price list acts as a reference. The stakeholders diagram in Figure 3 illustrates the groups involved in the use and development of the digital platform associated with the Lombardy Region public works price list. The diagram visually represents the relationships between these stakeholder groups, emphasizing their respective roles, interests, and expectations regarding the digital platform ecosystem. The diagram categorizes stakeholders into two primary groups: internal stakeholders, who directly influence the platform’s design, development, and maintenance, and external stakeholders, who primarily use the platform or are affected by its functionalities.
External stakeholders are the public administration, technical practitioners, contractors and subcontractors, building material suppliers, industry associations, and private citizens. Among them, the specific interests in using the digital platform tool are diverse. Public administrations leverage the tool for public procurement processes, ensuring transparency and efficiency in tendering procedures. Technical practitioners, such as engineers and architects, as well as contractors and subcontractors, rely on the platform for generating accurate bills of quantities. Building material suppliers and industry associations benefit from having their product categories represented within the platform, enabling better integration with digital construction workflows and enhancing product visibility. Private citizens are interested in gaining information to acquire knowledge on construction costs and project feasibility.
Among them, the specific interests in using the digital platform are
  • Ensuring that workflows and decisions related to cost estimation and project planning are clear and auditable, fostering trust and accountability, and ensuring transparency and equity in the bidding process;
  • Improving accessibility and ease of use, reducing training time, and minimizing errors in daily operations;
  • Providing updated and precise pricing information to support informed decision-making and compliance with regulatory requirements.
On the other hand, internal stakeholders are the research team, the Information and Communication Technology (ICT) developers, and the Lombardy Region autonomous body, whose interest is one of reducing judicial disputes, creating a historical database, improving the maintainability of the tool, the usability experience of users, standardizing the building cost domain, and making the cost estimation process more easy and efficient. Their interests are several:
  • Reducing judicial disputes: By providing clear, reliable, and standardized cost information, the platform aims to minimize disagreements in project procurement and execution.
  • Improving the maintainability of the tool: By ensuring the platform is easy to update and adapt to changing regulations and user needs helps reduce long-term operational costs.
  • The standardization of the building cost domain: By promoting uniform definitions and classifications within the construction industry, the platform aims to facilitate better communication and interoperability The platform promotes uniform definitions and classifications within the construction industry to enhance communication and interoperability.
  • Creating a historical database: Establishing a repository of past cost data allows for trend analysis, benchmarking, and more accurate future predictions.

3.2. Iterative Process Ontology Definition

Following the stakeholder analysis, the research later focused on the development of the data structure and its ontology. As the stakeholders and research domain were wide and complicated, an iterative approach was implemented to reach the goal of obtaining a precise and scalable ontology.
Some research studies address the theme of iterative processes, highlighting their benefits, especially in research methodologies that incorporate iterative cycles with the AGILE approach [39]. The iterative process enhances flexibility and adaptability, enabling construction teams to swiftly respond to changes in project requirements or external conditions. This adaptability ensures better alignment with client needs and project goals, ultimately improving project outcomes. A key aspect of the iterative process is its emphasis on teamwork and open communication among all stakeholders. By fostering collaboration between architects, engineers, contractors, and clients, this approach helps create a more cohesive project environment, reducing misunderstandings and improving coordination.
Furthermore, involving stakeholders throughout the entire project lifecycle ensures their feedback is continuously integrated. This leads to higher satisfaction levels among all participants, as their concerns and requirements are addressed progressively over time. Another advantage of the iterative approach is its incremental delivery of project components. By progressing in stages, teams can complete and deliver parts of the project earlier, allowing clients to derive value sooner rather than waiting for full project completion.
In this context, feedback mechanisms play a central role. At the end of each phase, structured feedback is collected through interviews or meeting sessions. This input is used to iteratively revise the ontology structure, refine class definitions, adjust attributes, and align technical specifications with stakeholder expectations.
Although implementing an iterative process may require an initial investment, the long-term benefits, such as reduced delays, improved resource management, and optimized cost allocation, can result in significant cost savings. AGILE practices help minimize waste and enhance efficiency, which is particularly valuable in the construction sector.
The iterative process implemented for defining the cost data structure is shown in the diagram in Figure 4. The figure highlights that the process starts with the analysis of the Lombardy Region price list textual document. Knowledge is extracted and structured to create an initial data framework.
The work process then enters an iterative refinement phase involving ICT developers, public authorities, and practitioners. First (phase 1), the proposed structure is validated by ICT developers, who assess the logical connections between various attributes and entities within the framework. They also define the appropriate data types for each element, ensuring the structure can be translated into an informatics format, thus guaranteeing interoperability and enabling the development of the digital platform’s semantic layer. Subsequently (phase 2), the public administration reviews the structure to ensure its alignment with institutional and legal requirements.
Once the structure reaches preliminary validation within internal stakeholders, it is tested with external stakeholders (phase 3), including public administration officials and technical practitioners, to assess its usability and relevance in real-world applications. Their role is to test the usability of the data structure, structuring the information with their cost descriptions, enriching the database, and therefore validating the structure (Figure 5).
This iterative approach ensures that the cost data structure is both technically robust and practically applicable, balancing the needs of various stakeholders while maintaining a focus on data accuracy, usability, and compliance with regulatory standards.

4. Case Study

To validate the presented methodology, a case study, namely, the Lombardy Region price list, is used.
The Public Italian Contracts Code, art.23 D.lgs 18 April 2016, n.50, requires each Italian region to annually provide a price list used by contracting authorities to set the project cost base for tenders. Therefore, each region provides practitioners with a price list containing work items and their respective costs [40].
The price list mainly stores data associated with construction activities, including their unit prices and all the resources. These cost items assist practitioners in generating estimated metric calculations. Additionally, to ensure more transparency in the composition of the price of construction works, the price list provides a catalog of elemental resources involved in the latter (material, equipment, and labor). Consequently, there must be full correspondence between works and elemental resources; otherwise, inconsistency arises. Considering the need for annual updates, the price list is subject to periodic revisions, consisting of the unit prices update, the addition of new work and elementary resource items, or the removal of outdated entries based on market analysis.
Information is conveyed by the price list in verbal form: sentences composed of words and syntax delivering knowledge. Since each item is written in natural language and because the document does not follow a standard in providing information, a lack of homogeneity has been recorded between each item’s phrase structure and the information typology transmitted. Thus, Public Administrations are looking for tools to help them structure a large amount of data.
Currently, each cost item in price lists is characterized by (1) an identification code, (2) the description in natural language format, (3) the unit of measurement, and (4) the unit price, as visible in Figure 6. These fields follow specific compilation rules, except for the description field, which is filled in as free text and is not subject to standardization rules in the way information is communicated to the user. As a result, this field cannot be automatically interpreted by machines.
The proposed methodology was validated using a dataset comprising 40,000 cost items, including elementary resources, such as materials, equipment, labor, and construction work. These items are currently part of the official price list of the Lombardy Region, which is used for cost estimation in public tenders.
The work conducted has been validated through an iterative process by both the public body and the practitioners involved, as described in Section 3. This began with an analysis of the traditional natural language descriptions of cost items included in the Lombardy Region’s price list (Figure 6), finalized to structure the items and identify the key elements for their description. About 100 experts/professionals and trade associations in the construction sector were interviewed at least three times a year to identify the standardized attributes for cost items.
Indeed, cost items of the same type may differ in terms of how descriptions are composed, the terminology used (synonyms or non-technical terms), and the format in which data, such as dimensional or performance parameters, are presented. The example shown in Figure 7 illustrates this issue: three descriptions of the same type of material resource are provided. One problem is the use of synonyms to refer to the same object, such as “bricks” and “blocks”. Additionally, the way dimensions and performance characteristics are expressed varies across the descriptions.
Moreover, as illustrated in Figure 8, a detailed analysis of individual construction-related cost items reveals the presence of scattered information within the text referring to different entities (resources, activities to be performed, construction works, or technical specifications). This contributes to additional confusion and increases the difficulty of understanding the description.
These discrepancies can be attributed to multiple factors, such as the involvement of different personnel over the years in updating the price list. However, this lack of consistency and structure introduces a significant risk of misinterpretation or the erroneous selection of cost items by professionals in the AECO sector, potentially leading to errors and issues in cost estimation. In fact, the selection of cost items currently relies exclusively on the estimator’s experience and knowledge.

5. Results

To minimize the risk of ambiguous descriptions and facilitate both the updating and the subsequent comprehension and interpretation of cost items by humans and machines, a standardized heterogeneous data structure was developed to define a cost ontology. This data structure is intended to preserve the descriptive information currently contained in the cost items and define the logical relation between items for a clear and transparent cost analysis.
The cost items were classified according to their “type”, clearly distinguishing the various categories present in the Lombardy Region’s price list. This classification, as described in Figure 9, enabled the identification of two main macro-categories of cost items:
  • Production results: cost items that describe a specific construction task (e.g., “laying of a masonry wall”). Each construction task comprises a component explaining the activity to be performed (laying, demolition, etc.) and a component illustrating the physical entity on which the activity is executed (wall, slab, etc.).
  • Production factors: cost items corresponding to elementary resources to be used, according to the logic of unit price analysis, to achieve a production result (materials, equipment, and labor resources).
Each of the entities represented in Figure 9 is described by a specific semantic meaning, as shown in Table 1.
Classification of the cost item types enabled the definition of a hierarchical structure to categorize the items and explicate their relationship. The subsequent step was the identification of all the standardized attributes that characterize each cost item. This method allowed the cost to be determined by the sequence of all attributes instead of only being related to text in a natural language format. This hierarchical framework not only facilitates a better understanding of the current pricing system but also lays the groundwork for systematic data management and analysis.
These attributes serve as metadata descriptors that provide semantic clarity and computational accessibility to the underlying information. The use of object-oriented logic guided the definition of the attributes. Each cost item is described not only in terms of its economic or functional role but also with respect to a rich set of characteristics, including the following:
  • The object under analysis (e.g., wall, floor, or beam).
  • The object type (e.g., structural element, partition, or finishing layer).
  • The material composition (e.g., reinforced concrete, brick, or wood).
  • The intended function and use (e.g., load-bearing, insulation, or separation).
  • The dimensional and performance-related parameters (e.g., thickness, resistance, or density).
  • The physical characteristics (e.g., weight, porosity, and thermal conductivity).
  • The applicable standards, regulations, or legal requirements governing its production, use, or commercialization.
  • The relevant technical specifications or certifications.
  • The unit of measurement (e.g., m2, m3, k, …).
  • The unitary cost value (EUR, GBP, USD, …).
This attribute-driven approach enables the encoding of multidimensional information that is often only implicitly contained in natural language descriptions. Figure 10 illustrates an example of such an information sheet, showing how each attribute is populated with data to generate a clear, structured, and standardized description of a cost item.
An equally important aspect of this approach involves redefining the cost item identification code. Traditionally, such codes have served merely as sequential identifiers within a cataloging system. However, within the proposed framework, the coding logic becomes semantically enriched. The new cost item codes are no longer arbitrary or purely ordinal; instead, they are dynamically generated based on the values of selected attributes contained within the information sheet. This results in a structured, meaningful code that encapsulates key descriptive dimensions of the cost item itself (Figure 11).
With the perspective of using the structured description for the generation of detailed and transparent cost estimation, the ontology definition task advances to the next analytical stage, where each entity, along with its associated attributes, is further interconnected following the logic of a cost breakdown analysis. Thus, the entities are arranged in a hierarchical structure, whereby the work item, as in usual price analysis, is composed of elementary resources and inherits all relevant information from them. This leads to the development of a Unified Modeling Language (UML) schema capable of storing all information in a structured and standardized format, thereby ensuring full transparency of the cost components (Figure 12). The relationships are also settled by defining the appropriate cardinalities between entities-for instance, establishing many-to-one relationships (represented by the symbols * and 1 along the connecting lines), where multiple products can be associated with a single work component.
The logic of the relationships between entities must then be complemented by technical evaluations aimed at associating each elementary resource with a unit output (e.g., productivity or time consumption) and a unit cost. This allows the analytical and transparent determination of the unit price of the work item, calculated as the weighted sum of the contributions of the individual resources.
For example, a price analysis for laying a wall might include (Figure 13) the following:
  • Material 1 (clay bricks): 100 ea at EUR 89.99/ea → EUR 14.38/unit.
  • Material 2 (mortar): 0.022 m2 at EUR 121.46/m2 → EUR 2.67/unit.
  • Labor 1: 0.20 h/unit at EUR 31.23/h → EUR 6.25/unit.
  • Labor 1: 0.20 h/unit at EUR 31.23/h → EUR 5.21/unit.
  • Total unit price (including overhead and profit): EUR 36.07/unit.
  • The UML diagram highlights the hierarchical cost structure among the entities, designed to support the development of the ontology. As shown in Figure 12, there are six entities representing the different levels of a cost item, and here it is possible to see the hierarchical organization of them. Specifically, the work item is composed of two main entities, activity and work, where the activity is further composed of equipment and labor, and the work is further composed by material resource.
  • At the base of the hierarchy are the elementary resources, which serve as the fundamental units and provide, through inheritance, all the necessary information for defining the higher-level elements. Each elementary resource is described by specific attributes such as the object, material, function, cost value, and type.
The proposed methodology resulted in the development of a cost ontology validated through the structuring of approximately 40,000 cost items extracted from the Lombardy Region’s official price list. This process involved detailed semantic classification and decomposition of both production results and production factors, as outlined in the analytical workflow (Figure 9, Figure 10, Figure 11 and Figure 12).
The ontology is not only a conceptual model but also a concrete solution designed to address the challenges of data fragmentation, semantic inconsistency, and limited machine readability of traditional cost information.
The analysis and structuring process covered approximately 90% of the total items contained in the previous regional price list, enabling the transformation of an unstructured document, traditionally distributed as a static PDF, into a machine-readable, semantically organized dataset. For the first time, the updated price list is no longer a simple document but is supported by a structured database aligned with the ontology model.
This transition from static documents to a dynamic database enables enhanced transparency, reusability, and interoperability of cost information. The structured data model has been officially adopted by the regional authority, marking a concrete step forward toward the semantic digitization of public procurement tools.

6. Discussion and Conclusions

The AECO sector is highly complex and multidisciplinary, requiring continuous collaboration among various actors, such as architects, engineers, contractors, facility managers, and building owners. Communication and coordination are often challenging due to the fragmented nature of the sector and the use of different tools, methodologies, and terminologies. In this context, cost estimation is a crucial indicator of the quality of the project lifecycle. Cost is not just a number, but it is linked to multiple factors such as materials, construction techniques, site conditions, project duration, and the impact of regulations and risks. Traditional cost management methods based on spreadsheets and separate models are insufficient to represent the complexity of the information involved. An effective cost estimation aims to minimize resource losses due to on-site conflicts and leads to the realization of high-quality, safe, and high-performance projects.
Despite the widespread adoption of BIM approaches, information exchange in the AECO sector remains predominantly based on the production and sharing of documents. Ontologies emerge as a transformative approach to address these obstacles. Their ability to integrate interdisciplinary data sources and provide contextualized insights makes them particularly well-suited to address cost-related challenges in the AECO sector. In particular, a cost ontology, defined as a model that enables a consistent and semantic structuring and organization of all cost-related information, is required. A cost ontology does not simply define cost as a numerical figure but contextualizes it within a system of concepts and relationships, describing the entities related to costs (materials, human resources, work phases, and technologies) in terms of meaning and connections with other entities.
This paper presents significant insights into developing a cost ontology for the AECO sector, particularly focusing on the digitization of cost item processes to enhance a better comprehension of cost descriptions and allow a transparent cost estimation. It specifically addresses a crucial question in current research, namely, how an ontology is developed. While much of the existing literature concentrates on presenting finalized ontology models and their structures, this study presents a methodological contribution, highlighting the importance of the iterative process and data validation by stakeholders. Furthermore, the paper shows a conceptual contribution, identifying and discussing the core concepts essential for developing a cost ontology. This ontology must comprehend the complex nature of construction costs by integrating technical, managerial, and contextual dimensions.
After an analysis of the current ontologies in the built environment, it proposes the methodology adopted for the development of a cost ontology. The methodology is based on an iterative process of ontology refinement involving all the stakeholders interested (ITC developers, the public autonomous body of the Lombardy Region, and practitioners). This approach results in the realization of a cost ontology validated through the structuring process of 40.000 cost items from the Lombardy Region price list case study. This validation process demonstrates the methodology’s effectiveness in organizing and structuring cost-related information for better decision support in cost estimation.
While the presented methodology is validated through a single case study, namely, the Lombardy Region price list, it should not be considered a limitation. The use of this dataset results from a direct collaboration with the public administration but is characterized by an earlier research phase, which involved a comparative analysis of existing regional price lists in Italy. This analysis ensured that the selected dataset was representative of common structures and practices adopted nationwide in public procurement.
Moreover, the ontology’s development is grounded on previous research, particularly through projects such as INNOVance [13] and BIMReL [9]. These frameworks provided a robust and transferable foundation, allowing the model to incorporate standardization logics that align with national strategies. The adoption of the Lombardy case thus served as a refinement and validation step within a broader and scalable methodology.
The resulting ontology is designed to be extensible to other regional contexts through modular adaptations and semantic mappings. Its underlying structure supports the integration of region-specific attributes while maintaining interoperability and consistency with a national-level classification logic. The study emphasizes that a well-structured cost ontology is crucial for improving the accuracy and consistency of cost estimation throughout the project lifecycle. It bridges technical, managerial, and contextual knowledge, which is essential for effective decision-making in construction projects. Although the cost estimation method varies significantly across countries, the methodology proposed can be adapted to any cost item used in cost estimation. In fact, the core factors influencing construction costs item analysis—labor, equipment, materials, overheads, and profits—remain consistent.
In addition, the methodology stresses the importance of stakeholder analysis, capturing the needs and expectations of various parties involved in construction projects. Engaging with key stakeholders, including public authorities and practitioners, was vital in capturing their perspectives and expectations regarding cost information. This engagement helped in structuring the ontology to meet practical needs and enhance its applicability.
Beyond its immediate impact on economic efficiency, the proposed cost ontology also contributes to sustainability in the AECO sector by enabling a more informed and holistic approach to lifecycle cost management. Construction costs are closely linked to environmental and social dimensions, such as the energy performance of building components and the durability and maintainability of design choices. By semantically structuring cost data and associating it with technical and contextual attributes—including those related to environmental impact and regulatory compliance—the ontology provides a foundation for evaluating not only direct financial costs but also externalities and long-term resource implications. This enhanced transparency allows stakeholders to better compare traditional versus sustainable solutions, supporting decisions that reduce emissions, improve circularity, and increase the resilience of the built environment. In this sense, the ontology can be extended to integrate environmental indicators.
Finally, this paper contributes to the understanding of ontology development in the AECO sector, emphasizing the need for structured approaches to enhance cost estimation processes and address existing challenges in data representation and analysis. However, the paper highlights some limitations of the research related to the cost ontology development:
  • Fragmentation and heterogeneity of data: Cost data comes from different sources with inconsistencies, missing information, and various formats, making integration difficult. Mapping heterogeneous data into the standardized framework of an ontology remains a challenge.
  • Complexity of construction cost data: Costs are influenced by multiple interconnected factors that vary across projects, locations, and over time. Capturing this complexity in an ontology requires defining a rich set of concepts and relationships while maintaining clarity and usability. The dynamic nature of cost drivers also requires flexibility.
  • Scalability and adaptability: Ontologies must be scalable to handle the varying levels of detail required for projects of different sizes and adaptable to incorporate new technologies, materials, and regulations. Ensuring that the ontology remains flexible without compromising its structure is a challenge.
  • Data quality and consistency: The accuracy of cost analysis depends on the quality and consistency of the data integrated into the ontology. Errors, missing values, and inconsistencies can undermine its effectiveness. Data validation and cleansing processes are crucial.
  • Interoperability with existing systems: Construction projects use various software tools with different data formats. Ontologies can help bridge this gap by providing a semantic layer for data exchange, but achieving smooth interoperability, especially with legacy systems, remains a challenge.
  • Complex analysis and decision support: Cost data analysis for optimization requires advanced methods. While ontologies organize the data to facilitate optimization algorithms, the effectiveness of these analyses depends on the quality of the data and the sophistication of the analytical models used.
In conclusion, the research suggests that further development of analytical tools leveraging cost ontologies is necessary to generate actionable insights for decision-makers. This ongoing challenge highlights the need for continuous improvement in data quality and analytical models used in cost estimation. Despite the significant challenges in integrating and analyzing cost data through ontologies, a systematic and iterative methodological approach can guide the development of a standardized and semantically rich data structure that supports more accurate, transparent, and data-driven cost management.
Future research will focus on expanding the ontology to support the automated classification of cost items using natural language processing (NLP) and machine learning techniques. A previous study involving convolutional neural networks (CNNs) on a small dataset demonstrated the feasibility of automating this process and validating the ontology’s structure. Future research will explore the use of Large Language Models (LLMs), which offer greater scalability to manage the diverse range of data encompassed by the proposed ontology, thereby addressing the issue of data fragmentation Additionally, the integration of ontology with emerging technologies such as blockchain may improve traceability and data integrity in public procurement processes. Further studies will also explore interoperability with predictive models for cost forecasting and alignment with digital twin frameworks.

Author Contributions

Conceptualization, M.S., C.G. and J.C.; methodology, M.S., C.G. and J.C.; validation, M.S., C.G. and J.C.; formal analysis, C.G. and J.C.; investigation, C.G. and J.C.; writing—original draft preparation, M.S., C.G. and J.C.; writing—review and editing, M.S., S.L.S. and A.P. All authors have read and agreed to the published version of the manuscript.

Funding

This research was funded by Lombardy Region. The APC was also funded by Lombardy Region.

Institutional Review Board Statement

Not applicable.

Informed Consent Statement

Not applicable.

Data Availability Statement

Data are contained within the article.

Acknowledgments

The authors would like to thank ARIA S.p.A. and Lombardy Region for their valuable support in terms of ICT infrastructure and knowledge sharing, which significantly contributed to the development of this work.

Conflicts of Interest

The authors declare no conflicts of interest.

References

  1. Edwards, R.E.; Lou, E.; Bataw, A.; Kamaruzzaman, S.N.; Johnson, C. Sustainability-Led Design: Feasibility of Incorporating Whole-Life Cycle Energy Assessment into BIM for Refurbishment Projects. J. Build. Eng. 2019, 24, 100697. [Google Scholar] [CrossRef]
  2. Lasarte, N.; Elguezabal, P.; Sagarna, M.; Leon, I.; Otaduy, J.P. Challenges for Digitalisation in Building Renovation to Enhance the Efficiency of the Process: A Spanish Case Study. Sustainability 2021, 13, 12139. [Google Scholar] [CrossRef]
  3. Daniotti, B.; Pavan, A.; Spagnolo, S.L.; Caffi, V.; Pasini, D.; Mirarchi, C. BIM-Based Collaborative Building Process Management, 1st ed.; Springer: Cham, Switzerland, 2020. [Google Scholar]
  4. Liu, H.; Lu, M.; Al-Hussein, M. BIM-Based Integrated Framework for Detailed Cost Estimation and Schedule Planning of Construction Projects. In Proceedings of the 31st ISARC, Sydney, Australia, 8 July 2014. [Google Scholar]
  5. Liu, Y. Cost Monitoring and Management Algorithms in the Construction Process of Building Projects. J. Electr. Syst. 2024, 20, 437–449. [Google Scholar] [CrossRef]
  6. Ma, Z.; Wei, Z.; Zhang, X. Semi-Automatic and Specification-Compliant Cost Estimation for Tendering of Building Projects Based on IFC Data of Design Model. Autom. Constr. 2013, 30, 126–135. [Google Scholar] [CrossRef]
  7. Ozturk, G.B. Interoperability in Building Information Modeling for AECO/FM Industry. Autom. Constr. 2020, 113, 103122. [Google Scholar] [CrossRef]
  8. Moretti, N.; Xie, X.; Garcia, J.M.; Chang, J.; Parlikad, A.K. Federated Data Modeling for Built Environment Digital Twins. J. Comput. Civ. Eng. 2023, 37, 04023013. [Google Scholar] [CrossRef]
  9. Lupica Spagnolo, S.; Amosso, G.; Pavan, A.; Daniotti, B. BIMReL: The Interoperable BIM Library for Construction Products Data Sharing. In Digital Transformation of the Design, Construction and Management Processes of the Built Environment; Daniotti, B., Gianinetto, M., Della Torre, S., Eds.; Springer International Publishing: Cham, Switzerland, 2020; pp. 37–47. ISBN 978-3-030-33570-0. [Google Scholar]
  10. Taye, M.M. Understanding Semantic Web and Ontologies: Theory and Applications. arXiv 2010, arXiv:1006.4567. [Google Scholar]
  11. Gruber, T.R. A Translation Approach to Portable Ontology Specifications. Knowl. Acquis. 1993, 5, 199–220. [Google Scholar] [CrossRef]
  12. Saeed, M.R.; Chelmis, C.; Prasanna, V.K. Chapter 9—Automatic Integration and Querying of Semantic Rich Heterogeneous Data: Laying the Foundations for Semantic Web of Things. In Managing the Web of Things; Sheng, Q.Z., Qin, Y., Yao, L., Benatallah, B., Eds.; Morgan Kaufmann: Boston, MA, USA, 2017; pp. 251–273. ISBN 978-0-12-809764-9. [Google Scholar]
  13. Pavan, A.; Lupica Spagnolo, S.; Caffi, V.; Mirarchi, C.; Daniotti, B. National BIM Digital Platform for Construction (INNOVance Project). In Digital Transformation of the Design, Construction and Management Processes of the Built Environment; Daniotti, B., Gianinetto, M., Della Torre, S., Eds.; Springer International Publishing: Cham, Switzerland, 2020; pp. 3–15. ISBN 978-3-030-33570-0. [Google Scholar]
  14. Spyns, P.; Meersman, R.; Jarrar, M. Data Modelling versus Ontology Engineering. SIGMOD Rec. 2002, 31, 12–17. [Google Scholar] [CrossRef]
  15. Partridge, C.; Mitchell, A.; Cook, A.; Leal, D.; Sullivan, J.; West, M. A Survey of Top-Level Ontologies—To Inform the Ontological Choices for a Foundation Data Model; Construction Innovation Hub: Coventry, UK, 2020. [Google Scholar]
  16. Gruber, T. Ontology. In Encyclopedia of Database Systems; Liu, L., Özsu, M.T., Eds.; Springer: New York, NY, USA, 2016; pp. 1–3. ISBN 978-1-4899-7993-3. [Google Scholar]
  17. Noy, N. Ontology Development 101: A Guide to Creating Your First Ontology; Stanford University: Bloomington, IN, USA, 2001. [Google Scholar]
  18. Pauwels, P. Walter Terkaj EXPRESS to OWL for Construction Industry: Towards a Recommendable and Usable ifcOWL Ontology. Autom. Constr. 2016, 63, 100–133. [Google Scholar] [CrossRef]
  19. Khemlani, L. The IFC Building Model: A Look Under the Hood. 2004. Available online: https://aecbytes.com/feature/2004/IFC.html (accessed on 6 May 2025).
  20. Building SMART. Industry Foundation Classes (IFC). Available online: https://technical.buildingsmart.org/standards/ifc/ (accessed on 5 May 2025).
  21. Daniele, L.; den Hartog, F.; Roes, J. Created in Close Interaction with the Industry: The Smart Appliances REFerence (SAREF) Ontology. In Proceedings of the Formal Ontologies Meet Industry; Cuel, R., Young, R., Eds.; Springer International Publishing: Cham, Switzerland, 2015; pp. 100–112. [Google Scholar]
  22. Fierro, G.; Koh, J.; Nagare, S.; Zang, X.; Agarwal, Y.; Gupta, R.; Culler, D. Formalizing Tag-Based Metadata with the Brick Ontology. Front. Built Environ. 2020, 6, 558034. [Google Scholar] [CrossRef]
  23. Friend of a Friend Vocabulary (Foaf). Available online: https://lov.linkeddata.es/dataset/lov/vocabs/foaf (accessed on 5 May 2025).
  24. World Wide Web Consortium (W3C). PROV-O: The PROV Ontology. Available online: https://www.w3.org/TR/prov-o/ (accessed on 4 May 2025).
  25. Schlenger, J.; Yeung, T.; Vilgertshofer, S.; Martinez, J.; Sacks, R.; Borrmann, A. A Comprehensive Data Schema for Digital Twin Construction. In Proceedings of the 29th EG-ICE International Workshop on Intelligent Computing in Engineering, Aarhus, Denmark, 6–8 July 2022. [Google Scholar]
  26. Törmä, S.; Zheng, Y. Digital Construction Entities. Available online: https://digitalconstruction.github.io/Entities/index-en.html (accessed on 5 May 2025).
  27. Zhang, Z.; Liu, H.; Xu, J.; Shu, Y.; Liu, H.; Xiao, J. Ontology-Based Integrated Cost Management System for Real Estate Development. In Proceedings of the ICCREM 2022, virtual, 17–18 December 2022; pp. 838–854. [Google Scholar]
  28. Lee, S.-K.; Kim, K.-R.; Yu, J.-H. BIM and Ontology-Based Approach for Building Cost Estimation. Autom. Constr. 2014, 41, 96–105. [Google Scholar] [CrossRef]
  29. Im, H.; Ha, M.; Kim, D.; Choi, J. Development of an Ontological Cost Estimating Knowledge Framework for EPC Projects. KSCE J. Civ. Eng. 2021, 25, 1578–1591. [Google Scholar] [CrossRef]
  30. Liu, X.; Li, Z.; Jiang, S. Ontology-Based Representation and Reasoning in Building Construction Cost Estimation in China. Future Internet 2016, 8, 39. [Google Scholar] [CrossRef]
  31. Wang, H.-H.; Weng, S.-W.; Gansonre, A.A.; Wang, W.-C. Developing an Ontology-Based Representation Framework for Establishing Cost Analysis Knowledge Base for Construction Work Items. In Proceedings of the 31st International Symposium on Automation and Robotics in Construction and Mining (ISARC); Ha, Q., Shen, X., Akbarnezhad, A., Eds.; International Association for Automation and Robotics in Construction (IAARC): Sydney, Australia, 2014; pp. 377–384. [Google Scholar]
  32. El-Gohary, N.M.; El-Diraby, T.E. Domain Ontology for Processes in Infrastructure and Construction. J. Constr. Eng. Manag. 2010, 136, 730–744. [Google Scholar] [CrossRef]
  33. Zhang, Y.; Mo, H. Intelligent Building Construction Cost Optimization and Prediction by Integrating BIM and Elman Neural Network. Heliyon 2024, 10, e37525. [Google Scholar] [CrossRef] [PubMed]
  34. Sacks, R.; Eastman, C.; Lee, G.; Teicholz, P. BIM Handbook; Wiley: Hoboken, NJ, USA, 2018; ISBN 978-1-119-28754-4. [Google Scholar]
  35. Sánchez-Silva, M.; Calderón-Guevara, W. Flexibility and Adaptability within the Context of Decision-Making in Infrastructure Management. Struct. Infrastruct. Eng. 2022, 18, 950–966. [Google Scholar] [CrossRef]
  36. Zhao, G.; Meersman, R. Architecting Ontology for Scalability and Versatility. In Proceedings of the On the Move to Meaningful Internet Systems 2005: CoopIS, DOA, and ODBASE, Agia Napa, Cyprus, 31 October–4 November 2005; Meersman, R., Tari, Z., Eds.; Springer: Berlin/Heidelberg, Germany, 2005; pp. 1605–1614. [Google Scholar]
  37. Farghaly, K.; Soman, R.K.; Zhou, S.A. The Evolution of Ontology in AEC: A Two-Decade Synthesis, Application Domains, and Future Directions. J. Ind. Inf. Integr. 2023, 36, 100519. [Google Scholar] [CrossRef]
  38. Regione Lombardia Piattaforma Digitale Prezzario Dei Lavori Pubblici. Available online: www.prezzario.regione.lombardia.it (accessed on 4 May 2025).
  39. Stas, S.; Abrishami, S. Decentralised Automated BIM Collaboration: A Blockchain and WBS Integrated Platform. SASBE, 2024; ahead of print. [Google Scholar] [CrossRef]
  40. Rosasco, P.; Sdino, L. The Regional Price Lists for Estimating the Costs of Construction. In Appraisal and Valuation: Contemporary Issues and New Frontiers; Morano, P., Oppio, A., Rosato, P., Sdino, L., Tajani, F., Eds.; Springer International Publishing: Cham, Switzerland, 2021; pp. 213–229. ISBN 978-3-030-49579-4. [Google Scholar]
Figure 1. Entities of the most common ontologies in the built environment.
Figure 1. Entities of the most common ontologies in the built environment.
Sustainability 17 05685 g001
Figure 2. Research activity method.
Figure 2. Research activity method.
Sustainability 17 05685 g002
Figure 3. Stakeholders analysis.
Figure 3. Stakeholders analysis.
Sustainability 17 05685 g003
Figure 4. Iterative process of cost domain ontology development.
Figure 4. Iterative process of cost domain ontology development.
Sustainability 17 05685 g004
Figure 5. Methodology process flow.
Figure 5. Methodology process flow.
Sustainability 17 05685 g005
Figure 6. Construction work item example as in the price list document.
Figure 6. Construction work item example as in the price list document.
Sustainability 17 05685 g006
Figure 7. Insufficient data quality resulting from a lack of standardization (objects are highlighted in grey color, materials are in yellow, dimensional characteristics are in orange and the performance characteristics are in light blue).
Figure 7. Insufficient data quality resulting from a lack of standardization (objects are highlighted in grey color, materials are in yellow, dimensional characteristics are in orange and the performance characteristics are in light blue).
Sustainability 17 05685 g007
Figure 8. Description of the non-linear cost item containing multiple and fragmented information.
Figure 8. Description of the non-linear cost item containing multiple and fragmented information.
Sustainability 17 05685 g008
Figure 9. Developed cost data structure and the relationship between cost entities.
Figure 9. Developed cost data structure and the relationship between cost entities.
Sustainability 17 05685 g009
Figure 10. Steps to structure the description of a cost item.
Figure 10. Steps to structure the description of a cost item.
Sustainability 17 05685 g010
Figure 11. Steps to structure the code of a cost item.
Figure 11. Steps to structure the code of a cost item.
Sustainability 17 05685 g011
Figure 12. UML data representation.
Figure 12. UML data representation.
Sustainability 17 05685 g012
Figure 13. Price list analysis.
Figure 13. Price list analysis.
Sustainability 17 05685 g013
Table 1. Description of each gender of the cost entity.
Table 1. Description of each gender of the cost entity.
EntityDescription
Material resourceAn elementary resource that can be consumed in whole or in part to obtain the physical entity (brick block).
Equipment resourceAn elementary resource that can be used entirely or partially to produce an activity (excavator) or in aid of an activity (site signage).
Labor resourceAn elementary resource that can be consumed in whole or in part to complete an activity in construction work, temporary work, or product work.
WorkThe physical part of the construction work (“wall”) consists of the material (brick blocks), possibly product work (cement mortar), and construction work.
ActivityThe action that must be performed to carry out the construction work (“creation” or “demolition” of the wall). It consists of equipment (tower crane), labor (construction worker), and eventually other temporary work (formwork).
Construction workAn on-site construction process is obtained through elementary resources. It is the result of combining work and activity entities (e.g., wall creation).
Disclaimer/Publisher’s Note: The statements, opinions and data contained in all publications are solely those of the individual author(s) and contributor(s) and not of MDPI and/or the editor(s). MDPI and/or the editor(s) disclaim responsibility for any injury to people or property resulting from any ideas, methods, instructions or products referred to in the content.

Share and Cite

MDPI and ACS Style

Signorini, M.; Gatto, C.; Cassandro, J.; Pavan, A.; Lupica Spagnolo, S. Cost Efficiency in Buildings: An Ontological Perspective for Sustainable Life Cycle Management. Sustainability 2025, 17, 5685. https://doi.org/10.3390/su17135685

AMA Style

Signorini M, Gatto C, Cassandro J, Pavan A, Lupica Spagnolo S. Cost Efficiency in Buildings: An Ontological Perspective for Sustainable Life Cycle Management. Sustainability. 2025; 17(13):5685. https://doi.org/10.3390/su17135685

Chicago/Turabian Style

Signorini, Martina, Chiara Gatto, Jacopo Cassandro, Alberto Pavan, and Sonia Lupica Spagnolo. 2025. "Cost Efficiency in Buildings: An Ontological Perspective for Sustainable Life Cycle Management" Sustainability 17, no. 13: 5685. https://doi.org/10.3390/su17135685

APA Style

Signorini, M., Gatto, C., Cassandro, J., Pavan, A., & Lupica Spagnolo, S. (2025). Cost Efficiency in Buildings: An Ontological Perspective for Sustainable Life Cycle Management. Sustainability, 17(13), 5685. https://doi.org/10.3390/su17135685

Note that from the first issue of 2016, this journal uses article numbers instead of page numbers. See further details here.

Article Metrics

Back to TopTop