Study on the Influencing Factors of Chinese Consumers’ Willingness to Participate in E-Commerce Agricultural Product Recyclable Packaging Recovery
Abstract
1. Introduction
- Determine the influencing factors of consumers’ willingness to participate in recycling packaging recovery of e-commerce agricultural products and put forward relevant hypotheses.
- Determine the extent to which each influencing factor affects consumers’ willingness to recycle and explore the internal correlation between the factors.
- Discuss how to promote and use recyclable packaging for e-commerce agricultural products.
2. Literature Review and Hypothesis
2.1. Literature Review
2.2. Research Hypothesis
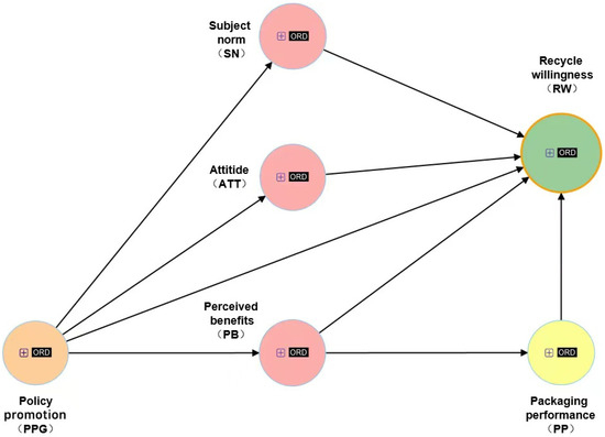
2.3. Theoretical Model
3. Research Methodology
3.1. Data Collection
- Heilongjiang province is the top province of grain production in China [37]. According to China’s National Bureau of Statistics, in 2017, Heilongjiang province produced about 60.188 million tons of grain, accounting for 9.74% of the total grain production in the country. The per capita level of arable land is also much higher than that of other regions, and correspondingly, Heilongjiang Province has a large and representative volume of agricultural e-commerce transactions.
- Harbin, as the capital of Heilongjiang Province, has a relatively developed economy, a higher level of public consumption, relatively more consumers of e-commerce agricultural products, and a relatively developed recycling economy. The overall quality of consumers and their awareness of packaging recycling is more advanced.
- Harbin is part of the “14th Five-Year Plan” period of being a “no waste city”. This involves the implementation of a recycling development model, relying on express delivery enterprises to establish express packaging recovery, utilizing a recycling cooperation model, strict control of excessive packaging, and use of secondary packaging.
- We selected adults aged 18 and above as the survey respondents because this group has the ability to make independent consumption decisions and is the main consumer group of e-commerce agricultural products. Respondents were asked to have at least 1 e-commerce agricultural product purchase experience in the past 6 months as a way to ensure that the survey respondents have actual experience with e-commerce agricultural product consumption and can provide valuable feedback. In the specific process of questionnaire distribution, we mainly used the Questionnaire Star platform. Social media such as WeChat and Weibo were utilized to release the questionnaire link with a brief introduction of the study and participation guidance to attract the target population to participate.
- When designing the questionnaire, in order to avoid sample selection bias, we clearly informed the respondents of the purpose, significance, and general flow of the study at the beginning of the questionnaire, and we emphasized the anonymity of the questionnaire filling in and the confidentiality of the data, so as to eliminate the respondents’ concerns and improve the enthusiasm of participation and the authenticity of the answers. At the same time, through the setting of the questionnaire star platform, each IP address can only fill out the questionnaire once to prevent the impact of repeated responses on the data quality.
3.2. Structural Equation Modeling by Partial Least Squares Method
3.3. Analysis of Results
4. Discussion
5. Conclusions and Limitations
5.1. Conclusions
- The government’s policy promotion has the most important role in promoting consumers’ willingness to participate in e-commerce agricultural product recycling packaging recovery, followed by consumers’ perceived benefits. For the willingness to recycle, the stronger the government’s policy promotion is, the stronger consumers’ willingness to recycle; along with the improvement of the perceived benefits, the consumers’ willingness to recycle is also improved.
- Consumers’ subjective norm and the packaging performance of recyclable packaging are also positively correlated with consumers’ willingness to participate in the recycling behavior of e-commerce agricultural products.
- Consumers’ attitude towards recycling has the least impact on willingness to recycle.
5.2. Practical Significance
5.3. Limitations
- During the period when this study was conducted, the promotion of recyclable packaging recovery for e-commerce agricultural products was still in the initial stage, and the use of recyclable packaging was also in the stage of preliminary attempts in terms of policy and the development of production specifications by enterprises, which made the data collection of this study difficult, and although the sample size of the model of this study is reasonable, there may still be a slight prediction bias.
- The background of this study is based on the use and promotion of recyclable packaging recycling for agricultural e-commerce under China’s dual-carbon policy. At present, recyclable packaging is not yet widely used, and recyclable packaging is relatively unique in terms of its own performance and means of recycling, so that after recyclable packaging is popularized in the future, the conclusions and recommendations of this study may not be fully applicable to the recyclable packaging recycling model that will generate new changes in the future.
- In this study, the questionnaire on the willingness to recycle packaging for e-commerce agricultural products was only distributed in Harbin, Heilongjiang Province, and the sample in this region could not fully represent the characteristics of consumers nationwide, which limits the general applicability of the study’s conclusions. By distributing the questionnaire through Questionnaire Star, participating consumers may themselves be more interested in environmental protection or packaging recycling, resulting in a higher response from the sample in favor of recycling. Furthermore, only policy promotion, perceived benefits, and packaging performance were additionally introduced, while no other variables were introduced. In future studies, one can try to introduce new variables and study the internal correlation between them.
- This study analyzed the influencing factors of e-commerce agricultural products consumers’ willingness to participate in recycling packaging recovery, but did not go further to study the actual recycling behavior of consumers, and although the willingness to recycle is considered to be an important predictor of consumers’ recycling behavior, there is still a discrepancy between these two variables, so future research can try to continue to improve the TPB extension model of this study, including the addition of some other relevant variables, or by other methods (e.g., binary logistics regression analysis, hierarchical analysis, and factor coding) to study consumers’ willingness to participate in the recycling of e-commerce produce recycling packaging.
Supplementary Materials
Author Contributions
Funding
Institutional Review Board Statement
Informed Consent Statement
Data Availability Statement
Conflicts of Interest
References
- Wu, Y.; Huang, H. Influence of Perceived Value on Consumers’ Continuous Purchase Intention in Live-Streaming E-Commerce—Mediated by Consumer Trust. Sustainability 2023, 15, 4432. [Google Scholar] [CrossRef]
- Pascall, M.A.; DeAngelo, K.; Richards, J.; Arensberg, M.B. Role and Importance of Functional Food Packaging in Specialized Products for Vulnerable Populations: Implications for Innovation and Policy Development for Sustainability. Foods 2022, 11, 3043. [Google Scholar] [CrossRef] [PubMed]
- Lu, S.; Yang, L.; Liu, W.; Jia, L. User preference for electronic commerce overpackaging solutions: Implications for cleaner production. J. Clean. Prod. 2020, 258, 120936. [Google Scholar] [CrossRef]
- Sambyal, P.; Najmi, P.; Sharma, D.; Khoshbakhti, E.; Hosseini, H.; Milani, A.S.; Arjmand, M. Plastic recycling: Challenges and opportunities. Can. J. Chem. Eng. 2025, 103, 2462–2498. [Google Scholar] [CrossRef]
- Hojnik, J.; Ruzzier, M.; Fabri, S.; Klopčič, A.L. What you give is what you get: Willingness to pay for green energy. Renew. Energy 2021, 174, 733–746. [Google Scholar] [CrossRef]
- Greenwood, S.C.; Walker, S.; Baird, H.M.; Parsons, R.; Mehl, S.; Webb, T.L.; Slark, A.T.; Ryan, A.J.; Rothman, R.H. Many Happy Returns: Combining insights from the environmental and behavioural sciences to understand what is required to make reusable packaging mainstream. Sustain. Prod. Consum. 2021, 27, 1688–1702. [Google Scholar] [CrossRef]
- Camps-Posino, L.; Batlle-Bayer, L.; Bala, A.; Song, G.; Qian, H.; Aldaco, R.; Xifré, R.; Fullana-i-Palmer, P. Potential climate benefits of reusable packaging in food delivery services. A Chinese case study. Sci. Total Environ. 2021, 794, 148570. [Google Scholar] [CrossRef]
- Hafsa, F.; Dooley, K.J.; Basile, G.; Buch, R. A typology and assessment of innovations for circular plastic packaging. J. Clean. Prod. 2022, 369, 133313. [Google Scholar] [CrossRef]
- Boz, Z.; Korhonen, V.; Koelsch Sand, C. Consumer Considerations for the Implementation of Sustainable Packaging: A Review. Sustainability 2020, 12, 2192. [Google Scholar] [CrossRef]
- Kumar, M.; Chen, H.; Sarsaiya, S.; Qin, S.; Liu, H.; Awasthi, M.K.; Kumar, S.; Singh, L.; Zhang, Z.; Bolan, N.S.; et al. Current research trends on micro- and nano-plastics as an emerging threat to global environment: A review. J. Hazard. Mater. 2021, 409, 124967. [Google Scholar] [CrossRef]
- Ajzen, I. Attribution of dispositions to an actor: Effects of perceived decision freedom and behavioral utilities. J. Personal. Soc. Psychol. 1971, 18, 144–156. [Google Scholar] [CrossRef]
- Ajzen, I. Effects of information on interpersonal attraction: Similarity versus affective value. J. Personal. Soc. Psychol. 1974, 29, 374–380. [Google Scholar] [CrossRef] [PubMed]
- Ajzen, I. The theory of planned behavior. Organ. Behav. Hum. Decis. Process. 1991, 50, 179–211. [Google Scholar] [CrossRef]
- Huang, H.; Cheng, E.W.L. The role of commitment in an extended theory of planned behavior: Test of its mediating effect with partial least squares structural equation modeling. Mathematics 2022, 10, 1049. [Google Scholar] [CrossRef]
- Lee, Y.-C. News consumption and green habits on the use of circular packaging in online shopping in Taiwan: An extension of the theory of planned behavior. Front. Psychol. 2022, 13, 1025747. [Google Scholar] [CrossRef] [PubMed]
- Robertson, M.N.; Seitz, H.H.; Downey, L.H.; Hardman, A.M.; Steen, J.S.; Buys, D.R. Increasing Uptake of Prescription Drug Take-Back Boxes: Eliciting Preferences and Applying the Theory of Planned Behavior to Predict Use. Health Educ. Behav. Off. Publ. Soc. Public Health Educ. 2024, 51, 400–407. [Google Scholar] [CrossRef]
- Sarstedt, M.; Ringle, C.M.; Ting, H. Structural Model Robustness Checks in PLS-SEM. Soc. Sci. Electron. Publ. 2020, 4, 531–554. [Google Scholar] [CrossRef]
- Lihua, D. An Extended Model of the Theory of Planned Behavior: An Empirical Study of Entrepreneurial Intention and Entrepreneurial Behavior in College Students. Front. Psychol. 2022, 12, 627818. [Google Scholar] [CrossRef]
- Lou, S.; Zhang, X.; Zhang, D. What determines the battery recycling behavior of electric bike users?: Introducing recycling convenience into the theory of planned behavior. J. Clean. Prod. 2022, 379, 134560. [Google Scholar] [CrossRef]
- Knickmeyer, D. Social factors influencing household waste separation: A literature review on good practices to improve the recycling performance of urban areas. J. Clean. Prod. 2020, 245, 118605. [Google Scholar] [CrossRef]
- Juliana, N.; Lada, S.; Chekima, B.; Abdul Adis, A.-A. Exploring Determinants Shaping Recycling Behavior Using an Extended Theory of Planned Behavior Model: An Empirical Study of Households in Sabah, Malaysia. Sustainability 2022, 14, 4628. [Google Scholar] [CrossRef]
- Li, S.; Kallas, Z. Meta-analysis of consumers’ willingness to pay for sustainable food products. Appetite 2021, 163, 105239. [Google Scholar] [CrossRef]
- Qin, B.; Song, G. Internal Motivations, External Contexts, and Sustainable Consumption Behavior in China—Based on the TPB-ABC Integration Model. Sustainability 2022, 14, 7677. [Google Scholar] [CrossRef]
- Polisetty, A.; Chakraborty, D.; Singu, H.B.; Behl, A. Examining the relationship between pro-environmental consumption behaviour and hedonic and eudaimonic motivation. J. Environ. Manag. 2024, 359, 121095. [Google Scholar] [CrossRef]
- Schifter, D.E.; Ajzen, I. Intention, perceived control, and weight loss: An application of the theory of planned behavior. J. Personal. Soc. Psychol. 1985, 49, 843–851. [Google Scholar] [CrossRef]
- Yarimoglu, E.; Gunay, T. The extended theory of planned behavior in Turkish customers’ intentions to visit green hotels. Bus. Strategy Environ. 2020, 29, 1097–1108. [Google Scholar] [CrossRef]
- Yokokawa, N.; Amasawa, E.; Hirao, M. Design assessment framework for food packaging integrating consumer preferences and environmental impact. Sustain. Prod. Consum. 2021, 27, 1514–1525. [Google Scholar] [CrossRef]
- Niedermeier, A.; Emberger-Klein, A.; Menrad, K. Drivers and barriers for purchasing green Fast-Moving Consumer Goods: A study of consumer preferences of glue sticks in Germany. J. Clean. Prod. 2021, 284, 124804. [Google Scholar] [CrossRef]
- Wu, J. Sustainable development of green reverse logistics based on blockchain. Energy Rep. 2022, 8, 11547–11553. [Google Scholar] [CrossRef]
- Van Asselt, J.; Nian, Y.; Soh, M.; Morgan, S.; Gao, Z. Do plastic warning labels reduce consumers’ willingness to pay for plastic egg packaging?—Evidence from a choice experiment. Ecol. Econ. 2022, 198, 107460. [Google Scholar] [CrossRef]
- Sh. Ahmad, F.; Rosli, N.T.; Quoquab, F. Environmental quality awareness, green trust, green self-efficacy and environmental attitude in influencing green purchase behaviour. Int. J. Ethics Syst. 2022, 38, 68–90. [Google Scholar] [CrossRef]
- Matthews, C.; Moran, F.; Jaiswal, A.K. A review on European Union’s strategy for plastics in a circular economy and its impact on food safety. J. Clean. Prod. 2021, 283, 125263. [Google Scholar] [CrossRef]
- Bendtsen, E.B.; Clausen, L.P.W.; Hansen, S.F. A review of the state-of-the-art for stakeholder analysis with regard to environmental management and regulation. J. Environ. Manag. 2021, 279, 111773. [Google Scholar] [CrossRef] [PubMed]
- Nguyen, T.T.T.; Malek, L.; Umberger, W.J.; O’Connor, P.J. Household food waste disposal behaviour is driven by perceived personal benefits, recycling habits and ability to compost. J. Clean. Prod. 2022, 379, 134636. [Google Scholar] [CrossRef]
- de Oliveira Neto, J.F.; Monteiro, M.; Silva, M.M.; Miranda, R.; Santos, S.M. Household practices regarding e-waste management: A case study from Brazil. Environ. Technol. Innov. 2022, 28, 102723. [Google Scholar] [CrossRef]
- Leyva-Hernández, S.N.; Miriam, A.-R.P.; Gaviria-Marin, M. Analysis green consumption concept from a bibliometric. Cogent Bus. Manag. 2024, 11, 2422168. [Google Scholar] [CrossRef]
- Zhao, G.; Deng, Z.; Liu, C. Assessment of the Coupling Degree between Agricultural Modernization and the Coordinated Development of Black Soil Protection and Utilization: A Case Study of Heilongjiang Province. Land 2024, 13, 288. [Google Scholar] [CrossRef]
- Tanujaya, B.; Prahmana, R.; Mumu, J. Likert Scale in Social Sciences Research: Problems and Difficulties. FWU J. Soc. Sci. 2023, 16, 89–101. [Google Scholar] [CrossRef]
- Hair, J.; Alamer, A. Partial Least Squares Structural Equation Modeling (PLS-SEM) in second language and education research: Guidelines using an applied example. Res. Methods Appl. Linguist. 2022, 1, 100027. [Google Scholar] [CrossRef]
- Schamberger, T.; Schuberth, F.; Henseler, J.; Dijkstra, T.K. Robust partial least squares path modeling. Behaviormetrika 2020, 47, 307–334. [Google Scholar] [CrossRef]
- Sharma, P.N.; Liengaard, B.D.; Hair, J.F.; Sarstedt, M.; Ringle, C.M. Predictive model assessment and selection in composite-based modeling using PLS-SEM: Extensions and guidelines for using CVPAT. Eur. J. Mark. 2023, 57, 1662–1677. [Google Scholar] [CrossRef]
- Amaro, S.; Duarte, P. An integrative model of consumers’ intentions to purchase travel online. Tour. Manag. 2015, 46, 64–79. [Google Scholar] [CrossRef]
- Sember, V.; Meh, K.; Sorić, M.; Starc, G.; Rocha, P.; Jurak, G. Validity and Reliability of International Physical Activity Questionnaires for Adults across EU Countries: Systematic Review and Meta Analysis. Int. J. Environ. Res. Public Health 2020, 17, 7161. [Google Scholar] [CrossRef]
- Pechorro, P.; Jonason, P.K.; Raposo, V.; Maroco, J. Dirty dozen: A concise measure of dark triad traits among at-risk youths. Curr. Psychol. 2021, 40, 3522–3531. [Google Scholar] [CrossRef]
- Kalnins, A.; Praitis Hill, K. Additional caution regarding rules of thumb for variance inflation factors: Extending O’Brien to the context of specification error. Qual. Quant. 2025, 59, 291–314. [Google Scholar] [CrossRef]
- Jiang, S. The relationship between Face-to-Face and Online patient-provider communication: Examining the moderating roles of patient trust and patient satisfaction. Health Commun. 2020, 35, 341–349. [Google Scholar] [CrossRef]
- Alvarez-Azaustre, M.P.; Greco, R.; Llena, C. Oral Health-Related Quality of Life in Adolescents as Measured with the Child-OIDP Questionnaire: A Systematic Review. Int. J. Environ. Res. Public Health 2021, 18, 12995. [Google Scholar] [CrossRef]
- Shi, D.; Alberto, M.-O.; Rosseel, Y. Assessing Fit in Ordinal Factor Analysis Models: SRMR vs. RMSEA. Struct. Equ. Model. A Multidiscip. J. 2020, 27, 1–15. [Google Scholar] [CrossRef]
- Falke, A.; Schröder, N.; Endres, H. A first fit index on estimation accuracy in structural equation models. J. Bus. Econ. 2020, 90, 277–302. [Google Scholar] [CrossRef]
- Cao, C.; Liang, X. Sensitivity of Fit Measures to Lack of Measurement Invariance in Exploratory Structural Equation Modeling. Struct. Equ. Model. A Multidiscip. J. 2022, 29, 248–258. [Google Scholar] [CrossRef]
- Moorthy, K.; Kamarudin, A.A.; Xin, L.; Hui, L.M.; Way, L.T.; Fang, P.S.; Carmen, W. Green packaging purchase behaviour: A study on Malaysian consumers. Environ. Dev. Sustain. 2021, 23, 15391–15412. [Google Scholar] [CrossRef]
- Echegaray, F.; Hansstein, F.V. Assessing the intention-behavior gap in electronic waste recycling: The case of Brazil. J. Clean. Prod. 2017, 142, 180–190. [Google Scholar] [CrossRef]
- Li, C.; Zhang, Y.; Nouvellet, P.; Okoro, J.O.; Xiao, W.; Harder, M.K. Distance is a barrier to recycling—Or is it? Surprises from a clean test. Waste Manag. 2020, 108, 183–188. [Google Scholar] [CrossRef] [PubMed]
- Austin, J.; Hatfield, D.B.; Grindle, A.C.; Bailey, J.S. Increasing recycling in office environments: The effects of specific, informative cues. J. Appl. Behav. Anal. 1993, 26, 247–253. [Google Scholar] [CrossRef]
- Aboelmaged, M. E-waste recycling behaviour: An integration of recycling habits into the theory of planned behaviour. J. Clean. Prod. 2021, 278, 124182. [Google Scholar] [CrossRef]
- Govindan, K.; Zhuang, Y.; Chen, G. Analysis of factors influencing residents’ waste sorting behavior: A case study of Shanghai. J. Clean. Prod. 2022, 349, 131126. [Google Scholar] [CrossRef]
- van Valkengoed, A.M.; Abrahamse, W.; Steg, L. To select effective interventions for pro-environmental behaviour change, we need to consider determinants of behaviour. Nat. Hum. Behav. 2022, 6, 1482–1492. [Google Scholar] [CrossRef] [PubMed]
- Ling, M.; Xu, L. Relationships between personal values, micro-contextual factors and residents’ pro-environmental behaviors: An explorative study. Resour. Conserv. Recycl. 2020, 156, 104697. [Google Scholar] [CrossRef]
- Ling, M.; Xu, L.; Yang, H. Direct and spillover effects of social norm nudges for household recycling: A longitudinal field experiment. Sustain. Prod. Consum. 2023, 42, 423–433. [Google Scholar] [CrossRef]
- Nketiah, E.; Song, H.; Cai, X.; Adjei, M.; Obuobi, B.; Adu-Gyamfi, G.; Cudjoe, D. Predicting citizens’ recycling intention: Incorporating natural bonding and place identity into the extended norm activation model. J. Clean. Prod. 2022, 377, 134425. [Google Scholar] [CrossRef]
- Casarejos, F.; Bastos, C.R.; Rufin, C.; Frota, M.N. Rethinking packaging production and consumption vis-à-vis circular economy: A case study of compostable cassava starch-based material. J. Clean. Prod. 2018, 201, 1019–1028. [Google Scholar] [CrossRef]
- Marsh, K.; Bugusu, B. Food packaging--roles, materials, and environmental issues. J. Food Sci. 2007, 72, R39–R55. [Google Scholar] [CrossRef] [PubMed]


| Latent Variable | Specified Variable | Notation |
|---|---|---|
| Recycling attitude | Level of concern | ATT1 |
| Environmental benefits | ATT2 | |
| Subjective norm | E-commerce platform incentives | SN1 |
| Packaging recycling social climate | SN2 | |
| Recycle willingness | Willingness to participate | RW1 |
| Economic subsidies | RW2 | |
| Convenience | RW3 | |
| Packaging performance | Shelf life | PP1 |
| Environmental performance | PP2 | |
| Willingness to use | PP3 | |
| Food Safety Performance | PP4 | |
| Perceived benefits | Economic gain | PB1 |
| Psychological satisfaction | PB2 | |
| Environmental benefits | PB3 | |
| Policy promotion | Introduce policies | PPG1 |
| The need for promotion | PPG2 |
| Options | Sample Size | Percentage (%) | |
|---|---|---|---|
| Gender | male | 231 | 35.1 |
| female | 428 | 64.9 | |
| Age | under 20 | 28 | 4.2 |
| 21–30 years | 100 | 15.2 | |
| 31–40 years | 169 | 25.6 | |
| 41–50 years | 216 | 32.8 | |
| 51–60 years | 128 | 19.4 | |
| 60 years and over | 18 | 2.7 | |
| Educational attainment | elementary and secondary (and below) | 125 | 19.0 |
| high school | 116 | 17.6 | |
| junior college | 171 | 25.9 | |
| undergraduate course | 222 | 33.7 | |
| master’s degree or above | 25 | 3.8 | |
| Careers | retirees | 51 | 7.8 |
| party and government organizations | 49 | 7.4 | |
| students/enterprises | 208 | 31.6 | |
| nationalized business | 109 | 16.5 | |
| foreign/joint venture/private enterprise | 44 | 6.7 | |
| freelance | 198 | 30.0 | |
| Family size | 1 person | 31 | 4.7 |
| 2–3 persons | 471 | 71.5 | |
| 4–5 persons | 140 | 21.2 | |
| 6–7 persons | 14 | 2.1 | |
| 8 or more | 3 | 0.5 | |
| Gross monthly household income | less than USD 417.9 | 194 | 29.4 |
| USD 417.9–696.5 | 188 | 28.5 | |
| USD 696.5–975.1 | 108 | 16.4 | |
| USD 975.1–1253.7 | 67 | 10.2 | |
| USD 1253.7–1532.3 | 45 | 6.8 | |
| USD 1532.3 or more | 57 | 8.6 |
| Options | Sample Size | Percentage (%) | |
|---|---|---|---|
| Are you a key member of the household shopping for e-commerce produce? | Yes | 422 | 63.7 |
| No | 237 | 36.3 | |
| Do you know much about recycled packaging for e-commerce agricultural products? | Yes | 559 | 84.8 |
| No | 100 | 15.2 | |
| Do you support the adoption of recycled packaging for e-commerce agricultural products? | Yes | 592 | 89.8 |
| No | 67 | 10.2 | |
| Are you in favor of participating in recyclable packaging recovery for e-commerce agricultural products? | Yes | 594 | 90.2 |
| No | 65 | 9.8 |
| Cronbach’s Alpha | Composite Reliability (CR) | |
|---|---|---|
| ATT | 0.704 | 0.870 |
| SN | 0.724 | 0.878 |
| PP | 0.861 | 0.906 |
| PB | 0.820 | 0.893 |
| PPG | 0.840 | 0.926 |
| RW | 0.872 | 0.922 |
| KMO and Bartlett’s Test | KMO Quantity of Sample Suitability | Bartlett’s Test of Sphericity | Degrees of Freedom (df) | Significance (p-Value) |
|---|---|---|---|---|
| Value | 0.966 | 7603.138 | 120 | 0.000 |
| Variable | Measurement Item | Factor Loadings | VIF | AVE | R2 |
|---|---|---|---|---|---|
| ATT | ATT1 | 0.855 | 1.420 | 0.771 | 0.435 |
| ATT2 | 0.901 | 1.420 | |||
| SN | SN1 | 0.868 | 1.475 | 0.783 | 0.430 |
| SN2 | 0.902 | 1.475 | |||
| PP | PP1 | 0.868 | 2.378 | 0.708 | 0.668 |
| PP2 | 0.853 | 2.171 | |||
| PP3 | 0.769 | 1.753 | |||
| PP4 | 0.872 | 2.393 | |||
| PB | PB1 | 0.859 | 1.920 | 0.735 | 0.572 |
| PB2 | 0.878 | 2.023 | |||
| PB3 | 0.835 | 1.660 | |||
| PPG | PPG1 | 0.927 | 2.102 | 0.862 | 0.756 |
| PPG2 | 0.930 | 2.102 | |||
| RW | RW1 | 0.876 | 2.055 | 0.797 | 0.734 |
| RW2 | 0.905 | 2.633 | |||
| RW3 | 0.896 | 2.498 |
| ATT | PB | PP | PPG | RW | SN | |
|---|---|---|---|---|---|---|
| ATT | 0.878 | |||||
| PB | 0.718 | 0.857 | ||||
| PP | 0.750 | 0.818 | 0.842 | |||
| PPG | 0.660 | 0.757 | 0.699 | 0.928 | ||
| RW | 0.677 | 0.790 | 0.744 | 0.792 | 0.893 | |
| SN | 0.718 | 0.710 | 0.683 | 0.656 | 0.699 | 0.885 |
| Benchmark Value | Saturated Model | |
|---|---|---|
| SRMR | <0.08 | 0.055 |
| H | Path | Path Coefficients | Indirect Effects | p-Values |
|---|---|---|---|---|
| H1 | ATT-RW | 0.022 | 0.559 | |
| H2 | SN-RW | 0.148 | 0.000 | |
| H3 | PP-RW | 0.145 | 0.001 | |
| PB-PP | 0.818 | 0.000 | ||
| H4 | PB-RW | 0.263 | 0.000 | |
| PPG-ATT | 0.660 | 0.000 | ||
| H5 | PPG-RW | 0.380 | 0.000 | |
| PPG-PB | 0.757 | 0.000 | ||
| PPG-SN | 0.656 | 0.000 | ||
| PPG-PB-PP | 0.619 | 0.000 | ||
| PPG-ATT-RW | 0.014 | 0.562 | ||
| PPG-PB-PP-RW | 0.090 | 0.001 | ||
| PPG-SN-RW | 0.097 | 0.000 | ||
| PPG-PB-RW | 0.199 | 0.000 | ||
| PB-PP-RW | 0.119 | 0.001 |
| Grade | Research Hypothesis | Result |
|---|---|---|
| H1 | Consumer attitudes toward recycling have a positive impact on consumers’ willingness to recycle | not supported |
| H2 | Consumers’ subjective norm has a positive impact on consumers’ willingness to recycle | supported |
| H3 | Packaging performance of recyclable packaging has a negative impact on consumers’ willingness to recycle | not supported |
| H4 | Consumers’ perceived benefits have a significant positive impact on consumers’ willingness to recycle | supported |
| H5 | There is a significant positive impact of government policy promotion on consumers’ willingness to recycle | supported |
Disclaimer/Publisher’s Note: The statements, opinions and data contained in all publications are solely those of the individual author(s) and contributor(s) and not of MDPI and/or the editor(s). MDPI and/or the editor(s) disclaim responsibility for any injury to people or property resulting from any ideas, methods, instructions or products referred to in the content. |
© 2025 by the authors. Licensee MDPI, Basel, Switzerland. This article is an open access article distributed under the terms and conditions of the Creative Commons Attribution (CC BY) license (https://creativecommons.org/licenses/by/4.0/).
Share and Cite
Hao, H.; Su, Y.; Liu, Z. Study on the Influencing Factors of Chinese Consumers’ Willingness to Participate in E-Commerce Agricultural Product Recyclable Packaging Recovery. Sustainability 2025, 17, 5991. https://doi.org/10.3390/su17135991
Hao H, Su Y, Liu Z. Study on the Influencing Factors of Chinese Consumers’ Willingness to Participate in E-Commerce Agricultural Product Recyclable Packaging Recovery. Sustainability. 2025; 17(13):5991. https://doi.org/10.3390/su17135991
Chicago/Turabian StyleHao, Huicheng, Yanhui Su, and Zemin Liu. 2025. "Study on the Influencing Factors of Chinese Consumers’ Willingness to Participate in E-Commerce Agricultural Product Recyclable Packaging Recovery" Sustainability 17, no. 13: 5991. https://doi.org/10.3390/su17135991
APA StyleHao, H., Su, Y., & Liu, Z. (2025). Study on the Influencing Factors of Chinese Consumers’ Willingness to Participate in E-Commerce Agricultural Product Recyclable Packaging Recovery. Sustainability, 17(13), 5991. https://doi.org/10.3390/su17135991
