Environmental and Cultural Tourism in Heritage-Led Regions—Performance Assessment of Cultural-Ecological Complexes Using Multivariate Data Envelopment Analysis
Abstract
1. Introduction
2. Real-World Background of Transformative Cultural Tourism
3. Transformative Culture Tourism: Scope
3.1. The Analysis Framework
3.2. Sustainable Co-Creation
4. Research Design and DEA Methodology
4.1. X-Factors
4.2. Stakeholder Participation and Data Collection
- Visitors represent the main demand side of circular cultural tourism innovative solutions. The survey concerned aims to explore under which conditions visitors/tourists prefer specific “circular” destinations and services, the appreciation of cultural resources in the pilot area/site, the interest in learning more and more deeply about local culture and heritage, preferable strategic development choices in the region/site and tourists’ sustainable behavior. Also, the survey focuses on Europeanisation to explore how visitors perceive the “feeling of being Europeans” through a visit to the pilot areas/sites concerned. Finally, the survey also addresses the market potential for circular cultural tourism, based on the relevant dimensions of co-creation in a cultural heritage context and its linkages with visitors’ behaviors promoting circular cultural tourism.
- Residents represent both the demand and supply side of circular cultural tourism. Residents are the beneficiaries, as well as the co-creators of “circular” cultural tourism destinations. This specific survey aims to explore how residents perceive cultural tourism development in their region (e.g., a threat or an opportunity, and under which conditions), and which trajectories of local development are preferred. The survey focuses on the potential role of residents as co-creators, assessing their interest, openness, trustworthiness, or entrepreneurial attitude.
- Other stakeholders represent in particular the supply side of circular cultural tourism, i.e., the ‘producers’ of tourism services and products. Stakeholders are NGOs, individuals, and entities in the cultural tourism value chain, including cultural and creative enterprises. They have a vested interest in accommodation services, restaurants, and gathering places, local food and craft production, transport services, tourist guidance, museums, and heritage sites. Clearly, stakeholders may also include local governments and public institutions providing environmental and socially supporting services (e.g., waste and water management agencies, funding bodies, public transport agencies, publicly managed heritage sites, etc.).
4.3. Principles of DEA
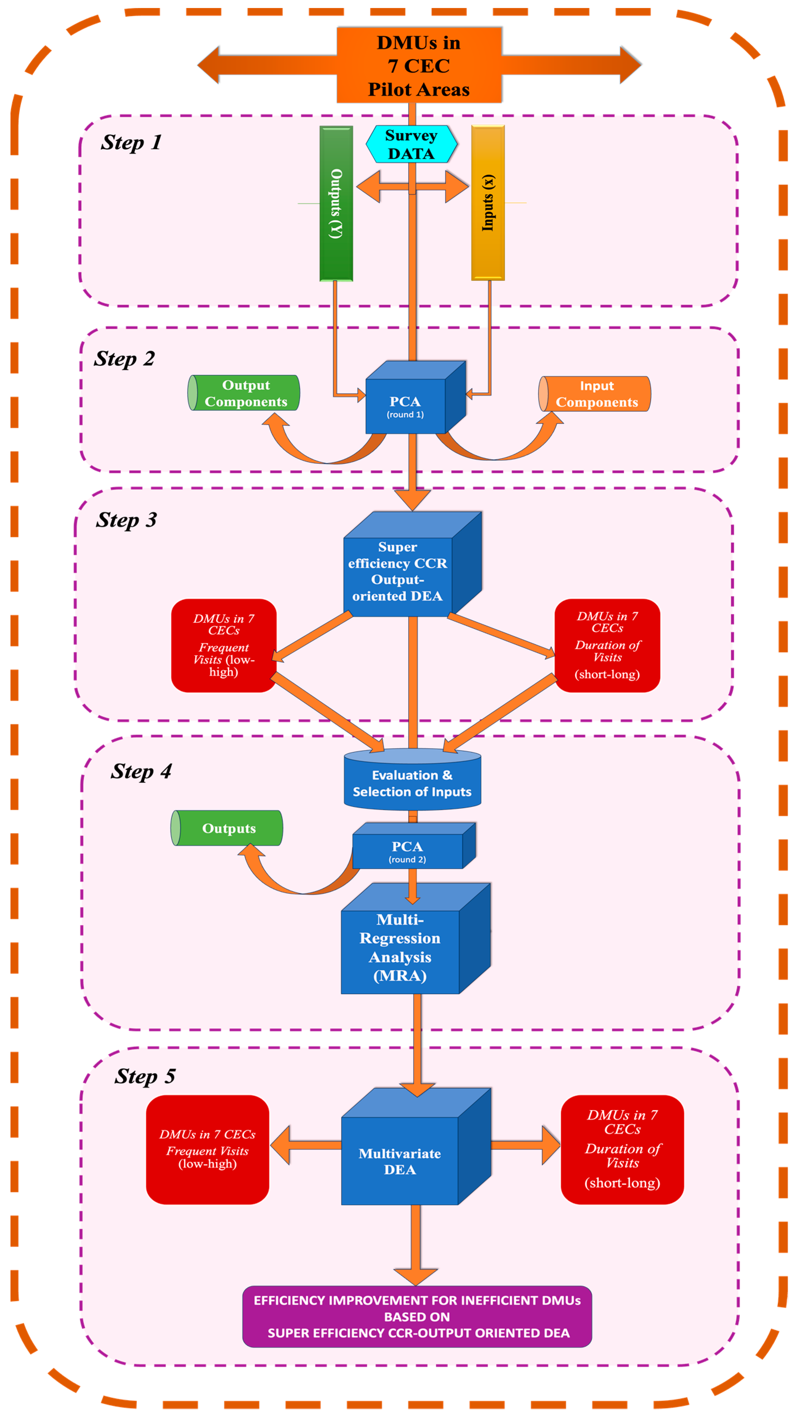
4.4. Research Methodology of Super-Efficient Multivariate DEA
- Data Collection and Selection of Inputs and Outputs (Step 1)
- ○
- Inputs are defined based on their relevance to tourism efficiency regarding CEC performance, such as frequency and Duration of Visits. This includes determining variables like Travel Experience, Quality of Services, Sustainability of the Destination, and motivational factors. Individual Characteristics are included because they influence tourists’ psychological and behavioral dispositions, particularly their motivation and perception of sustainability—both essential for understanding the transformative impact of cultural tourism. Co-creation literature indicates the relevance of socio-demographic factors in shaping tourism experiences. In this study, Individual Characteristics (IC1) are represented by an index comprising five indicators: groups, age, gender, education, and occupation. Careful consideration ensures that the selected inputs accurately reflect the multifaceted nature of tourism efficiency.
- ○
- Output measures include, inter alia, overall satisfaction, willingness to return, willingness to recommend, and a sense of European identity. Europeanisation captures the extent to which cultural tourism fosters cross-cultural appreciation and integration, which is relevant for sustainability strategies. Although ‘Europeanisation’ may appear to be a subjective concept, its operationalization in this study is based on standardized survey questions assessing visitors’ identification with European values and cultural integration. Its inclusion aligns with EU cultural policy goals and reflects broader regional identity formation, which is important for sustainability and cohesion in heritage-led tourism. These outputs are crucial for gauging the success of tourism strategies and their impact on visitors.
- Principal Component Analysis (PCA) (Step 2)
- DEA Super-Efficiency Analysis (Step 3)
- Comparative CEC Analysis (CCECA) (Step 4)
- Efficiency Improvement Strategies (Step 5)
5. Database
6. Results from Multivariate DEA
6.1. DEA Based on Frequency of Visits and Duration of Visits
- Individual Characteristics (IC1);
- Motivation and Driving Forces (MDF2);
- Social Network (SN3);
- Travel Experience (TE4);
- Sustainability of Destination (SD5);
- Quality of Services (QS6).
- General Satisfaction (GS);
- Willingness to Come Back (WCB);
- Willingness to recommend (WR);
- Europeanisation (EUS).
6.2. Comparative Study by Means of Multivariate Analysis
6.3. Impacts on Frequency of Visits and Duration of Visits: A Sensitivity Analysis
- Frequency of Visits: This option utilizes four significant input items (TE4, QS6, SD5, and MDF2) and four outputs: GS (General Satisfaction), WCB (Willingness to Come Back), WR (willingness to recommend), and EUS (Europeanization). This configuration allows for a focused analysis of how these factors influence efficiency in relation to the Frequency of Visits (see Figure 6).
- Duration of Visits: This option similarly uses the four significant input items (TE4, QS6, SD5, and MDF2) and outputs (GS, WCB, WR, and EUS), providing a consistent basis for examining the impact of these factors on efficiency with respect to the Duration of Visits (see Figure 7).
- Mark’s CEC consistently ranks first or second across all configurations (F1, F2, F3), with high scores of 1.393 in F1, 1.393 in F2, and 1.164 in F3. This demonstrates that Mark’s performance remains strong regardless of the Frequency of Visits, showcasing the region’s efficient use of the four key input factors (TE4, QS6, SD5, MDF2). Mark’s consistent top ranking emphasizes its excellence in managing tourism-related resources.
- However, Mark’s performance in high-frequency visits drops significantly, where it ranks 11th in F1, 13th in F2, and 14th in F3. This suggests that Mark faces difficulties in managing high-frequency visitors, likely due to service limitations or other logistical constraints. Specific strategies are needed to improve this aspect of high-frequency tourism. This drop in rank is critical for understanding how the region may need to adapt to varying visitor patterns, especially under conditions of high visitation rates.
- Other regions, such as Huesca, show more stable performance across different visit frequencies, with Huesca ranking fifth and second for low and high-frequency visits, respectively, while Karlsborg ranks fourth and eighth. In contrast, Basilicata and Larnaca consistently rank low across all configurations, indicating that these regions may face significant challenges in optimizing their offerings for both low and high-frequency visitors. These fluctuations highlight the importance of adaptive strategies tailored to both low and high-frequency scenarios, with an emphasis on enhancing infrastructure and service capacity.
- Mark’s CEC remains the top performer, securing first place in both short-duration and long-duration visits, with scores of 1.334 in D1 and 1.211 in D2. However, there is a slight decrease in the score for long-duration visits, suggesting that Mark could improve services for extended stays, possibly by enhancing engagement or offering more varied tourism experiences. This decrease points to areas where Mark can further develop its appeal to long-term visitors, such as providing additional amenities or activities that cater to extended stays.
- Sibiu shows a significant improvement between short and long-duration visits, improving its rank from 5th in short-duration visits to 3rd in long-duration visits (with a score of 1.087 in D1). This suggests that Sibiu may be better equipped to cater to longer stays, possibly due to its rich cultural and heritage experiences. Sibiu’s performance highlights the importance of fostering a deeper connection with visitors during their extended stays, potentially leveraging its cultural assets to enhance the visitor experience.
- Larnaca continues to underperform, with ranks of 12th and 14th in short and long-duration visits, indicating that the region may need major improvements in its infrastructure and offerings to compete effectively in these scenarios. Its consistently low performance across both categories highlights the need for a comprehensive overhaul of its tourist services to stay competitive.
- Basilicata ranks low as well, confirming that efficiency remains an issue for this region, regardless of visit duration. Basilicata’s performance across both visit types reaffirms the necessity of focused interventions aimed at improving operational efficiency and the visitor experience.
7. Conclusions
7.1. General Findings
- Travel Experience: Regions with a diverse range of high-quality, personalized experiences consistently outperform others. Investments in infrastructure, local cultural offerings, and well-rounded tourism packages are vital to enhancing this determinant, as supported by the exceptional DEA scores of the Mark region in Sweden.
- Quality of Services: Regions that prioritize high standards in hospitality and customer service demonstrate significantly higher efficiency. Initiatives like staff training programs, quality assurance mechanisms, and responsive feedback systems help maintain and improve service standards, as seen in Mark’s consistently high scores across different DEA configurations.
- Sustainability of Destination: Incorporating sustainable practices is essential for attracting eco-conscious travelers and preserving natural and cultural resources. Environmental conservation efforts, the safeguarding of cultural heritage, and the promotion of responsible tourism practices contribute to long-term competitiveness.
- Motivation and Driving Forces: Understanding tourists’ motivations and behaviors is crucial for attracting and retaining visitors. Effective strategies include targeted marketing campaigns, ongoing market research, and strategic collaborations with tourism stakeholders to align offerings with visitors’ expectations.
7.2. Policy Lessons
- Enhancing Travel Experience: Regions should focus on investing in infrastructure, developing local cultural activities, and offering comprehensive, experience-rich tourism packages to improve visitor engagement.
- Improving Quality of Services: Implement ongoing staff training programs, enforce quality assurance mechanisms, and use real-time customer feedback to maintain high service standards.
- Promoting Sustainability: Focus on environmental conservation, protecting cultural heritage, and integrating sustainable tourism practices into policy and development plans to attract eco-conscious visitors and preserve local assets.
- Understanding Tourist Motivations: Conduct detailed market research, design tailored marketing campaigns that resonate with target audiences, and establish collaborations with stakeholders to align offerings with tourist expectations.
Author Contributions
Funding
Institutional Review Board Statement
Informed Consent Statement
Data Availability Statement
Conflicts of Interest
Appendix A. Data Typology of Visitor Surveys
- Demographic Information
- ○
- Groups: Respondent type (categorized into three groups: resident, proximity traveler, and tourists.
- ○
- Age: Multiple age groups (18–24, 25–34, 35–44, etc.).
- ○
- Gender: Female, Male, or Prefer to self-describe.
- ○
- Education Level: No School, Primary/Middle School, Secondary/High School, College/University, Postgraduate.
- ○
- Occupation: Categories such as Student, Employee, Self-employed, Retired, etc.
- Visit Details
- ○
- Frequency of Visits: First-time visitor, occasional visitor, or frequent visitor of historic sites.
- ○
- Company: Who accompanied you during the visit? (e.g., Alone, Partner, Family).
- ○
- Source of Information: How did you learn about the Cultural Route? (e.g., Internet, Social Media, Friends).
- ○
- Motivation for Visit: Main reason for visiting (e.g., Holiday, Cultural heritage, Business).
- ○
- Duration of Visit: Ranging from a one-day visit to a week or more.
- Cultural and Natural Heritage Experience
- ○
- Satisfaction: Evaluation of cultural and natural heritage, festivals, music, craft, and art.
- ○
- Customization: Ability to tailor the visit based on personal desires/needs.
- ○
- Authenticity: Assessment of the site’s authenticity and its atmosphere.
- Transformative Travel Experience
- ○
- Learning Experience: Visitors’ perception of personal growth, connection to nature, and cultural learning.
- ○
- Impact on the Visitor: Statements assessing whether the visit changed the visitors’ perceptions or habits.
- ○
- Satisfaction: General Satisfaction with the transformative experience.
- Perception of European Culture and Identity
- ○
- Cultural Heritage from a European Perspective: Understanding the site’s role in representing European identity, history, and values.
- ○
- Sense of Belonging: Evaluation of how the visit strengthened the visitor’s connection to European culture.
- Sustainability of the Destination
- ○
- Environmental Sustainability: Availability of sustainable transport, green accommodations, and conservation efforts.
- ○
- Destination Management: Promotion of local food, crafts, and conservation efforts.
- ○
- Tourism and Community: Focus on social responsibility, tourism workers’ skills, and inclusivity for people with special needs.
- Global Satisfaction
- ○
- Overall Experience: Satisfaction with the Travel Experience, the Quality of Services (e.g., accommodations, restaurants, public places).
- ○
- Recommendations: Likelihood of recommending the visit to others and the willingness to contribute to heritage conservation efforts.
- Future Expectations
- ○
- Desired Enhancements: What would enhance the future experience (e.g., nature activities, spiritual experiences, smart working opportunities).
Appendix B. Original DEA Scores
| Score | |
|---|---|
| DMU | Option-B1 (6I-4O) |
| Huesca-Low-Frequent-Visits | 1.030 |
| Huesca-High-Frequent-Visits | 1.117 |
| Basilicata-Low-Frequent-Visits | 0.978 |
| Basilicata-High-Frequent-Visits | 1.029 |
| Sibiu-Low-Frequent-Visits | 1.030 |
| Sibiu-High-Frequent-Visits | 1.073 |
| Larnaca-Low-Frequent-Visits | 1.000 |
| Larnaca-High-Frequent-Visits | 1.017 |
| Karlsborg-Low-Frequent-Visits | 1.071 |
| Karlsborg-High-Frequent-Visits | 1.029 |
| Mark-Low-Frequent-Visits | 1.393 |
| Mark-High-Frequent-Visits | 1.016 |
| Vojvodina-Low-Frequent-Visits | 1.028 |
| Vojvodina-High-Frequent-Visits | 1.002 |
| Score | |
|---|---|
| DMU | Option-C1 (6I-4O) |
| Huesca-short-Duration-Visits | 1.048 |
| Huesca-Long-Duration-Visits | 1.070 |
| Basilicata-short-Duration-Visits | 0.991 |
| Basilicata-Long-Duration-Visits | 1.069 |
| Sibiu-short-Duration-Visits | 1.071 |
| Sibiu-Long-Duration-Visits | 1.087 |
| Larnaca-short-Duration-Visits | 1.004 |
| Larnaca-Long-Duration-Visits | 1.022 |
| Karlsborg-short-Duration-Visits | 1.078 |
| Karlsborg-Long-Duration-Visits | 1.031 |
| Mark-short-Duration-Visits | 1.334 |
| Mark-Long-Duration-Visits | 1.211 |
| Vojvodina-short-Duration-Visits | 1.004 |
| Vojvodina-Long-Duration-Visits | 1.024 |
Appendix C. PCA Outputs
| Component No. | Eigenvalue | Contribution Ratio | Cumulative Contribution Ratio |
|---|---|---|---|
| 1 | 2.45 | 61.24% | 61.24% |
| 2 | 0.72 | 18.09% | 79.33% |
| 3 | 0.48 | 11.93% | 91.26% |
| 4 | 0.35 | 8.74% | 100.00% |
| Eigenvector | Component 1 | Component 2 | Component 3 | Component 4 |
|---|---|---|---|---|
| GS | 0.517 | −0.206 | 0.752 | −0.352 |
| WCB | 0.523 | −0.236 | −0.654 | −0.492 |
| WR | 0.546 | −0.251 | −0.072 | 0.796 |
| EUS | 0.400 | 0.916 | −0.019 | 0.012 |
Appendix D. Multiple Regression Analysis Results
Descriptive Statistics of Regression Variables (Duration-Based DMUs)
| DMUs | Description | M | SD | Min | Max |
|---|---|---|---|---|---|
| IC1 | Individual Characteristics | 3.28 | 0.36 | 2.62 | 3.84 |
| MDF2 | Motivation and Driving Forces | 1.75 | 0.04 | 1.66 | 1.79 |
| SN3 | Social Network | 1.70 | 0.07 | 1.58 | 1.80 |
| TE4 | Travel Experience | 5.61 | 0.50 | 4.47 | 6.31 |
| SD5 | Sustainability of Destination | 4.22 | 1.05 | 2.32 | 6.12 |
| QS6 | Quality of Services | 4.57 | 1.12 | 2.75 | 6.38 |
| Regression Statistics | |||||||
| |||||||
| Analysis of Variance (ANOVA) Table | |||||||
| Source of Variation | Sum of Squares | Degrees of Freedom | Unbiased Variance | F-Ratio | p-Value | Decision | |
| Total Variation | 4650.352 | 898 | |||||
| Variation Due to Regression | 2834.119 | 6 | 472.3532 | 231.9852 | 0.000 | [***] | |
| Residual Variation | 1816.233 | 892 | 2.036135 | ||||
| Multiple Regression Model | |||||||
| Variable | Unstandardized Coefficient | Standardized Coefficient | F-Value | p-Value | Decision | Standard Error | VIF |
| IC1 | 0.025 | 0.008 | 0.132 | 0.716 | 0.068 | 1.09 | |
| MDF2 | 1.074 | 0.047 | 5.006 | 0.026 | [**] | 0.480 | 1.03 |
| SN3 | −0.235 | −0.019 | 0.766 | 0.382 | 0.269 | 1.07 | |
| TE4 | 1.333 | 0.647 | 620.129 | 0.000 | [***] | 0.054 | 1.54 |
| SD5 | 0.134 | 0.089 | 6.713 | 0.010 | [**] | 0.052 | 2.69 |
| QS6 | 0.185 | 0.129 | 15.167 | 0.000 | [***] | 0.047 | 2.52 |
| Constant | 1.039 | 1.179 | 0.278 | 0.957 | |||
| Regression Statistics | |||||||
| |||||||
| Analysis of Variance (ANOVA) Table | |||||||
| Source of Variation | Sum of Squares | Degrees of Freedom | Unbiased Variance | F-Ratio | p-Value | Decision | |
| Total Variation | 4650.352 | 898 | |||||
| Variation Due to Regression | 2832.468 | 4 | 708.117 | 348.2382 | 0.000 | [***] | |
| Residual Variation | 1817.884 | 894 | 2.033427 | ||||
| Multiple Regression Model | |||||||
| Variable | Unstandardized Coefficient | Standardized Coefficient | F-Value | p-Value | Decision | Standard Error | VIF |
| TE4 | 1.343 | 0.652 | 663.621 | 0.000 | [***] | 0.052 | 1.46 |
| QS6 | 0.181 | 0.126 | 14.787 | 0.000 | [***] | 0.047 | 2.47 |
| SD5 | 0.130 | 0.086 | 6.398 | 0.012 | [**] | 0.051 | 2.67 |
| MDF2 | 1.053 | 0.047 | 4.911 | 0.027 | [**] | 0.475 | 1.01 |
| Constant | 0.735 | 0.709 | 0.400 | 0.872 | |||
Appendix E. PCA-DEA Score
| Score | Rank | |||||
|---|---|---|---|---|---|---|
| DMU | Score-F1 (6I-4O) | Score-F2 (4I-4O) | Score-F3 (2I-4O) | Rank-F1 (6I-4O) | Rank-F2 (4I-4O) | Rank-F3 (2I-4O) |
| Huesca-Low-Frequent-Visits | 1.030 | 1.030 | 1.029 | 5 | 5 | 3 |
| Huesca-High-Frequent-Visits | 1.117 | 1.060 | 1.015 | 2 | 3 | 5 |
| Basilicata-Low-Frequent-Visits | 0.978 | 0.978 | 0.974 | 14 | 14 | 12 |
| Basilicata-High-Frequent-Visits | 1.029 | 1.019 | 1.011 | 7 | 8 | 6 |
| Sibiu-Low-Frequent-Visits | 1.030 | 1.010 | 1.006 | 6 | 10 | 7 |
| Sibiu-High-Frequent-Visits | 1.073 | 1.044 | 0.991 | 3 | 4 | 10 |
| Larnaca-Low-Frequent-Visits | 1.000 | 0.998 | 0.998 | 13 | 11 | 9 |
| Larnaca-High-Frequent-Visits | 1.017 | 1.010 | 0.965 | 10 | 9 | 13 |
| Karlsborg-Low-Frequent-Visits | 1.071 | 1.071 | 1.055 | 4 | 2 | 2 |
| Karlsborg-High-Frequent-Visits | 1.029 | 1.029 | 0.999 | 8 | 6 | 8 |
| Mark-Low-Frequent-Visits | 1.393 | 1.393 | 1.164 | 1 | 1 | 1 |
| Mark-High-Frequent-Visits | 1.016 | 0.985 | 0.950 | 11 | 13 | 14 |
| Vojvodina-Low-Frequent-Visits | 1.028 | 1.028 | 1.028 | 9 | 7 | 4 |
| Vojvodina-High-Frequent-Visits | 1.002 | 0.985 | 0.985 | 12 | 12 | 11 |
| Score | Rank | |||||
|---|---|---|---|---|---|---|
| DMU | Score-D1 (6I-4O) | Score-D2 (4I-4O) | Score-D3 (2I-4O) | Rank-D1 (6I-4O) | RankD2 (4I-4O) | Rank-D3 (2I-4O) |
| Huesca-short-Duration-Visits | 1.048 | 1.042 | 1.042 | 8 | 6 | 4 |
| Huesca-Long-Duration-Visits | 1.070 | 1.034 | 0.968 | 6 | 7 | 13 |
| Basilicata-short-Duration-Visits | 0.991 | 0.991 | 0.991 | 14 | 13 | 11 |
| Basilicata-Long-Duration-Visits | 1.069 | 1.069 | 1.030 | 7 | 5 | 5 |
| Sibiu-short-Duration-Visits | 1.071 | 1.004 | 1.001 | 5 | 12 | 10 |
| Sibiu-Long-Duration-Visits | 1.087 | 1.075 | 1.008 | 3 | 3 | 8 |
| Larnaca-short-Duration-Visits | 1.004 | 0.972 | 0.967 | 12 | 14 | 14 |
| Larnaca-Long-Duration-Visits | 1.022 | 1.022 | 0.980 | 11 | 10 | 12 |
| Karlsborg-short-Duration-Visits | 1.078 | 1.075 | 1.073 | 4 | 4 | 3 |
| Karlsborg-Long-Duration-Visits | 1.031 | 1.031 | 1.021 | 9 | 8 | 7 |
| Mark-short-Duration-Visits | 1.334 | 1.334 | 1.230 | 1 | 1 | 1 |
| Mark-Long-Duration-Visits | 1.211 | 1.196 | 1.196 | 2 | 2 | 2 |
| Vojvodina-short-Duration-Visits | 1.004 | 1.004 | 1.003 | 13 | 11 | 9 |
| Vojvodina-Long-Duration-Visits | 1.024 | 1.024 | 1.024 | 10 | 9 | 6 |
References
- Liu, J.; Nijkamp, P.; Lin, D. Urban-rural Imbalance and Tourism-Led Growth in China. Ann. Tour. Res. 2017, 64, 24–36. [Google Scholar] [CrossRef]
- Zou, W.; Wei, W.; Ding, S.; Xue, J. The relationship between place attachment and tourist loyalty: A meta-analysis. Tour. Manag. Perspect. 2022, 43, 100983. [Google Scholar] [CrossRef]
- Isard, W.; Schooler, E.W. Industrial Complex Analysis, Agglomeration Economies and Regional Development. J. Reg. Sci. 1959, 1, 19–33. [Google Scholar] [CrossRef]
- Nijkamp, P. Planning of Industrial Complexes by Means of Geometric Programming; Rotterdam University Press: Rotterdam, The Netherlands, 1972. [Google Scholar]
- Porter, M.E. The Competitive Advantage of Nations; Free Press: New York, NY, USA, 1990. [Google Scholar]
- Karlsson, C.; Johansson, B.; Stough, R.R. Studies in Regional Economic Development; Edward Elgar Publishing: Cheltenham, UK, 2014. [Google Scholar]
- Fusco Girard, L.; Forte, F. Città Sostenibile e Sviluppo Umano; Franco Angeli: Milano, Italy, 2000. [Google Scholar]
- Fusco Girard, L.; Gravagnuolo, A. Circular Economy and Cultural Heritage Landscape Regeneration, Circular Business, Financing and Governance Models for a Competitive Europe. BDC Boll. Cent. Calza Bini 2017, 1, 35–52. [Google Scholar]
- Batabyal, A.A.; Nijkamp, P. (Eds.) The Creative Class Revisited; World Scientific: Singapore, 2023. [Google Scholar]
- Smith, M.; Richards, G. The Routledge Handbook of Cultural Tourism; Taylor & Francis: London, UK, 2013. [Google Scholar] [CrossRef]
- Fischer, L.B.; Newig, J. Importance of Actors and Agency in Sustainability Transitions: A Systematic Exploration of the Literature. Sustainability 2016, 8, 476. [Google Scholar] [CrossRef]
- Guzman, P.C. World Heritage Cities and Sustainable Urban Development: Bridging Global and Local Levels in Monitoring the Sustainable Urban Development of World Heritage Cities. Ph.D. Thesis, Eindhoven University of Technology, Eindhoven, The Netherlands, 2017. [Google Scholar]
- Nocca, F. The Role of Cultural Heritage in Sustainable Development: Multidimensional Indicators as Decision-Making Tool. Sustainability 2017, 9, 1882. [Google Scholar] [CrossRef]
- Corona, B.; Shen, L.; Reike, D.; Rosales Carreón, J.; Worrel, E. Towards Sustainable Development through the Circular Economy—A Review and Critical Assessment on Current Circularity Metrics. Resour. Conserv. Recycl. 2019, 151, 104498. [Google Scholar] [CrossRef]
- Dredge, D.; Phi, G.T.L.; Mahadevan, R.; Meehan, E.; Popescu, E. Digitalisation in Tourism. In-Depth Analysis of Challenges and Opportunities; Executive Agency for Small and Medium-Sized Enterprises (EASME), European Commission: Brussels, Belgium, 2019; Available online: https://ec.europa.eu/docsroom/documents/33163/attachments/1/translations/en/renditions/native (accessed on 30 March 2025).
- Bosone, M.; Nocca, F.; Fusco Girard, L. The Circular City Implementation: Cultural Heritage and Digital Technology. In Culture and Computing. Interactive Cultural Heritage and Arts; Rauterberg, M., Ed.; Springer: Berlin, Germany, 2021. [Google Scholar]
- Geissdoerfer, M.; Savaget, P.; Bocken, N.M.P.; Hubink, E.J. The Circular Economy—A New Sustainability Paradigm? J. Clean. Prod. 2017, 143, 757–768. [Google Scholar] [CrossRef]
- Foster, G. Circular Economy Strategies for Adaptive Reuse of Cultural Heritage Buildings to Reduce Environmental Impacts. Resour. Conserv. Recycl. 2020, 152, 104507. [Google Scholar] [CrossRef]
- Valencia, M.; Bocken, N.; Loaiza, C.; De Jaeger, S. The Social Contribution of the Circular Economy. J. Clean. Prod. 2023, 408, 137082. [Google Scholar] [CrossRef]
- Howard, P.; Thompson, I.; Waterton, E. (Eds.) The Routledge Companion to Landscape Studies; Routledge: London, UK, 2022. [Google Scholar]
- van den Bergh, J.C.J.M. Human Evolution Beyond Biology and Culture; Cambridge University Press: Cambridge, UK, 2018. [Google Scholar]
- Gravagnuolo, A.; Fusco Girard, L.; Ost, C.; Saleh, R. Evaluation Criteria for a Circular Adaptive Reuse of Cultural Heritage. BDC Boll. Cent. Calza Bini 2017, 17, 185–216. [Google Scholar]
- Ramkissoon, H. Perceived Social Impacts of Tourism and Quality-of-Life: A new Conceptual Model. J. Sustain. Tour. 2020, 31, 442–459. [Google Scholar] [CrossRef]
- Fusco Girard, L.; Kourtit, K.; Nijkamp, P. (Eds.) The Future of Liveable Cities; Springer: Berlin, Germany, 2024. [Google Scholar]
- Cole, S. The Regional Science of Tourism: An Overview. J. Reg. Anal. Policy 2007, 37, 183–192. [Google Scholar] [CrossRef]
- Sheldon, P.J.; Daniele, R. Social Entrepreneurship and Tourism: Philosophy and Practice. In Social Entrepreneurship and Tourism; Sheldon, P.J., Daniele, R., Eds.; Springer: Berlin/Heidelberg, Germany, 2016. [Google Scholar] [CrossRef]
- Murray, A.; Skene, K.; Haynes, K. The Circular Economy: An Interdisciplinary Exploration of the Concept and Application in Global Context. J. Bus. Ethics 2017, 140, 369–380. [Google Scholar] [CrossRef]
- Marin, J.; De Meulder, B. Interpreting Circularity. Circular City Representations Concealing Transition Drivers. Sustainability 2018, 10, 1310. [Google Scholar] [CrossRef]
- Sheldon, P.J. Tourism Resilience and Recovery: A Global Movement; CABI, Wallingford: Oxfordshire, UK, 2022. [Google Scholar]
- Cultural Heritage Counts for Europe. 2015. Available online: http://blogs.encatc.org/culturalheritagecountsforeurope/wp-content/uploads/2015/06/CHCfE_FULL-REPORT_v2.pdf (accessed on 30 March 2025).
- Kourtit, K.; Nijkamp, P. Cultural-Ecological Complexes in the Netherlands: An Evidence-Based and Model-Oriented Study. J. Cult. Herit. 2022, 54, 248–262. [Google Scholar] [CrossRef]
- Prahalad, C.K.; Ramaswamy, V. Co-Creating Unique Value with Customers. Strategy Leadersh. 2004, 32, 4–9. [Google Scholar] [CrossRef]
- Vargo, S.L.; Lusch, R.F. Evolving to a New Dominant Logic. J. Mark. 2004, 68, 1–17. [Google Scholar] [CrossRef]
- Minkiewicz, J.; Evans, J.; Bridson, K. How do Consumers Co-create their Experiences? An Exploration in the Heritage Sector. J. Mark. Manag. 2014, 30, 30–59. [Google Scholar] [CrossRef]
- Suntikul, W.; Jachna, T. The Co-Creation/Place Attachment Nexus. Tour. Manag. 2016, 52, 276–286. [Google Scholar] [CrossRef]
- Chen, C.F.; Leask, A.; Phou, S. Symbolic, Experiential and Functional Consumptions of Heritage Tourism Destinations: The Case of Angkor World Heritage Site, Cambodia. Int. J. Tour. Res. 2016, 18, 602–611. [Google Scholar] [CrossRef]
- Buonincontri, P.; Marasco, A.; Ramkissoon, H. Visitors’ Experience, Place Attachment and Sustainable Behaviour at Cultural Heritage Sites: A Conceptual Framework. Sustainability 2017, 9, 1112. [Google Scholar] [CrossRef]
- Charnes, A.; Cooper, W.W.; Golany, B.; Seiford, L.M.; Stutz, J. Foundation of Data Envelopment Analysis for Pareto-Kopmans Efficient Empirical Production Functions. J. Econom. 1985, 30, 91–107. [Google Scholar] [CrossRef]
- Cooper, W.W.; Tone, K.; Seiford, L.M. Introduction to Data Envelopment Analysis and Its Uses; Springer Science, Business Media: New York, NY, USA, 2006. [Google Scholar]
- Seiford, L. A Cyber-Bibliography for Data Envelopment Analysis; Springer Science Business Media: New York, NY, USA, 2005. [Google Scholar]
- Thanassoulis, E.; Dyson, R.G. Estimating Preferred Target Input-Output Levels Using Data Envelopment Analysis. Eur. J. Oper. Res. 1992, 56, 80–97. [Google Scholar] [CrossRef]
- Golany, B. An Interactive MOLP Procedure for the Extension of DEA to Effectiveness Analysis. J. Oper. Res. Soc. 1988, 39, 725–734. [Google Scholar] [CrossRef]
- Joro, T.; Korhonen, P.; Wallenius, J. Structural Comparison of Data Envelopment Analysis and Multiple Objective Linear Programming. Manag. Sci. 1998, 44, 962–970. [Google Scholar] [CrossRef]
- Halme, M.; Joro, T.; Korhonen, P.; Salo, S.; Wallenius, J. A Value Efficiency Approach to Incorporating Preference Information in Data Envelopment Analysis. Manag. Sci. 1999, 45, 103–115. [Google Scholar] [CrossRef]
- Korhonen, J.; Soismaa, M.; Siljamäki, A. On the Use of Value Efficiency Analysis and Some Further Developments. J. Product. Anal. 2002, 17, 49–64. [Google Scholar] [CrossRef]
- Korhonen, P.; Stenfors, S.; Syrjänen, M. Multiple objective approach as an alternative to radial projection in DEA. J. Product. Anal. 2003, 20, 305–321. [Google Scholar] [CrossRef]
- Lins, M.P.E.; Angulo-Meza, L.; Moreira da Silva, A.C. A Multi-objective Approach to Determine Alternative Targets in Data Envelopment Analysis. J. Oper. Res. 2004, 55, 1090–1101. [Google Scholar] [CrossRef]
- Suzuki, S.; Nijkamp, P. Preference Elicitation in Generalized Data Envelopment Analysis: In Search of a New Energy Balance in Japan. In Socioeconomic Environmental Policies and Evaluations in Regional Science; New Frontiers in Regional Science: Asian Perspectives; Shibusawa, H., Sakurai, K., Mizunoya, T., Uchida, S., Eds.; Springer: Singapore, 2016; Volume 24, pp. 601–618. [Google Scholar]
- Kourtit, K.; Nijkamp, P.; Suzuki, S. The Rat Race between World Cities. Comput. Environ. Urban Syst. 2013, 38, 67–77. [Google Scholar] [CrossRef]
- Valeria Avilés-Sacoto, S.; Cook, W.D.; Güemes-Castorena, D.; Zhu, J. Modelling Efficiency in Regional Innovation Systems: A Two-Stage Data Envelopment Analysis Problem with Shared Outputs within Groups of Decision-Making Units. Eur. J. Oper. Res. 2020, 287, 572–582. [Google Scholar] [CrossRef]
- Dyson, R.G.; Allen, R.; Camanho, A.S.; Podinovski, V.V.; Sarrico, C.S.; Shale, E.A. Pitfalls and Protocols in DEA. Eur. J. Oper. Res. 2001, 132, 245–259. [Google Scholar] [CrossRef]
- Kourtit, K. City Intelligence for Enhancing Urban Performance Value: A Conceptual Study on Data Decomposition in Smart Cities. Asia-Pac. J. Reg. Sci. 2021, 5, 191–222. [Google Scholar] [CrossRef]
- Arribas-Bel, D.; Kourtit, K.; Nijkamp, P. The Socio-Cultural Sources of Urban Buzz. Environ. Plan. C 2016, 34, 188–204. [Google Scholar] [CrossRef]
- Nandasena, R.; Morrison, A.; Cai, W.; Coca-Stefaniak, J.A. Transformational Tourism: A Visionary Approach to Sustainable Tourism? In Handbook on Trends and Issues in Global Tourism; Morrison, A., Buhalis, D., Eds.; Routledge: London, UK, 2023. [Google Scholar]
- Andersen, P.; Petersen, N.C. A Procedure for Ranking Efficient Units in Data Envelopment Analysis. Manag. Sci. 1993, 39, 1179–1297. [Google Scholar] [CrossRef]







| Variable | Standard OLS Estimate (s.e.) | p-Value |
|---|---|---|
| Constant | 1.039 (0.957) | 0.278 |
| IC1 | 0.025 (0.068) | 0.716 |
| MDF2 | 1.074 * (0.480) | 0.026 |
| SN3 | −0.235 (0.269) | 0.382 |
| TE4 | 1.333 *** (0.054) | <0.001 |
| SD5 | 0.134 ** (0.052) | 0.010 |
| QS6 | 0.185 *** (0.047) | <0.001 |
| Adjusted R2 = 0.610 | ||
| Variable | Standard OLS Estimate (s.e.) | p-Value |
|---|---|---|
| Constant | 0.735 (0.872) | 0.400 |
| TE4 | 1.343 *** (0.052) | <0.001 |
| QS6 | 0.181 *** (0.047) | <0.001 |
| SD5 | 0.130 ** (0.051) | 0.012 |
| MDF2 | 1.053 * (0.475) | 0.027 |
| Adjusted R2 = 0.609 | ||
Disclaimer/Publisher’s Note: The statements, opinions and data contained in all publications are solely those of the individual author(s) and contributor(s) and not of MDPI and/or the editor(s). MDPI and/or the editor(s) disclaim responsibility for any injury to people or property resulting from any ideas, methods, instructions or products referred to in the content. |
© 2025 by the authors. Licensee MDPI, Basel, Switzerland. This article is an open access article distributed under the terms and conditions of the Creative Commons Attribution (CC BY) license (https://creativecommons.org/licenses/by/4.0/).
Share and Cite
Kourtit, K.; Nijkamp, P.; Suzuki, S. Environmental and Cultural Tourism in Heritage-Led Regions—Performance Assessment of Cultural-Ecological Complexes Using Multivariate Data Envelopment Analysis. Sustainability 2025, 17, 5871. https://doi.org/10.3390/su17135871
Kourtit K, Nijkamp P, Suzuki S. Environmental and Cultural Tourism in Heritage-Led Regions—Performance Assessment of Cultural-Ecological Complexes Using Multivariate Data Envelopment Analysis. Sustainability. 2025; 17(13):5871. https://doi.org/10.3390/su17135871
Chicago/Turabian StyleKourtit, Karima, Peter Nijkamp, and Soushi Suzuki. 2025. "Environmental and Cultural Tourism in Heritage-Led Regions—Performance Assessment of Cultural-Ecological Complexes Using Multivariate Data Envelopment Analysis" Sustainability 17, no. 13: 5871. https://doi.org/10.3390/su17135871
APA StyleKourtit, K., Nijkamp, P., & Suzuki, S. (2025). Environmental and Cultural Tourism in Heritage-Led Regions—Performance Assessment of Cultural-Ecological Complexes Using Multivariate Data Envelopment Analysis. Sustainability, 17(13), 5871. https://doi.org/10.3390/su17135871

