The Impact Mechanisms of New Quality Productive Forces on Rural Transformation: Evidence from Shandong Province, China
Abstract
1. Introduction
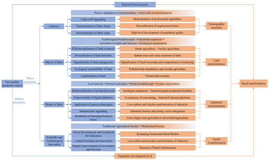
2. Theoretical Analysis
2.1. Direct Effects of NQPF on RT
2.2. Mediating Effects of NQPF on RT
2.3. Heterogeneous Effects of NQPF on RT
2.4. Mechanisms of NQPF Influence on RT
3. Research Design
3.1. Model Setup
3.1.1. Basic Regression Model
3.1.2. Mediation Effect Model
3.2. Variables and Data
3.2.1. Dependent Variable
3.2.2. Core Explanatory Variable
3.2.3. Control Variables
3.2.4. Intermediary Variables
3.3. Data Source and Statistical Description
4. Empirical Results Analysis
4.1. Basic Regression Analysis
4.2. Robustness Analysis
4.3. Endogeneity Analysis
4.4. Impact Mechanism Analysis
4.5. Analysis of Heterogeneity
5. Conclusions and Discussion
5.1. Conclusions
5.2. Discussion
6. Recommendations
Author Contributions
Funding
Institutional Review Board Statement
Informed Consent Statement
Data Availability Statement
Conflicts of Interest
References
- Deavers, K. What is rural? Policy Stud. J. 1992, 20, 184. [Google Scholar] [CrossRef]
- Braga, G.B.; Remoaldo, P.C.; Fiúza, A.L.d.C. A methodology for definition of rural spaces: An implementation in Brazil. Ciência Rural 2015, 46, 375–380. [Google Scholar] [CrossRef]
- Nieto Masot, A.; Cardenas Alonso, G.; Engelmo Moriche, A. Spatial analysis of the rural-urban structure of the Spanish municipalities. ISPRS Int. J. Geo-Inf. 2020, 9, 213. [Google Scholar] [CrossRef]
- Du, Y.; Zhao, Z.; Liu, S.; Li, Z. The impact of agricultural labor migration on the urban–rural dual economic structure: The case of liaoning province, China. Land 2023, 12, 622. [Google Scholar] [CrossRef]
- Smith, G.; Archer, R.; Nandwani, D.; Li, J. Impacts of urbanization: Diversity and the symbiotic relationships of rural, urban, and spaces in-between. Int. J. Sustain. Dev. World Ecol. 2018, 25, 276–289. [Google Scholar] [CrossRef]
- Yao, Q.; An, N.; Gu, G.; Yang, E.; Yang, H.; Li, C.; Yan, K. Research progress on features and characteristics of rural settlements: Literature distribution, key issues, and development trends. Buildings 2023, 13, 2457. [Google Scholar] [CrossRef]
- Liu, Y.; Long, H.; Chen, Y.; Wang, J.; Li, Y.; Li, Y.; Yang, Y.; Zhou, Y. Progress of research on urban-rural transformation and rural development in China in the past decade and future prospects. J. Geogr. Sci. 2016, 26, 1117–1132. [Google Scholar] [CrossRef]
- Bruno, L.; Fréguin-Gresh, S.; White, E.T. Structural Transformation and Rural Change Revisited; World Bank Publications: Washington, DC, USA, 2012. [Google Scholar]
- Sudaryanto, T.; Dermoredjo, S.K.; Purba, H.J.; Rachmawati, R.R.; Irawan, A.R. Regional rural transformation and its association with household income and poverty incidence in Indonesia in the last two decades. J. Integr. Agric. 2023, 22, 3596–3609. [Google Scholar] [CrossRef]
- Lichter, D.T.; Brown, D.L. Rural America in an urban society: Changing spatial and social boundaries. Annu. Rev. Sociol. 2011, 37, 565–592. [Google Scholar] [CrossRef]
- Xie, F.; Jiang, N.; Kuang, X. Towards an accurate understanding of ‘new quality productive forces’. Econ. Political Stud. 2025, 13, 1–15. [Google Scholar] [CrossRef]
- Guangqin, L.; Mengjiao, L. Provincial-level New Quality Productive Forces in China: Evaluation, Spatial Pattern and Evolution Characteristics. Econ. Geogr. 2024, 44, 116–125. [Google Scholar]
- Zhou, W.; Xu, L. On new quality productivity: Connotative characteristics and important focus. Reform 2023, 10, 1–13. [Google Scholar]
- Gao, F. The logic, multidimensional connotation and current significance of “new quality productivity”. Chin. Rev. Political Econ. 2023, 14, 127–145. [Google Scholar]
- Zhang, L.; Pu, Q. The connotation characteristic, theoretical innovation and value implication of new quality productivity. J. Chongqing Univ. (Soc. Sci. Ed.) 2024, 29, 137–148. [Google Scholar]
- Xu, Y.; Wang, R.; Zhang, S. Digital Economy, Green Innovation Efficiency, and New Quality Productive Forces: Empirical Evidence from Chinese Provincial Panel Data. Sustainability 2025, 17, 633. [Google Scholar] [CrossRef]
- Luo, C.; Wei, D.; Su, W.; Lu, J. Association between regional digitalization and high-quality economic development. Sustainability 2023, 15, 1909. [Google Scholar] [CrossRef]
- Wen, R.; Li, Y.; Zhang, J. The empowerment of agricultural new quality productive forces by digital economy: Theoretical mechanisms and empirical verification. Chin. J. Eco-Agric. 2025, 33, 1–14. [Google Scholar]
- Liu, H.; Li, X. How digital technology can improve new quality productive forces?—Perspective of total factor agricultural carbon productivity. J. Asian Econ. 2025, 98, 101921. [Google Scholar] [CrossRef]
- Lin, L.; Gu, T.; Shi, Y. The influence of new quality productive forces on high-quality agricultural development in China: Mechanisms and empirical testing. Agriculture 2024, 14, 1022. [Google Scholar] [CrossRef]
- Huang, Q.; Guo, W.; Wang, Y. A Study of the Impact of New Quality Productive Forces on Agricultural Modernization: Empirical Evidence from China. Agriculture 2024, 14, 1935. [Google Scholar] [CrossRef]
- Wang, Q.; Chen, X. Can new quality productive forces promote inclusive green growth: Evidence from China. Front. Environ. Sci. 2024, 12, 1499756. [Google Scholar] [CrossRef]
- Wang, Q.; Du, Z. Exploring the Coexistence Between New Quality Productive Force Developments, Human Capital Level Improvements and Time Poverty from a Time Utilization Perspective. Sustainability 2025, 17, 930. [Google Scholar] [CrossRef]
- Fang, C. On integrated urban and rural development. J. Geogr. Sci. 2022, 32, 1411–1426. [Google Scholar] [CrossRef]
- Horáková, H.; Boscoboinik, A. From Production to Consumption: Transformation of Rural Communities; LIT Verlag Münster: Münster, Germany, 2012; Volume 35. [Google Scholar]
- Fang, C.; Sun, B. The connotation of new quality productive forces and research priorities for driving urban-rural integrated development from the geographical perspective. Acta Geogr. Sin. 2024, 79, 1357–1370. [Google Scholar]
- Gao, X.; Yan, X.; Song, S.; Xu, N. The Impact and Mechanism of New-Type Urbanization on New Quality Productive Forces: Empirical Evidence from China. Sustainability 2025, 17, 353. [Google Scholar] [CrossRef]
- Cao, J.; Zhang, L.; He, J.; Chen, L. New Productive Forces and Urban-rural Balanced Development: Coupling Coordination, Regional Differences and Dynamic Evolution. J. Yunnan Agric. Univ. (Soc. Sci.) 2025, 19, 1–11. [Google Scholar]
- Wang, D.; Chen, C.; Findlay, C. A review of rural transformation studies: Definition, measurement, and indicators. J. Integr. Agric. 2023, 22, 3568–3581. [Google Scholar] [CrossRef]
- Rezaei-Moghaddam, K.; Karami, E. A multiple criteria evaluation of sustainable agricultural development models using AHP. Environ. Dev. Sustain. 2008, 10, 407–426. [Google Scholar] [CrossRef]
- Carof, M.; Colomb, B.; Aveline, A. A guide for choosing the most appropriate method for multi-criteria assessment of agricultural systems according to decision-makers’ expectations. Agric. Syst. 2013, 115, 51–62. [Google Scholar] [CrossRef]
- Li, T.; Long, H. Rural development from viewpoints of transformation and coordination: A case in Shandong Province. Prog. Geogr 2014, 33, 531–541. [Google Scholar]
- He, Y.; Fan, S.; Zhou, G.; Tang, C.; Peng, P. Evaluation of rural transformation development in Hunan Province based on major function oriented zoning. Prog. Geogr. 2018, 37, 667–676. [Google Scholar]
- Zhang, Z.; Li, Y.; Elahi, E.; Wang, Y. Comprehensive evaluation of agricultural modernization levels. Sustainability 2022, 14, 5069. [Google Scholar] [CrossRef]
- Guo, X.; Hu, Y. Construction of evaluation index system of rural revitalization level. Agric. Econ. Manag 2020, 5, 5–15. [Google Scholar]
- Zhang, D.; Lin, Q.; Mao, S. Addressing Rural Decline: China’s Practices in Rural Transformation and Farmers’ Income Growth. Agriculture 2024, 14, 1654. [Google Scholar] [CrossRef]
- Saha, S.; Alam, M.J.; Al Abbasi, A.A.; Begum, I.A.; Parikh, P.; Rola-Rubzen, M.F. The Effect of Rural Land Mortgaging on Rural Transformation at the Regional Level in Bangladesh. Land Degrad. Dev. 2025, 36, 1977–1992. [Google Scholar] [CrossRef]
- Liu, Y.; Chen, W.; Zhang, X.; Liao, W. Digital economy, consumption structure and rural economic transformation: A case study of China. Front. Sustain. Food Syst. 2025, 9, 1565067. [Google Scholar] [CrossRef]
- Liu, Y.; Yang, R.; Long, H.; Gao, J.; Wang, J. Implications of land-use change in rural China: A case study of Yucheng, Shandong province. Land Use Policy 2014, 40, 111–118. [Google Scholar] [CrossRef]
- Wei, L. Accelerating the Cultivation of the New Quality Productive Forces to Advance High quality Development. Econ. Theory Bus. Manag. 2024, 44, 1. [Google Scholar]
- Yoon, B.K.; Tae, H.; Jackman, J.A.; Guha, S.; Kagan, C.R.; Margenot, A.J.; Rowland, D.L.; Weiss, P.S.; Cho, N.-J. Entrepreneurial talent building for 21st century agricultural innovation. ACS Nano. 2021, 15, 10748–10758. [Google Scholar] [CrossRef]
- Junxiang, L.; Liang, Z.; Kaiqi, C.; Shuman, S. Research on the construction of talent support system for industrial revitalization in the strategy of rural revitalization. Acad. J. Humanit. Soc. Sci. 2022, 5, 116–121. [Google Scholar]
- Li, K. The Promoting Role of New Quality Productive Forces in Rural Revitalization and Its Mechanism Analysis—An Empirical Study Based on the Effects of Innovation Spillover and Industrial Upgrading. Adv. Econ. Manag. Res. 2025, 13, 238. [Google Scholar] [CrossRef]
- Cui, J.; Du, D. New quality productive forces, urban-rural integration and industrial chain resilience. Int. Rev. Econ. Financ. 2025, 102, 104245. [Google Scholar] [CrossRef]
- Lee, C.-C.; He, Z.-W.; Yuan, Z. A pathway to sustainable development: Digitization and green productivity. Energy Econ. 2023, 124, 106772. [Google Scholar] [CrossRef]
- Cheng, M.; Wang, J.; Yang, S.; Li, Q. The driving effect of technological innovation on green development: From the perspective of efficiency. Energy Policy 2024, 188, 114089. [Google Scholar] [CrossRef]
- Wang, J.; Liu, R. The driving logic and path of new quality productivity in rural revitalization. J. Shenzhen Univ. (Humanit. Soc. Sci.) 2024, 41, 16–24. [Google Scholar]
- Hui, Z.; Qi, T. On the Important Principles of Developing New Quality Productive Forces Based on Local Conditions. Teach. Res. 2024, 58, 16. [Google Scholar]
- Xu, D.; Fei, X.; Chen, Q.; Hong, X.; Shen, G. Interplay of Industrial Transformation, Diversified Governance, and Talent Gathering on the Ruralization of China. J. Urban Plan. Dev. 2025, 151, 04024055. [Google Scholar] [CrossRef]
- Rahman Khan, S. The sociology of elites. Annu. Rev. Sociol. 2012, 38, 361–377. [Google Scholar] [CrossRef]
- Wang, Z. Research on the Impact of New Quality Productive Force on High Quality Development of Agricultural Economy. In Forum on Research and Innovation Management; Scineer Publishing Pte. Ltd.: Singapore; Available online: https://ojs.scineer-pub.com/index.php/FRIM/article/viewFile/6033/5751 (accessed on 22 June 2025).
- Long, H. Land use transition and rural transformation development. Prog. Geogr. 2012, 31, 131–138. [Google Scholar]
- Yang, Y.; Liu, Y.; Li, Y.; Li, J. Measure of urban-rural transformation in Beijing-Tianjin-Hebei region in the new millennium: Population-land-industry perspective. Land Use Policy 2018, 79, 595–608. [Google Scholar] [CrossRef]
- Wang, L.; Khan, Q.U.; Zhang, D. Rural transformation index: Measuring rural–urban disparities. Springer: Berlin/Heidelberg, Germany, 2013; pp. 213–240. [Google Scholar]
- Li, Y.; Long, H.; Liu, Y. Spatio-temporal pattern of China’s rural development: A rurality index perspective. J. Rural Stud. 2015, 38, 12–26. [Google Scholar] [CrossRef]
- Liu, Z. New Production Relations Driven by New Quality Productive Forces: Trends, Challenges and Countermeasures. China Financ. Econ. Rev. 2024, 13, 45–58. [Google Scholar] [CrossRef]
- Zhang, Z.; Li, J.; Tangnur, H. Measurement and spatiotemporal evolution of the development level of China’s new quality productive forces. Stat. Decis 2024, 9, 18–23. [Google Scholar]
- Zhu, D.; Ye, L. Agricultural New Quality Productive Force in China: Level Measurement and Dynamic Evolution. Stat. Decis 2024, 40, 24–30. [Google Scholar]
- Ruan, J.; Yang, Q.; Ye, W.; Zhang, Y. Rural Entrepreneurship Development in China:Index Construction and Measurement Analysis. Econ. Manag. 2024, 38, 9–18. [Google Scholar]
- Wang, L.; Jiang, H.; Dong, Z. Will industrial intelligence reshape the geography of companies. China Ind. Econ. 2022, 2, 137–155. [Google Scholar]
- Guo, F.; Wang, J.; Wang, F.; Kong, T.; Zhang, X.; Cheng, Z. Measuring China’s digital financial inclusion: Index compilation and spatial characteristics. China Econ. Q. 2020, 19, 1401–1418. [Google Scholar]
- Su, L.; Peng, Y. Farmers’ digital literacy, elite identity and participation in rural digital governance. J. Agrotech. Econ. 2022, 1, 34–50. [Google Scholar]
- Li, S.; Liu, J.; Guo, W. Empowered or Negative? Research on the Impact of Industrial Agglomeration on the Development of Agricultural New Quality Productive Forces: Evidence from Shandong Province, China. Sustainability 2025, 17, 3348. [Google Scholar] [CrossRef]
- Wen, Z.; Ye, B. Analyses of mediating effects: The development of methods and models. Adv. Psychol. Sci. 2014, 22, 731. [Google Scholar] [CrossRef]
- Mallinckrodt, B.; Abraham, W.T.; Wei, M.; Russell, D.W. Advances in testing the statistical significance of mediation effects. J. Couns. Psychol. 2006, 53, 372. [Google Scholar] [CrossRef]
- Zhang, S.; Wu, S. Evaluation of digital rural development from the perspective of rural revitalization–take Zhejiang province as an example. Strateg. Plan. Energy Environ. 2021, 40, 121–144. [Google Scholar] [CrossRef]
- Deng, P.; Huang, Q.; Liu, F.; Wang, Z.; Liu, M. The research on identification and spatial pattern of urban mixed land-use: A case study of Chengdu. Ecol. Indic. 2023, 154, 110891. [Google Scholar] [CrossRef]

| NQPF | Field of Political Economy | Marxist Political Economy |
| Field of Geography | Rural digital transformation | |
| Agricultural quality development | ||
| Urban–rural integration |
| Dimension | Primary Indicators | Indicator Description | Trend |
|---|---|---|---|
| Demographic Transition | Ratio of urban to rural income | Ratio of disposable income per urban resident to disposable income per rural resident | - |
| Proportion in basic education | Number of high school graduates proportion of rural population/total rural population at the end of the year | + | |
| Land Use Transition | Proportion of arable land area | Cultivated land area as a proportion of the total area of the municipality | - |
| Housing area per capita | Ratio of total rural housing area to total rural inhabitants | - | |
| index of replanting | Grain sown area as a proportion of total cultivated area | + | |
| Industrial Transition | Rate of change in industrial structure | Share of agricultural, forestry, livestock and fishery output in regional GDP | - |
| Rate of change in area of non-food crops | Share of non-food crops in total sown area | + | |
| Societal Transition | Per capita electricity consumption in villages | Ratio of rural electricity consumption to rural population | + |
| Total postal operations | Total postal operations | + | |
| Hospital beds per 1000 rural population | Hospital beds per 1000 rural population | + |
| Dimension | Primary Indicators | Indicator Description | Trend |
|---|---|---|---|
| Laborers | Human Capital Quality | R&D personnel converted full-time equivalent | + |
| Innovation-Driven Vitality Index | China Agricultural Innovation and Entrepreneurship Index | + | |
| Knowledge-Intensive Employment Ratio | Number of employed persons in scientific research and technology services/total employed persons | + | |
| Employment Paradigm Shift Coefficient | Number of employed persons in private sector/total employed persons | + | |
| Labor Objects | Industrial Intelligence Index | Number of Artificial Intelligence enterprises | + |
| Corporate Digital Maturity Score | Percentage of number of enterprises with e-commerce trading activities | + | |
| Growth Rate of Agricultural Factor Productivity | Ratio of output value of agriculture, forestry, animal husbandry, and fishery to sown area of crops | + | |
| Industrial Structure Sophistication Index | Value added of tertiary industry as a share of regional GDP | + | |
| Per Capita Green Space Coverage | Green covered area/total population | + | |
| Agricultural Carbon Productivity | Total output value of agriculture, forestry, animal husbandry, and fishery/carbon emissions from agriculture | + | |
| Input–Output Efficiency Ratio of Chemical Fertilizers | Fertilizer use/agriculture, forestry, animal husbandry, and fishery output value | - | |
| Pesticide Application Efficiency Coefficient | Pesticide use/agriculture, forestry, animal husbandry, and fishery output value | - | |
| Agricultural Film Utilization Efficiency Index | Amount of agricultural film used/output value of agriculture, forestry, animal husbandry, and fishery | - | |
| Digital Platform Adoption Rate per 100 Enterprises | Number of websites per 100 enterprises | + | |
| Labor Resources | Digital Financial Inclusion Index | Digital Inclusive Finance Index | + |
| Internet Broadband Penetration Rate | Internet broadband access users | + | |
| Agricultural Mechanization Composite Index | Total power of agricultural machinery/cultivated land area | + | |
| Scientific Expenditure Ratio in Local Fiscal Budgets | Share of science expenditures in local fiscal expenditures | + |
| Primary Indicators | Indicator Description | Trend |
|---|---|---|
| Level of human capital | Number of students enrolled in general undergraduate and specialized schools/total population at the end of the year | + |
| Number of students enrolled in secondary vocational schools/total population at the end of the year | + | |
| Ratio of basic education for rural residents | + | |
| Scientific and technological innovation capacity | Full-time equivalent of R&D personnel | + |
| Innovation and Entrepreneurship Index | + | |
| Employment structure | Employed persons in scientific research and technology services/total employed persons | + |
| Number of employed persons in private sector/total employed persons | + |
| Variable Types | Variable Name | Variable | Sample Number | Mean Value | Standard Deviation | Minimum Value | Maximum Values |
|---|---|---|---|---|---|---|---|
| Explanatory variable | Rural Transformation | RT | 160 | 0.411 | 0.057 | 0.246 | 0.662 |
| Core explanatory variables | New Quality Productive Forces | NQPF | 160 | 0.394 | 0.147 | 0.121 | 0.778 |
| Control variables | Urbanization Rate | Ur | 160 | −0.514 | 0.138 | −0.877 | −0.257 |
| Average Wage of Urban Workers | Awe | 160 | 10.932 | 0.276 | 10.370 | 12.587 | |
| Level of Industrial Structure | Indus | 160 | 0.921 | 0.028 | 0.856 | 0.971 | |
| Mediating variables | Population Quality | PQ | 160 | 0.333 | 0.122 | 0.083 | 0.682 |
| Instrumental variables | Civilian Car Ownership | CO | 160 | 1,286,685 | 757,168 | 348,567 | 3,548,205 |
| Parameters | RT | |
|---|---|---|
| (1) | (2) | |
| NQPF | 0.201 *** (0.052) | 0.360 *** (0.041) |
| Ur | — | 0.366 *** (0.118) |
| Awe | — | −0.021 *** (0.006) |
| Indus | — | −1.089 ** (0.484) |
| Constant | 0.332 *** (0.020) | 1.688 *** (0.467) |
| City | Yes | Yes |
| Year | Yes | Yes |
| N | 160 | 160 |
| R2 | 0.778 | 0.818 |
| Parameters | RT | ||
|---|---|---|---|
| Explanatory Variables Lagged First Order (1) | Variable Indentation Processing (2) | System GMM Estimation (3) | |
| NQPF | — | 0.361 *** (0.041) | 0.359 *** (0.093) |
| L.NQPF | 0.232 *** (0.073) | — | — |
| Controls | — | Yes | Yes |
| L. Controls | Yes | — | — |
| City | Yes | Yes | Yes |
| Year | Yes | Yes | Yes |
| N | 160 | 160 | 160 |
| R2 | 0.628 | 0.637 | — |
| AR(2) P | — | — | 0.120 |
| Hensen test P | — | — | 0.129 |
| Parameters | RT |
|---|---|
| NQPF | 0.595 *** (0.104) |
| Controls | Yes |
| City | Yes |
| Year | Yes |
| N | 160 |
| R2 | 0.836 |
| Kleibergen–Paap rk LM | 30.052 *** |
| Cragg–Donald Wald F | 35.199 [19.93] |
| Hansen J | 0.1649 |
| Parameters | PQ | RT |
|---|---|---|
| (1) | (2) | |
| PQ | — | 0.197 ** |
| NQPF | 0.478 ** | 0.266 *** |
| Controls | Yes | Yes |
| City | Yes | Yes |
| Year | Yes | Yes |
| N | 160 | 160 |
| R2 | 0.942 | 0.827 |
| Sobel | 2.521 ** | |
| Bootstrap | 95%CI [0.005, 0.346] | |
| Parameters | Provincial Capital Economic Circle | Lunan Economic Circle | Jiaodong Economic Circle |
|---|---|---|---|
| (1) | (2) | (3) | |
| NQPF | −0.069 (0.0700) | 0.264 *** (0.080) | 0.093 (0.086) |
| Ur | 0.426 *** (0.083) | −0.123 (0.108) | −0.160 * (0.091) |
| Awe | 0.020 (0.042) | 0.005 (0.026) | 0.060 * (0.033) |
| Indus | 0.107 (0.275) | −0.032 (0.510) | 0.489 ** (0.209) |
| Constant | 0.328 (0.617) | 0.232 (0.508) | −0.816 * (0.407) |
| N | 70 | 40 | 50 |
| R2 | 0.746 | 0.248 | 0.337 |
Disclaimer/Publisher’s Note: The statements, opinions and data contained in all publications are solely those of the individual author(s) and contributor(s) and not of MDPI and/or the editor(s). MDPI and/or the editor(s) disclaim responsibility for any injury to people or property resulting from any ideas, methods, instructions or products referred to in the content. |
© 2025 by the authors. Licensee MDPI, Basel, Switzerland. This article is an open access article distributed under the terms and conditions of the Creative Commons Attribution (CC BY) license (https://creativecommons.org/licenses/by/4.0/).
Share and Cite
Huang, C.; Zhao, J.; Yang, Z.; Wang, L. The Impact Mechanisms of New Quality Productive Forces on Rural Transformation: Evidence from Shandong Province, China. Sustainability 2025, 17, 5869. https://doi.org/10.3390/su17135869
Huang C, Zhao J, Yang Z, Wang L. The Impact Mechanisms of New Quality Productive Forces on Rural Transformation: Evidence from Shandong Province, China. Sustainability. 2025; 17(13):5869. https://doi.org/10.3390/su17135869
Chicago/Turabian StyleHuang, Chen, Jinlong Zhao, Zhongchen Yang, and Liang Wang. 2025. "The Impact Mechanisms of New Quality Productive Forces on Rural Transformation: Evidence from Shandong Province, China" Sustainability 17, no. 13: 5869. https://doi.org/10.3390/su17135869
APA StyleHuang, C., Zhao, J., Yang, Z., & Wang, L. (2025). The Impact Mechanisms of New Quality Productive Forces on Rural Transformation: Evidence from Shandong Province, China. Sustainability, 17(13), 5869. https://doi.org/10.3390/su17135869
