Next Article in Journal
Updating Water Quality Standards Criteria Considering Chemical Mixtures in the Context of Climate Change
Previous Article in Journal
On the Application of Long Short-Term Memory Neural Network for Daily Forecasting of PM2.5 in Dakar, Senegal (West Africa)
 
 
Font Type:
Arial Georgia Verdana
Font Size:
Aa Aa Aa
Line Spacing:
Column Width:
Background:
Article

A Decentralized Hierarchical Multi-Agent Framework for Smart Grid Sustainable Energy Management

by
Otilia Elena Dragomir
and
Florin Dragomir
*
Automation, Computer Science and Electrical Engineering Department, Valahia University of Târgoviște, 13 Aleea Sinaia Street, 130004 Târgoviște, Romania
*
Author to whom correspondence should be addressed.
Sustainability 2025, 17(12), 5423; https://doi.org/10.3390/su17125423
Submission received: 25 April 2025 / Revised: 29 May 2025 / Accepted: 4 June 2025 / Published: 12 June 2025
(This article belongs to the Section Energy Sustainability)

Abstract

This paper aims to design and implement a decentralized multi-agent hierarchical system for energy management that can perform real-time monitoring and management of a real-world power grid with penetration of renewable energy. This approach integrates intelligent solutions based on intelligent agents to provide scalable and reliable management of smart power grids. The proposed decentralized multi-agent hierarchical system architecture allows for balancing multiple objectives, such as cost and environmental impact, in the design and operation of the energy system. The testing and tuning of this system are based on simulating real-time data flow and feedback between monitoring and control agents within a multi-agent environment modelling a smart grid. The added value of this study lies in its integrated approach to smart grid energy management, which combines real-time monitoring, decentralized control, hierarchical architecture, and consideration of both economic and environmental factors. Moreover, the use of multi-agent systems for simulation further enhances the adaptability and scalability of the system, and the focus on prosumers and the integration of renewable energy sources make it a relevant contribution to the field of sustainable energy management. While the results are promising, the current simulation framework is based on single-run experiments, limiting the statistical strength of outcome interpretations. Future research will address these aspects through expanded statistical validation, the inclusion of performance indicators, and deployment scenarios in more complex, real-world energy systems to enhance the robustness and applicability of the approach.

1. Introduction

The evaluation of residential buildings’ energy consumption while ensuring occupant comfort and satisfaction has been a subject of significant research over the past decades. Various methodologies have been proposed, using advanced technologies such as multi-agent systems (MASs), artificial intelligence (AI), Internet of Things (IoT), and data visualization techniques to create efficient and user-friendly solutions.
Multi-agent systems (MASs) have appeared as a robust approach for managing energy consumption in residential and commercial buildings. These systems are characterized by autonomous agents that interact and collaborate to achieve predefined objectives. MAS applications in energy management have been explored extensively, focusing on distributed control, real-time adaptation, and optimization of energy resources [1].
Recent studies highlight the efficiency of MASs in energy demand-side management, where agents represent different entities such as household appliances, energy meters, and human occupants. The primary advantages of MASs include scalability, flexibility, and the ability to incorporate various optimization strategies to minimize energy waste while supporting occupant comfort [2,3]. Furthermore, intelligent agents can learn user preferences and adapt energy consumption patterns accordingly, enhancing the overall efficiency of smart buildings [4].
Data visualization plays a crucial role in energy management by enabling users to interpret energy consumption trends, detect inefficiencies, and make informed decisions. Effective visualization tools provide graphical representations of real-time and historical energy data, facilitating user engagement and awareness [5].
Several platforms have been developed to integrate interactive dashboards with energy monitoring systems. These platforms use visual analytics techniques, such as heat maps, time-series graphs, and comparative analysis, to improve user understanding of energy consumption patterns [6]. The integration of machine learning algorithms further enhances visualization capabilities by showing anomalies and predicting future energy usage [7].
One of the key challenges in energy-efficient building management is balancing energy savings with occupant comfort. Intelligent agents use AI and reinforcement learning techniques to improve heating, ventilation, and air conditioning (HVAC) systems based on individual comfort preferences [8].
Several studies have proven that adaptive learning mechanisms can significantly reduce energy consumption while maintaining comfort levels. By collecting data from smart sensors and wearable devices, these agents can dynamically adjust temperature settings, lighting conditions, and ventilation strategies according to user behavior and environmental conditions [9,10]. Moreover, integrating feedback mechanisms allows occupants to manually override automated controls, ensuring an important level of customization and user satisfaction [11].
Scalability remains a crucial factor in the successful deployment of intelligent energy management systems. Distributed control strategies enable the efficient management of multiple buildings or zones by decentralizing decision-making processes [12].
Hierarchical MAS frameworks have been proposed to address the complexity of large-scale systems, where high-level agents oversee local agents responsible for specific tasks. This approach improves computational efficiency, fault tolerance, and responsiveness to dynamic occupancy scenarios [13].
Additionally, blockchain technology has been explored as a means of securing energy transactions and optimizing distributed energy resources (DERs). Smart contracts facilitate peer-to-peer energy trading, enhancing grid stability and promoting the integration of renewable energy sources [14].
User engagement is fundamental to the success of energy management solutions. Studies have shown that intuitive interfaces, gamification elements, and real-time feedback mechanisms encourage occupants to adopt sustainable behaviors [15].
Behavioral interventions such as social comparisons, personalized recommendations, and incentive-based schemes have proven effective in reducing energy consumption without compromising comfort [16]. By integrating behavioral analytics with MASs, energy management systems can tailor interventions to individual users, fostering long-term energy-saving habits [17].
The integration of multi-agent systems, intelligent data visualization, and personalized control strategies is an innovative approach to improving residential energy consumption. Recent advancements in AI and IoT further enhance the capabilities of these systems, enabling real-time adaptation and large-scale deployment. Future research should focus on improving interoperability, enhancing security, and developing more sophisticated learning models to achieve higher efficiency and user satisfaction.
Nowadays, scientists and practitioners in the field face several challenges in building energy optimization. One of the main challenges in scientific research on energy consumption optimization is the efficient integration of renewable sources into a smart and flexible energy system. Their variability, such as solar and wind energy, makes it difficult to ensure a constant balance between supply and demand. The development of advanced forecasting and resource management algorithms is essential for maximizing the use of green sources without compromising the stability of the electrical grid [18]. In this regard, researchers are exploring artificial intelligence techniques and complex mathematical models to enhance the responsiveness of smart grids and reduce energy losses [19].
Another major challenge is the implementation of large-scale energy management systems capable of analyzing real-time data and adapting consumption strategies. This requires advanced communication and data processing infrastructures, as well as the integration of IoT sensors in buildings and electrical networks [20]. Furthermore, standardization and interoperability of these systems stand for significant obstacles, as multiple technologies and protocols must work together to achieve the best results [21]. Current research focuses on developing integrated platforms that ease information exchange between various energy system actors and enable more efficient consumption management.
Finally, one of the most pressing challenges is the acceptance and adoption of these innovative solutions by industry and consumers. Although advanced technologies offer clear benefits in terms of energy efficiency and carbon footprint reduction, their implementation requires significant investments and changes to existing infrastructure [22]. Additionally, cybersecurity and data protection concerns are becoming increasingly relevant, given the growing interconnectivity of smart energy networks [23]. Thus, researchers must address not only technical aspects but also economic and social factors to ease the transition to a sustainable and efficient energy system.
Firstly, computational challenges are determined by the complexity of agent modeling. Simulating consumers’ diverse behaviors and decision-making processes in smart grids and building occupants in energy management systems requires sophisticated modeling techniques. Potential solutions in this case include developing advanced algorithms and using machine learning to predict agent behavior based on historical data and real-time feedback. Secondly, there are challenges of communication and coordination. Effective communication and coordination among numerous agents in a distributed environment are essential for system performance. Solutions to this complex problem involve designing robust communication protocols and employing distributed control algorithms to ensure efficient information exchange and coordinated actions between agents.
In addition to computational challenges, integrating multi-agent (MAS)-based systems presents significant obstacles. Integrating MAS-based control systems with existing building infrastructure, legacy systems, and various building technologies can be complex. This challenge can be addressed by developing standardized communication protocols and modular system architectures that help seamless integration and interoperability. In the same framework, the sensor network reliability issues are placed. Ensuring proper sensor placement and reliable wireless network connectivity is crucial for exact data collection and system functionality. Proper solutions should consider robust network design, redundant sensor deployments, and the use of reliable communication protocols are essential to address this challenge.
The data-related challenges are due to the integration of real-world data on consumer behavior, energy pricing, and grid conditions in intelligent grid simulations, as well as data from various building systems and external factors in building energy management, which is vital for accuracy. Developing efficient data acquisition and processing methods, ensuring data quality and consistency, and employing data analytics techniques to extract meaningful insights are crucial for effective data integration. Data privacy and security are other critical issues, and they are concerned with collecting and using data on occupant behavior. Implementing strong data encryption and anonymization techniques, obtaining informed consent from occupants, and adhering to data privacy regulations are essential to mitigate these concerns. Lastly, building energy management relies on managing and analyzing vast data. Thus, solutions include setting up efficient data storage and management systems, implementing data visualization tools for analysis, and using machine learning algorithms to find patterns and optimize system performance.
Another area for improvement to be explored is due to user-related issues. For example, adapting systems to individual comfort preferences while refining energy consumption presents a significant challenge. Adaptive control algorithms that teach occupant preferences and dynamic pricing strategies that incentivize energy-saving behavior can help balance these competing goals. Moreover, accurately modeling building occupants’ diverse and unpredictable behaviors is complex. This challenge can be tackled using occupancy sensors, data analytics, and machine learning algorithms to predict occupant behavior and adjust system settings accordingly. Promoting energy awareness and encouraging energy-saving practices are crucial for sustainable energy reductions. This can be achieved through user-friendly interfaces that provide feedback on consumption patterns, educational initiatives to raise awareness, and incentive programs to encourage the adoption of energy-efficient behaviors. Lastly, systems should be intuitive and easy to use, allowing occupants to override automatic controls. Designing user-friendly interfaces with clear visualizations and controls and providing options for manual adjustments and personalization are important considerations for user acceptance and system flexibility.
Finally, ensuring systems can scale to handle many agents and adapt to different building types and occupancy scenarios is essential. This requires developing flexible and modular system architectures that can be easily expanded and configured, and implementing distributed control strategies that can effectively manage large-scale systems.
Various approaches have been proposed to address the challenges of improving energy consumption in residential buildings, including agent-based systems [24,25,26,27,28], model predictive control [29], agreement technologies [30], and sensor technologies [31].
Thus, the goal of [24] is to create a realistic simulation environment for assessing the effectiveness of demand response programs, particularly in scenarios involving numerous consumers and distributed energy resources. The authors of [25] introduce a framework for perfecting the performance of multi-agent systems, explicitly targeting energy management applications. In [26], the development of a multi-agent system specifically designed for building energy and comfort management is explored, focusing on incorporating occupant behaviors into the system’s decision-making processes. In [27], an energy management system for buildings that employs a multi-agent decision-making control method is proposed. The survey from [28] provides a comprehensive state-of-the-art of energy intelligent buildings focused on leveraging user activity data to improve energy consumption. It aims to provide an overview of various approaches and technologies to create energy-efficient buildings that adapt to occupant behavior and preferences.
On the other hand, ref. [29] investigates using occupant feedback in a model predictive control (MPC) system to optimize thermal comfort and energy consumption. It faces challenges in effectively integrating subjective occupant feedback into the control system, developing accurate and responsive control algorithms that can adapt to dynamic changes in occupancy and thermal preferences, and balancing individual comfort preferences with overall energy optimization goals.
Moreover, ref. [30] proposes using agreement technologies, a multi-agent system, for improving energy consumption in homes. Precisely, it designs user interfaces that are intuitive and easy to use, allowing occupants to effectively control and monitor energy consumption and facilitate negotiation and coordination among household devices and appliances to reduce energy consumption.
Lastly, the authors of [31] use a wireless sensor network to automate and optimize the control of various devices in a conference room, including lighting and projectors, based on real-time occupancy and environmental conditions. Furthermore, in [32], virtual agent organizations refine energy consumption using intelligent temperature calibration. Precisely, an agent-based system proposed aims to reduce energy consumption while ensuring occupant comfort by using a negotiation mechanism among virtual agents representing different building zones and user preferences.
In this framework, our proposal will likely become essential for residential customers for the successful demand-side management of smart grids. These systems must deal with real-time monitoring, with the aim of energy cost reduction and energy use efficiency improvements.
The goal of this paper is to design and implement a decentralized multi-agent hierarchical system architecture for energy management capable of real-time monitoring and management of a real-world power grid with significant renewable energy penetration. This specific architecture, combining decentralization, hierarchical control, and explicit integration of prosumer behavior and environmental factors, represents this research’s novelty in addressing the identified challenges comprehensively within a single framework.
This paper is structured in five sections. The introduction section presents the context of energy consumption in buildings and smart grids; discusses existing technologies (MAS, AI, IoT, Data Visualization), highlights advantages of MAS, identifies key challenges/gaps in energy optimization, states this paper’s aim: design and implement a decentralized multi-agent hierarchical system, and establishes the need for the research by detailing existing challenges in sustainable energy management and smart grids, setting the stage for the proposed solution. Secondly, the multi-agent systems and smart grids section defines Multi-agent Systems (MASs), their characteristics (autonomous, interactive, adaptive), and integration into smart grids for dynamic monitoring and adjustments; discusses challenges specific to MAS implementation in smart grids (standardization, cybersecurity, scalability, integration), and explains the core technology (MAS) and its relevance to smart grids, positioning the proposed architecture as a necessary approach to overcome the challenges discussed. The Methodology section describes the proposed decentralized multi-agent hierarchical architecture for smart grids with renewable energy penetration, details the roles of the Monitoring Agent (MA) and Control Agent (CA), explains how the system manages energy based on energy balance and influences prosumer consumption through policy intervention and factors like environmental self-identity and range anxiety, and outlines the structure and logic of the proposed MAS architecture, including agent types, data flow, and decision-making processes related to grid configuration and consumer behavior modes. The Modeling and Simulation section describes the simulation environment using NetLogo software, defines the agents (prosumer turtles) and environment (patches representing RES), explains how energy production (from RES), demand, and balance are calculated and visualized, and details the virtual environment and components used to test the proposed system, providing a risk-free platform for scenario analysis. Then, two case studies are proposed: Case Study 1 evaluates the impact of energy balance on prosumer behavior and the effect of disabling sustainable behavior. Case Study 2 examines how environmental self-identity and range anxiety influence consumption mode choice. This paper summarizes, in the Conclusions and work in progress section, the proposed approach (decentralized multi-agent hierarchical system) and its benefits, highlights the role of prosumers and the consideration of environmental impact, and reaffirms the influence of policies and behavior on consumption patterns. It also provides an overall summary of the research’s contribution and confirms the key findings from the studies regarding the influence of policies and behavior on sustainable energy management. In addition, it identifies ongoing challenges requiring future work.

2. Multi-Agent Systems and Smart Grids

Multi-agent systems (MASs) represent a class of artificial intelligence (AI) technologies comprising multiple autonomous agents, each with constrained capabilities in processing, sensing, communication, memory, and energy storage. The integration of MASs into various applications facilitates the structuring of information flow, specifically in terms of how the environment is perceived, how the acquired data are processed, and how decisions are consequently made [32]. Within such systems, distinct intelligent agents coexist, each endowed with functionalities such as interaction, perception, adaptability, configurability, flexibility, and the ability to influence or manipulate their operational context.
A fundamental attribute of intelligent agents is their self-contained nature, signifying that they function as independent and identifiable entities. These agents exhibit autonomy by acting independently within their environments, yet their decision-making processes are influenced by the information obtained through interactions with other agents. This inter-agent communication implies adaptive behavior, whereby agents adjust their actions based on dynamic inputs and evolving contextual factors. Typically, agents are goal-driven, evaluating the outcomes of their behavior, having predefined objectives, and modifying their strategies accordingly.
Beyond interactions among themselves, agents also engage with their environment, which may involve contextual data. These agents, whether implemented as physical hardware or software components, must be capable of sharing both environmental information (e.g., measurements and behavioral intentions) and system-level resources and services, such as energy supply, computational capacity, data storage, internet access, and routing functionalities. Such sharing is critical for enhancing operational effectiveness and prolonging system longevity. However, it is imperative that these interactions are managed in a manner that does not compromise the individual goals of any participating agent.
The MASs are increasingly central to the evolution of smart grids, acting as real-time digital twins of physical components. These systems enable continuous monitoring, predictive analytics, and rapid control responses, which are essential for optimizing load management, enhancing security, and enabling adaptive operations, especially in dynamic contexts like microgrids [33].
However, integrating MASs with broader smart grid infrastructure remains challenging. Interoperability issues, data access, inconsistent standards, and cybersecurity risks still face significant difficulties [34]. To be effective at scale, MASs require robust IT infrastructure and advanced analytics capable of handling high-frequency, high-volume data streams [35].
As energy systems become more decentralized and big data generators, MAS architectures must also solve uncertainty problems arising from the fluctuating nature specific to renewables, shifting demand, or market volatility. Mainly, the scientists in the field propose as potential solutions to disassemble systems into modular, interoperable intelligent agents that can simulate and coordinate complex behaviors across domains [36,37,38].
Effective system-wide integration also hinges on harmonizing heterogeneous data sources. Techniques such as ontologies [39] and data fusion [40] support this by resolving inconsistencies and improving data quality, though scalability remains an issue in large, cross-sector systems.
Ultimately, MASs offer a scalable, intelligent foundation for digital twin implementations across energy, transportation, and urban infrastructure, supporting more resilient, adaptive, and efficient system management [41].
A distributed architecture and synchronization will be considered in a combined approach. The MAS model should adhere to the real-time and accuracy constraints enforced by the domain and sector, and the operation should be perpetual.
Given the identified benefits and challenges of MAS, the following method section will detail the design and implementation of a decentralized multi-agent hierarchical system architecture for energy management.

3. Methodology

The novelty of the proposed approach lies in its integrated approach to smart grid energy management. This integration combines several key elements: real-time monitoring and management, decentralized control, hierarchical architecture of MAS, consideration of both economic and environmental factors, specifically by incorporating an environmental self-identity for consumers, focusing on prosumers and the integration of renewable energy sources, and the use of multi-agent systems for simulation enhances the adaptability and scalability of the system. This approach contributes to the control of self-reconfigurable microgrids, efficiently managing distributed energy resources (DERs). Furthermore, this decentralized architecture approach can lead to a more resilient and scalable system as it reduces the risk of single points of failure and allows for easier integration of novel resources and technologies.
The first level is composed of a monitoring agent (MA) that collects information from the DER with the help of a smart metering infrastructure, distributed sensors, and maintenance staff. These data are stored in the cloud to be accessed by the user and password. The MA can diagnose the functioning state of the smart grid, using the energy produced from RES and consumed by residential homes and public offices as inputs. As an output, it computes the energy balance in the smart grid and associates these values with the functioning state of the network. There are three possible functioning states: normal mode, overload (when the energy produced by the RES exceeds the load), or underload (when the load exceeds the energy produced by the RES).
The second agent, the control agent (CA), placed on a hierarchical level superior to MA, integrates different configurations of the smart grid into its knowledge base. By inputting the monitored values of production, load, and diagnosis state given by MA, the CA switches the configuration of the smart grid, considering the sustainable behavior of the consumers.
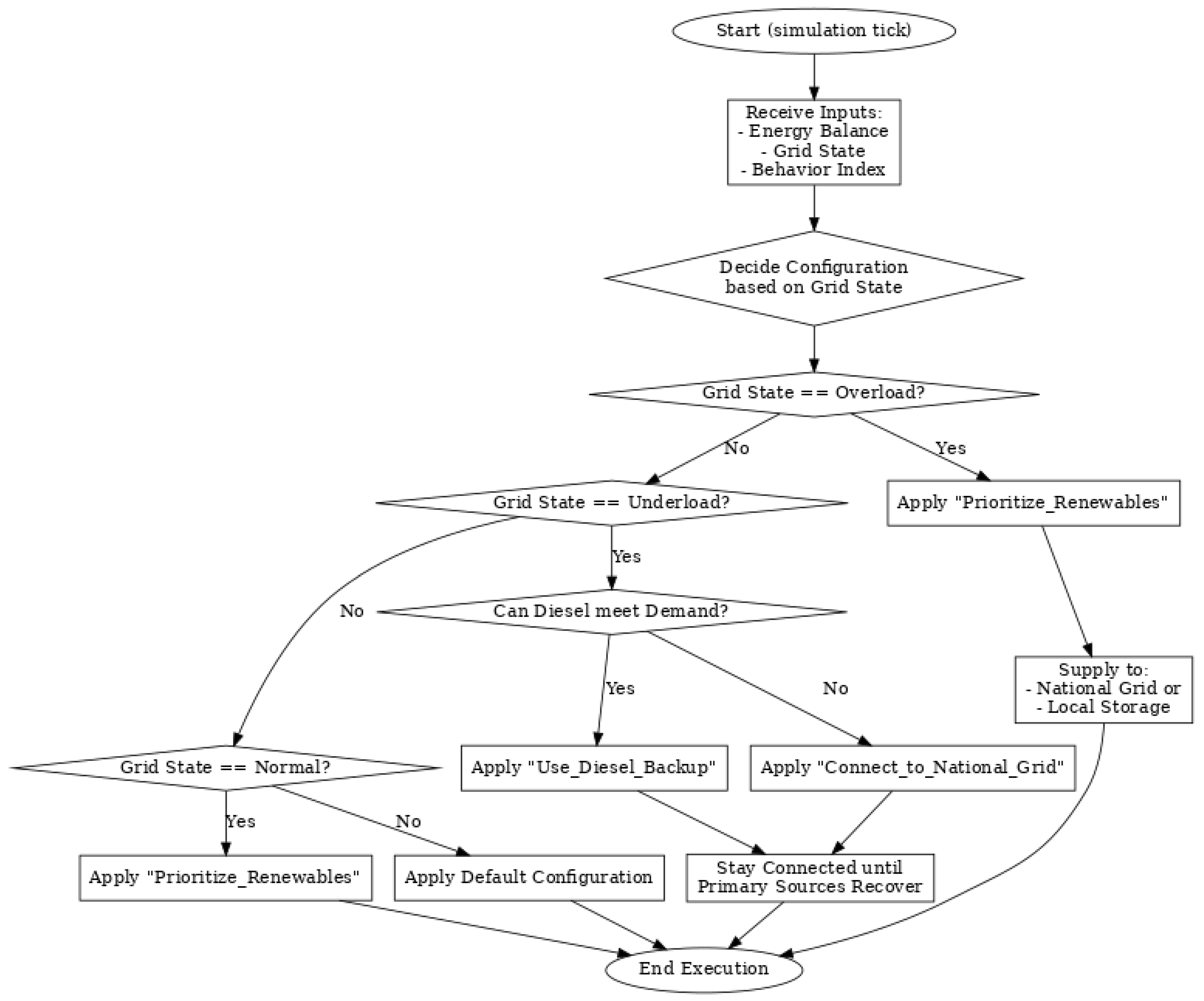
While the article proposes a decentralized multi-agent hierarchical system architecture for real-time energy management in a real-world power grid with renewable energy penetration, functionally, the system aims to balance multiple objectives, empower small prosumers to manage their energy, improve computational efficiency, fault tolerance, and responsiveness. Algorithmically (Figure 1 and Figure 2), the framework of having distinct agents perform monitoring and control functions in a hierarchical, decentralized manner, specifically for energy management with behavioral integration, represents a novel contribution of this paper.
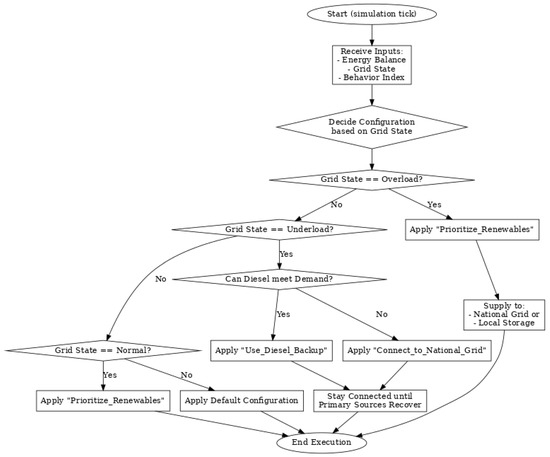
On sunny or windy days, the alternative sources of energy provide energy primarily to the loads, and the excess is supplied to the national power network and is counted. If the weather is unfavorable, the loads are supplied by the national power network. The output of these unconventional power-generation systems is several kilowatts. In the proposed approach, the load requirements are mainly assured by alternative sources of energy generation (solar panels or wind turbines) or diesel generators. When consumption needs cannot be ensured from these sources, the MAS connects the smart grid to the national power grid until the ability of the primary sources to meet the energy demand is restored (Figure 3).
In the proposed approach, the energy balance influences not only the functioning configuration of the smart grids but also the consumption behavior of the prosumers. Thus, prosumers are influenced by the policy of intervention by authorities in the energy market, which can encourage sustainable consumer behavior by offering differentiated tariffs for the consumption of energy from renewable sources.
To take into consideration these aspects, in the MAS, consumers are assigned an environmental self-identity that is measured with some parameters, like E S I E S I m e a n E S I s d , ranges between [1 and −1], and has a range of anxiety of r a . If they live in a traditional house (with no renewable sources of energy), their range of anxiety R A R A m e a n R A s d will be 0. If they consume renewable energy, the environmental self-identity will increase, otherwise, it will decrease (see Equation (1)).
E S I t = E S I t 1 + I n c E S I     i f   c h a r g i n g ?   a n d   e n e r g y b a l a n c e > 0 E S I t 1 D e c E S I     i f   c h a r g i n g ?   a n d   e n e r g y b a l a n c e < 0         e l s e     E S I t 1      
Equation (1) describes how a prosumer agent’s E S I changes over time.
I n c E S I represents a fixed positive value. It is the amount by which a prosumer agent’s E S I increases during a simulation step if the agent is currently consuming energy (charging? is true) and the overall energy balance in the smart grid is positive (meaning renewable energy production exceeds demand). The numerical value for I n c E S I signifies the positive reinforcement of environmental identity from consuming during periods of green energy surplus.
D e c E S I represents a fixed positive value. It is the amount by which a prosumer agent’s E S I decreases during a simulation step if the agent is currently consuming energy (charging? is true) and the overall energy balance in the smart grid is negative (meaning demand exceeds renewable energy production). D e c E S I signifies the negative impact on environmental identity from consuming when the grid is reliant on non-renewable sources.
c h a r g i n g ? is a binary or boolean variable. It is true if the prosumer agent is currently consuming energy (charging devices, using appliances, etc.). The prosumer’s E S I only changes if charging? is true. If charging? is false, the else condition applies, and the ESI remains unchanged for that simulation step. This means the environmental feedback loop linked to the energy balance only affects the agent’s identity when they are actively consuming.
The implemented policy of interventions has different modes of consume assigned in the application: no policy intervention mode 1 (red), dual tariff scheme which corresponds with consuming mode 2 (yellow), automated smart consumes assigned with mode 3 (green), and policy intervention information and feedback. The latter has a preferred consumer behavior, based also on consumers’ environmental self-identity and range anxiety (see Equation (2)).
c h a r g i n g   m o d e = m o d e   1       i f     ω E S I E S I ω R A R A 1 6 m o d e   2       i f 1 6 < ω E S I E S I ω R A R A 1 6 m o d e   3       i f     ω E S I E S I ω R A R A > 1 6
Equation (2) defines the prosumer’s chosen charging mode based on a weighted difference between E S I and R A .
The thresholds used are −1/6 and 1/6. These thresholds determine which consumption mode (mode 1: no policy intervention, mode 2: dual tariff, mode 3: automated smart) the prosumer agent selects based on their internal state. Precisely, the thresholds are intended to map a spectrum of E S I R A different values onto the three discrete behavior modes. Thus, a high value for environmental self-identity leads to more sustainable consumer behavior (mode 3), while a high value for range anxiety leads the agent to charge less sustainably (mode 1). The choice of −1/6 and 1/6 as the threshold values has been made by the trial-and-error method.
Having outlined the method for energy management using a decentralized multi-agent system, the next section describes the modelling and simulation environment used to confirm the proposed approach.

4. Modelling and Simulation

NetLogo 6.2.0 [42] software was used to achieve the aim of this paper. When simulating consumer behavior in smart grids with an emphasis on sustainability, NetLogo 6.2.0. presents several clear advantages over MATLAB and Python programming languages, largely because of its built-in support for agent-based modeling. It enables quick and intuitive development of simulations in which consumers are modeled as independent agents with unique behaviors and interactions. Its integrated visualization features and user-friendly interface simplify the process of prototyping, experimenting, and conveying complex results, especially when dealing with social dynamics like peer influence, sustainable behavior adoption, or responses to demand-side strategies. These capabilities make NetLogo particularly well-suited for contexts focused on behavioral aspects of energy use. In contrast, while MATLAB and Python are more robust for tasks like numerical analysis, large-scale data handling, and machine learning, they demand more elaborate setups for agent-based modeling and do not match NetLogo’s ease of use or real-time visual interactivity.
Requirements. Explicit requirements of the proposed system include the ability to perform real-time monitoring and management of a real-world power grid with significant renewable energy penetration, the capabilities to be provided scalable and reliable management and to allow for balancing multiple objectives, such as cost and environmental impact, and the possibility that the interactions between agents do not compromise the aims of each agent.
Hypotheses. The testable hypotheses, based on the described system and case studies, include that the decentralized multi-agent hierarchical system can perform real-time monitoring and management effectively. In addition, the proposed architecture leads to a more resilient and scalable system by reducing single points of failure and allowing easier integration of resources. Furthermore, the energy market policies substantially influence the behavior of market actors (prosumers), and sustainable consumption behavior can be encouraged because the environmental self-identity and range anxiety impact consumer energy choices.
Design. It uses turtles, patches, links, and an observer to design intelligent agents that can evolve in the environment. The simulation design in NetLogo considers these requirements and hypotheses. Thus, prosumers/buildings are modeled as intelligent turtle agents, and renewable sources as patch agents. This allows for simulating decentralized entities. The environment represents a location.
Agents. The proposed MAS uses turtle intelligent agents for the design of prosumers. These are randomly assigned at the beginning in the environment and have a uniform distribution of environmental self-identity and range anxiety. Their number is variable and is set by the user at the main interface. They can be residential homes or public buildings. Each one, depending on the integrated RES, is addressed as traditional, smart, or smart and traditional consumers.
Environment. In the MAS model, the environment consists of an area where the exact location of homes and public buildings is shown using cardinal coordinates. Their first position is decided randomly at the beginning of the simulation and varies for each simulation.
The proposed MAS-based application consists of a series of objects placed on a graphical user interface (Figure 4). The information flow behind these objects is assigned to them using procedural programming. The users have the possibility, due to this software environment, to plan different scenarios and to simulate them using trial-and-error methods, with no risk or extra cost. It removes the user from a potentially hazardous environment.
The MA collects real-time data (energy production, demand) and computes energy balance and grid state. The CA is conceptualized as responding to this state, considering consumer behavior. While the full CA logic is not explicitly simulated in detail, controlling grid configurations in the presented case studies, the simulation focuses on the result of the system’s operation on consumer behavior and energy balance.
Moreover, the simulation explicitly models consumer environmental self-identity and range anxiety and how these, combined with policy interventions, influence their consumption mode choices (Equation (2)). This directly tests hypotheses about the impact of behavior and policies.
Renewable energy sources such as PV solar energy and wind energy constitute the renewable production of energy and are assigned with patch agents in the application (see Equation (3)). The model calculates the energy balance (see Equation (5)) between the total energy demand (see Equation (4)) and the total energy production from renewable sources at each time-step and depicts their amount in the MAS interface as shown in Figure 5.
R e n e w a b l e   p r o d u c t i o n = (   p v P r o d u c t i o n + w i n d P r o d u c t i o n   )
E l e c t r i c i t y   d e m a n d = s u m   [   d e m a n d   ]   o f   p a t c h e s  
E n e r g y b a l a n c e = R e n e w a b l e   p r o d u c t i o n   E l e c t r i c i t y   d e m a n d  
Lastly, the two case studies are designed to evaluate performance under different conditions (policy intervention present/absent, sustainable behavior enabled/disabled), directly testing the impact of these factors on energy management outcomes like energy balance and consumption patterns. The simulation validates the concept by showing how the modeled agents and their interactions result in different energy balance profiles and consumer behaviors under various simulated policies and behavioral settings.

5. Case Studies and Tests

This section evaluates the performance of the decentralized multi-agent system through two specific scenarios, each designed to highlight several aspects of sustainable energy management in a smart grid. Each one focuses on a specific combination of parameters (sustainable consuming behavior of prosumers and policy of intervention), allowing for a comprehensive analysis of the proposed decentralized multi-agent hierarchical system for sustainable energy management in a smart grid. In each case study, the model runs 10,000 ticks, and, in this period, the production, consumption, and balance of energy vary.

5.1. Case Study 1

The sustainable consumption mode of prosumers is enabled, and no policy of intervention on the energy market exists.
When green energy is not available, meaning the consumption exceeds production (Figure 6a,b), the consumers will need to use energy from other sources than RES. In this case, even with a strong environmental self-identity, a peak in range anxiety can be seen (Figure 6c), which decreases when the energy balance shifts to overproduction.
Furthermore, if the sustainable behavior is disabled, the prosumer’s attitude changes towards a dominant consuming mode 1 (Figure 7).
The baseline scenario is represented by the conventional behavior of consumers without smart grid interventions. In the proposed case studies, this is when the sustainable behavior is disabled, no policy intervention, and the prosumers predominantly adopt the consuming mode 1. This corresponds to the “mode 1 dominant” behavior shown qualitatively in Figure 7a when no policy is applied and sustainable behavior is disabled or not considered.
This case study confirms the belief that existing energy market policies substantially influence the behavior of market actors. Even if we did not activate the sustainable behavior of consumers, we can see that the preferred charging mode changes from mode 1 dominant (Figure 7a) to mode 2 + mode 1 (Figure 7b), and even mode 3 (Figure 7c).
In conclusion, this study reveals that, when green energy is scarce and consumption exceeds production, consumers must rely on alternative energy sources. Even prosumers with a strong environmental self-identity may experience a surge in range anxiety, which diminishes as the energy balance shifts towards overproduction. The case study also proves that, when sustainable behavior is disabled, consumers predominantly adopt consuming mode 1. This reinforces the idea that energy market policies significantly shape the behavior of market participants. Even without active, sustainable behavior, the preferred charging mode shifts from mode 1 to mode 2 or even mode 3.

5.2. Case Study 2

The sustainable consumption mode of prosumers is enabled, and a policy of intervention and feedback on the energy market exists.
In this case study, the state policies with activated sustainable behavior switch the consuming mode towards mode 3, the most sustainable one (Figure 8). Moreover, their level of environmental self-identity significantly changes.
The mode that the prosumer chooses to consume is also dependent on the numerical difference between its environmental self-identity and its range anxiety. A high value for ecological self-identity leads to a more sustainable consumer behavior, while a high value for range anxiety leads the agent to charge less sustainably.
Case Study 2 explores a scenario where sustainable consumption is enabled alongside policy intervention and feedback in the energy market. This shows how state policies, combined with sustainable behavior, shift the consuming mode towards mode 3, the most sustainable choice, significantly enhancing the environmental self-identity of consumers. The prosumer’s choice of consumption mode depends on the numerical difference between their environmental self-identity and range anxiety. A high environmental self-identity promotes more sustainable consumption, while high range anxiety leads to less sustainable charging habits.

5.3. Discussions

In conclusion, when green energy is unavailable (consumption exceeds renewable production), a peak in range anxiety can be seen in prosumers, even those with high environmental self-identity. This anxiety decreases when energy balance shifts towards overproduction. Furthermore, a high value for range anxiety leads the agent to charge less sustainably.
Anxiety spikes correlate with periods of renewable energy deficit (underload). During these deficit periods, high range anxiety drives prosumers towards less sustainable consumption modes.
During the underload, the prosumer agent will prioritize obtaining energy from wherever it is available (including using diesel generators or connecting to the national power grid) to meet their immediate needs, even if it is from non-renewable sources or at potentially higher cost/environmental impact, rather than waiting for renewable availability or reducing demand.
This increased demand during deficit periods, driven by anxiety-induced unsustainable behavior, could lead to measurable outcomes such as increased reliance on non-renewable sources, the potential increase in peak load on the national grid, higher energy costs, or higher CO2 emissions.
This article focuses on evaluation simulations primarily through energy balance visuals and counts of agents in different consumption modes. The case studies proved the influence of energy market policies and sustainable behaviors on prosumer consumption patterns. The simulation environment has randomly assigned prosumer agents at the beginning with a uniform distribution of environmental self-identity and range anxiety. Their starting positions are also random and vary for each simulation. The case studies presented are based on single runs of 10,000 ticks.
Future works in this field should consider some quantitative metrics that could be calculated, like total cost of energy consumption, which needs assumptions about electricity tariffs for renewable vs. grid energy, total CO2 emissions, which needs assumptions about the CO2 intensity (emissions per unit of energy) of energy from renewable sources (typically 0) and the national grid (varies based on generation mix), and the peak-to-average load ratio, which measures how spiky the aggregate energy demand is over the simulation period. Additionally, we will conduct a statistical reliability assessment of the simulation results and account for the variance introduced by the initial random conditions.
To consolidate the contributions and constraints of the proposed research, Table 1 summarizes the key objectives, methods, findings, and limitations. This synthesis aims to clarify the practical implications of the proposed MAS-based energy management system and provide a foundation for future research considerations.

6. Conclusions and Future Work

This research presents a promising approach to managing energy in smart grids with high penetration of renewable energy through the design and implementation of a decentralized multi-agent hierarchical system. This system considers the crucial role of prosumers, empowering small prosumers to efficiently manage the energy they produce. Furthermore, this study integrates the consideration of environmental impact alongside cost by incorporating the concept of environmental self-identity for consumers.
The decentralized multi-agent hierarchical system offers a flexible and scalable solution for real-time monitoring and control, considering both technical and behavioral aspects of energy consumption. The inclusion of case studies modelling different policy interventions, such as dual tariff schemes and automated smart consumption, effectively demonstrates how sustainable behavior can be encouraged. These studies also highlight the significant impact of environmental self-identity and range anxiety on consumer choices.
The simulation environment utilizing NetLogo proved valuable in evaluating the proposed system, showing how the modeled agents and their interactions lead to different energy balance profiles and consumer behaviors under varying policy and behavioral settings. The case studies presented, based on single runs of 10,000 ticks, demonstrated the influence of energy market policies and sustainable behaviors on prosumer consumption patterns.
While the current work focuses on evaluation simulations primarily through energy balance visuals and counts of agents in different consumption modes, further development and testing are needed to address the identified challenges and ensure the seamless integration of MAS in complex energy systems. Future work in this field will involve considering quantitative metrics, such as total cost of energy consumption, total CO2 emissions (requiring assumptions about CO2 intensity), and peak-to-average load ratio. Additionally, we will conduct a statistical reliability assessment of the simulation results to account for the variance introduced by the initial random conditions. These steps will contribute to a more comprehensive evaluation and refinement of the proposed decentralized multi-agent hierarchical system for sustainable energy management in smart grids.

Author Contributions

O.E.D. and F.D. conceived the idea of the research, implemented the research, performed the analysis, and authored this paper. All authors have contributed significantly to this work. All authors have read and agreed to the published version of the manuscript.

Funding

This research received no external funding.

Institutional Review Board Statement

Not applicable.

Informed Consent Statement

Not applicable.

Data Availability Statement

The original contributions presented in this study are included in the article. Further inquiries can be directed to the corresponding author.

Conflicts of Interest

The authors declare no conflicts of interest.

Abbreviations

The following abbreviations are used in this manuscript:
EUEuropean Union
SEMSmart grid Energy Management
MASMulti-Agent Systems
AIArtificial Intelligence
DERDistributed Energy Resources
MAMonitoring Agent
RESRenewable Energy Sources
CAControl Agent

References

  1. Wooldridge, M. An Introduction to Multi-Agent Systems, 3rd ed.; John Wiley & Sons: Hoboken, NJ, USA, 2020; pp. 154–196. [Google Scholar]
  2. Dragomir, O.E. Modelling and simulation of distributed systems using intelligent multi-agents. J. Sci. Arts 2022, 22, 471–482. [Google Scholar] [CrossRef]
  3. González-Briones, A.; De La Prieta, F.; Mohamad, M.S.; Omatu, S.; Corchado, J.M. Multi-Agent Systems Applications in Energy Optimization Problems: A State-of-the-Art Review. Energies 2018, 11, 1928. [Google Scholar] [CrossRef]
  4. Kaluarachchi, Y. Smart Adaptive Homes and Their Potential to Improve Space Efficiency and Personalisation. Buildings 2023, 13, 1132. [Google Scholar] [CrossRef]
  5. Chen, X.; Chen, X. Data Visualization in Smart Grid and Low-Carbon Energy Systems: A Review. Int. Trans. Electr. Energy Syst. 2021, 31, e12889. [Google Scholar] [CrossRef]
  6. Contreras, V.; Montané, L.; Cepero, T.; Benitez, E.; Mezura, C. Building Adaptable Dashboards for Smart Cities: Design and Evaluation. Program. Comput. Softw. 2022, 48, 534–551. [Google Scholar] [CrossRef]
  7. Zhou, L.; Green, A.J.; Kumar, R. Machine Learning for Energy Visualization. Appl. Energy 2022, 305, 117823. [Google Scholar] [CrossRef]
  8. Manmatharasan, P.; Bitsuamlak, G.; Grolinger, K. AI-driven design optimization for sustainable buildings: A systematic review. Energy Build. 2025, 332, 115440. [Google Scholar] [CrossRef]
  9. Mozammil, A.; Shahzad, W.; Mahmood Arif, K. AI-Based Controls for Thermal Comfort in Adaptable Buildings: A Review. Buildings 2024, 14, 3519. [Google Scholar] [CrossRef]
  10. Kim, J.; Bennett, S.L.; Malik, O.S. Personalized Comfort Models Using AI. Build. Environ. 2023, 207, 108399. [Google Scholar] [CrossRef]
  11. Brown, D.; Simmons, L.T.; Foster, R.M. Occupant Feedback in Smart Homes. Energy Res. Soc. Sci. 2021, 72, 101845. [Google Scholar] [CrossRef]
  12. Schäfer, B.; Matthiae, M.; Timme, M.; Witthaut, D. Decentral smart grid control. New J. Phys. 2015, 17, 015002. [Google Scholar] [CrossRef]
  13. Dou, C.; Yue, D.; Li, X.; Xue, Y. MAS-Based Management and Control Strategies for Integrated Hybrid Energy System. IEEE Trans. Ind. Inform. 2016, 12, 1332–1349. [Google Scholar] [CrossRef]
  14. Hassan, M.K.; Tanaka, Y.; Lewis, S.P. Blockchain for Energy Trading. Renew. Sustain. Energy Rev. 2023, 150, 111456. [Google Scholar] [CrossRef]
  15. Tanaka, Y.; Rossi, F.L.; Bianchi, M. Gamification in Energy Conservation. J. Environ. Psychol. 2021, 76, 101654. [Google Scholar] [CrossRef]
  16. Ahmed, F.; Sanchez, N.P.; Jacobs, O.R. Behavioral Interventions for Energy Saving. Sustainability 2022, 14, 5678. [Google Scholar] [CrossRef]
  17. Sun, Y.; Hao, W.; Chen, Y.; Liu, B. Data-driven occupant-behavior analytics for residential buildings. Energy 2020, 206, 118100. [Google Scholar] [CrossRef]
  18. Mathiesen, B.V.; Lund, H.; Connolly, D.; Wenzel, H.; Østergaard, P.A.; Möller, B.; Nielsen, S.; Ridjan, I.; Karnøe, P.; Sperling, K.; et al. Smart Energy Systems for coherent 100% renewable energy and transport solutions. Appl. Energy 2015, 145, 139–154. [Google Scholar] [CrossRef]
  19. Yu, L.; Xie, W.; Xie, D.; Zou, Y.; Zhang, D.; Sun, Z.; Zhang, L.; Zhang, Y.; Jiang, T. Deep reinforcement learning for smart home energy management. IEEE Internet Things J. 2019, 7, 2751–2762. [Google Scholar] [CrossRef]
  20. Gungor, V.C.; Sahin, D.; Kocak, T.; Ergüt, S.; Buccella, C. Smart grid technologies: Communication technologies and standards. IEEE Trans. Ind. Inform. 2013, 9, 50–63. [Google Scholar] [CrossRef]
  21. Mourshed, M.; de O. Fontes, C.H.; Freires, F.G.M. Smart grid and smart homes: The future of energy management. Renew. Sustain. Energy Rev. 2018, 82, 963–979. [Google Scholar] [CrossRef]
  22. IEA (International Energy Agency). Digitalization & Energy; IEA: Paris, France, 2021; Available online: https://www.iea.org/reports/digitalisation-and-energy (accessed on 26 February 2025).
  23. Wang, W.; Lu, Z. Cyber security in the smart grid: Survey and challenges. Comput. Netw. 2013, 57, 1344–1371. [Google Scholar] [CrossRef]
  24. Gomes, L.; Faria, P.; Morais, H.; Vale, Z.; Ramos, C. Distributed, agent-based intelligent system for demand response program simulation in smart grids. IEEE Intell. Syst. 2014, 29, 56–65. [Google Scholar] [CrossRef]
  25. Santos, G.; Pinto, T.; Praça, I.; Vale, Z. MASCEM: Optimizing the performance of a multi-agent system. Energy 2016, 111, 513–524. [Google Scholar] [CrossRef]
  26. Yang, R.; Wang, L. Development of a multi-agent system for building energy and comfort management based on occupant behaviors. Energy Build. 2013, 56, 1–7. [Google Scholar] [CrossRef]
  27. Zhao, P.; Suryanarayanan, S.; Simões, M.G. An energy management system for building structures using a multi-agent decision-making control methodology. IEEE Trans. Ind. Appl. 2012, 49, 322–330. [Google Scholar] [CrossRef]
  28. Nguyen, T.A.; Aiello, M. Energy intelligent buildings based on user activity: A survey. Energy Build. 2013, 56, 244–257. [Google Scholar] [CrossRef]
  29. Chen, X.; Wang, Q.; Srebric, J. Occupant feedback-based model predictive control for thermal comfort and energy optimization: A chamber experimental evaluation. Appl. Energy 2016, 164, 341–351. [Google Scholar] [CrossRef]
  30. González-Briones, A.; Chamoso, P.; De La Prieta, F.; Demazeau, Y.; Corchado, J.M. Agreement Technologies for Energy Optimization at Home. Sensors 2018, 18, 1633. [Google Scholar] [CrossRef]
  31. Padmanabh, K.; Malikarjuna, V.A.; Sen, S.; Katru, S.P.; Kumar, A.; Vuppala, S.K.; Paul, S. iSense: A wireless sensor network-based conference room management system. In Proceedings of the First ACM Workshop on Embedded Sensing Systems for Energy-Efficiency in Buildings, Berkeley, CA, USA, 3 November 2009; pp. 37–42. [Google Scholar] [CrossRef]
  32. Collotta, M.; Pau, G. An innovative approach for forecasting of energy requirements to improve a smart home management system based on BLE. IEEE Trans. Green Commun. Netw. 2017, 1, 112–120. [Google Scholar] [CrossRef]
  33. Fan, W.; Liu, N.; Zhang, J. An Event-Triggered Online Energy Management Algorithm of Smart Home: Lyapunov Optimization Approach. Energies 2016, 9, 381. [Google Scholar] [CrossRef]
  34. European Commission. The European Green Deal, Striving to Be the First Climate-Neutral Continent. Available online: https://commission.europa.eu/strategy-and-policy/priorities-2019-2024/european-green-deal_en (accessed on 10 December 2024).
  35. Zhou, M.; Yan, J.; Zhou, X. Real-time online analysis of power grid. CSEE J. Power Energy Syst. 2020, 6, 236–238. [Google Scholar]
  36. Dragomir, O.E.; Dragomir, F. Application of Scheduling Techniques for Load-Shifting in Smart Homes with Renewable-Energy-Sources Integration. Buildings 2023, 13, 134. [Google Scholar] [CrossRef]
  37. Dragomir, O.E.; Dragomir, F.; Radulescu, M. Matlab Application of Kohonen Self-Organizing Map to Classify Consumers’ Load Profiles. Procedia Comput. Sci. 2014, 31, 474–479. [Google Scholar] [CrossRef]
  38. Dragomir, O.E.; Dragomir, F.; Minca, E. Fuzzy-multi agent hybrid system for decision support of consumers of energy from renewable sources. In Proceedings of the International Conference on Mathematical Methods, Mathematical Models and Simulation in Science and Engineering: New Developments in Pure and Applied Mathematics, Wienna, Austria, 15–17 March 2015; pp. 343–348. [Google Scholar]
  39. Rocabert, J.; Azevedo, G.; Vazquez, G.; Candela, I.; Rodriguez, P.; Guerrero, J.M. Intelligent control agent for transient to an island grid. In Proceedings of the IEEE International Symposium on Industrial Electronics, Bari, Italy, 4–7 July 2010; pp. 2223–2228. [Google Scholar]
  40. Zheng, W.; Cai, J. A multi-agent system for distributed energy resources control in microgrid. In Proceedings of the 5th International Conference on Critical Infrastructure, Beijing, China, 20–22 September 2010; pp. 1–5. [Google Scholar]
  41. Zhou, X.; Gu, Y.; Ma, Y.; Cui, L.; Liu, S. Hybrid operation control method for micro-grid based on MAS. In Proceedings of the IEEE International Conference on Progress in Informatics and Computing, Shanghai, China, 10–12 December 2010; pp. 72–75. [Google Scholar]
  42. NetLogo 6.2.0. Available online: https://ccl.northwestern.edu/netlogo/download.shtml (accessed on 22 December 2024).
Figure 1. MAS hybrid architecture.
Figure 1. MAS hybrid architecture.
Sustainability 17 05423 g001
Figure 2. Formal algorithm for the control logic.
Figure 2. Formal algorithm for the control logic.
Sustainability 17 05423 g002
Figure 3. Smart grid functioning modes.
Figure 3. Smart grid functioning modes.
Sustainability 17 05423 g003
Figure 4. NetLogo interface of the proposed MAS.
Figure 4. NetLogo interface of the proposed MAS.
Sustainability 17 05423 g004
Figure 5. (a) Renewable production of energy; (b) energy demand vs. renewable production; (c) energy balance between production and consumption of energy.
Figure 5. (a) Renewable production of energy; (b) energy demand vs. renewable production; (c) energy balance between production and consumption of energy.
Sustainability 17 05423 g005
Figure 6. Case Study 1: (a) energy demand and production from RES; (b) energy balance; (c) sustainable behavior of prosumers.
Figure 6. Case Study 1: (a) energy demand and production from RES; (b) energy balance; (c) sustainable behavior of prosumers.
Sustainability 17 05423 g006
Figure 7. Changing of consumption modes for (a) no policy of intervention, (b) sustainable behavior disabled, and (c) with the policy of intervention.
Figure 7. Changing of consumption modes for (a) no policy of intervention, (b) sustainable behavior disabled, and (c) with the policy of intervention.
Sustainability 17 05423 g007
Figure 8. Case Study 2: (a) consumption mode; (b) sustainable consuming behavior.
Figure 8. Case Study 2: (a) consumption mode; (b) sustainable consuming behavior.
Sustainability 17 05423 g008
Table 1. Research content and results.
Table 1. Research content and results.
AspectDetails
ObjectiveDesign and simulate a decentralized MAS for real-time smart grid energy management with a focus on renewable integration and prosumer behavior modeling.
Simulation ToolNetLogo
Key ComponentsMonitoring Agent (MA) for real-time grid status
Control Agent (CA) for dynamic grid configuration
Prosumers modeled with ESI and RA attributes
Case Study 1No policy intervention: sustainable behavior toggled on/off. Showed mode shifts from unsustainable to mixed or sustainable under energy surplus conditions.
Case Study 2Policy intervention and sustainable behavior. Resulted in dominant sustainable behavior (Mode 3) and high ESI.
Main FindingsMAS supports flexible energy consumption modeling
Policies significantly influence consumer behavior
Behavioral modeling enhances sustainability
LimitationsSingle-run simulations
No quantitative impact metrics (cost, emissions)
No statistical reliability analysis
No real-world system validation
Future WorkInclude quantitative KPIs (e.g., cost, emissions), statistical simulation reliability, and test in real-world or complex system environments.
Disclaimer/Publisher’s Note: The statements, opinions and data contained in all publications are solely those of the individual author(s) and contributor(s) and not of MDPI and/or the editor(s). MDPI and/or the editor(s) disclaim responsibility for any injury to people or property resulting from any ideas, methods, instructions or products referred to in the content.

Share and Cite

MDPI and ACS Style

Dragomir, O.E.; Dragomir, F. A Decentralized Hierarchical Multi-Agent Framework for Smart Grid Sustainable Energy Management. Sustainability 2025, 17, 5423. https://doi.org/10.3390/su17125423

AMA Style

Dragomir OE, Dragomir F. A Decentralized Hierarchical Multi-Agent Framework for Smart Grid Sustainable Energy Management. Sustainability. 2025; 17(12):5423. https://doi.org/10.3390/su17125423

Chicago/Turabian Style

Dragomir, Otilia Elena, and Florin Dragomir. 2025. "A Decentralized Hierarchical Multi-Agent Framework for Smart Grid Sustainable Energy Management" Sustainability 17, no. 12: 5423. https://doi.org/10.3390/su17125423

APA Style

Dragomir, O. E., & Dragomir, F. (2025). A Decentralized Hierarchical Multi-Agent Framework for Smart Grid Sustainable Energy Management. Sustainability, 17(12), 5423. https://doi.org/10.3390/su17125423

Note that from the first issue of 2016, this journal uses article numbers instead of page numbers. See further details here.

Article Metrics

Back to TopTop