The Role of Managerial Competencies in Driving Industry 4.0 Adoption: A Comparative Study of Thailand and Vietnam’s Manufacturing Sectors
Abstract
1. Introduction
2. Theoretical Background and Hypothesis Development
2.1. Industry 4.0 Adoption: Technological Foundations and Adoption Intent
2.2. Industry 4.0 Readiness: A Critical Enabler for Technological Adoption
2.3. Perceived Usefulness in Industry 4.0: Driving Adoption Through Value Recognition
2.4. Top Management Team Competencies (TMTCs) for Industry 4.0 Adoption
2.5. Middle Management Competencies (MMCs) for Industry 4.0 Adoption
3. Research Methodology
3.1. Quantitative Research Design for Assessing Managerial Competencies and I4.0 Adoption
3.2. Sampling and Data Collection Procedures
3.3. Data Analysis: Descriptive Statistics and Structural Equation Modeling
3.4. Measurement Instruments and Operationalization
3.4.1. Intention to Adopt Industry 4.0 (IAI): Conceptualization and Measurement
3.4.2. Top Management Team Competencies (TMTCs): Dimensions and Measurement
3.4.3. Middle Managers’ Competencies (MMCs): Dimensions and Measurement
3.4.4. Industry 4.0 Readiness Level (RL): Dimensions and Measurement
3.4.5. Perceived Usefulness (PU): Dimensions and Measurement
4. Results: Measurement Model Assessment and Hypothesis Testing
4.1. Measurement Model Assessment
4.1.1. Assessment of the Measurement Model: Reliability and Validity
4.1.2. Discriminant Validity Assessment
4.2. Comparative Analysis of the Data Collected Between Thailand and Vietnam
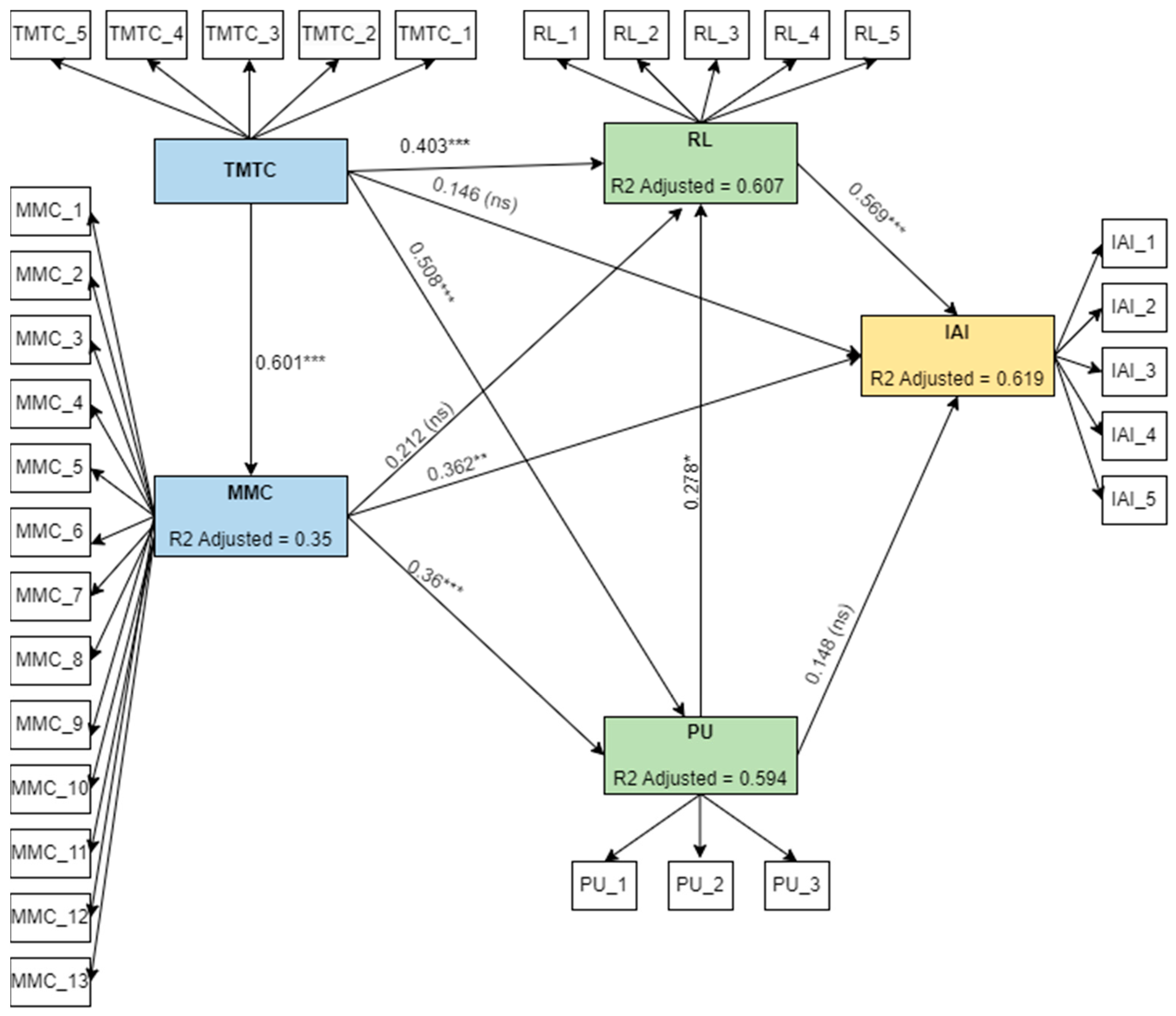
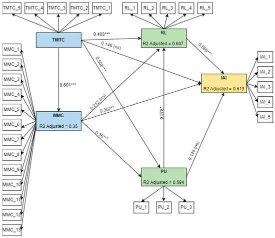
4.3. Hypothesis Testing and Structural Model Results
4.4. Assessment of Predictive Relevance: F-Square and Q-Square
5. Discussion of Findings and Implications
5.1. Role of Top Management Competencies in I4.0 Adoption
5.2. Role of Middle Managers’ Competencies in I4.0 Implementation
5.3. Comparative Analysis of Managerial Competencies and I4.0 Adoption in Thailand and Vietnam
5.4. Practical Implications for Enhancing Managerial Competencies and I4.0 Adoption in Emerging Markets
6. Conclusions
Limitations and Future Research Direction
Author Contributions
Funding
Institutional Review Board Statement
Informed Consent Statement
Data Availability Statement
Acknowledgments
Conflicts of Interest
Correction Statement
Appendix A
| Top Management Team Competencies (TMTCs) | Items | Definitions | Adapted from |
| TMTC_1 | The top management team clearly understands the concept of I4.0 | Luthra, S., and Mangla, S. K. (2018) [58] | |
| TMTC_2 | The top management team believes in the benefits of I4.0 | (Ogan Yigitbasioglu, 2015) [34] | |
| TMTC_3 | The top management team drives I4.0 policies and develops an operation plan with a clear roadmap | (Ogan Yigitbasioglu, 2015) [34] | |
| TMTC_4 | The top management team has innovative working behavior | Palazzeschi, L., Bucci, O. and Di Fabio, A. (2018) [59] | |
| TMTC_5 | The top management team initiates I4.0 | (Ogan Yigitbasioglu, 2015) [34] | |
| Middle-Tier Managers’ Competencies | MMC_1 | Data analytic skills | (Lee and Meng, 2021) [56]; (Lan et al., 2024) [60] |
| MMC_2 | Network technology and M2M communication | ||
| MMC_3 | Technology use, monitoring, and control | ||
| MMC_4 | Business process understanding | ||
| MMC_5 | Creativity | ||
| MMC_6 | Complex problem-solving | ||
| MMC_7 | Critical thinking | ||
| MMC_8 | Communication | ||
| MMC_9 | Team working | ||
| MMC_10 | Coordinating with others/collaboration | ||
| MMC_11 | Adaptability and flexible awareness | ||
| MMC_12 | Active learning/lifelong learning | ||
| MMC_13 | Sustainable mindset and compliance | ||
| Industry 4.0 readiness level (RL) | RL_1 | We experience pressure from partners to adopt I4.0 (e.g., customers, suppliers, authorities, etc.) | (Stentoft et al., 2021) [67] |
| RL_2 | Our top management approves the required budget for I4.0 projects | ||
| RL_3 | Our employees have the right competencies to work with the new digital technologies (new and advanced IT systems such as ERP, MES, etc., advanced machines/autonomous machines) | ||
| RL_4 | Our employees have the right motivation to judge and work with the new digital technologies | ||
| RL_5 | Our company has the financial capability to work with new digital technologies | ||
| intention to adopt industry 4.0 (IAI) | IAI_1 | Our company intends to invest more money in equipment infrastructure and factory to satisfy the I4.0 requirements | (Cordero et al., 2023) [30] |
| IAI_2 | Our company intends to invest more money in IT systems to support our business processes | ||
| IAI_3 | Our company intends to push system-integrated information sharing in the entire company | ||
| IAI_4 | Our company intends to build up a comprehensive system for collecting data and using data for our decision-making | ||
| IAI_5 | Our company intends to formulate a strategy for training I4.0 skill set for our employees | ||
| perceived usefulness | PU_1 | Industry 4.0 leads to operational benefits (e.g., increased productivity, timesaving, cost efficiency, flexibility, traceability, decreased non-value-adding effort) | (Chatterjee et al., 2021) [48] |
| PU_2 | Industry 4.0 increases quality consistency | ||
| PU_3 | Industry 4.0 increases international competition |
Appendix B
| ANOVA | ||||||
|---|---|---|---|---|---|---|
| Sum of Squares | df | Mean Square | F | Sig. | ||
| TMTC_1 | Between Groups | 5.792 | 1 | 5.792 | 7.719 | 0.007 |
| Within Groups | 42.770 | 57 | 0.750 | |||
| Total | 48.562 | 58 | ||||
| TMTC_2 | Between Groups | 1.146 | 1 | 1.146 | 1.845 | 0.180 |
| Within Groups | 35.408 | 57 | 0.621 | |||
| Total | 36.554 | 58 | ||||
| TMTC_3 | Between Groups | 0.628 | 1 | 0.628 | 0.808 | 0.372 |
| Within Groups | 44.253 | 57 | 0.776 | |||
| Total | 44.880 | 58 | ||||
| TMTC_4 | Between Groups | 1.389 | 1 | 1.389 | 1.625 | 0.208 |
| Within Groups | 48.738 | 57 | 0.855 | |||
| Total | 50.127 | 58 | ||||
| TMTC_5 | Between Groups | 1.274 | 1 | 1.274 | 2.164 | 0.147 |
| Within Groups | 33.572 | 57 | 0.589 | |||
| Total | 34.846 | 58 | ||||
| ANOVA | ||||||
|---|---|---|---|---|---|---|
| Sum of Squares | df | Mean Square | F | Sig. | ||
| MMC_1 | Between Groups | 0.088 | 1 | 0.088 | 0.103 | 0.750 |
| Within Groups | 48.861 | 57 | 0.857 | |||
| Total | 48.949 | 58 | ||||
| MMC_2 | Between Groups | 0.217 | 1 | 0.217 | 0.308 | 0.581 |
| Within Groups | 40.088 | 57 | 0.703 | |||
| Total | 40.305 | 58 | ||||
| MMC_3 | Between Groups | 0.021 | 1 | 0.021 | 0.029 | 0.864 |
| Within Groups | 41.199 | 57 | 0.723 | |||
| Total | 41.220 | 58 | ||||
| MMC_4 | Between Groups | 0.019 | 1 | 0.019 | 0.024 | 0.876 |
| Within Groups | 43.710 | 57 | 0.767 | |||
| Total | 43.729 | 58 | ||||
| MMC_5 | Between Groups | 0.001 | 1 | 0.001 | 0.001 | 0.971 |
| Within Groups | 42.846 | 57 | 0.752 | |||
| Total | 42.847 | 58 | ||||
| MMC_6 | Between Groups | 0.013 | 1 | 0.013 | 0.014 | 0.907 |
| Within Groups | 55.592 | 57 | 0.975 | |||
| Total | 55.605 | 58 | ||||
| MMC_7 | Between Groups | 1.101 | 1 | 1.101 | 1.051 | 0.310 |
| Within Groups | 59.676 | 57 | 1.047 | |||
| Total | 60.777 | 58 | ||||
| MMC_8 | Between Groups | 0.015 | 1 | 0.015 | 0.015 | 0.904 |
| Within Groups | 57.503 | 57 | 1.009 | |||
| Total | 57.517 | 58 | ||||
| MMC_9 | Between Groups | 2.359 | 1 | 2.359 | 2.758 | 0.102 |
| Within Groups | 48.763 | 57 | 0.855 | |||
| Total | 51.122 | 58 | ||||
| MMC_10 | Between Groups | 1.373 | 1 | 1.373 | 1.257 | 0.267 |
| Within Groups | 62.282 | 57 | 1.093 | |||
| Total | 63.656 | 58 | ||||
| MMC_11 | Between Groups | 0.216 | 1 | 0.216 | 0.282 | 0.598 |
| Within Groups | 43.664 | 57 | 0.766 | |||
| Total | 43.879 | 58 | ||||
| MMC_12 | Between Groups | 0.375 | 1 | 0.375 | 0.359 | 0.551 |
| Within Groups | 59.504 | 57 | 1.044 | |||
| Total | 59.879 | 58 | ||||
| MMC_13 | Between Groups | 0.236 | 1 | 0.236 | 0.320 | 0.574 |
| Within Groups | 42.041 | 57 | 0.738 | |||
| Total | 42.277 | 58 | ||||
| ANOVA | ||||||
|---|---|---|---|---|---|---|
| Sum of Squares | df | Mean Square | F | Sig. | ||
| RL_1 | Between Groups | 0.737 | 1 | 0.737 | 1.129 | 0.292 |
| Within Groups | 37.232 | 57 | 0.653 | |||
| Total | 37.970 | 58 | ||||
| RL_2 | Between Groups | 1.677 | 1 | 1.677 | 1.918 | 0.171 |
| Within Groups | 49.832 | 57 | 0.874 | |||
| Total | 51.509 | 58 | ||||
| RL_3 | Between Groups | 0.690 | 1 | 0.690 | 0.653 | 0.422 |
| Within Groups | 60.192 | 57 | 1.056 | |||
| Total | 60.881 | 58 | ||||
| RL_4 | Between Groups | 0.212 | 1 | 0.212 | 0.223 | 0.639 |
| Within Groups | 54.296 | 57 | 0.953 | |||
| Total | 54.508 | 58 | ||||
| RL_5 | Between Groups | 0.040 | 1 | 0.040 | 0.041 | 0.841 |
| Within Groups | 56.392 | 57 | 0.989 | |||
| Total | 56.432 | 58 | ||||
| ANOVA | ||||||
|---|---|---|---|---|---|---|
| Sum of Squares | df | Mean Square | F | Sig. | ||
| PU_1 | Between Groups | 1.125 | 1 | 1.125 | 2.039 | 0.159 |
| Within Groups | 31.437 | 57 | 0.552 | |||
| Total | 32.562 | 58 | ||||
| PU_2 | Between Groups | 1.462 | 1 | 1.462 | 3.435 | 0.069 |
| Within Groups | 24.267 | 57 | 0.426 | |||
| Total | 25.729 | 58 | ||||
| PU_3 | Between Groups | 1.572 | 1 | 1.572 | 3.280 | 0.075 |
| Within Groups | 27.328 | 57 | 0.479 | |||
| Total | 28.900 | 58 | ||||
| ANOVA | ||||||
|---|---|---|---|---|---|---|
| Sum of Squares | df | Mean Square | F | Sig. | ||
| IAI_1 | Between Groups | 1.418 | 1 | 1.418 | 1.178 | 0.282 |
| Within Groups | 68.615 | 57 | 1.204 | |||
| Total | 70.034 | 58 | ||||
| IAI_2 | Between Groups | 0.100 | 1 | 0.100 | 0.114 | 0.737 |
| Within Groups | 50.314 | 57 | 0.883 | |||
| Total | 50.414 | 58 | ||||
| IAI_3 | Between Groups | 0.570 | 1 | 0.570 | 0.769 | 0.384 |
| Within Groups | 42.207 | 57 | 0.740 | |||
| Total | 42.777 | 58 | ||||
| IAI_4 | Between Groups | 0.236 | 1 | 0.236 | 0.230 | 0.634 |
| Within Groups | 58.541 | 57 | 1.027 | |||
| Total | 58.777 | 58 | ||||
| IAI_5 | Between Groups | 1.827 | 1 | 1.827 | 1.874 | 0.176 |
| Within Groups | 55.571 | 57 | 0.975 | |||
| Total | 57.398 | 58 | ||||
References
- Popa, I.; Ștefan, S.C.; Olariu, A.A.; Popa, Ș.C. Integrating digitalization opportunities into innovative public organizations’ management process. J. Innov. Knowl. 2024, 9, 100564. [Google Scholar] [CrossRef]
- Yunus, E.N. The mark of industry 4.0: How managers respond to key revolutionary changes. Int. J. Product. Perform. Manag. 2021, 70, 1213–1231. [Google Scholar] [CrossRef]
- Sumbal, M.S.; Tariq, A.; Amber, Q.; Janovská, K.; Ferraris, A. Tech revolution unleashed: Navigating the winds of digital transformation in the fast lane. J. Innov. Knowl. 2024, 9, 100551. [Google Scholar] [CrossRef]
- Zheng, T.; Ardolino, M.; Bacchetti, A.; Perona, M. The road towards industry 4.0: A comparative study of the state-of-the-art in the Italian manufacturing industry. Benchmarking Int. J. 2023, 30, 307–332. [Google Scholar] [CrossRef]
- Treviño-Elizondo, B.L.; García-Reyes, H. An Employee Competency Development Maturity Model for Industry 4.0 Adoption. Sustainability 2023, 15, 11371. [Google Scholar] [CrossRef]
- Frank, A.G.; Dalenogare, L.S.; Ayala, N.F. Industry 4.0 technologies: Implementation patterns in manufacturing companies. Int. J. Prod. Econ. 2019, 210, 15–26. [Google Scholar] [CrossRef]
- Rojko, A. Industry 4.0 Concept: Background and Overview. Int. J. Interact. Mob. Technol. IJIM 2017, 11, 77–90. [Google Scholar] [CrossRef]
- Bidnur, C. A Study on Industry 4.0 Concept. Int. J. Eng. Res. 2020, V9, IJERTV9IS040569. [Google Scholar] [CrossRef]
- Sharma, A.; Dwivedi, V.K.; Sharma, D. Industry 4.0 A Smart Factory: An Overview. Adv. Sci. Eng. Med. 2020, 12, 914–917. [Google Scholar] [CrossRef]
- Habib, F.E.; Bnouachir, H.; Chergui, M.; Ammoumou, A. Industry 4.0 concepts and implementation challenges: Literature Review. In Proceedings of the 2022 9th International Conference on Wireless Networks and Mobile Communications (WINCOM), Rabat, Morocco, 26–29 October 2022; pp. 1–6. [Google Scholar] [CrossRef]
- Raj, A.; Dwivedi, G.; Sharma, A.; Lopes de Sousa Jabbour, A.B.; Rajak, S. Barriers to the adoption of industry 4.0 technologies in the manufacturing sector: An inter-country comparative perspective. Int. J. Prod. Econ. 2020, 224, 107546. [Google Scholar] [CrossRef]
- Saleh, N.I.; Ijab, M.T. Industrial revolution 4.0 (IR4. 0) readiness among industry players: A systematic literature review. Artif. Intell. Appl. 2023, 1, 70–85. [Google Scholar]
- Chauhan, C.; Singh, A.; Luthra, S. Barriers to industry 4.0 adoption and its performance implications: An empirical investigation of emerging economy. J. Clean. Prod. 2021, 285, 124809. [Google Scholar] [CrossRef]
- Müller, J.M. Assessing the barriers to Industry 4.0 implementation from a workers’ perspective. IFAC-Pap. 2019, 52, 2189–2194. [Google Scholar] [CrossRef]
- Saeedi, S.A.W.; Sharifuddin, J.; Seng, K.W.K. Intention on adoption of Industry 4.0 Technology among small and medium enterprises. Int. J. Sci. Technol. Res. 2020, 9, 4472–4478. [Google Scholar]
- Santos, G.; Sá, J.C.; Félix, M.J.; Barreto, L.; Carvalho, F.; Doiro, M.; Zgodavová, K.; Stefanović, M. New needed quality management skills for quality managers 4.0. Sustainability 2021, 13, 6149. [Google Scholar] [CrossRef]
- Masood, T.; Sonntag, P. Industry 4.0: Adoption challenges and benefits for SMEs. Comput. Ind. 2020, 121, 103261. [Google Scholar] [CrossRef]
- Joshi, S.; Sharma, M.; Bisht, P.; Singh, S. Explaining the Factors Influencing Consumer Perception, Adoption Readiness, and Perceived Usefulness toward Digital Transactions: Online Retailing Experience of Millennials in India. J. Oper. Strateg. Plan. 2021, 4, 202–223. [Google Scholar] [CrossRef]
- Kowal, B.; Włodarz, D.; Brzychczy, E.; Klepka, A. Analysis of employees’ competencies in the context of industry 4.0. Energies 2022, 15, 7142. [Google Scholar] [CrossRef]
- Cabrilo, S.; Dahms, S.; Tsai, F.-S. Synergy between multidimensional intellectual capital and digital knowledge management: Uncovering innovation performance complexities. J. Innov. Knowl. 2024, 9, 100568. [Google Scholar] [CrossRef]
- Kim, S.; Lee, H. Factors affecting employee knowledge acquisition and application capabilities. Asia-Pac. J. Bus. Adm. 2010, 2, 133–152. [Google Scholar] [CrossRef]
- Correia Simões, A.; Lucas Soares, A.; Barros, A.C. Factors influencing the intention of managers to adopt collaborative robots (cobots) in manufacturing organizations. J. Eng. Technol. Manag. 2020, 57, 101574. [Google Scholar] [CrossRef]
- Shet, S.V.; Pereira, V. Proposed managerial competencies for Industry 4.0–Implications for social sustainability. Technol. Forecast. Soc. Change 2021, 173, 121080. [Google Scholar] [CrossRef]
- Rajnai, Z.; Kocsis, I. Assessing industry 4.0 readiness of enterprises. In Proceedings of the 2018 IEEE 16th World Symposium on Applied Machine Intelligence and Informatics (SAMI), Kosice and Herlany, Slovakia, 7–10 February 2018; pp. 000225–000230. [Google Scholar]
- Ansari, I.; Barati, M.; Sadeghi Moghadam, M.R.; Ghobakhloo, M. An Industry 4.0 readiness model for new technology exploitation. Int. J. Qual. Reliab. Manag. 2023, 40, 2519–2538. [Google Scholar] [CrossRef]
- Pacchini, A.P.T.; Lucato, W.C.; Facchini, F.; Mummolo, G. The degree of readiness for the implementation of Industry 4.0. Comput. Ind. 2019, 113, 103125. [Google Scholar] [CrossRef]
- Soomro, M.A.; Hizam-Hanafiah, M.; Abdullah, N.L.; Ali, M.H.; Jusoh, M.S. Industry 4.0 Readiness of Technology Companies: A Pilot Study from Malaysia. Adm. Sci. 2021, 11, 56. [Google Scholar] [CrossRef]
- Abdullah, A.A.H.; Almaqtari, F.A. The impact of artificial intelligence and Industry 4.0 on transforming accounting and auditing practices. J. Open Innov. Technol. Mark. Complex. 2024, 10, 100218. [Google Scholar] [CrossRef]
- Pillai, R.; Sivathanu, B.; Mariani, M.; Rana, N.P.; Yang, B.; Dwivedi, Y.K. Adoption of AI-empowered industrial robots in auto component manufacturing companies. Prod. Plan. Control 2022, 33, 1517–1533. [Google Scholar] [CrossRef]
- Cordero, D.; Altamirano, K.L.; Parra, J.O.; Espinoza, W.S. Intention to Adopt Industry 4.0 by Organizations in Colombia, Ecuador, Mexico, Panama, and Peru. IEEE Access 2023, 11, 8362–8386. [Google Scholar] [CrossRef]
- Nguyen, X.T.; LUU, Q.K. Factors affecting adoption of industry 4.0 by small-and medium-sized enterprises: A case in Ho Chi Minh city, Vietnam. J. Asian Financ. Econ. Bus. JAFEB 2020, 7, 255–264. [Google Scholar] [CrossRef]
- Khin, S.; Kee, D.M.H. Factors influencing Industry 4.0 adoption. J. Manuf. Technol. Manag. 2022, 33, 448–467. [Google Scholar] [CrossRef]
- Zhou, B.; Zheng, L. Technology-pushed, market-pulled, or government-driven? The adoption of industry 4.0 technologies in a developing economy. J. Manuf. Technol. Manag. 2023, 34, 115–138. [Google Scholar] [CrossRef]
- Yigitbasioglu, O. The role of institutional pressures and top management support in the intention to adopt cloud computing solutions. J. Enterp. Inf. Manag. 2015, 28, 579–594. [Google Scholar] [CrossRef]
- Elbashir, M.; Collier, P.; Sutton, S. The Role of Organizational Absorptive Capacity in Strategic Use of Business Intelligence to Support Integrated Management Control Systems. Account. Rev. 2011, 86, 155–184. [Google Scholar] [CrossRef]
- Chatterjee, D.; Grewal, R.; Sambamurthy, V. Shaping up for E-Commerce: Institutional Enablers of the Organizational Assimilation of Web Technologies. MIS Q. 2002, 26, 65–89. [Google Scholar] [CrossRef]
- Liang, H.; Saraf, N.; Hu, Q.; Xue, Y. Assimilation of enterprise systems: The effect of institutional pressures and the mediating role of top management. MIS Q. 2007, 31, 59–87. [Google Scholar] [CrossRef]
- Jarvenpaa, S.L.; Ives, B. Executive Involvement and Participation in the Management of Information Technology. MIS Q. 1991, 15, 205–227. [Google Scholar] [CrossRef]
- Sony, M.; Naik, S.S. Ten lessons for managers while implementing Industry 4.0. IEEE Eng. Manag. Rev. 2019, 47, 45–52. [Google Scholar] [CrossRef]
- de Sousa Jabbour, A.B.L.; Jabbour, C.J.C.; Foropon, C.; Godinho Filho, M. When titans meet—Can industry 4.0 revolutionise the environmentally-sustainable manufacturing wave? The role of critical success factors. Technol. Forecast. Soc. Change 2018, 132, 18–25. [Google Scholar] [CrossRef]
- Helfat, C.E.; Peteraf, M.A. Managerial cognitive capabilities and the microfoundations of dynamic capabilities. Strateg. Manag. J. 2015, 36, 831–850. [Google Scholar] [CrossRef]
- Roy, K.; Pradyumana, K. Staged Development of Dynamic Capabilities: A Study of International Joint Ventures in India. Thunderbird Int. Bus. Rev. 2016, 58, 537–554. [Google Scholar] [CrossRef]
- Sony, M.; Naik, S. Critical factors for the successful implementation of Industry 4.0: A review and future research direction. Prod. Plan. Control 2020, 31, 799–815. [Google Scholar] [CrossRef]
- Wijethilake, C.; Lama, T. Sustainability core values and sustainability risk management: Moderating effects of top management commitment and stakeholder pressure. Bus. Strategy Environ. 2019, 28, 143–154. [Google Scholar] [CrossRef]
- Govindan, K.; Arampatzis, G. A framework to measure readiness and barriers for the implementation of Industry 4.0: A case approach. Electron. Commer. Res. Appl. 2023, 59, 101249. [Google Scholar] [CrossRef]
- Ali, K.; Johl, S.K.; Muneer, A.; Alwadain, A.; Ali, R.F. Soft and Hard Total Quality Management Practices Promote Industry 4.0 Readiness: A SEM-Neural Network Approach. Sustainability 2022, 14, 11917. [Google Scholar] [CrossRef]
- Jayashree, S.; Hassan Reza, M.N.; Malarvizhi, C.A.N.; Maheswari, H.; Hosseini, Z.; Kasim, A. The Impact of Technological Innovation on Industry 4.0 Implementation and Sustainability: An Empirical Study on Malaysian Small and Medium Sized Enterprises. Sustainability 2021, 13, 10115. [Google Scholar] [CrossRef]
- Chatterjee, S.; Rana, N.P.; Dwivedi, Y.K.; Baabdullah, A.M. Understanding AI adoption in manufacturing and production firms using an integrated TAM-TOE model. Technol. Forecast. Soc. Change 2021, 170, 120880. [Google Scholar] [CrossRef]
- Engle, R.L.; Lopez, E.R.; Gormley, K.E.; Chan, J.A.; Charns, M.P.; Lukas, C.V. What roles do middle managers play in implementation of innovative practices? Health Care Manag. Rev. 2017, 42, 14. [Google Scholar] [CrossRef]
- Reynders, P.; Kumar, M.; Found, P. ‘Lean on me’: An integrative literature review on the middle management role in lean. Total Qual. Manag. Bus. Excell. 2022, 33, 318–354. [Google Scholar] [CrossRef]
- Huy, Q.N. In praise of middle managers. Harv. Bus. Rev. 2001, 79, 72–79, 160. [Google Scholar] [PubMed]
- Alieva, J.; Powell, D.J. The significance of employee behaviours and soft management practices to avoid digital waste during a digital transformation. Int. J. Lean Six Sigma 2022, 14, 1–32. [Google Scholar] [CrossRef]
- Volberda, H.W.; Khanagha, S.; Baden-Fuller, C.; Mihalache, O.R.; Birkinshaw, J. Strategizing in a digital world: Overcoming cognitive barriers, reconfiguring routines and introducing new organizational forms. Long Range Plan. 2021, 54, 102110. [Google Scholar] [CrossRef]
- Buba, A.K.; Ibrahim, O.; Shehzad, H.M.F. Behavioral intention model for green information technology adoption in Nigerian manufacturing industries. Aslib J. Inf. Manag. 2021, 74, 158–180. [Google Scholar] [CrossRef]
- Čater, T.; Čater, B.; Černe, M.; Koman, M.; Redek, T. Industry 4.0 technologies usage: Motives and enablers. J. Manuf. Technol. Manag. 2021, 32, 323–345. [Google Scholar] [CrossRef]
- Lee, J.J.; Meng, J. Digital competencies in communication management: A conceptual framework of Readiness for Industry 4.0 for communication professionals in the workplace. J. Commun. Manag. 2021, 25, 417–436. [Google Scholar] [CrossRef]
- Meechang, K.; Leelawat, N.; Tang, J.; Ino, E.; Kodaka, A.; Chintanapakdee, C.; Watanabe, K. Affecting factors on perceived usefulness of area-business continuity management: A perspective from employees in industrial areas in Thailand. IOP Conf. Ser. Earth Environ. Sci. 2021, 630, 012016. [Google Scholar] [CrossRef]
- Luthra, S.; Mangla, S.K. Evaluating challenges to Industry 4.0 initiatives for supply chain sustainability in emerging economies. Process Saf. Environ. Prot. 2018, 117, 168–179. [Google Scholar] [CrossRef]
- Palazzeschi, L.; Bucci, O.; Di Fabio, A. Re-thinking Innovation in Organizations in the Industry 4.0 Scenario: New Challenges in a Primary Prevention Perspective. Front. Psychol. 2018, 9, 343214. [Google Scholar] [CrossRef]
- Lan, L.T.N.; Komolavanij, S.; Ueki, Y.; Chi, N.T.M.; Jeenanunta, C. A Critical Analysis of Engineers’ Skills and Competencies for Digital Transformation Toward Industry 4.0: A Case Study for the Footwear Industry in Vietnam. In Proceedings of the Advances in Engineering Project, Production, and Technology, Auckland, New Zealand, 1 December 2023; Rotimi, J.O.B., Shahzad, W.M., Sutrisna, M., Kahandawa, R., Eds.; Springer Nature: Cham, Switzerland, 2024; pp. 115–131. [Google Scholar]
- Zinn, B. Conditional variables of ‘Ausbildung 4.0’-Vocational education for the future. J. Tech. Educ. JOTED 2015, 3. Available online: https://www.journal-of-technical-education.de/index.php/joted/article/view/55 (accessed on 17 July 2024).
- Chunzhi, W.; Hui, X.; Xia, M. Construction of hardware curriculum group for transition from network to Internet of Things engineering major. In Proceedings of the 2012 7th International Conference on Computer Science & Education (ICCSE), Melbourne, Australia, 14–17 July 2012; pp. 1575–1579. [Google Scholar] [CrossRef]
- Egcas, R.A. Contextualizing Human Skills Education for Legacy Countries: The Educators’ Perspective. Int. J. Innov. 2019, 9, 60–75. [Google Scholar]
- Liu, J.; Wang, Y.; Zhu, Y. Climate for innovation and employee creativity: An information processing perspective. Int. J. Manpow. 2020, 41, 341–356. [Google Scholar] [CrossRef]
- Valeyeva, N.S.; Kupriyanov, R.V.; Valeeva, E.; Kraysman, N.V. Influence of the Fourth Industrial Revolution (Industry 4.0) on the System of the Engineering Education. In Proceedings of the The Impact of the 4th Industrial Revolution on Engineering Education, Bangkok, Thailand, 25–27 September 2019; Auer, M.E., Hortsch, H., Sethakul, P., Eds.; Springer International Publishing: Cham, Switzerland, 2020; pp. 316–325. [Google Scholar] [CrossRef]
- Liboni, L.B.; Liboni, L.H.B.; Cezarino, L.O. Electric utility 4.0: Trends and challenges towards process safety and environmental protection. Process Saf. Environ. Prot. 2018, 117, 593–605. [Google Scholar] [CrossRef]
- Stentoft, J.; Adsbøll Wickstrøm, K.; Philipsen, K.; Haug, A. Drivers and barriers for Industry 4.0 readiness and practice: Empirical evidence from small and medium-sized manufacturers. Prod. Plan. Control 2021, 32, 811–828. [Google Scholar] [CrossRef]
- Hair, J.; Hult, G.T.M.; Ringle, C.; Sarstedt, M. A Primer on Partial Least Squares Structural Equation Modeling (PLS-SEM); Springer: Berlin/Heidelberg, Germany, 2022; ISBN 978-1-5443-9640-8. [Google Scholar]
- Hu, L.; Bentler, P.M. Fit indices in covariance structure modeling: Sensitivity to underparameterized model misspecification. Psychol. Methods 1998, 3, 424–453. [Google Scholar] [CrossRef]
- Saeedi, S.; Sharifuddin, J.; Wong, K. Intention to adopt Industry 4.0 technologies among small and medium enterprises in the Malaysian dairy manufacturing industry. Food Res. 2022, 6, 209–218. [Google Scholar] [CrossRef]
- Dalenogare, L.S.; Benitez, G.B.; Ayala, N.F.; Frank, A.G. The expected contribution of Industry 4.0 technologies for industrial performance. Int. J. Prod. Econ. 2018, 204, 383–394. [Google Scholar] [CrossRef]
- Garcia-Muiña, F.E.; González-Sánchez, R.; Ferrari, A.M.; Settembre-Blundo, D. The Paradigms of Industry 4.0 and Circular Economy as Enabling Drivers for the Competitiveness of Businesses and Territories: The Case of an Italian Ceramic Tiles Manufacturing Company. Soc. Sci. 2018, 7, 255. [Google Scholar] [CrossRef]
- Prajogo, D.; Olhager, J. Supply chain integration and performance: The effects of long-term relationships, information technology and sharing, and logistics integration. Int. J. Prod. Econ. 2012, 135, 514–522. [Google Scholar] [CrossRef]
- Ibarra, D.; Ganzarain, J.; Igartua, J.I. Business model innovation through Industry 4.0: A review. Procedia Manuf. 2018, 22, 4–10. [Google Scholar] [CrossRef]


| Constructs | Definitions | Variable Name | Outer Loadings | Cronbach’s Alpha | CR (rho_c) | AVE |
|---|---|---|---|---|---|---|
| Top Management Team Competencies (TMTCs) | The top management team clearly understands the concept of I4.0 | TMTC_1 | 0.864 | 0.901 | 0.927 | 0.717 |
| The top management team believes in the benefits of I4.0 | TMTC_2 | 0.883 | ||||
| The top management team drives I4.0 policies and develops an operation plan with a clear roadmap | TMTC_3 | 0.815 | ||||
| The top management team has innovative working behavior | TMTC_4 | 0.814 | ||||
| The top management team initiates I4.0 | TMTC_5 | 0.856 | ||||
| Middle-Tier Managers’ Competencies (MMCs) | Data analytic skills | MMC_1 | 0.913 | 0.96 | 0.965 | 0.678 |
| Network technology and M2M communication | MMC_2 | 0.847 | ||||
| Technology use, monitoring, and control | MMC_3 | 0.711 | ||||
| Business process understanding | MMC_4 | 0.767 | ||||
| Creativity | MMC_5 | 0.826 | ||||
| Complex problem-solving | MMC_6 | 0.857 | ||||
| Critical thinking | MMC_7 | 0.746 | ||||
| Communication | MMC_8 | 0.841 | ||||
| Team working | MMC_9 | 0.858 | ||||
| Coordinating with others/collaboration | MMC_10 | 0.892 | ||||
| Adaptability and flexible awareness | MMC_11 | 0.81 | ||||
| Active learning/lifelong learning | MMC_12 | 0.802 | ||||
| Sustainable mindset and compliance | MMC_13 | 0.815 | ||||
| Perceived Usefulness (PU) | Industry 4.0 leads to operational benefits (e.g., increased productivity, time savings, cost efficiency, flexibility, traceability, and decreased non-value-adding effort). | PU_1 | 0.863 | 0.848 | 0.908 | 0.767 |
| Industry 4.0 increases quality consistency | PU_2 | 0.891 | ||||
| Industry 4.0 increases international competition | PU_3 | 0.873 | ||||
| Readiness Level (RL) | We experience pressure from partners to adopt I4.0 (e.g., customers, suppliers, authorities, etc.) | RL_1 | 0.695 | 0.866 | 0.904 | 0.655 |
| Our top management approves the required budget for I4.0 projects | RL_2 | 0.837 | ||||
| Our employees have the right competencies to work with the new digital technologies | RL_3 | 0.867 | ||||
| Our employees have the right motivation to judge and work with the new digital technologies | RL_4 | 0.872 | ||||
| Our company has the financial capability to work with new digital technologies | RL_5 | 0.763 | ||||
| Intention to Adopt Industry 4.0 (IAI) | Our company intends to invest more money in equipment infrastructure and factory to satisfy the I4.0 requirements | IAI_1 | 0.865 | 0.942 | 0.956 | 0.813 |
| Our company intends to invest more money in IT systems to support our business processes | IAI_2 | 0.927 | ||||
| Our company intends to push system-integrated information sharing in the entire company | IAI_3 | 0.882 | ||||
| Our company intends to build up a comprehensive system for collecting data and using data for our decision-making | IAI_4 | 0.937 | ||||
| Our company intends to formulate a strategy for training I4.0 skill set for our employees | IAI_5 | 0.896 |
| IAI | MMC | PU | RL | TMTC | |
|---|---|---|---|---|---|
| IAI | 0.902 | ||||
| MMC | 0.677 | 0.824 | |||
| PU | 0.652 | 0.666 | 0.876 | ||
| RL | 0.748 | 0.639 | 0.71 | 0.809 | |
| TMTC | 0.569 | 0.601 | 0.724 | 0.731 | 0.847 |
| Effects | Hypothesis | Path Weightage | R2 | p-Value | Sign | Remark |
|---|---|---|---|---|---|---|
| Effect on IAI | 0.619 | |||||
| RL → IAI | H1 | 0.569 | <0.001 *** | + | Supported | |
| PU → IAI | H2 | 0.148 | >0.05 | + | Not supported | |
| TMTC → IAI | H4 | 0.146 | >0.05 | + | Not supported | |
| MMC → IAI | H7 | 0.362 | <0.01 ** | + | Supported | |
| Effect on RL | 0.607 | |||||
| PU → RL | H3 | 0.278 | <0.05 * | Supported | ||
| TMTC → RL | H5 | 0.403 | <0.001 *** | + | Supported | |
| MMC → RL | H8 | 0.212 | >0.05 | + | Not supported | |
| Effect on PU | 0.594 | |||||
| TMTC → PU | H6 | 0.508 | <0.001 *** | + | Supported | |
| MMC → PU | H9 | 0.36 | <0.001 *** | + | Supported | |
| Effect on MMC | 0.35 | |||||
| TMTC → MMC | H10 | 0.601 | <0.001 *** | + | Supported | |
| Mediating effect on TMTC → IAI | ||||||
| TMTC → RL → IAI | H5a | 0.202 | <0.01 ** | + | Supported | |
| TMTC → PU → IAI | H6a | 0.071 | >0.05 | + | Not supported | |
| TMTC → MMC → IAI | H10a | 0.184 | >0.05 | + | Not supported | |
| Mediating effect on MMC → IAI | ||||||
| MMC → RL → IAI | H8a | 0.053 | >0.05 | + | Not supported | |
| MMC → PU → IAI | H9a | 0.053 | >0.05 | + | Not supported |
| IAI | MMC | PU | RL | |
|---|---|---|---|---|
| IAI | ||||
| MMC | 0.17 | 0.211 | 0.063 | |
| PU | 0.022 | 0.081 | ||
| RL | 0.337 | |||
| TMTC | 0.033 | 0.566 | 0.42 | 0.196 |
| SSO | SSE | Q2 (=1-SSE/SSO) | |
|---|---|---|---|
| IAI | 295 | 146.356 | 0.504 |
| MMC | 767 | 591.272 | 0.229 |
| PU | 177 | 99.449 | 0.438 |
| RL | 295 | 183.85 | 0.377 |
| TMTC | 295 | 295 |
| Saturated Model | Estimated Model | |
|---|---|---|
| SRMR | 0.08 | 0.087 |
| d_ULS | 3.383 | 4.006 |
| d_G | 4.714 | 4.726 |
| Chi-Square | 1034.545 | 1104.671 |
| NFI | 0.584 | 0.556 |
Disclaimer/Publisher’s Note: The statements, opinions and data contained in all publications are solely those of the individual author(s) and contributor(s) and not of MDPI and/or the editor(s). MDPI and/or the editor(s) disclaim responsibility for any injury to people or property resulting from any ideas, methods, instructions or products referred to in the content. |
© 2024 by the authors. Licensee MDPI, Basel, Switzerland. This article is an open access article distributed under the terms and conditions of the Creative Commons Attribution (CC BY) license (https://creativecommons.org/licenses/by/4.0/).
Share and Cite
Le, L.T.N.; Jeenanunta, C.; Ueki, Y.; Intalar, N.; Komolavanij, S. The Role of Managerial Competencies in Driving Industry 4.0 Adoption: A Comparative Study of Thailand and Vietnam’s Manufacturing Sectors. Sustainability 2025, 17, 77. https://doi.org/10.3390/su17010077
Le LTN, Jeenanunta C, Ueki Y, Intalar N, Komolavanij S. The Role of Managerial Competencies in Driving Industry 4.0 Adoption: A Comparative Study of Thailand and Vietnam’s Manufacturing Sectors. Sustainability. 2025; 17(1):77. https://doi.org/10.3390/su17010077
Chicago/Turabian StyleLe, Lan Thi Ngoc, Chawalit Jeenanunta, Yasushi Ueki, Nuchjarin Intalar, and Somrote Komolavanij. 2025. "The Role of Managerial Competencies in Driving Industry 4.0 Adoption: A Comparative Study of Thailand and Vietnam’s Manufacturing Sectors" Sustainability 17, no. 1: 77. https://doi.org/10.3390/su17010077
APA StyleLe, L. T. N., Jeenanunta, C., Ueki, Y., Intalar, N., & Komolavanij, S. (2025). The Role of Managerial Competencies in Driving Industry 4.0 Adoption: A Comparative Study of Thailand and Vietnam’s Manufacturing Sectors. Sustainability, 17(1), 77. https://doi.org/10.3390/su17010077

