Next Article in Journal
The Effect of Humic Substances on the Colony Growth and Conidial Germination of Entomopathogenic Fungi from the Genus Metarhizium
Next Article in Special Issue
Integration Assessment of Renewable Energy Sources (RESs) and Hydrogen Technologies in Fish Farms: A Techno-Economical Model Dispatch for an Estonian Fish Farm
Previous Article in Journal
The Effects of Local Food on Carbon Emissions: The Case of the Republic of Korea
 
 
Font Type:
Arial Georgia Verdana
Font Size:
Aa Aa Aa
Line Spacing:
Column Width:
Background:
Article

Optimized Battery Capacity Allocation Method for Wind Farms with Dual Operating Conditions

1
School of Electrical and Power Engineering, Hohai University, Nanjing 211100, China
2
Yalong River Hydropower Development Company Ltd., Chengdu 610051, China
*
Author to whom correspondence should be addressed.
Sustainability 2024, 16(9), 3615; https://doi.org/10.3390/su16093615
Submission received: 18 March 2024 / Revised: 22 April 2024 / Accepted: 23 April 2024 / Published: 25 April 2024
(This article belongs to the Special Issue Sustainable Operation and Control of Renewable Energy Resources)

Abstract

In order to solve the problems of wind power output volatility and wind power participation in frequency regulation, a method for optimizing the capacity allocation of wind farm storage batteries based on the dual grouping strategy and considering the simultaneous execution of the dual conditions of energy storage in fluctuation smoothing and primary frequency regulation is proposed. Firstly, a two-layer model is established to optimize the capacity allocation under dual operating conditions, i.e., the planning layer takes into account the lifetime, cost, and benefit, and the operation layer considers the wind turbine reserve backup and storage control to participate in the primary frequency regulation in a cooperative manner. Then, the dual battery pack operation strategy is embedded with the variational modal decomposition method to determine the charging and discharging operation strategy of energy storage after considering the grid-optimized reference power. An improved particle swarm algorithm with inverse learning pre-optimization combined with variational crossover post-optimization is embedded in the GUROBI computation to obtain the optimal battery storage capacity allocation scheme. Finally, the superiority of the model proposed in this paper in terms of improving energy storage utilization, service life, and economic efficiency as well as reducing wind power load shedding is verified by comparing it with a single execution working condition scenario and traditional battery control strategy.

1. Introduction

As a clean and renewable energy source, the wind power industry is of great significance in reducing greenhouse gas emissions and protecting the ecological environment. Sustainable development is the key to the long-term and stable development of the wind power industry. However, the current challenges facing wind power hinder the sustainable and rapid development of wind power. Among them, the instability of wind energy resources is the most prominent problem, which may lead to unstable power supply and affect grid security [1]. In order to achieve sustainable development, the wind power industry also needs to focus on technological innovation. The latest Chinese standard requires wind power grid-connected technology to change from “passive adaptation” to “active support” and “autonomous operation”, and wind farms should have the ability to quickly adjust their active power according to the system frequency deviation. Energy storage, as a strong scheduling technology, can not only effectively smooth the power output fluctuations of wind farms, but also assist wind farms to carry out primary frequency regulation [2]. It can reduce the grid’s dependence on thermal power regulation while enhancing the safety and stability of grid operation. Therefore, studying the function and configuration of energy storage at wind farm stations is conducive to promoting the sustainability of the wind power industry.
Many scholars have studied the configuration of the battery energy storage system (BESS) for smoothing the fluctuation of wind power [3], and optimized the storage capacity using wavelet packet transform [4], Kalman filter [5], etc. In addition, the combination of energy storage control and wind turbine power backup control can also assist wind farms in primary frequency regulation. This can alleviate the problems of high cost and wind abandonment caused by the traditional method of reserving standby frequency regulation for wind farms, thus improving the economic efficiency [6]. Zhang et al. [7] proposes a proactive support method for grid frequency maintenance based on wind storage systems, and the results show that increasing the storage capacity to a certain extent will bring more benefits. However, the optimal energy storage capacity was not determined. Jiang et al. [8] used the wind storage system for frequency control, and wind speed segmentation to determine the frequency control capacity of wind turbines and energy storage, but only to improve the system efficiency, and did not take into account the cost of energy storage investment operation and maintenance. Li et al. [9] optimized the storage capacity allocation based on the allocation of wind turbine and storage frequency regulation output strategies, but only considered the short-term dynamic process of frequency regulation, and did not take into account the impact of storage lifetime factors and the optimization of long-term economic benefits. Maluenda et al. [10] used the BESS-electrolyzer system to regulate the frequency and improve the profit by 10.2%. In the above study, when using the flexible and rapid power response characteristics of energy storage, the allocation method of wind farm station and energy storage frequency regulation capacity is not fully considered. However, the level of wind turbine load-shedding rate directly affects the economic efficiency, energy utilization and sustainable development of the wind power industry. How to coordinate and optimize the wind farm’s own load-shedding capacity and storage-assisted frequency regulation capacity in order to reduce the comprehensive frequency regulation cost needs to be studied.
In addition, in the current study, the BESS capacity allocation method only involves a single working condition scenario that is only applied to the fluctuation suppression of wind power or the primary frequency regulation of the grid, and few studies have considered the capacity allocation method of the BESS that is simultaneously involved in the fluctuation suppression and the primary frequency regulation working conditions. In this way, the role of the BESS has not been fully utilized, and it is difficult to adapt to the engineering needs of the BESS to cope with multiple application scenarios under complex working conditions.
In the existing studies involving other application scenarios, the configuration of energy storage needs to take into account the assessment requirements of different working conditions, the continuous and reliable operation capability of the BESS, and the investment costs and benefits of the BESS during the whole life cycle. Sun et al. [11] studied the “peak shaving and valley filling” and “fluctuation calming” of energy storage for wind power, and put forward the concept of “dual-application”. Sewnet et al. [12] established an optimization operation model considering the BESS for reducing wind abandonment and participating in secondary frequency regulation. Yi et al. [13] proposed a state of charge (SOC) control strategy in which energy storage simultaneously tracks the output schedule and participates in secondary frequency regulation. However, in the above studies, the BESS adopted the traditional overall single battery control strategy. When the battery packs with this operation strategy are used in scenarios that require frequent charging and discharging, such as wave suppression or frequency regulation, the charging and discharging switching frequency of the batteries will be increased, which will in turn damage the battery life. In addition, the penetration rate of wind power is increasing year by year, and the new national technology requires that new energy stations must be equipped with a frequency regulation function before they can be connected to the grid. However, the above multi-scenario study did not consider the scenario of wind storage cooperative participation in the primary frequency regulation.
Regarding optimization algorithms for calculating energy storage capacity allocation, Ankar et al. [14] used non-dominated sorting genetic algorithm III; Hartel et al. [15] used reinforcement learning (RL) for optimization; Floris et al. [16] computed by genetic algorithm (GA); Rostamnezhad et al. [17] made use of the particle swarm optimization (PSO) algorithm; Yurter et al. [18] used Python’s DOcplex module to optimize the computation. Among them, the PSO is simple in programming, intuitive, and easy to implement, which is widely used in engineering. Scholars, such as Jain [19] and Basu [20], have proposed some improvements to its local optimization problem and achieved more satisfactory results, but the algorithm’s performance in terms of optimization accuracy and stability still needs to be improved, especially the algorithm’s tendency to fall into the problem of local optimization in the later stage of the search, which is yet to be solved.
Therefore, this paper considers the dual working condition scenarios of the energy storage system in the combined wind storage system, which is simultaneously involved in smoothing the wind power fluctuation and primary frequency regulation, and establishes a double-layer energy storage capacity optimization allocation model based on the dual battery pack operation strategy. An improved particle swarm optimization (IPSO) algorithm nested with GUROBI is used to solve the optimal energy storage allocation scheme for maximizing the annual net return.
The main contributions of this study are as follows: (1) A two-layer capacity optimization allocation model that considers the dual working condition demand of smoothing power fluctuation and primary frequency regulation is established. The energy storage is controlled to realize the fluctuation smoothing demand while utilizing the remaining power of the storage for primary frequency regulation to improve the energy storage efficiency. (2) A BESS operation strategy based on the dual battery pack operation method is proposed to mitigate energy storage lifetime loss. The strategy is also optimized by embedding it in a cost–benefit outer layer model that considers the battery lifetime. (3) The synergistic frequency regulation of wind farm stations and energy storage is considered, which helps to reduce the load-shedding capacity of wind farms and is of great significance for the sustainable development of the wind power industry. (4) Four scenarios based on different operation strategies are set up, and a case study is conducted based on the historical data of a wind farm in China. The superiority of the strategy in this paper in terms of improved battery utilization, economic efficiency, and wind power sustainability is verified.
This paper is organized as follows. Section 2 discusses the dual-layer battery capacity allocation model architecture. Section 3 establishes a model for optimal configuration of the two-layer capacity for energy storage when considering the execution of dual operating conditions. Section 4 compares and verifies the superiority of the energy storage configuration method proposed in this paper for dual operating conditions with a dual battery pack operation method in terms of profit improvement and battery life extension through an arithmetic example analysis. Finally, Section 5 provides the conclusion.

2. Energy Storage Capacity Configuration Architecture with Embedded Dual Battery Packs

2.1. Two-Layer Battery Capacity Configuration Model Architecture

The traditional simple configuration model can only optimize the planning of the capacity configuration scheme, but not the operation layer of the specific scenario. Therefore, this paper establishes a two-layer optimization model for energy storage capacity allocation for the capacity allocation problem of simultaneously suppressing wind power fluctuations and participating in primary frequency regulation, as shown in Figure 1.
The outer model is the planning layer based on the battery grouping control strategy. The decision variables are the rated capacity and rated power of the energy storage in the combined wind storage system; the objective function is the average annual return of the energy storage in the leveling and frequency regulation process; and the storage capacity, charging and discharging power, SOC state, and grid-connected power of the wind power are used as constraints.
The inner layer is the operation layer that considers the synergistic frequency regulation of wind turbines and energy storage. The decision variables are the upward and downward frequency regulation power of the energy storage, the upward and downward frequency regulation power of the wind farm, and the dynamic optimal load-shedding rate of the wind power standby frequency regulation; the objective function is the comprehensive annual cost of a single frequency regulation; and the frequency regulation power, load-shedding power, and grid frequency are used as constraints.
The optimization iteration process of the two-layer model that considers the participation of energy storage in smoothing wind power fluctuations and primary frequency regulation and coordinates the process is as follows:
(1) The Monte Carlo simulation method and clustering by fast search and find of density peaks (CFSFDP) [21] are used to process the historical wind power data, and generate a set of typical scenarios of wind power output considering the uncertainty factors to be input into the outer layer of the model.
(2) The outer model uses variational mode decomposition (VMD) [22] to decompose the wind power output to obtain the theoretical grid-connected initial reference power Pgref(t), and then obtain the smoothing scope of the energy storage for smoothing the high-frequency fluctuation of wind power.
(3) The outer layer model is based on IPSO screening to generate the storage capacity power sequence, and taking into account the energy storage charging and discharging capacity and the suppression of the role of the domain declared to participate in the frequency regulation of the storage capacity, passed into the inner layer.
(4) The inner layer model calculates the total frequency regulation demand power of wind farms and energy storage according to the real-time frequency of the power grid.
(5) The inner layer model establishes an objective function with the goal of minimizing the integrated cost of primary frequency regulation of wind farms, and calculates the frequency regulation allocated power of the BESS and wind turbine generator (WTG) and the dynamic optimal load-shedding rate of wind farms with the constraint of the grid frequency control objective using the GUROBI solver.
(6) The inner layer model updates the energy storage frequency regulation domain and returns the results to the outer layer.
(7) The outer layer model performs optimization based on the dual-battery grouping operation control strategy to solve the optimal allocation scheme that maximizes the average annual benefit of energy storage while tracking the leveling action domain and the frequency regulation action domain.

2.2. Dual Battery Packs Control Strategy

In this paper, the battery charging and discharging in the wind storage system under dual operating conditions adopts the double group control operation strategy, i.e., the battery pack is divided into two groups of independently operated BESSs that are used to smooth the wind power alternately. The main purpose of this study is to optimally configure the rated capacity and power of the two groups of BESSs.
Let BESS1 and BESS2 output power at the moment t be Pb1(t) and Pb2(t), respectively, through the DC/AC converter for power absorption or release. The expressions at the initial moment and after exchanging the charging and discharging roles are as follows:
P b 1 ( t ) = P ch ( t ) P b 2 ( t ) = P dis ( t )
P b 1 ( t ) = P dis ( t ) P b 2 ( t ) = P ch ( t )
where Pch(t) and Pdis(t) are the energy storage charging power and discharging power at time t, respectively.
The energy storage system suppresses wind power fluctuation output as Pp1, and at the same time provides primary frequency regulation power to the grid as Pp2. The integrated actual output of the wind turbine into the grid after accepting the adjustment of energy storage to suppress fluctuation and taking into account the frequency regulation function of the wind turbine is PG. The total charging and discharging power Psum(t) tracked by the energy storage includes the energy storage wave suppression power Pp1(t) as well as the energy storage frequency regulation power Pp2(t), with the expression shown below:
P sum ( t ) = P p 1 ( t ) + P p 2 ( t )
P sum ( t ) > 0 , P ch ( t ) = 0 P dis ( t ) =   | P sum ( t ) | P sum ( t ) < 0 , P ch ( t ) =   | P sum ( t ) | P dis ( t ) = 0

3. The Two-Layer Model of Energy Storage Configuration Considering Dual Operating Conditions

3.1. Outer Model

The outer layer model combines the full life-cycle cost model of energy storage and constructs the cost–benefit model of energy storage participating in the dual scenarios of wind power fluctuation smoothing and auxiliary frequency regulation based on the net present value method.

3.1.1. Objective Function

The objective of maximizing the average annual net benefit fou of energy storage involves the net benefit Sflu of energy storage for wind power fluctuation smoothing, the net benefit Bfre of energy storage for assisting frequency regulation, and the investment cost Clife of energy storage of equal annual value, as shown below:
f ou = S flu + B fre C life
where the expression for the net benefit of smoothing wind power fluctuations is as follows:
S flu = S 1 + S 2
with S1 as the penalty reduction cost; S2 as the benefit of additional on-grid electricity.
The expression for the net benefit of frequency regulation is as follows:
B fre = B 1 B 2 B 3
where B1 is the frequency regulation service revenue; B2 storage power purchase cost; B3 storage frequency regulation charging and discharging loss cost.
(a)
Penalty reduction cost
s c ( t ) = c qf ( P W ( t ) P G ( t ) ) ,   P W ( t ) P G ( t ) c qd ( P G ( t ) P W ( t ) ) ,   P W ( t ) < P G ( t )
S 1 = t = 1 T s c ( t ) Δ t
where PW(t) is the original wind turbine output at the moment of t; PG(t) is the actual grid-connected power of the wind farm at the moment of t; cqf is the unit penalty cost for wind abandonment; cqd is the unit penalty cost for lack of electricity; Δt is the sampling period; and T is the annual running time.
(b)
Benefit of additional grid-connected power
S 2 = t = 1 T c w P p 1 ( t ) Δ t
where cw is the unit feed-in tariff of the wind farm. When the configuration of energy storage after the wind farms to increase the average annual power generation is positive, this item is positive, that is, to obtain revenue; the opposite is negative, that is, to bear the cost.
(c)
Frequency regulation service revenue
B 1 = t = 1 T k tp ( P bup ( t ) + P bdown ( t ) ) Δ t
where ktp is the cost of frequency regulation service; Pbup(t) and Pbdown(t) are the upward and downward frequency regulation power of energy storage.
(d)
Energy storage power purchase cost
B 2 = t = 1 T [ a buy P bdown ( t ) a sell P bup ( t ) ] Δ t
where abuy and asell are the unit price of energy storage power purchase and power sale, respectively.
(e)
Energy storage frequency regulation charging and discharging loss cost
B 3 = t = 1 T [ a buy P bdown ( t ) ( 1 η c ) + a sell P bup ( t ) ( 1 / η d 1 ) ] Δ t
where abuy and asell are the unit price of purchased and sold electricity, respectively; ηc and ηd are the charging and discharging efficiency of energy storage, respectively.
(f)
Energy storage equivalent annual value cost
C life = ( c ei E total + c pi P r ) b ( b + 1 ) Y ( b + 1 ) Y 1 + ( c em E total + c pm P r )
where Etotal is the maximum rated total capacity of the energy storage battery pack; Pr is the maximum rated charging and discharging power of the energy storage battery pack; cei and cpi are the unit price of battery and converter investment; cem and cpm are the unit price for battery capacity and power maintenance; Y is the dynamic prediction of lifespan; b is present value factor.

3.1.2. Constraints

(a)
Energy storage capacity constraint
S min S ( t ) E r
where S(t) is the electricity storage; Smin is the lower limit of electricity; Er is the rated capacity of the battery.
(b)
Energy storage power constraints
P min P ch ( t ) P r P min P dis ( t ) P r
where Pmin is the required leveling power to make the wind power fluctuation meet the limiting standard in GB/T 19963.1-2021 [23]; Pr is the rated power of the energy storage battery pack.
(c)
Charge state constraint
ψ SOC 1 ( t ) = ψ SOC 1 ( t 1 ) + [ ( u 1 P ch ( t ) η c u 2 P dis ( t ) / η d ) Δ t ] / E r ψ SOC 2 ( t ) = ψ SOC 2 ( t 1 ) + [ ( u 2 P ch ( t ) η c u 1 P dis ( t ) / η d ) Δ t ] / E r
where ΨSOC1(t) and ΨSOC2(t) are the charging states of BESS1 and BESS2 at time t; Δt is the sampling period; u1 and u2 are the charging and discharging state control variables of BESS.
ψ min ψ SOC ( t ) ψ max
where Ψmax and Ψmin are the upper and lower limits of SOC.
(d)
Wind power grid power fluctuation constraints
| P G ( t ) P G ( t 1 ) | a b P WN
where PWN is the installed capacity of the wind farm; ab is the grid-connected fluctuation rate limiting value, which indicates that the power change rate of the wind farm output should not exceed a certain proportion of its installed capacity in a fixed time interval.

3.2. Inner Model

3.2.1. Objective Function

The objective of the inner model is to minimize the comprehensive cost of frequency regulation fin throughout the year, including wind power load-shedding standby cost W1, wind power frequency regulation cost W2, storage frequency regulation power purchase cost B2, storage frequency regulation charging and discharging loss cost B3, and frequency regulation insufficient penalty cost B4, as shown below:
f in = W 1 + W 2 + B 2 + B 3 + B 4
(a)
Wind power load-shedding standby cost
The model sets different wind farm load-shedding modes according to the changes in real-time conditions during each sampling period, and calculates the optimal load-shedding active output Pde(t) of the wind farm:
P de ( t ) = ( 1 d opt ( t ) ) P gref ( t )
The expression for the cost of load-shedding W1 for wind farms participating in frequency regulation is then as follows.
W 1 = t = 1 T c w ( P gref ( t ) P de ( t ) ) Δ t
where cw is the wind farm unit feed-in tariff; Pgref(t) is the theoretical grid-connected initial reference power of the wind farm at the t-th moment, and dopt(t) is the optimal load-shedding rate of the wind farm.
(b)
Wind power frequency regulation cost
W 2 = t = 1 T c w P wdown ( t ) Δ t
where Pwdown(t) is the downward frequency regulation power of the wind turbine. Wind farms in the upward frequency regulation can use load-shedding backup power; frequency regulation cost is included in the wind farm load-shedding backup cost, no need to calculate in addition.
(c)
Frequency regulation deficiency cost
B 4 = 0 ,         P act ( t ) | P ins ( t ) | t = 1 T a pe ( | P p 2 ( t ) | P act ( t ) ) Δ t , P act ( t ) < | P ins ( t ) |
where ape is the system frequency regulation under punishment unit price; Pact(t) is the actual total frequency regulation power provided by the wind storage system; and Pins(t) is the frequency regulation demand power of the wind farm, as shown below:
P act ( t ) = P wup ( t ) + P wdown ( t ) + P bup ( t ) + P bdown ( t )
P ins ( t ) = P gref ( t ) f N f ( t ) R t f N
where Pwup(t), Pwdown(t) are the turbine upward and downward modulation power; f(t) is the actual sampling frequency of the system at time t; fN is the rated frequency of the system; Rt is the modulation coefficient.

3.2.2. Constraints

(a)
Energy storage frequency regulation power constraints
0 P bup ( t ) u up ( t ) P up _ max ( t ) 0 P bdown ( t ) u down ( t ) P down _ max ( t )
u up ( t ) + u down ( t ) 1 u up ( t ) , u down ( t ) { 0 , 1 }
where uup(t) and udown(t) are the state control variable of upward and downward frequency regulation, which indicates that it participates in the system frequency regulation when it is 1, and indicates that it does not participate in the system frequency regulation when it is 0; Pup_max and Pdown_max are the declared upper limits that the upward and downward frequency regulation power of the energy storage cannot exceed, which are related to the rated power of the energy storage configuration and the charging and discharging power of the energy storage for fluctuation suppression with the expressions as shown in the following expression:
P up _ max = δ out P omax = ( 1 P s ( t ) P r ) P r ,   P r > P s ( t ) 0 ,     P r P s ( t ) P down _ max = δ in P imax = ( 1 + P s ( t ) P r ) P r , P r > P s ( t ) 0 ,   P r P s ( t )
where Pimax and Pomax are the set maximum total charging and discharging power of the energy storage; δin and δout are the storage frequency regulation charging and discharging power allocation coefficients; and Ps(t) is the domain of the wave suppression power declaration, which is calculated as follows:
P s ( t ) = P gref ( t ) P W ( t )
(b)
Wind farm load-shedding power constraints
P de _ max ( t ) P de ( t ) P gref ( t ) P de _ max ( t ) = ( 1 d max ( t ) ) P gref ( t )
where dmax is the maximum load-shedding rate; Pde_max(t) is the maximum load-shedding power of the wind farm.
(c)
Wind turbine frequency regulation power constraint
Wind farm upward and downward frequency regulation power are constrained by the upper limit, while the maximum upward and downward frequency regulation power is related to the theoretical output of wind farm Pgref(t), the optimal load-shedding power Pde(t) and the maximum load-shedding power Pde_max(t), and the specific expression is shown below:
0 P wup ( t ) u up ( t ) ( P gref ( t ) P de ( t ) ) 0 P wdown ( t ) u down ( t ) ( P de ( t ) P de _ max ( t ) )
(d)
Frequency regulation capacity constraints
According to the theory of opportunity-constrained planning, due to the emergence of stochastic variables, it is allowed to a certain extent that the decisions made may not satisfy the constraints when unfavorable situations occur. The probability that the wind storage system meets the frequency regulation demand is required to be greater than a certain confidence level β1, and for the i-th frequency regulation, the 0–1 variable m(i) is set:
m ( t ) = 1 , P act ( t ) P i ns ( t ) 0 , P act ( t ) P i ns ( t )
If the wind storage system satisfies the frequency regulation demand, then m(i) is taken as 1; otherwise, it is taken as 0. Replacing the probability with the frequency, the frequency regulation capability is constrained as follows:
P { P act > P ins } = 1 T t = 1 T m ( t ) > β 1

3.3. Solution Methods and Procedures

3.3.1. Algorithm Principle

The outer layer model adopts the IPSO [24]. It introduces the reverse learning strategy for the pre-search, so that the algorithm can quickly approach the more optimal search region, thus improving the convergence speed, and introduces the variant crossover strategy of differential evolution for the post-optimization, which assists the algorithm in obtaining the globally optimal solution. The particle update process in the IPSO is as follows:
v i , d k + 1 = w v i , d k + c 1 r 1 ( p i , d k x i , d k ) + c 2 r 2 ( g d k x i , d k ) x i , d k + 1 = x i , d k + v i , d k + 1
where w is the inertia weights; c1 and c2 are the learning factors; r1 and r2 are the random numbers in the interval [0,1]; x i , d k and v i , d k are the position and velocity of the k-th iteration of the i-th particle in the d-th dimension; p i , d k and g d k are the individual extremes and the global extremes.
After completing the individual update and population optimal update, the reverse learning is performed in the early stage, and both solutions in the current direction and the opposite direction are considered to approximate the global optimum faster, as shown in the following:
x d new = k ( x d min + x d max ) g d
If the particle is out of range, it is reinitialized:
x i , d = x d min + r a n d ( x d max x d min )
where x d new is the new solution obtained by the current population optimal individual by the reverse learning strategy; x d max and x d min are the maximum boundary value and the minimum boundary value; k is a random number in the interval [0,1].
Later, the variation and crossover strategy of differential evolution is used to improve the optimization search, and the variation process is shown as follows:
z i , d = g d + F ( p m 1 , d p m 2 , d )
The crossover operation is shown below:
u i , d = z i , d , i f   r a n d C o r   d = n i g d , o t h e r w i s e
where zi,d is the variation vector; F is the scaling factor; m1, m2 are the random numbers in the interval [1,N]; N is the total size of the population; ui,d is the d-th dimension of the trial vector ui; C is the crossover probability; ni is a random integer in the interval [1,D]; and D is the total dimension of the particle population [25].
The inner layer model is solved using the mathematical planning solver GUROBI, a new generation of large-scale optimizer developed by GUROBI optimization, Inc. in the U.S., which has faster optimization speed and accuracy.
All simulations were programmed using Matlab 2019b. The optimization model is solved using GUROBI 9.5.1 software.

3.3.2. Solving Steps

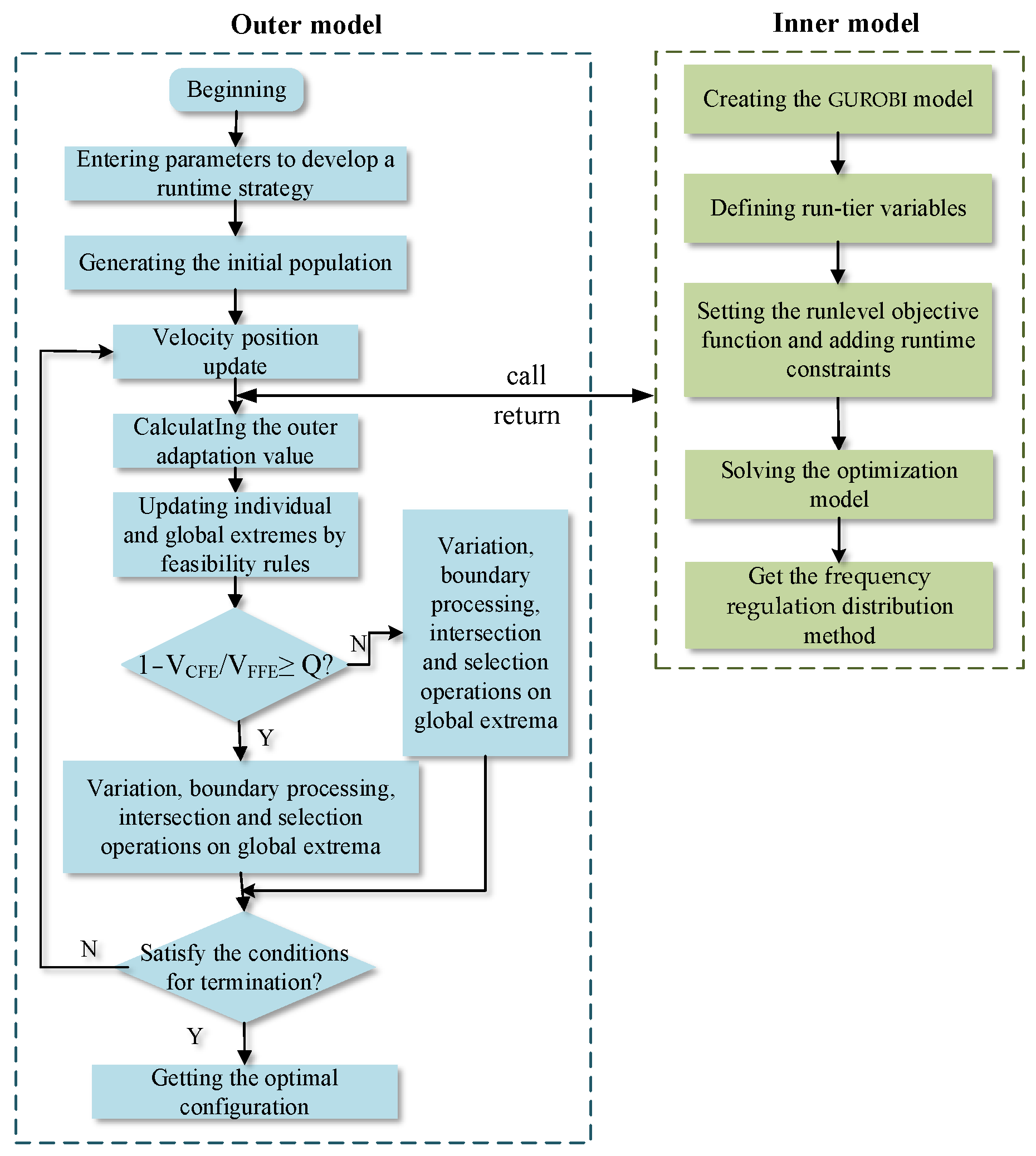
The flowchart of the algorithm is shown in Figure 2.
The main solving steps are as follows:
Step 1: Initialize the particle swarm.
Step 2: Update the particle positions and velocities to obtain a randomized energy storage power capacity.
Step 3: Pass the generated energy storage power capacity values into the inner layer model. Solve the optimal allocation of WTG and storage frequency regulation capacity based on the GUROBI model, and return the results to the outer layer model.
Step 4: Evaluate the fitness value of each particle.
Step 5: Use the feasibility rule to update the individual extreme value and global extreme value.
Step 6: Discriminate the pre-search and post-search according to the current number of function evaluations VCFE, the maximum number of function evaluations VFFE, and the segmentation point Q of the algorithm. If it is the pre-search period, implement the generalized backward learning strategy for the current optimal individual; otherwise, implement the mutation, crossover, and selection operations.
Step 7: Judge whether the termination condition is reached; if the termination condition is reached, then the algorithm ends and outputs the optimal solution; otherwise, return to step 2 to continue the iterative loop.

4. Example Analysis

In this paper, a 450 MW wind farm is taken as an example, the above method is used for simulation and analysis, and the parameters related to the wind farm, energy storage, and economic indexes are shown in Table 1. In this paper, the algorithm parameters of the population size are 100, the inertia weight w decreases linearly from 0.9 to 0.4 with the number of iterations, the learning factor c1 and c2 are 1.49445, the scaling factor F is 0.9, the crossover probability C is 0.9, and the split point Q is 0.9. The sampling period of wind farm output power is 1 min, and there are 1440 samples in a day. Monte Carlo sampling is used to generate a set of wind power scenarios considering the error and uncertainty. The effect is shown in Figure 3. Then, three typical scenarios are clustered by the CFSFDP method, as shown in Figure 4, where the number of types and the percentage of each type are shown in Table 2.

4.1. Configuration Results Analysis

To fully illustrate the superiority of the energy storage configuration model in this paper, the following four scenarios are set up using the same parameters:
Scenario 1, using the configuration method proposed in this paper: dual-scenario coordinated operation of the BESS based on a dual-battery control strategy;
Scenario 2, using the traditional control strategy: dual-scenario coordinated operation of the BESS based on the overall single-cell battery pack control strategy;
Scenario 3, using the dual-cell operation strategy of this paper, but the BESS participates in only one frequency regulation, but does not consider smoothing fluctuations;
Scenario 4, adopting the dual-battery operation strategy of this paper, but the BESS only participates in smoothing fluctuations, but does not consider frequency regulation.
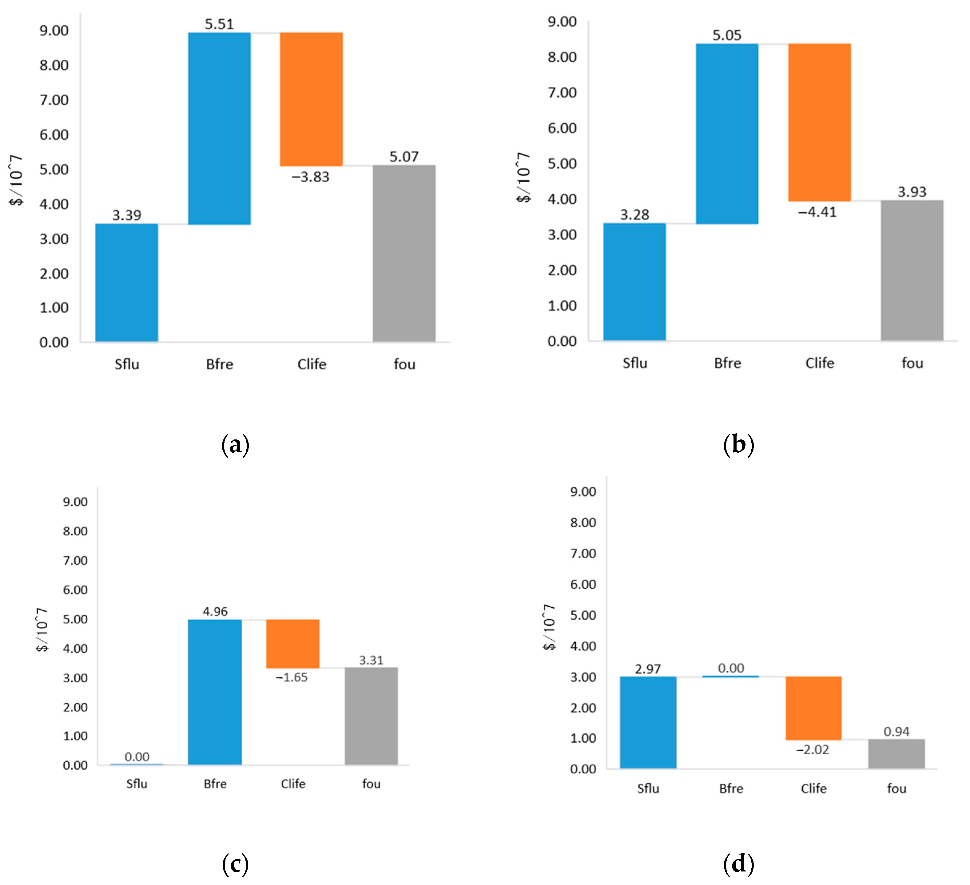
The optimal energy storage capacity for each scenario is calculated and the operation results are displayed in Table 3, and the benefits and costs of each part are presented in the form of waterfall diagrams in Figure 5. According to the results, the highest profit is obtained based on the configuration method proposed in this paper.
In the table, Er is the optimal configuration rated capacity of the battery; Pr is the optimal configuration rated power of the battery; Y is the service life of the battery; fou is the average annual net income of energy storage; fin is the comprehensive cost of frequency regulation; and De is the annual load-shedding capacity of the wind farm.
In Figure 5, Sflu is the net benefit of storage wave suppression, Bfre is the net benefit of storage frequency regulation, Clife is the equivalent annual value investment cost of storage, and fou is the average annual net benefit of storage.
Based on the specific analysis of the chart, it can be seen that in Scenario 1, the optimal configuration of the dual battery pack using the grouping strategy of this paper is two battery packs with a capacity of 40.6 MWh, i.e., a total of 81.2 MWh. Compared to Scenario 2, which is configured to operate with a single battery pack with a capacity of 108.6 MWh, the total capacity to be configured for the BESS and the cost of the investment are reduced, which, in turn, increase in the average annual net benefit of the BESS by 22.5%. In addition, the battery life is extended by 3.5 years in Scenario 1 compared to Scenario 2, and provides more opportunities to participate in the fluctuation and frequency regulation service and gain more profit. It can be seen that the battery operating based on group control strategy can extend battery life to a certain extent and increase the comprehensive benefits of energy storage.
Comparing Scenarios 1, 3, and 4, the average annual revenue for Scenario 1 increases by USD 17.59 million compared to Scenario 3 (an improvement of about 34.7%); and by USD 41.33 million compared to Scenario 4 (an improvement of about 81.4%). It can be seen that the average annual revenue under Scenario 1 proposed in this paper is much larger than that of any of the single-application scenarios, and it is also 19.2% higher than that of the two single-application scenarios 3 and 4 combined. The analysis shows that although the storage energy in Scenario 1 needs to be configured with larger capacity and larger investment cost when applied to multiple scenarios, the battery service life has been extended by 1.2 and 2.8 years, respectively, and the storage energy has been more fully utilized; the gains include two sources of leveling gains and frequency regulation gains, and thus more profits can be obtained.
In addition, turbine load shedding is one of the most important indicators for assessing the operational efficiency of wind farms and turbine performance. High load shedding indicates that there are operational problems in wind farms, which will lead to the stability of the power grid being affected, and at the same time will affect the economic benefits of the power station and the sustainable development of the industry. Therefore, reducing the wind turbine load-shedding rate is a very important task in the wind power industry. Considering that wind farms will incur load-shedding costs when participating in frequency regulation, comparing De and fin in the four scenarios, it can be seen that under Scenario 4, where the BESS is only applied to smooth out fluctuations, the frequency regulation function of energy storage does not play a role in this single-application scenario, and wind farms need to bear the demand for frequency regulation on their own. As a result, the wind farm has the largest load-shedding reserve capacity throughout the year, and the comprehensive cost of a single frequency regulation is 20.3 times, 8.6 times, and 5.5 times higher than that of Scenarios 1, 2, and 3, respectively, resulting in a waste of resources. In Scenario 1, which considers the participation of the BESS in frequency regulation, the frequent start–stop and load-shedding capacity of WTGs participating in frequency regulation service is reduced, and the integrated cost of frequency regulation is minimized. This greatly improves the online power of the wind farm and reduces the amount of wind abandonment, which is conducive to the economic operation of the wind farm. And with frequency regulation of wind farms and energy storage between the power interaction, when taking into account the wind turbine frequency regulation power after the wind power excess power generation and load-shedding operation loss of power deposited into the energy storage for upward frequency regulation, we can make full use of the power generated by the wind turbine to reduce the rate of wind abandonment, and at the same time to reduce the storage of power with the power grid transaction cost of purchasing power to increase the net income.
In Figure 6, the initial moment BESS1 charges and BESS2 discharges can be found. At the 330th minute, BESS2 discharges to reach the SOC lower limit, and the discharge margin is exhausted, at which time the two battery packs immediately switch to continue to operate. In Figure 7, the whole-group control of the single battery pack charging and discharging state is completely determined by the wind power and system frequency fluctuations, so it has been frequently switching between charging and discharging. The switching cycle of the dual battery pack to complete a charge/discharge cycle is four to five hours, while the single battery pack experiences countless charge/discharge in the meantime, and the charging/discharging switching cycle is in the order of minutes. This indicates that the battery charging and discharging strategy proposed in this paper effectively reduces the battery charging and discharging switching frequency, which in turn reduces the degree of battery loss and prolongs the battery service life.

4.2. SOC Comparative Analysis

The operating states of the batteries configured under the two battery pack control strategies are specifically analyzed. In the scenario 1 presented in this paper, i.e., when the BESS running with a dual battery pack strategy is applied to multiple scenarios, the operating state is shown in Figure 6. And the operating state is shown in Figure 7 for Scenario 2, which is operated with the traditional whole-group control strategy.

4.3. Application Effect Analysis

The energy storage configuration scheme obtained by the method in this paper can smooth the wind power output fluctuations to within the national standard regulations, i.e., the power fluctuations within 1 min and 10 min are reduced to less than 15 MW and 50 MW, respectively [23], as shown in Figure 8. It also enables the system frequency that exceeds the frequency regulation dead zone to be effectively regulated, as shown in Figure 9.
The wind farm grid-connected fluctuation coefficients after smoothing of the four scenarios are 0.24%, 1.03%, 31.81%, and 2.64%, respectively. It can be seen that the wind farm grid-connected fluctuation coefficient is the smallest under Scenario 1, which utilizes the residual power of the dual BESS for primary frequency regulation, and the smoothing effect is the best, with a reduction of 76.7%, 99.2%, and 90.9%, respectively, compared to the other scenarios. Among them, the BESS in Scenario 3 does not participate in the smoothing, so the wind farm output volatility is extremely large. Compared with Scenario 4, which only considers the leveling condition, Scenarios 1 and 2, which consider dual conditions, are configured with a larger BESS capacity, which is able to completely track the leveling domain, and thus the leveling effect is better. Scenario 1 with a dual BESS is less restricted by the SOC state, and the fluctuation coefficient is further reduced compared to Scenario 2, which maximizes the suppression of wind power fluctuations.
In summary, it can be verified that the dual-battery strategy can not only save energy storage construction costs and maintenance costs to a greater extent, extend the battery service life, and improve the net income, but also more effectively reduce the grid-connected fluctuation coefficient, enhance the power of wind farms on the Internet, and reduce the comprehensive cost of wind farms throughout the year frequency regulation, which is conducive to the economic, safe, and stable operation of wind farms.

5. Conclusions

In this paper, considering the scenarios where the battery energy storage system is simultaneously applied to dual operating conditions of wave suppression and primary frequency regulation, a two-layer energy storage capacity allocation model based on the dual BESS strategy is proposed. An IPSO nested with GUROBI is used to calculate the optimal allocation of energy storage under four different scenarios. A comparison is made to analyze the effect of the proposed strategy and model in reducing wind power load-shedding cost, improving economic efficiency, and reducing battery operation loss. The main conclusions are as follows:
(1) Comparative analysis of the four scenarios set up in this paper shows that the average annual net benefit of Scenario 1 increases by 22.5%, 34.7%, and 81.4% compared with Scenarios 2, 3, and 4, respectively, which verifies that the scenarios proposed in this paper in which the dual BESS performs dual operating conditions can maximize the economic benefits of the BESS.
(2) The switching cycle of the BESS operated under the dual-battery operation control strategy is hourly, while the charging/discharging switching cycle of the traditional whole-group control BESS is minute, which has too frequent switching frequency and high operation loss. Therefore, the life of the battery operated with the dual-battery strategy is extended by 3.5 years compared with that of the traditional whole-group control BESS. It is verified that the dual BESS strategy proposed in this paper can effectively extend the battery service life.
(3) Under Scenario 4, where the BESS is only involved in smoothing fluctuations but does not consider frequency regulation, wind farms have the largest load-shedding capacity throughout the year, and the combined cost of a single frequency regulation is 20.3, 8.6, and 5.5 times higher than that of Scenarios 1, 2, and 3, respectively. This is because at this time the frequency regulation function of energy storage does not play an advantage, the wind farm needs to bear the frequency regulation demand alone, and the load-shedding cost rises. Therefore, the use of wind turbine and energy storage joint frequency regulation can reduce the wind power load-shedding capacity, improve the utilization rate of wind power, and realize the sustainable development of the wind power industry.
(4) Comparing the flattening effect of wind farm output fluctuation under four scenarios, under Scenario 1, which utilizes the residual power of the double BESS for one-time frequency regulation, its wind farm grid-connected fluctuation coefficient is the smallest, the flattening effect is the best, and it has been optimized by at least 76.7% compared with the other scenarios.
In summary, the energy storage configuration method proposed in this study can be applied to the wind farm side to achieve the purpose of output fluctuation smoothing and helping primary frequency regulation, and to ensure high economic benefits. However, there are some limitations worth noting. The new national technology stipulates that newly commissioned renewable energy stations must have primary frequency regulation, and the energy storage configuration capacity in this study is affected by the scenarios on the power generation side. Therefore, in future work, the applicability of this study’s methodology and the characteristics of energy storage configuration in scenarios other than wind farms, such as photovoltaic farms, will be specifically investigated according to the characteristics of different renewable energy stations.

Author Contributions

All authors contributed to the design of this study. C.D.: Methodology; software; visualization; writing—original draft. L.S.: Conceptualization; formal analysis; funding acquisition; supervision. D.J.: Data curation; investigation; project administration. R.D.: Data curation; investigation; validation. Y.L.: Project administration; writing—review and editing. F.W.: Funding acquisition; resources. All authors have read and agreed to the published version of the manuscript.

Funding

This research was funded by the National Natural Science Foundation of China, grant number U23B20140.

Institutional Review Board Statement

Not applicable.

Informed Consent Statement

Not applicable.

Data Availability Statement

The datasets generated and/or analyzed during this study are not publicly available but are available from the corresponding author upon reasonable request.

Conflicts of Interest

Author Deping Jian and author Renshan Ding were employed by the Yalong River Hydropower Development Company Ltd. The remaining authors declare that the research was conducted in the absence of any commercial or financial relationships that could be construed as potential conflicts of interest.

References

  1. Xu, Y.; Hu, Z. Source-Grid-Load Cross-Area Coordinated Optimization Model Based on IGDT and Wind-Photovoltaic-Photothermal System. Sustainability 2024, 16, 2056. [Google Scholar] [CrossRef]
  2. Chakir, A.; Tabaa, M. Hybrid Renewable Production Scheduling for a PV–Wind-EV-Battery Architecture Using Sequential Quadratic Programming and Long Short-Term Memory–K-Nearest Neighbors Learning for Smart Buildings. Sustainability 2024, 16, 2218. [Google Scholar] [CrossRef]
  3. Lei, M.; Meng, K.; Feng, H.; Bai, J.; Jiang, H.; Zhang, Z. Flywheel energy storage controlled by model predictive control to achieve smooth short-term high-frequency wind power. J. Energy Storage 2023, 63, 2218. [Google Scholar] [CrossRef]
  4. Gu, F.; Chen, H. Modelling and control of vanadium redox flow battery for smoothing wind power fluctuation. IET Renew. Power Gener. 2021, 15, 3552–3563. [Google Scholar] [CrossRef]
  5. Luo, X.; Zhu, M.; Wang, X.; Guan, X. Detection and isolation of false data injection attack via adaptive Kalman filter bank. J. Control Decis. 2024, 11, 60–72. [Google Scholar] [CrossRef]
  6. Shang, Q.; Li, F.; Wang, S.; Li, Y.; Yin, C. Primary Frequency Modulation Strategy for Wind-storage Combined System Based on Multivariable Fuzzy Logic Control. Power Syst. Technol. 2023, 47, 2344–2352. [Google Scholar]
  7. Zhang, X.; Qin, S.; Zhang, Y.; Hao, S.; Wu, Q.; Zhang, J. Wind Turbine and Storage Joint Frequency Modulation Control Strategy Considering Energy Storage State of Charge. High Volt. Eng. 2023, 49, 4120–4130. [Google Scholar]
  8. Jiang, H.; Cai, J.; Xiao, R. A wind-storage coordinated control strategy for improving system frequency response characteristics. Electr. Power Autom. Equip. 2021, 41, 44–51. [Google Scholar]
  9. Li, J.; Xin, D.; Liu, C.; Hou, X.; Li, D. Research on the Frequency Regulation Characteristics and Control Strategy of Wind Power Generation with Energy Storage Synergy. Batteries 2023, 9, 117. [Google Scholar] [CrossRef]
  10. Maluenda, M.; Córdova, S.; Lorca, A.; Pincetic, M. Optimal operation scheduling of a PV-BESS-Electrolyzer system for hydrogen production and frequency regulation. Appl. Energy 2023, 344, 121243. [Google Scholar] [CrossRef]
  11. Sun, Y.; Pei, W.; Jia, D. Application of integrated energy storage system in wind power fluctuation mitigation. J. Energy Storage 2020, 32, 101835. [Google Scholar] [CrossRef]
  12. Sewnet, A.; Khan, B.; Gidey, I.; Mahela, O.P.; ElShahat, A.; Abdelaziz, A.Y. Mitigating generation schedule deviation of wind farm using battery energy storage system. Energies 2022, 15, 1768. [Google Scholar] [CrossRef]
  13. Yi, T.; Ye, H.; Li, Q. Energy storage capacity optimization of wind-energy storage hybrid power plant based on dynamic control strategy. J. Energy Storage 2022, 55, 105372. [Google Scholar] [CrossRef]
  14. Ankar, S.J.; Pinkymol, K.P. Optimal Sizing and Energy Management of Electric Vehicle Hybrid Energy Storage Systems with Multi-Objective Optimization Criterion. IEEE Trans. Veh. Technol. 2024, 1–16. [Google Scholar] [CrossRef]
  15. Härtel, F.; Bocklisch, T. Minimizing Energy Cost in PV Battery Storage Systems Using Reinforcement Learning. IEEE Access 2023, 11, 39855–39865. [Google Scholar] [CrossRef]
  16. Floris, A.; Damiano, A.; Serpi, A. A Combined Design Procedure of High-Speed/High-Power PMSMs for an Adiabatic Compressed Air Energy Storage System. IEEE Trans. Ind. Appl. 2024, 60, 256–268. [Google Scholar] [CrossRef]
  17. Rostamnezhad, Z.; Mary, N.; Dessaint, L.; Monfet, D. Electricity Consumption Optimization Using Thermal and Battery Energy Storage Systems in Buildings. IEEE Trans. Smart Grid 2023, 14, 251–265. [Google Scholar] [CrossRef]
  18. Yurter, G.; Nadar, E.; Kocaman, A.S. The impact of pumped hydro energy storage configurations on investment planning of hybrid systems with renewables. Renew. Energy 2024, 222, 119906. [Google Scholar] [CrossRef]
  19. Jain, N.K.; Nangia, U.; Jain, J. Economic load dispatch using adaptive social acceleration constant based particle swarm optimization. J. Inst. Eng. 2018, 99, 431–439. [Google Scholar] [CrossRef]
  20. Basu, M. Modified particle swarm optimization for nonconvex economic dispatch problems. Int. J. Electr. Power Energy Syst. 2015, 69, 304–312. [Google Scholar] [CrossRef]
  21. Supajaidee, N.; Chutsagulprom, N.; Moonchai, S. An Adaptive Moving Window Kriging Based on K-Means Clustering for Spatial Interpolation. Algorithms 2024, 17, 57. [Google Scholar] [CrossRef]
  22. Xiong, Q.; Liu, M.; Li, Y.; Zheng, C.; Deng, S. Short-Term Load Forecasting Based on VMD and Deep TCN-Based Hybrid Model with Self-Attention Mechanism. Appl. Sci. 2023, 13, 12479. [Google Scholar] [CrossRef]
  23. GB/T 40594-2021; Technical Guide for Power Grid and Source Coordination. State Administration for Market Regulation, Standardization Administration of the People’s Republic of China: Beijing, China, 2021.
  24. Li, C.; Qin, L. Sizing optimization for hybrid energy storage system independently participating in regulation market using improved particle swarm optimization. Acta Energiae Solaris Sin. 2023, 44, 426–434. [Google Scholar]
  25. Zhang, X.; Chen, C.; Zhang, Y.; Hao, S.; Zhang, J. Energy storage capacity optimization of wind farm considering battery running state. Autom. Electr. Power Syst. 2022, 46, 199–207. [Google Scholar]
Figure 1. Structure of two-layer model.
Figure 1. Structure of two-layer model.
Sustainability 16 03615 g001
Figure 2. Algorithm flowchart.
Figure 2. Algorithm flowchart.
Sustainability 16 03615 g002
Figure 3. Uncertainty wind power output.
Figure 3. Uncertainty wind power output.
Sustainability 16 03615 g003
Figure 4. Clustering scene sets.
Figure 4. Clustering scene sets.
Sustainability 16 03615 g004
Figure 5. Revenue and cost of each scenario (a) Scenario 1; (b) Scenario 2; (c) Scenario 3; (d) Scenario 4.
Figure 5. Revenue and cost of each scenario (a) Scenario 1; (b) Scenario 2; (c) Scenario 3; (d) Scenario 4.
Sustainability 16 03615 g005
Figure 6. Operational status of the two battery packs (a) SOC; (b) charge/discharge power.
Figure 6. Operational status of the two battery packs (a) SOC; (b) charge/discharge power.
Sustainability 16 03615 g006
Figure 7. Operational status of the integral battery pack (a) SOC; (b) charge/discharge power.
Figure 7. Operational status of the integral battery pack (a) SOC; (b) charge/discharge power.
Sustainability 16 03615 g007
Figure 8. Wind farm power smoothing effect.
Figure 8. Wind farm power smoothing effect.
Sustainability 16 03615 g008
Figure 9. Wind farm frequency regulation effect.
Figure 9. Wind farm frequency regulation effect.
Sustainability 16 03615 g009
Table 1. Simulation parameters.
Table 1. Simulation parameters.
ParametersValue
DODr1
ceiCNY 1085/kWh
cpiCNY 3224/kW
cemCNY 50/kWh
cpmCNY 100/kW
b0.05
ηc0.95
ηd0.95
ab0.1
cqdCNY 500/MWh
cqfCNY 250/MWh
abuyCNY 0.60/kWh
asellCNY 0.52/kWh
cwCNY 0.52/kWh
apeCNY 0.13/kWh
Rt0.03
dmax20%
ktpCNY 1.0/kWh
β10.85
Table 2. Scene clustering result graph.
Table 2. Scene clustering result graph.
TypeNumberPercentage (%)
16116.7
218550.7
311932.6
Table 3. Comparison of configuration options for different scenarios.
Table 3. Comparison of configuration options for different scenarios.
Scenario 1Scenario 2Scenario 3Scenario 4
Er/MWh40.6 × 2108.618.7 × 220.9 × 2
Pr/MW32.922.915.316.7
Y/ year16.012.514.813.2
fou/CNY 1045075.43933.73316.4942.4
fin/CNY 104119.4282.9441.82420.3
De/MWh551.42101.61799.120,075.0
Disclaimer/Publisher’s Note: The statements, opinions and data contained in all publications are solely those of the individual author(s) and contributor(s) and not of MDPI and/or the editor(s). MDPI and/or the editor(s) disclaim responsibility for any injury to people or property resulting from any ideas, methods, instructions or products referred to in the content.

Share and Cite

MDPI and ACS Style

Duanmu, C.; Shi, L.; Jian, D.; Ding, R.; Li, Y.; Wu, F. Optimized Battery Capacity Allocation Method for Wind Farms with Dual Operating Conditions. Sustainability 2024, 16, 3615. https://doi.org/10.3390/su16093615

AMA Style

Duanmu C, Shi L, Jian D, Ding R, Li Y, Wu F. Optimized Battery Capacity Allocation Method for Wind Farms with Dual Operating Conditions. Sustainability. 2024; 16(9):3615. https://doi.org/10.3390/su16093615

Chicago/Turabian Style

Duanmu, Chenrui, Linjun Shi, Deping Jian, Renshan Ding, Yang Li, and Feng Wu. 2024. "Optimized Battery Capacity Allocation Method for Wind Farms with Dual Operating Conditions" Sustainability 16, no. 9: 3615. https://doi.org/10.3390/su16093615

APA Style

Duanmu, C., Shi, L., Jian, D., Ding, R., Li, Y., & Wu, F. (2024). Optimized Battery Capacity Allocation Method for Wind Farms with Dual Operating Conditions. Sustainability, 16(9), 3615. https://doi.org/10.3390/su16093615

Note that from the first issue of 2016, this journal uses article numbers instead of page numbers. See further details here.

Article Metrics

Back to TopTop