Revolutionizing Retail: Examining the Influence of Blockchain-Enabled IoT Capabilities on Sustainable Firm Performance
Abstract
1. Introduction
- Does retail blockchain- enabled IOT(BIOT) significantly affect SCI, SLC, and SFP?
- Does retail blockchain-enabled SCI significantly affect SFP and SLC?
- Do SLC and SCI as mediators influence the relationship between BIOT and SFP?
- Does SLC have a mediating role in impacting SCI’s effect on SFP?
2. Literature Review
3. Retail Industry IOT, Supply Chain Integration, Sustainable Logistic Capabilities, and Blockchain
4. Hypotheses Development
4.1. Blockchain-Enabled IOT (BIOT), BC-Enabled SC Integration (SCI), and Sustainable Firm Performance (SFP)
4.2. BC-Enabled SCI as a Mediator between BIOT and SFP
4.2.1. Sustainable Logistic Capabilities, Blockchain-Enabled IOT Capabilities, and Sustainable Firm Performance
4.2.2. Blockchain-Enabled Supply Chain Integration, Sustainable Logistic Capabilities, and Sustainable Firm Performance
5. Methodology
Sampling Techniques and Measures
6. Data Analysis Procedure
6.1. Demographic Analysis
6.2. Measurement Model Assessment
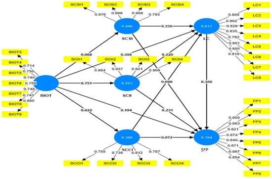
6.3. Structural Model Assessment
6.4. Direct Effect
6.5. Mediation Effect
7. Discussion and Conclusions
8. Managerial Implications
9. Regarding Theoretical Implication
Blockchain-Enabled Supply Chain and Sustainable Development Goals (SDGs)
10. Recommendations
11. Limitations and Future Research Directions
Author Contributions
Funding
Institutional Review Board Statement
Informed Consent Statement
Data Availability Statement
Conflicts of Interest
References
- Barik, A.K.; Jaiswal, S.; Das, D.C. Recent trends and development in hybrid microgrid: A review on energy resource planning and control. Int. J. Sustain. Energy 2022, 41, 308–322. [Google Scholar] [CrossRef]
- Hobbs, J.E. Food supply chains during the COVID-19 pandemic. Can. J. Agric. Econ. Can. Agroecon. 2020, 68, 171–176. [Google Scholar] [CrossRef]
- van der Vaart, T.; van Donk, D.P. A critical review of survey-based research in supply chain integration: 10th International Symposium on Logistics. Int. J. Prod. Econ. 2008, 111, 42–55. [Google Scholar] [CrossRef]
- Rodríguez-Espíndola, O.; Chowdhury, S.; Beltagui, A.; Albores, P. The potential of emergent disruptive technologies for humanitarian supply chains: The integration of blockchain, Artificial Intelligence and 3D printing. Int. J. Prod. Res. 2020, 58, 4610–4630. [Google Scholar] [CrossRef]
- Aïmeur, E.; Amri, S.; Brassard, G. Fake news, disinformation and misinformation in social media: A review. Soc. Netw. Anal. Min. 2023, 13, 30. [Google Scholar] [CrossRef] [PubMed]
- Versino, F.; Ortega, F.; Monroy, Y.; Rivero, S.; López, O.V.; García, M.A. Sustainable and Bio-Based Food Packaging: A Review on Past and Current Design Innovations. Foods 2023, 12, 1057. [Google Scholar] [CrossRef] [PubMed]
- Fernandes, L.J.; Relvas, S.; Barbosa-Póvoa, A.P. Downstream Petroleum Supply Chains’ Design and Planning—Contributions and Roadmap. In Operational Research; Vaz, A.I.F., Almeida, J.P., Oliveira, J.F., Pinto, A.A., Eds.; Springer International Publishing: Cham, Switzerland, 2018; pp. 87–99. [Google Scholar] [CrossRef]
- Ezeudu, O.B.; Ezeudu, T.S. Implementation of Circular Economy Principles in Industrial Solid Waste Management: Case Studies from a Developing Economy (Nigeria). Recycling 2019, 4, 42. [Google Scholar] [CrossRef]
- Kumar, S.; Barua, M.K. Sustainability of operations through disruptive technologies in the petroleum supply chain. Benchmarking Int. J. 2022, 29, 1640–1676. [Google Scholar] [CrossRef]
- Abdussalam, O.; Trochu, J.; Fello, N.; Chaabane, A. Recent advances and opportunities in planning green petroleum supply chains: A model-oriented review. Int. J. Sustain. Dev. World Ecol. 2021, 28, 524–539. [Google Scholar] [CrossRef]
- Produção, G.; Bento, G.; Schuldt, K.; Carvalho, L. The influence of supplier integration and lean practices adoption on operational performance. Gest. Produção 2020, 27. [Google Scholar] [CrossRef]
- Aslam, J.; Saleem, A.; Khan, N.T.; Kim, Y.B. Factors influencing blockchain adoption in supply chain management practices: A study based on the oil industry. J. Innov. Knowl. 2021, 6, 124–134. [Google Scholar] [CrossRef]
- Ahram, T.; Sargolzaei, A.; Sargolzaei, S.; Daniels, J.; Amaba, B. Blockchain technology innovations. In Proceedings of the 2017 IEEE Technology & Engineering Management Conference (TEMSCON), Santa Clara, CA, USA, 8–10 June 2017; pp. 137–141. [Google Scholar] [CrossRef]
- Cole, R.; Stevenson, M.; Aitken, J. Blockchain technology: Implications for operations and supply chain management. Supply Chain Manag. Int. J. 2019, 24, 469–483. [Google Scholar] [CrossRef]
- Kurpjuweit, S.; Schmidt, C.G.; Klöckner, M.; Wagner, S.M. Blockchain in Additive Manufacturing and its Impact on Supply Chains. J. Bus. Logist. 2021, 42, 46–70. [Google Scholar] [CrossRef]
- Sheel, A.; Nath, V. Effect of blockchain technology adoption on supply chain adaptability, agility, alignment and performance. Manag. Res. Rev. 2019, 42, 1353–1374. [Google Scholar] [CrossRef]
- Del Vecchio, P.; Di Minin, A.; Petruzzelli, A.M.; Panniello, U.; Pirri, S. Big data for open innovation in SMEs and large corporations: Trends, opportunities, and challenges. Creat. Innov. Manag. 2018, 27, 6–22. [Google Scholar] [CrossRef]
- D’Ippolito, B.; Messeni Petruzzelli, A.; Panniello, U. Archetypes of incumbents’ strategic responses to digital innovation. J. Intellect. Cap. 2019, 20, 662–679. [Google Scholar] [CrossRef]
- Usai, A.; Fiano, F.; Messeni Petruzzelli, A.; Paoloni, P.; Farina Briamonte, M.; Orlando, B. Unveiling the impact of the adoption of digital technologies on firms’ innovation performance. J. Bus. Res. 2021, 133, 327–336. [Google Scholar] [CrossRef]
- Appio, F.P.; Frattini, F.; Petruzzelli, A.M.; Neirotti, P. Digital Transformation and Innovation Management: A Synthesis of Existing Research and an Agenda for Future Studies. J. Prod. Innov. Manag. 2021, 38, 4–20. [Google Scholar] [CrossRef]
- Ardito, L.; Petruzzelli, A.M.; Panniello, U.; Garavelli, A.C. Towards Industry 4.0: Mapping digital technologies for supply chain management-marketing integration. Bus. Process Manag. J. 2019, 25, 323–346. [Google Scholar] [CrossRef]
- Ceipek, R.; Hautz, J.; Petruzzelli, A.M.; De Massis, A.; Matzler, K. A motivation and ability perspective on engagement in emerging digital technologies: The case of Internet of Things solutions. Long Range Plann. 2021, 54, 101991. [Google Scholar] [CrossRef]
- Correani, A.; De Massis, A.; Frattini, F.; Petruzzelli, A.M.; Natalicchio, A. Implementing a Digital Strategy: Learning from the Experience of Three Digital Transformation Projects. Calif. Manag. Rev. 2020, 62, 37–56. [Google Scholar] [CrossRef]
- Mandolla, C.; Petruzzelli, A.M.; Percoco, G.; Urbinati, A. Building a digital twin for additive manufacturing through the exploitation of blockchain: A case analysis of the aircraft industry. Comput. Ind. 2019, 109, 134–152. [Google Scholar] [CrossRef]
- Mancuso, I.; Messeni Petruzzelli, A.; Panniello, U. Innovating agri-food business models after the Covid-19 pandemic: The impact of digital technologies on the value creation and value capture mechanisms. Technol. Forecast. Soc. Chang. 2023, 190, 122404. [Google Scholar] [CrossRef] [PubMed]
- Tseng, F.-M.; Liang, C.-W.; Nguyen, N.B. Blockchain technology adoption and business performance in large enterprises: A comparison of the United States and China. Technol. Soc. 2023, 73, 102230. [Google Scholar] [CrossRef]
- Lohmer, J.; Ribeiro Da Silva, E.; Lasch, R. Blockchain Technology in Operations & Supply Chain Management: A Content Analysis. Sustainability 2022, 14, 6192. [Google Scholar] [CrossRef]
- Lynberg, L.; Deif, A. Network effects in blockchain and supply chain: A theoretical research synthesis. Mod. Supply Chain Res. Appl. 2023, 5, 2–27. [Google Scholar] [CrossRef]
- Rana, S.K.; Kim, H.-C.; Pani, S.K.; Rana, S.K.; Joo, M.-I.; Rana, A.K.; Aich, S. Blockchain-Based Model to Improve the Performance of the Next-Generation Digital Supply Chain. Sustainability 2021, 13, 10008. [Google Scholar] [CrossRef]
- Aslam, J.; Saleem, A.; Kim, Y.B. Blockchain-enabled supply chain management: Integrated impact on firm performance and robustness capabilities. Bus. Process Manag. J. 2023, 29, 1680–1705. [Google Scholar] [CrossRef]
- De Vass, T.; Shee, H.; Miah, S.J. The effect of “Internet of Things” on supply chain integration and performance: An organisational capability perspective. Australas. J. Inf. Syst. 2018, 22. [Google Scholar] [CrossRef]
- Khorasani, M.; Sarker, S.; Kabir, G.; Ali, S.M. Evaluating strategies to decarbonize oil and gas supply chain: Implications for energy policies in emerging economies. Energy 2022, 258, 124805. [Google Scholar] [CrossRef]
- Naway, F.A.; Rahmat, A. The mediating role of technology and logistic integration in the relationship between supply chain capability and supply chain operational performance. Uncertain Supply Chain Manag. 2019, 7, 553–566. [Google Scholar] [CrossRef]
- Pundir, A.K.; Jagannath, J.D.; Ganapathy, L. Improving supply chain visibility using IoT-internet of things. In Proceedings of the 2019 IEEE 9th Annual Computing and Communication Workshop and Conference (CCWC), Las Vegas, NV, USA, 7–9 January 2019; pp. 156–162. [Google Scholar]
- Arumugam, S.S.; Umashankar, V.; Narendra, N.C.; Badrinath, R.; Mujumdar, A.P.; Holler, J.; Hernandez, A. IOT Enabled Smart Logistics Using Smart Contracts. In Proceedings of the 2018 8th International Conference on Logistics, Informatics and Service Sciences (LISS), Toronto, ON, Canada, 3–6 August 2018; pp. 1–6. [Google Scholar]
- Freitag, C.; Berners-Lee, M.; Widdicks, K.; Knowles, B.; Blair, G.S.; Friday, A. The real climate and transformative impact of ICT: A critique of estimates, trends, and regulations. Patterns 2021, 2, 100340. [Google Scholar] [CrossRef] [PubMed]
- Gorane, S.; Kant, R. Supply chain practices and organizational performance: An empirical investigation of Indian manufacturing organizations. Int. J. Logist. Manag. 2017, 28, 75–101. [Google Scholar] [CrossRef]
- Treiblmaier, H.; Rejeb, A.; Ahmed, W.A.H. Chapter 8—Blockchain. In The Digital Supply Chain; MacCarthy, B.L., Ivanov, D., Eds.; Elsevier: Amsterdam, The Netherlands, 2022; pp. 127–144. ISBN 978-0-323-91614-1. [Google Scholar]
- Junaid, M.; Zhang, Q.; Syed, M.W. Effects of sustainable supply chain integration on green innovation and firm performance. Sustain. Prod. Consum. 2022, 30, 145–157. [Google Scholar] [CrossRef]
- Argyropoulou, M.; Garcia, E.; Nemati, S.; Spanaki, K. The effect of IoT capability on supply chain integration and firm performance: An empirical study in the UK retail industry. J. Enterp. Inf. Manag. 2023; ahead-of-print. [Google Scholar] [CrossRef]
- Özdağoğlu, A.; Bahar, S. Logistics 4.0 and Smart Supply Chain Management. In Industry 4.0 and Global Businesses; Yakut, E., Ed.; Emerald Publishing Limited: Leeds, UK, 2022; pp. 163–183. ISBN 978-1-80117-326-1. [Google Scholar]
- Yousefi, S.; Mohamadpour Tosarkani, B. An analytical approach for evaluating the impact of blockchain technology on sustainable supply chain performance. Int. J. Prod. Econ. 2022, 246, 108429. [Google Scholar] [CrossRef]
- Ali, Z.; Gongbing, B.; Mehreen, A. Predicting supply chain effectiveness through supply chain finance: Evidence from small and medium enterprises. Int. J. Logist. Manag. 2018, 30, 488–505. [Google Scholar] [CrossRef]
- Kayikci, Y.; Durak Usar, D.; Aylak, B.L. Using blockchain technology to drive operational excellence in perishable food supply chains during outbreaks. Int. J. Logist. Manag. 2022, 33, 836–876. [Google Scholar] [CrossRef]
- Dasaklis, T.K.; Voutsinas, T.G.; Tsoulfas, G.T.; Casino, F. A Systematic Literature Review of Blockchain-Enabled Supply Chain Traceability Implementations. Sustainability 2022, 14, 2439. [Google Scholar] [CrossRef]
- Ghode, D.; Yadav, V.; Jain, R.; Soni, G. Adoption of blockchain in supply chain: An analysis of influencing factors. J. Enterp. Inf. Manag. 2020, 33, 437–456. [Google Scholar] [CrossRef]
- Ben-Daya, M.; Hassini, E.; Bahroun, Z. Internet of things and supply chain management: A literature review. Int. J. Prod. Res. 2017, 57, 4719–4742. [Google Scholar] [CrossRef]
- Liu, W.; Zhang, J.; Shi, Y.; Lee, P.T.-W.; Liang, Y. Intelligent logistics transformation problems in efficient commodity distribution. Transp. Res. Part E Logist. Transp. Rev. 2022, 163, 102735. [Google Scholar] [CrossRef]
- Nyulásziová, M.; Paľová, D. Implementing a decision support system in the transport process management of a small Slovak transport company. J. Entrep. Manag. Innov. 2020, 16, 75–106. [Google Scholar] [CrossRef]
- Muheidat, F.; Patel, D.; Tammisetty, S.; Tawalbeh, L.A.; Tawalbeh, M. Emerging Concepts Using Blockchain and Big Data. Procedia Comput. Sci. 2022, 198, 15–22. [Google Scholar] [CrossRef]
- Hair, J.F.; Risher, J.J.; Sarstedt, M.; Ringle, C.M. When to use and how to report the results of PLS-SEM. Eur. Bus. Rev. 2019, 31, 2–24. [Google Scholar] [CrossRef]
- Wong, K. Partial least square structural equation modeling (PLS-SEM) techniques using SmartPLS. Mark. Bull. 2013, 24, 1–32. [Google Scholar]
- Fornell, C.; Larcker, D.F. Evaluating structural equation models with unobservable variables and measurement error. J. Mark. Res. 1981, 18, 39–50. [Google Scholar] [CrossRef]
- Amoako, T.; Huai Sheng, Z.; Dogbe, C.S.K.; Pomegbe, W.W.K. Effect of internal integration on SMEs’ performance: The role of external integration and ICT. Int. J. Product. Perform. Manag. 2020, 71, 643–665. [Google Scholar] [CrossRef]
- Chang, S.E.; Chen, Y. When Blockchain Meets Supply Chain: A Systematic Literature Review on Current Development and Potential Applications. IEEE Access 2020, 8, 62478–62494. [Google Scholar] [CrossRef]
- Isaksson, A.J.; Harjunkoski, I.; Sand, G. The impact of digitalization on the future of control and operations. Comput. Chem. Eng. 2018, 114, 122–129. [Google Scholar] [CrossRef]
- Ganbold, O.; Matsui, Y.; Rotaru, K. Effect of information technology-enabled supply chain integration on firm’s operational performance. J. Enterp. Inf. Manag. 2021, 34, 948–989. [Google Scholar] [CrossRef]
- Björkdahl, J. Strategies for Digitalization in Manufacturing Firms. Calif. Manage. Rev. 2020, 62, 17–36. [Google Scholar] [CrossRef]
- Bigliardi, B.; Filippelli, S.; Petroni, A.; Tagliente, L. The digitalization of supply chain: A review. Procedia Comput. Sci. 2022, 200, 1806–1815. [Google Scholar] [CrossRef]
- Madhani, P.M. Enhancing Efficiency And Effectiveness In Retail Supply Chain Management: Developing A Customer-focused Approach. Mater. Manag. Rev. 2021, 17, 6–10. [Google Scholar]
- Khan, S.A.; Mubarik, M.S.; Kusi-Sarpong, S.; Gupta, H.; Zaman, S.I.; Mubarik, M. Blockchain technologies as enablers of supply chain mapping for sustainable supply chains. Bus. Strategy Environ. 2022, 31, 3742–3756. [Google Scholar] [CrossRef]
- Rejeb, A.; Rejeb, K.; Simske, S.; Treiblmaier, H. Blockchain Technologies in Logistics and Supply Chain Management: A Bibliometric Review. Logistics 2021, 5, 72. [Google Scholar] [CrossRef]
- Wang, M.; Wang, B.; Abareshi, A. Blockchain technology and its role in enhancing supply chain integration capability and reducing carbon emission: A conceptual framework. Sustainability 2020, 12, 10550. [Google Scholar] [CrossRef]
- Aggrey, G.A.B.; Kusi, L.Y.; Afum, E.; Osei-Ahenkan, V.Y.; Norman, C.; Boateng, K.B.; Amponsah Owusu, J. Firm performance implications of supply chain integration, agility and innovation in agri-businesses: Evidence from an emergent economy. J. Agribus. Dev. Emerg. Econ. 2021, 12, 320–341. [Google Scholar] [CrossRef]
- Muafi, M.; Sulistio, J. A nexus between green intelectual capital, supply chain integration, digital supply chain, supply chain agility, and business performance. J. Ind. Eng. Manag. 2022, 15, 275. [Google Scholar] [CrossRef]
- Dutta, P.; Choi, T.-M.; Somani, S.; Butala, R. Blockchain technology in supply chain operations: Applications, challenges and research opportunities. Transp. Res. Part E Logist. Transp. Rev. 2020, 142, 102067. [Google Scholar] [CrossRef]
- Benzidia, S.; Makaoui, N.; Subramanian, N. Impact of ambidexterity of blockchain technology and social factors on new product development: A supply chain and Industry 4.0 perspective. Technol. Forecast. Soc. Chang. 2021, 169, 120819. [Google Scholar] [CrossRef]
- Wu, F.; Yeniyurt, S.; Kim, D.; Cavusgil, S.T. The impact of information technology on supply chain capabilities and firm performance: A resource-based view. Ind. Mark. Manag. 2006, 35, 493–504. [Google Scholar] [CrossRef]
- Ekanayake, E.M.A.C.; Shen, G.; Kumaraswamy, M.M. Critical capabilities of improving supply chain resilience in industrialized construction in Hong Kong. Eng. Constr. Archit. Manag. 2020, 28, 3236–3260. [Google Scholar] [CrossRef]
- Kumar, M.; Raut, R.D.; Jagtap, S.; Choubey, V.K. Circular economy adoption challenges in the food supply chain for sustainable development. Bus. Strategy Environ. 2023, 32, 1334–1356. [Google Scholar] [CrossRef]
- Mustofa, M.A.; Suseno, B.D. Technological innovation and the environmentally friendly building material supply chain: Implications for sustainable environment. Uncertain Supply Chain Manag. 2023, 11, 1405–1416. [Google Scholar] [CrossRef]
- Tombe, R.; Smuts, H. Agricultural Social Networks: An Agricultural Value Chain-Based Digitalization Framework for an Inclusive Digital Economy. Appl. Sci. 2023, 13, 6382. [Google Scholar] [CrossRef]
- Sustainable Development Goals. UNDP. Available online: https://www.undp.org/sustainable-development-goals (accessed on 15 March 2024).
- Alazab, M.; Alhyari, S.; Awajan, A.; Abdallah, A.B. Blockchain technology in supply chain management: An empirical study of the factors affecting user adoption/acceptance. Clust. Comput. 2021, 24, 83–101. [Google Scholar] [CrossRef]
- Karamchandani, A.; Srivastava, S.K.; Kumar, S.; Srivastava, A. Analysing perceived role of blockchain technology in SCM context for the manufacturing industry. Int. J. Prod. Res. 2021, 59, 3398–3429. [Google Scholar] [CrossRef]




| Demographic | Details | No. of Appearance | Percentage | Total |
|---|---|---|---|---|
| Age | 25–30 | 129 | 33.5 | 385 |
| 30–35 | 197 | 51.1 | ||
| 35 and above | 59 | 15.4 | ||
| Gender | Female | 37 | 9.6 | 385 |
| Male | 348 | 90.3 | ||
| Qualification | Undergraduate | 178 | 46.2 | 385 |
| Masters | 207 | 53.8 | ||
| PhD | 0 | 0 | ||
| Working Experience | <5 years | 153 | 39.7 | 385 |
| >5 years | 232 | 60.3 | ||
| Employment Level | Supervisor | 53 | 13.7 | 385 |
| Assistant Manager | 85 | 22 | ||
| Manager | 165 | 42.8 | ||
| Above Manager | 82 | 21.2 | ||
| Number of employees | Less than 50 | 194 | 50.3 | 385 |
| More than 50 | 142 | 36.8 | ||
| Above 100 | 49 | 12.7 | ||
| Retail company type | Non specialized stores (General) | 45 | 11.6 | 385 |
| Specialized stores (Fruits, medicine, etc.) | 41 | 10.6 | ||
| Drinks, Beverages and Tobacco stores | 85 | 22 | ||
| Textile, Clothing and Footwear | 119 | 31 | ||
| Fuel and Auto Lubricants | 65 | 17 | ||
| Household stores (Furniture, Hardware, Sanitary equipment and gardening) | 30 | 7.8 |
| Variables | Construct | Factor Loading | α | CR | AVE |
|---|---|---|---|---|---|
| Blockchain-enabled IOT Capability | BIOT 3 | 0.714 | 0.859 | 0.860 | 0.542 |
| BIOT 4 | 0.750 | ||||
| BIOT 5 | 0.740 | ||||
| BIOT 6 | 0.759 | ||||
| BIOT 7 | 0.748 | ||||
| BIOT 8 | 0.743 | ||||
| BIOT 9 | 0.695 | ||||
| SC Supplier integration | SCSI 1 | 0.876 | 0.893 | 0.902 | 0.757 |
| SCSI 2 | 0.898 | ||||
| SCSI 3 | 0.908 | ||||
| SCSI 4 | 0.793 | ||||
| SC Internal Integration | SCII 1 | 0.884 | 0.933 | 0.937 | 0.834 |
| SCII 2 | 0.937 | ||||
| SCII 3 | 0.921 | ||||
| SCII 4 | 0.909 | ||||
| SC Customer Integration | SCCI 1 | 0.755 | 0.775 | 0.777 | 0.598 |
| SCCI 2 | 0.736 | ||||
| SCCI 3 | 0.812 | ||||
| SCCI 4 | 0.787 | ||||
| Sustainable Logistic capabilities | LC 1 | 0.805 | 0.925 | 0.925 | 0.656 |
| LC 2 | 0.802 | ||||
| LC 3 | 0.828 | ||||
| LC 4 | 0.835 | ||||
| LC 5 | 0.782 | ||||
| LC 6 | 0.801 | ||||
| LC 7 | 0.805 | ||||
| LC 8 | 0.818 | ||||
| Sustainable Firm performance | FP 1 | 0.850 | 0.949 | 0.95 | 0.736 |
| FP 2 | 0.883 | ||||
| FP 3 | 0.821 | ||||
| FP 4 | 0.874 | ||||
| FP 5 | 0.840 | ||||
| FP 6 | 0.871 | ||||
| FP 7 | 0.867 | ||||
| FP 8 | 0.854 |
| Fornell–Larcker Criterion | BIOT | SFP | SLC | SCCI | SCII | SCSI |
|---|---|---|---|---|---|---|
| BIOT | 0.736 | |||||
| SFP | 0.547 | 0.858 | ||||
| SLC | 0.710 | 0.597 | 0.810 | |||
| SCCI | 0.622 | 0.463 | 0.627 | 0.773 | ||
| SCII | 0.151 | 0.074 | 0.134 | 0.133 | 0.889 | |
| SCSI | 0.668 | 0.501 | 0.693 | 0.578 | 0.213 | 0.870 |
| HTMT—Matrix | BIOT | SFP | SLC | SCCI | SCII | SCSI |
|---|---|---|---|---|---|---|
| BIOT | ||||||
| SFP | 0.590 | |||||
| SLC | 0.794 | 0.634 | ||||
| SCCI | 0.766 | 0.537 | 0.739 | |||
| SCII | 0.169 | 0.080 | 0.144 | 0.156 | ||
| SCSI | 0.757 | 0.544 | 0.757 | 0.691 | 0.236 |
| Variables | R-Square | R-Square Adjusted | Q2 Predict |
|---|---|---|---|
| SFP | 0.394 | 0.386 | 0.347 |
| SLC | 0.617 | 0.613 | 0.495 |
| SCCI | 0.386 | 0.385 | 0.382 |
| SCII | 0.223 | 0.220 | 0.210 |
| SCSI | 0.446 | 0.445 | 0.434 |
| Hypothesis | Relationship | P-Coefficient | S.D (STDEV) | T Statistics (|O/STDEV|) | p Values | Decision |
|---|---|---|---|---|---|---|
| H1a | BIOT → SCSI | 0.668 | 0.035 | 9.260 | 0.000 | Supported |
| H1b | BIOT → SCII | 0.751 | 0.048 | 3.150 | 0.002 | Supported |
| H1c | BIOT → SCCI | 0.622 | 0.039 | 6.052 | 0.000 | Supported |
| H5a | BIOT → SLC | 0.356 | 0.051 | 6.943 | 0.000 | Supported |
| H5b | BIOT → SFP | 0.194 | 0.091 | 2.134 | 0.033 | Supported |
| H5c | SLC → SFP | 0.356 | 0.080 | 4.449 | 0.000 | Supported |
| H7a | SCSI → SLC | 0.335 | 0.049 | 6.854 | 0.000 | Supported |
| H7b | SCSI → SFP | 0.090 | 0.068 | 2.136 | 0.018 | Supported |
| H8a | SCII → SLC | 0.220 | 0.031 | 0.646 | 0.002 | Supported |
| H8b | SCII → SFP | 0.231 | 0.042 | 0.755 | 0.004 | Supported |
| H9a | SCCI → SLC | 0.216 | 0.058 | 3.748 | 0.000 | Supported |
| H9b | SCCI → SFP | 0.072 | 0.080 | 2.902 | 0.036 | Supported |
| Hypothesis | Relationships | P-Coefficient | Sample Mean (M) | ST. DEV | T Stat | p Values | Decision |
|---|---|---|---|---|---|---|---|
| H2 | BIOT → SCSI → SFP | 0.139 | 0.137 | 0.047 | 2.826 | 0.041 | Supported |
| H3 | BIOT → SCII → SFP | 0.106 | 0.106 | 0.037 | 2.859 | 0.004 | Supported |
| H4 | BIOT → SCCI → SFP | 0.103 | 0.103 | 0.038 | 3.525 | 0.006 | Supported |
| H6 | BIOT → SLC → SFP | 0.109 | 0.110 | 0.035 | 3.154 | 0.002 | Supported |
| H10 | SCSI → SLC → SFP | 0.105 | 0.105 | 0.030 | 3.501 | 0.000 | Supported |
| H11 | SCII → SLC → SFP | 0.058 | 0.058 | 0.018 | 2.728 | 0.017 | Supported |
| H12 | SCCI → SLC → SFP | 0.067 | 0.065 | 0.022 | 2.964 | 0.003 | Supported |
Disclaimer/Publisher’s Note: The statements, opinions and data contained in all publications are solely those of the individual author(s) and contributor(s) and not of MDPI and/or the editor(s). MDPI and/or the editor(s) disclaim responsibility for any injury to people or property resulting from any ideas, methods, instructions or products referred to in the content. |
© 2024 by the authors. Licensee MDPI, Basel, Switzerland. This article is an open access article distributed under the terms and conditions of the Creative Commons Attribution (CC BY) license (https://creativecommons.org/licenses/by/4.0/).
Share and Cite
Nazir, H.; Fan, J. Revolutionizing Retail: Examining the Influence of Blockchain-Enabled IoT Capabilities on Sustainable Firm Performance. Sustainability 2024, 16, 3534. https://doi.org/10.3390/su16093534
Nazir H, Fan J. Revolutionizing Retail: Examining the Influence of Blockchain-Enabled IoT Capabilities on Sustainable Firm Performance. Sustainability. 2024; 16(9):3534. https://doi.org/10.3390/su16093534
Chicago/Turabian StyleNazir, Hassan, and Jianqiang Fan. 2024. "Revolutionizing Retail: Examining the Influence of Blockchain-Enabled IoT Capabilities on Sustainable Firm Performance" Sustainability 16, no. 9: 3534. https://doi.org/10.3390/su16093534
APA StyleNazir, H., & Fan, J. (2024). Revolutionizing Retail: Examining the Influence of Blockchain-Enabled IoT Capabilities on Sustainable Firm Performance. Sustainability, 16(9), 3534. https://doi.org/10.3390/su16093534
