Two-Layer Optimization Strategy of Electric Vehicle and Air Conditioning Load Considering the Benefit of Peak-to-Valley Smoothing
Abstract
1. Introduction
2. Flexible Load Demand Side Response Architecture
- (1)
- Distribution system operator (DSO).
- (2)
- Load aggregator (LA).
- (3)
- Users with flexible loads.
3. Flexible Load Resource Aggregation Models
3.1. Aggregation Modelling of the Air Conditioning Load
3.2. Aggregation Modelling of Electric Vehicles
4. A Flexible Load Bilevel Optimization Model Considering Peak–Valley Smoothing Benefits
4.1. Upper-Layer Model Objective Functions and Constraints
- (1)
- Power balance constraints
- (2)
- Grid power purchase and sale constraints:
4.2. Lower-Level Model Objectives and Constraints
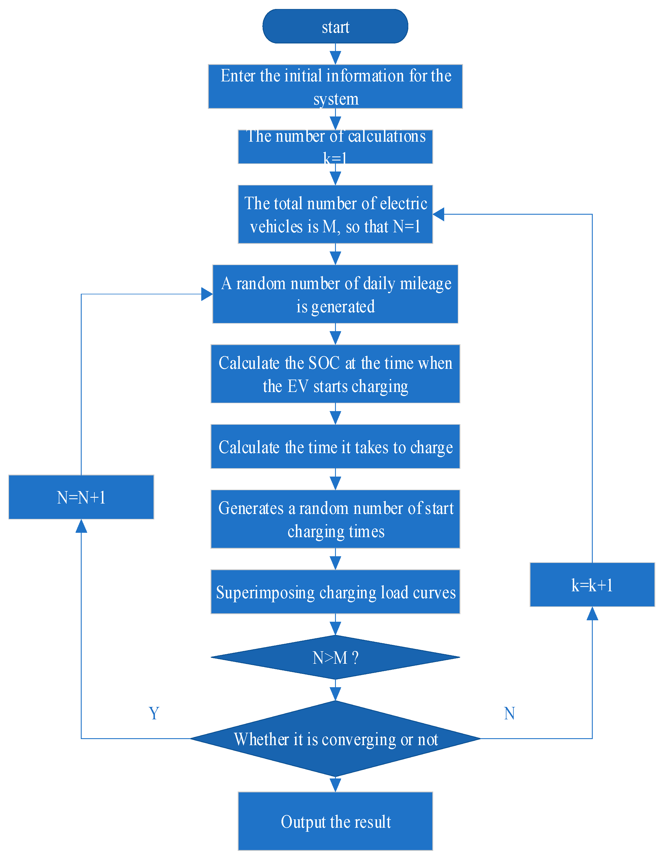
4.3. DLPO Model Solving
5. Calculation Analysis
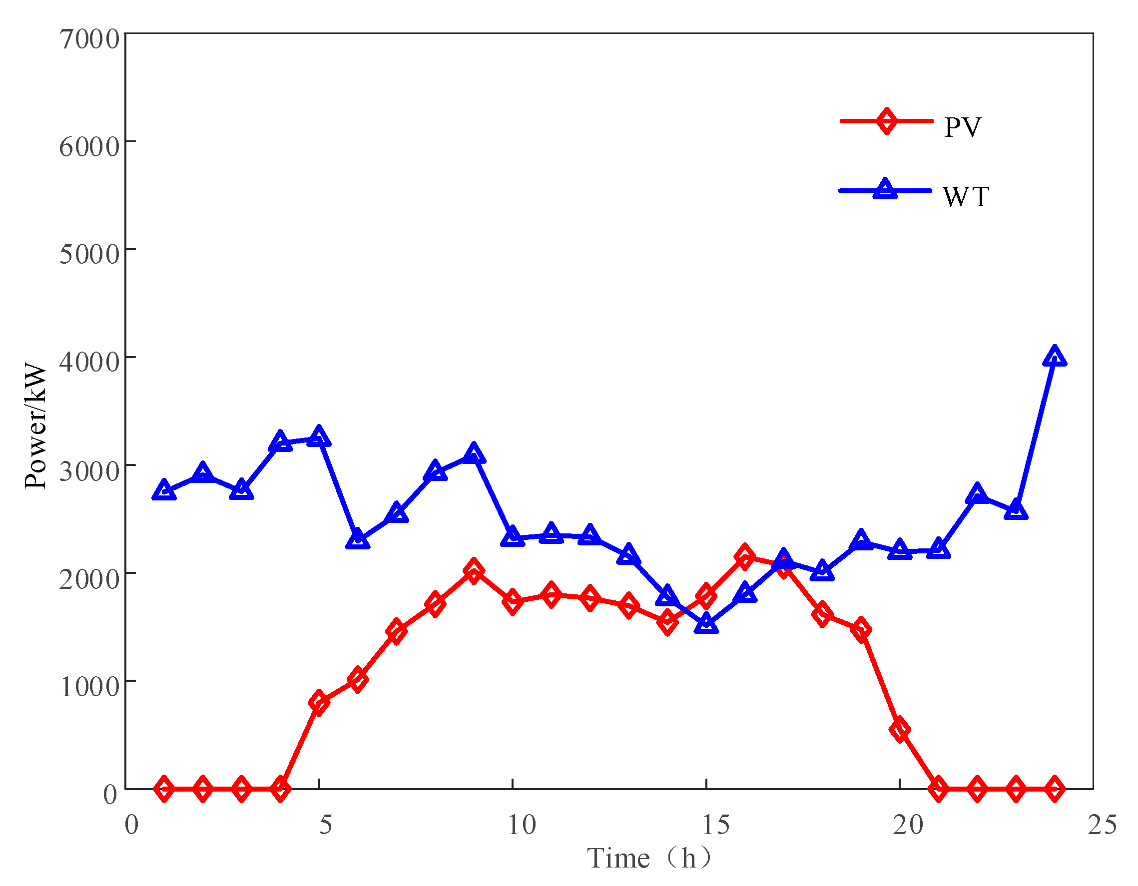
5.1. Scene Setting
5.2. Analysis of Simulation Results
5.2.1. Scenario 1 Demand Side Response Results Analysis
5.2.2. Comparison of the Results of the Joint Optimization of Electric Vehicles and Air Conditioning Loads
5.2.3. Comparison of Optimization Results Taking into Account Peak and Valley Smoothing Benefits
6. Conclusions
- (1)
- The proposed two-layer optimization model considers the joint demand-side response of two flexible loads: air conditioning, and electric vehicles. The profit of the DSO and LA can be improved by the joint demand side response of flexible loads, compared with the single load demand side response.
- (2)
- The proposed two-tier optimization model introduces the benefit of peak–valley smoothing, which can effectively reduce the load peak–valley difference and load fluctuation compared with the demand-side response without considering peak–valley smoothing, and improve the profit of the LA and DSO while guaranteeing safe and stable power grid operation.
Author Contributions
Funding
Informed Consent Statement
Data Availability Statement
Conflicts of Interest
References
- Wang, C.; Gao, H.; Zhou, W.; Guo, M.; Liu, J. Dispatch optimization of high percentage new energy power system considering collinear demand response. Grid Technol. 2023, 10, 2023. [Google Scholar]
- Aslam, W.; Andrianesis, P.; Caramanis, M. Optimal HVAC Energy and Regulation Reserve Scheduling in Power Markets. IEEE Trans. Sustain. Energy 2024, 15, 201–214. [Google Scholar] [CrossRef]
- Chen, S.; Liu, C.-C. From demand response to transactive energy: State of the art. J. Mod. Power Syst. Clean Energy 2016, 5, 10–19. [Google Scholar] [CrossRef]
- Kulkarni, A.; Brandes, G.; Rahman, A.; Paul, S. A Numerical Model to Evaluate the HVAC Power Demand of Electric Vehicles. IEEE Access 2022, 10, 96239–96248. [Google Scholar] [CrossRef]
- Chen, Y.; Tian, H.; Liu, Y.; Chen, Z.; Li, C. Robust Optimal Allocation of Optical Storage and Charging in Highway Service Area Considering Demand Response of Electric Vehicles. Proc. CSEE 2023, 1–16. Available online: https://chn.oversea.cnki.net/kcms/detail/detail.aspx?filename=ZGDC20231115003&dbcode=CAPJ&dbname=CAPJLAST&uniplatform=NZKPT (accessed on 9 April 2024).
- Afroz, Z.; Shafiullah, G.M.; Urmee, T.; Higgins, G. Modeling techniques used in building HVAC control systems: A review. Renew. Sustain. Energy Rev. 2018, 83, 64–84. [Google Scholar] [CrossRef]
- Aste, N.; Manfren, M.; Marenzi, G. Building automation and control systems and performance optimization: A framework for analysis. Renew. Sustain. Energy Rev. 2017, 75, 313–330. [Google Scholar] [CrossRef]
- Kong, X.; Sun, B.; Zhang, J.; Li, S.; Yang, Q. Power Retailer Air-Conditioning Load Aggregation Operation Control Method and Demand Response. IEEE Access 2020, 8, 112041–112056. [Google Scholar] [CrossRef]
- Wang, Y.; Xiang, Y.; Hu, H.; Lao, K.W.; Tong, J.; Jiang, Y. Service-quality based pricing approach for charging electric vehicles in smart energy communities. J. Clean. Prod. 2023, 420, 138416. [Google Scholar] [CrossRef]
- Hou, Y.; Zhao, L.; Jiang, H.; Ji, X.; Zhao, J. Two-Layer Control Framework and Aggregation Response Potential Evaluation of Air Conditioning Load Considering Multiple Factors. IEEE Access 2024, 12, 34435–34451. [Google Scholar] [CrossRef]
- Zhang, Y.; Li, N.; Ding, H.; Lu, M.; Tang, D.; Wang, Q. Air conditioning load aggregation scheduling strategy based on users’ differentiated thermal comfort. Power Eng. Technol. 2023, 42, 133–140. [Google Scholar]
- Li, Z.; Wu, L.; Xu, Y.; Zheng, X. Stochastic-Weighted Robust Optimization Based Bilayer Operation of a Multi-Energy Building Microgrid Considering Practical Thermal Loads and Battery Degradation. IEEE Trans. Sustain. Energy 2022, 13, 668–682. [Google Scholar] [CrossRef]
- Shang, Y.; Li, S. FedPT-V2G: Security enhanced federated transformer learning for real-time V2G dispatch with non-IID data. Appl. Energy 2024, 358, 122626. [Google Scholar] [CrossRef]
- Shen, X.; Li, J.; Yin, Y.; Tang, J.; Qian, B.; Lin, X.; Wang, Z. Multi-objective optimal scheduling considering low-carbon operation of air conditioner load with dynamic carbon emission factors. Front. Energy Res. 2024, 12, 1360573. [Google Scholar] [CrossRef]
- Li, Q.; Zhao, Y.; Yang, Y.; Zhang, L.; Ju, C. Demand-Response-Oriented Load Aggregation Scheduling Optimization Strategy for Inverter Air Conditioner. Energies 2022, 16, 337. [Google Scholar] [CrossRef]
- Wang, Q.; Huang, C.; Wang, C.; Li, K.; Xie, N. Joint optimization of bidding and pricing strategy for electric vehicle aggregator considering multi-agent interactions. Appl. Energy 2024, 360, 122810. [Google Scholar] [CrossRef]
- Xin, S.; Li, J.; Yin, Y.; Tang, J.; Lin, X.; Qian, B. Bi-level optimal dispatching of distribution network considering friendly interaction with electric vehicle aggregators. Front. Energy Res. 2023, 11, 1338807. [Google Scholar] [CrossRef]
- Joo, S.; Lee, D.; Kim, M.; Lee, T.; Choi, S.; Kim, S.; Lee, J.; Kim, J.; Lim, Y.; Lee, J. Multi-Agent Reinforcement Learning Based Actuator Control for EV HVAC Systems. IEEE Access 2023, 11, 7574–7587. [Google Scholar] [CrossRef]
- Dadashi, M.; Haghifam, S.; Zare, K.; Haghifam, M.R.; Abapour, M. Short-term scheduling of electricity retailers in the presence of Demand Response Aggregators: A two-stage stochastic Bi-Level programming approach. Energy 2020, 205, 117926. [Google Scholar] [CrossRef]
- Tavakoli, M.; Shokridehaki, F.; Marzband, M.; Godina, R.; Pouresmaeil, R. A two stage hierarchical control approach for the optimal energy management in commercial building microgrids based on local wind power and PEVs. Sustain. Cities Soc. 2018, 41, 332–340. [Google Scholar] [CrossRef]
- Wang, X.; Li, F.; Dong, J.; Olama, M.M.; Zhang, Q.; Shi, Q.; Park, B.; Kuruganti, T. Tri-level Scheduling Model Considering Residential Demand Flexibility of Aggregated HVACs and EVs under Distribution LMP. In Proceedings of the 2022 IEEE Power & Energy Society General Meeting (PESGM), Denver, CO, USA, 17–21 July 2022. [Google Scholar]
- Hou, H.; Xu, T.; Xiao, Z.F.; Deng, X.T.; Liu, P.; Xue, M. Integrated Optimal Scheduling of Power Generation and Consumption Considering Adjustable Load. Power Syst. Technol. 2020, 44, 4294–4304. [Google Scholar]
- Cheng, L.-M.; Bao, Y.-Q. A Day-Ahead Scheduling of Large-Scale Thermostatically Controlled Loads Model Considering Second-Order Equivalent Thermal Parameters Model. IEEE Access 2020, 8, 102321–102334. [Google Scholar] [CrossRef]
- Yang, Z.; Ding, X.; Lu, X.; Zhang, W.; Li, X.; Jing, J.; Gao, C. Load Modeling and Operation Control of Inverter Air Conditioner for Demand Response. Power Syst. Prot. Control. 2021, 49, 132–140. [Google Scholar]
- Jin, X.; Zhang, Y.; Li, M.; Dou, X.; Ruan, W.; Duan, M. Differentiated assessment of residential air conditioning load regulation potential considering thermal comfort. Power Syst. Autom. 2024, 48, 50–58. [Google Scholar]
- Shi, R.; Yang, H.; Ma, Y.; Wang, J.; Zhang, D. Demand response considering peak-to-valley smoothing benefits… Joint Optimization Strategy for Scheduling of Pool Energy Storage System. Electr. Power Autom. Equip. 2023, 43, 49–55. [Google Scholar]
- Liu, Z.; Liu, Y.; Wang, X.; Qu, G. Operation Schedule Optimization of Energy Storage and Electric Vehicles in a Distribution Network with Renewable Energy Sources. Proc. CSEE 2022, 42, 1813–1826. [Google Scholar]









| 1.5–2.5 | 1.5–2.5 | 2.6–3 | 1000 |
| R | C | η | N |
|---|---|---|---|
| 1.5–2.5 | 1.5–2.5 F | 2.6–3 | 1000 |
| Period | Specific Time Slots | Price/Yuan |
|---|---|---|
| Peak period | 14:00—21:00 | 1.2 |
| Bottom period | 0:00—8:00 | 0.4 |
| Smooth period | 9:00–13:00 22:00—24:00 | 0.7 |
| Classifications | 1 | 2 | 3 | 4 |
|---|---|---|---|---|
| DSO profit/Yuan | 67,118 | 55,679 | 59,967 | 52,655 |
| LA profit/Yuan | 3474 | 2542 | 1273 | 1443 |
| Peak-to-Valley Difference Rate | 0.26 | 0.51 | 0.57 | 0.46 |
| Load Fluctuation Rate | 0.50 | 0.89 | 0.91 | 0.71 |
Disclaimer/Publisher’s Note: The statements, opinions and data contained in all publications are solely those of the individual author(s) and contributor(s) and not of MDPI and/or the editor(s). MDPI and/or the editor(s) disclaim responsibility for any injury to people or property resulting from any ideas, methods, instructions or products referred to in the content. |
© 2024 by the authors. Licensee MDPI, Basel, Switzerland. This article is an open access article distributed under the terms and conditions of the Creative Commons Attribution (CC BY) license (https://creativecommons.org/licenses/by/4.0/).
Share and Cite
Shi, S.; Wang, P.; Zheng, Z.; Zhang, S. Two-Layer Optimization Strategy of Electric Vehicle and Air Conditioning Load Considering the Benefit of Peak-to-Valley Smoothing. Sustainability 2024, 16, 3207. https://doi.org/10.3390/su16083207
Shi S, Wang P, Zheng Z, Zhang S. Two-Layer Optimization Strategy of Electric Vehicle and Air Conditioning Load Considering the Benefit of Peak-to-Valley Smoothing. Sustainability. 2024; 16(8):3207. https://doi.org/10.3390/su16083207
Chicago/Turabian StyleShi, Sichen, Peiyi Wang, Zixuan Zheng, and Shu Zhang. 2024. "Two-Layer Optimization Strategy of Electric Vehicle and Air Conditioning Load Considering the Benefit of Peak-to-Valley Smoothing" Sustainability 16, no. 8: 3207. https://doi.org/10.3390/su16083207
APA StyleShi, S., Wang, P., Zheng, Z., & Zhang, S. (2024). Two-Layer Optimization Strategy of Electric Vehicle and Air Conditioning Load Considering the Benefit of Peak-to-Valley Smoothing. Sustainability, 16(8), 3207. https://doi.org/10.3390/su16083207
