You are currently viewing a new version of our website. To view the old version click .
Sustainability
  • Article
  • Open Access

11 April 2024

Niche–Regime Interactions of Organic Model Farmers in Bavaria, Germany: Linking Activities of Individual Farmers

and
Department of Geography, Ludwig-Maximilians-Universität München, Luisenstrasse 37, 80333 Munich, Germany
*
Author to whom correspondence should be addressed.
This article belongs to the Section Sustainable Agriculture

Abstract

Organic farming is seen as a promising alternative in the transition to more sustainable agri-food systems. Within the multi-level perspective (MLP) framework for such transitions, the linkage between the innovative niche and the dominant regime is considered crucial. We explore the linkage activities of individual organic model farmers through farm webs that were created based on semi-structured interviews. As the agri-food transition’s designated executing actors, individual organic model farmers must be understood as change agents. This research shows that these model farmers show high levels of linking activities, but each engages in a variety of linkages that are put together individually. This research reveals the reasons for choosing specific linkages, revealing the varying potential impacts of organic model farmers and their relevance in the transition process, and emphasizes the need for tailored policies that support farmers in adopting sustainable farming practices.

1. Introduction

Achieving greater sustainability in the agri-food sector is increasingly urgent and requires the transition of the socio-technical systems in agriculture. Multidimensional (political, cultural, normative, technical, and cognitive) change is required to achieve the transition to sustainability in agri-food systems, as agriculture is highly diverse and spatially peculiar [1,2]. The multi-level perspective (MLP) is the most frequently used [3] approach, offering a holistic and systemic approach to explain transitions based on a multiscale perspective (niche innovations, existing regimes, and the broader societal landscape context). Niches are “protected spaces” (see Section 2.1), in which innovations can develop that ideally engage and affect the dominant regime. The landscape level provides an exogenous societal, economic, and political setting, offering windows of opportunity for the niche to break through [4,5]. When assessing sustainability in agriculture, three main aspects need to be taken into account, as follows: the economic, environmental, and social [6] aspects. By connecting these aspects with geographic differences, ecological characteristics, and the diversity of food systems, a variety of pathways for the agri-food system transition become possible [7,8,9].
The interaction between niches and regimes is considered one of the driving mechanisms to advance socio-technical transitions. Although the MLP has been subject to criticism regarding its lack of agency, ambiguity in levels, and neglect of politics and power [10], the basic idea of an interaction between niches and regimes, as described in the MLP, helps us to better understand transition processes. Understanding exactly how niche–regime interactions take place is therefore crucial [11]. Transitions in agriculture differ from other system transitions in that consumer and cultural aspects must be taken into account [7,12]. One approach to capture the linkage between niches and regimes is to use the notion of anchoring, distinguishing among technological, institutional, and network anchoring [13]. Sustainability transition was captured using anchoring in relation to organic farming (OF) in Egypt, where the possibility of OF in a reconfiguration pathway is highly dependent on political decisions [14]. Further research, conducted to expand the understanding of niche–regime linkage and interaction, has highlighted the role of knowledge systems in niche–regime interactions [15], the importance of niche–regime management to maintain niches [7], and the role of producer organizations as transition intermediaries [16]. Other researchers emphasize the importance of linkages between niches and several regimes [17,18], or how the enrolment of new actors and niche activities leads to a gradual reconfiguration of the regime [19]. The strategies that niche actors use to link to the dominant regime through hybrid actors have been gaining attention [20]. Ingram (2015) characterized the processes through which niches link to incumbent regimes as being reflexive and adaptive. This typology accounts for the complex and heterogenous processes that niche–regime linking entails [21].
OF can serve as a prototype for sustainable agriculture [22] within policy frameworks [23], because it combines principles based on environmental concerns with social and economic objectives. Farmers are the transition’s executing actors and they have their own farm setups and trajectories, addressing sustainability issues individually, specifically, and by adapting them to their circumstances, reflecting the variety of possible agri-food transition pathways [7,24]. Recent research on OF and agricultural transition has been conducted with foci on the production type, geography, and transition state [14,22,25,26,27,28]. Scrutiny of the niche nature of OF is important due to its different local circumstances and spatial development [29,30]. In this research, OF is seen as a strong, developed, and influential niche that, to certain extents in several sectors, has already reconfigured the dominant regime (see Section 2.2).
However, to date, all the contributions that have dealt with either niche–regime linking or OF in the context of the agri-food transition process fail to show the linkages of individual farmers. In most cases, only the circumstances that led to the linking are discussed. In addition, although the hierarchical classification of the MLP is broken down and different actors, processes, and values within the linking process are identified, the authors hardly address basic linkages. The focus on farmers in transition, the largest group of actors in the agri-food system, is the specificity and originality of this article. A first attempt is made to identify the basic linkages of organic model farmers (OMFs) in Bavaria, Germany, with the organic niche, the dominant agri-food regime, and other regimes. The Bavarian government designated OMFs as model farmers in a policy measure (see Section 3.1), thereby officially recognizing them as potential change agents [31,32], which leads to the following two research questions: (1) What connections and linkages do model farmers use to interact with the organic niche, the dominant regime, or other regimes? And (2), What are the rationales and justifications for these linkages? This provides an opportunity to capture the potential of OMFs as change agents in the transition process and contributes to the discourse on niche–regime interactions. This article aims to contribute to the theory by highlighting the fundamental interactions of niche actors from the MLP, using OF as an example of a transformative niche, emphasizing the crucial role of individual model farmers as change agents within agri-food transition processes.
In what follows, the MLP approach as a conceptual framework for the analysis is outlined, including OF as a niche, the possible agri-food system transition pathways, and niche–regime interactions. With the help of dependency diagrams, the production chains, interactions, cooperation, and dependencies within and outside the farms are identified. The results are then discussed and the potential is shown by categorizing the rationales for the linkages. This paper concludes by identifying four justifications for the choice of linking partners, each with its own constraints on the partner choice.

2. Conceptual Framework

2.1. Multi-Level Perspective

The MLP is a heuristic device used to understand socio-technical transitions, including in the agri-food sector. The MLP can be used to frame an analysis of the change from one socio-technical regime to another. The non-linear transition process occurs through the interaction of three analytical levels. At the niche level (here, OF), radical innovations emerge and develop. Participants develop rules and techniques based on common visions and ideas, addressing problems facing the dominant regime. In these “protected spaces”, actors work on these novelties in such a way that they can be used in the dominant regime or even replace parts of it. The socio-technical regime describes the meso level (here, the high-input agricultural regime), which contains tangible (markets, artifacts, and regulations) and intangible (cognitive beliefs and shared rules) elements that maintain the socio-technical system and is characterized as both “path-dependent” and “locked-in”, implying barriers to change and challenges for anyone aiming to alter it. The third level is the socio-technical landscape, comprising long-term exogenous trends, which include both slow-changing developments (e.g., demographics, cultural repertoires, societal concerns, geopolitics, and macroeconomic trends) and external shocks (e.g., wars, financial crises, accidents, and oil price shocks) [33]. The pressure created here, on the dominant regime, to address sustainability issues opens up windows of opportunity to change or even replace the dominant regime using niche innovation [4]. Socio-technical transition involves far-reaching and multifactorial (e.g., technological, political, institutional, cognitive, normative, and market) change and is a process that includes the interaction of multiple actors (e.g., companies, scientists, stakeholders, policymakers, and interest groups) [5,34]. The MLP is frequently used in studies on agri-food transitions; however, because it has several weaknesses (e.g., its bias towards bottom-up change; agency conceptualization; neglect of politics, governance, and power; ethics; normativity; and the politics of transitions), it is frequently combined with other transition frameworks to explain agri-food transitions (see El Bilali, 2020, for an overview), reflecting the complexity of this endeavor. Nevertheless, researchers generally consider niche–regime interactions as being key to transition making, as it integrates new practices and rules into the regime [19]; yet, it still lacks a “theory of linking” [35].

2.2. Agri-Food Transition Pathway

Diverse research projects aim to capture the different influences in agri-food transition pathways. Ingram (2018) shows the importance of knowledge and its transfer in reconfiguring the system, the influence of the niche knowledge system on the dominant knowledge system, and the boundaries between them [15]. El Bilali and Allahyari (2018) visualize the use of information and communication technologies along the entire food chain and their assessment reveals how specific actors are connected and the changes that need to be initiated [36]. Runhaar et al. (2020) use the example of Dutch dairy farming to show how different logics (market logic, sustainability logic, and cultural identity) influence endogenous regime change, thereby illustrating the importance of the semi-coherence of a regime on its transition pathway. In particular, lock-in mechanisms influence transition [37]. Kuokkanen et al. (2017) contend that these should not be taken for granted simply because they exist throughout the whole agri-food system [8]. Agri-food markets also play crucial roles in the transition process to increased sustainability [38]. Here, it is important not to neglect economic institutions when researching present markets and economics and to assess different capitalist configurations [39,40]. Political decisions can accelerate the transition to sustainable agriculture, but they can also counteract it, as has been shown by the varying spread of OF in the European Union [28]. Certain blocking mechanisms in the transition process of agriculture are crucial and maintain lock-in mechanisms, as shown in the example of the nature-inclusive agriculture in Dutch dairy farming [41]. To overcome lock-in mechanisms, an interdisciplinary approach to the transition process in the agri-food system is needed [2,42].

2.3. The Organic Niche

The best-known alternative to the dominant agri-food regime is OF. The use of the term “agri-food regime” is deliberate here, as using “agricultural regime” would not do justice to the sustainability claim and its importance, nor to the fact that a transition is needed from farm to fork [43]. As the term “niche–regime interaction” implies, there are alternative counterparts to the dominant agri-food regime, which are still at the niche level but address several aspects of sustainable agriculture [44]. The niche nature of OF is highly spatially dependent, showing multiple stages of development and influential levels on the dominant regime. Research shows that OF in the Global South is one of many niches in the transition to sustainability, with a low level of institutional, political, and societal embedding [14,16,25]. In contrast, studies in the Global North treat OF as a niche, even though it enjoys widespread support (e.g., societal and consumer demand, as well as political and institutional recognition) [26,28]. While restricted by rules and regulations, there is still a high level of heterogeneity in OF, represented by the research on the conventionalization debate [45,46,47]. Looking at the numbers, OF is still a niche. Even in Europe, OF accounts for only a small fraction of the agricultural area [48]. Furthermore, the fact that OF is referred to as an innovation in the literature [33,49] reflects the stage of its development and reinforces the assumption that the organic sector is still a niche. OF is more than a collection of methods and practices, as it conveys values, visions, attitudes, social innovations, and a sense of togetherness, making the organic niche more than just a site of technical innovation. Darnhofer concludes that “how OF develops will be the result of the dynamic interaction between the actors and the context in which OF is embedded, i.e., farmers’ associations, processors, retailers, policymakers, etc. Markets and user practices are co-constructed, changing as new options and new practices arise” (p. 446) [22]. Organic farmers, as a group of actors, occupy a special position in the organic niche due to their numbers, activities, and individual characteristics. Actors in the organic niche interact with organic farmers in different ways. If there is a need for a bottom-up transition of the agri-food sector, farmers are a crucial group of actors that should be strongly considered.
However, the transition process requires joint interaction between producers (farmers), retailers, and consumers, as well as interactive actions and time [50]. In this context, Darnhofer calls for a comprehensive understanding of the niche–regime interaction between OF and the dominant regime and contends that “for OF to be a prototype of sustainable agriculture, it not only needs to show that it can effectively address a range of sustainability concerns, but it also needs to show that it can successfully work with the dominant agri-food regime” (p. 446) [22]. In Bavaria, OF accounted for around 12.8% of the total agricultural area in 2021. The high status of organic agriculture in Bavaria is reflected in political programs; institutional apparatuses, including an umbrella organization for organic agriculture in Bavaria; and social action, such as the citizen initiative “Save the Bees”. Moreover, the interactions, influences, and impact chains of Bavaria’s organic sector spill over its state borders. Nevertheless, organic agriculture is still a niche in Bavaria.

2.4. Niche–Regime Interaction

In order to prevent OF from remaining just one of several alternative niches, it must work with and transform the dominant regime. The influence between the niche and regime is reciprocal, whereby the niche influences the regime and its actions, views, and approaches to solving emerging problems, but the regime also influences the niche and forces it to change its trajectory [22]. Mylan et al. (2019) support this reciprocity by showing the importance of the bidirectional analysis of niche–regime interactions [12]. How niches and regimes interact is crucial [11], as this is one of the driving mechanisms of transition that is occurring in multiple dimensions (e.g., markets, regulations, technologies, and cultural meanings) [51]. Niche–regime interaction is not simply the adaption of a niche technology to the regime, but is also a complex and messy process that includes technologies, visions, values, and practices relevant to agri-food sustainability. There is no clear separation between niche and regime networks, as there are also hybrid actors who have their own ambivalent strategies [7]. Furthermore, the complexity of transition processes fragments the interaction process. To understand how, Diaz et al. (2013) distinguished between domains, sub-regimes, and governance levels [20]; Hebinck et al. (2021) focused on the interaction between niches and several regimes [17], while Dumont et al. (2020) took socio-technical configuration into account [52]. Elzen et al. (2012) introduced the notion of (technological, institutional, and network) anchoring, which is now frequently used to assess how niches interact with regimes [13]. To better understand niche–regime interactions, we need to consider not only the fact that there is an interaction, but also the individual processes behind it. Knowledge and its transfer are of immense importance not only in agriculture, but also in the transition process. In addition to practices and technologies, knowledge also transfers values, attitudes, social responsibility, and visions [15]. Farmers and the knowledge they transfer are important because they produce and reproduce discourses and norms. Farmers are agents in innovation processes and knowledge transfer can empower them [53].

3. Materials and Methods

3.1. Organic Farmer Selection

The eight farmers chosen in this research are all labeled “organic model farmers”. They are all members of the BioRegio Betriebsnetz, a network of 100 Bavarian model farms that serve as a contact point for farmers willing to convert others and for education, research, and trade groups interested in viewing organic farms to gain information regarding potential conversion [54]. The Landesanstalt für Landwirtschaft (LfL) (State Office for Agriculture) supervises the BioRegio Betriebsnetz, which was created within the political program BioRegio Bayern 2020. The 100 model farms were selected by an expert panel comprising the LfL, Staatsministerium für Ernährung, Landwirtschaft und Forsten (State Ministry of Food, Agriculture, and Forestry), Landesvereinigung für den ökologischen Landbau in Bayern e.V. (State Association for Organic Farming in Bavaria), and four organic farming associations (Bioland, Biokreis, Demeter, and Naturland) active in Bavaria.
In order to obtain a heterogeneous picture of the farmers, a pre-selection was made among different farm types (e.g., arable farming, dairy farming, beekeeping, sheep farming, and vegetable growing) and among farms from regions with varying levels of OF expansion (low: 0–6%; medium: 7–15%; high: 16–30%). Based on this, 19 farms were contacted with the help of the LfL. Of these, the farmers of eight farms agreed to be interviewed (Figure 1).
Figure 1. Map of the study area in Bavaria, in the European and German context, with the share of OF in 2020 and the eight farms serving as case studies (authors’ own maps based on data from Statistische Ämter des Bundes und der Länder Deutschland and Eurostat GISCO).

3.2. The Interviews

Qualitative data for the analysis were collected using semi-structured interviews. The interviews took place in April and May 2021, with six in-person interviews (Farms 2, 3, 4, 5, 7, and 8) and two online interviews (Farms 1 and 6). The questions specifically targeted the issues of cooperation, connections, linkages, and dependencies. The guidelines for the interviews, as a form of data collection, were chosen to obtain a deeper insight into the characteristics, peculiarities, and trajectories of the individual farms and farmers. In this way, the conditions, attitudes, and motivations of the farmers could be better understood and their sensitivities to certain topics could be better captured. From the interviews, the characteristics of each farm’s linkages were sketched in.

3.3. Data Analysis

The data analysis was based on qualitative content analysis [55]. The interviews were first recorded and then transcribed. The texts were then searched for the issues of cooperation, connections, linkages, and dependencies, and these were then grouped. This resulted in the following six linkage fields: the commodity chain; additional tasks and cooperation; external services; additional services; additional purchases; and farm development. The interviews were then coded based on the linkage fields. The individual farms were treated as case studies, which provided an opportunity to better understand the specifics and to conduct a deeper analysis of each farm. Contextual knowledge was captured, allowing for insights about the farm and the farm managers’ motivations, attitudes, practices, objectives, and interactions. Using the data collected from the interviews and the general information on the farms provided by the LfL, dependency diagrams were created. Referred to as farm webs in this paper, the diagrams illustrate the connections and dependencies of the individual farms (see Figure 2).
Figure 2. Template for creating the farm webs for the case studies with the six linkage fields (authors’ own figure).
For each farm, a diagram was created based on the six linkage fields previously identified to illustrate the collaboration, linkages, dependencies, and specific characteristics of each farm. Care was taken to not only map the commodity chains, but to also consider social and environmental components, which included the additional functions, cooperation, and interactions of the farmers. The diagrams also map the additional external and internal services and purchases for the farms.

4. Designated Change Agents

The notion of model farmers is mostly used in the context of agricultural extension in the Global South [56,57]. Therefore, the designation of farmers as model farmers in the Global North is a peculiarity, which, at the same time, highlights the status of the farmers. These farmers are change agents because they have the potential to influence other actors or farmers.
The eight farms have unique farm trajectories, farm branches, and specifications (Table 1). They cover a variety of farm types, cropping patterns, and other characteristics. The sizes of the farms vary, as do the structural compositions of the cultivated land. In addition to classic arable or livestock farms, the model farms also include rarer farm types, such as a sheep farm (Farm 3) and a beekeeping farm (Farm 8). All eight farms are part of the BioRegio Betriebsnetz; thus, the farmers are willing to serve as sources of knowledge and to pass on their region- and cultivation-specific knowledge, as well as their associated experience, which should supplement the work of the state and the organic farmers’ association advisory services. Furthermore, the farmers of these excellently managed farms bring an intrinsic motivation to the table, due to their ideological attitudes towards OF. This suggests that these farms are models not only in terms of their cultivation and economic situations, but also in terms of the farmers’ OF social interactions. Each of the eight farmers is a member of an organic farmers’ association, although the length of membership varies considerably (from 17 to 63 years). The long affiliation to OF underlines the farmers’ extensive experience and historically grown and ideological attitude towards the organic sector. Certainly, each of these farms has its own specific farm trajectory and the farmers show a high commitment to organic principles and can be described as “beyond organic” [45].
Table 1. Eight Bavarian organic farms from the BioRegio Betriebsnetz (data from the Bayerische Landesanstalt für Landwirtschaft (LfL), 2021 and authors’ own data).

5. Results

First, the linkages of the eight farms are explained and farm webs for Farm 2 and Farm 5 are presented as examples (see Appendix A for all the farm webs). Figure 2 summarizes the framework used to map the interactions within the niche or with the regime or other regimes for each farm. Second, interactions with the organic niche or dominant regime in specific linkage fields are reported (Table 2). Subsequently, interactions with other regimes are identified.
Table 2. The most dominant interactions of the eight farms within the organic niche, with the dominant agri-food regime, and with other regimes (OPA: organic producer association; OFT: organic food trade; OFR: organic food retailing; CFR: conventional food retailing). Added further interactions that go beyond the direct connections of the farm are in italics.

Eight Model Farms and Their Linkages

For each of the eight farm webs, the individual linkages are specified and classified to indicate whether they are interactions with the organic niche, the agri-food regime, or another regime. Some interactions were made by nearly every farmer (e.g., visits to the farm, purchases for production, and hiring trainees/permanent employees) and are, therefore, not included in the summaries (Table 2). Each farm has its own special characteristic linkages.
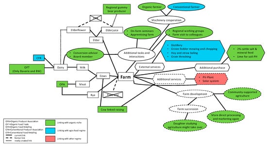
Farm 1 has a wide range of income sources. Above all, the new elderberry juice processor shows the flexibility of the company. The farmer (Demeter) mostly interacts with the organic niche, which is also due to his ideological attitude, but he does not shy away from contact with the dominant agri-food regime. Above all, his position as a dairy board member shows that his commitment to the organic sector goes beyond the borders of his farm.
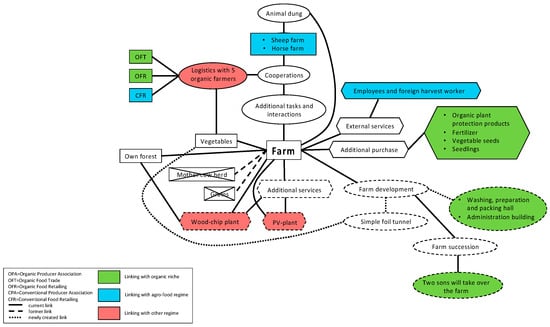
The special interaction of Farm 2 is its own logistics, which also allows the farm to interact with the transportation regime (Figure 3). This strong specialization also leads to a small number of revenue streams, with products being sold through both organic and conventional distribution channels. The high dependency on harvest workers due to the labor-intensive production branch of fine vegetables/field vegetables poses increasing problems (the availability of workers and rising costs and salaries) for the company.
Figure 3. Farm web of Farm 2 with its special interaction of providing its own logistics (authors’ own figure).
Sheep farming makes Farm 3 distinctive. During the summer months, the son runs the farm, while the parents herd the sheep 150 km away. This special niche offers relatively little competition, but the demand for lamb/sheep products is declining and meat prices are stagnating. The farmer functions as a representative of interests and this means that he interacts with the agri-food regime due to lobby work.
Farm 4 is a dairy farm and the farm’s supplier community is emphasized, as, here, the farmer interacts socially and economically with the organic niche. The link with the “Urlaub am Bauernhof” (on-farm vacation) is also special, allowing the company to interact with the tourism industry.
What is particularly striking about Farm 5 is the large number of interactions with the organic niche, regarding agricultural products (Figure 4). Due to a strong diversification of the farm by the farm successors, the farm is in a good financial position. This is mainly due to the biogas plant, which supplies a nearby school and kindergarten and, thus, creates a link with the energy sector. What is special is the senior farmer’s political activity, which leads to interaction with the dominant regime on a political level.
Figure 4. Farm web of Farm 5 with its high degree of diversification and the special political interaction with the agri-food regime (authors’ own figure).
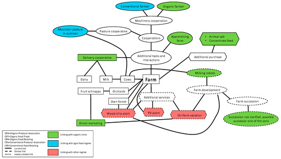
Farm 6’s seed processing makes it an important part of the organic niche. The ownership structures are special, as the business interacts with the affiliated hotel, which, like the agricultural business, is owned by reinsurance. The farm succession is, thus, regulated by reinsurance and subject to different conditions and interactions than classic farm successions.
In Farm 7, two connections stand out. The specialization in hay milk is a niche within the organic niche. The development of another source of income (dog food) is created in strong cooperation within the organic niche. Participation in the Ökomodellregionen (organic model regions) program shows the intrinsic motivation to advance the organic sector.
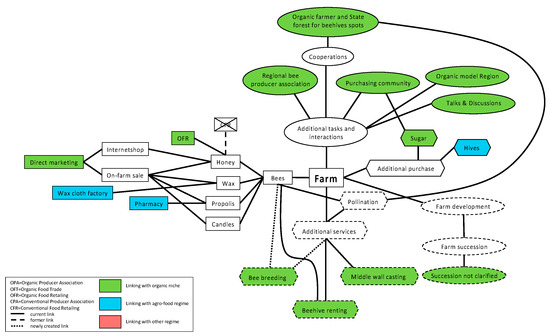
Beekeeping sets Farm 8 apart from the other farms and this shapes its linking activities. Small numbers of other beekeepers limit the cooperation possibilities. The farm mostly remains in the organic sector due to its small selection of products, but propolis and wax production also leads to distribution channels within the dominant agri-food regime. The interaction with other organic farmers happens mainly through the pollination performance of the bees.

6. Organic Farms as Nodal Points: Multiple Linkage Possibilities

6.1. Linking along the Commodity Chain

As farms produce commodities, each farm has interactions along the commodity chain, whether within the niche or with the dominant regime (Table 2). It turns out that despite the farm managers’ idealistic attitudes towards OF, there is no reluctance to touch the dominant regime and, much more often, there are attempts to change it by supplying organic products. The potential for linkages depends on the type of commodity, its quantity, and the proximity to markets. Demand varies from commodity to commodity and, in price negotiations, quantity is a key factor in determining whether it is economically viable for the farmer. If a farmer does not sell directly to a supermarket, but rather to organic producer associations, which, in turn, negotiate with supermarket chains, the quantity and, thus, the bargaining position changes. At the same time, the outsourced logistics increase the reach and, thus, the potentials of the linkages. Influence is achieved by supplying both organic and conventional retailers and wholesalers. The former strengthens the organic niche and the latter influences the dominant regime, as the majority of organic food in Germany is sold through conventional supermarkets [58]. In addition to German organic supermarket chains, conventional supermarket chains are now also cooperating with organic producer associations (Edeka/Lidl with Bioland; Edeka/DM/Globus/Tegut/Kaufland with Demeter; Rewe with Naturland). How long the cooperation lasts mainly depends on the sales figures. The potential influence of an organic producer association increases with the number of participating farms. Because all farmers have to distribute their goods in some way, the greatest potential for change is found in the linkages along the commodity chain. Each method of distributing organic products has an impact, either by strengthening the niche or by influencing the regime. For each distribution channel, the economic factors should be paramount; otherwise, the farm may switch from OF back to conventional farming.

6.2. Linking through Additional Tasks and Cooperation

What all farms have in common is the social interaction in their local communities. This basic way of interacting happens with organic and conventional farmers alike. Depending on the region, the spread of OF and the interactions and collaborations with other organic farmers vary. There is no shying away from face-to-face conversations or machinery or manure collaborations. The influence of the eight farmers on their neighboring colleagues in terms of acquainting them with and converting them to OF is clearly visible, but by no means imposing. They want to convince their colleagues by setting an example and proving the feasibility of OF. This exact attitude was expressed by one of the farmers: “I don’t want to force it on anyone, but whoever is interested in organic is welcome to come to me”. As members of the BioRegio Betriebsnetz, all the farmers are willing to share their knowledge and act as change agents. The primary target group is conventional farmers interested in conversion, but there is also the opportunity for vocational schools, agricultural schools, and other interested groups to visit the model farms. Experiencing practical implementation on a farm can have a positive impact on its visitors. The social contact with food production has been lost due to the dominant agri-food regime [59]. Educating people, especially the younger generation, can have a positive feedback effect on OF as a whole. Furthermore, the farmers hold positions in processing companies, organic farmers’ associations, organic producer associations, and political parties. This allows them to exert their influence at a higher institutional or political level. In Bavaria, the members of an umbrella organization of the four OF associations lobby politicians and society. They try to directly influence decisionmakers in politics, the economy, and trade. The potential for influence through social interactions or collaboration with various agricultural stakeholders is significant, but difficult to measure. OF generally faces a strong and influential conventional agriculture lobby. It requires the tireless and constant efforts of all actors, from farmers to politicians, to influence and drive the transition process. Direct social contacts have the potential to influence sustainability.

6.3. Linking through External and Additional Services and Purchases

External services play a major role in the production of agricultural goods. The outsourcing of several services can be economically viable for farms. In most cases, this involves large agricultural machinery, which is rented for harvesting, mowing, threshing, and chopping. Here, organic farmers are in the same market as conventional farmers, which leads to competition. It must be assumed that the contractors offering these services do not only serve organic farmers based on ideological visions, but also based on economic factors. The influence of the individual farmer on a contractor is low, as the contractor usually deals with bottlenecks, especially at harvest time and, thus, it is likely that no distinction is made between organic and conventional farmers. This is confirmed by the statement of one of the farmers, as follows: “it is still cheaper to get one combine harvester less than to buy one yourself”. Only in process steps that require a strict separation of organic and conventional goods can the individual farm make a difference for the contractor, due to economies of scale and the distances traveled. Depending on its setup, each farm can carry out different additional services. These services can range from production methods (such as seed processing, manure distribution, beekeeping, and boarding livestock) to services such as on-farm vacations and energy production through PV systems and biogas plants. With the services in the field of production methods, farms achieve interactions within the organic niche, which strengthens them and helps them to maintain sound techniques and specialized knowledge. With services such as energy production, a farm establishes a link with another regime, the energy regime and, by doing so, becomes an actor within the energy sector. The setting is somewhat different for additional purchases. The small amount of additional goods purchased is striking here. Mostly, they are small quantities of mineral feed or salt stones or a means for increasing the fertility of the soil. The organic farmers have their own market when it comes to feed, fertilizers, and seeds. The individual farms link within the organic niche but, in most cases, there are only a few employees to maintain compliance. Some of the farmers complained about the origin of the feed through wholesalers and would like to see regional producers. The influence of the individual organic farm is, thus, small. If it were to develop economies of scale, the organic niche would be able to strengthen itself and increase the offer of regional goods. The potential impacts vary widely, as each farm requires and provides different external and additional services. The frequent diversification of farms creates linkages among the different actors in the niche or regime.

6.4. Farm Development and Resulting Linkages

Farm succession is a well-known factor that has a decisive influence on rural development. A farm that is well positioned for the future, economically, production-wise, and construction-wise, is a farm that is likely to find a successor. Each of the eight farms is well positioned for the future, although there are differences depending on the production directions and related problems. Through regulated succession, organic farms are maintained and thereby strengthen the organic niche, ensuring that there is another generation of OF representatives who can connect with the new generation of conventional farmers in their society. The following quote from one of the farmers underpins the resistance of older farmers to OF: “Some are just waiting for their father to pass, and then they can switch to organic”. Young farmers are often more open to this, but the structural conditions on a farm can make it difficult to convert to OF. A modern, future-oriented farm with a secure succession has great potential, even though it is a slow but steady potential that unfolds over a long period of time.

6.5. Interaction with Other Regimes

The eight farms also interact with other systems. Consideration of these linkages is seen as an important building block in the debate on the sustainability transition of the agri-food system [17]. Most of the eight farms interact with the transport sector when transporting their products and animals from the farm and transporting fodder, animals, or machinery to the farm. Most of the transport companies are engaged by the processors as service providers. Individual farmers have little chance of influencing sustainability impact factors, such as the emission impacts from trucks, based on the fuel type or distance driven. Proximity to the processor is decisive, but the farmers’ hands are often tied here due to the limited number of processors to choose from. More farms growing organic produce would bring economies of scale, reduce the distance driven by the trucks, and reduce costs [60]. Farm 2, which grows fine vegetables, has taken a different approach. Together with several other vegetable growers from the region, the farmer has set up her own logistics strategy, with the aim of better compensating for the relative distance from the market. The interaction with the transport sector is more intense here, as the farmer is able to choose the type of trucks independently and, thus, make a direct decision regarding their emissions. However, here, the group confronted a limiting factor, whereby few suitable vehicles are on the market; battery- or hydrogen-powered trucks have not yet reached market maturity and remain future technologies. Because farms are also economic enterprises, the economic aspect is in the foreground in their logistics, despite the farm managers’ ideological commitment to ecological agriculture. The interaction with the transport regime is given, but the expected impact of individual farms is low.
Many of the farms produce their own electricity with PV systems or biogas plants. Heat is generated by wood-chip plants or by heat recovery from the farm. In these ways, the farms create independence, save electricity and heat costs, and, in some cases, generate additional income by feeding electricity into the grid. While the energy generated on organic farms fits with the farmers’ ideas about sustainability and helps produce green and decentralized energy, they installed the plants due to high subsidies, now profiting from rising energy prices, and interact directly with the dominant energy regime [61]. Depending on the operational constellation, the energy production can generate up to half of their income, as stated by one farmer. In this case, nearby facilities (schools and kindergartens) are supplied by the energy generated in the biogas plant on the farm. One farmer stated that it is more profitable to grow energy maize for PV plants than other arable crops, as high energy prices mean more earnings per hectare. The development of green and decentralized electricity production through biogas plants is important for a more sustainable energy sector. However, consequences of more biogas plants include higher lease prices and, therefore, the subsequent extinction of small, unspecialized farms, which is associated with cultural landscape and diversity losses on farms. In addition, there is environmental damage due to the increased cultivation of silage maize, which, in turn, influences feed prices.
While the potential impact of individual farms on the transport sector is relatively small, the interaction with the energy sector is much greater. The level of sustainability of the energy sector is highly dependent on politics. High compensation for energy would certainly drive more farmers towards more sustainable energy production (biogas and PV energy) and, thus, the generation of additional income. The most common ideal scenario is an energy-autonomous farm that can still supply surrounding households or facilities with electricity. The farms interact directly with the energy regime and influence it to transition to a more sustainable state. The fact that the production of agricultural goods is still the focus of the farms makes the farms’ energy production a byproduct. The farms participate in the energy market, which is still dominated by energy companies working under regulations related to coal, gas, and nuclear power. The interaction between multiple systems increases the complexity of transitions, as they are compartmentalized and not integrated [62].

7. Categorizing Linking Activities

The results show that each farmer enters into a variety of linkages due to, among other things, the characteristics of the farm, the structures that have evolved, or their own individual characteristics. In addition to showing the kinds of linkages that are entered into and with whom, we now also present the reasons for the linkages.

7.1. Reasons for Entering Linkages

There are certain linkages that every farmer enters into. In particular, the linkages along the commodity chain are unavoidable for a farmer. However, to whom the goods produced on the farm are sold varies. Other linkages are only entered into by some farmers and, in some cases, for different reasons. The rationales for the different linkages were mostly mentioned in passing in the interviews, without much justification, although the rationales for the linkages can be crucial.
One reason given for linkages was the need to comply with organic standards, which we phrase as “compliance lock-in”. The linkages here are largely within the organic niche. For example, in order to comply with the regulations, the farmer has to buy feed for OF from certain suppliers. Depending on the livestock and region, there are usually only a few suppliers. The origin of the feed cannot be influenced by the individual farmer. As a result, sustainability can take a back seat, as one farmer explained, as follows: “I would like to see more crop farmers convert so that I can also get my concentrated feed from the region. I only have to buy concentrates, but regionality is also important to me”. Because of the restrictions placed on this type of linkage, it occurs due to compliance lock-in. However, it can also involve services such as transportation or storage. In these cases, the respective service company has to be considered by the certification body within the framework of the certification process (control area: awarding to third parties), whereby the service company does not necessarily need a certificate for OF. In this case, there are linkages between the niche and other regimes, such as transportation.
Another reason for linkages can be summarized under the term “routine lock-in”, which involves linkages that are continued without questioning the reason. In most cases, these are historically developed linkages (e.g., with neighboring farmers with whom a farm has shared equipment for several generations). Linkages can take place both within the niche and with the dominant regime, as long as compliance is ensured. Above all, the rationale for social linkages in the local community is mostly routine lock-in. Linkages based on routine lock-in tend to be characterized by a greater reluctance to end them because of the emotions involved.
A third category of reasons for linkages is referred to, here, as “no-alternative lock-in”. Here, the key rationale for the linkage is a lack of alternatives. Similar to compliance lock-in, there is little or no choice of linkage partners. However, no-alternative lock-in differs from compliance lock-in, in that it is a linkage that is not necessary for OF. Here, the two decision factors of profitability and sustainability play crucial roles. At what point is a farmer willing to enter into a much more expensive linkage in order to be more sustainable? For a long time, farmers have justified this decision by saying that there is no real alternative and they have no other choice. This is illustrated by the following statement from one farmer: “We only have one slaughterhouse left in the district. It will close soon. Then we’ll just have to take the animals to the nearest one, because we have no other choice”.
The final category of reasons for linkages is called “impact choice”. This category includes all linkages that are made due to selectable influences that are explicitly chosen by the farmer. The authors recognize that each decision is already biased by various circumstances, but the driving factor is the farmer’s conscious choice. The drivers of farmer linkages can be categorized as economic, sustainability, social, political, and technological drivers. In the case of free choice, farmers decide to join a linkage for economic reasons. By doing so, they hope for certain influences in the future that will have a positive impact on their profitability. If sustainability factors are in the foreground, it is possible that the farmer will make a less profitable economic decision, in the hope of achieving a higher level of sustainability. In the case of social linkages, farmers are primarily concerned with interacting with other stakeholders to gain benefits. The decision of with whom to enter into a linkage is multifactorial, but it is always with the aim of gaining benefits from the relationship. Linkages entered into because of political factors are, in the context of this work, linkages with the purpose of gaining a certain political influence. This does not have to happen explicitly, with a politician, but can also happen in the form of other positions that advocate organic agriculture. The technological factor refers to technologies such as PV systems and biogas plants. The reasons for the decision cannot usually be considered in isolation but are due to a combination of factors. As can be seen in the example of the biogas plant, the primary factor is technological, although the economic and sustainability factors also play decisive roles.
These types of linkages and the rationales for them are derived from the eight case studies presented in this work. The linkage potential of OMFs is higher than that of “normal” organic farmers, because these farmers are designated change agents. They are each characterized by long experience, large networks, and an attitude towards promoting organic agriculture. This, combined with their expertise in production technology and their economic know-how, has already qualified them for the BioRegio Betriebsnetz, as participating model farmers and knowledge disseminators.

7.2. Translating Linking Activities of Individuals

The sheer number of farmers in the agri-food system makes their influence in the transition process potentially important and, perhaps, the basis for change. OMFs take on several roles that contribute to the transition to sustainability. They act as change agents and offer knowledge transfer and learning processes through their various additional tasks. They provide advice, training, and education [16] and may serve to increase the conversion rate, which is highly dependent on knowledge and innovation transfer [27]. These roles also enable them to change the regime’s agricultural knowledge system and influence the transition pathway [15]. Additional roles (e.g., in policy) provide the opportunity to embed OF into the policy context and thereby strengthen the niche and the potential to reconfigure the regime [8,63]. They also manage to combine the strengths of other niches with those of OF through the different distribution channels they choose, which leads to individual flexibility and adaptability [7]. This flexibility testifies to a critical attitude towards the current economic system [39] and a determination to become more independent, which also conveys the attitude and values of OMFs.
Because individual OMFs have what Vermunt et al. (2020) call a “spatially sticky character” [9], they address problems individually and adapt to specific spatial situations. Thus, despite their limited capital and resources compared with other actors in the agri-food sector, OMFs gain a new dimension of influence through their adaptability, flexibility, and individual approaches to solutions. Linking with other regimes, they expand their competence areas, amplify their statuses, and create multi-regime influence [64]. This article shows that the reasons that OMFs enter into interactions are diverse and that not every individual has the same preconditions.
The linking of individual farmers within and beyond the organic niche shows that there is potential for transition in these processes. More research is needed to understand the influence of individuals and their impacts on the linkage actors. How does the linkage change their views, behaviors, or processes? Future research needs to pay more attention to this two-sided analysis to assess the transformative processes of individuals and situate them within the transition process. Furthermore, it is important to be wary of overgeneralization in the agri-food sector and to consider the diversity and unique regional conditions of farmers. Indeed, far from being definitive, the case studies reported in this article illustrate a variety of OF transition possibilities, constraints, and potentials. Whether OF as a prototype for sustainable agriculture can sufficiently reshape the dominant regime remains to be seen [22].

8. Conclusions

In the transition process towards sustainability in the agri-food sector, the literature considers niche–regime interactions to be crucial. Although the research is inclusive of a variety of actors from different niches, there remains a lack of focus on farmers, the largest group of actors. This research addresses this shortcoming by assessing the linking activities of eight individual organic model farmers who have been officially designated as change agents. Research into the model farmers’ linkages provides crucial insights into both the variety of possibilities in agriculture and the extent of the niche–regime linkages, suggesting that these linkages might reshape the dominant regime. This research further recognizes the importance of farmers as actors in the transition process, which highlights the need for a reorientation of policy support for farmers in the adaptation of sustainable agricultural practices.
The analysis of the interview data revealed six main linkage fields, as follows: the commodity chain, additional tasks and cooperation, external services, additional services, additional purchase, and farm development. The resulting farm webs for each farm reveal numerous economic and social linkages that are tailored to the unique circumstances and requirements of the farm. They interact with the organic niche, the dominant regime, and other regimes. The rationales for entering into linkages are justified and are, thus, influenced in different ways. The reasons limit the choice of linking partners, leading to the following four different categories: compliance lock-in (the linkage is necessary to meet organic compliance); routine lock-in (the linkage is not questioned because it has always been this way); no-alternative lock-in (the linkage is entered into due to a lack of alternatives); and impact choice (the linkage is entered into due to a desired impact). The variety of linkages indicates the potential of organic model farmers to influence the transition process and the reasons for the linkages include certain lock-ins that influence this potential.
This research contributes to a more comprehensive understanding of the linkages between the organic sector and the dominant regime. The rationales behind these linkages (compliance lock-in, routine lock-in, no-alternative lock-in, and impact choice) are identified and categorized. This helps to understand how and why change agents within a niche can or cannot influence the agri-food regime. In the agri-food sector’s chaotic and complex transition process, individual farmers are a small piece of the puzzle. This work presents eight case studies that offer a glimpse into the diverse possibilities inherent in agriculture. These possibilities represent the beginning of a better understanding of the potential and impact of farmers on the transition process. By understanding the specific barriers to and facilitators of effective linkages, policymakers can better unlock the potential of OMFs through targeted programs and support. Future research should aim to capture the influences of individual farmers and their impacts on their counterparts. Specifically, how do linkages change their views, behaviors, or processes?

Author Contributions

Conceptualization, methodology, data collection and analysis, writing—original draft preparation; visualization, K.H.; Writing—review and editing, supervision, G.M.W. All authors have read and agreed to the published version of the manuscript.

Funding

This research received no external funding.

Institutional Review Board Statement

Ethical review and approval were waived tor this study due to following reasons: The study included communication through the Landesanstalt für Landwirtschaft (Bavarian State Institute for Agriculture) to ensure that farmers were well informed about the research objectives and to secure informed consent through an established public authority. The participating farmers are part of the BioRegio Betriebsnetz, indicating their openness to share and acquire knowledge about organic farming. Their role in the study was to provide insights and experiences in line with the network's goal of promoting knowledge exchange on sustainable agriculture. Non-invasive structured interviews were used to collect data, focusing on professional practices in organic farming without delving into personal or ethically sensitive areas. Despite the lack of formal ethics committee or IRB approval, the research was conducted with strict adherence to ethical principles. These include ensuring informed consent, respecting the privacy of participants, and ensuring the non-invasive collection of information. We also followed all relevant institutional and national research ethics guidelines.

Data Availability Statement

The raw data supporting the conclusions of this article will be made available by the authors on request.

Conflicts of Interest

The authors declare no conflicts of interest.

Appendix A

Figure A1. Farm web of Farm 1 with its diverse sources of income and high degree of interactions within the organic niche (own figure).
Figure A2. Farm web of Farm 3 showing the division of the farm and the rare animal husbandry of sheep (own figure).
Figure A3. Farm web of Farm 4, visualizing the focus on dairy and the linking with tourism by “Urlaub am Bauernhof” (own figure).
Figure A4. Farm web of Farm 6, showing the high diversification of the farm and the special ownership structure (own figure).
Figure A5. Farm web of Farm 7, presenting the specialization of the farm to haymilk and the additional source of income through an internet shop selling dog food (own figure).
Figure A6. Farm web of Farm 8 shows a beekeeper and the high degree of interaction within the niche (own figure).

References

  1. Gaitán-Cremaschi, D.; Klerkx, L.; Duncan, J.; Trienekens, J.H.; Huenchuleo, C.; Dogliotti, S.; Contesse, M.E.; Rossing, W.A.H. Characterizing Diversity of Food Systems in View of Sustainability Transitions. A Review. Agron. Sustain. Dev. 2019, 39, 1. [Google Scholar] [CrossRef]
  2. Ollivier, G.; Magda, D.; Mazé, A.; Plumecocq, G.; Lamine, C. Agroecological Transitions: What Can Sustainability Transition Frameworks Teach Us? An Ontological and Empirical Analysis. Ecol. Soc. 2018, 23, art5. [Google Scholar] [CrossRef]
  3. El Bilali, H. Transition Heuristic Frameworks in Research on Agro-Food Sustainability Transitions. Environ. Dev. Sustain. 2020, 22, 1693–1728. [Google Scholar] [CrossRef]
  4. Geels, F.W. Technological Transitions as Evolutionary Reconfiguration Processes: A Multi-Level Perspective and a Case-Study. Res. Policy 2002, 31, 1257–1274. [Google Scholar] [CrossRef]
  5. Markard, J.; Raven, R.; Truffer, B. Sustainability Transitions: An Emerging Field of Research and Its Prospects. Res. Policy 2012, 41, 955–967. [Google Scholar] [CrossRef]
  6. Sutherland, L.-A.; Darnhofer, I.; Wilson, G.A.; Zagata, L. (Eds.) Transition Pathways towards Sustainability in Agriculture: Case Studies from Europe; CABI: Wallingford, UK, 2015; ISBN 978-1-78064-219-2. [Google Scholar]
  7. Belmin, R.; Meynard, J.-M.; Julhia, L.; Casabianca, F. Sociotechnical Controversies as Warning Signs for Niche Governance. Agron. Sustain. Dev. 2018, 38, 44. [Google Scholar] [CrossRef]
  8. Kuokkanen, A.; Mikkilä, M.; Kuisma, M.; Kahiluoto, H.; Linnanen, L. The Need for Policy to Address the Food System Lock-in: A Case Study of the Finnish Context. J. Clean. Prod. 2017, 140, 933–944. [Google Scholar] [CrossRef]
  9. Vermunt, D.A.; Negro, S.O.; Van Laerhoven, F.S.J.; Verweij, P.A.; Hekkert, M.P. Sustainability Transitions in the Agri-Food Sector: How Ecology Affects Transition Dynamics. Environ. Innov. Soc. Transit. 2020, 36, 236–249. [Google Scholar] [CrossRef]
  10. Geels, F.W. The Multi-Level Perspective on Sustainability Transitions: Responses to Seven Criticisms. Environ. Innov. Soc. Transit. 2011, 1, 24–40. [Google Scholar] [CrossRef]
  11. Smith, A. Translating Sustainabilities between Green Niches and Socio-Technical Regimes. Technol. Anal. Strateg. Manag. 2007, 19, 427–450. [Google Scholar] [CrossRef]
  12. Mylan, J.; Morris, C.; Beech, E.; Geels, F.W. Rage against the Regime: Niche-Regime Interactions in the Societal Embedding of Plant-Based Milk. Environ. Innov. Soc. Transit. 2019, 31, 233–247. [Google Scholar] [CrossRef]
  13. Elzen, B.; van Mierlo, B.; Leeuwis, C. Anchoring of Innovations: Assessing Dutch Efforts to Harvest Energy from Glasshouses. Environ. Innov. Soc. Transit. 2012, 5, 1–18. [Google Scholar] [CrossRef]
  14. Kamel, I.M.; El Bilali, H. Sustainability Transition to Organic Agriculture through the Lens of the Multi-Level Perspective: Case of Egypt. Org. Agric. 2022, 12, 191–212. [Google Scholar] [CrossRef]
  15. Ingram, J. Agricultural Transition: Niche and Regime Knowledge Systems’ Boundary Dynamics. Environ. Innov. Soc. Transit. 2018, 26, 117–135. [Google Scholar] [CrossRef]
  16. Groot-Kormelinck, A.; Bijman, J.; Trienekens, J.; Klerkx, L. Producer Organizations as Transition Intermediaries? Insights from Organic and Conventional Vegetable Systems in Uruguay. Agric. Hum. Values 2022, 39, 1277–1300. [Google Scholar] [CrossRef]
  17. Hebinck, A.; Klerkx, L.; Elzen, B.; Kok, K.P.W.; König, B.; Schiller, K.; Tschersich, J.; van Mierlo, B.; von Wirth, T. Beyond Food for Thought—Directing Sustainability Transitions Research to Address Fundamental Change in Agri-Food Systems. Environ. Innov. Soc. Transit. 2021, 41, 81–85. [Google Scholar] [CrossRef]
  18. Slingerland, M.; Schut, M. Jatropha Developments in Mozambique: Analysis of Structural Conditions Influencing Niche-Regime Interactions. Sustainability 2014, 6, 7541–7563. [Google Scholar] [CrossRef]
  19. Bui, S.; Cardona, A.; Lamine, C.; Cerf, M. Sustainability Transitions: Insights on Processes of Niche-Regime Interaction and Regime Reconfiguration in Agri-Food Systems. J. Rural Stud. 2016, 48, 92–103. [Google Scholar] [CrossRef]
  20. Diaz, M.; Darnhofer, I.; Darrot, C.; Beuret, J.-E. Green Tides in Brittany: What Can We Learn about Niche–Regime Interactions? Environ. Innov. Soc. Transit. 2013, 8, 62–75. [Google Scholar] [CrossRef]
  21. Ingram, J. Framing Niche-Regime Linkage as Adaptation: An Analysis of Learning and Innovation Networks for Sustainable Agriculture across Europe. J. Rural Stud. 2015, 40, 59–75. [Google Scholar] [CrossRef]
  22. Darnhofer, I. Contributing to a Transition to Sustainability of Agri-Food Systems: Potentials and Pitfalls for Organic Farming. In Organic Farming, Prototype for Sustainable Agricultures; Bellon, S., Penvern, S., Eds.; Springer: Dordrecht, The Netherlands, 2014; pp. 439–452. ISBN 978-94-007-7926-6. [Google Scholar]
  23. Eyhorn, F.; Muller, A.; Reganold, J.P.; Frison, E.; Herren, H.R.; Luttikholt, L.; Mueller, A.; Sanders, J.; Scialabba, N.E.-H.; Seufert, V.; et al. Sustainability in Global Agriculture Driven by Organic Farming. Nat. Sustain. 2019, 2, 253–255. [Google Scholar] [CrossRef]
  24. Lamine, C.; Navarrete, M.; Cardona, A. Transitions towards Organic Farming at the Farm and at the Local Scales: The Role of Innovative Production and Organisational Modes and Networks. In Organic Farming, Prototype for Sustainable Agricultures; Bellon, S., Penvern, S., Eds.; Springer: Dordrecht, The Netherlands, 2014; pp. 423–438. ISBN 978-94-007-7926-6. [Google Scholar]
  25. Hauser, M.; Lindtner, M. Organic Agriculture in Post-War Uganda: Emergence of Pioneer-Led Niches between 1986 and 1993. Renew. Agric. Food Syst. 2017, 32, 169–178. [Google Scholar] [CrossRef]
  26. Salavisa, I.; Ferreiro, M.F.; Bizarro, S. The Transition of the Agro-Food System: Lessons from Organic Farming in the Lisbon Metropolitan Area. Sustainability 2021, 13, 9495. [Google Scholar] [CrossRef]
  27. Varia, F.; Macaluso, D.; Agosta, I.; Spatafora, F.; Dara Guccione, G. Transitioning towards Organic Farming: Perspectives for the Future of the Italian Organic Wine Sector. Sustainability 2021, 13, 2815. [Google Scholar] [CrossRef]
  28. Verburg, R.W.; Verberne, E.; Negro, S.O. Accelerating the Transition towards Sustainable Agriculture: The Case of Organic Dairy Farming in the Netherlands. Agric. Syst. 2022, 198, 103368. [Google Scholar] [CrossRef]
  29. Milestad, R.; Hadatsch, S. Growing out of the Niche—Can Organic Agriculture Keep Its Promises? A Study of Two Austrian Cases. Am. J. Altern. Agric. 2003, 18, 155–163. [Google Scholar] [CrossRef]
  30. Yakovleva, N.; Flynn, A. Organic Production: The Adoption of a Niche Strategy by the Mainstream Food System. IJISD 2009, 4, 43. [Google Scholar] [CrossRef]
  31. Bünger, A.; Schiller, D. Identification and Characterization of Potential Change Agents among Agri-Food Producers: Regime, Niche and Hybrid Actors. Sustain. Sci. 2022, 17, 2187–2201. [Google Scholar] [CrossRef]
  32. Van Poeck, K.; Læssøe, J.; Block, T. An Exploration of Sustainability Change Agents as Facilitators of Nonformal Learning: Mapping a Moving and Intertwined Landscape. Ecol. Soc. 2017, 22, art33. [Google Scholar] [CrossRef]
  33. Geels, F.W. Socio-Technical Transitions to Sustainability: A Review of Criticisms and Elaborations of the Multi-Level Perspective. Curr. Opin. Environ. Sustain. 2019, 39, 187–201. [Google Scholar] [CrossRef]
  34. Grin, J.; Rotmans, J.; Schot, J.W. Transitions to Sustainable Development: New Directions in the Study of Long Term Transformative Change; Routledge Studies in Sustainability Transitions; Routledge: New York, NY, USA, 2010; ISBN 978-0-415-87675-9. [Google Scholar]
  35. Smith, A. Green Niches in Sustainable Development: The Case of Organic Food in the United Kingdom. Environ. Plan. C Gov. Policy 2006, 24, 439–458. [Google Scholar] [CrossRef]
  36. El Bilali, H.; Allahyari, M.S. Transition towards Sustainability in Agriculture and Food Systems: Role of Information and Communication Technologies. Inf. Process. Agric. 2018, 5, 456–464. [Google Scholar] [CrossRef]
  37. Runhaar, H.; Fünfschilling, L.; van den Pol-Van Dasselaar, A.; Moors, E.H.M.; Temmink, R.; Hekkert, M. Endogenous Regime Change: Lessons from Transition Pathways in Dutch Dairy Farming. Environ. Innov. Soc. Transit. 2020, 36, 137–150. [Google Scholar] [CrossRef]
  38. Borsellino, V.; Schimmenti, E.; El Bilali, H. Agri-Food Markets towards Sustainable Patterns. Sustainability 2020, 12, 2193. [Google Scholar] [CrossRef]
  39. Feola, G. Capitalism in Sustainability Transitions Research: Time for a Critical Turn? Environ. Innov. Soc. Transit. 2020, 35, 241–250. [Google Scholar] [CrossRef]
  40. Koretskaya, O.; Feola, G. A Framework for Recognizing Diversity beyond Capitalism in Agri-Food Systems. J. Rural Stud. 2020, 80, 302–313. [Google Scholar] [CrossRef]
  41. Vermunt, D.A.; Wojtynia, N.; Hekkert, M.P.; Van Dijk, J.; Verburg, R.; Verweij, P.A.; Wassen, M.; Runhaar, H. Five Mechanisms Blocking the Transition towards ‘Nature-Inclusive’ Agriculture: A Systemic Analysis of Dutch Dairy Farming. Agric. Syst. 2022, 195, 103280. [Google Scholar] [CrossRef]
  42. Oliver, T.H.; Boyd, E.; Balcombe, K.; Benton, T.G.; Bullock, J.M.; Donovan, D.; Feola, G.; Heard, M.; Mace, G.M.; Mortimer, S.R.; et al. Overcoming Undesirable Resilience in the Global Food System. Glob. Sustain. 2018, 1, e9. [Google Scholar] [CrossRef]
  43. European Commission. A Farm to Fork Strategy for a Fair, Healthy and Environmentally-Friendly Food System; Communication from the Commission to the European Parliament, the Council, the European Economic and Social Committee and the Committee of the Regions; European Commission: Brussels, Belgium, 2020. [Google Scholar]
  44. Oberč, B.P.; Arroyo Schnell, A. Approaches to Sustainable Agriculture: Exploring the Pathways towards the Future of Farming; IUCN, International Union for Conservation of Nature: Gland, Switzerland, 2020; ISBN 978-2-8317-2054-8. [Google Scholar]
  45. Darnhofer, I.; Lindenthal, T.; Bartel-Kratochvil, R.; Zollitsch, W. Conventionalisation of Organic Farming Practices: From Structural Criteria towards an Assessment Based on Organic Principles. A Review. Agron. Sustain. Dev. 2010, 30, 67–81. [Google Scholar] [CrossRef]
  46. Oelofse, M.; Høgh-Jensen, H.; Abreu, L.S.; Almeida, G.F.; El-Araby, A.; Hui, Q.Y.; Sultan, T.; de Neergaard, A. Organic Farm Conventionalisation and Farmer Practices in China, Brazil and Egypt. Agron. Sustain. Dev. 2011, 31, 689–698. [Google Scholar] [CrossRef]
  47. Ramos García, M.; Guzmán, G.I.; González De Molina, M. Dynamics of Organic Agriculture in Andalusia: Moving toward Conventionalization? Agroecol. Sustain. Food Syst. 2018, 42, 328–359. [Google Scholar] [CrossRef]
  48. Eurostat Agriculture Data. Available online: https://ec.europa.eu/eurostat/web/agriculture/data/database (accessed on 9 December 2022).
  49. Padel, S. Conversion to Organic Farming: A Typical Example of the Diffusion of an Innovation? Sociol. Rural 2001, 41, 40–61. [Google Scholar] [CrossRef]
  50. Shove, E.; Walker, G. Governing Transitions in the Sustainability of Everyday Life. Res. Policy 2010, 39, 471–476. [Google Scholar] [CrossRef]
  51. Köhler, J.; Geels, F.W.; Kern, F.; Markard, J.; Onsongo, E.; Wieczorek, A.; Alkemade, F.; Avelino, F.; Bergek, A.; Boons, F.; et al. An Agenda for Sustainability Transitions Research: State of the Art and Future Directions. Environ. Innov. Soc. Transit. 2019, 31, 1–32. [Google Scholar] [CrossRef]
  52. Dumont, A.M.; Gasselin, P.; Baret, P.V. Transitions in Agriculture: Three Frameworks Highlighting Coexistence between a New Agroecological Configuration and an Old, Organic and Conventional Configuration of Vegetable Production in Wallonia (Belgium). Geoforum 2020, 108, 98–109. [Google Scholar] [CrossRef]
  53. Upham, P.; Bögel, P.; Dütschke, E. Thinking about Individual Actor-Level Perspectives in Sociotechnical Transitions: A Comment on the Transitions Research Agenda. Environ. Innov. Soc. Transit. 2020, 34, 341–343. [Google Scholar] [CrossRef]
  54. Bayerisches Staatsministerium für Ernährung, Landwirtschaft und Forsten (StMELF). BioRegio Bayern 2020—Eine Initiative Der Bayerischen Staatsregierung; StMELF: München, Germany, 2017. [Google Scholar]
  55. Mayring, P. Qualitative Content Analysis: Theoretical Foundation, Basic Procedures and Software Solution; Social Science Open Access Repository: Klagenfurt, Austria, 2014. [Google Scholar]
  56. Hailemichael, S.; Haug, R. The Use and Abuse of the ‘Model Farmer’ Approach in Agricultural Extension in Ethiopia. J. Agric. Educ. Ext. 2020, 26, 465–484. [Google Scholar] [CrossRef]
  57. Taylor, M.; Bhasme, S. Model Farmers, Extension Networks and the Politics of Agricultural Knowledge Transfer. J. Rural Stud. 2018, 64, 1–10. [Google Scholar] [CrossRef]
  58. Buder, F.; Feldmann, C.; Hamm, U. Why Regular Buyers of Organic Food Still Buy Many Conventional Products: Product-Specific Purchase Barriers for Organic Food Consumers. Br. Food J. 2014, 116, 390–404. [Google Scholar] [CrossRef]
  59. Autio, M.; Collins, R.; Wahlen, S.; Anttila, M. Consuming Nostalgia? The Appreciation of Authenticity in Local Food Production: Consuming Nostalgia. Int. J. Consum. Stud. 2013, 37, 564–568. [Google Scholar] [CrossRef]
  60. de Roest, K.; Ferrari, P.; Knickel, K. Specialisation and Economies of Scale or Diversification and Economies of Scope? Assessing Different Agricultural Development Pathways. J. Rural Stud. 2018, 59, 222–231. [Google Scholar] [CrossRef]
  61. Siegmeier, T.; Blumenstein, B.; Möller, D. Farm Biogas Production in Organic Agriculture: System Implications. Agric. Syst. 2015, 139, 196–209. [Google Scholar] [CrossRef]
  62. Markard, J.; Geels, F.W.; Raven, R. Challenges in the Acceleration of Sustainability Transitions. Environ. Res. Lett. 2020, 15, 081001. [Google Scholar] [CrossRef]
  63. Hess, D.J. The Politics of Niche-Regime Conflicts: Distributed Solar Energy in the United States. Environ. Innov. Soc. Transit. 2016, 19, 42–50. [Google Scholar] [CrossRef]
  64. Sutherland, L.-A.; Peter, S.; Zagata, L. Conceptualising Multi-Regime Interactions: The Role of the Agriculture Sector in Renewable Energy Transitions. Res. Policy 2015, 44, 1543–1554. [Google Scholar] [CrossRef]
Disclaimer/Publisher’s Note: The statements, opinions and data contained in all publications are solely those of the individual author(s) and contributor(s) and not of MDPI and/or the editor(s). MDPI and/or the editor(s) disclaim responsibility for any injury to people or property resulting from any ideas, methods, instructions or products referred to in the content.

Article Metrics

Citations

Article Access Statistics

Multiple requests from the same IP address are counted as one view.