You are currently viewing a new version of our website. To view the old version click .
Sustainability
  • Article
  • Open Access

4 March 2024

The Effect of Teacher Support on the Sustainable Online Academic Self-Efficacy of College Students: The Mediating Effect of Academic Procrastination

,
,
,
,
,
and
1
School of Information Science and Technology, Northeast Normal University, Changchun 130117, China
2
Teachers of College, Shihezi University, Shihezi 832003, China
*
Author to whom correspondence should be addressed.
This article belongs to the Special Issue E-learning, Digital Learning, and Digital Communication Used for Education Sustainability Volume II

Abstract

Academic self-efficacy is an important condition to ensure learning effectiveness and improve the sustainability of online learning quality. The present study intended to examine the relationship among online teacher support, academic procrastination, and academic self-efficacy by employing a questionnaire survey and structural equation modeling in the online learning environment. We report on survey data from N = 827 college students from China. The results showed the following: that online teacher support and its emotional, cognitive, and autonomy support dimensions have significant positive effects on academic self-efficacy, and it can predict the academic self-efficacy of college students through the mediating effect of academic procrastination. Therefore, in order to enhance the academic self-efficacy of online learners, it is crucial to increase online teacher support, provide guidance and motivation to online learners, reduce academic procrastination, and improve the emotional, cognitive, and autonomy support perceived by students in online courses and learning activities. The findings contribute to the exploration of the impact and mechanism of online teacher support regarding the academic self-efficacy of learners, providing theoretical and empirical support for enhancing academic self-efficacy in online learning and the development of a sustainable quality of teaching.

1. Introduction

With the rapid development of information technology, the way that people learn is also changing []. At present, online learning has become a common mode of learning []. However, online learning also faces problems such as a high student attrition rate, low course completion rate, and unsatisfactory learning effect []. These have become urgent problems to solve, as they affect the effectiveness and quality of online learning. Academic self-efficacy (ASE), which is the learner’s perception and beliefs about their ability to act appropriately and achieve good results when facing learning tasks, is an important predictor of learning effectiveness [] and has received extensive attention from educators and scholars []. Studies have shown that academic self-efficacy has a positive effect on the academic performance of students, among other indicators [], is an important factor affecting the quality of individual learning, and has a certain positive effect on improving learning outcomes []. It can be seen that the improvement of academic self-efficacy in the online learning environment is an important way to improve the online learning effect and improve the quality of learning []. Therefore, it is of great significance to explore the influencing factors and mechanisms of learning online academic self-efficacy, in order to improve online learning outcomes.
Existing research related to academic self-efficacy has been centered on three aspects: the role of the learner’s academic self-efficacy, influencing factors, and intervention pathways []. In studies on the role of academic self-efficacy, researchers have used academic self-efficacy as a mediating variable to study the causal relationship when academic self-efficacy is held constant []. For example, one study found that academic self-efficacy plays a fully mediating effect in the influence on engagement in learning [] and affects peer-to-peer assessment [] and the attitudes and learning behaviors of online learners []. Studies considering factors influencing academic self-efficacy have taken academic self-efficacy as a dependent variable and observed its effect on other factors; for example, Xie Li et al. have found that academic self-efficacy is not only influenced by individual factors but also by environmental factors such as teacher–student relationships and peer relationships []. It has been found that factors affecting academic self-efficacy include teacher–student relationships, peer relationships [], teacher support [], academic emotions [], and goal achievement orientation, in addition to individual factors []. In addition, in terms of intervention pathways for academic self-efficacy, the main interventions have been formulated in terms of confidence, beliefs, emotions, and attitudes, and it is believed that learning psycho-efficacy training [] and positive emotions [] can enhance the academic self-efficacy of students. Educational intervention pathways have mainly been formulated in terms of learning methods, learning behaviors, and so on (e.g., teachers guiding learners to enhance their academic self-efficacy) [,]. Furthermore, a student’s perception of the classroom environment can enhance their academic self-efficacy [], and the effectiveness of feedback information influences the improvement of academic self-efficacy [].
Academic procrastination refers to the habitual delay or postponement of academic tasks or responsibilities despite knowing that such delay might lead to negative consequences. It involves putting off important educational activities, such as studying, completing assignments, or preparing for exams, often in favor of less urgent or non-academic activities [].
In summary, many scholars in the educational and psychological fields have explored the issues surrounding academic self-efficacy. However, most of the existing studies have focused on traditional classroom teaching, and no empirical studies have validated the relationships between the roles of teacher support, academic procrastination, and academic self-efficacy in online teaching environments. In particular, with the wide application of emerging technologies in the field of education, online learning presents intelligent, personalized, and ubiquitous features; as such, the academic self-efficacy of students has changed, and students have new needs for teacher support. So, what is the impact of teacher support on the academic self-efficacy of students in online learning environments? What is its influence process? What role does online learning academic procrastination play between instructor support and academic self-efficacy? These questions have not yet been well answered.
In view of the above, this study examines the impact of instructor support on online learning self-efficacy, tests the mediating effect of academic procrastination, theoretically broadens the perspectives of existing research in the field of academic self-efficacy, and more comprehensively reveals the mechanism of the impact of online instructor support on academic self-efficacy, allowing for constructive suggestions for improving the academic self-efficacy of college students online to be practically put forward, providing a reference path to enhance the strategy of online instructor support and improve the learning effect.

2. Teacher Support

Teacher support refers to the teacher’s concern and help, spiritual affirmation, and encouragement with respect to a student’s academic performance []. Teacher support can be divided into three dimensions—affective support, cognitive support, and autonomy support—based on the need for relevance, competence, and autonomy of learners, as advocated by self-determination theory []. Among these, affective support refers to a teacher’s support for a student’s feelings, interests, and other emotional aspects [], which reflects the quality of a student’s interpersonal relationships with their teachers and classmates, and may help students to improve their belonging and learning experiences []. Cognitive support refers to teachers providing scholars with clear guidance and encouraging messages, rather than evaluative feedback [], which helps students to understand the teacher’s expectations and how they can effectively meet those expectations []. Autonomy support refers to teachers providing students with relevant choices, respect, and encouraging voluntary learning rather than control [].

3. Research Hypotheses

3.1. The Effect of Teacher Support on Academic Self-Efficacy

As teacher support has attracted extensive attention from scholars, research related to its association with academic self-efficacy has also achieved various results. Self-efficacy is widely regarded as an influential predictor of individual behavior [] and plays a crucial role in student learning processes, which fluctuate over time and may vary in different learning environments []. Previous studies on the relationship between teacher support and academic self-efficacy were conducted earlier, such as the study of Ryan and Grolnick (1986), which reported a positive correlation between teacher autonomy support and academic self-efficacy []. In the study of Greene et al. (2004) [], it was demonstrated that teacher autonomy support positively predicted student self-efficacy. Sakiz, Pape, and Hoy (2012) [] found that the academic self-efficacy of students was enhanced when teachers provided emotional support. Studies conducted in China have also begun to pay attention to the effect of teacher support on academic self-efficacy in recent years. For example, it has been found that emotional support, autonomy support, and cognitive support by teachers can have a positive effect on academic self-efficacy []. Teacher autonomy support indirectly affects student academic self-efficacy through academic emotions []. Teacher emotional support affects the academic self-efficacy of students, and students become more confident when they feel emotional support from their teachers []. It has also been found that teacher emotional support is significantly and positively related to the raw academic self-efficacy of learners [] and, from the results of existing studies, teacher support—as an external element—affects the academic self-efficacy of learners: the greater the impact of teacher support, the greater the impact on their academic self-efficacy. The dimensions of teacher support have different impacts on academic self-efficacy; therefore, the following hypotheses on the impact of perceived teacher support on the online academic self-efficacy of college students were formulated based on self-determination theory:
H1. 
There is a positive association between faculty support and the online academic self-efficacy of college students.
H1a. 
Emotional support is positively associated with the online academic self-efficacy of college students.
H1b. 
Cognitive support is positively associated with the online academic self-efficacy of college students.
H1c. 
Autonomy support is positively associated with the online academic self-efficacy of college students.

3.2. Impact of Faculty Support on Academic Procrastination

Academic procrastination denotes when students unnecessarily put off their studies, even though they are aware of the negative consequences that such delays will lead to, which is one of the main challenges affecting the success of students in online learning []. Academic procrastination has become a common challenge in student learning for students transitioning from traditional classrooms to online courses and, given that academic procrastination is more pronounced in online learning environments and affects learning outcomes [], there is a need for research on procrastination in online learning environments. Teacher support has been found to have a significant effect on academic procrastination [], as it not only reduces the procrastination behaviors of students but also enhances their positive emotions []. Teachers and students in online learning environments are separated in time and space, and students can learn at their own pace according to their own needs and abilities; however, the autonomy, methods of knowledge learning, and emotions related to learning determine the effectiveness of online learning for students. Thus, they often need to receive continuous attention and guidance and support from teachers. However, the link between instructor support and procrastination in online learning environments remains under-studied. So, how do teachers influence the academic self-efficacy of online students and the prevalence of academic procrastination? Based on this question, the characteristics of online learning environments were considered, from which the following hypotheses were formulated:
H2. 
There is a negative association between teacher support and online academic procrastination among college students.
H2a. 
Emotional support is negatively associated with online academic procrastination among college students.
H2b. 
Cognitive support is negatively associated with online academic procrastination among college students.
H2c. 
Autonomy support is negatively associated with online academic procrastination among college students.

3.3. Impact of Academic Procrastination on Academic Self-Efficacy

Online academic procrastination may be an important factor affecting the online learning effectiveness of college students, due to the weaker learning monitoring and the lack of face-to-face communication and mutual support in the online learning process, which can produce procrastination behaviors in learners. Academic procrastination refers to a kind of delay of learners in learning situations, which is specifically manifested in the behavioral tendency of postponing study, accompanied by negative emotional reactions such as anxiety and guilt []. Positive emotions can enhance academic self-efficacy []; however, negative emotional factors directly affect the level of academic self-efficacy of online learners which, in turn, affects online learning outcomes. Academic procrastination was found to be the main reason why online learners failed or dropped out of a course [], suggesting that academic procrastination not only affects academic self-efficacy but also affects the quality of online learning. Therefore, the following hypothesis is proposed:
H3. 
There is a negative association between academic procrastination and the online academic self-efficacy of college students.

3.4. Mediating Effects of Academic Procrastination

Academic procrastination is a common problem affecting the learning and performance of university students worldwide []. Most existing studies have investigated the current status of academic procrastination in terms of three factors: delay in academic procrastination behaviors, negative emotional experiences, and delay in completing tasks []. As a mediating variable, academic procrastination predicts learning engagement [] and learning efficacy [], and studies have shown that academic procrastination mediates the effects of teacher support and the subjective well-being of adolescents []. Academic procrastination also mediates the effects of teacher support and academic achievement by students []. In summary, it can be seen that teacher support is accompanied by a decrease in academic procrastination, and academic self-efficacy is enhanced after a decrease in academic procrastination. However, the mediating role of academic procrastination between teacher support and academic self-efficacy in online learning environments remains unverified, and its mechanism of action is even less explained. Therefore, this study examines the mediating effect of academic procrastination on the relationship between instructor support and academic self-efficacy in online learning environments by combining the characteristics of online learning environments, allowing for the proposal of the research hypothesis that academic procrastination is an important mediating variable in the relationship between instructor support and the online academic self-efficacy of college students, and puts forward the following hypotheses:
H4. 
There is a positive association between teacher support and the online academic self-efficacy of college students, mediated by academic procrastination.
H4a. 
Emotional support is positively associated with the online academic self-efficacy of college students, mediated by academic procrastination.
H4b. 
Cognitive support is positively associated with the online academic self-efficacy of college students, mediated by academic procrastination.
H4c. 
Autonomy support is positively associated with the online academic self-efficacy of college students, mediated by academic procrastination.

4. Materials and Methods

4.1. Participants

The participants in this study were 827 college students from 10 universities in six provinces in China. Given that the focus of this study was on learners in an online learning environment, we followed the principle that the student subjects had all completed at least one online course. Prior to data collection, participants were informed of the purpose of the study. A total of 827 students were informed and assured that their responses to the questionnaire would be used only for the purpose of the study and protected by anonymity. The final sample consisted of 428 (51.75%) female participants and 399 (48.25%) male participants. The grade distribution was from freshmen to seniors, with 43.27% freshmen, 21.21% sophomores, 22.74% juniors, and 14.79% seniors. A total of 58% of the respondents were from liberal arts majors and 42% were from science majors.

4.2. Instruments

The variable scales involved in this study are all well-established scales in the field of educational teaching behavior, which have been widely used in online teaching contexts in China.

4.2.1. Perceived Teacher Support Scale

There exist mature scales for measuring the teacher support perceived by learners, both at home and abroad. For this study, we selected the widely validated online teacher support questionnaire for college students developed by Li Ang []. The dimensions of teacher support perceived by online learners include online teacher affective support, online teacher cognitive support, and online teacher autonomy support, taking into account the online learning environment and the characteristics of the research subjects. The scale consists of 15 items, including 5 questions in the online emotional support dimension, 5 questions in the online cognitive support dimension, and 5 questions in the online autonomy support dimension. The questionnaire is scored on a five-point Likert scale, with scores ranging from low to high, representing the five options of “not at all” to “completely”; that is, the questionnaire was scored on a scale of 1, 2, 3, 4, and 5, where a higher score indicates a higher level of teacher support perceived by the learner. The Cronbach’s α values for the three dimensions of the original scale and the overall questionnaire were 0.789, 0.792, 0.773, and 0.90, respectively. In this study, the coefficients of agreement between the three dimensions of affective, cognitive, and autonomy support and the overall coefficient of consistency of the scale, Cronbach’s α, were 0.949, 0.97, and 0.945 and 0.97, 0.945, and 0.983, respectively, indicating that the scale has good reliability. The Confirmatory Factor Analysis yielded χ2 = 351.768, df = 129, χ2/df = 2.72, RMSEA = 0.037, CFI = 0.982, TL = 0.978, and SRMR = 0.241, indicating that the questionnaire has good construct validity.

4.2.2. Online Academic Self-Efficacy Scale for College Students

To measure the online academic self-efficacy college students, this study used the Academic Self-Efficacy Scale revised by Chi Xianglan (2020) []. The scale consists of five question items: “I believe that I can achieve good academic results; I believe that I can master the most difficult points in the course; I believe that I can learn the knowledge and skills covered in the course; I am still a strong learner compared to other students; I can excel at almost all my coursework tasks if I don’t give up”. In this study, the contextual condition of “learning through an online course” was added as the background condition. For example, in “I believe I can achieve good academic results through online courses”, higher scores indicate higher academic self-efficacy. The internal consistency coefficient of the scale was 0.953, which indicates that the reliability of the questionnaire is good; furthermore, the results of the measurement model fit analysis (χ2 = 16.68, df = 6, χ2/df = 2.78, CFI = 0.998, TLI = 0.996, RMSEA = 0.037, and SRMR = 0.009) indicated that the scale has good construct validity.

4.2.3. Academic Procrastination Scale

Regarding the measurement of academic procrastination at home and abroad, there also exist mature scales. Solomon et al. have compiled the procrastination assessment scale, which is the most widely used []. Huang Qingshuang et al. (2019) [] combined this scale with the online learning environment as well as the learning activities, in order to revise the academic procrastination scale with respect to the online learning environment, including the degree of academic procrastination, academic procrastination brought about by the impact of procrastination, and procrastination to change the intention of the three dimensions. The results of validated factor analysis were as follows: χ2/df = 5.66, RMSEA = 0.12, CFI = 0.98, TLI = 0.7, and SRMR = 0.01. These results indicate that the questionnaire has good construct validity. The Cronbach’s α of the scale was 0.93, indicating that the questionnaire has good reliability. For this study, the scale of Huang Qingshuang et al. (2019) [] was revised: as there was no online learning activity of “writing learning experience” in the online courses in which the research subjects had participated, this item was deleted, and the other four items and three questions were selected. After deletion of the title, the loadings of all factors of the questionnaire on the online academic procrastination of college students were higher than the standard of 0.40. The loadings of all factors of the online academic procrastination questionnaire after the deletion of the questions were higher than the standard of 0.40 and reached a significant level. Likert five-point scale items (1 = strongly disagree, 5 = strongly agree) were used to assess the procrastination of students in the online learning environment: the higher the score, the higher the degree of academic procrastination of the students. For example, one of the sample question items was “I know I am supposed to do my homework in my e-learning course, but I just don’t do it”. Confirmatory Factor Analysis yielded χ2 = 94, df = 25, χ2/df = 3.76, RMSEA = 0.046, CFI = 0.99, TLI = 0.98, and SRMR = 0.072, which indicate that the questionnaire has good construct validity. The scale consistency coefficient Cronbach’s alpha was 0.923 when using KMO and Bartlett’s test, indicating that the scale has good reliability.

4.3. Data Processing and Analyzing Methods

For this study, the IBM SPSS Statistics software version 22.0 software was mainly used to conduct descriptive statistics and correlation analysis on the collected data. After, the structural equation modeling approach was established based on the theoretical foundation and research hypotheses. The statistical analysis was conducted using Mplus software, which is developed and distributed by Muthén & Muthén (Los Angeles, CA, USA). Mplus 8.0 was used to conduct validated factor analysis and structural equation modeling to explore the relationship between the influence of online instructor support on academic self-efficacy, as well as to test the role of online academic procrastination in the relationship between instructor support and academic self-efficacy, that is, its mediating effect between teacher support and academic self-efficacy.

5. Procedure and Data Analysis

5.1. Common Method Bias Test

All three scales in this study were provided by the same research subjects through self-reported data. Therefore, in order to control the common method bias, Harman’s test was used to conduct the common method bias test for artificial covariance between the independent and dependent variables. Setting the number of common factors as 1, the results indicated that there were six factors with eigenvalues greater than 1, explaining 64.02% of the variance, and the first factor explained 24.62% of the variance, which was less than the critical value of 40% []. Confirmatory Factor Analysis showed that the fit index was unsatisfactory, with χ2 = 11,521, df = 105, χ2/df = 109.72, RMSEA = 0.144, SRMR = 0.049, CFI = 0.87, and TLI = 0.84, suggesting that this study does not suffer from serious common method bias.

5.2. Descriptive Statistics and Analysis Results of Each Variable

The descriptive statistics and correlation coefficients for each variable (see Table 1) demonstrate that there exist significant positive correlations between the three dimensions of online instructor support and academic self-efficacy and a significant negative correlation with academic procrastination; meanwhile, academic procrastination has a significant negative correlation with academic self-efficacy. This suggests that online instructor support has a greater impact on the academic self-efficacy and academic procrastination of online learners. Gender had a significant correlation with academic self-efficacy, and the major category had a significant correlation with online instructor support and the three dimensions. Therefore, gender and major category were used as control variables in the following analysis.
Table 1. Descriptive statistics results and correlation of variables.

5.3. The Effect of Teacher Support on the Online Academic Self-Efficacy of College Students: The Mediating Effect of Academic Procrastination

According to the research hypotheses, the three dimensions of teacher support were used as observational variables, academic self-efficacy as an outcome variable, academic procrastination as a mediating variable, and gender and major category as control variables. Structural equation modeling with path coefficients was conducted using the Mplus 8.0 software. The Bootstrap method was used to test the mediating effect, with put-back replicated sampling 1000 times, and significance was tested according to whether the 95% confidence interval contained 0 []. The Bootstrap method of Maximum Likelihood (ML) was used to estimate the values of the path effects for each variable, and the resulting values of the effects between the variables are shown in Table 2. The path effects were analyzed to clearly present the relationship between teacher support and its dimensions, self-efficacy, and academic procrastination, and all models presented a satisfactory fit to the data.
Table 2. Analysis of mediating effects between online faculty support, academic procrastination, and academic self-efficacy.

5.3.1. Structural Equation Modeling of Teacher Emotional Support, Academic Procrastination, and Online Academic Self-Efficacy

The structural equation model of teacher emotional support, academic procrastination, and academic self-efficacy was constructed using teacher emotional support as a predictor variable and academic procrastination as a mediator variable (shown in Figure 1). The equation model fit well, with the following indicators: χ2/df = 2.72, RMSEA = 0.057, CFI = 0.968, TLI = 0.962, and SRMR = 0.04. As can be seen from the data in Table 2 and Figure 1, faculty affective support can directly and positively predict academic self-efficacy among online college students, with a direct impact effect value of 0.703 (p < 0.001), and hypothesis H1a was verified. It can also indirectly predict academic self-efficacy through the mediating variable of academic procrastination, with a mediating effect value of 0.012 (p < 0.001), and hypothesis H4a was verified. In addition, from the analysis results, teacher emotional support can negatively predict academic procrastination, and academic procrastination can also significantly negatively predict academic self-efficacy, with effect values of −0.151 (p < 0.001) and −0.082 (p < 0.001), respectively; thus, hypotheses H2a and H3 were verified. This suggests that the higher the perceived emotional support from the instructor during the participation of college students in online learning, the lower their academic procrastination and the higher their academic self-efficacy.
Figure 1. Structural equation modeling of teacher emotional support, academic procrastination, and online academic self-efficacy.

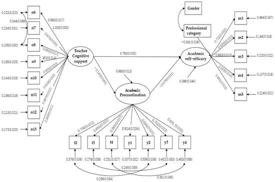
5.3.2. Structural Equation Modeling of Teacher Cognitive Support, Academic Procrastination, and Online Academic Self-Efficacy

A structural equation model of teacher cognitive support, academic procrastination, and academic self-efficacy was constructed using online teacher cognitive support as a predictor variable and academic procrastination as a mediator variable (shown in Figure 2). The equation model fit well, with the following indicators: χ2/df = 3.21, RMSEA = 0.07, CFI = 0.95, TLI = 0.95, and SRMR = 0.05. From the data in Table 2 and Figure 2, it can be seen that online cognitive support by teachers can directly and positively predict academic self-efficacy, with a direct effect value of 0.763 (p < 0.001), and hypothesis H1b was verified. At the same time, online teacher cognitive support also indirectly predicted academic self-efficacy through the mediating variable of academic procrastination, with a mediating effect value of 0.011 (p < 0.001), and hypothesis H4b was validated. In addition, from the analysis results, instructor cognitive support can significantly negatively predict academic procrastination, and academic procrastination can also significantly negatively predict academic self-efficacy, with effect values of −0.14 (p < 0.001) and −0.08 (p < 0.001), respectively; thus, hypotheses H2b and H3 were verified. These results indicate that the higher the perceived cognitive support from the instructor during the participation of college students in online learning, the lower the degree of academic procrastination and the higher the academic self-efficacy they exhibit.
Figure 2. Structural equation modeling of teacher cognitive support, academic procrastination, and online academic self-efficacy.

5.3.3. Structural Equation Modeling of Teacher Autonomy Support, Academic Procrastination, and Online Academic Self-Efficacy

The mediating structural equation model of online instructor support, academic procrastination, and academic self-efficacy was constructed using online instructor autonomy support as a predictor variable and academic procrastination as a mediator variable (shown in Figure 3). The equation model fit well, with the following indicators: χ2/df = 4.45, RMSEA = 0.08, CFI = 0.93, TLI = 0.92, and SRMR = 0.05. As can be seen from the data in Table 2 and Figure 3, online teacher autonomy support can significantly and positively predict academic self-efficacy, with a direct effect value of 0.793 (p < 0.001), and hypothesis H1c was verified. Additionally, online teacher autonomy support can indirectly predict academic self-efficacy through the mediating variable of academic procrastination, with a mediating effect value of 0.01 (p < 0.001), and, so, hypothesis H4c was validated. In addition, from the results of the analysis, online teacher autonomy support significantly negatively predicted academic procrastination, and academic procrastination significantly negatively predicted academic self-efficacy, with effect values of −0.156 (p < 0.001) and −0.064 (p < 0.001), respectively; thus, hypotheses H2c and H3 were validated. These results indicate that the higher the perceived online instructor autonomy support during the participation of college students in online learning, the lower the degree of academic procrastination and the higher the academic self-efficacy they exhibit.
Figure 3. Structural equation modeling of teacher autonomy support, academic procrastination, and online academic self-efficacy.

5.3.4. Structural Equation Modeling of Teacher Support, Academic Procrastination, and Online Academic Self-Efficacy

Next, a structural equation model with online instructor support as the exogenous variable, academic procrastination as the mediating variable, and academic self-efficacy as the endogenous variable was constructed, as shown in Figure 4. The model fit indices were χ2/df = 4.65, CFI = 0.94, TLI = 0.94, RMSEA = 0.06, and SRMR = 0.05. All indices met the model fit criteria, and the fit was good.
Figure 4. Structural equation modeling of teacher support, academic procrastination, and online academic self-efficacy. Note: Correlations are significant at the ** 0.01 level (two-tailed).
From Table 2 and Figure 4, it can be seen that online teacher support can significantly and positively predict academic self-efficacy, with a direct influence effect value of 0.764 (p < 0.001), and hypothesis H1 was verified. Meanwhile, online faculty support can also indirectly predict academic self-efficacy through the mediating variable of academic procrastination, with a mediating effect value of 0.011 (p < 0.001), and hypothesis H4 was validated. In addition, from the analysis results, online instructor support can significantly negatively predict academic procrastination, and academic procrastination can significantly negatively predict academic self-efficacy, with effect values of −0.145 (p < 0.001) and −0.077 (p < 0.001), respectively; therefore, hypotheses H2 and H3 were verified. These results indicate that the higher the perceived online instructor support during the participation of college students in online learning, the lower the degree of academic procrastination and the higher the academic self-efficacy they exhibit.
From the above four structural equation models, it can be seen that online teacher support and its emotional support, cognitive support, and autonomy support dimensions significantly and positively affect academic self-efficacy, with their direct effects on the academic self-efficacy endogenous variables being 0.764, 0.703, 0.763, and 0.793, respectively. It can be seen, that among the dimensions of teacher support, online teacher autonomy support had the greatest effect on academic self-efficacy, followed by cognitive support and, finally, emotional support.

6. Conclusions and Implications

6.1. Research Conclusions and Theoretical Contributions

In this study, we delved into the impact of teacher support on the academic self-efficacy of university students in the context of online learning, uncovering the mediating role of academic procrastination. The synthesis of our key findings is outlined below.
First and foremost, our research underscores the crucial role of online teacher support in enhancing academic self-efficacy. Across the dimensions of emotional support, cognitive support, and autonomy support, teachers demonstrated a significant positive influence. This implies that a teacher’s emotional care, cognitive guidance, and support for students’ autonomous development not only directly elevate academic self-efficacy but also reinforce this positive effect by mitigating academic procrastination.
Secondly, academic procrastination emerged as a pivotal mediating factor influencing academic self-efficacy in the online education environment. Teacher support not only directly impacts academic self-efficacy but also, by reducing instances of academic procrastination, further strengthens its positive influence. This underscores the importance for educators to address and mitigate procrastination tendencies to effectively enhance students’ academic self-efficacy.
Lastly, to boost the academic self-efficacy of online learners, educational institutions and instructors should commit to strengthening online teacher support. This involves elevating levels of emotional support, reinforcing cognitive guidance, and fostering students’ autonomous learning. Additionally, by curbing academic procrastination, educators can more effectively stimulate positive student engagement in online coursework, thereby heightening their perception of teacher support.
In conclusion, our study provides empirical support for understanding the mechanisms through which teacher support influences academic self-efficacy in online education. These findings offer robust theoretical and practical guidance for enhancing the quality of online education instruction and improving students’ academic achievements.
This paper makes the following four theoretical contributions.
First, it focused on the academic self-efficacy of learners in online learning environments. Most existing studies have explored factors that contribute to academic self-efficacy from the perspective of the learner’s internal or external environment, such as their positive emotions [], positive social interactions between parents and children, and verbal persuasion []. Although some studies have also focused primarily on the factors affecting the academic self-efficacy of learners, such as teacher support [], they have mostly focused on elementary school students in classroom settings. However, learners in online learning environments face different problems from classroom teaching and need different teacher support and, so, the dimensions of teacher support will also differ. Based on the above, this study empirically investigated the academic self-efficacy of online learners and analyzed the associated mechanism from the perspective of online teacher support, thus expanding on and supplementing online academic self-efficacy research.
Second, the inhibitory effect of online teacher support on academic procrastination was revealed, in order to provide reference and inspiration for subsequent studies. Existing research on teacher support has mainly focused on how to influence learning engagement, learning satisfaction, and so on, through positive facilitating effects [,], while exploration of the inhibitory effect of online teacher support has only been discussed by a few scholars, in terms of negative academic emotions (e.g., anxiety, depression, shame, and anger) []. Furthermore, there are no direct research results on online instructor support and academic procrastination. Online instructor support, as an external driver of continuous learning, can inhibit some negative learning behaviors and emotions, and the level of academic self-efficacy will also affect academic behaviors and learning progress. Therefore, it is of special significance to study the link between the two. This study revealed that learners with higher perceived teacher support have higher levels of affective learning, cognitive learning, and academic self-confidence, as well as less procrastination and a higher willingness to make changes to it. Based on the above, this paper explored the negative impact of online teacher support on academic procrastination through an empirical investigation of online teacher support, which not only provides a theoretical reference for subsequent online teacher support-related research but also an exploration of the outcome variables of online teacher support.
Third, based on self-determination theory, this paper explored the mechanism of instructor support on online academic self-efficacy from an academic procrastination perspective. Related research on self-determination theory has found that, based on the dual role of internal drive and environmental stimuli, learners generate decisions about learning cognition and behavior, which have a significant impact on their self-efficacy and learning outcomes []. However, the fact is that, when individual learners present academic procrastination behaviors, although they will try to align their self-behavior with the progress of their learning goals, their academic self-efficacy will be affected due to their academic procrastination behaviors, therefore affecting their learning outcomes. Therefore, in this study, when applying self-determination theory, internal trait factors such as academic self-efficacy were also taken into account in an attempt to make the theory more complete. It was found that academic procrastination realizes the transmission of academic self-efficacy through online instructor support, and learners with higher online instructor support are less likely to present academic procrastination behaviors and are more likely to have the intention to change their procrastination behaviors. Exploration of the mediating effect of academic procrastination provides a new perspective and direction for the application of self-determination theory.

6.2. Teaching Implications

Based on existing research, this study explored the relationship between teacher support and the academic self-efficacy and academic procrastination of learners in an online learning environment through quantitative methods, revealing the extent to which different dimensions of teacher support affect the academic self-efficacy and academic procrastination of online learners, which is an important revelation for teachers in practice to carry out online teaching. This yielded the following insights.
First, the quality level of online instructor support services perceived by students should be emphasized, in terms of its ability to enhance the academic self-efficacy of online learners. The previous analysis pointed out that the academic self-efficacy of online learners has a significant impact on their outcomes. Then, teachers can enhance the academic self-efficacy of learners through high-quality support when conducting and implementing online teaching. In teaching practice, most teaching researchers propose to improve academic self-efficacy through the internal emotions of learners, but not from the perspective of teacher support; as such, they can improve academic self-efficacy through providing emotional support, cognitive support, and autonomy support. Therefore, the importance of teacher support should be emphasized in online learning environments.
Second, the academic procrastination behavior of students should be suppressed.
According to the results of this study, academic procrastination has a mediating effect between online instructor support and academic self-efficacy; therefore, the teaching process should be carried out through corresponding instructor support to inhibit the academic procrastination behavior of learners, such that they can improve their own learning progress and tasks, reduce procrastination, and further improve their academic self-efficacy. This requires teachers to improve the flexibility of the design of online courses and learning activities, as well as providing sufficient independent support for online learners.
Third, the role of cognitive support in inhibiting academic procrastination and enhancing self-efficacy should be emphasized.
As can be seen from the above analysis, in terms of teacher support, cognitive support had the highest impact on academic self-efficacy. Therefore, teachers should provide learners with cognitive support, such as learning strategies and personalized guidance, when carrying out online teaching, as well as designing diversified learning activities and tasks—such as adding learning cases in addition to regular activities such as watching videos, thematic discussions, and assessing each other’s homework—in order to make the abstract knowledge visualized and concrete, and to help students improve their cognitive level. Full consideration should be given to the actual needs of learners, such as multiple views of teaching difficulties and key content.
Fourth, academic self-efficacy can be enhanced through initiatives such as guidance and motivation, as part of the teacher’s emotional support.
Emotional support has an important influence on the academic self-efficacy of online learners and, so, teachers should strengthen the communication and interaction between themselves and students in online learning, as well as providing learners with adequate and effective emotional support. Teachers should strengthen the emotional incentives for online learners, such as stimulating their motivation and enthusiasm, creating an interactive atmosphere, paying attention to learning dynamics, giving learners timely and effective feedback, exploring the learning process based on learning analytics technology, interpreting learner behaviors, and dynamically adjusting the learning design activities to enhance academic self-efficacy.

6.3. Limitations and Future Research

This study still had some shortcomings, due to the limitations of the sample population and its own ability level. First, as this study adopted a self-reported approach for investigation, the subjective component is still significant, and there may have been the phenomenon of subjects over- or under-assessing their own situation, thus affecting the objectivity of the results. Therefore, for a follow-up study, we intend to adopt qualitative methods, such as in-depth interviews, and use a combination of the two methods to gain a more in-depth and comprehensive understanding of the situation of the subjects, or to make the results more objective, scientific, and rigorous through the use of technical methods such as data mining and analysis. Second, the sample capacity should be increased and a geographic comparative analysis should be included in the study. Thus, in our follow-up study, the number of geographic areas will be appropriately increased to make the sample more representative, further validating the conclusions of this study.

Author Contributions

Methodology, X.X.; Software, J.T.; Validation, N.C. and Q.G.; Writing—original draft, H.D.; Supervision, W.Z. and Z.Z. All authors have read and agreed to the published version of the manuscript.

Funding

This research was funded by the Basic Education Foundation of Xinjiang Production and Construction Corps (grant number BJJW-2023-78), the Shihezi University 2022 Foundation of Research on the construction of an evidence-based teaching competence model for teachers in the context of digital transformation of education (grant number ZZZC2022107).

Institutional Review Board Statement

Not applicable.

Data Availability Statement

The data presented in this study are available on request from the corresponding author.

Conflicts of Interest

The authors declare no conflicts of interest.

References

  1. Ikhtiyorovna, K.G.Z. Embracing Technological Changes for a Better Future. Am. J. Lang. Lit. Learn. STEM Educ. (2993-2769) 2023, 1, 339–344. [Google Scholar]
  2. Dhawan, S. Online learning: A panacea in the time of COVID-19 crisis. J. Edu Technol Syst. 2020, 49, 5–22. [Google Scholar] [CrossRef]
  3. Huang, Q.; Li, Y.; Ren, Y.; Zheng, Y.; Huang, Y. Research on the influence of college students’ achievement goal orientations on online student engagement: Mediating roles of academic procrastination. Mod. Distance Educ. 2019, 5, 77–85. (In Chinese) [Google Scholar] [CrossRef]
  4. Liu, H.; Zhao, W.; Li, S. Research on the impact of learning design on college students’ academic self-efficacy under the perspective of learning analytics—Another discussion on the consistency between learning design and learning analytics. Mod. Distance Educ. 2017, 5, 58–65. (In Chinese) [Google Scholar] [CrossRef]
  5. Bandura, A. Social Foundations of Thought and Action: A Social Cognitive Theory; Prentice-Hall: Englewood Cliffs, NJ, USA, 1986. [Google Scholar]
  6. Zhao, Y.; Zeng, H.; Deng, X. Chinese high school students’ career development: Associations with academic self-efficacy and motivation. J. Appl. Dev. Psychol. 2024, 91, 101629. [Google Scholar] [CrossRef]
  7. Chen, P.; Lin, C.; Lin, I.; Lo, C. The Mediating Effects of Psychological Capital and Academic Self-Efficacy on Learning Outcomes of College Freshmen. Psychol. Rep. 2023, 126, 2489–2510. [Google Scholar] [CrossRef]
  8. Alemayehu, L.; Chen, H.L. The influence of motivation on learning engagement: The mediating role of learning self-efficacy and self-monitoring in online learning environments. Interact. Learn. Environ. 2023, 31, 4605–4618. [Google Scholar] [CrossRef]
  9. Jiang, L.; Zhang, S.; Li, X.; Luo, F. How grit influences high school students’ academic performance and the mediation effect of academic self-efficacy and cognitive learning strategies. Curr. Psychol. 2021, 27, 94–103. [Google Scholar] [CrossRef]
  10. Özhan, M.B. Academic self-efficacy and school burnout in university students: Assessment of the mediating role of grit. Curr. Psychol. 2021, 40, 4235–4246. [Google Scholar] [CrossRef]
  11. Yi, S.; Zhang, Y.; Lu, Y.; Shadiev, R. Sense of belonging, academic self-efficacy and hardiness: Their impacts on student engagement in distance learning courses. Br. J. Educ. Technol. 2024, 1–25. [Google Scholar] [CrossRef]
  12. An, F.; Guo, J. Does students’ perceived peer support facilitate their deeper learning? The chain mediating role of computer self-efficacy and perceived classroom mastery goal structure. Educ. Inf. Technol. 2023, 1–24. [Google Scholar] [CrossRef]
  13. Koca, F.; Kılıç, S.; Dadandı, İ. Attitudes Towards Distance Education and Academic Life Satisfaction: The Mediation Role of Academic Self-Efficacy and Moderator Role of Gender. Technol. Knowl. Learn. 2023, 1–22. [Google Scholar] [CrossRef]
  14. Xie, L.; Yang, H.; Zhang, L.; Zheng, X. The effects of academic preparation on college students’ academic gains--the mediating role of interpersonal interaction and academic self-efficacy. J. Educ. 2020, 16, 83–91. (In Chinese) [Google Scholar] [CrossRef]
  15. Affuso, G.; Zannone, A.; Esposito, C.; Pannone, M.; Miranda, M.; De Angelis, G.; Bacchini, D. The effects of teacher support, parental monitoring, motivation and self-efficacy on academic performance over time. Eur. J. Psychol. Educ. 2023, 38, 1–23. [Google Scholar] [CrossRef]
  16. Feng, L.; He, L.; Ding, J. The Association between Perceived Teacher Support, Students’ ICT Self-Efficacy, and Online English Academic Engagement in the Blended Learning Context. Sustainability 2023, 15, 6839. [Google Scholar] [CrossRef]
  17. Khan, M. Academic Self-Efficacy, Coping, and Academic Performance in College. Int. J. Und Res. Creat. Act. 2023, 5, 3. [Google Scholar] [CrossRef]
  18. Liu, Q.; Du, X.; Lu, H. Teacher support and learning engagement of EFL learners: The mediating role of self-efficacy and achievement goal orientation. Curr. Psychol. 2023, 42, 2619–2635. [Google Scholar] [CrossRef]
  19. Flath, S.C. Cross-Cultural Comparison of College Students’ Physical Activity Behaviors in the United States and Republic of China Using Transtheoretical Model Constructs. Ph.D. Thesis, Oregon State University, Corvallis, OR, USA, 2005. [Google Scholar]
  20. Villavicencio, F.T.; Bernardo, A.B.I. Beyond math anxiety: Positive emotions predict mathematics achievement, self-regulation, and self-efficacy. Asia-Pac. Educ. Res. 2016, 25, 415–422. [Google Scholar] [CrossRef]
  21. Zhao, H.; Li, Y.; Wan, L.; Li, K. Grit and Academic Self-Efficacy as Serial Mediation in the Relationship between Growth Mindset and Academic Delay of Gratification: A Cross-Sectional Study. Psychol. Res. Behav. Manag. 2023, 16, 3185–3198. [Google Scholar] [CrossRef]
  22. Chen, C.; Shen, Y.; Zhu, Y.; Xiao, F.; Zhang, J.; Ni, J. The Effect of Academic Adaptability on Learning Burnout Among College Students: The Mediating Effect of Self-Esteem and the Moderating Effect of Self-Efficacy. Psychol. Res. Behav. Manag. 2023, 16, 1615–1629. [Google Scholar] [CrossRef]
  23. Wang, Q.; Lee, K.C.S.; Hoque, K.E. The Mediating Role of Classroom Climate and Student Self-Efficacy in the Relationship Between Teacher Leadership Style and Student Academic Motivation: Evidence from China. Asia-Pac. Educ. Res. 2023, 32, 561–571. [Google Scholar] [CrossRef]
  24. Smit, R.; Dober, H.; Hess, K.; Bachmann, P.; Birri, T. Supporting primary students’ mathematical reasoning practice: The effects of formative feedback and the mediating role of self-efficacy. Res. Math. Educ. 2023, 25, 277–300. [Google Scholar] [CrossRef]
  25. Cheng, S.; Xie, K.; Collier, J. Motivational beliefs moderate the relation between academic delay and academic achievement in online learning environments. Comput. Educ. 2023, 195, 104724. [Google Scholar] [CrossRef]
  26. Ghaith, G.M. The relationship between cooperative learning, perception of social support, and academic achievement. System 2002, 30, 263–273. [Google Scholar] [CrossRef]
  27. Guo, Q.; Samsudin, S.; Yang, X.; Gao, J.; Ramlan, M.A.; Abdullah, B.; Farizan, N.H. Relationship between Perceived Teacher Support and Student Engagement in Physical Education: A Systematic Review. Sustainability 2023, 15, 6039. [Google Scholar] [CrossRef]
  28. Stroet, K.; Opdenakker, M.C.; Minnaert, A. What motivates early adolescents for school? A longitudinal analysis of associations between observed teaching and motivation. Contemp. Educ. Psychol. 2015, 42, 129–140. [Google Scholar] [CrossRef]
  29. Baumeister, R.F.; Leary, M.R. The need to belong: Desire for interpersonal attachments as a fundamental human motivation. Interpers. Dev. 2017, 1, 57–89. [Google Scholar] [CrossRef]
  30. Jang, H.; Reeve, J.; Deci, E.L. Engaging students in learning activities: It is not autonomy support or structure but autonomy support and structure. J. Educ. Psychol. 2010, 102, 588–600. [Google Scholar] [CrossRef]
  31. Yeh, C.H.; Lin, H.H.; Wang, Y.M.; Wang, Y.S.; Lo, C.W. Investigating the relationships between entrepreneurial education and self-efficacy and performance in the context of internet entrepreneurship. Int. J. Manag. Educ. 2021, 19, 100565. [Google Scholar] [CrossRef]
  32. Heckel, C.; Messerschmidt-Grandi, C.; Ringeisen, T. Learners’ characteristics, test anxiety, learning efforts, and performance: Validating their structural relationships. Educ. Psychol. 2021, 41, 1117–1138. [Google Scholar] [CrossRef]
  33. Ryan, R.M.; Grolnick, W.S. Origins and pawns in the classroom: Self-report and projective assessments of individual differences in children’s perceptions. J. Personal. Soc. Psychol. 1986, 50, 550–558. [Google Scholar] [CrossRef]
  34. Greene, B.A.; Miller, R.B.; Crowson, H.M.; Duke, B.L.; Akey, K.L. Predicting high school students’ cognitive engagement and achievement: Contributions of classroom perceptions and motivation. Contemp. Educ. Psychol. 2004, 29, 462–482. [Google Scholar]
  35. Sakiz, G.; Pape, S.J.; Hoy, A.W. Does perceived teacher affective support matter for middle school students in mathematics classrooms. J. Sch. Psychol. 2012, 50, 235–255. [Google Scholar] [CrossRef]
  36. Liu, R.; Zhen, R.; Ding, Y.; Liu, Y.; Wang, J.; Jiang, R.; Xu, L. Teacher support and math engagement: Roles of academic self-efficacy and positive emotions. Educ. Psychol. 2018, 38, 3–16. [Google Scholar] [CrossRef]
  37. Li, W.; Gao, W.; Sha, J. Perceived Teacher Autonomy Support and School Engagement of Tibetan Students in Elementary and Middle Schools: Mediating Effect of Self-Efficacy and Academic Emotions. Front. Psychol. 2020, 11, 50. [Google Scholar] [CrossRef]
  38. Wang, C.; Teng, M.F.; Liu, S. Psychosocial profiles of university students’ emotional adjustment, perceived social support, self-efficacy belief, and foreign language anxiety during COVID-19. Educ. Dev. Psychol. 2023, 40, 51–62. [Google Scholar] [CrossRef]
  39. Lu, H.; Chen, X.; Qi, C. Which is more predictive: Domain-or task-specific self-efficacy in teaching and outcomes? Br. J. Educ. Psychol. 2023, 93, 283–298. [Google Scholar] [CrossRef]
  40. Kljajic, K.; Gaudreau, P. Examining the association between procrastination and decreases in academic achievement during the transition from high school to university: A piecewise growth model. Eur. J. Psychol. Educ. 2023, 38, 1011–1030. [Google Scholar] [CrossRef]
  41. Kim, K.R.; Seo, E.H. The relationship between procrastination and academic performance: A meta-analysis. Personal. Individ. Differ. 2015, 82, 26–33. [Google Scholar] [CrossRef]
  42. Jaafar, N. The relationship between academic procrastination and academic performance: The moderating role of teacher support. J. Educ. Soc. Sci. 2022, 20, 24–33. [Google Scholar]
  43. Wang, J.; Zhou, C.; Song, Q.; Xu, F. The relationship between teacher support and positive emotions in Chinese higher vocational students: Multiple mediating effects of procrastination behavior and interpersonal assistance. Front. Psychol. 2023, 14, 1201864. [Google Scholar] [CrossRef]
  44. Solomon, L.J.; Rothblum, E.D. Academic procrastination: Frequency and cognitive-behavioral correlates. J. Couns. Psychol. 1984, 31, 503–509. [Google Scholar] [CrossRef]
  45. Wang, Y.; Wang, Y.; Pan, Z.; Ortega-Martín, J.L. The Predicting Role of EFL Students’ Achievement Emotions and Technological Self-efficacy in Their Technology Acceptance. Asia-Pac. Educ. Res. 2023, 1–12. [Google Scholar] [CrossRef]
  46. Doherty, W. An analysis of multiple factors affecting retention in Web-based community college courses. Internet High Educ. 2006, 9, 245–255. [Google Scholar] [CrossRef]
  47. Sparfeldt, J.R.; Schwabe, S. Academic procrastination mediates the relation between conscientiousness and academic achievement. Personal. Individ. Differ. 2024, 218, 112466. [Google Scholar] [CrossRef]
  48. Rahimi, S.; Hall, N.C.; Sticca, F. Understanding academic procrastination: A Longitudinal analysis of procrastination and emotions in undergraduate and graduate students. Motiv. Emot. 2023, 47, 554–574. [Google Scholar] [CrossRef]
  49. Yang, X.; Liu, R.D.; Ding, Y.; Hong, W.; Jiang, S. The relations between academic procrastination and self-esteem in adolescents: A longitudinal study. Curr. Psychol. 2021, 42, 7534–7548. [Google Scholar] [CrossRef]
  50. Zheng, S.; Liu, H.; Yao, M. Social Support From Parents and Teachers and Adolescents’ Subjective Well-Being: Mediating Effect of Cognitive Regulatory Learning and Academic Procrastination. Child Indic. Res. 2023, 16, 485–508. [Google Scholar] [CrossRef]
  51. Serrano Corkin, D.M.; Lindt, S.F.; Williams, P.S. Effects of positive college classroom motivational environments on procrastination and achievement. Learn. Environ. Res. 2021, 24, 299–313. [Google Scholar] [CrossRef]
  52. Li, A. An Empirical Study on the Effect of Online Teacher Support on College Students’ Study Anxiety. Master’s Thesis, Shaanxi Normal University, Xi’an, China, 2019. (In Chinese). [Google Scholar]
  53. Chi, X. Research on the Influence Mechanism of Teacher Support on College Students’ Learning Engagement Based on Self-Determination Motivation Theory. Ph.D. Thesis, Tianjin University, Tianjin, China, 2017. (In Chinese). [Google Scholar]
  54. Ashraf, M.A.; Sahar, N.-E.; Kamran, M.; Alam, J. Impact of Self-Efficacy and Perfectionism on Academic Procrastination among University Students in Pakistan. Behav. Sci. 2023, 13, 537. [Google Scholar] [CrossRef]
  55. Taylor, A.B.; MacKinnon, D.P.; Tein, J.Y. Tests of the three-path mediated effect. Organ. Res. Methods 2008, 11, 241–269. [Google Scholar] [CrossRef]
  56. Shen, B.; Wang, Y.; Yang, Y.; Yu, X. Relationships between Chinese university EFL learners’ academic emotions and self-regulated learning strategies: A structural equation model. Lang. Teach. Res. 2023, 1–26. [Google Scholar] [CrossRef]
  57. Nob, R.M. Dimensionality of Social Persuasion and its Relationship with Academic Self-Efficacy. Psychol. Stud. 2021, 66, 49–61. [Google Scholar] [CrossRef]
  58. Jungert, T.; Koestner, R. Science adjustment, parental and teacher autonomy support and the cognitive orientation of science students. Educ. Psychol. 2015, 35, 361–376. [Google Scholar] [CrossRef]
  59. Sadoughi, M.; Hejazi, S. The effect of teacher support on academic engagement: The serial mediation of learning experience and motivated learning behavior. Curr. Psychol. 2023, 42, 18858–18869. [Google Scholar] [CrossRef]
  60. Naseer, S.; Rafique, S. Moderating role of teachers’ academic support between students’ satisfaction with online learning and academic motivation in undergraduate students during COVID-19. Educ. Res. Int. 2021, 2021, 7345579. [Google Scholar] [CrossRef]
  61. Skinner, E.; Furrer, C.; Marchand, G.; Kindermann, T. Engagement and disaffection in the classroom: Part of a larger motivational dynamic? J. Educ. Psychol. 2013, 100, 765–781. [Google Scholar] [CrossRef]
  62. Jia, M.; Cheng, J. Effect of teacher social support on students’ emotions and learning engagement: A U.S.-Chinese classroom investigation. Humanit. Soc. Sci. Commun. 2024, 11, 158. [Google Scholar] [CrossRef]
Disclaimer/Publisher’s Note: The statements, opinions and data contained in all publications are solely those of the individual author(s) and contributor(s) and not of MDPI and/or the editor(s). MDPI and/or the editor(s) disclaim responsibility for any injury to people or property resulting from any ideas, methods, instructions or products referred to in the content.

Article Metrics

Citations

Article Access Statistics

Multiple requests from the same IP address are counted as one view.