Abstract
Tsunamis are a substantial natural threat in Thailand, as evidenced by the 2004 Indian Ocean tsunami. Effective evacuation is vital to reduce casualties and property damage. However, despite improved warning systems, high death tolls still occur, indicating complex evacuation behavior influenced by various factors. This study examines these factors among diverse groups in Phuket and Phang Nga, Thailand. A survey of 1000 locals, non-local workers, and travelers assesses threat and coping appraisals, past tsunami experiences, gender, age, and tsunami evacuation intention and action selection. Partial Least Squares Structural Equation Modeling (PLS-SEM) was used to analyze the data based on the hypotheses related to the Protection Motivation Theory (PMT). The results of the analyses show that threat and coping appraisals significantly predict tsunami evacuation intention, and gender influences threat perception related to evacuation. Variations among respondent types emphasize the need for tailored disaster preparedness and response strategies. This study offers crucial insights for policymakers, emergency responders, and disaster management stakeholders, underlining the significance of further research into the intricate interplay of individual and contextual factors shaping tsunami evacuation behavior.
1. Introduction
How can we effectively prepare for the possibility of a tsunami in the future to reduce the number of casualties? The 2004 tsunami in the Indian Ocean was generated by an earthquake that occurred at a depth of 30 km and around 160 km from the western coast of northern Sumatra [1]. This natural catastrophe was brought about by the earthquake. In addition to Thailand, Bangladesh, India, Malaysia, Myanmar, Sri Lanka, and the Maldives were also devastated by the tsunami [2,3]. There were no early warning signs or a tsunami warning system in place in the Indian Ocean to detect tsunamis or advise the population living around the Ring of Fire. This rendered every victim entirely unprepared for the assault. As a direct result, each and every victim was taken completely by surprise. It is believed that 8212 people perished in Thailand as a direct result of this event. In addition, 8457 people were injured, 2817 people were reported missing, and 7000 individuals were displaced as a result of the tragedy [4].
Since the tragedy, disaster warning systems have greatly improved over the years [5,6]. However, disaster events with a high death toll still occur despite early warnings and evacuation orders. For example, in 2007, a category 4 storm named Cyclone Sidr made landfall on Bangladesh’s southwest coast. Thousands of people remained in their homes despite early storm warnings and evacuation orders for coastal populations. A study was conducted on the occurrence and found that most non-evacuees were able to evacuate but did not intend to [7]. The research highlighted the importance of the motivation to evacuate for the residents in disaster-prone areas, which include tsunamis. Furthermore, the 2018 Palu tsunami in Indonesia was another example of why the disaster warning system needs to be improved. Sujatmiko and Okumura [8] mentioned that the people in the disaster areas did not immediately evacuate during the initial warning. On the other hand, the evacuees who received the late warning tend to be more reactive than those who received the initial warning.
As a result of the 2004 Indian Ocean tsunami, a substantial quantity of scholarly research has been conducted on tsunami evacuation. These studies have proven quite beneficial. The primary goal of these studies is to determine how long it would take to evacuate a location under a range of scenarios and use a variety of escape routes. As this is a crucial subject component, these works also calculate how long an evacuation would take under a range of scenarios and routes. However, the determination of factors related to tsunami evacuation intentions and tsunami evacuation action selection in Thailand has yet to be explored. Thus, this study intends to examine the factors associated with tsunami evacuation intentions and tsunami evacuation action selection in Thailand. The responses were collected from the questionnaires gathered in Phuket and Phang Nga Provinces focused on tsunami evacuation.
2. Materials and Methods
This section provides a theoretical framework and context for studying factors influencing tsunami evacuation behavior. It includes an overview of the Protection Motivation Theory (PMT), a description of the Partial Least Squares Structural Equation Modeling (PLS-SEM) used to analyze the data, and the proposed model and hypotheses. The literature review provides a comprehensive understanding of the research problem and supports the proposed model and hypotheses.
2.1. Protection Motivation Theory
PMT was developed by Rogers [9] as a framework for studying the impact of fear appeals. PMT has its roots in the early research on the persuasive power of fear appeals, which focused on the conditions under which fear appeals can influence attitudes and behavior [10]. According to the PMT, fear appeals cause specific cognitive reactions. Threat appraisal and coping appraisals are two independent appraisal processes that can be triggered by several environmental (e.g., fear appeals) and intrapersonal (e.g., personality) sources of information [10].
Threat appraisal concentrates on the origin of the threat and factors that increase or decrease the probability of maladaptive responses (e.g., avoidance, denial, wishful thinking). Maladaptive responses are thought to be inhibited by how seriously people take the threat and how exposed they feel to it [11]. Residents living in Phuket, for instance, could think about how dangerous a tsunami is and how likely it is that they would experience a tsunami. Based on the reviewed literature, it can be proposed that the threat appraisal construct, which includes perceived vulnerability and perceived severity, is related to tsunami evacuation intention. Tang and Feng [11], Kautondokwa et al. [12], Farooq et al. [13], and Bauer and Bernroider [14] indicated that threat appraisal has a significant positive relationship with behavioral intention.
Coping appraisal concentrates on the coping skills that the individual can use to deal with the danger and the factors that either increase or decrease the likelihood of an adaptive response, as follows behavioral advice. The chance of an adaptive response is increased by both the perception that the suggested behavior will be successful in lessening the danger (i.e., response efficacy) and the belief in one’s capability to execute it (i.e., self-efficacy). In the PMT framework, coping appraisal is considered to be a vital component of the motivational process that drives protective behavior. The theory suggests that individuals are more likely to engage in protective behaviors when they believe that they have the necessary resources to cope with the threat and that those resources effectively reduce the likelihood or severity of the threat [10]. According to Tang and Feng [11], Zheng et al. [15], and Bauer and Bernroider [14], for coping appraisal, they found response efficacy and self-efficacy positively influenced behavioral intention.
The definition of preparedness provided by Paton [16] encompasses protective behavior as a critical aspect of disaster response. In the context of tsunami evacuation, protective behavior includes actions such as seeking higher ground, following evacuation routes, and reaching designated safe zones.
Figure 1 shows that individuals are more likely to engage in protective behavior if they perceive a threat to their well-being and believe they can effectively reduce that threat [9]. Several studies have shown a positive relationship between protection motivation and protective behavior in the context of disaster preparedness and response, including in the case of tsunami evacuation [11,17]. Therefore, it can be hypothesized that there is a relationship between protection motivation and tsunami protective behavior during evacuation (as shown in Figure 1). The study on factors affecting tsunami evacuation behavior found that intention to evacuate has a direct relationship with action selection [18]. The research proposes a model in which the intention to evacuate is a key factor in determining action selection during a tsunami evacuation.
Figure 1.
Schematic representation of PMT [10].
2.2. Potential Factors for PMT
Gender is one of the demographic factors that can affect how individuals perceive and respond to threats. Research has shown that women have a higher perception of vulnerability than men in different situations, such as living in multi-hazard areas or encountering a dangerous pandemic. Several studies have reported that women usually perceive threats more than men in various situations. Nino et al. [19], Rana et al. [20], and De Coninck et al. [21] found that women have a higher perception of threat compared to men.
Age has been identified as an important demographic factor influencing individuals’ perceptions of threats in the context of natural disasters. As people age, they may experience changes in physical and cognitive abilities, as well as changes in their social and economic circumstances that can affect how they perceive and respond to threats. Research has shown that older adults tend to perceive higher levels of threat in response to natural disasters, such as hurricanes and earthquakes, compared to younger adults [21,22]. These findings suggest that age may play a role in shaping individuals’ threat appraisals, which in turn can influence their protective behaviors and intentions in response to various hazards. Similarly, education level can also affect people’s understanding and coping strategies during a disaster circumstance [23,24]. Furthermore, Kyne et al. also include the level of income factor to prove whether it can affect the willingness to prepare for a disaster. Faryabi et al. [25] summarized that higher income can increase preparedness levels.
For the factors related to health issues, health status can affect risk perception, physical evacuation capability, and preparedness. Elderly individuals aged 80 and above may encounter mobility challenges, necessitating alternative transportation or escape routes [26]. Furthermore, children and adolescents may require additional support during evacuation [27,28].
Direct experience with natural disasters can profoundly impact individuals’ perceptions and behaviors toward future events. When individuals have experience with a disaster, they are more likely to perceive the threat as higher and be more willing to evacuate when a disaster occurs. This has been demonstrated by previous studies such as Trumbo et al. [29] and Demuth et al. [30], which found that individuals with direct experience with a tsunami generally have higher threat appraisals. Similarly, Lazo et al. [31] and Morss et al. [32] discovered that individuals with previous evacuation experience tend to have higher intentions to evacuate. Therefore, it is hypothesized that the past tsunami experiences of respondents have a positive relationship with both threat appraisal and tsunami evacuation intention.
Perception and awareness of disaster can be considered factors that relate to individual evacuation decisions [27,33,34,35,36,37,38]. Thus, people who can perceive high risk and have awareness of tsunamis or earthquakes are more likely to evacuate themselves [39,40,41]. Vertical evacuation structures and early warning systems can also increase awareness and evacuation necessity [42,43].
The factors related to effective communication and risk management are vital for informed evacuation decisions [38,44]. Moreover, limited time in sudden disasters necessitates efficient early warning systems, and accessible evacuation structures can also affect the tsunami evacuation intention [44,45,46,47].
2.3. Partial Least Square Structural Equation Modeling (PLS-SEM)
Structural Equation Modeling (SEM) is a second-generation multivariate data analysis method that originates from the work of Wright [48] and can overcome the limitations of first-generation techniques. SEM allows for the modeling of numerous independent and dependent components simultaneously. It is frequently utilized in marketing research due to its theoretical support for linear and additive causal models [49,50,51].
A SEM has two sub-models: an inner model that describes the relationships between independent and dependent latent variables and an outer model that specifies the relationships between latent variables and their observable indicators. A variable can be either exogenous or endogenous in SEM. No path arrows are heading toward an exogenous variable, and all of them point outwards. In contrast, an endogenous variable represents the consequences of another variable and has at least one path leading to it [52]. For modeling, PLS is a method for SEM introduced by Wold [53], which intends to increase the explained variance of the dependent latent constructs [54]. PLS-SEM requires no assumptions about the data distribution [55]. And it turns out to be a good alternative for CB-SEM in the following circumstances [56,57,58]. The first circumstance is that it has a small sample size. Second, there is little available theory for applications. Third, predictive accuracy is crucial. Lastly, accurate model specifications cannot be guaranteed.
2.4. Conceptual Model
Figure 2 illustrates the conceptual model derived from the hypotheses presented in Section 2.1 and Section 2.2. Although numerous factors can impact both tsunami evacuation intention and action selection, our study focuses on easily understandable and retrievable potential demographic-related factors. These parameters include gender, age, and past tsunami experience. Moreover, to account for possible differences in the data group of the model, a control variable is added for different demographics of respondents, which is stated as respondent type since it can be a meaningful approach for research and analysis.
Figure 2.
Proposed conceptual model with hypotheses.
Figure 2 illustrates the model developed in this study, which integrates the constructs of threat appraisal, coping appraisal, and tsunami evacuation intention and behavior. It aims to provide a comprehensive understanding of the factors related to individuals’ tsunami evacuation. Specifically, this study examines the influence of age and gender on threat appraisal and past tsunami experience on threat appraisal and evacuation intention, as well as the relationship between evacuation intention and action selection. Additionally, the model adds a control variable for different respondent types. Separating data into three groups—residents, non-local workers, and travelers—might be beneficial for analyzing and understanding their behavior in the case of a disaster. In this research, we categorize our respondents into three distinct groups:
- Locals: Permanent residents or have long-term ties to the study area, which comprises Phuket and Phang Nga;
- Non-Local Workers: Individuals who are visiting the area on a temporary basis primarily for work-related purposes;
- Travelers: Individuals who are present in the study area for leisure and recreational activities.
2.5. Methodology
The methodology used in this study encompasses several key elements, including questionnaire development, data collection, data preparation, proposed, and analysis approach. These elements were chosen to ensure that the study was conducted rigorously and systematically, aiming to produce valid and reliable results.
2.5.1. Questionnaire Development
A questionnaire was created based on the model, which is shown in Figure 2. The questionnaire contained 26 items that were used to assess tsunami evacuation behavior concerning four latent variables: threat appraisal, coping appraisal, tsunami evacuation intention, and tsunami evacuation action selection. Table 1 shows references to questionnaire used in this study, which was further adapted to match the subscales that were examined in the study. Each question in the questionnaire is shown in Appendix A.
Table 1.
Latent variables and references of the questionnaire items’ development.
Respondents were asked to rank each item on a 5-point Likert scale ranging from 1 (“lowest level of understanding” or “lowest level of agreeing” depending on the question) to 5 (“highest level of understanding” or “highest level of agreeing”). The questionnaire was designed to be completed in 10 min by participants. Additionally, the data are gathered for demographic profiles, including gender (male/female/prefer not to say), age, tsunami experience (yes/no), and respondent type (local/non-local worker/traveler). During the survey process, the researchers briefly explained the purposes and instructions of the survey, which related to past experience with tsunamis based on either the survey areas or other related experiences. In addition, the respondents provided complete instructions for those who were really needed before doing the survey.
2.5.2. Data Collection
In the context of collecting data from the areas of Phuket and Phang Nga Provinces, where the exact population numbers are unknown, we opted to use Cochran’s formula to determine an appropriate sample size. With a significance level of 0.05, p (probability of success) is assumed to be 0.5, and the margin of error is set at 0.05 [63]. The equation can be shown as Equation (1). The term n represents the calculated sample size. Z is the critical; in this case, 1.96 was used as the selected critical value. Next, p is the probability of success, for which, in this case, 0.5 was used. Lastly, the term e is the margin of error.
The initial calculation based on these assumptions indicated a sample size of 385 for each province. The sum of these two provinces can yield a total of 770 samples for the minimum sample size. However, to ensure the data collection process is robust and accounts for uncertainties, including non-responses or variations, it is advisable to add a 20% safety margin. Therefore, the final calculation of the sample size is 1000. Thus, in this study, the researchers collected data from Phuket and Phang Nga Provinces, Thailand, from August 2022 to January 2023, with a total of 1000 respondents. During the survey, our research team actively engaged with individuals passing through the study areas, which were damaged areas from the 2004 Indian Ocean. Our assistants also played a crucial role in ensuring respondents understood the questions and provided accurate answers. By collecting these data, this study can comprehensively understand the factors affecting threat appraisal, coping appraisal, tsunami evacuation intention, and tsunami evacuation action selection towards tsunami evacuation in the Phuket and Phang Nga Provinces.
2.5.3. Data Preparation
Before the data cleaning process, our researchers convert responses from the paper-based survey results to a digital format for further analysis. The data were prepared by cleaning incomplete data where responses were unclear or missing values. Additionally, due to the low number of responses from the gender category “prefer not to say”, this category was removed from the analysis. As a result, 35 data points were removed, leaving 965 data points for analysis. This step was necessary to ensure that the hypotheses were tested on a relevant and representative sample and to avoid any potential biases or errors in the results. Furthermore, the questions about demographics were collected in text choices. Thus, the data should be transformed to an integer number to be prepared for analysis software. The cleaned and filtered data can now be used for statistical analysis to test the hypotheses, and demographic characteristics can be summarized as shown in Table 2.
Table 2.
Respondents’ demographic statistics (n = 965).
2.5.4. Proposed Research Model
As mentioned previously, the literature review consists of PMT and other potential factors for PMT, which were combined with the conceptual model. It can be hypothesized that the proposed model has seven hypotheses, which are as follows:
Hypothesis 1.
There is a positive relationship between threat appraisal and tsunami evacuation intention.
Hypothesis 2.
There is a positive relationship between coping appraisal and tsunami evacuation intention.
Hypothesis 3.
There is a positive relationship between tsunami evacuation intention and tsunami evacuation action selection.
Hypothesis 4.
Female respondents’ threat appraisal is higher than male respondents.
Hypothesis 5.
Respondents’ age has a positive relationship to threat appraisal.
Hypothesis 6.
Respondents’ past tsunami experiences have a positive relationship to threat appraisal.
Hypothesis 7.
Respondents’ past tsunami experiences have a positive relationship to tsunami evacuation intention.
Accordingly, Figure 2 illustrates the proposed model consisting of seven variables. The first two variables are threat appraisal and coping appraisal. The third variable, tsunami evacuation intention, measures the individual’s intention to evacuate during a tsunami warning. The fourth variable is gender, which measures the participant’s gender. The fifth variable, age, measures the age of the participant. The sixth variable, past tsunami experiences, measures whether the participant has experienced a tsunami in the past or not. Lastly, the seventh variable is tsunami evacuation action selection, which measures the choice of places and actions that individuals choose during a tsunami warning.
2.5.5. Analysis Approach
Based on the chosen analysis approach for the study on factors affecting tsunami evacuation behavior is PLS-SEM. This method was chosen due to the large number of variables in the constructed conceptual model and the reflective nature of the constructs. PLS-SEM allows for unbiased parameter estimates and modeling of measurement error variance and relies on a factor analytic measurement model. Additionally, it offers the flexibility to use reflective indicators. And a confirmatory approach will be used in the analysis to validate the hypotheses.
SmartPLS4 is appropriate for this study as it is a widely used software for PLS-SEM analysis. According to a review by Memon et al. [64] on PLS-SEM statistical programs, SmartPLS4 offers a user-friendly interface and is suitable for novices. It also provides advanced features for experienced users, including multi-group analysis and bootstrapping. Therefore, using SmartPLS4 can facilitate the analysis of the data in this study and increase the accuracy of the results.
3. Results
3.1. Demographic Statistics of Respondents
The demographic statistics of the respondents (n = 965) are summarized in Table 2. The age distribution reveals a diverse sample, with most participants being 20–39 years old. Gender distribution shows 35.54% males and 64.46% females. Respondents comprise locals (21.04%), non-local workers (49.33%), and travelers (29.64%). Additionally, 18.96% of participants reported having previous tsunami experience, while the majority (81.04%) had never encountered a tsunami. However, since there are only six samples (0.62%) for the age group between 10 and 19 years old, we ignored this group of samples to prevent the bias problem. Thus, there are only 959 samples left in the analysis.
3.2. Measurement Model Assessment
Several key analysis techniques were employed in the measurement model analysis using PLS-SEM. Outer loadings were calculated to assess the strength of the relationship between each observed variable and its corresponding latent construct, indicating how well the observed variables measure the underlying construct. Cronbach’s alpha was used to evaluate the internal consistency and reliability of the measurement scales, providing an assessment of how well the observed variables within each construct are correlated. Average variance extracted (AVE) was calculated to measure the amount of variance captured by the latent construct relative to the amount of measurement error.
Table 3, Table 4 and Table 5 show that Cronbach’s alpha, composite reliability, and AVE are all acceptable when compared to the criteria. In terms of convergent validity, not all outer loadings of all measurements for the latent variables exceeded 0.7. However, it should be emphasized that this rule of thumb in scale development should not be as strict. Loadings of 0.5 or 0.6 may still be allowed if the model contains additional indicators for comparative purposes [49]. Additionally, construct reliability exceeded 0.6 [52]. However, not all extracted average variances (AVEs) of all constructions were above 0.5 [65]. Yet, the composite reliability of all measures is 0.6. Also, because the composite reliability of all constructs is well above the necessary level, the internal reliability of the measurement items is acceptable [66]. Furthermore, the result for the VIF can illustrate the multicollinearity problems based on each hypothesis. Since no VIF value is higher than 5, it can indicate no multicollinearity problem [67].
Table 3.
Outer loadings.
Table 4.
Cronbach’s alpha, composite reliability, and average variance extracted (AVE).
Table 5.
Variance inflation factor (VIF) for each hypothesis.
3.3. Path Coefficients and Findings
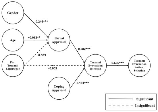
Figure 3.
Path coefficient and significance level for all-sample group. Asterisk (*) and solid arrows show significant relationship between constructs (** at p < 0.05; *** at p < 0.01); dotted arrows depict insignificant relationship between the constructs.
Table 6.
Path coefficient of the all-sample hypothesized model and each respondent type.
In Figure 3 and Table 6, we provide a visualization of PLS-SEM for the all-sample group and a summary of path coefficients within the hypothesized model, revealing both similarities and distinctions among various respondent categories. Notably, the results for all sampled groups closely align with those of the local group, with the primary focus of our hypotheses centered on the non-local workers’ cohort. When examining each hypothesis, it becomes evident that H1 and H2 exhibit positive associations across most respondent types, although the strengths of these relationships vary. The local group notably demonstrates a high inclination to evacuate, particularly evident in their threat appraisal perspectives. On the other hand, the non-local worker group has the strongest relationship based on coping appraisal. H3 highlights strong, affirmative path coefficients across all respondent types, indicating a robust positive relationship between tsunami evacuation intention and the subsequent selection of evacuation actions. Next, for H4, the impact of gender on threat appraisal is most pronounced among the local group; however, gender consistently influences threat appraisal positively across all respondent groups except the insignificance for non-local workers. H5 and H6 introduce intriguing variations based on age and past tsunami experiences, with age displaying a significant negative effect among all sample groups and non-local workers and a positive effect among travelers. In contrast, past tsunami experiences exert the most substantial impact on non-local workers, with neither all sample groups nor local respondents exhibiting significant effects regarding these two hypotheses. Lastly, H7 underscores that the influence of past tsunami experiences on evacuation intention is most potent among local groups and considerably negative for travelers, with the all-sample group and local groups not displaying significant effects.
4. Discussion
According to the Results section, it is evident that certain groups of respondents exhibit varying outcomes based on their perceptions of potential threats. Notably, individuals tend to express a heightened inclination to evacuate to safer locations when they perceive a greater potential threat. Additionally, coping appraisal, which assesses individuals’ ability to manage danger, is positively associated with a stronger intention to evacuate in the event of a tsunami for all groups except for the local people. These findings align with previous research [11,14,15]. Further analysis of the path coefficients reveals that threat appraisal substantially influences tsunami evacuation intentions more than coping appraisal. This underscores the importance of disaster organizations conducting evacuation drills to enhance individuals’ survival readiness. The result confirms the importance of threat appraisal in influencing tsunami evacuation intentions, emphasizing the significance of individuals’ perceptiveness for the disaster that will happen in the future in shaping their evacuation decisions [68].
Moreover, this study underscores the positive impact of tsunami evacuation intentions on individuals’ actual evacuation actions, in line with prior research [11,17]. Additionally, this study reveals that gender influences threat appraisal, suggesting that women tend to be more sensitive to threats and perceive them more acutely than men [19,20,21] for all groups of respondents except for the non-local worker group, which shows an insignificant relationship. Therefore, future research could explore strategies to enhance men’s threat perception and bolster women’s existing threat awareness, particularly for organizations involved in disaster preparedness. The findings also recommend that organizations responsible for disaster evacuation processes, such as the National Disaster Warning Center in Thailand, should consider strategies to encourage greater participation of men in evacuation drills. In addition, Leelawat et al. [69] proposed that the evacuation drill is the preliminary countermeasure for preparing for the tsunami disaster that might happen in the future.
Conversely, the hypothesis regarding the influence of age on threat appraisal did not receive strong support. It was found that for all non-local workers, age exhibited a negative relationship with threat appraisal, suggesting that younger individuals perceive greater vulnerability than older ones within this subgroup. On the other hand, older travelers exhibited a higher threat appraisal level than younger travelers. This discrepancy may be attributed to physical and psychological factors, as suggested by Rafiey et al. [70]. Based on this finding, disaster organizations should consider targeting older individuals to increase their awareness of disaster preparedness. In addition, age is not a decisive factor in determining threat appraisal during a tsunami for the local respondent groups.
Additionally, it is important to note that past experience with tsunamis has varying effects on different groups. For non-local workers, increased past experience results in higher threat appraisal, while travelers with more past experience demonstrate lower tsunami evacuation intentions. These results align with Buylova et al. [34], who emphasized disaster awareness’s significance in preventing complacency in individuals who may overestimate their survival ability if their past experiences did not involve high-severity situations. On the other hand, the local group has high tsunami intentions if they have had a past tsunami experience. This result is also in line with the study of Buylova et al. [34], which was performed in a past disaster area, based on the fact that knowledge about the tsunami can increase the intention to evacuate immediately.
In terms of theoretical implications, the result of the overall model in this study aligns with the PMT [9], illustrating the influence of threat and coping appraisal on protection motivation. Tsunami evacuation intention serves as a representative measure in this context. Significant effects based on gender and age suggest opportunities for future research to incorporate demographic factors into the study model. Previous studies, including those on knowledge of social influence [71] and subjective norm [72], have explored additional factors within the PMT framework. Notably, this study raises interesting findings that past tsunami experiences did not necessarily lead to higher evacuation intention, aligning with similar observations in Cugliari et al. [73]. These insights can guide disaster management officials in enhancing awareness and preparedness for tsunami evacuations.
5. Conclusions
In summary, the primary objective of this study was to analyze the factors influencing tsunami evacuation behavior among distinct demographic groups in Phuket and Phang Nga, Thailand. The research findings indicate that all hypotheses, including a positive relationship between threat appraisal and tsunami evacuation intention, a positive relationship between coping appraisal and tsunami evacuation intention, and a positive relationship between tsunami evacuation intention and tsunami evacuation action selection, which derived from the PMT framework within each model, exhibited statistical significance. Notably, variables associated with PMT, including gender, age, and previous tsunami experience, displayed variations among different demographic groups.
Moreover, a comparative analysis among the locals, non-local workers, and travelers models revealed that only the outcomes of the local model aligned with the all-sample model. This study emphasizes the significance of accounting for diverse data subsets when constructing models for practical implementation and future research. Based on these research outcomes, tailored implementation strategies could be divided into three groups, resulting from all three models. For locals, increasing threat appraisal among males is crucial. Threat appraisal impacts their intention and action for evacuation. Authorities can emphasize tsunami severity and collective action. Non-local workers should be provided information and resources, especially for those without prior tsunami experience, with consideration of gender and age. Among travelers, older individuals perceive a higher threat, and past tsunami experiences affect evacuation intentions differently. Targeting younger travelers with persuasive messages and providing knowledge can enhance disaster preparedness. This study contributes to the literature on disaster risk reduction and management in the specific context of Phuket and Phang Nga, emphasizing the need for tailored strategies that consider the particular needs and characteristics of residents, non-local workers, or travelers. Additionally, it is mandatory to provide implications for disaster management officials, policymakers, and tourism operators, which can inform the development of targeted interventions and community outreach programs to improve intent and response during a tsunami warning.
There are limitations to consider in this research. One limitation of this study may be the sample size, as it was collected from a specific geographic location (i.e., Phuket and Phang Nga) and may not represent other areas or populations. Moreover, due to the data distribution from the survey results, there are some imbalance problems based on the demographics of the sample, which include genders and tsunami experiences. Another limitation may be the reliance on self-reported data, which can be subject to social desirability bias or memory recall errors. Additionally, this study focused only on the factors that may influence tsunami evacuation behavior and did not examine other potential factors that may impact such behavior, such as cultural and socioeconomic factors and level of education. Lastly, this study did not explore the effectiveness of different types of tsunami evacuation communication strategies or emergency preparedness interventions. Furthermore, both systematic and random errors may persist during the survey phase. However, we tried to minimize them by carefully and systematically checking each step of the survey process. This involves ensuring the survey is understandable, confirming participants’ willingness to participate, and double-checking the survey results during the conversion from paper to digital format.
Several avenues for further research could build upon the findings of this study. Firstly, it would be valuable to investigate the effectiveness of different types of disaster risk communication strategies, including community-based education programs and mass media campaigns, in improving threat and coping appraisals and subsequent evacuation behaviors. Additionally, future studies could explore the role of social capital, trust in authorities, and personal network characteristics in shaping individual responses to tsunami warnings and evacuation orders. Another potential area for further research is to investigate the influence of situational and contextual factors, including the time of day, the type of location, and the severity of the disaster on evacuation decision-making processes. Lastly, it is possibly valuable to compare evacuation behaviors across different geographic regions and economic statuses to better understand the factors contributing to successful evacuation and protective behavior in various contexts, especially for Phuket and Phang Nga, which have different economic statuses and some geographic characteristics.
Author Contributions
Conceptualization, J.T. and N.L.; methodology, N.M. and N.W.; software, N.M. and N.W.; validation, N.M., N.W. and K.S.; formal analysis, N.M. and N.W.; investigation, J.T. and N.L.; resources, J.T. and N.L.; data curation, A.L. and W.T.; writing—original draft preparation, N.M., N.W., K.S., J.T. and N.L.; writing—review and editing, K.S., N.L. and J.T.; visualization, W.T., N.M. and N.W.; supervision, J.T. and N.L.; project administration, J.T. and N.L.; funding acquisition, J.T. and N.L. All authors have read and agreed to the published version of the manuscript.
Funding
This project is funded by the Asahi Glass Foundation Research Grant (RES_66_000_21_000), the Ratchadapiseksompotch Fund Chulalongkorn University, and the National Research Council of Thailand.
Institutional Review Board Statement
The study was approved by the Office of the Research Ethics Review Committee for Research Involving Human Subjects, Chulalongkorn University (COA No. 170/65, approved on 23 June 2022).
Informed Consent Statement
Informed consent was obtained from all subjects involved in the study.
Data Availability Statement
Data are available upon request.
Acknowledgments
During the preparation of this work, the authors used ChatGPT3.5 in order to arrange the concept of the smooth flow for the Abstract and Introduction sections. After using this tool, the authors reviewed and edited the content as needed and took full responsibility for the content of the publication. The authors would like to acknowledge Nattapon Trumikaborworn and Ratchaneekorn Thongthip for their support, as well as Penpitcha Arayachookiat, Kodchakorn Krutphong, and Teerapat Tappanom for their assistance. Lastly, we would like to thank all samples in our study.
Conflicts of Interest
The authors declare no conflicts of interest.
Appendix A
Questionnaire Items
Part 1: Demographic information
General information of the respondents
- Gender [Male, Female, prefer not to say]
- Age
- Employee status [Student, Office employees, States or Government officials, Self-employed Other]
- Country of birth
- Respondent status [Local, Non-local worker, Traveler]
- Do you have a residence or travel companion?
- 6.1.
- Number of residents or travel companions
- 6.2.
- Residents that may require special assistance. [Children under the age of 12, Elderly individuals aged 60 and over, Individuals with disabilities, Other]
- Name or location of accommodation (e.g., hotel name, village, district)
- Number of floors of the building in which respondent live. [1 floor, 2 floors, 3 floors, 4 floors, 5 floors or above]
- Distance from the accommodation to the coast. [Very near the coast, 100–300 m, 300 m or more]
- Duration of your stay in the Phuket or Phang-Nga area (indicate day/week/month/year)
- Most frequent commuting method (choose more than one, if applicable) [Walk, Motorcycle, Car, Hotel transfer, Taxi, Non-regular public transportation, Other]
Part 2: Past Tsunami Experience
- 12.
- Experience with tsunamis (Including the outbreak in Phuket/Phang-Nga in 2004 and/or elsewhere). [Yes, No]
- 13.
- Participation in evacuation drills or tsunami training. [Never attended, attended 1–2 times, attended 2–3 times, attended 3–4 times, attended 5 times or above, or on a regular basis]
- 14.
- Observation of signs, symbols, or memorials memorializing the tsunami event in Phuket/Phang-Nga. [Yes, No]
Part 3: Threat Appraisal and Coping Appraisal
A score of 5 means having the highest level of understanding/agreeing.
A score of 4 means having a high level of understanding/agreeing.
A score of 3 means having a moderate level of understanding/agreeing.
A score of 2 means having a low level of understanding/agreeing.
A score of 1 means having the lowest level of understanding/agreeing.
Part 3.1: Knowledge of Tsunami
- 15.
- The severity and impact of a tsunami [a score of 1 to 5]
- 16.
- Preparation for tsunami evacuation [a score of 1 to 5]
- 17.
- Local warning channels when tsunami occurs [a score of 1 to 5]
- 18.
- The evacuation routes to the refuge areas [a score of 1 to 5]
Part 3.2: Awareness of Tsunami Risk
- 19.
- When a tsunami hits, you will see situations such as flash floods, scattered things, property damage and robbery. [a score of 1 to 5]
- 20.
- When a tsunami hits, there is a risk of causing life-threatening illness or injury. [a score of 1 to 5]
- 21.
- When a tsunami hits, there is a risk that it will affect transportation and travel routes. [a score of 1 to 5]
Part 4: Tsunami Evacuation Intention and Tsunami Evacuation Action Selection
A score of 5 means having the highest level of understanding/agreeing.
A score of 4 means having a high level of understanding/agreeing.
A score of 3 means having a moderate level of understanding/agreeing.
A score of 2 means having a low level of understanding/agreeing.
A score of 1 means having the lowest level of understanding/agreeing.
Part 4.1: Tsunami Evacuation Intention
- 22.
- Evacuate when you feel an earthquake. [a score of 1 to 5]
- 23.
- Evacuate when you see an abnormal drop in sea level. [a score of 1 to 5]
- 24.
- Evacuate when you see the large wave with your eyes. [a score of 1 to 5]
- 25.
- Evacuate when you see the surrounding people begin to migrate to the shore area. [a score of 1 to 5]
- 26.
- Evacuate when you are alerted by the National Disaster Warning Center, e.g., through an alarm tower, a television station. [a score of 1 to 5]
- 27.
- Evacuate when warned by government officials (e.g., police, community leaders) via voice announcements. [a score of 1 to 5]
- 28.
- Evacuate when warned by the housing officer. [a score of 1 to 5]
- 29.
- Evacuate when you are warned by family or acquaintances, over the phone or online. [a score of 1 to 5]
- 30.
- Evacuate when you see news of tsunami warning online [a score of 1 to 5]
- 31.
- Evacuate once you have personally confirmed or thoroughly reviewed the alarm information. [a score of 1 to 5]
Part 4.2: Tsunami Evacuation Action Selection
- 32.
- You will evacuate to the nearest highland regardless of direction or purpose. [a score of 1 to 5]
- 33.
- You will evacuate to the area as far away from the waves as possible regardless of direction or purpose. [a score of 1 to 5]
- 34.
- You will evacuate to the nearest highland considering the height of the destination must not be no less than a 4-storey building. [a score of 1 to 5]
- 35.
- You will evacuate to the area that is as far away from the waves as possible, taking into account the distance to the destination must not be less than 2 km. [a score of 1 to 5]
- 36.
- You will evacuate to the closest tsunami shelter area by following the evacuation direction signs or the route suggested by the evacuation map. [a score of 1 to 5]
References
- Nalbant, S.S.; Steacy, S.; Sieh, K.; Natawidjaja, D.; McCloskey, J. Earthquake risk on the Sunda trench. Nature 2005, 435, 756–757. [Google Scholar] [CrossRef] [PubMed]
- Løvholt, F.; Bungum, H.; Harbitz, C.B.; Glimsdal, S.; Lindholm, C.D.; Pedersen, G. Earthquake related tsunami hazard along the western coast of Thailand. Nat. Hazards Earth Syst. Sci. 2006, 6, 979–997. [Google Scholar] [CrossRef]
- Leelawat, N.; Latcharote, P.; Suppasri, A.; Sararit, T.; Srivichai, M.; Tang, J.; Chua, T.; Kumnetrut, D.; Saengtabtim, K.; Imamura, F. Today in Thailand: Multidisciplinary Perspectives on the Current Tsunami Disaster Risk Reduction; Geological Society of London: London, UK, 2021. [Google Scholar]
- United Nations. Tsunami Thailand: One Year Later—National Response and the Contribution of International Partners; United Nations Bangkok: Bangkok, Thailand, 2005. [Google Scholar]
- Suppasri, A.; Leelawat, N.; Latcharote, P.; Roeber, V.; Yamashita, K.; Hayashi, A.; Ohira, H.; Fukui, K.; Hisamatsu, A.; Nguyen, D. The 2016 Fukushima earthquake and tsunami: Local tsunami behavior and recommendations for tsunami disaster risk reduction. Int. J. Disaster Risk Reduct. 2017, 21, 323–330. [Google Scholar] [CrossRef]
- Wang, Y.; Tsushima, H.; Satake, K.; Navarrete, P. Review on Recent Progress in Near-Field Tsunami Forecasting Using Offshore Tsunami Measurements: Source Inversion and Data Assimilation. Pure Appl. Geophys. 2021, 178, 5109–5128. [Google Scholar] [CrossRef]
- Paul, B.K.; Dutt, S. Hazard warnings and responses to evacuation orders: The case of Bangladesh’s cyclone Sidr. Geogr. Rev. 2010, 100, 336–355. [Google Scholar] [CrossRef]
- Sujatmiko, K.A.; Okumura, Y. Analysis of Tsunami Evacuation Triggers in Indonesia. J. Jpn. Soc. Civ. Eng. Ser. B2 (Coast. Eng.) 2021, 77, I_1045–I_1050. [Google Scholar] [CrossRef]
- Rogers, R.W. A protection motivation theory of fear appeals and attitude change. J. Psychol. Interdiscip. Appl. 1975, 91, 93–114. [Google Scholar] [CrossRef]
- Norman, P.; Conner, P. Predicting health behaviour: A social cognition approach. Predict. Health Behav. 2005, 1, 17–18. [Google Scholar]
- Tang, J.-S.; Feng, J.-Y. Residents’ disaster preparedness after the Meinong Taiwan earthquake: A test of protection motivation theory. Int. J. Environ. Res. Public Health 2018, 15, 1434. [Google Scholar] [CrossRef]
- Kautondokwa, P.; Ruhwanya, Z.; Ophoff, J. Environmental uncertainty and end-user security behaviour: A study during the COVID-19 pandemic. In IFIP World Conference on Information Security Education; Springer: Cham, Switzerland, 2021; pp. 111–125. [Google Scholar]
- Farooq, A.; Laato, S.; Islam, N. The Impact of Online Information on Self-isolation Intention during the COVID-19 Pandemic: A cross-sectional study. J. Med. Internet Res. 2020, 22, e19128. [Google Scholar] [CrossRef]
- Bauer, S.; Bernroider, E.W.N. The effects of awareness programs on information security in banks: The roles of protection motivation and monitoring. In International Conference on Human Aspects of Information Security, Privacy, and Trust; Springer: Berlin/Heidelberg, Germany, 2015; pp. 154–164. [Google Scholar]
- Zheng, D.; Luo, Q.; Ritchie, B.W. Afraid to travel after COVID-19? Self-protection, coping and resilience against pandemic ‘travel fear’. Tour. Manag. 2021, 83, 104261. [Google Scholar] [CrossRef]
- Paton, D. Disaster risk reduction: Psychological perspectives on preparedness. Aust. J. Psychol. 2019, 71, 327–341. [Google Scholar] [CrossRef]
- Birhanu, Z.; Ambelu, A.; Fufa, D.; Mecha, M.; Zeynudin, A.; Abafita, J.; Belay, A.; Doyore, F.; Oljira, L.; Bacha, E.; et al. Risk perceptions and attitudinal responses to COVID-19 pandemic: An online survey in Ethiopia. BMC Public Health 2021, 21, 981. [Google Scholar] [CrossRef]
- Zelenak, M.S. Self-Efficacy in Music Performance: Measuring the Sources among Secondary School Music Students; University of South Florida: Tampa, FL, USA, 2011. [Google Scholar]
- Nino, M.; Harris, C.; Drawve, G.; Fitzpatrick, K.M. Race and ethnicity, gender, and age on perceived threats and fear of COVID-19: Evidence from two national data sources. SSM-Popul. Health 2021, 13, 100717. [Google Scholar] [CrossRef]
- Rana, I.A.; Bhatti, S.S.; Aslam, A.B.; Jamshed, A.; Ahmad, J.; Shah, A.A. COVID-19 risk perception and coping mechanisms: Does gender make a difference? Int. J. Disaster Risk Reduct. 2021, 55, 102096. [Google Scholar] [CrossRef]
- De Coninck, D.; d’Haenens, L.; Matthijs, K. Perceived vulnerability to disease and attitudes towards public health measures: COVID-19 in Flanders, Belgium. Personal. Individ. Differ. 2020, 166, 110220. [Google Scholar] [CrossRef]
- González-Castro, J.L.; Ubillos-Landa, S.; Puente-Martínez, A.; Gracia-Leiva, M. Perceived vulnerability and severity predict adherence to COVID-19 protection measures: The mediating role of instrumental coping. Front. Psychol. 2021, 12, 674032. [Google Scholar] [CrossRef]
- Westcott, R.; Ronan, K.; Bambrick, H.; Taylor, M. Expanding protection motivation theory: Investigating an application to animal owners and emergency responders in bushfire emergencies. BMC Psychol. 2017, 5, 13. [Google Scholar] [CrossRef]
- Kyne, D. Willingness to Prepare for Disasters among Individuals with Disabilities: An Essential Component for Building Disaster Resiliency. Soc. Sci. 2023, 12, 422. [Google Scholar] [CrossRef]
- Faryabi, R.; Davarani, F.R.; Daneshi, S.; Moran, D.P. Investigating the effectiveness of protection motivation theory in predicting behaviors relating to natural disasters, in the households of southern Iran. Front. Public Health 2023, 11, 1201195. [Google Scholar] [CrossRef]
- Apatu, E.J.I.; Gregg, C.E.; Richards, K.; Sorensen, B.V.; Wang, L. Factors affecting household adoption of an evacuation plan in American Samoa after the 2009 earthquake and tsunami. Hawaii J. Med. Public Health 2013, 72, 267–272. [Google Scholar]
- Wei, H.-L.; Wu, H.-C.; Lindell, M.K.; Prater, C.S.; Shiroshita, H.; Johnston, D.M.; Becker, J.S. Assessment of households’ responses to the tsunami threat: A comparative study of Japan and New Zealand. Int. J. Disaster Risk Reduct. 2017, 25, 274–282. [Google Scholar] [CrossRef]
- León, J.; Catalán, P.; Gubler, A. Assessment of Top-Down Design of Tsunami Evacuation Strategies Based on Drill and Modelled Data. Front. Earth Sci. 2021, 9, 744193. [Google Scholar] [CrossRef]
- Trumbo, C.; Lueck, M.; Marlatt, H.; Peek, L. The effect of proximity to Hurricanes Katrina and Rita on subsequent hurricane outlook and optimistic bias. Risk Anal. Int. J. 2011, 31, 1907–1918. [Google Scholar] [CrossRef]
- Demuth, J.L.; Morss, R.E.; Lazo, J.K.; Trumbo, C. The effects of past hurricane experiences on evacuation intentions through risk perception and efficacy beliefs: A mediation analysis. Weather Clim. Soc. 2016, 8, 327–344. [Google Scholar] [CrossRef]
- Lazo, J.K.; Bostrom, A.; Morss, R.E.; Demuth, J.L.; Lazrus, H. Factors affecting hurricane evacuation intentions. Risk Anal. 2015, 35, 1837–1857. [Google Scholar] [CrossRef]
- Morss, R.E.; Demuth, J.L.; Lazo, J.K.; Dickinson, K.; Lazrus, H.; Morrow, B.H. Understanding public hurricane evacuation decisions and responses to forecast and warning messages. Weather Forecast. 2016, 31, 395–417. [Google Scholar] [CrossRef]
- Arias, J.P.; Bronfman, N.C.; Cisternas, P.C.; Repetto, P. Hazard proximity and risk perception of tsunamis in coastal cities: Are people able to identify their risk? PLoS ONE 2017, 12, e0186455. [Google Scholar] [CrossRef]
- Buylova, A.; Chen, C.; Cramer, L.A.; Wang, H.; Cox, D.T. Household risk perceptions and evacuation intentions in earthquake and tsunami in a Cascadia Subduction Zone. Int. J. Disaster Risk Reduct. 2020, 44, 101442. [Google Scholar] [CrossRef]
- Lindell, M.; Prater, C.; Gregg, C.; Apatu, E.; Huang, S.-K.; Wu, H. Households’ immediate Responses to the 2009 American Samoa Earthquake and Tsunami. Int. J. Disaster Risk Reduct. 2015, 12, 328–340. [Google Scholar] [CrossRef]
- Wood, N.; Henry, K.; Peters, J. Influence of demand and capacity in transportation simulations of short-notice, distant-tsunami evacuations. Transp. Res. Interdiscip. Perspect. 2020, 7, 100211. [Google Scholar] [CrossRef]
- Kanhai, L.D.; Singh, D.S.; Lauckner, B.; Ebi, K.; Chadee, D. Knowledge, attitude and practices of coastal communities in Trinidad and Tobago about tsunamis. Nat. Hazards 2016, 81, 1349–1372. [Google Scholar] [CrossRef]
- Goeldner-Gianella, L.; Grancher, D.; Robertsen, Ø.; Anselme, B.; Brunstein, D.; Lavigne, F. Perception of the risk of tsunami in a context of high-level risk assessment and management: The case of the fjord Lyngen in Norway. Geoenviron. Disasters 2017, 4, 7. [Google Scholar] [CrossRef]
- Hall, S.; Pettersson, J.; Meservy, W.; Harris, R.; Agustinawati, D.; Olson, J.; McFarlane, A. Awareness of tsunami natural warning signs and intended evacuation behaviors in Java, Indonesia. Nat. Hazards 2017, 89, 473–496. [Google Scholar] [CrossRef]
- Arimura, M.; Vinh Ha, T.; Kimura, N.; Asada, T. Evacuation awareness and behavior in the event of a tsunami in an aging society: An experience from the 2018 Hokkaido Eastern Iburi earthquake. Saf. Sci. 2020, 131, 104906. [Google Scholar] [CrossRef]
- Wood, N.; Jones, J.; Peters, J.; Richards, K. Pedestrian evacuation modeling to reduce vehicle use for distant tsunami evacuations in Hawaiʻi. Int. J. Disaster Risk Reduct. 2018, 28, 271–283. [Google Scholar] [CrossRef]
- Scheer, S.J.; Varela, V.; Eftychidis, G. A generic framework for tsunami evacuation planning. Phys. Chem. Earth Parts A/B/C 2012, 49, 79–91. [Google Scholar] [CrossRef]
- Rahayu, H.; Comfort, L.; Haigh, R.; Amaratunga, P.; Khoirunnisa, D. A study of people-centered early warning system in the face of near-field tsunami risk for Indonesian coastal cities. Int. J. Disaster Resil. Built Environ. 2020, 11, 241–262. [Google Scholar] [CrossRef]
- Cerase, A.; Crescimbene, M.; La Longa, F.; Amato, A. Tsunami risk perception in Southern Italy: First evidence from a sample survey. Nat. Hazards Earth Syst. Sci. Discuss. 2019, 19, 2887–2904. [Google Scholar] [CrossRef]
- Takabatake, T.; Shibayama, T.; Esteban, M.; Ishii, H.; Hamano, G. Simulated tsunami evacuation behavior of local residents and visitors in Kamakura, Japan. Int. J. Disaster Risk Reduct. 2017, 23, 1–14. [Google Scholar] [CrossRef]
- Di Mauro, M.; Megawati, K.; Cedillos, V.; Tucker, B. Tsunami risk reduction for densely populated Southeast Asian cities: Analysis of vehicular and pedestrian evacuation for the city of Padang, Indonesia, and assessment of interventions. Nat. Hazards 2013, 68, 373–404. [Google Scholar] [CrossRef]
- Wood, N.; Jones, J.; Schelling, J.; Schmidtlein, M. Tsunami vertical-evacuation planning in the U.S. Pacific Northwest as a geospatial, multi-criteria decision problem. Int. J. Disaster Risk Reduct. 2014, 9, 68–83. [Google Scholar] [CrossRef]
- Wright, S. The method of path coefficients. Ann. Math. Stat. 1934, 5, 161–215. [Google Scholar] [CrossRef]
- Chin, W.; Marcolin, B.; Newsted, P. A Partial Least Squares Latent Variable Modeling Approach for Measuring Interaction Effects: Results from a Monte Carlo Simulation Study and an Electronic-Mail Emotion/Adoption Study. Inf. Syst. Res. 2003, 14, 189–217. [Google Scholar] [CrossRef]
- Haenlein, M.; Kaplan, A.M. A beginner’s guide to partial least squares analysis. Underst. Stat. 2004, 3, 283–297. [Google Scholar] [CrossRef]
- StatSoft, I. Electronic Statistics Textbook; StatSoft: Tulsa, OK, USA, 2013; Volume 34. [Google Scholar]
- Wong, K.K.-K. Partial least squares structural equation modeling (PLS-SEM) techniques using SmartPLS. Mark. Bull. 2013, 24, 1–32. [Google Scholar]
- Wold, H. Soft modeling: The basic design and some extensions. In Economic Models, Estimation, and Socioeconomic Systems: Essays in Honour of Karl A. Fox; Amsterdam u.a, North-Holland Publishing: Amsterdam, The Netherlands, 1991; pp. 399–470. [Google Scholar]
- Hair, J.F.; Ringle, C.M.; Sarstedt, M. PLS-SEM: Indeed a silver bullet. J. Mark. Theory Pract. 2011, 19, 139–152. [Google Scholar] [CrossRef]
- Vinzi, V.E.; Trinchera, L.; Amato, S. PLS path modeling: From foundations to recent developments and open issues for model assessment and improvement. In Handbook of Partial Least Squares: Concepts, Methods and Applications; Springer: Berlin/Heidelberg, Germany, 2010; pp. 47–82. [Google Scholar]
- Bacon, L.D. Using LISREL and PLS to measure customer satisfaction. In Proceedings of the Seventh Annual Sawtooth Software Conference, La Jolla, CA, USA, 2–5 February 1999; pp. 2–5. [Google Scholar]
- Hwang, H.; Malhotra, N.K.; Kim, Y.; Tomiuk, M.A.; Hong, S. A comparative study on parameter recovery of three approaches to structural equation modeling. J. Mark. Res. 2010, 47, 699–712. [Google Scholar] [CrossRef]
- Wong, K.K. Handling small survey sample size and skewed dataset with partial least square path modelling. Vue Mag. Mark. Res. Intell. Assoc. 2010, 20, 20–23. [Google Scholar]
- Espina, E.; Teng-Calleja, M. A social cognitive approach to disaster preparedness. Philipp. J. Psychol. 2015, 48, 161–174. [Google Scholar]
- Shoji, M.; Takafuji, Y.; Harada, T. Formal education and disaster response of children: Evidence from coastal villages in Indonesia. Nat. Hazards 2020, 103, 2183–2205. [Google Scholar] [CrossRef]
- Najafi, M.; Ardalan, A.; Akbarisari, A.; Noorbala, A.A.; Elmi, H. The theory of planned behavior and disaster preparedness. PLoS Curr. 2017, 9, 1–16. [Google Scholar]
- Ong, A.K.S.; Prasetyo, Y.T.; Lagura, F.C.; Ramos, R.N.; Sigua, K.M.; Villas, J.A.; Young, M.N.; Diaz, J.F.T.; Persada, S.F.; Redi, A.A.N.P. Factors affecting intention to prepare for mitigation of “the big one” earthquake in the Philippines: Integrating protection motivation theory and extended theory of planned behavior. Int. J. Disaster Risk Reduct. 2021, 63, 102467. [Google Scholar] [CrossRef]
- Cochran, W.G. Sampling Techniques; John Wiley & Sons: Hoboken, NJ, USA, 1977. [Google Scholar]
- Memon, M.A.; Ramayah, T.; Cheah, J.-H.; Ting, H.; Chuah, F.; Cham, T.H. PLS-SEM statistical programs: A review. J. Appl. Struct. Equ. Model. 2021, 5, 1–14. [Google Scholar] [CrossRef] [PubMed]
- Fornell, C.; Larcker, D.F. Evaluating structural equation models with unobservable variables and measurement error. J. Mark. Res. 1981, 18, 39–50. [Google Scholar] [CrossRef]
- Lam, L.W. Impact of competitiveness on salespeople’s commitment and performance. J. Bus. Res. 2012, 65, 1328–1334. [Google Scholar] [CrossRef]
- Shrestha, N. Detecting multicollinearity in regression analysis. Am. J. Appl. Math. Stat. 2020, 8, 39–42. [Google Scholar] [CrossRef]
- Fischer-Preßler, D.; Bonaretti, D.; Fischbach, K. A Protection-Motivation Perspective to Explain Intention to Use and Continue to Use Mobile Warning Systems. Bus. Inf. Syst. Eng. 2022, 64, 167–182. [Google Scholar] [CrossRef]
- Leelawat, N.; Suppasri, A.; Latcharote, P.; Abe, Y.; Sugiyasu, K.; Imamura, F. Tsunami evacuation experiment using a mobile application: A design science approach. Int. J. Disaster Risk Reduct. 2018, 29, 63–72. [Google Scholar] [CrossRef]
- Rafiey, H.; Momtaz, Y.A.; Alipour, F.; Khankeh, H.; Ahmadi, S.; Sabzi Khoshnami, M.; Haron, S.A. Are older people more vulnerable to long-term impacts of disasters? Clin. Interv. Aging 2016, 11, 1791–1795. [Google Scholar] [CrossRef]
- McCaughey, J.W.; Mundir, I.; Daly, P.; Mahdi, S.; Patt, A. Trust and distrust of tsunami vertical evacuation buildings: Extending protection motivation theory to examine choices under social influence. Int. J. Disaster Risk Reduct. 2017, 24, 462–473. [Google Scholar] [CrossRef]
- Ong, A.K.S.; Prasetyo, Y.T.; Kusonwattana, P.; Yuduang, N.; Persada, S.F.; Nadlifatin, R.; Cahigas, M.M.L.; Chuenyindee, T.; Thana, K. Factors affecting the intention to prepare for tsunami in Thailand. Ocean Coast. Manag. 2023, 233, 106464. [Google Scholar] [CrossRef]
- Cugliari, L.; Cerase, A.; Amato, A. Tsunami risk perception, a state-of-the-art review with a focus in the NEAM region. Front. Earth Sci. 2022, 10, 995536. [Google Scholar] [CrossRef]
Disclaimer/Publisher’s Note: The statements, opinions and data contained in all publications are solely those of the individual author(s) and contributor(s) and not of MDPI and/or the editor(s). MDPI and/or the editor(s) disclaim responsibility for any injury to people or property resulting from any ideas, methods, instructions or products referred to in the content. |
© 2024 by the authors. Licensee MDPI, Basel, Switzerland. This article is an open access article distributed under the terms and conditions of the Creative Commons Attribution (CC BY) license (https://creativecommons.org/licenses/by/4.0/).


