Single Hidden Layer Intelligent Approach to Modeling Relative Cooling Power of Rare-Earth-Transition-Metal-Based Refrigerants for Sustainable Magnetic Refrigeration Application
Abstract
1. Introduction
2. Mathematical Formulation and Computational Strategies
2.1. Formulation of Single Hidden Layer Extreme Learning Machine
2.2. Data Extraction and Acquisition
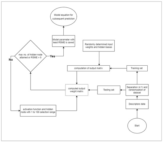
2.3. Computational Implementation of Single Hidden Layer Extreme Learning Machine Algorithm
3. Results and Discussion
3.1. Performance Assessment Parameters and Their Comparisons
3.2. Predictions of SIL-Based Models for Different Dysprosium-Based Magnetocaloric Compounds
3.3. Applied Magnetic Field Dependence of Relative Cooling Power of Dysprosium-Based Magnetocaloric Compounds Using Developed SN-SIL-IR Model
4. Conclusions
Funding
Institutional Review Board Statement
Informed Consent Statement
Data Availability Statement
Acknowledgments
Conflicts of Interest
Appendix A
| Neurons | Bias | Output Weights | w1 | w2 | w3 | w4 | w5 | w6 |
|---|---|---|---|---|---|---|---|---|
| 1 | 0.757181 | 128.2458 | −0.16493 | 0.695291 | −0.17544 | 0.113209 | −0.32193 | 0.287777 |
| 2 | 0.254413 | −18.0158 | 0.256964 | 0.354654 | 0.912705 | −0.88545 | 0.120015 | 0.7595 |
| 3 | 0.7565 | −18.8439 | 0.52911 | −0.47277 | −0.40498 | 0.756622 | 0.433355 | −0.0761 |
| 4 | 0.12596 | 46.28244 | −0.87858 | −0.31718 | −0.95613 | −0.46264 | −0.98309 | −0.38935 |
| 5 | 0.551863 | 72.4424 | 0.609363 | 0.031509 | 0.365358 | −0.51213 | −0.48596 | 0.506072 |
| 6 | 0.734348 | −2.59825 | −0.47962 | −0.57209 | 0.159656 | 0.212693 | 0.947727 | 0.428756 |
| 7 | 0.039559 | −121.187 | 0.099609 | 0.157542 | −0.97197 | −0.71664 | −0.70449 | −0.38671 |
| 8 | 0.766949 | 88.66311 | −0.74206 | 0.271027 | 0.193201 | −0.31831 | 0.942171 | 0.892488 |
| 9 | 0.833686 | −2.94049 | −0.64063 | −0.86198 | 0.095341 | −0.93218 | −0.80109 | −0.79227 |
| 10 | 0.818937 | 17.17658 | −0.58174 | 0.805919 | −0.1371 | −0.41221 | −0.06569 | −0.98353 |
| 11 | 0.187952 | 18.47104 | 0.464076 | 0.438822 | 0.383073 | −0.61799 | −0.29508 | 0.342357 |
| 12 | 0.110709 | −45.0899 | −0.60316 | 0.914291 | −0.07335 | 0.275059 | −0.29043 | −0.47259 |
| 13 | 0.790708 | −27.845 | −0.54205 | −0.50858 | 0.971945 | 0.07347 | −0.70121 | 0.338864 |
| 14 | 0.472941 | −57.577 | 0.267616 | 0.969685 | −0.72949 | −0.80213 | −0.60818 | 0.029065 |
| 15 | 0.955869 | −44.2371 | −0.2662 | −0.75876 | 0.382456 | 0.87892 | −0.27545 | 0.908242 |
| 16 | 0.588844 | −19.4382 | 0.567712 | −0.95428 | −0.41099 | −0.5135 | −0.62566 | −0.94882 |
| 17 | 0.76975 | −13.8187 | 0.574955 | −0.33591 | −0.40983 | 0.068854 | −0.58327 | 0.727784 |
| 18 | 0.063367 | 20.73787 | −0.39591 | 0.945048 | 0.951148 | −0.84853 | 0.720347 | −0.4638 |
| 19 | 0.334498 | 12.58699 | −0.20633 | 0.892836 | −0.78421 | −0.26015 | −0.21726 | 0.445344 |
| 20 | 0.165463 | 13.86607 | −0.12433 | 0.318932 | −0.42171 | −0.88005 | 0.135062 | −0.41877 |
| 21 | 0.639229 | −63.8947 | −0.51689 | 0.984195 | 0.142215 | 0.271523 | −0.03481 | 0.926624 |
| 22 | 0.892102 | −16.7939 | 0.115723 | −0.90036 | −0.37931 | −0.31543 | 0.182217 | −0.41853 |
| 23 | 0.97675 | 36.65272 | −0.32071 | −0.3863 | −0.76575 | −0.35807 | 0.702848 | 0.131054 |
| 24 | 0.626383 | −1.73003 | −0.06111 | 0.844673 | −0.34758 | 0.438454 | 0.00022 | −0.92174 |
| 25 | 0.402965 | −0.43486 | −0.47579 | −0.93534 | −0.77009 | 0.762693 | 0.288409 | 0.872028 |
| 26 | 0.035423 | 68.70198 | 0.000342 | 0.854612 | 0.300132 | −0.00723 | −0.14797 | −0.12105 |
| 27 | 0.773491 | 10.66352 | −0.99151 | −0.44852 | −0.51161 | 0.296741 | −0.15117 | 0.194415 |
| 28 | 0.13155 | −21.7048 | 0.361741 | −0.57198 | −0.7777 | −0.175 | −0.97306 | −0.0773 |
| 29 | 0.578453 | −40.5552 | −0.1498 | −0.70488 | −0.26117 | −0.36916 | −0.07911 | −0.41858 |
| 30 | 0.61448 | 60.73166 | 0.641317 | −0.77747 | 0.068603 | −0.06531 | −0.20881 | 0.979156 |
| 31 | 0.111074 | 55.23363 | −0.17458 | 0.347785 | 0.944794 | 0.822454 | −0.36487 | −0.97344 |
| 32 | 0.241796 | 4.314754 | −0.46734 | −0.97322 | −0.41564 | 0.878562 | 0.975984 | −0.41827 |
| 33 | 0.341398 | 38.2008 | −0.34715 | −0.07136 | −0.84944 | −0.33775 | −0.15481 | 0.770238 |
| 34 | 0.931541 | −37.4286 | 0.721814 | 0.867327 | −0.59949 | −0.63958 | −0.18003 | −0.32494 |
| 35 | 0.343571 | −13.8027 | 0.047931 | −0.10164 | 0.076833 | −0.30037 | −0.93726 | 0.807957 |
| 36 | 0.187824 | 22.47431 | −0.94042 | 0.939279 | −0.51151 | 0.583405 | 0.439725 | 0.232178 |
| 37 | 0.973886 | 3.216715 | 0.986206 | 0.624026 | 0.337507 | −0.30946 | 0.641796 | −0.97233 |
| 38 | 0.019801 | −45.7969 | 0.770473 | −0.76243 | −0.58962 | 0.483171 | 0.179495 | 0.720441 |
| 39 | 0.825272 | −1.63246 | 0.663461 | −0.78818 | 0.717693 | −0.09312 | −0.55951 | 0.190357 |
| 40 | 0.328464 | −3.05205 | 0.05458 | −0.94343 | 0.976704 | 0.224472 | −0.46727 | 0.02983 |
| 41 | 0.834862 | −95.2086 | −0.50052 | 0.666703 | 0.526723 | −0.17133 | −0.78287 | −0.01307 |
| 42 | 0.030859 | −41.2233 | −0.82203 | −0.11623 | −0.84447 | −0.01358 | 0.360187 | −0.19387 |
| 43 | 0.296034 | −8.23742 | −0.11192 | −0.62554 | −0.65277 | 0.326463 | 0.685103 | 0.168403 |
| 44 | 0.581883 | −3.4383 | −0.40135 | 0.315852 | −0.8899 | −0.66191 | −0.96063 | −0.55526 |
| 45 | 0.333208 | 43.88146 | −0.20796 | −0.29725 | −0.67873 | 0.708568 | 0.851812 | 0.355068 |
| 46 | 0.238346 | 6.376941 | −0.7567 | 0.187897 | −0.68952 | −0.18341 | 0.980256 | −0.70285 |
| 47 | 0.912175 | 73.38841 | −0.9312 | 0.841231 | 0.34777 | −0.2211 | 0.58207 | −0.02211 |
| 48 | 0.369068 | −34.8207 | 0.301109 | 0.090756 | 0.29972 | −0.37819 | −0.52517 | 0.072262 |
| 49 | 0.212528 | 64.88342 | −0.4139 | −0.04791 | 0.465531 | 0.111519 | −0.86112 | −0.1498 |
| 50 | 0.160148 | −85.423 | 0.534641 | −0.04989 | −0.4893 | 0.74095 | −0.22189 | −0.8834 |
| 51 | 0.749057 | −49.1328 | −0.74339 | −0.17481 | −0.23705 | 0.732668 | −0.4575 | 0.826164 |
| 52 | 0.255044 | 17.32208 | 0.543016 | −0.97461 | 0.323313 | −0.3001 | 0.116816 | −0.22997 |
| 53 | 0.1745 | 68.21819 | −0.98904 | 0.435347 | 0.645522 | −0.73373 | 0.337656 | −0.48331 |
| 54 | 0.470656 | 52.17694 | −0.59815 | −0.71091 | 0.729187 | 0.864254 | 0.273147 | −0.6341 |
| 55 | 0.310409 | 37.14708 | −0.7853 | 0.073549 | −0.49912 | −0.73244 | 0.63285 | −0.52455 |
| 56 | 0.827468 | 56.95808 | −0.3496 | −0.39255 | −0.059 | 0.038534 | −0.68299 | −0.6413 |
| 57 | 0.464294 | −80.1819 | −0.81514 | −0.28034 | 0.130441 | −0.57586 | 0.727999 | −0.15987 |
| 58 | 0.132706 | −94.8056 | −0.7903 | −0.23918 | 0.520924 | 0.780662 | 0.580469 | −0.3904 |
| 59 | 0.509294 | −75.8862 | 0.066942 | 0.027455 | −0.74082 | −0.8264 | −0.45206 | −0.96349 |
| 60 | 0.94982 | 11.5699 | 0.184452 | 0.846016 | 0.537693 | −0.90233 | 0.393911 | 0.79364 |
| 61 | 0.565004 | 5.365117 | 0.936008 | −0.56605 | 0.318884 | 0.109174 | 0.136153 | −0.07432 |
| 62 | 0.9545 | 13.88012 | 0.666869 | −0.27204 | 0.021294 | 0.297903 | 0.02863 | 0.750471 |
| 63 | 0.834355 | 0.299659 | 0.104097 | 0.934179 | −0.01158 | 0.250085 | −0.86356 | −0.15217 |
| 64 | 0.256887 | −97.9072 | −0.30896 | 0.810768 | 0.497421 | −0.67714 | −0.48598 | −0.01496 |
References
- Xiao, G.; He, W.; Chen, P.; Wu, X. Effect of Nd-substitution on the structural, magnetic and magnetocaloric properties of La0.67-xNdxCa0.13Ba0.2MnO3 manganites. J. Magn. Magn. Mater. 2019, 491, 133–142. [Google Scholar] [CrossRef]
- Bahhar, S.; Lemziouka, H.; Boutahar, A.; Bioud, H.; Lassri, H.; Hlil, E.K. Influence of La3+ site substitution on the structural, magnetic and magnetocaloric properties of ZnFe2−xLaxO4 (× = 0.00, 0.001, 0.005 and 0.01) spinel zinc ferrites. Chem. Phys. Lett. 2019, 716, 186–191. [Google Scholar] [CrossRef]
- Xie, H.; Su, W.; Lu, H.; Mo, Z.; Wang, D.; Sun, H.; Tian, L.; Gao, X.; Li, Z.; Shen, J. Enhanced low-field magnetocaloric effect in Nb and Al co-substituted EuTiO3 compounds. J. Mater. Sci. Technol. 2022, 118, 128–135. [Google Scholar] [CrossRef]
- Ayaş, A.O.; Çetin, S.K.; Akça, G.; Akyol, M.; Ekicibil, A. Magnetic refrigeration: Current progress in magnetocaloric properties of perovskite manganite materials. Mater. Today Commun. 2023, 35, 105988. [Google Scholar] [CrossRef]
- Ayadi, F.; Ammar, S.; Nowak, S.; Cheikhrouhou-Koubaa, W.; Regaieg, Y.; Koubaa, M.; Monnier, J.; Sicard, L. Importance of the synthesis and sintering methods on the properties of manganite ceramics: The example of La0.7Ca0.3MnO3. J. Alloys Compd. 2018, 759, 52–59. [Google Scholar] [CrossRef]
- Wang, G.F.; Zhao, Z.R.; Li, L.R.; Zhang, X.F. Effect of non-stoichiometry on the structural, magnetic and magnetocaloric properties of La0.67Ca0.33Mn1 + δO3 manganites. J. Magn. Magn. Mater. 2016, 397, 198–204. [Google Scholar] [CrossRef]
- Zhang, Y.; Xu, P.; Zhu, J.; Yan, S.; Zhang, J.; Li, L. The emergence of considerable room temperature magnetocaloric performances in the transition metal high-entropy alloys. Mater. Today Phys. 2023, 32, 101031. [Google Scholar] [CrossRef]
- Zhang, Y.; Ying, J.; Gao, X.; Mo, Z.; Shen, J.; Li, L. Exploration of the rare-earth cobalt nickel-based magnetocaloric materials for hydrogen liquefaction. J. Mater. Sci. Technol. 2023, 159, 163–169. [Google Scholar] [CrossRef]
- Alqahtani, A.; Saliu, S.; Owolabi, T.O.; Aldhafferi, N.; Almurayh, A.; Oyeneyin, O.E. Modeling the magnetic cooling efficiency of spinel ferrite magnetocaloric compounds for magnetic refrigeration application using hybrid intelligent computational methods. Mater. Today Commun. 2022, 33, 104310. [Google Scholar] [CrossRef]
- Sadaqat, A.; Almessiere, M.; Slimani, Y.; Guner, S.; Sertkol, M.; Albetran, H.; Baykal, A.; Shirsath, S.E.; Ozcelik, B.; Ercan, I. Structural, optical and magnetic properties of Tb3 + substituted Co nanoferrites prepared via sonochemical approach. Ceram. Int. 2019, 45, 22538–22546. [Google Scholar] [CrossRef]
- Rathi, P.L.; Deepa, S. Structural, magnetic, thermal and optical properties of Sn2+ cation doped magnetite nanoparticles. Ceram. Int. 2020, 46, 2969–2978. [Google Scholar] [CrossRef]
- Christopher, B.; Rao, A.; Nagaraja, B.S.; Prasad, K.S.; Okram, G.S.; Sanjeev, G.; Petwal, V.C.; Verma, V.P.; Dwivedi, J.; Poornesh, P. Correlation between structural and transport properties of electron beam irradiated PrMnO3 compounds. Solid State Commun. 2018, 270, 30–37. [Google Scholar] [CrossRef]
- Zhang, Y. Review of the structural, magnetic and magnetocaloric properties in ternary rare earth RE2T2X type intermetallic compounds. J. Alloys Compd. 2019, 787, 1173–1186. [Google Scholar] [CrossRef]
- Sarlar, K.; Tekgül, A.; Kucuk, I. Magnetocaloric properties in a FeNiGaMnSi high entropy alloy. Curr. Appl. Phys. 2020, 20, 18–22. [Google Scholar] [CrossRef]
- Pashchenko, G.G.L.A.V.; Liedienov, N.A.; Pashchenko, V.P.; Prokopenko, V.K.; Burhovetskii, V.V.; Voznyak, A.V.; Fesych, I.V.; Tatarchuk, D.D.; Didenko, Y.V.; Gudymenko, A.I.; et al. Modification of multifunctional properties of the magneto-resistive La0.6Sr0.15Bi0.15Mn1.1−xBxO3−Δ ceramics when replacing manganese with 3d-Ions of Cr, Fe, Co, Ni. J. Alloys Compd. 2018, 767, 1117–1125. [Google Scholar] [CrossRef]
- Zheng, Z.G.; Chen, X.L.; Wang, H.Y.; Da, S.; Wang, G.; Qiu, Z.G.; Zeng, D.C.; Xia, Q.B. Giant magnetocaloric effects of MnNiSi-based high-entropy alloys near room temperature. J. Alloys Compd. 2023, 966, 171483. [Google Scholar] [CrossRef]
- Uporov, S.A.; Estemirova, S.K.; Sterkhov, E.V.; Balyakin, I.A.; Rempel, A.A. Intermetallics Magnetocaloric effect in ScGdTbDyHo high-entropy alloy: Impact of synthesis route. Intermetallics 2022, 151, 107678. [Google Scholar] [CrossRef]
- Wang, X.; Ma, Y.; Zhang, Z. Magnetic properties and magnetocaloric effect (MCE) in the rare-earths (RE) based RE Cu2Si2 (RE = Nd and Pr) compounds. Solid State Commun. 2022, 345, 114696. [Google Scholar] [CrossRef]
- Yang, Y.; Zhang, Y.; Xu, X.; Geng, S.; Hou, L.; Li, X. Magnetic and magnetocaloric properties of the ternary cadmium based intermetallic compounds of Gd2Cu2Cd and Er2Cu2Cd. J. Alloys Compd. 2017, 692, 665–669. [Google Scholar] [CrossRef]
- Yuan, Y.; Wu, Y.; Tong, X.; Zhang, H.; Wang, H.; Liu, X.; Ma, L.; Suo, H.; Lu, Z. Rare-earth high-entropy alloys with giant magnetocaloric effect. Acta Mater. 2017, 125, 481–489. [Google Scholar] [CrossRef]
- Zhang, Y.; Li, H.; Guo, D.; Ren, Z.; Wilde, G. Cryogenic magnetic properties in the pyrochlore RE2TiMnO7 (RE = Dy and Ho) compounds. Ceram. Int. 2018, 44, 15681–15685. [Google Scholar] [CrossRef]
- Huang, G.B.; Chen, L. Convex incremental extreme learning machine. Neurocomputing 2007, 70, 3056–3062. [Google Scholar] [CrossRef]
- Huang, G.B.; Zhu, Q.Y.; Siew, C.K. Extreme learning machine: Theory and applications. Neurocomputing 2006, 70, 489–501. [Google Scholar] [CrossRef]
- Oyeneyin, O.E.; Obadawo, B.S.; Olanrewaju, A.A.; Owolabi, T.O.; Gbadamosi, F.A.; Ipinloju, N.; Modamori, H.O. Predicting the bioactivity of 2- alkoxycarbonylallyl esters as potential antiproliferative agents against pancreatic cancer (MiaPaCa-2) cell lines: GFA-based QSAR and ELM-based models with molecular docking. J. Genet. Eng. Biotechnol. 2021, 19, 1–15. [Google Scholar] [CrossRef]
- Sulaiman, S.M.; Jeyanthy, P.A.; Devaraj, D.; Shihabudheen, K.V. A novel hybrid short-term electricity forecasting technique for residential loads using Empirical Mode Decomposition and Extreme Learning Machines. Comput. Electr. Eng. 2022, 98, 107663. [Google Scholar] [CrossRef]
- Owolabi, T.O.; Gondal, M.A. Development of hybrid extreme learning machine based chemo-metrics for precise quantitative analysis of LIBS spectra using internal reference pre-processing method. Anal. Chim. Acta 2018, 1030, 33–41. [Google Scholar] [CrossRef]
- Pi, P.; Lima, D. International Journal of Cognitive Computing in Engineering Gray level co-occurrence matrix and extreme learning machine for COVID-19 diagnosis. Int. J. Cogn. Comput. Eng. 2021, 2, 93–103. [Google Scholar]
- Owolabi, T.O. Extreme learning machine and swarm- based support vector regression methods for predicting crystal lattice parameters of pseudo-cubic/cubic perovskites Extreme learning machine and swarm-based support vector regression methods for predicting crystal lat. J. Appl. Phys. 2020, 127, 245107. [Google Scholar] [CrossRef]
- Chen, H.; Tan, C.; Lin, Z. Spectrochimica Acta Part A: Molecular and Biomolecular Spectroscopy Ensemble of extreme learning machines for multivariate calibration of near-infrared spectroscopy. Spectrochim. Acta Part A Mol. Biomol. Spectrosc. 2020, 229, 117982. [Google Scholar] [CrossRef] [PubMed]
- Metibemu, D.S.; Oyeneyin, O.E.; Omotoyinbo, D.E.; Adeniran, O.Y.; Metibemu, A.O.; Oyewale, M.B. Molecular Docking and Quantitative Structure Activity Relationship for the Identification of Novel Phyto-inhibitors of Matrix Metalloproteinase-2. Sci. Lett. 2020, 8, 61–68. [Google Scholar]
- Obadawo, T.O.O.B.S.; Oyeneyin, O.E.; Metibemu, H.O.D.S.; Ipinloju, N.; Fagbohungbe, K.H.; Olatoye, V.O. Investigation of the Anticancer Potential of 2-alkoxycarbonylallyl Esters Against Metastatic Murine Breast Cancer Line 4T1 Targeting the EGFR: A Combined Molecular Docking, QSAR, and Machine Learning Approach. Lett. Drug Des. Discov. 2022, 28, 1–31. [Google Scholar] [CrossRef]
- Owolabi, T.O. Modeling the magnetocaloric effect of manganite using hybrid genetic and support vector regression algorithms. Phys. Lett. A 2019, 383, 1782–1790. [Google Scholar] [CrossRef]
- Owolabi, T.O.; Akande, K.O.; Olatunji, S.O.; Aldhafferi, N.; Alqahtani, A. Support Vector Regression Ensemble for Effective Modeling of Magnetic Ordering Temperature of Doped Manganite in Magnetic Refrigeration. J. Low Temp. Phys. 2019, 195, 179–201. [Google Scholar] [CrossRef]
- Owolabi, T.O.; Akande, K.O.; Olatunji, S.O.; Aldhafferi, N.; Alqahtani, A. Ensemble-Based Support Vector Regression with Gravitational Search Algorithm Optimization for Estimating Magnetic Relative Cooling Power of Manganite Refrigerant in Magnetic Refrigeration Application. J. Supercond. Nov. Magn. 2019, 32, 2107–2118. [Google Scholar] [CrossRef]
- Owolabi, T.O.; Akande, K.O.; Olatunji, S.O.; Alqahtani, A.; Aldhafferi, N. Incorporation of GSA in SBLLM-based neural network for enhanced estimation of magnetic ordering temperature of manganite. J. Intell. Fuzzy Syst. 2017, 33, 1225–1233. [Google Scholar] [CrossRef]
- Owolabi, T.O. Modeling magnetocaloric effect of doped EuTiO3 perovskite for cooling technology using swarm intelligent based support vector regression computational method. Mater. Today Commun. 2023, 36, 106688. [Google Scholar] [CrossRef]
- Agbi, J.I.; Owolabi, T.O.; Abajiigin, D.D. Exploration and quantification of magnetocaloric effect in EuTiO3 perovskite using extreme learning machine intelligent computational method. Mater. Today Commun. 2023, 37, 107297. [Google Scholar] [CrossRef]
- Huérfano-Maldonado, Y.; Mora, M.; Vilches, K.; Hernández-García, R.; Gutiérrez, R.; Vera, M. A comprehensive review of extreme learning machine on medical imaging. Neurocomputing 2023, 556, 126618. [Google Scholar] [CrossRef]
- Darwish, A.A.A.; Hanafy, T.A.; Attia, A.A.; Habashy, D.M. Optoelectronic performance and artificial neural networks (ANNs) modeling of n-InSe/p-Si solar cell. Superlattices Microstruct. 2015, 83, 299–309. [Google Scholar] [CrossRef]
- Owolabi, T.O.; Amiruddin, M.; Rahman, A. Prediction of Band Gap Energy of Doped Graphitic Carbon Nitride Using Genetic Algorithm-Based Support Vector Regression and Extreme Learning Machine. Symmetry 2021, 13, 411. [Google Scholar] [CrossRef]
- Souiyah, M.; Owolabi, T.O.; Saliu, S.; Qahtan, T.F.; Aldha, N.; Alqahtani, A. Specific Surface Area Characterization of Spinel Ferrite Nanostructure Based Compounds for Photocatalysis and Other Applications Using Extreme Learning Machine Method. Math. Probl. Eng. 2022, 2022, 1259131. [Google Scholar] [CrossRef]
- Liu, Z.F.; Li, L.L.; Tseng, M.L.; Lim, M.K. Prediction short-term photovoltaic power using improved chicken swarm optimizer—Extreme learning machine model. J. Clean. Prod. 2020, 248, 119272. [Google Scholar] [CrossRef]
- Hua, L.; Zhang, C.; Peng, T.; Ji, C.; Shahzad, M. Integrated framework of extreme learning machine (ELM) based on improved atom search optimization for short-term wind speed prediction. Energy Convers. Manag. 2022, 252, 2021. [Google Scholar] [CrossRef]
- Oke, W.A.; Aldhafferi, N.; Saliu, S.; Owolabi, T.O.; Alqahtani, A.; Almurayh, A.; Qahtan, T.F. Modeling the magnetocaloric effect of spinel ferrites for magnetic refrigeration technology using extreme learning machine and genetically hybridized support vector regression computational methods. Cogent Eng. 2023, 10, 2257955. [Google Scholar] [CrossRef]
- Weise, B.; Krautz, M.; Mikhailova, A.; Kolchugina, N. Magnetocaloric prospects of mutual substitutions of rare-earth elements in pseudobinary Tb1−xHoxNi2 compositions (× = 0.25–0.75). J. Alloys Compd. 2021, 886, 161295. [Google Scholar]
- Jin, F.; Pang, C.M.; Wang, X.M.; Yuan, C.C. The role of rare earth elements in tailorable thermal and magnetocaloric properties of RE-Co-Al (RE = Gd, Tb, and Dy) metallic glasses. J. Non-Cryst. Solids 2023, 600, 121992. [Google Scholar] [CrossRef]
- Lu, S.F.; Wang, J.; Du, Y.S.; Li, L.; Zhao, J.T.; Rao, G.H. Effect of confguration entropy on magnetocaloric effect of rare earth high-entropy alloy. J. Alloys Compd. 2021, 874, 159918. [Google Scholar] [CrossRef]
- Gu, Y.; Wang, X.; Li, S.; Ying, J.; Zhang, Y. Direct and inverse magnetocaloric effects in the antiferromagnetic rare earth (RE) rich RE6Ni2.25Al0.75 (RE = Dy, Ho and Er) compounds. J. Alloys Compd. 2023, 960, 170918. [Google Scholar] [CrossRef]
- Synoradzki, K. Low-temperature magnetic and magnetocaloric properties of orthorhombic DyNiSn. Phys. B Condens. Matter. 2023, 669, 415300. [Google Scholar] [CrossRef]




| Parameter | RCP (J/kg) | EC (J/kg/K) | Field (T) | X | N | |||
|---|---|---|---|---|---|---|---|---|
| Mean | 204.1542 | 7.9895 | 3.5526 | 1.9737 | 65.3947 | 1.6842 | 67.0395 | 1.2895 |
| Maximum | 625.5000 | 20.4000 | 5.0000 | 12.0000 | 94.0000 | 7.0000 | 109.0000 | 5.0000 |
| Standard deviation | 167.9782 | 4.6119 | 1.5888 | 2.4549 | 29.5750 | 1.5957 | 30.3850 | 0.9560 |
| Minimum | 6.0000 | 0.4000 | 1.0000 | 1.0000 | 0.0000 | 0.0000 | 0.0000 | 0.0000 |
| Correlation coefficient | 1.0000 | 0.7889 | 0.5973 | 0.0279 | −0.1367 | −0.1342 | −0.2553 | −0.0534 |
| Training | Testing | |||||
|---|---|---|---|---|---|---|
| CC | MAE | RMSE | CC | MAE | RMSE | |
| SN-SIL-IR | 0.9962 | 3.8065 | 14.9860 | 0.9462 | 28.9942 | 36.9176 |
| SG-SIL-IR | 0.0312 | 149.4238 | 179.4843 | −0.3815 | 103.0474 | 121.2314 |
| SN-SIL-EC | 0.8812 | 56.5886 | 79.3505 | 0.8374 | 53.4394 | 82.2757 |
| SG-SIL-EC | 0.8278 | 72.8236 | 94.1622 | 0.9314 | 38.5509 | 72.9599 |
| Percentage improvement of SN-SIL-IR over SG-SIL-IR | 96.8728 | 97.4526 | 91.6505 | 140.3151 | 71.8632 | 69.5478 |
| Percentage improvement of SN-SIL-IR over SN-SIL-EC | 11.5449 | 93.2735 | 81.1141 | 11.5014 | 45.7438 | 55.1294 |
| Percentage improvement of SN-SIL-IR over SG-SIL-EC | 16.9046 | 94.7731 | 84.0849 | 1.5578 | 24.7898 | 49.4002 |
| Percentage improvement of SN-SIL-EC over SG-SIL-IR | 96.4646 | 62.1288 | 55.7897 | 145.5546 | 48.1409 | 32.1334 |
| Percentage improvement of SG-SIL-EC over SG-SIL-IR | 96.2366 | 51.2637 | 47.5374 | 140.9531 | 62.5891 | 39.8177 |
| Compound | Measured RCP (J/kg) | Field (T) | SN-SIL-IR | Absolute Error | SG-SIL-IR | Absolute Error | SN-SIL-EC | Absolute Error | SG-SIL-EC | Absolute Error |
|---|---|---|---|---|---|---|---|---|---|---|
| DyAl2 | 397.3 [49] | 2 | 397.3 | 0.0 | 189.9 | 207.4 | 295.5 | 101.8 | 204.9 | 192.4 |
| Dy2Cu2Cd | 118.0 [46] | 2 | 118.0 | 0.0 | 189.9 | 71.9 | 155.1 | 37.1 | 138.8 | 20.8 |
| DyAl2 | 118.1 [49] | 1 | 118.1 | 0.0 | 189.9 | 71.8 | 63.3 | 54.8 | 96.4 | 21.7 |
| DyCu2 | 198.6 [49] | 5 | 198.6 | 0.0 | 235.3 | 36.7 | 259.5 | 60.9 | 270.2 | 71.6 |
| Dy2Cr2C3 | 315.0 [49] | 5 | 315.0 | 0.0 | 244.3 | 70.7 | 399.3 | 84.3 | 391.1 | 76.1 |
| DyNiSn | 50.0 [49] | 3 | 50.0 | 0.0 | 189.9 | 139.9 | 97.9 | 47.9 | 41.9 | 8.1 |
| Dy2Cu2Cd | 316 [49] | 5 | 375.0 | 59.0 | 189.9 | 126.1 | 432.6 | 116.6 | 400.0 | 84.0 |
| DyGa | 92.8 [49] | 2 | 92.8 | 0.0 | 189.9 | 97.1 | 53.6 | 39.2 | 60.6 | 32.2 |
| Dy12Co7 | 299.0 [49] | 5 | 299.0 | 0.0 | 391.4 | 92.4 | 257.1 | 41.9 | 266.2 | 32.8 |
| Dy3Co | 625.5 [49] | 5 | 625.5 | 0.0 | 235.4 | 390.1 | 444.3 | 181.2 | 403.0 | 222.5 |
| DyB2 | 610.0 [49] | 5 | 610.0 | 0.0 | 189.8 | 420.2 | 640.7 | 30.7 | 480.9 | 129.1 |
| Dy12Co7 | 83.0 [49] | 2 | 83.0 | 0.0 | 414.7 | 331.7 | 92.6 | 9.6 | 78.8 | 4.2 |
| DyGa | 381.9 [49] | 5 | 381.9 | 0.0 | 189.9 | 192.0 | 179.0 | 202.9 | 192.8 | 189.1 |
| Dy2Ni2In | 130.0 [49] | 5 | 130.0 | 0.0 | 189.9 | 59.9 | 180.4 | 50.4 | 196.4 | 66.4 |
| Dy2Ni2In | 21.0 [49] | 2 | 21.0 | 0.0 | 189.9 | 168.9 | 20.4 | 0.6 | 21.6 | 0.6 |
| DyNiSi2 | 58.0 [49] | 5 | 58.0 | 0.0 | 175.8 | 117.8 | 56.4 | 1.6 | 15.5 | 42.5 |
| Dy2Cu2Cd | 434.0 [46] | 5 | 375.0 | 59.0 | 189.9 | 244.1 | 432.6 | 1.4 | 400.0 | 34.0 |
| DyFeAl | 446.0 [47] | 5 | 446.0 | 0.0 | 187.0 | 259.0 | 180.4 | 265.6 | 196.4 | 249.6 |
| Dy2Cu2In | 409.0 [46] | 5 | 409.0 | 0.0 | 189.9 | 219.1 | 379.1 | 29.9 | 385.0 | 24.0 |
| DyNiSb | 58.0 [49] | 3 | 58.0 | 0.0 | 189.9 | 131.9 | 99.9 | 41.9 | 74.9 | 16.9 |
| DyNi4Si | 264.0 [49] | 5 | 264.0 | 0.0 | 188.0 | 76.0 | 279.5 | 15.5 | 316.7 | 52.7 |
| DyCuAl | 423.0 [45] | 5 | 423.0 | 0.0 | 178.9 | 244.1 | 411.1 | 11.9 | 543.8 | 120.8 |
| Dy2CoGa3 | 252.0 [49] | 5 | 252.0 | 0.0 | 189.7 | 62.3 | 272.2 | 20.2 | 297.7 | 45.7 |
| DyCuAl | 150.0 [45] | 2 | 150.0 | 0.0 | 186.8 | 36.8 | 236.3 | 86.3 | 228.0 | 78.0 |
| DyNiSn | 22.0 [49] | 2 | 22.0 | 0.0 | 189.9 | 167.9 | 33.3 | 11.3 | 39.4 | 17.4 |
| Dy2Co2Ga | 152.0 [46] | 5 | 152.0 | 0.0 | 189.7 | 37.7 | 180.9 | 28.9 | 196.8 | 44.8 |
| DyNi4Si | 31.0 [49] | 1 | 31.0 | 0.0 | 189.6 | 158.6 | 40.0 | 9.0 | 32.3 | 1.3 |
| DyNiSi3 | 72.0 [49] | 5 | 72.0 | 0.0 | 180.3 | 108.3 | 168.1 | 96.1 | 174.7 | 102.7 |
| Dy2Ni3Si5 | 120.0 [49] | 5 | 120.0 | 0.0 | 189.7 | 69.7 | 188.1 | 68.1 | 197.6 | 77.6 |
| DyNiSb | 28.0 [49] | 2 | 28.0 | 0.0 | 189.9 | 161.9 | 62.6 | 34.6 | 65.6 | 37.6 |
| DyNiSn | 130.0 [49] | 5 | 130.0 | 0.0 | 189.9 | 59.9 | 191.7 | 61.7 | 200.2 | 70.2 |
| DyNiSi | 133.0 [49] | 2 | 145.6 | 12.6 | 189.9 | 56.9 | 123.3 | 9.7 | 255.5 | 122.5 |
| DyB2 | 193.0 [49] | 2 | 112.5 | 80.5 | 189.9 | 3.1 | 169.3 | 23.7 | 144.1 | 48.9 |
| Dy2Cu2Cd | 87.0 [46] | 2 | 118.0 | 31.0 | 189.9 | 102.9 | 155.1 | 68.1 | 138.8 | 51.8 |
| Dy2Cu2In | 133.0 [46] | 2 | 148.7 | 15.7 | 183.9 | 50.9 | 155.1 | 22.1 | 138.8 | 5.8 |
| DyCoNi | 360.7 [8] | 5 | 326.6 | 34.0 | 187.0 | 173.6 | 253.7 | 107.0 | 261.1 | 99.6 |
| DyNiSn | 6.0 [49] | 1 | 12.9 | 6.9 | 189.9 | 183.9 | 21.7 | 15.7 | 9.5 | 3.5 |
| Dy2Co2Ga | 40.0 [46] | 2 | 17.7 | 22.3 | 189.9 | 149.9 | 78.4 | 38.4 | 68.4 | 28.4 |
| Mean absolute percentage error (MAPE) | 8.4 | 140.9 | 56.0 | 66.5 | ||||||
Disclaimer/Publisher’s Note: The statements, opinions and data contained in all publications are solely those of the individual author(s) and contributor(s) and not of MDPI and/or the editor(s). MDPI and/or the editor(s) disclaim responsibility for any injury to people or property resulting from any ideas, methods, instructions or products referred to in the content. |
© 2024 by the author. Licensee MDPI, Basel, Switzerland. This article is an open access article distributed under the terms and conditions of the Creative Commons Attribution (CC BY) license (https://creativecommons.org/licenses/by/4.0/).
Share and Cite
Alqahtani, A. Single Hidden Layer Intelligent Approach to Modeling Relative Cooling Power of Rare-Earth-Transition-Metal-Based Refrigerants for Sustainable Magnetic Refrigeration Application. Sustainability 2024, 16, 1542. https://doi.org/10.3390/su16041542
Alqahtani A. Single Hidden Layer Intelligent Approach to Modeling Relative Cooling Power of Rare-Earth-Transition-Metal-Based Refrigerants for Sustainable Magnetic Refrigeration Application. Sustainability. 2024; 16(4):1542. https://doi.org/10.3390/su16041542
Chicago/Turabian StyleAlqahtani, Abdullah. 2024. "Single Hidden Layer Intelligent Approach to Modeling Relative Cooling Power of Rare-Earth-Transition-Metal-Based Refrigerants for Sustainable Magnetic Refrigeration Application" Sustainability 16, no. 4: 1542. https://doi.org/10.3390/su16041542
APA StyleAlqahtani, A. (2024). Single Hidden Layer Intelligent Approach to Modeling Relative Cooling Power of Rare-Earth-Transition-Metal-Based Refrigerants for Sustainable Magnetic Refrigeration Application. Sustainability, 16(4), 1542. https://doi.org/10.3390/su16041542

