Computer-Aided Planning for Land Development of Post-Mining Degraded Areas
Abstract
1. Introduction
1.1. Research Context and Importance
- Risk reduction, achieved by the RRA (risk reduction assessment) component;
- Cost–benefit parameters, achieved by the CBA (cost–benefit assessment) component;
- Soft (intangible) factors, achieved by the QCA (qualitative criteria assessment) component.
- Specification of revitalized heap properties;
- Analysis of the current heap status concerning the inherent risk (RRA) and initial financial (CBA) and non-financial (QCA) parameters;
- Formulating several potential revitalization alternatives for consideration;
- Analysis of the planned status for each alternative, assuming implementation with respect to the residual risk (RRA) and financial (CBA) and non-financial (QCA) parameters;
- Preparing aggregated results of these analyses for decision-makers;
- Selection of the target revitalization alternative for implementation.
1.2. Research Motivation, Questions, Objectives
- How can we specify heap properties in a way that is both necessary and sufficient for analysts to identify risk factors as well as economic and non-economic limitations?
- How can we formulate revitalization alternatives?
- How can we identify key information related to risk factors as well as financial and non-financial factors as the input for decision making?
- 4.
- How can we provide information to decision-makers?
- 5.
- How can we structure the decision process, the outcome of which is the selection of the target revitalization activities?
1.3. Current State of the Research Field
- Risk management methods/software tools to be applied in the revitalization of post-industrial objects/areas, ecological risk, and other related risks (e.g., geological);
- Cost–benefit assessment, qualitative criteria assessment;
- Assessment methods of revitalization activities, revitalization decision support.
- “Interoperable EU Risk Management Framework”: The authors describe and evaluate the interoperability features of 18 recognized risk management frameworks and methods, using a four-level interoperability scale. Detailed features of each risk were evaluated, such as asset or scenario-based, quantitative/qualitative character, asset taxonomy, and valuation, using catalogs of threat, vulnerability, measures, and residual risk level calculation; these features were considered when designing the SUMAD RMT/RRA module, interpreted in the revitalization domain.
- “Interoperable EU Risk Management Toolbox”: This is ENISA’s solution to address interoperability issues related to the use of information security RM methods. The toolbox facilitates the smooth integration of various RM methods in an organization’s environment, allowing a common understanding of risks and reporting interoperable risk assessment results to the community and competent authorities. The “consequence/probability matrix” method is used in this domain. The toolbox is equipped with libraries facilitating the interpretation and mapping of risk parameters.
- Problem formulation (consideration of endpoints, stressors, or ecological effects) and elaboration of the analysis plan; assessment endpoints include protected environmental values, defined by an ecological object and its properties;
- An analysis focused on the characterization of exposure and ecological effects;
- Risk characterization and summary;
- Risk management and communication.
- To select the appropriate options on the strategic or operational level;
- To make decisions based on risk, that is, whether to mitigate a certain risk, which option is the best to treat a given risk case (the most relevant application to SUMAD RMT), and which risk treatment option is the best—a short- or long-term option.
- Environmental factors: visual impacts, wildlife impacts, land use intensity, depletion of natural resources, reflection effects, and waste management;
- Technical factors: the vicinity of the PV installation to power lines, available sunlight hours, restrictions due to ground slope, and solar resources;
- Economic factors related to technical issues, land use, and others.
2. Materials and Methods
2.1. Computer-Aided Tool Development
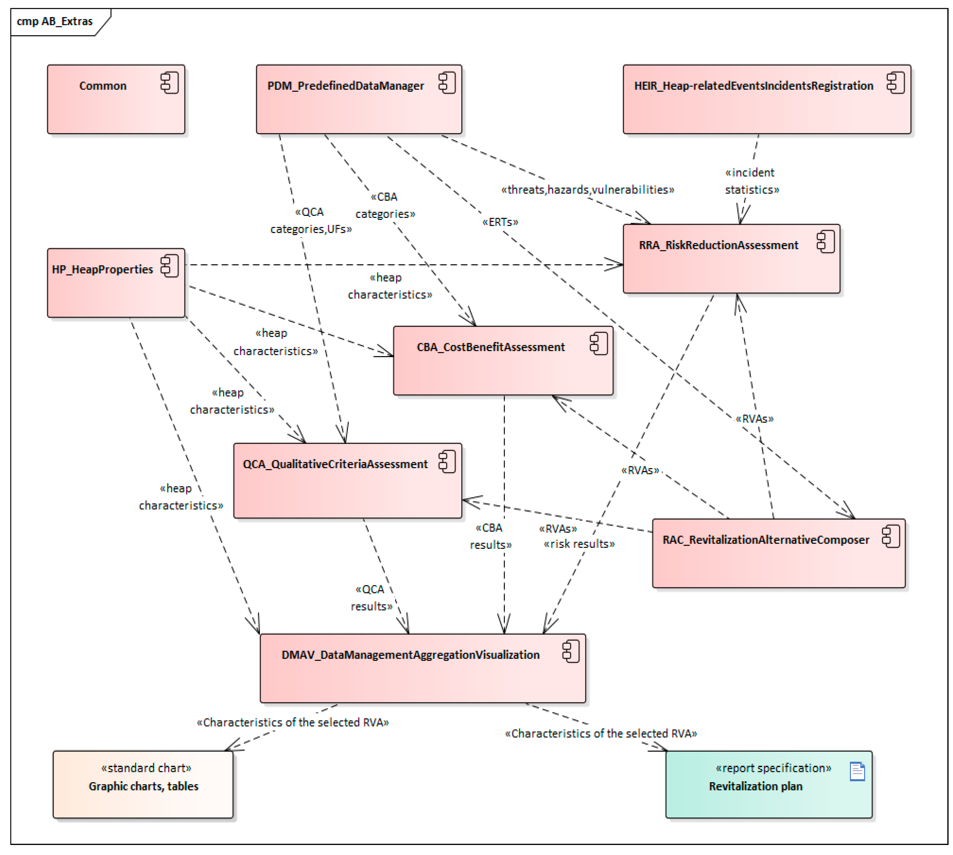
- “Heaps may pose various risks to their environment, particularly to people living in the surrounding areas. These risks should be properly analyzed and mitigated by proper revitalization activities”.The RRA module of SUMAD RMT assists in managing risk related to the heap and its environment and to the proposed revitalization activities, addressing Research Question 3.
- “Heaps generate different costs and sometimes, especially after their revitalization, certain benefits”.Identifying and planning these costs and benefits are facilitated by the CBA module of SUMAD RMT. Commonly used financial indicators are also implemented within the module, addressing Research Question 3.
- “Heaps are burdensome on the environment and for people living in surrounding areas. Many diversified issues are challenging to express as risk or financial categories, having a social, political, and psychological character, among others”.These intangible factors are assessed with the use of the QCA module of SUMAD RMT, addressing Research Question 3.
- “These complex multidirectional analyses (RRA, CBA, QCA) should be referenced to the unified heap specification, which embraces the extensive and diversified set of parameters characterizing the revitalized object and its environment (localization, owners, morphology, geology, pollutants, etc.)”.The HP (heap property) module of the tool provides this information, addressing Research Question 1.
- “During the revitalization process, a package of diversified ERTs (elementary revitalization techniques) should be applied. Decision-makers can define several packages of ERTs called revitalization alternatives (RVAs) in this paper. These RVAs are subjects of the RRA, CBA, and QCA analyses”.To manage the RVAs effectively, the RAC module (revitalization alternative composer) is designed, addressing Research Question 2.
- “The number of terms related to the analyses that lead to the selection of the target RVA (threats/hazards, vulnerabilities, consequences, elementary revitalization techniques, costs–benefits categories, QCA categories) is substantial, and it would be troublesome for decision-makers to define them each time manually, ad hoc”.The PDM (predefined data manager) knowledge base is established, addressing common issues for Research Questions 2, 3, and 4.
- “The results obtained from RRA, QCA, and CBA analyses are relatively complicated. They should be aggregated and properly presented to decision-makers”.The DMAV (data management, aggregation, and visualization) software module aids in organizing input information for decision-makers, addressing Research Questions 2, 3, and 5.
- “Assessments of risk factors (likelihood, consequences) during the risk analysis (RRA) are burdened by uncertainty. To reduce this uncertainty and to increase the accuracy of the analyses, a historical database that includes past heap incidents may be very helpful”.This is aided by the HEIR (heap-related events and incidents registration) module, addressing Research Question 3.
- The above basic modules and their users should be properly managed.The common module assists in administration, user access control, management, and reporting functionalities.
- Decisions aiming at the selection of the target revitalization alternative for implementation are made manually according to the SUMAD project assumptions. No dedicated functionality aiding the decision process, like the AHP tool, for example, is built into the SUMAD RMT. However, decision-makers can use all analysis results (detailed and aggregated) in the informal decision process. Decision-makers work iteratively, modifying unsatisfactory alternatives and reanalyzing them until the set of reasonable alternatives is formulated and the selection of the target one is possible. The revitalization plan is generated on request at any time. All these issues concern Research Questions 4 and 5.

2.2. Computer-Aided Tool Validation
- Establishing the revitalization project, recognizing the revitalized waste dump, and identifying past revitalization activities;
- Initial RRA, CBA, and QCA analyses to identify the starting point of the revitalization plan;
- Formulating the proposed revitalization alternatives;
- Assessing the composed revitalization alternatives regarding risk, financial, and non-financial factors;
- Manual decision making based on the results of assessments.
- RSn means risk scenario (discussed below), implied by the given sentence of the heap description.
- ERTm means elementary revitalization technique (discussed below), related to the given sentence of the heap description. Each revitalization alternative (RVA) includes a set of ERTs.
- Area: 90 [ha];
- Average angle of slope: from 1:3 to 1:6;
- Height: ca. 30 [m];
- Volume: 30 million [m3].
- Wind: 2.0–5.3 [m/s], with the dominant wind direction being south;
- Rainfall: 630 [mm], with oversized rain during the summer {RS2}, {RS7};
- Insolation: 1060 to 1110 [kWh/m2];
- Temperature: 8.1 [°C]; in this region, a high amplitude of annual temperatures is observed {RS1}.
- Leveling of degraded areas, concrete production {ERT1} (elementary revitalization technique, explained further, derived from this sentence);
- Ad hoc partial afforestation {ERT2};
- Soil cleaning {ERT3}.
- It is possible to add or replace the ERTs in alternatives to enrich their application properties, reduce risk, raise social perception, modify costs, etc.;
- It is necessary to reassess risk and financial and non-financial parameters after the modification of an alternative;
- It is possible to compose quite new alternatives (e.g., compromise) because the currently considered alternatives are not viable.
- Likelihood is assessed with the use of four levels: Nearly impossible (=1), Low (=2), High (=3), Almost certain (=4); levels have their frequency interpretations.
- Consequences are assessed with the use of four levels as well: Negligible (=1), Low (=2), High (=3), Critical (=4); levels have their loss interpretations.
- RV from 1 to 4 is “Acceptable” risk—it will be marked green in the risk matrix;
- RV = 6 or 8 or 9 is “Tolerable” (usually monitored)—marked yellow;
- RV = 12 or 16 is “Not acceptable” (should be mitigated)—marked red.
- RVA0 “Do nothing further”, serving as the reference point;
- RVA1 “Energy production based on PV technology and wind turbines”;
- RVA2 “Simple greenery”;
- RVA3 “Active recreation”;
- RVA4 “Heap liquidation by using the heap material elsewhere”.
- RS1 <Cyclic heating, Surface erosion> ⇒ Heap surface deformation;
- RS2: <Oversized rain, Splash erosion> ⇒ Slope deformation;
- RS3 <Settlement, Low geotechnical parameters> ⇒ Instable heap surface;
- RS4 <Quads racing, Uncontrolled access> ⇒ Slope instability, Landslides, Human casualties;
- RS5 <Smoldering, Possible spontaneous combustion from coal> ⇒ Detrimental odors and a nuisance to nearby residents;
- RS6 <Coal theft, Coal availability> ⇒ Uncontrolled destruction of slopes or surface,
- RS7 <Cyclic wetting, Underground water suffusion> ⇒ Subsidence basins around the heap, Increased soil moisture, Increased 1st aquifer;
- RS8 <Toxic materials, Underground water suffusion> ⇒ Landfill leachate containing dangerous substances, Groundwater pollution;
- RS9 <Spontaneous combustion, Possible spontaneous combustion from coal> ⇒ Burning down the buildings around the heap.
- ERTs used to reduce inherent risk, to improve the heap property—generally to prepare the heap for subsequent revitalization activities; it is assumed that they are common for all RVAs here (a simplification);
- ERTs specifying the planned revitalization applications usable for people, the environment, and businesses (planned land use);
- ERTs supplementing the planned revitalization applications (should be implemented to reduce risk related to the previous ones and be auxiliary for them).
| ERT | Influenced RS | Elementary Revitalization Techniques |
|---|---|---|
| ||
| ERT1 | Reducing the heap volume (by ca. 10% and using this material for leveling external degraded areas and concrete production) | |
| ERT2 | Forest (partial afforestation) | |
| ERT3 | Soil cleaning (experimental) | |
| ||
| ERT4 | RS5, RS6, RS9 | Coal recovery (from the eastern slope) |
| ERT5 | RS4, RS6 | Fence (and access control) |
| ERT6 | RS8 | Pollution elimination (permanent control of toxic substances release) |
| ERT7 | RS8, RS3 | Soil cleaning, ground improvement |
| ERT8 | RS2 | Revegetation (afforestation) |
| ERT9 | RS7 | General improvement of hydraulic conditions (drainage, flow management, pipelines) |
| ERT10 | RS2 | Reprofiling slopes (and monitoring them) |
| ||
| ERT1-1 | Photovoltaic (PV) installation (on the south slope) | |
| ERT1-2 | Wind turbines (on the top area of the heap) | |
| ||
| ERT1-3 | Reprofiling slopes (profiling and reinforcing slopes for PV installation) | |
| ERT1-4 | Reinforced foundations for wind turbines and other building facilities | |
| ERT1-5 | Establishing technical infrastructure (roads, media, buildings, …) for energy production facilities | |
| ERT1-6 | Energy network, equipment | |
| ERT1-7 | Greenery around | |
| ERT | Influenced RS | Elementary Revitalization Techniques |
|---|---|---|
| ||
| ERT1 | Reducing the heap volume (by ca. 10% and using this material for leveling external degraded areas and concrete production) | |
| ERT2 | Forest (partial afforestation) | |
| ERT3 | Soil cleaning (experimental) | |
| ||
| ERT4 | RS5, RS6, RS9 | Coal recovery (from the eastern slope) |
| ERT5 | RS4, RS6 | Fence (and access control) |
| ERT6 | RS8 | Pollution elimination (permanent control of toxic substances release) |
| ERT7 | RS8, RS3 | Soil cleaning, ground improvement |
| ERT8 | RS2 | Revegetation (afforestation) |
| ERT9 | RS7 | General improvement of hydraulic conditions (drainage, flow management, pipelines) |
| ERT10 | RS2 | Reprofiling slopes (and monitoring them) |
| ||
| ERT2-1 | Forest | |
| ERT2-2 | Greenery | |
| ||
| ERT2-3 | Roads and trails for inspections and emergency fire brigades | |
| ERT2-4 | Basic fire protection measures and monitoring | |
| ERT | Influenced RS | Elementary Revitalization Techniques |
|---|---|---|
| ||
| ERT1 | Reducing the heap volume (by ca. 10% and using this material for leveling external degraded areas and concrete production) | |
| ERT2 | Forest (partial afforestation) | |
| ERT3 | Soil cleaning (experimental) | |
| ||
| ERT4 | RS5, RS6, RS9 | Coal recovery (from the eastern slope) |
| ERT5 | RS4, RS6 | Fence (and access control) |
| ERT6 | RS8 | Pollution elimination (permanent control of toxic substances release) |
| ERT7 | RS8, RS3 | Soil cleaning, ground improvement |
| ERT8 | RS2 | Revegetation (afforestation) |
| ERT9 | RS7 | General improvement of hydraulic conditions (drainage, flow management, pipelines) |
| ERT10 | RS2 | Reprofiling slopes (and monitoring them) |
| ||
| ERT3-1 | Educational excursions | |
| ERT3-2 | Bicycle paths | |
| ERT3-3 | Ski tracks | |
| ERT3-4 | Park | |
| ERT3-5 | Biodiversity hotspot | |
| ERT3-6 | Ponds | |
| ERT3-7 | PV installation and apiary (bee-garden) | |
| ERT3-8 | Recreational facilities for visitors: bars, restaurants, a small hotel, and a bandstand for musical events | |
| ||
| ERT3-9 | Technical infrastructure—roads, tracks, media, buildings, parking | |
| ERT3-10 | Reinforced foundations for some building facilities | |
| ERT3-11 | Advanced fire protection measures and monitoring | |
| ERT | Influenced RS | Elementary Revitalization Techniques |
|---|---|---|
| ||
| ERT1 | Reducing the heap volume | |
| ERT2 | Forest | |
| ERT3 | Soil cleaning | |
| ||
| ERT4 | RS5, RS6, RS9 | Coal recovery |
| ERT6 | RS8 | Pollution elimination (permanent control of toxic substances release) |
| ||
| ERT4-1 | Material utilization → Embankments construction | |
| ERT4-2 | Material utilization → Pavements construction | |
| ERT4-3 | Material utilization → Leveling degraded areas | |
| ERT4-4 | Material utilization → Railroad nodes | |
| ERT4-5 | Material utilization → Concrete production | |
| ERT4-6 | Material utilization → Backfilling (in mining) | |
| ||
| ERT4-7 | Temporary roads and trails for inspections and emergency fire brigades | |
| ERT4-8 | Organization of excavation facilities and equipment (to remove heap material) | |
3. Results
- A detailed specification of the revitalized heap;
- A detailed specification of the revitalization alternatives;
- Results of multidirectional analyses of the revitalization alternatives for the considered heap.
3.1. Specification of the Revitalized Heap
- Geometrical parameters;
- Geological parameters;
- Pollutants regarding toxicity, corrosivity, littering, radioactivity, ignitability, reactivity;
- Characteristics of the heap environment, including landscape, climate, air pollution, flora, fauna, adjoining water, and protected areas such as culture, heritage, or nature.
3.2. Specification of Revitalization Alternatives
3.3. Multidirectional Analyses and Results
3.4. Information Provided for Decision-Makers
- Aggregated data, which group the most important issues for decision-makers; they create a general view of alternatives, enabling their comparison;
- Detailed data (textual, tabular, graphical), encompassing results produced by the RRA, CBA, and QCA modules and included in the heap and revitalization alternative specifications; additional examples are provided in Supplementary Materials;
- A revitalization plan, which includes all data from the revitalization planning project (a dump); this pdf document is generated on request and is used as the project documentation; it is a very extensive document, including items discussed in the paper.
4. Discussion
- How can we specify heap properties so that they will be necessary and sufficient for analysts to identify risk factors as well as economic and non-economic limitations?Parameters and properties describing heaps were identified with the assistance of the SUMAD project team, grouping domain experts from different countries [1]. Detailed heap properties across Europe differ. For this reason, the data structure describing the heap should be very extensive and open to changes. The heap specification can be elaborated based on its documentation (textual description analysis). The data structure is common for all heaps specified in the tool. Some items irrelevant to a given heap can be left empty. It is possible to specify heterogeneous heaps. They can be embraced by different revitalization projects, or their particular areas embraced by one project can be treated differently. As an atypical issue, heterogeneous heaps were not discussed in the presented case study. A part of the heap specification tree is shown in Figure 2. The heap specification is the input to define revitalization alternatives and to perform three kinds of analyses.
- How can we formulate the revitalization alternatives?A straightforward solution was adopted. The RVA structure encompasses a general description and a set of ERTs of different types. Some are focused on the assumed heap application (e.g., photovoltaic farm, recreational facilities), some are supplemental (e.g., roads, media, reinforced foundations), and some reduce risk or improve the revitalized object (e.g., soil cleaning, profiling slopes, fire protection system). RVAs are developed iteratively—their contents are modified and analyzed again until an acceptable solution for the decision-makers is formulated. Most ERTs are placed in the predefined database as ready-to-use items or can be defined manually by the user in the tool. Examples are shown in Figure 3.
- How can we identify key information related to risk factors as well as financial and non-financial factors as the input for decision making?SUMAD RMT includes three analytical modules: RRA (Figure 4), CBA (Figure 5), and QCA (Figure 6). Each of them uses a specific and extensive subset of predefined categories, such as threats, vulnerabilities for RRA, cost–benefit categories for CBA, and qualitative criteria and utility functions for QCA. Calculation parameters are configurable. All these components form a domain-dedicated, flexible, and advanced analytic framework. No problems were identified during the analyses; all information needed for decision-makers was worked out.
- 4.
- How can we provide information to decision-makers?The general picture of the revitalization project is represented by the aggregated results view (Figure 7), showing in one table a common and arbitrary set of important parameters for each RVA selected by the authors. More detailed data can be found in the RRA, CBA, and QCA analytical tables (Figure 4, Figure 5 and Figure 6) and in graphs (Supplementary Materials). Decision-makers can view and print the current version of the revitalization plan document at any time. Decision-makers are provided with extensive, organized data in different levels of detail. Please note that decisions based on risk may yield economically ineffective solutions or solutions that are unacceptable to people living around the heap or harmful to the environment. Even when decisions are based on risk and financial factors, the solutions still might bring negative effects on the environment and society. Three-pillar analyses (RRA, CBA, QCA) provide comprehensive and objective input for decision-makers, allowing the production of several alternatives without unacceptable risks and reasonably aligning with the financial and non-financial perspectives. Therefore, such alternatives can be used as input in the decision process.
- 5.
- How can we structure the decision process, the outcome of which is the selection of the target revitalization activities?Output data from these above facilities are provided as input to the decision process. Please note that the main steps of the revitalization planning process include heap specification, preliminary analyses, defining revitalization alternatives, performing analyses for them, and making decisions, but the process is incremental and iterative to achieve an acceptable solution. The decision process is iterative and flexible. Decision-makers perform their decisions manually (brainstorming, voting, etc.). They can go back to modify the alternatives at any time, even to define entirely new ones and repeat the analyses. These works should be finalized by selecting the target alternative and generating a revitalization plan for it, as the document of the decision process.
5. Conclusions
5.1. Advantages Implied by SUMAD RMT
- Computer-aided: This feature implies that the most difficult and laborious planning activities are software-supported. The analyses become easier, with all data in one place, and available at any time. The results presented by the software (graphs, tables) facilitate decisions, and generating comprehensive reports helps document the planning process. Easy modification of data and composing new artifacts from previous ones increases reusability. The automation of the revitalization planning process brings cost-, quality-, and time-related advantages, similar to computer-aided design or engineering in other domains.
- Knowledge base: This includes a vast number of domain data that are easy to use in different projects. They can be considered specific design patterns in the heap revitalization domain. The knowledge-based methodology improves the precision, consistency, and reusability of revitalization projects.
5.2. Disadvantages Revealed during Validation Experiment
- A flexible system of identifiers should be designed and implemented in the tool to manage different items easily, including threats, vulnerabilities, risk scenarios, RVAs, and ERTs.
- Visualization of relations between items (e.g., to show all scenarios for a given threat or vulnerabilities).
- Establishing relations between the incidents registered for the given heaps (real incidents) and threats (potential incidents). Although the current version of the tool allows incidents to be registered, they are not connected to threats, vulnerabilities, or consequences. The proposed mechanism would improve the assessment of risk parameters, minimizing uncertainty.
- The data management and visualization module is based on a rigidly defined set of parameters representing aggregated data for decision-makers. This simple, inflexible mechanism could be replaced by a configurable one.
- Numerous rigidly defined graphs can be replaced by the graph wizard.
5.3. Going beyond Heap Revitalization Projects
5.4. Enhancing the Decision Support Offered by SUMAD RMT in the Future
Supplementary Materials
Author Contributions
Funding
Institutional Review Board Statement
Informed Consent Statement
Data Availability Statement
Acknowledgments
Conflicts of Interest
References
- SUMAD. Available online: https://www.nottingham.ac.uk/research/groups/nottingham-centre-for-geomechanics/research/sumad-project/sustainable-use-of-mining-waste-dumps.aspx (accessed on 2 January 2024).
- Bialas, A. Towards a Software Tool Supporting Decisions in Planning Heap Revitalization Processes. Sustainability 2022, 4, 2492. [Google Scholar] [CrossRef]
- ValueSec. Available online: https://cordis.europa.eu/project/id/261742 (accessed on 23 November 2023).
- CIRAS. Available online: https://www.google.com/url?sa=t&rct=j&q=&esrc=s&source=web&cd=&cad=rja&uact=8&ved=2ahUKEwiPzI_Bm-v_AhUHlosKHRAABxEQFnoECBAQAQ&url=https%3A%2F%2Fslideplayer.com%2Fslide%2F3306386%2F&usg=AOvVaw0GxadVX60EW7vbZXQI1_od&opi=89978449 (accessed on 23 November 2023).
- ISO 31000:2018; Risk Management—Principles and Guidelines. International Organization for Standardization and International Electrotechnical Commission (ISO/IEC): Geneva, Switzerland, 2018.
- ISO/IEC 31010:2019; Risk Management—Risk Assessment Techniques. International Organization for Standardization and International Electrotechnical Commission (ISO/IEC): Geneva, Switzerland, 2019.
- ENISA. Inventory of Risk Management/Risk Assessment Methods and Tools. Available online: https://www.enisa.europa.eu/topics/threat-risk-management/risk-management/current-risk/risk-management-inventory (accessed on 7 April 2023).
- Rausand, M. Risk Assessment: Theory, Methods, and Applications; Series: Statistics in Practice (Book 86); Wiley: Hoboken, NJ, USA, 2011. [Google Scholar]
- U.S. Environmental Protection Agency (EPA). Guidelines for Ecological Risk Assessment; EPA: Washington, DC, USA, 1998.
- SMARTe Web Page. Available online: https://www.neptuneinc.org/smarte (accessed on 7 April 2023).
- Vega, A.; Argus, R.; Stockton, T.; Black, P.; Black, K.; Stiber, N. SMARTe: An MCDA Approach to Revitalize Communities and Restore the Environment. In Decision Support Systems for Risk-Based Management of Contaminated Sites; Marcomini, A., Suter, G., Critto, A., Eds.; Springer: Boston, MA, USA, 2009. [Google Scholar] [CrossRef]
- Hope, B.K. An examination of ecological risk assessment and management practices. Environ. Int. 2006, 32, 983–995. [Google Scholar] [CrossRef] [PubMed]
- Chen, S.; Chen, B.; Fath, B.D. Ecological risk assessment on the system scale: A review of state-of-the-art models and future perspectives. Ecol. Model. 2013, 250, 25–33. [Google Scholar] [CrossRef]
- U.S. Environmental Protection Agency (EPA). Mine Site Cleanup for Brownfields Redevelopment—A Three-Part Primer; EPA: Washington DC, USA, 2005. Available online: https://semspub.epa.gov/work/HQ/718145.pdf (accessed on 7 April 2023).
- TRIAD Web Page. Available online: https://triadcentral.clu-in.org/ (accessed on 7 April 2023).
- Crumbling, D.M. Summary of the Triad Approach; U.S. Environmental Protection Agency (EPA): Washington, DC, USA, 2004.
- Kozielski, M.; Sikora, M.; Wróbel, Ł. DISESOR—Decision support system for mining industry. In Proceedings of the 2015 Federated Conference on Computer Science and Information Systems (FedCSIS), Łódź, Poland, 13–16 September 2015; Polskie Towarzystwo Informatyczne: Warsaw, Poland, 2015; Volume 5, pp. 67–74, ISBN 978-83-60810-65-1. Available online: https://ieeexplore.ieee.org/document/7321427 (accessed on 5 December 2023).
- Power, M.; McCarty, L.S. Trends in the Development of Ecological Risk Assessment and Management Frameworks. Hum. Ecol. Risk Assess. 2002, 8, 7–18. [Google Scholar] [CrossRef]
- Mahammedi, C.; Mahdjoubi, L.; Booth, C.A.; Butt, T.E. Framework for preliminary risk assessment of brownfield sites. Sci. Total Environ. 2022, 807, 25–33. [Google Scholar] [CrossRef] [PubMed]
- Glenn, W.; Sutter, I.I. Ecological Risk Assessment, 2nd ed.; CRC Press Taylor & Francis Group: London, UK, 2019. [Google Scholar]
- Gruiz, K.; Meggyes, T.; Fenyvesi, E. (Eds.) Engineering Tools for Environmental Risk Management: 4. Risk Reduction Technologies and Case Studies; CRC Press Taylor & Francis Group: London, UK, 2019. [Google Scholar]
- Zhu, Y.; Shi, L.; Hipel, K.W.A. The Identification of Risk Factors in Brownfield Redevelopment: An Empirical Study. In Proceedings of the 2012 IEEE International Conference on Systems, Man, and Cybernetics, Seoul, Republic of Korea, 14–17 October 2012. [Google Scholar] [CrossRef]
- Kowalska, A.; Grobelak, A.; Kacprzak, M.; Lyng, A. Methods and tools for environmental technologies risk evaluation: The principal guidelines—A review. Int. J. Environ. Sci. Technol. 2021, 18, 1683–1694. [Google Scholar] [CrossRef]
- Swedish Geotechnical Society. Risk Management in Geotechnical Engineering Projects—Requirements. Methodology; SGF Report 1:2014E (English Version, Translated in 2017); SGF: Linköping, Sweden, 2017. [Google Scholar]
- Mikhailov, V.; Koryakov, A.; Mikhailov, G. Ecological risk management in coal mining and processing. J. Min. Sci. 2015, 51, 930–936. [Google Scholar] [CrossRef]
- Sondermann, W.; Kummerer, C. Geotechnical opportunity management-subsoil conditions as an opportunity and a risk. In Proceedings of the XVI Danube-European Conference on Geotechnical Engineering, Skopje, North Macedonia, 7–9 June 2018; pp. 395–400. [Google Scholar]
- Mishra, R.K.; Janiszewski, M.; Uotinen, L.K.T.; Szydlowska, M.; Siren, T.; Rinne, M. Geotechnical Risk Management Concept for Intelligent Deep Mines. Procedia Eng. 2017, 191, 361–368. [Google Scholar] [CrossRef]
- Stobierski, T. How to Prepare a Budget for an Organization: 4 Steps, Harvard Business School Online. Available online: https://online.hbs.edu/blog/post/cost-benefit-analysis (accessed on 12 April 2023).
- Cellini Riegg, S.; Kee, J.E. Cost-Effectiveness and Cost-Benefit Analysis. In Handbook of Practical Program Evaluation; Newcomer, K.E., Hatry, H.P., Wholey, J.S., Eds.; Wiley: Hoboken, NJ, USA, 2010. [Google Scholar]
- Williams, C.; Khim, J. Utility Functions, Brillant. Available online: https://brilliant.org/wiki/utility-functions/ (accessed on 12 April 2023).
- Adar, E.; Blobner, C.; Hutter, R.; Pettersen, K. An extended Cost-Benefit Analysis for evaluating Decisions on Security Measures of Public Decision Makers. In Proceedings of the 7th International Conference on Critical Infrastructure Security, Lillehammer, Norway, 17–19 September 2012; Available online: https://www.cess-net.eu/images/stories/publikationen/ValueSec_CRITIS2012.pdf (accessed on 5 December 2023).
- Spanidis, P.-M.; Roumpos, C.; Pavloudakis, F. A Multi-Criteria Approach for the Evaluation of Low Risk Restoration Projects in Continuous Surface Lignite Mines. Energies 2020, 13, 2179. [Google Scholar] [CrossRef]
- Saaty, T.L. Decision making with the Analytic Hierarchy Process. Int. J. Serv. Sci. 2008, 1, 83–98. [Google Scholar] [CrossRef]
- Parida, P.K.; Sahoo, S.K. Multiple Attributes Decision Making Approach by TOPSIS Technique. Int. J. Eng. Res. Technol. 2013, 2, 907–912. [Google Scholar]
- Pavloudakis, F.; Roumpos, C.; Karlopoulos, E.; Koukouzas, N. Sustainable Rehabilitation of Surface Coal Mining Areas: The Case of Greek Lignite Mines. Energies 2020, 13, 3995. [Google Scholar] [CrossRef]
- Al Heib, M.; Cherkaoui, A. Assessment of the Advantages and Limitations of Installing PV Systems on Abandoned Dumps. Mater. Proc. 2021, 5, 68. [Google Scholar] [CrossRef]
- Uberman, R.; Ostręga, A. Applying the Analytic Hierarchy Process in the Revitalisation of Post-mining Areas Field. In Proceedings of the 8th International Symposium on the Analytic Hierarchy Process for Multi-Criteria Decision Making (ISAHP), Honolulu, HI, USA, 8–10 July 2005; Levy, J., Saaty, R., Eds.; Creative Decisions Foundation on behalf of the International Symposium on the Analytic Hierarchy Process: Pittsburgh, PA, USA, 2005. [Google Scholar]
- Keyvanfar, A.; Shafaghat, A.; Mohamad, S.; Abdullahi, M.M.; Ahmad, H.; Mohd Derus, N.H.; Khorami, M. A Sustainable Historic Waterfront Revitalization Decision Support Tool for Attracting Tourists. Sustainability 2018, 10, 215. [Google Scholar] [CrossRef]
- Khumpaisal, S.; Chen, Z.; Mulliner, E. A New Approach to assess risks in Urban Regeneration Project. In Proceedings of the 3rd International Academic Consortium for Sustainable Cities Symposium, At Faculty of Architecture and Planning, Thammasat University, Bangkok, Thailand, 15 June 2012. [Google Scholar] [CrossRef]
- Awad, J.; Jung, C. Extracting the Planning Elements for Sustainable Urban Regeneration in Dubai with AHP (Analytic Hierarchy Process). Sustain. Cities Soc. 2022, 76, 103496. [Google Scholar] [CrossRef]
- Al Heib, M.; Białas, A.; Burda, J.; Całus Moszko, J.; Cui, G.; Doan, P.; Garala, T.; Hadler, K.; Heron, C.; Jasiulek, D.; et al. Sustainable Use of Mining Waste Dumps. A Handbook for Post-Mining Land Developers and Managers; Project EC RFCS SUMAD—Sustainable Use of Mining Waste Dumps; “Poltegor—Instytut” Instytut Górnictwa Odkrywkowego: Wrocław, Poland, 2022; ISBN 978-83-60905-07-4. Available online: https://www.nottingham.ac.uk/research/groups/nottingham-centre-for-geomechanics/documents/d5.11-sustainable-use-of-mining-waste-dumps-handbook.pdf (accessed on 2 January 2024).
- Michalak, M.; Bagiński, J.; Białas, A.; Kozłowski, A.; Sikora, M. A Generic Component for Analytic Hierarchy Process-Based Decision Support and Its Application for Postindustrial Area Management. Infrastructures 2024, 9, 2. [Google Scholar] [CrossRef]






| Label | Elementary Revitalization Techniques |
|---|---|
| ERT1 | Reducing the heap volume (by ca. 10% and using this material for leveling external degraded areas and concrete production) |
| ERT2 | Forest (partial afforestation) |
| ERT3 | Soil cleaning (experimental) |
Disclaimer/Publisher’s Note: The statements, opinions and data contained in all publications are solely those of the individual author(s) and contributor(s) and not of MDPI and/or the editor(s). MDPI and/or the editor(s) disclaim responsibility for any injury to people or property resulting from any ideas, methods, instructions or products referred to in the content. |
© 2024 by the authors. Licensee MDPI, Basel, Switzerland. This article is an open access article distributed under the terms and conditions of the Creative Commons Attribution (CC BY) license (https://creativecommons.org/licenses/by/4.0/).
Share and Cite
Białas, A.; Kozłowski, A. Computer-Aided Planning for Land Development of Post-Mining Degraded Areas. Sustainability 2024, 16, 1528. https://doi.org/10.3390/su16041528
Białas A, Kozłowski A. Computer-Aided Planning for Land Development of Post-Mining Degraded Areas. Sustainability. 2024; 16(4):1528. https://doi.org/10.3390/su16041528
Chicago/Turabian StyleBiałas, Andrzej, and Artur Kozłowski. 2024. "Computer-Aided Planning for Land Development of Post-Mining Degraded Areas" Sustainability 16, no. 4: 1528. https://doi.org/10.3390/su16041528
APA StyleBiałas, A., & Kozłowski, A. (2024). Computer-Aided Planning for Land Development of Post-Mining Degraded Areas. Sustainability, 16(4), 1528. https://doi.org/10.3390/su16041528
