Techno-Economic Feasibility of the Use of Floating Solar PV Systems in Oil Platforms
Abstract
1. Introduction
2. Literature Review
- The floating panel’s temperature shall correspond to the seawater surface temperature and not just only with the temperature coefficient and the temperature difference between standard operating conditions and the ambient temperature. The empirical equations that factor in sea water surface temperature, incident solar irradiation, and other aforementioned factors have been considered in this study.
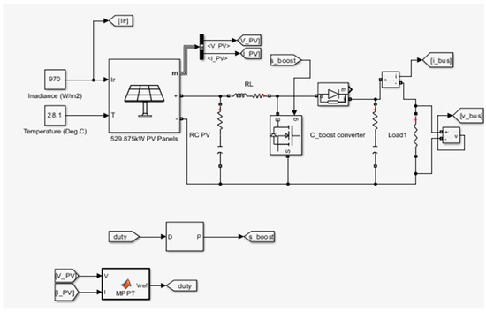
- The PVsyst 7.2.21 software tool does not predict the performance based on the module temperature in relation to the seawater surface temperature. Instead, the heat loss factor, which improves air transmission, has to be adjusted to adapt to the offshore environment. Hence, a suitable validation methodology that factors in the drop in panel temperature using the MATLAB Simulink R2022b has been performed to compare the results.
- Different geometries of panel arrays were reported in the literature. In this study, the most practical arrangements that optimize the energy yield in the holistic context of economics, mooring systems, and maintenance have been evaluated.
3. Materials and Methods
3.1. Case Study: Overview and Demand Assessment
- Despite other renewable energy technologies that exist in oceans such as waves and the tide, solar PV technology is seen as a prospective technology to be commercialized in regions like the Persian Arabian Gulf, where wind resource potential is weak and annual solar radiation potential is very strong [2].
- The QMS Al Bahia facility includes supplemental loads that require electric power all through the year.
- All requested data sources were available for this facility. Also, regional-specific research findings were available for this study [13].
- UAE as a country sets decarbonization goals for the oil sector; accordingly, this research study could attract researchers in the UAE and the wider region [15].
3.2. System Design
3.3. System Performance
4. Results and Discussion
4.1. Performance Evaluation
4.2. Floating PV System Design Optimization
- Design Scenario 1: A rectangular array having 10° tilt oriented at 0° azimuth with the 2.2 m pitch.
- Design Scenario 2: A triangular array having 10° tilt, oriented at 0° and 180° azimuth.
4.3. Floating PV System Structure
4.4. Economics and Environment
- Levelized Cost of Electricity (LCOE);
- Net Present Value (NPV);
- Discounted Payback Period (DPP).
4.4.1. Levelized Cost of Electricity (LCOE)
4.4.2. Net Present Value (NPV) and Discounted Payback Period (DPP)
4.4.3. Environmental Considerations
4.5. Validation of Solar Energy Generation
5. Conclusions
- Floating PV configuration has an additional energy yield of 2.3% compared to ground installations.
- The capacity factor of the simulated design options is in the range of 19.3% to 19.5%, which is aligned with the typical capacity factor for solar PV systems worldwide.
- The available patented floating PV designs were intended to cope with the dynamic offshore conditions; however, in the economic sense, the material service life and maintenance costs do play a significant role in the implementation of offshore floating PV systems.
- The studied floating PV system could reduce CO2 emissions by 731 tons per year.
- The optimized solution achieved the Levelized Cost of Electricity (LCOE) of 261 USD/MWh with a Discounted Payback Period of 9.5 years. Although the LCOEs of the designed battery-integrated system were found to be higher than a typical on-grid solar PV system commonly installed over lakes or dams to support a national energy portfolio, an offshore environment essentially requires an energy storage solution. Also, the calculated NPVs favor the implementation as battery technology increases the LCOE and lowers the payback.
- The results obtained from PVsyst simulation were found to be aligned with the mathematical model with a maximum deviation of 1.89%.
Author Contributions
Funding
Institutional Review Board Statement
Informed Consent Statement
Data Availability Statement
Conflicts of Interest
References
- Wang, Z.; Carriveau, R.; Ting, D.S.-K.; Xiong, W.; Wang, Z. A review of marine renewable energy storage. Int. J. Energy 2019, 43, 6108–6150. [Google Scholar] [CrossRef]
- Bahaj, A.S.; Mahdy, M.; Alghamdi, A.S.; Richards, D.J. New approach to determine the Importance Index for developing offshore wind energy potential sites: Supported by UK and Arabian Peninsula case studies. Renew. Energy 2020, 152, 441–457. [Google Scholar] [CrossRef]
- IRENA. Offshore Renewables: An Action Agenda for Deployment; International Renewable Energy Agency: Abu Dhabi, United Arab Emirates, 2021. [Google Scholar]
- Kennedy, R. pv-magazine.com. PV Magazine. 19 January 2022. Available online: https://www.pv-magazine.com/2022/01/19/floating-pv-could-reach-4-8-gw-globally-by-2026/ (accessed on 1 January 2023).
- Oliveira-Pinto, S.; Stokkermans, J. Assessment of the potential of different floating solar technologies. Energy Convers. Manag. 2020, 211, 112747. [Google Scholar] [CrossRef]
- Woyte, A.; Richter, M.; Moser, D.; Reich, N.; Green, M.; Mau, S.; Beyer, H.G. Analytical Monitoring of Grid-Connected Photovoltaic Systems; The International Energy Agency: Paris, France, 2014. [Google Scholar]
- PVsyst. Default Heat Loss Factors. 2022. Available online: https://www.pvsyst.com/help/thermal_loss.htm#:~:text=The%20heat%20loss%20factor%20is,%2C%20or%20a%20gain%20beloiw (accessed on 18 April 2023).
- Liu, H.; Krishna, V.; Leung, J.L.; Reindl, T.; Zhao, L. Field experience and performance analysis of floating PV technologies in the tropics. Prog. Photovolt. Res. Appl. 2018, 26, 957–967. [Google Scholar] [CrossRef]
- Rosa-Clot, M.; Tina, G.M. Submerged and Floating Photovoltaic Systems; Academic Press: London, UK; Elsevier: Amsterdam, The Netherlands, 2018. [Google Scholar]
- Magazine, P. 3 May 2021. Available online: https://www.pv-magazine.com/2021/05/03/floating-structure-design-for-offshore-pv/ (accessed on 25 March 2022).
- Haider, M. HELIOFLOAT—A Floating Lightweight Platform; TU Wien—Research Marketing: Vienna, Austria, 2016. [Google Scholar]
- SOLARDUCK. Flexibly Interconnected Semi-Sub Triangular Structures. Artificulated Floating Structure; SOLARDUCK: Rotterdam, The Netherlands, 2020. [Google Scholar]
- QMS. Quality Marine Services. 8 December 2018. Available online: https://zmiglobal.com/wp-content/uploads/2020/08/QMS-AL-BAHIA.pdf (accessed on 7 January 2023).
- Finder, V. Vesselfinder. 1 January 2023. Available online: https://www.vesselfinder.com/?imo=9828041 (accessed on 1 January 2023).
- ADNOC. Decarbonizing Our Operations. Available online: https://www.adnoc.ae/sustainability-net-zero/decarbonizing-our-operations-overview (accessed on 4 December 2023).
- Mathworks. MPPT Algorithm. Available online: https://www.mathworks.com/solutions/electrification/mppt-algorithm.html#:~:text=Maximum%20power%20point%20tracking%20(MPPT,changing%20solar%20irradiance%2C%20temperature%2C%20and (accessed on 16 January 2024).
- Taye, B.Z.; Nebey, A.H.; Workineh, T.G. Design of floating solar PV system for typical household on Debre Mariam Island. Cogent Eng. 2020, 7, 1829275. [Google Scholar] [CrossRef]
- PVsyst. Simulation of Floating PV System for an Offshore Environment; Pvsyst: Abu Dubai, United Arab Emirates, 2023. [Google Scholar]
- Setiawan, F.; Dewi, T.; Yusi, S. Sea Salt Deposition Effect on Output and Efficiency Losses of the Photovoltaic System; a case study in Palembang, Indonesia. J. Phys. Conf. Ser. 2019, 1167, 012028. [Google Scholar] [CrossRef]
- The International Energy Agency. Projected Cost of Generating Electricity 2020 Edition; The International Energy Agency: Paris, France, 2021. [Google Scholar]
- IRENA. Renewable Power Generation Costs in 2021; IRENA: Abu Dhabi, United Arab Emirates, 2021. [Google Scholar]
- Trapani, K.; Millar, D.L.; Smith, H.C. Novel offshore application of photovoltaics in comparison to conventional marine renewable energy technologies. Renew. Energy 2013, 50, 879–888. [Google Scholar] [CrossRef]
- Ramasamy, V.; Margolis, R. Floating Photovoltaic System Cost Benchmark: Q1 2021 Installations on Artificial Water Bodies; National Renewable Energy Laboratory: Golden, CO, USA, 2021. [Google Scholar]
- The International Energy Agency. Decommissioning of Solar PV System; The International Energy Agency: Paris, France, 2020. [Google Scholar]
- Sinaga, R.; Tuati, N.F.; Beily, M.D.E.; Agusthinus, S. Modeling and analysis of the solar photovoltaic levelized costof electricity (LCoE)—Case study in Kupang. J. Phys. Conf. Ser. 2019, 1364, 012066. [Google Scholar] [CrossRef]









| Design Scheme | Design Reviews |
|---|---|
| SwimSol Solar Sea Floaters [9] | Aluminum-framed Styrofoam floaters with 10° tilt. Designed to withstand loads up to 2 m wave height. Suitable for near-shore locations to power islands. Equipped with 25 kW marine-grade solar PV panels that occupy 196 m2. |
| Moss Maritime Floating Solar Park [10] | Offshore-grade steel-framed platform supported with box-type floaters. Solar panels are installed at 3 m from the sea surface. Intended to be deployed at remote islands and oil and gas installations. |
| Heliofloat Solar Platform [11] | The flexible open cylinder produces air cushioning to cope with marine movement. The lightweight and cost-effective platform is for water body deployment, including offshore marine applications. Made up of semi-transparent material, allowing sunlight to pass through. |
| Solarduck Floating Solar Platform [12] | Triangular-structured elevated platform connected with 10° tilt PV panels. Lightweight ocean-grade aluminum with a service life of more than 30 years. Easy integration with oil and gas platforms. |
| Factors | Findings |
|---|---|
| Cooling Effect | In a field experiment, the heat loss coefficients were compared between ground and floating panel arrangements [8]. It was evident from the experimental demonstration that the heat loss factor for the offshore environment would be in the higher range, particularly when the installation type is free-standing. Accordingly, the related ‘Heat Loss Factor’ in the PVsyst 7.2.21 tool would be adjusted for the floating PV system type [5]. |
| PV Panel Geometry | Based on the review of four patented design schemes concerning their panel geometry types, it is appreciated that the geometry types, which are modular and customized to fit different system sizes, should be a potential design scheme to be considered for floating applications [9,10,11,12]. |
| Structural Stability | The existing literature research reveals that highly durable material and adaptability to scale up the capacity determine the technical and economic feasibility [5]. |
| Module Power | 540 W |
| Maximum Power Voltage (Vmp) and Current (Imp) | 41.65 V/12.97 A |
| Open Circuit Voltage (Voc) | 49.50 V |
| Short-Circuit Current (Isc) | 13.85 A |
| Nominal Capacity | 120 Ah |
| Voltage | 48 V |
| Nominal Capacity | 120 Ah |
| Max. PV input power | 13,300 W |
| MPP voltage range for nominal power | 280–850 V |
| Short-circuit current of PV input | 48 A |
| Max. PV input current | 37.5 A |
| Scenario 1 Scheme | Scenario 2 Scheme | |
|---|---|---|
| Tilt Angle (°) | 10° | 10° |
| Azimuth (°) | 0° | 0° (Orientation #1) 180° (Orientation #2) |
| Energy Production (MWh/yr) | 905 | 896 |
| Specific Yield (kWh/kWp) | 1708 | 1690 |
| Capacity Factor | 19.50% | 19.30% |
| Month | Scenario 1 Scheme | Scenario 2 Scheme | ||
|---|---|---|---|---|
| Incident Irradiation | Energy | Incident Irradiation | Energy | |
| kWh/m2 | kWh | kWh/m2 | kWh | |
| January | 132.9 | 59,916 | 115.5 | 53,880 |
| February | 140.0 | 62,874 | 126.6 | 58,900 |
| March | 171.3 | 75,257 | 161.5 | 74,190 |
| April | 193.9 | 83,423 | 188.5 | 85,020 |
| May | 218.4 | 91,988 | 218.7 | 96,330 |
| June | 211.8 | 88,953 | 214.7 | 94,270 |
| July | 204.8 | 85,259 | 206.3 | 90,100 |
| August | 196.3 | 81,569 | 193.2 | 84,330 |
| September | 187.6 | 79,087 | 178.2 | 78,690 |
| October | 176.8 | 75,616 | 160.8 | 71,860 |
| November | 146.6 | 64,733 | 127.6 | 58,070 |
| December | 127.3 | 56,804 | 109.2 | 50,310 |
| Year | 2107.7 | 905,479 | 2000.8 | 895,950 |
| Aspects | Design Scenario 1 [11] | Design Scenario 2 [12] |
|---|---|---|
| Buoyancy | Lightweight flexible cylindrical material dampens wave energy rather than absorbing as with other floating system designs. | Rigid triangular flexible structure with lightweight material utilizes the benefit of multidirectional waves for self-balancing. |
| Material | Semi-transparent material. No information is available on the service life of the material. | The aluminum used to frame the floating platform is ocean-grade with 30 years of service life. |
| Mooring | The system utilizes the conventional mooring system, and as such, no specific information is available. | The triangular floating structure reduces the number of mooring lines and mooring forces. |
| Maintenance | The platform is elevated to avoid any wave-related maintenance activities. | The elevated platforms allow lower salt deposition. Smaller floating area reduces the marine growth on the structure. |
| Environmental | Semi-transparent material allows penetration of sunlight. | The elevated open system enables better air and sunlight transmission to ensure safety of marine life. |
| Capital Costs | |
|---|---|
| Solar PV Panel and Inverters [21] | USD 467,990 |
| Battery Bank [20] | USD 1,535,475 |
| Floating System [22] | USD 111,300 |
| Anchoring and Mooring [22] | USD 145,750 |
| Cables and Accessories | USD 16,686 |
| Soft Costs (Engineering, Project Management, Approvals) | USD 13,624 |
| Total Cost | USD 2,290,825 |
| Maintenance and Decommissioning Costs | |
| Maintenance Cost [23] | USD 7950/year |
| Decommissioning Costs [24] | USD 70,199 |
| Total Cost | USD 268,949 |
| Overall Cost | |
| Total Cost during a Lifetime of 25 Years | USD 2,559,774 |
| Design Scenario 1 | Design Scenario 2 | |
|---|---|---|
| Results from PVsyst 7.2.21 Software | ||
| Energy Production (MWh/yr) | 905 | 896 |
| Specific Yield (kWh/kWp) | 1708 | 1690 |
| Capacity Factor | 19.50% | 19.30% |
| Results from MATLAB Simulink R2022b Model | ||
| Energy Production (MWh/yr) | 923 | 911 |
| Specific Yield (kWh/kWp) | 1741 | 1719 |
| Capacity Factor | 19.87% | 19.63% |
| Deviation from PVsyst 7.2.21 | 1.85% | 1.68% |
Disclaimer/Publisher’s Note: The statements, opinions and data contained in all publications are solely those of the individual author(s) and contributor(s) and not of MDPI and/or the editor(s). MDPI and/or the editor(s) disclaim responsibility for any injury to people or property resulting from any ideas, methods, instructions or products referred to in the content. |
© 2024 by the authors. Licensee MDPI, Basel, Switzerland. This article is an open access article distributed under the terms and conditions of the Creative Commons Attribution (CC BY) license (https://creativecommons.org/licenses/by/4.0/).
Share and Cite
Veliathur Chinnasamy Srinivasan, C.; Soori, P.K.; Ghaith, F.A. Techno-Economic Feasibility of the Use of Floating Solar PV Systems in Oil Platforms. Sustainability 2024, 16, 1039. https://doi.org/10.3390/su16031039
Veliathur Chinnasamy Srinivasan C, Soori PK, Ghaith FA. Techno-Economic Feasibility of the Use of Floating Solar PV Systems in Oil Platforms. Sustainability. 2024; 16(3):1039. https://doi.org/10.3390/su16031039
Chicago/Turabian StyleVeliathur Chinnasamy Srinivasan, Chellapillai, Prashant Kumar Soori, and Fadi A. Ghaith. 2024. "Techno-Economic Feasibility of the Use of Floating Solar PV Systems in Oil Platforms" Sustainability 16, no. 3: 1039. https://doi.org/10.3390/su16031039
APA StyleVeliathur Chinnasamy Srinivasan, C., Soori, P. K., & Ghaith, F. A. (2024). Techno-Economic Feasibility of the Use of Floating Solar PV Systems in Oil Platforms. Sustainability, 16(3), 1039. https://doi.org/10.3390/su16031039

