Exploring the Correspondence Between Benthic Algae and Changes in the Aquatic Environment for Biodiversity Development
Abstract
1. Introduction
2. Materials and Methods
2.1. Study Area Overview and Sampling Point Arrangement
2.2. Determination of Physicochemical Parameters of Water Bodies
2.3. Collection and Identification of Benthic Algae
2.4. Data Processing and Analysis
2.4.1. Calculation of Dominant Species and Diversity Indices
2.4.2. Community Dissimilarity Analysis
2.4.3. Canonical Redundancy Analysis
3. Results
3.1. Changes in Water Physical and Chemical Factors
3.2. Characteristics of Algal Community Structure
3.2.1. Species Composition
3.2.2. Dominant Species
3.2.3. Alpha Diversity Analysis
3.3. Based on the Analysis of Community Structure Differences Between Bray-Crutis and Algae from the Distance
3.3.1. Structural Similarity of Algal Communities
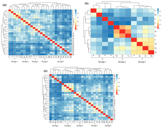
3.3.2. Bray-Crutis Cluster Heat Map Analysis
3.3.3. Correlation Analysis of Benthic Algae Communities with Environmental and Geographical Distances
3.4. Relationship Between Dominant Species of Benthic Algae and Water Environmental Factors
4. Discussion
4.1. Characteristics of Benthic Algal Communities in the Chishui River
4.2. Response Relationship Between Algae Community Structure and Water Environmental Factors in Chishui River
5. Conclusions
Author Contributions
Funding
Institutional Review Board Statement
Informed Consent Statement
Data Availability Statement
Conflicts of Interest
References
- He, H.; Luo, X.; Jin, H.; Gu, J.; Jeppesen, E.; Liu, Z.; Li, K. Effects of Exposed Artificial Substrate on the Competition between Phytoplankton and Benthic Algae: Implications for Shallow Lake Restoration. Water 2017, 9, 2424. [Google Scholar] [CrossRef]
- Kelly, M. Data rich, information poor? Phytobenthos assessment and the Water Framework Directive. Eur. J. Phycol. 2013, 48, 437–450. [Google Scholar] [CrossRef]
- Xie, C.L.; Wang, T.; Hu, J.J.; Yan, C.L.; Pei, G.F. Autumn Benthic Diatom Community Structure and Water Quality Assessment in the Chishui River Basin. J. Hydroecology 2022, 43, 43–50. [Google Scholar] [CrossRef]
- Hu, J.C.; Guo, S.H.; Tang, T. Using benthic diatom-based multi-metric indices to assess ecological conditions of the Chishui River. Environ. Monit. China 2020, 36, 94–104. [Google Scholar] [CrossRef]
- Zill, J.; Perujo, N.; Fink, P.; Mallast, U.; Siebert, C.; Weitere, M. Contribution of groundwater-borne nutrients to eutrophication potential and the share of benthic algae in a large lowland river. Sci. Total Environ. 2024, 951, 175617. [Google Scholar] [CrossRef] [PubMed]
- Rider, Z.; Percich, A.; Hiripitiyage, Y.; Harris, T.D.; Sturm, B.S.; Wilson, A.E.; Pollock, E.D.; Beaver, J.R.; Husic, A. Drivers of cyanotoxin and taste-and-odor compound presence within the benthic algae of human-disturbed rivers. Water Res. 2024, 253, 121357. [Google Scholar] [CrossRef]
- Liu, F.; Cao, W.; Wang, J. Length-weight relationships of 77 fish species from the Chishui River, China. J. Appl. Ichthyol. 2014, 30, 254–256. [Google Scholar] [CrossRef]
- Wang, J.; Hu, J.; Tang, T.; Heino, J.; Jiang, X.; Li, Z.; Xie, Z. Seasonal shifts in the assembly dynamics of benthic macroinvertebrate and diatom communities in a subtropical river. Ecol. Evol. 2020, 10, 692–704. [Google Scholar] [CrossRef]
- Yang, Z.; Zhu, D.; Zhu, Q.; Hu, L.; Wan, C.; Zhao, N.; Liu, H.; Chen, X. Development of new fish-based indices of biotic integrity for estimating the effects of cascade reservoirs on fish assemblages in the upper Yangtze River, China. Ecol. Indic. 2020, 119, 106860. [Google Scholar] [CrossRef]
- Liu, F.; Liu, D.M.; Yuan, D.C.; Zhang, F.B.; Wang, X.; Zhang, Z.; Qin, Q.; Wang, J.W.; Liu, H.Z. Interannual variations of fish assemblage in the Chishui River over the last decade. Acta Hydrobiol. Sin. 2020, 44, 122–132. [Google Scholar] [CrossRef]
- Wang, J.; Huang, Z.L.; Li, H.Y.; Jiang, X.M.; Li, Z.F.; Meng, X.L.; Xie, Z.C. Construction of macroinvertebrate integrity-based health assessment framework for the Chishui River. Environ. Monit. China 2018, 34, 62–72. [Google Scholar] [CrossRef]
- Chi, S.; Gong, Y.; Wang, H.; Zheng, J.; Hu, J.; Hu, J.; Dong, F. A pilot macroinvertebrate-based multimetric index (MMI-CS) for assessing the ecological status of the Chishui River basin, China. Ecol. Indic. 2017, 83, 84–95. [Google Scholar] [CrossRef]
- Long, S.; Hamilton, P.B.; Wang, C.; Li, C.; Zhao, Z.; Wu, P.; Hua, L.; Wang, X.; Uddin, M.M.; Xu, F. Key role of plankton species and nutrients on biomagnification of PAHs in the micro-food chain: A case study in plateau reservoirs of Guizhou, China. J. Hazard. Mater. 2024, 475, 134890. [Google Scholar] [CrossRef]
- Qin, Q.; Zhang, F.; Liu, F.; Wang, C.; Liu, H. Food web structure and trophic interactions revealed by stable isotope analysis in the midstream of the Chishui River, a tributary of the Yangtze River, China. Water 2021, 13, 195. [Google Scholar] [CrossRef]
- Wu, X.X.; Li, Y.F.; Shen, Z.W.; Zhang, Y.; Ni, C.H. Relationship between Phytoplankton community structure and aquatic environmental factors in the Chishui River, a protected tributary of the Yangtze River. J. Fish. Sci. China 2014, 21, 361–368. [Google Scholar] [CrossRef]
- Zhu, A.M.; Chen, M.X.; Li, S.X. Evaluation of ecological status of the Chishui River during dry season in China based on Phytoplankton. Environ. Sci. Technol. 2020, 43, 183–189. [Google Scholar] [CrossRef]
- Zhou, S.; Li, W.; Zhang, W.; Wang, Z. The Assessment of the Spatiotemporal Characteristics of the Eco-Environmental Quality in the Chishui River Basin from 2000 to 2020. Sustainability 2023, 15, 3695. [Google Scholar] [CrossRef]
- Mao, S.; Guo, S.; Deng, H.; Xie, Z.; Tang, T. Recognition of patterns of benthic diatom assemblages within a river system to aid bioassessment. Water 2018, 10, 1559. [Google Scholar] [CrossRef]
- Hu, H.J.; Wei, Y.X. The Freshwater Algae of China: Systematics, Taxonomy and Ecology; Science Press: Beijing, China, 2006. [Google Scholar]
- Hu, H.J.; Li, Y.Y.; Wei, Y.X.; Zhu, H.Z.; Chen, J.Y.; Shi, Z.X. The Freshwater Algae of China; Shanghai Science and Technology Press: Shanghai, China, 1980; pp. 1–225. [Google Scholar]
- Yu, G.; Zhu, M.; Chen, Y.; Pan, Q.; Chai, W.; Li, R. Polyphasic characterization of four species of Pseudanabaena (Oscillatoriales, Cyanobacteria) from China and insights into polyphyletic divergence within the Pseudanabaena genus. Phytotaxa 2015, 192, 1–12. [Google Scholar] [CrossRef]
- Levkov, Z.; Metzeltin, D.; Pavlov, A. Diatoms of the European Inland Waters and Comparable Habitats; Lange-Bertalot, H., Ed.; Amphora sensu lato; A.R.G. Gantner Verlag K.G.: Ruggell, FL, USA, 2009; Volume 5, pp. 1–916. [Google Scholar]
- Ma, B.S.; Wei, K.J.; Xu, J.; Lu, J.; Xu, B.; Zhu, X. Diversity and spatial distribution of periphytic algae in the downstream of the Yalong River and its main tributary, the Anning River. J. Fish. Sci. China 2021, 28, 1602–1611. [Google Scholar] [CrossRef]
- Shang, K.; Han, Y.; Gao, X.; Sun, D.; Jiang, H.; Wu, X.; Lin, P. Spatial pattern of periphytic algae communities in major tributaries of the upper Jinsha River and the environmental drivers. J. Lake Sci. 2024, 36, 1392–1406. [Google Scholar] [CrossRef]
- Favere, J.; Buysschaert, B.; Boon, N.; De Gusseme, B. Online microbial fingerprinting for quality management of drinking water: Full-scale event detection. Water Res. 2020, 170, 115353. [Google Scholar] [CrossRef]
- Zhu, Q.W.; Pan, B.Z.; Sun, H.; He, H.R.; Zhao, G.N. Diversity and influencing factors of bacterial community in sediments of upper reaches of the Hanjiang River and its tributaries. Water Resour. Prot. 2022, 38, 202–210. [Google Scholar] [CrossRef]
- Yang, J.; Jiang, H.; Liu, W.; Wang, B. Benthic algal community structures and their response to geographic distance and environmental variables in the Qinghai-Tibetan lakes with different salinity. Front. Microbiol. 2018, 9, 578. [Google Scholar] [CrossRef]
- Zhang, Y.; Yu, H.; Liu, J.; Guo, Y. Analysis of water quality and the response of phytoplankton in the low-temperature environment of Majiagou Urban River, China. Heliyon 2024, 10, e25955. [Google Scholar] [CrossRef] [PubMed]
- Min, W.W.; Huang, F.J.; Wang, W. Community Structure of Zooplankton in Chishui River in Autumn and Its Relationship with Environmental Factors. J. Anhui Agric. Sci. 2021, 49, 75–79. [Google Scholar] [CrossRef]
- Zhang, P.L.; Sun, C.J. The influence of algae growing on Ph and DO in surface water. Environ. Monit. China 2004, 20, 49–50. [Google Scholar] [CrossRef]
- Tekwani, N.; Majdi, N.; Mialet, B.; Tornés, E.; Urrea-Clos, G.; Buffan-Dubau, E.; Sabater, S.; Tackx, M. Contribution of epilithic diatoms to benthic-pelagic coupling in a temperate river. Aquat. Microb. Ecol. 2013, 69, 47–57. [Google Scholar] [CrossRef]
- Hu, J.; Song, Z.; Zhou, J.; Soininen, J.; Tan, L.; Cai, Q.; Tang, T. Differences in diversity and community assembly processes between planktonic and benthic diatoms in the upper reach of the Jinsha River, China. Hydrobiologia 2022, 849, 1577–1591. [Google Scholar] [CrossRef]
- Feng, T.Y.; Song, C.; Chen, J.Z. Environmental indication function of aquatic algae. Chin. Agric. Sci. Bull. 2011, 27, 257–265. [Google Scholar] [CrossRef]
- Leibold, M.A.; Holyoak, M.; Mouquet, N.; Amarasekare, P.; Chase, J.M.; Hoopes, M.F.; Holt, R.D.; Shurin, J.B.; Law, R.; Tilman, D.; et al. The metacommunity concept: A framework for multi-scale community ecology. Ecol. Lett. 2004, 7, 601–613. [Google Scholar] [CrossRef]
- Moreau, S.; Bertru, G.; Buson, C. Seasonal and spatial trends of nitrogen and phosphorus loads to the upper catchment of the river Vilaine (Brittany): Relationships with land use. Hydrobiologia 1998, 373, 247–258. [Google Scholar] [CrossRef]
- Ma, B.S.; Xu, B.; Wei, K.J.; Zhu, X.Y.; Xu, J.; Long, Z.H. Periphytic algal community and its relation to the environmental conditions in the middle Anning River, China. Freshw. Fish. 2020, 39, 3332. [Google Scholar] [CrossRef]
- Chen, X.; Yang, J.; Hugejiletu, H.; Chen, Y.; Hou, H. Seasonal Dynamics of Phytoplankton and its Relationship with Environmental Factors of a Chinese Lake. Pol. J. Environ. Stud. 2016, 25, 1427–1433. [Google Scholar] [CrossRef] [PubMed]
- Yu, J.; Zhu, H.; Shutes, B.; Wang, X. Salt-alkalization may potentially promote Microcystis aeruginosa blooms and the production of microcystin-LR. Environ. Pollut. 2022, 301, 118971. [Google Scholar] [CrossRef]












| Dry Season | Wet Season | Flat Water Period | |||||||||||
|---|---|---|---|---|---|---|---|---|---|---|---|---|---|
| Phylum | Species | Us | Ms | Ds | WB | Us | Ms | Ds | WB | Us | Ms | Ds | WB |
| Diatom | Diatoma sp. | + | |||||||||||
| Diatom | Diatoma vulgare | + | |||||||||||
| Diatom | Eunotia sp. | + | + | + | + | + | + | ||||||
| Diatom | Gomphonema sp. | + | + | + | + | + | + | + | |||||
| Diatom | Navicula sp. | + | + | + | |||||||||
| Diatom | Navicula cincta | + | + | + | + | + | |||||||
| Diatom | Cocconeis placentula var. linearis | + | |||||||||||
| Diatom | Cocconeis sp. | + | + | ||||||||||
| Diatom | Achnanthes inflata | ++ | + | + | + | ++ | + | + | |||||
| Diatom | Achnanthes sp. | + | + | + | + | ||||||||
| Diatom | Achnanthes linearis | + | + | + | |||||||||
| Diatom | Cyclotella sp. | + | |||||||||||
| Cyanobacteria | Microcystis sp. | ++ | ++ | ++ | ++ | ||||||||
| Cyanobacteria | Chlorogloea microcystoides | + | + | ||||||||||
| Cyanobacteria | Entophysalis sp. | + | + | ||||||||||
| Cyanobacteria | Entophysalis robusta | + | + | ||||||||||
| Cyanobacteria | Leptolyngbya sp. | + | + | ++ | + | ||||||||
| Cyanobacteria | Oscillatoria tenuis | + | + | + | |||||||||
| Cyanobacteria | Oscillatoria sp. | + | + | ++ | + | + | + | + | + | + | |||
| ChloropHyta | Chlorella sp. | + | + | ||||||||||
| ChloropHyta | Chlamydomonas ovalis | + | |||||||||||
| ChloropHyta | Cladophora sp. | + | + | + | + | ||||||||
| ChloropHyta | Closterium sp. | + | |||||||||||
| Euglena | Trachelomonas rotunda | + | |||||||||||
| Cryptoalgae | Cryptomonas erosa | + | |||||||||||
| Hydrological Period | Environmental Distance | Geographical Distance | ||||
|---|---|---|---|---|---|---|
| Mantel Correlation Coefficient | Contribution | Significance p | Mantel Correlation Coefficient | Contribution | Significance p | |
| Dry season | 0.903 | 38.20% | p < 0.001 | 0.735 | 19.66% | p < 0.001 |
| Wet season | 0.950 | 64.83% | p < 0.001 | 0.896 | 23.31% | p < 0.001 |
| Flat water period | 0.926 | 31.37% | p < 0.001 | 0.756 | 11.89% | p < 0.001 |
Disclaimer/Publisher’s Note: The statements, opinions and data contained in all publications are solely those of the individual author(s) and contributor(s) and not of MDPI and/or the editor(s). MDPI and/or the editor(s) disclaim responsibility for any injury to people or property resulting from any ideas, methods, instructions or products referred to in the content. |
© 2024 by the authors. Licensee MDPI, Basel, Switzerland. This article is an open access article distributed under the terms and conditions of the Creative Commons Attribution (CC BY) license (https://creativecommons.org/licenses/by/4.0/).
Share and Cite
Hu, Y.; Yan, L.; Hu, P.; Guo, H.; Li, X.; Su, W. Exploring the Correspondence Between Benthic Algae and Changes in the Aquatic Environment for Biodiversity Development. Sustainability 2024, 16, 11287. https://doi.org/10.3390/su162411287
Hu Y, Yan L, Hu P, Guo H, Li X, Su W. Exploring the Correspondence Between Benthic Algae and Changes in the Aquatic Environment for Biodiversity Development. Sustainability. 2024; 16(24):11287. https://doi.org/10.3390/su162411287
Chicago/Turabian StyleHu, Yanhang, Long Yan, Peng Hu, Hongmin Guo, Xinyu Li, and Wenhang Su. 2024. "Exploring the Correspondence Between Benthic Algae and Changes in the Aquatic Environment for Biodiversity Development" Sustainability 16, no. 24: 11287. https://doi.org/10.3390/su162411287
APA StyleHu, Y., Yan, L., Hu, P., Guo, H., Li, X., & Su, W. (2024). Exploring the Correspondence Between Benthic Algae and Changes in the Aquatic Environment for Biodiversity Development. Sustainability, 16(24), 11287. https://doi.org/10.3390/su162411287
