Next Article in Journal
Possibilities of Improving the Emission Characteristics of Passenger Cars by Controlling the Concentration Levels of Combustion-Generated BTEX Components
Previous Article in Journal
Food Security and Food Sovereignty: A Review of Commonly Used Indicators and Consideration of Environmental Sustainability Aspects
 
 
Font Type:
Arial Georgia Verdana
Font Size:
Aa Aa Aa
Line Spacing:
Column Width:
Background:
Article

The Effect of Architectural Standards on Energy Consumption in High-Rise Residential Building in Northern Iraq

Department of Architecture, Faculty of Fine Arts, Design and Architecture, Cyprus International University, North Cyprus, Via Mersin 10, 99258 Nicosia, Turkey
*
Author to whom correspondence should be addressed.
Sustainability 2024, 16(24), 11032; https://doi.org/10.3390/su162411032
Submission received: 4 October 2024 / Revised: 25 November 2024 / Accepted: 27 November 2024 / Published: 16 December 2024

Abstract

Energy consumption is indeed a significant challenge in many countries. It is important to promote sustainable practices for energy and resource conservation for future generations. Sustainable practices may be developed through architectural standards. Therefore, the aim of this study is to investigate the effects of architectural standards on energy consumption, especially in high-rise residential buildings located in Northern Iraq. To meet our aim, we collected primary data through a survey of five high-rise residential buildings that had different architectural standards located in Northern Iraq. Smart PLS-SEM was used for data analysis to obtain the results of the investigation. Our findings show that all the architecture standards, such as residential building envelope design, residential building system and control, residential building shape and massing, green roof and facade design, ventilation and natural ventilation, orientation and solar gain, and thermal comfort and insulation, have positive impacts on energy consumption, indicating the selected high-rise residential building have not followed the international standard in Iraq and have high energy consumption that is not cost-effective. Moreover, window design has a significant negative impact on energy consumption, indicating low energy consumption due to attractive and international standard window design. This study has significant implications for government, policy makers, architects, engineers, and stakeholders.

1. Introduction

Numerous worldwide concerns confront humanity, necessitating the extensive use of nonrenewable energy resources to meet basic human needs and satisfy their demands for comfort. As a result, these challenges encourage the adoption of sustainable development concepts in all aspects of human endeavors, particularly in urban and architectural planning. The integration of architectural and urban design methods with the natural environment results in a healthy habitat that is reliant on renewable energy sources, safeguarding these resources for future generations [1].
It is critical to address the challenges surrounding energy usage as we enter the twenty-first century, especially in light of the global economic recession. Global energy indicators have been declining despite the fact that energy is essential in our daily lives. Furthermore, conventional energy supplies are rapidly decreasing, which is compounded by rapid technological breakthroughs and rising energy consumption. Residential buildings, in particular, account for over half of both local and global energy use. The alienation from the external world caused by the use of glass facades is largely responsible for excessive energy consumption in residential buildings, resulting in a strong reliance on mechanical systems rather than energy-efficient architectural concepts [2]. As a result of our disconnect from nature, new policies must be implemented to guide the development of energy-conscious living spaces while rationalizing the use of nonrenewable energy sources. The Middle East area, which is rich in natural energy such as wind and solar power [3], needs develop particular methods to capitalize on these resources. When compared to other energy sources, solar energy stands out as a superior choice for consumption. Nonetheless, this system confronts unique obstacles, notably in supplying the long-term energy needs of large cities [4].
As a result, these challenges drive us to investigate energy-efficient architectural ideas that might improve residential building performance while lowering energy usage. The incorporation of renewable energy systems into residential building constructions is a potential method because it results in lower energy usage [5]. As a result, research efforts should be directed toward creating strategies aimed primarily at lowering energy use and enabling control over residential building envelopes. Therefore, on the grounds of these significant problems and with the aim of a wide range of their practical implications, this study found a gap for investigation. Specifically, understanding the impact of architectural design and standards on energy consumption is critical for improving residential building performance and promoting sustainability in this region given the increasing urban development and construction of high-rise residential structures, in this way creating a demographic research gap for investigation. Moreover, as energy efficiency becomes an increasingly important global concern, particularly in regions such as Northern Iraq with its distinct climatic conditions, this research seeks to fill a gap by investigating the relationship between architectural standards and energy consumption in high-rise residential buildings, thereby providing valuable insights for future residential building design and policy development in the context of Northern Iraq’s specific environmental and societal needs.
The primary objective of this study is to investigate the impact of architectural standards on energy consumption in high-rise residential buildings in Northern Iraq. Specifically, our first objective is to investigate the quantitative measures and compare the energy consumption patterns in high-rise residential structures constructed in adherence to architectural standards with those that do not comply with these standards. Our second objective is to investigate key architectural parameters and design elements that significantly influence energy consumption in these residential buildings. The third objective is to investigate the effectiveness of existing architectural standards in promoting energy-efficient residential building practices. The fourth objective is to provide proposed recommendations and guidelines for enhancing architectural standards to mitigate energy consumption and promote sustainable high-rise residential development in the unique environmental and societal context of Northern Iraq.
This study is grounded in several theoretical frameworks that provide a foundation for understanding the relationship between architectural standards and energy consumption in high-rise residential buildings. First, the energy efficiency theory, which emphasizes the importance of optimizing residential building design and systems to reduce energy usage, serves as a fundamental basis for exploring ways to enhance energy efficiency in architectural practices [6]. Second, the sustainable development theory guides the investigation by promoting the idea that sustainable architecture can lead to a reduced environmental impact and long-term resource preservation [7]. Additionally, the residential building performance theory contributes to this research by emphasizing the role of architectural design in influencing the overall performance of structures, including energy consumption [8]. Finally, the socio-technical theory underscores the significance of considering both technical aspects, such as architectural standards, and social factors, including user behavior and societal needs, when evaluating the effectiveness of energy-efficient architectural practices in the specific context of Northern Iraq’s high-rise residential buildings [9].
This study’s primary contribution lies in its comprehensive analysis of the impact of architectural standards on energy consumption in high-rise residential buildings in Northern Iraq. By quantitatively measuring energy usage patterns and identifying critical architectural parameters, it provides valuable insights for architects, policy makers, and developers seeking to improve energy efficiency in residential building design. Furthermore, this research offers specific recommendations for enhancing existing architectural standards, which can facilitate more sustainable and environmentally friendly high-rise residential development in the region. Ultimately, this study contributes to the global discourse on energy-efficient architecture and urban planning while addressing the unique environmental and societal challenges faced in Northern Iraq, thus promoting more responsible and resource-conscious construction practices.
The rest of this paper is organized in the following way: Section 2 discusses the empirical and theoretical literature review conducted in and the proposed hypotheses of this study. Section 3 discusses the methodology and data population, samples, and method of estimation. Section 4 describes the results and findings with different parameters. Finally, Section 5 describes the conclusion, recommendations, practical and policy implications, limitations, and future research suggestions. At the end of the manuscript, the references list is illustrated.

2. Literature Review

Energy consumption in the household was a significant concern in much past research on the grounds of high consumption throughout the world [10]. Every economy has the main concern of controlling energy consumption by utilizing different methods. There is a lot of theoretical and empirical evidence in the literature about the relationship between architecture standards and energy consumption.
The energy efficiency theory is a critical pillar of this research since it emphasizes the importance of optimizing residential building design and systems to reduce energy consumption [11]. High-rise residential complexes are notorious for using a significant amount of energy, and architectural standards play a critical part in affecting their energy efficiency [12]. This hypothesis directs the investigation of how conformity to or divergence from architectural standards affects energy use. This study aligns with the core tenets of the energy efficiency theory by examining the relationship between architectural design principles and energy use in high-rise residential structures, providing insights into how architectural standards can be harnessed to achieve greater energy efficiency in residential building practices.
Another core part of this study is the sustainable development theory, which highlights the necessity of sustainable architecture techniques in reducing environmental impact and promoting long-term resource conservation [13]. In Northern Iraq, where high-rise apartment construction is on the rise, sustainable architecture standards are critical for addressing energy and resource issues [14]. The research aligns with this notion by investigating the interaction between architectural standards and energy use, making substantial contributions to the field of sustainable architecture. This study adds to our understanding of how architectural standards might support ecologically responsible high-rise dwellings and residential buildings and sustainable development practices in the region.
Moreover, residential building performance theory was important in setting the emphasis of this study since it emphasizes the vital importance of architectural design in influencing overall residential building performance, including energy consumption [15]. With their complex architectural designs and systems, high-rise dwelling structures provide a unique context for evaluating the impact of architectural standards on energy efficiency [16]. This theory directs the investigation into how architectural parameters and design features affect the performance of high-rise structures in Northern Iraq, shedding light on how architectural standards might be used to improve energy efficiency and overall residential building performance [16]. This study contributes to a deeper understanding of how architectural standards might be adjusted to generate energy-efficient high-rise residential structures in this unique regional setting by aligning with the residential building performance theory. After the theoretical background, we move forward to the empirical evidence.
The impact of residential building envelope design on energy consumption is a well-documented and critical aspect of architectural and sustainable design. Numerous studies in the recent literature provide substantial evidence of the significance of the residential building envelope in influencing energy usage. For instance, the study by [17] highlighted how proper insulation, airtightness, and the choice of materials in the residential building envelope substantially reduce heat transfer, resulting in lower heating and cooling demands. Additionally, research by [18] emphasized the role of passive design strategies in the residential building envelope, such as effective shading and orientation, in minimizing solar heat gain and enhancing natural ventilation, which, in turn, reduces the need for mechanical systems and overall energy consumption. The findings from these studies, among others, underscore the critical role of residential building envelope design in achieving energy-efficient residential buildings, providing valuable insights for architects, engineers, and policy makers to enhance sustainable design practices and reduce energy consumption in the built environment [19].
The orientation of a residential building and its influence on solar gain have been widely recognized as pivotal factors in energy consumption. The recent literature offers compelling evidence of their impact on residential building performance. For instance, the study by [20] demonstrated how proper residential building orientation can significantly reduce the need for artificial heating and cooling by maximizing or minimizing solar exposure, thus leading to substantial energy savings. Moreover, research by [21] emphasized the importance of designing a residential building to harness solar gain during the winter months while shading and reducing it in the summer to maintain thermal comfort, thereby minimizing reliance on HVAC systems. These findings align with earlier studies by the authors of [22], underlining that optimizing residential building orientation and solar gain has a profound effect on energy consumption, making it a critical consideration in sustainable residential building design. Strategic residential building orientation and solar gain management not only reduce energy consumption but also contribute to the overall environmental and economic sustainability of a residential building [23].
Window design, ventilation, natural ventilation, thermal comfort, and insulation all play integral roles in influencing energy consumption in a residential building [24]. The recent literature underscores the interconnectedness of these factors and their collective impact on energy efficiency. For example, the study by [12] emphasized the significance of well-designed windows with appropriate glazing and shading systems to regulate heat gain and loss, thereby reducing the energy required for heating and cooling. Furthermore, research by [25] highlighted the role of natural ventilation and its contribution to maintaining thermal comfort without the need for energy-intensive mechanical systems, emphasizing the importance of architectural design in facilitating this process. Additionally, studies like those by [26] underscored the role of insulation in reducing heat transfer, ultimately leading to decreased energy consumption. The interplay of these factors is crucial, as optimizing window design, ventilation, natural ventilation, thermal comfort, and insulation collectively enhances energy efficiency in residential buildings, reducing environmental impacts and operational costs, as demonstrated in the existing literature.
The energy consumption of a residential building is significantly affected by various factors, including residential building shape and massing, green roof and facade design, residential building systems and controls, and adherence to residential building codes and certification programs. The recent literature provides substantial evidence of their influence on energy efficiency. For instance, the study by [27] demonstrated that residential building shape and massing can be optimized to enhance natural lighting, reduce heat gain, and improve the overall energy performance of a structure. Research by [28] showcased how green roofs and innovative facade designs can mitigate solar heat gain, improve insulation, and reduce the cooling load, resulting in substantial energy savings. Moreover, studies by [29,30] emphasized the importance of advanced residential building systems and controls, such as smart HVAC and lighting systems, in minimizing energy consumption by optimizing energy use in real time. Lastly, research like that by [31] has highlighted the crucial role of residential building codes and certification programs in promoting energy-efficient residential building practices and ensuring compliance with sustainability standards. This literature underscores the multifaceted approach required to achieve energy-efficient residential buildings, taking into account residential building shape and massing, green roof and facade design, residential building systems and controls, and the regulatory framework provided by residential building codes and certification programs.
The integration of renewable energy sources and the use of sustainable residential building materials are pivotal strategies in reducing energy consumption and promoting sustainability in residential building design. The recent literature underscores the positive impact of these approaches. For example, research by [32] demonstrated how the incorporation of renewable energy systems, such as solar panels and wind turbines, can significantly offset a residential building’s energy demand, contributing to reduced reliance on nonrenewable sources. Studies like that by [33] have highlighted the importance of sustainable residential building materials in reducing consumed energy and promoting energy-efficient structures, while research by [34] showcased how the combination of renewable energy integration and sustainable materials can create synergies that lead to substantial energy savings and lower environmental impacts. This literature underscores the critical role of renewable energy integration and the use of sustainable residential building materials in achieving energy-efficient, eco-friendly residential buildings and demonstrates that combining these strategies can offer a comprehensive solution to reduce energy consumption while promoting sustainability. On the grounds of the theoretical and empirical evidence, we developed the following hypotheses:
H1. 
Efficient residential building envelope design has a significant negative impact on energy consumption in high-rise residential buildings.
H2. 
Orientation and solar gain have a significant negative relationship with energy consumption in high-rise residential buildings.
H3. 
Well-designed windows have a negative influence on energy consumption in high-rise residential buildings.
H4. 
Proper ventilation and natural ventilation significantly reduce the energy consumption in high-rise residential buildings.
H5. 
Well-designed residential building shape and massing have a significant negative relationship with emerging consumption.
H6. 
Thermal comfort and insulation have a significant negative relationship with energy consumption in high-rise residential buildings.
H7. 
Green roof and facade design improves ventilation, which significantly reduces energy consumption.
H8. 
Renewable energy integration, such as including solar panels, wind turbines, and other mixed modes, has a significantly negative relationship with the energy consumption in high-rise residential buildings.
H9. 
Residential building systems and controls have a negative impact on energy consumption in high-rise residential buildings during daytime.

3. Methodology

3.1. Research Design

Our aim in this study was to investigate the influence of architectural standards on the energy consumption in high-rise residential buildings in Northern Iraq. To attain the objectives of this study, we collected data from 400 households from a total of 21 blocks belonging to high-rise residential buildings located in Northern Iraq. The Goizha, Miran, and Jaff Towers and the Darwaza residential building located in the Sulaymaniyah City jurisdiction in Northern Iraq as well as the Eskan Towers, Sky Towers, and MRF Towers in Erbil City are the high-rise residential building structures found in Northern Iraq. From each high-rise building, 7 blocks through random sampling were selected for the household surveys. In our study, our aim was to investigate the influence of architectural standards on the energy consumption in high-rise residential buildings, especially those in Northern Iraq. According to [35], there is a lack of high-rise buildings in Iraq that provide residential accommodations to the people of the Iraq, but now, the government wants residential buildings that have greater than 10–20 stories. In Northern Iraq, there are many buildings structure types used, but there is a lack of towers used in residential buildings [36]. According to [37], the study of the standards of the buildings code needed to increase residency, and also future research, may provide a sustainable environment model of such buildings. Therefore, this study selected all the high-rise residential buildings in Northern Iraq as sample for this applied research on the grounds that their analysis would have significant implications for the government. To meet these objectives, we selected the seven high-rise buildings that the municipal authority of Northern Iraq designated for residential purposes and registered with the municipal authority. Similarly, in Northern Iraq, there are 430 buildings are consisting of 5–10 stories, but some are used for offices and there are fewer blocks for residential use [38] There are seven high-rise buildings declared by the government of Kurdistan from Northern Iraq that contain more than 75% residential space [39].
We collected primary data through the questionnaire method by distributing 560 questionnaires in the residential buildings, which we visited in person, but we obtained only 400 responses. Therefore, our sample size in the analysis is 400 respondents. The response rate was about 71%. Samples were selected using probability sampling techniques randomly from the households and officials in these residential buildings. The 71% response received were those who completely filled in the questionnaire and did not have any missing values. Figure 1 represents the conceptual models for this study.

3.2. Variables and Their Measurements

Residential building envelope design was measured by questions about four parameters related to airtightness, moisture control, design for climate, and maintenance requirements, with answers based on a 5-point Likert scale [40]. Furthermore, orientation and solar gain also had four parameters measured with questions related to residential building orientation, solar gain management, daylighting, and occupant satisfaction, with answers based on a 5-point Likert scale [41]. Moreover, window design had two parameters, with questions related to window type and glazing and to noise reduction, with answers based on a 5-point Likert scale [42]. Similarly, ventilation and natural ventilation had the three parameters measured, with questions related to the ventilation system, natural ventilation, and airflow and cross ventilation, with answers based on a 5-point Likert scale [43].
Residential building shape and massing had five parameters, with questions related to residential building form (rectangular, L-shaped, circular), massing and volume, aesthetics and visual appeal, energy efficiency perception, and spatial configuration, with answers based on a 5-point Likert scale [44]. Thermal comfort and insulation had two parameters, with questions related to perceived thermal comfort and to temperature preferences, with answers based on a 5-point Likert scale [45]. Green roof and facade design had two parameters, with questions related to integration with surroundings and to perceived air quality, with answers based on a 5-point Likert scale [46]. Renewable energy integration had three parameters, with questions related to awareness of renewable energy features, user interaction and control, and impact on indoor environment [47]. Residential building systems and controls had three parameters, with questions related to awareness of residential building systems, ease of system control, and user engagement [48].
Moreover, measuring energy consumption in high-rise residential buildings through four questions in the questionnaire involved assessing awareness of energy consumption, perceived importance of energy efficiency, satisfaction with indoor comfort, and renewable energy perception [49]. All answers were based on a 5-point Likert scale (Appendix A).

3.3. Methods of Estimation

There are a lot of methods that should be used in engineering, but Partial Least Squares (PLS) has gained prominence as a valuable analytical method in architecture due to its ability to model and explore complex relationships among numerous variables. PLS is particularly beneficial in architectural analysis because it can handle multidimensional data, making it suitable for assessing diverse aspects of residential building design, construction, and performance. It allows architects and researchers to simultaneously examine various factors that impact architectural outcomes, such as energy efficiency, structural integrity, and occupant comfort. Additionally, PLS facilitates the identification of latent variables and their interdependencies, which is crucial in understanding the nuanced interactions within architectural systems. Ultimately, PLS empowers architectural professionals and researchers to make informed decisions, optimize design processes, and enhance residential building performance by unraveling the intricate web of factors that influence architectural outcomes. Moreover, Partial Least Squares (PLS) excels in handling multicollinearity and reducing dimensionality by projecting predictors into a new space, combining features of Principal Component Analysis (PCA) and regression for strong predictive power [50]. It is particularly useful for datasets with many variables and missing values, offering flexibility for both regression and classification tasks. However, PLS can lead to overfitting if not carefully tuned, and its components can be difficult to interpret, assuming linear relationships which may not always hold [51]. It is also computationally intensive and sensitive to outliers, necessitating robust methods and careful validation to ensure reliable results.

3.4. Ethical Statement

This research was conducted with an unwavering commitment to ethical principles throughout the research process, ensuring the well-being of participants and adhering to the highest standards of research integrity. All participants (household members) provided informed consent to participate in this study. The consent forms clearly explained this study’s purpose, procedures, potential risks, and benefits and the right to withdraw at any time. This study anonymized all data to protect participants’ privacy, and no identifying information will be published in any report or publication. The questionnaire used for data collection was developed and pretested to ensure clarity and avoid potential bias. Data collection followed all ethical guidelines for maintaining the privacy and security of personal information. The collected data will be used solely for the research purposes outlined in the study proposal and will not be shared with any third party without explicit consent.

4. Findings and Discussion

Smart PLS-SEM was used for the analysis of the data related to the architecture engineering models of residential buildings located in Northern Iraq. Analysis models such as the measurement model and structural model were used to draw effective conclusions to bring new insight from the research to the existing literature. Moreover, Cronbach’s alpha was used for the reliability of the selected instruments. The Cronbach’s alpha values range from 0 to 1, in which higher values represent greater reliability of the instrument. Table 1 represents the values of the alpha at different scales. In Table 1, all values are greater than 0.70 except energy consumption, which is 0.6986, indicating the reliability of the tools used in this study. Energy consumption has a Cronbach’s alpha value of 0.6986, which is approximately 0.70. Moreover, it measures the basic parameters consistently in the model. To attain convergent validity, the AVE value was used. In Table 1, AVE values for all selected variables are higher than 0.50, and some values are above 0.80, indicating that convergent validity was achieved. Moreover, this indicates that the tools used in the analysis are more useful for further analysis. Figure 2 represents the measurement model diagram.
To improve the discriminating validity of the instruments used in our analysis, the Fornell–Larcker criterion was used as a tool. From Table 2, we can draw a conclusion that the tools used in this study are more suitable for analysis, and researchers can draw significant conclusions because values are under suitable criteria. Moreover, Chuan and Penyelidikan [52] defined F squared values that show the effect sizes of variables. However, different value ranges indicate small, medium, and larger effect sizes. Furthermore, construct validity was evaluated, ensuring that each studied construct was distinct from others [53]. To accomplish this, recommended methods included the Fornell–Larcker test ([54]), heterotrait–monotrait (HTMT) ratio [55], and cross-loading analysis. These techniques were employed to validate and distinguish the studied constructs from one another.
According to [54], the Fornell–Larcker test is used for the evaluation of discriminant validity. In this test, the average variance extracted should be greater than the correlation of all parameters. Table 2 shows confirmation that the discriminating validity criteria were fulfilled.
We used another criterion for checking the validity of the latent variables, that is, heterotrait–monotrait (HTMT). According to [56], HTMT is recommended for the distinct variable presence in a model. A value of less than 1 for HTMT indicates the discriminating validity. Moreover, Table 3 shows all the values are less than 1, that is, suitable for the analysis.
Similarly, cross loading of the items was also used to evaluate discriminant validity [57]. Table 4 represents the cross loading of the items that were found under the accepted region and also denotes the discriminating validity presence in the analysis. Moreover, the-loading values are higher than the item cross-loading values, meaning we are confident in the estimation validity, which represents significant representations of the models’ findings.
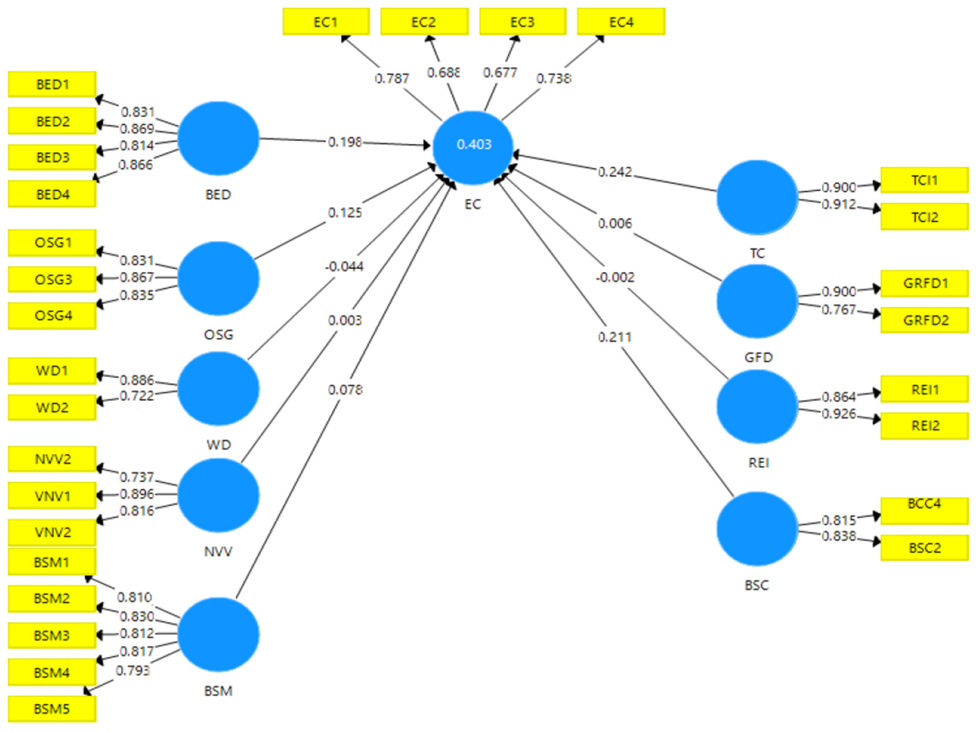
Similarly, Figure 3 represents the structural model frame that was useful for diagnosing the relationship between exogenous and endogenous variables. Moreover, Table 5 represents the summary of the structural model assessment, in which a 1% level of significance for the significance criteria represents the model’s fitness for interpretations and the accuracy of the relationships found. Moreover, the mean value indicates that a 0.4028 effect on energy consumption is represented by the selected exogenous variables.
Our results of the hypothesis testing are given in Table 6. Our findings show that residential building envelope design (BED) has a significant relationship with energy consumption (EC) at a 1% level of significance with a positive coefficient, indicating that the code of standards regarding residential building design is not in accordance with the international standard in Northern Iraq to reduce energy consumption in the country, and therefore, the country should bear the cost regarding energy pricing. Because of its impact on thermal performance, residential building envelope design has a considerable impact on energy consumption in high-rise residential buildings in Northern Iraq. A poorly built residential building envelope in this location, which has hot summers and chilly winters, can lead to higher energy demand for heating and cooling. Inadequate insulation, incorrect window placement, and inefficient materials contribute to heat gain in the summer and heat loss in the winter, necessitating the use of mechanical devices for temperature control. This conclusion is supported by research such as the study by [58], which emphasizes the critical role of proper residential building envelope design in reducing energy consumption and improving overall energy efficiency in a variety of climatic conditions, including those found in Northern Iraq.
Residential building shape and massing (BSC) also has a significant positive relationship with energy consumption at a 1% level of significance with a positive coefficient. This indicates that the impact of these architectural features on the thermal performance of the structure can be linked to the positive association between structure shape and massing (BSM) and energy consumption. Certain geometries and massing configurations of residential buildings may experience higher or lower degrees of heat gain or loss, altering the overall energy requirements for heating, cooling, and ventilation. Residential buildings with compact designs and optimal massing, for example, can improve natural ventilation and reduce the demand for mechanical systems, resulting in lower energy use. Furthermore, a residential building’s orientation and capacity to optimize or decrease sun exposure can have a major impact on energy demand. Ref. [59] conducted studies on the relationship between residential building morphology and energy performance, providing useful insights into how design decisions affect energy efficiency in residential buildings.
Residential building system and control (BSC) also has a significant positive impact on the energy consumption at a 1% level of significance with a positive coefficient. This indicates that in Northern Iraq, residential building system and control (BSC) plays a crucial role in influencing energy consumption, particularly due to the region’s climatic conditions. The integration of efficient residential building systems, such as HVAC (heating, ventilation, and air conditioning) systems, with advanced control strategies can optimize energy usage for heating and cooling. The implementation of smart residential building technologies and control systems allows for real-time adjustments based on external environmental factors, occupancy patterns, and energy demand. Recent studies, such as the work by [60], emphasize the significance of intelligent residential building systems in mitigating energy consumption in the Middle East region, which shares similar climatic challenges with Northern Iraq. This research underscores the positive impact of advanced residential building controls in enhancing energy efficiency and reducing overall consumption, providing valuable insights for designing sustainable residential buildings in this specific geographical context.
Green roof and facade design (GFD) also has a significant positive relationship with the energy consumption in high-rise residential buildings located at Northern Iraq. This means that primarily owing to their ability to enhance residential building insulation and mitigate the urban heat island effect, green roofs and facades act as natural insulators, reducing heat gain in the summer and heat loss in the winter, thereby decreasing the reliance on mechanical heating and cooling systems. Moreover, in the context of Northern Iraq’s climate, where temperatures can be extreme, green infrastructure helps regulate indoor temperatures more efficiently. Recent research, such as the study by [61], highlights the effectiveness of green roofs and facades in improving energy performance and thermal comfort in high-rise residential buildings in similar climatic conditions. By incorporating vegetation into residential building design, these green features contribute to sustainable urban development and align with global efforts to promote energy-efficient and environmentally friendly residential building practices.
In Iraq, nonrenewable energy sources like oil and natural gas are pivotal due to the country’s vast fossil fuel reserves, which significantly contribute to its economy and energy security. However, reliance on these sources poses challenges, including environmental degradation and market volatility. Balancing the use of nonrenewable energy with efforts to diversify and incorporate renewable energy sources is essential for long-term sustainability and stability. In our results, nonrenewable energy sources increase the energy consumption in Northern Iraq. People in Northern Iraq spend more than 35.12% of their income on energy usage due to these nonrenewable energy sources.
Ventilation and natural ventilation (NVV), orientation and solar gain (OSG), and thermal comfort and insulation also have significant positive relationships with energy consumption; in this regard, the architecture standards related to high-rise residential buildings in Northern Iraq are weak and cause a rise energy consumption. Moreover, window design increases the energy consumption in high-rise residential buildings in Iraq due to solar rays entering rooms, meaning there is low need of energy for consumption. Moreover, our study validates the finding in the previous literature of [62] that emphasizes the relevance of proper window design in minimizing solar heat gain and improving residential building energy efficiency. In some circumstances, poor window designs enable excessive solar radiation to enter, demanding increased cooling energy. As a result, a comprehensive approach to residential building design in high-rise residential buildings is critical to achieving energy-efficient and sustainable architectural requirements, taking into account elements such as ventilation techniques, orientation, thermal comfort, insulation, and window design.
Similarly, the application of building codes in Iraq is essential for ensuring the safety, sustainability, and resilience of construction in a region frequently impacted by seismic activity and conflict-related damage [63]. Iraq has been working towards modernizing its building codes to align with international standards, addressing structural integrity, fire safety, and accessibility. These codes aim to mitigate risks associated with earthquakes and other natural disasters, improve energy efficiency, and enhance overall construction quality [64]. Implementation, however, faces challenges such as limited resources, enforcement capacity, and the need for extensive training of engineers, architects, and builders. Strengthening regulatory frameworks and fostering collaboration with international bodies are crucial steps toward improving the adherence to and effectiveness of building codes in Iraq. Unfortunately, the analyzed buildings do not follow the proper building codes, and the government has also a lack of international-standard building standards and codes [65]. The building codes are controlled by the municipal authorities of Iraq, which do not have too much consideration about codes applications [66].
Global energy indicators encompass metrics such as energy consumption, production, and efficiency across different regions and sectors [67]. They highlight the disparities in energy access and usage, reflecting the dependence on fossil fuels versus renewable energy sources. Monitoring these indicators is crucial for assessing progress towards sustainable energy goals, reducing carbon emissions, and addressing climate change [68]. In light of our results, the climate of Northern Iraq is expected to change in the future, with higher average temperatures and less annual precipitation, which would exacerbate the region’s water scarcity problems. Climate change is expected to exacerbate heatwaves and droughts, impacting livelihoods in general as well as agricultural and water resources. The region will need to implement adaptation strategies and sustainable water management techniques to lessen these effects.
From our findings, we concluded that the rise of high-rise buildings in Iraq is driven by rapid urbanization, economic development, and the need to accommodate a growing population in urban centers. Limited land availability in cities like Baghdad and Erbil necessitates vertical expansion to maximize space use. Additionally, modern high-rise construction symbolizes progress and investment, attracting businesses and boosting local economies. Similarly, the living plans in the analyzed buildings are not suitable due to not following international codes. Moreover, the time of the survey was not an influence on the results because it was questionnaire-based. Time will create problems in observations and practical simulations. Table 7 represents the results of the summary of the hypothesis testing in detail with directions.

5. Conclusions and Future Research Suggestions

From our findings, we conclude that the all the selected standards except window design have a positive impact on the energy consumption in the sample selected from high-rise residential buildings in Iraq. This means that in Northern Iraq, international architecture standards are not followed by builders of residential buildings and high-rise residential buildings, and they have a weak structure regarding the different factors of these standards. Therefore, only window designs are in accordance with the international standards that fulfill the criteria leading to a decrease in energy consumption.
This study contributes significantly to existing theory and the literature in the fields of sustainable architecture and urban planning. By focusing on the specific context of Northern Iraq, the research enriches the literature by providing region-specific insights into the relationship between architectural standards and energy efficiency. This localized perspective contributes to the adaptation of broader theoretical frameworks to the unique climatic conditions and cultural contexts of the region. This study’s findings extend the current body of knowledge by emphasizing the importance of factors such as natural ventilation, solar gain management, thermal comfort, and insulation in mitigating energy consumption in high-rise structures. Moreover, the research advances theoretical understanding by identifying potential gaps in existing residential building codes and standards and offering practical recommendations that bridge these gaps and align with global sustainability goals. Overall, this study enhances the applicability and relevance of existing theories to the specific challenges and opportunities presented by high-rise residential buildings in Northern Iraq.
This study has significant implications for governments, policy makers, architecture engineers, and stakeholders. The government can make standards to reduce the energy consumption in high-rise residential buildings. Moreover, incorporating optimal ventilation strategies, such as natural ventilation, can significantly reduce the reliance on mechanical systems for air circulation, leading to lower energy consumption, and these have a good design for policy makers to make this type of policy for savings on the cost of fuel. Additionally, careful consideration of residential building orientation and solar gain ensures that the design maximizes natural daylight while minimizing heat gain, contributing to a more energy-efficient residential building that follows guidelines and provides cost efficiency for stakeholders and the government in controlling the cost of energy in cheap way. Furthermore, attention to thermal comfort and insulation helps maintain indoor temperatures, reducing the need for extensive heating or cooling, which will provide benefits to the people living in the building and to other stakeholders. Integrating green roof and facade design also proves beneficial in providing insulation and mitigating the urban heat island effect. However, it is essential to carefully plan window design to balance natural light benefits with potential solar heat gain, as inefficient designs may inadvertently increase energy consumption; this provides significant impetus for the government to make policy on forcing the standard.
This study may be limited by the fluctuation of climate conditions in Northern Iraq. Different sections within the area may have different climatic problems; therefore, the conclusions of this study may not be universally relevant to all portions of Northern Iraq. Therefore, climate policy uncertainty can be taken into account in future research. Moreover, there is a limitation of availability and accuracy of data on existing structures, energy usage patterns, and local climate conditions. Access to reliable data may alter this study’s conclusions’ robustness and generalizability. Future research may follow the suggestion that a variety of data from residential buildings as well as government enforcement departments of Iraq should be included for future research topics. Investigating resident behavior and lifestyle changes that influence energy consumption, with the goal of offering insights into how architectural standards might be modified to meet the demands and preferences of residential building users, are topics that should be studied in the future. Conducting thorough economic evaluations to determine the cost-effectiveness of implementing specific architectural standards and technologies, taking into account both short-term and long-term economic repercussions, should be a future research concern. Similarly, this study has limitations due to the practical verification of code documents and simulation reports, which should be very necessary around the globe in the modern world, but future research may include this topic. Due to limitations, this study used survey methods, but future research will be on practical observations and also applied research for making a model of sustainable environments.

Author Contributions

Methodology, S.H.S. and C.A.; Software, S.H.S. and C.A.; Formal analysis, S.H.S. and C.A.; Data curation, S.H.S.; Writing—original draft, S.H.S.; Writing—review & editing, C.A. All authors have read and agreed to the published version of the manuscript.

Funding

This research received no external funding.

Institutional Review Board Statement

This study was approved by the department of advance research ethical board committee via approval number EKK23-24/014/01 of Cyprus international University, North Cyprus located at Turkey region, and the protocols used in the study were approved by the Committee of Cyprus International University. The study was conducted in accordance with the Declaration of Helsinki, and approved by the Institutional Review Board of Cyprus international University.

Informed Consent Statement

A total of a sample size of 400 households was intended as our survey and informed consent forms in written according to institutional guidelines attained, and the study was approved by the Board. The protocols used in the study were approved by the Cyprus International University Human Subjects Committee.

Data Availability Statement

The data presented in this study are available on request from the corresponding author.

Conflicts of Interest

The authors declare no conflict of interest.

Appendix A

The Appendix A shows the questionnaire detail. Please indicate the extent to which you agree or disagree with the statements below. Read each statement carefully and place a tick in the relevant column; 1 = strongly disagree, 2 = disagree, 3 = neutral, 4 = agree, 5 = strongly agree.
Building Envelope Design
Item No.Question Statement12345
BED1The building feels airy, and everyone feels free of airtightness.
BED2The building design includes moisture control in the structure.
BED3The building is designed for every climate situation.
BED4The building requires maintenance.
Orientation and Solar Gain
Item No.Question Statement12345
OSG1Building orientation is designed to obtain solar energy directly.
OSG2In the building, solar gain management is developed properly for the residents.
OSG3Every resident gets daylighting during sunshine.
OSG4The residents in the building are satisfied with the solar gain.
Window Design
Item No.Question Statement12345
WD1Window type and glazing are properly installed to reduce energy consumption.
WD2In the building, windows are developed to enhance noise reduction and pollution reduction.
Ventilation and Natural Ventilation
Item No.Question Statement12345
VNV1There is a ventilation system that improves the lives of residents.
VNV2Natural ventilation exists in the building.
VNV3There is an improvement in airflow throughout the building.
Building Shape and Massing
Item No.Question Statement12345
BSM1The building type satisfies the residents in terms of obtaining light and pleasure.
BSM2The structure of the building’s massing is satisfactory.
BSM3The structure of the building is aesthetically pleasing.
BSM4The residents are satisfied with the building structure regarding energy efficiency.
BSM5The residents are satisfied with the building structure regarding its spatial configuration.
Thermal Comfort and Insulation
Item No.Question Statement12345
TC1The residents are satisfied with the thermal comfort of the building in every season.
TC2The residents are satisfied with the temperature zone in the building.
Green Roof and Facade Design
Item No.Question Statement12345
GRFD1There is an integration with surroundings of the roof, and the design is comprehensive.
GRFD2There is an improvement in perceived air quality from the green roof design.
Renewable Energy Integration
Item No.Question Statement12345
REI1The residents are aware of renewable energy features related to building standards.
REI2The energy system is friendly, and interaction with the controls is easy.
REI3The indoor environment satisfies the residents in the building.
Building Systems and Controls
Item No.Question Statement12345
BSC1The residents are aware of building systems.
BSC2The residents are engaged in system and control.
BSC3The building system and control are user-friendly.
Energy Consumption in High-Rise Buildings
Item No.Question Statement12345
EC1The residents are aware of energy consumption in the building through the implementation of standards.
EC2From the building standards, the residents obtain energy efficiency.
EC3The residents are satisfied with indoor comfort related to energy consumption through the building codes.
EC4The building has properly sourced systems according to the code that represents energy efficiency and cost savings.

References

  1. Alzubaidi, L.; Zhang, J.; Humaidi, A.J.; Al-Dujaili, A.; Duan, Y.; Al-Shamma, O.; Santamaría, J.; Fadhel, M.A.; Al-Amidie, M.; Farhan, L. Review of deep learning: Concepts, CNN architectures, challenges, applications, future directions. J. Big Data 2021, 8, 1–74. [Google Scholar] [CrossRef] [PubMed]
  2. Mohamed, T.A.A.E. Simultaneous optimization of office building facades in terms of both energy consumption and transparency in hot arid climates, analysed on the example of Cairo. Master’s Thesis, University of Stuttgart, Stuttgart, Germany, 2017. [Google Scholar]
  3. Elghamry, R.; Hassan, H. Impact of window parameters on the building envelope on the thermal comfort, energy consumption and cost and environment. Int. J. Vent. 2020, 19, 233–259. [Google Scholar] [CrossRef]
  4. Elghamry, R.; Hassan, H. Experimental investigation of building heating and ventilation by using Trombe wall coupled with renewable energy system under semi-arid climate conditions. Sol. Energy 2020, 201, 63–74. [Google Scholar] [CrossRef]
  5. Pérez-Lombard, L.; Ortiz, J.; Pout, C. A review on buildings energy consumption information. Energy Build. 2008, 40, 394–398. [Google Scholar] [CrossRef]
  6. De Paola, A.; Ortolani, M.; Lo Re, G.; Anastasi, G.; Das, S.K. Intelligent management systems for energy efficiency in buildings: A survey. ACM Comput. Surv. 2014, 47, 1–38. [Google Scholar] [CrossRef]
  7. Akadiri, P.O.; Chinyio, E.A.; Olomolaiye, P.O. Design of a sustainable building: A conceptual framework for implementing sustainability in the building sector. Buildings 2012, 2, 126–152. [Google Scholar] [CrossRef]
  8. Leng, H.; Chen, X.; Ma, Y.; Wong, N.H.; Ming, T. Urban morphology and building heating energy consumption: Evidence from Harbin, a severe cold region city. Energy Build. 2020, 224, 110143. [Google Scholar] [CrossRef]
  9. Fuller, J.L. Imagining Solar Communities: The Governance and Visuality of Urban Photovoltaics. Ph.D. Thesis, Arizona State University, Tempe, AZ, USA, 2022. [Google Scholar]
  10. Hassan, Q.; Al-Hitmi, M.; Tabar, V.S.; Sameen, A.Z.; Salman, H.M.; Jaszczur, M. Middle East energy consumption and potential renewable sources: An overview. Clean. Eng. Technol. 2023, 12, 100599. [Google Scholar] [CrossRef]
  11. Hafez, F.S.; Sa’Di, B.; Safa-Gamal, M.; Taufiq-Yap, Y.; Alrifaey, M.; Seyedmahmoudian, M.; Stojcevski, A.; Horan, B.; Mekhilef, S. Energy efficiency in sustainable buildings: A systematic review with taxonomy, challenges, motivations, methodological aspects, recommendations, and pathways for future research. Energy Strategy Rev. 2023, 45, 101013. [Google Scholar] [CrossRef]
  12. Hilal, N.A.; Haggag, M.; Saleh, A.D. Optimizing Energy Efficiency in High-Rise Residential Buildings in Abu Dhabi’s Hot Climate: Exploring the Potential of Double Skin Façades. Buildings 2023, 13, 2148. [Google Scholar] [CrossRef]
  13. Sahoo, S.; Goswami, S. Theoretical framework for assessing the economic and environmental impact of water pollution: A detailed study on sustainable development of India. J. Future Sustain. 2024, 4, 23–34. [Google Scholar] [CrossRef]
  14. Dahiya, D.; Laishram, B. Energy analysis of high-rise residential buildings under demolition using controlled explosion: An Indian case study. J. Clean. Prod. 2023, 426, 139190. [Google Scholar] [CrossRef]
  15. Liu, K.; Xu, X.; Huang, W.; Zhang, R.; Kong, L.; Wang, X. A multi-objective optimization framework for designing urban block forms considering daylight, energy consumption, and photovoltaic energy potential. Build. Environ. 2023, 242, 110585. [Google Scholar] [CrossRef]
  16. Yahya, L.M. Effect of modern technologies of energy conservation on forming high–rise buildings. Energy 2023, 2, 119–131. [Google Scholar] [CrossRef]
  17. Viegas, C.A.; Borsoi, G.; Moreira, L.M.; Parracha, J.L.; Nunes, L.; Malanho, S.; Veiga, R.; Flores-Colen, I. Diversity and distribution of microbial communities on the surface of External Thermal Insulation Composite Systems (ETICS) facades in residential buildings. Int. Biodeterior. Biodegrad. 2023, 184, 105658. [Google Scholar] [CrossRef]
  18. Wagner, J.L.; Smith, K.J.; Johnson, C.; Hilaire, M.L.; Medina, M.S. Best practices in syllabus design. Am. J. Pharm. Educ. 2023, 87, ajpe8995. [Google Scholar] [CrossRef]
  19. Khadka, A.K.; Chaudhary, S.; Dev, A.; Shah, R. Optimizing Energy Efficiency of Modern Residential Building through Simulation. Available online: https://www.researchgate.net/profile/Adhish-Kumar-Khadka-2/publication/373718315_Optimizing_Energy_Efficiency_of_Modern_Residential_Building_through_Simulation/links/64f97ae705a98c1b63fa1983/Optimizing-Energy-Efficiency-of-Modern-Residential-Building-through-Simulation.pdf (accessed on 3 October 2024).
  20. Lian, P.; Yan, R.; Wu, Z.; Wang, Z.; Chen, Y.; Zhang, L.; Sheng, X. Thermal performance of novel form-stable disodium hydrogen phosphate dodecahydrate-based composite phase change materials for building thermal energy storage. Adv. Compos. Hybrid Mater. 2023, 6, 74. [Google Scholar] [CrossRef]
  21. Xie, M.; Wang, M.; Zhong, H.; Li, X.; Li, B.; Mendis, T.; Xu, S. The impact of urban morphology on the building energy consumption and solar energy generation potential of university dormitory blocks. Sustain. Cities Soc. 2023, 96, 104644. [Google Scholar] [CrossRef]
  22. Akram, M.W.; Hasannuzaman, M.; Cuce, E.; Cuce, P.M. Global technological advancement and challenges of glazed window, facade system and vertical greenery-based energy savings in buildings: A comprehensive review. Energy Built Environ. 2023, 4, 206–226. [Google Scholar] [CrossRef]
  23. Vandenbogaerde, L.; Verbeke, S.; Audenaert, A. Optimizing building energy consumption in office buildings: A review of building automation and control systems and factors influencing energy savings. J. Build. Eng. 2023, 76, 107233. [Google Scholar] [CrossRef]
  24. Zoure, A.N.; Genovese, P.V. Implementing natural ventilation and daylighting strategies for thermal comfort and energy efficiency in office buildings in Burkina Faso. Energy Rep. 2023, 9, 3319–3342. [Google Scholar] [CrossRef]
  25. Miao, S.; Gangolells, M.; Tejedor, B. Data-driven model for predicting indoor air quality and thermal comfort levels in naturally ventilated educational buildings using easily accessible data for schools. J. Build. Eng. 2023, 80, 108001. [Google Scholar] [CrossRef]
  26. Gajdzik, B.; Jaciow, M.; Wolniak, R.; Wolny, R.; Grebski, W.W. Assessment of Energy and Heat Consumption Trends and Forecasting in the Small Consumer Sector in Poland Based on Historical Data. Resources 2023, 12, 111. [Google Scholar] [CrossRef]
  27. Jiang, F.; Ma, J.; Webster, C.J.; Chiaradia, A.J.; Zhou, Y.; Zhao, Z.; Zhang, X. Generative urban design: A systematic review on problem formulation, design generation, and decision-making. Prog. Plan. 2023, 180, 100795. [Google Scholar] [CrossRef]
  28. Wen, J.; Ignatius, M.; Chen, E.X.; Wong, N.H. Impacts of a highly reflective stainless-steel façade on a surrounding building: A case study in Singapore. Sustain. Cities Soc. 2023, 90, 104377. [Google Scholar] [CrossRef]
  29. Ye, Z.; Ye, Y.; Zhang, C.; Zhang, Z.; Li, W.; Wang, X.; Wang, L.; Wang, L. A digital twin approach for tunnel construction safety early warning and management. Comput. Ind. 2023, 144, 103783. [Google Scholar] [CrossRef]
  30. Qian, Y.; Yu, X.-A.; Shen, Z.; Song, M. Complexity analysis and control of game behavior of subjects in green building materials supply chain considering technology subsidies. Expert Syst. Appl. 2023, 214, 119052. [Google Scholar] [CrossRef]
  31. Xiang, X.; Zhou, N.; Ma, M.; Feng, W.; Yan, R. Global transition of operational carbon in residential buildings since the millennium. Adv. Appl. Energy 2023, 11, 100145. [Google Scholar] [CrossRef]
  32. Panda, A.; Dauda, A.K.; Chua, H.; Tan, R.R.; Aviso, K.B. Recent advances in the integration of renewable energy sources and storage facilities with hybrid power systems. Clean. Eng. Technol. 2023, 12, 100598. [Google Scholar] [CrossRef]
  33. Soust-Verdaguer, B.; Moreno, J.A.G.; Llatas, C. Utilization of an automatic tool for building material selection by integrating life cycle sustainability assessment in the early design stages in BIM. Sustainability 2023, 15, 2274. [Google Scholar] [CrossRef]
  34. Barman, P.; Dutta, L.; Bordoloi, S.; Kalita, A.; Buragohain, P.; Bharali, S.; Azzopardi, B. Renewable energy integration with electric vehicle technology: A review of the existing smart charging approaches. Renew. Sustain. Energy Rev. 2023, 183, 113518. [Google Scholar] [CrossRef]
  35. Haseeb, Q.S.; Yunus, S.M.; Shoshan, A.A.A.; Aziz, A.I. A study of the optimal form and orientation for more energy efficiency to mass model multi-storey buildings of Kirkuk city, Iraq. Alex. Eng. J. 2023, 71, 731–741. [Google Scholar] [CrossRef]
  36. Hussein, Z.A.; Uzunoğlu, K. Evaluation of the residents’ satisfaction with high rise housing in new Eskan/Erbil–Iraq as a gated community. Int. J. Adv. Appl. Sci. 2020, 7, 25–36. [Google Scholar] [CrossRef]
  37. Majeed, M.N.; Mustafa, F.A.; Husein, H.A. Impact of building typology on daylight optimization using building information modeling: Apartments in Erbil city as a case study. J. Daylighting 2019, 6, 187–201. [Google Scholar] [CrossRef]
  38. Bahaadin, S.D.; Raof, B.Y.; Abdulrahman, H. Feasibility Study of Concrete Louvers for High-rise Residential Buildings in Terms of Cooling Energy Requirements. ARO-Sci. J. Koya Univ. 2021, 9, 28–39. [Google Scholar] [CrossRef]
  39. Kirk, A.; Sawdon, G. Understanding Kurdish Livelihoods in Northern Iraq: Final Report; The Northern Iraq Country Programme the Food Security Livelihoods Unit, Save the Children: London, UK, 2002. [Google Scholar]
  40. Ghanbari, M.; Rezazadeh, G. Investigating Static and Dynamic Behavior of the Strain Gauge Type Pressure Sensor in Exposure to Thermal Stresses. Arab. J. Sci. Eng. 2022, 47, 8931–8944. [Google Scholar] [CrossRef]
  41. William, M.A.; Suárez-López, M.J.; Soutullo, S.; Hanafy, A.A. Building envelopes toward energy-efficient buildings: A balanced multi-approach decision making. Int. J. Energy Res. 2021, 45, 21096–21113. [Google Scholar]
  42. Tzempelikos, A.; Athienitis, A.K. The impact of shading design and control on building cooling and lighting demand. Sol. Energy 2007, 81, 369–382. [Google Scholar] [CrossRef]
  43. Xuan, Y.; Yang, G.; Li, Q.; Mochida, A. Outdoor thermal environment for different urban forms under summer conditions. Build. Simul. 2016, 9, 281–296. [Google Scholar] [CrossRef]
  44. Wang, E.; Shen, Z. Lifecycle energy consumption prediction of residential buildings by incorporating longitudinal uncertainties. J. Civ. Eng. Manag. 2013, 19 (Suppl. S1), S161–S171. [Google Scholar] [CrossRef]
  45. Oseland, N.; Burton, A. Quantifying the impact of environmental conditions on worker performance for inputting to a business case to justify enhanced workplace design features. J. Build. Surv. Apprais. Valuat. 2012, 1, 151–165. [Google Scholar] [CrossRef]
  46. Carter, T.; Jackson, C.R. Vegetated roofs for stormwater management at multiple spatial scales. Landsc. Urban Plan. 2007, 80, 84–94. [Google Scholar] [CrossRef]
  47. Horváth, M.; Kassai-Szoó, D.; Csoknyai, T. Solar energy potential of roofs on urban level based on building typology. Energy Build. 2016, 111, 278–289. [Google Scholar] [CrossRef]
  48. Zhao, L.; Yan, D.; Zhang, Z.; Hua, B.; Yang, G.; Cao, Y.; Zhang, E.X.; Gu, X.; Fleetwood, D.M. Temperature-dependent efficiency droop in GaN-based blue LEDs. IEEE Electron. Device Lett. 2018, 39, 528–531. [Google Scholar] [CrossRef]
  49. Miller, E.E.; Hua, Y.; Tezel, F.H. Materials for energy storage: Review of electrode materials and methods of increasing capacitance for supercapacitors. J. Energy Storage 2018, 20, 30–40. [Google Scholar] [CrossRef]
  50. Ahmad, F.A.; Iryani, N.; Pradana, T. Analisis Partial Least Squares (PLS): Model Electronic Word of Mouth pada Wisata Kolam Renang Alam Indah Sipanjang Darek Kota Payakumbuh. Innov. J. Soc. Sci. Res. 2024, 4, 6107–6120. [Google Scholar]
  51. Ignacz, G.; Bader, L.; Beke, A.K.; Ghunaim, Y.; Shastry, T.; Vovusha, H.; Carbone, M.R.; Ghanem, B.; Szekely, G. Machine learning for the advancement of membrane science and technology: A critical review. J. Membr. Sci. 2024, 713, 123256. [Google Scholar] [CrossRef]
  52. Chuan, C.L.; Penyelidikan, J. Sample size estimation using Krejcie and Morgan and Cohen statistical power analysis: A comparison. J. Penyelid. IPBL 2006, 7, 78–86. [Google Scholar]
  53. Zarei, M.; Supphellen, M.; Bagozzi, R.P. Research streams, gaps and opportunities in servant leadership research. Leadersh. Organ. Dev. J. 2024, 45, 251–264. [Google Scholar] [CrossRef]
  54. Fornell, C.; Larcker, D.F. Evaluating structural equation models with unobservable variables and measurement error. J. Mark. Res. 1981, 18, 39–50. [Google Scholar] [CrossRef]
  55. Henseler, J.; Ringle, C.M.; Sarstedt, M. A new criterion for assessing discriminant validity in variance-based structural equation modeling. J. Acad. Mark. Sci. 2015, 43, 115–135. [Google Scholar] [CrossRef]
  56. Haider, S.; Jabeen, S.; Ahmad, J. Moderated mediation between work life balance and employee job performance: The role of psychological wellbeing and satisfaction with coworkers. Rev. Psicol. Trab. Organ. 2018, 34, 29–37. [Google Scholar] [CrossRef]
  57. Götz, O.; Liehr-Gobbers, K.; Krafft, M. Evaluation of Structural Equation Models Using the Partial Least Squares (PLS) Approach, In Handbook of Partial Least Squares: Concepts, Methods and Applications; Springer: Berlin/Heidelberg, Germany, 2009; pp. 691–711. [Google Scholar]
  58. Aydın, D.; Erten, Ş.Y. Analysis of Transparent Building Envelope Renovations for Indoor Thermal Comfort in an Educational Building; Open House International: Gateshead, UK, 2023. [Google Scholar]
  59. Ramly, N.; Hod, R.; Hassan, M.R.; Jaafar, M.H.; Isa, Z.; Ismail, R. Identifying Vulnerable Population in Urban Heat Island: A Literature Review. Int. J. Public Health Res. 2023, 13, 1678–1693. [Google Scholar] [CrossRef]
  60. Zahir, M.H.; Irshad, K.; Shafiullah, M.; Ibrahim, N.I.; Islam, A.K.; Mohaisen, K.O.; Sulaiman, F.A. A Challenges of the application of PCMs to achieve zero energy buildings under hot weather conditions: A review. J. Energy Storage 2023, 64, 107156. [Google Scholar] [CrossRef]
  61. Borràs, J.G.; Lerma, C.; Mas, A.; Vercher, J.; Gil, E. Contribution of green roofs to energy savings in building renovations. Energy Sustain. Dev. 2022, 71, 212–221. [Google Scholar] [CrossRef]
  62. Fallahtafti, R.; Mahdavinejad, M. Window geometry impact on a room’s wind comfort. Eng. Constr. Archit. Manag. 2021, 28, 2381–2410. [Google Scholar] [CrossRef]
  63. Richmond, O.P.; Visoka, G.; Tellidis, I. Peace in Digital International Relations: Prospects and Limitations; Cambridge University Press: Cambridge, MA, USA, 2023. [Google Scholar]
  64. Pereira, S.M.; Rego, I.E.; Mónico, L.S.M. Earthquake recommendations in Europe: A qualitative coding methodology for the analysis of preparedness and response recommendations from authorities. Int. J. Disaster Risk Reduct. 2023, 96, 103966. [Google Scholar] [CrossRef]
  65. Nwadike, A.N.; Wilkinson, S. Why amending building codes? An investigation of the benefits of regular building code amendment in New Zealand. Int. J. Build. Pathol. Adapt. 2022, 40, 76–100. [Google Scholar] [CrossRef]
  66. Atanda, J.O.; Olukoya, O.A. Green building standards: Opportunities for Nigeria. J. Clean. Prod. 2019, 227, 366–377. [Google Scholar] [CrossRef]
  67. Peters, G.P.; Weber, C.L.; Guan, D.; Hubacek, K. China’s growing CO2 emissions a race between increasing consumption and efficiency gains. Environ. Sci. Technol. 2007, 41, 5939–5944. [Google Scholar] [CrossRef]
  68. Olabi, A.; Obaideen, K.; Elsaid, K.; Wilberforce, T.; Sayed, E.T.; Maghrabie, H.M.; Abdelkareem, M.A. Assessment of the pre-combustion carbon capture contribution into sustainable development goals SDGs using novel indicators. Renew. Sustain. Energy Rev. 2022, 153, 111710. [Google Scholar] [CrossRef]
Figure 1. Conceptual model of this study.
Figure 1. Conceptual model of this study.
Sustainability 16 11032 g001
Figure 2. Measurement model.
Figure 2. Measurement model.
Sustainability 16 11032 g002
Figure 3. Structural model.
Figure 3. Structural model.
Sustainability 16 11032 g003
Table 1. Measurement model summary.
Table 1. Measurement model summary.
VariablesItemsLoadingαrho_AComposite ReliabilityAVE
Residential building envelope designBED10.83140.86700.87150.90930.7149
BED20.8693
BED30.8140
BED40.8660
Residential building system and controlBSC10.81500.73630.53750.81170.6831
BSC20.8377
Residential building shape and massingBSM10.80960.87170.87530.90660.6602
BSM20.8298
BSM30.8123
BSM40.8169
BSM50.7934
Energy consumptionEC10.78670.69860.70540.81450.5241
EC20.6883
EC30.6773
EC40.7383
Green roof and facade designGRFD10.90020.88280.64030.82220.6994
GRFD20.7671
Orientation and solar gainOSG10.83130.75040.76720.85820.6700
OSG30.8673
OSG40.8348
Renewable energy integrationREI10.86400.80120.81090.88190.7134
REI20.9258
Thermal comfort and insulationTCI10.90010.75740.80070.88990.8018
TCI20.9125
Ventilation and natural ventilationVNV10.89550.78280.78490.90190.8214
VNV20.8157
Window designWD10.88620.78420.53330.78860.6534
Author source.
Table 2. Fornell–Larcker criterion.
Table 2. Fornell–Larcker criterion.
BEDBSCBSMECGFDNVVOSGREITCWD
Residential building envelope design0.846
Residential building system and control0.4440.826
Residential building shape and massing0.6880.4170.812
Energy consumption0.5030.5020.4390.724
Green roof and facade design0.3750.4030.3550.3690.836
Ventilation and natural ventilation0.6500.4140.7570.4240.3070.819
Orientation and solar gain0.7880.5000.6900.5010.3600.6770.845
Renewable energy integration0.4800.4490.4950.3880.2970.5530.5410.895
Thermal comfort and insulation0.3490.5240.3150.4810.5960.3710.3750.4530.906
Window design0.6590.4850.6570.4230.2980.6810.7530.4460.3550.808
Author source.
Table 3. HTMT criterion.
Table 3. HTMT criterion.
BEDBSCBSMECGFDNVVOSGREITCWD
Residential building envelope design
Residential building system and control0.65
Residential building shape and massing0.790.6
Energy consumption0.630.810.56
Green roof and facade design0.520.70.50.57
Ventilation and natural ventilation0.80.650.930.580.48
Orientation and solar gain0.930.770.820.650.510.87
Renewable energy integration0.580.680.590.520.420.720.69
Thermal comfort and insulation0.420.80.380.640.860.480.470.6
Window design0.010.960.010.690.530.160.20.760.62
Author source.
Table 4. Cross loading of items.
Table 4. Cross loading of items.
BEDBSCBSMECGFDNVVOSGREITCWD
BCC4_0.40.820.350.40.330.320.40.230.320.33
BED10.830.40.580.410.250.570.640.420.290.58
BED20.870.360.610.410.340.580.680.440.250.52
BED30.810.30.530.40.310.520.620.40.290.51
BED40.870.430.60.470.370.530.720.370.330.61
BSC20.330.840.340.430.330.360.430.50.540.47
BSM10.610.410.810.40.290.70.590.520.330.61
BSM20.590.320.830.360.260.690.610.50.270.59
BSM30.580.270.810.290.250.620.580.390.220.49
BSM40.520.350.820.340.320.570.550.330.230.48
BSM50.480.320.790.380.320.490.470.260.210.48
EC10.330.390.280.790.20.290.330.260.370.23
EC20.30.30.320.690.310.290.310.210.310.32
EC30.320.340.320.680.330.250.320.310.30.25
EC40.470.40.350.740.240.380.470.330.390.41
GRFD10.340.40.290.360.90.240.340.330.580.28
GRFD20.280.260.320.240.770.290.250.130.40.21
NVV20.440.210.510.310.240.740.420.250.150.43
OSG10.790.380.580.480.320.540.830.370.290.57
OSG30.60.460.570.410.320.590.870.580.410.65
OSG40.570.430.590.360.260.590.830.440.240.7
REI10.330.310.350.290.250.450.40.860.440.36
REI20.510.470.520.390.280.530.550.930.380.43
TCI10.240.510.230.420.460.30.290.440.90.31
TCI20.390.440.340.450.620.370.390.380.910.33
VNV10.590.380.690.390.270.90.630.520.350.64
VNV20.560.420.640.330.240.820.590.570.40.59
WD10.560.390.550.40.30.50.680.330.220.89
WD20.510.40.520.270.170.640.520.430.390.72
Author source.
Table 5. Summary of structural model assessment.
Table 5. Summary of structural model assessment.
OriginalMeanStandard DeviationT Statisticsp Values
EC0.40280.42300.038310.51890.0000
Author source.
Table 6. Testing of hypothesis.
Table 6. Testing of hypothesis.
Confidence Interval
OriginalMeanSTDEVT Statisticsp Values2.5%97.5%
BED -> EC0.1980.1970.0682.8920.004 ***0.0650.329
BSC -> EC0.2110.2100.0553.7980.000 ***0.1020.315
BSM -> EC0.0780.0820.0741.0490.005 ***−0.0540.225
GFD -> EC0.0060.0070.0480.1190.006 ***−0.0820.102
NVV_ -> EC0.0030.0030.0790.0380.010 ***−0.1490.160
OSG -> EC0.1250.1200.0771.6120.008 ***−0.0340.266
REI -> EC−0.002−0.0010.0570.0280.978−0.1120.108
TC -> EC0.2420.2390.0623.9050.000 ***0.1170.357
WD_ -> EC−0.044−0.0320.0760.5740.006 ***−0.1910.121
Author source. Note: *** results are significant at 1%.
Table 7. Hypothesis decisions.
Table 7. Hypothesis decisions.
Hypothesis StatementDecisionDirection
H1. Efficient residential building envelope design has a significant negative impact on energy consumption in high-rise residential buildings.Accept+
H2. Orientation and solar gain have a significant negative relationship with energy consumption in high-rise residential buildings.Accept+
H3. Well-designed windows have a negative influence on energy consumption in high-rise residential buildings.Accept
H4. Proper ventilation and natural ventilation significantly reduce the energy consumption in high-rise residential buildings.Accept+
H5. Well-designed residential building shape and massing have a significant negative relationship with energy consumption.Accept+
H6. Thermal comfort and insulation have a significant negative relationship with energy consumption in high-rise residential buildings.Accept+
H7. Green roof and facade design improves ventilation, which significantly reduces energy consumption.Accept+
H8. Renewable energy integration, such as including solar panels, wind turbines, and other mixed modes, has a significantly negative relationship with the energy consumption in high-rise residential buildings.Rejected
H9. Residential building systems and controls have a negative impact on energy consumption in high-rise residential buildings.Accept+
Disclaimer/Publisher’s Note: The statements, opinions and data contained in all publications are solely those of the individual author(s) and contributor(s) and not of MDPI and/or the editor(s). MDPI and/or the editor(s) disclaim responsibility for any injury to people or property resulting from any ideas, methods, instructions or products referred to in the content.

Share and Cite

MDPI and ACS Style

Sleman, S.H.; Atakara, C. The Effect of Architectural Standards on Energy Consumption in High-Rise Residential Building in Northern Iraq. Sustainability 2024, 16, 11032. https://doi.org/10.3390/su162411032

AMA Style

Sleman SH, Atakara C. The Effect of Architectural Standards on Energy Consumption in High-Rise Residential Building in Northern Iraq. Sustainability. 2024; 16(24):11032. https://doi.org/10.3390/su162411032

Chicago/Turabian Style

Sleman, Sarko Hassan, and Cemil Atakara. 2024. "The Effect of Architectural Standards on Energy Consumption in High-Rise Residential Building in Northern Iraq" Sustainability 16, no. 24: 11032. https://doi.org/10.3390/su162411032

APA Style

Sleman, S. H., & Atakara, C. (2024). The Effect of Architectural Standards on Energy Consumption in High-Rise Residential Building in Northern Iraq. Sustainability, 16(24), 11032. https://doi.org/10.3390/su162411032

Note that from the first issue of 2016, this journal uses article numbers instead of page numbers. See further details here.

Article Metrics

Back to TopTop