Next Article in Journal
Field Scale Soil Moisture Estimation with Ground Penetrating Radar and Sentinel 1 Data
Previous Article in Journal
Energy–Growth Nexus in European Union Countries During the Green Transition
 
 
Font Type:
Arial Georgia Verdana
Font Size:
Aa Aa Aa
Line Spacing:
Column Width:
Background:
Article

Study on the Spatiotemporal Evolution of Habitat Quality in Highly Urbanized Areas Based on Bayesian Networks: A Case Study from Shenzhen, China

1
School of Architecture and Fine Arts, Dalian University of Technology, Dalian 116023, China
2
Dalian Territory Spatial Planning and Design Co., Ltd., Dalian 116024, China
*
Authors to whom correspondence should be addressed.
Sustainability 2024, 16(24), 10993; https://doi.org/10.3390/su162410993
Submission received: 5 November 2024 / Revised: 4 December 2024 / Accepted: 10 December 2024 / Published: 15 December 2024

Abstract

Rapid urbanization presents significant challenges to biodiversity through habitat degradation, fragmentation, and loss. This study focuses on Shenzhen, China, a highly urbanized region experiencing substantial land use changes and facing a considerable risk of biodiversity decline, to investigate the dynamics of habitat quality over two critical periods: 2010–2015 and 2015–2020. Using the InVEST (Integrated Valuation of Ecosystem Services and Trade-offs) model for habitat quality assessment and Bayesian networks to analyze causal relationships, this research offers an innovative comparison between habitat recovery and degradation across these two phases. Results indicate that from 2010 to 2015, localized habitat recovery was achieved on 0.53% of the land area due to restoration policies, yet the overall trend remained negative. During the 2015–2020 period, habitat degradation intensified (7.19%) compared to recovery (5.7%); notably, 70.6% of areas that had been previously restored are now experiencing degradation once again. This re-degradation highlights the instability of earlier restoration efforts under ongoing urban pressure. By integrating spatial analysis with Bayesian network modeling, this study provides offers a nuanced understanding of where and why initial recovery efforts were unsuccessful, identifying areas susceptible to persistent degradation. The research emphasizes that urban expansion—particularly the development of construction land, was the primary driver of habitat degradation, while ecological sensitivity played a crucial role in determining the long-term success of recovery efforts. This approach provides valuable insights for designing more effective, sustainable conservation strategies in rapidly urbanizing regions.

1. Introduction

The Global Biodiversity Outlook 5 reports that global conservation efforts from 2010 to 2020 have not halted biodiversity decline [1]. Biodiversity is not only a natural phenomenon; it also provides essential ecosystem services, critical for human survival and urban sustainability. It directly influences livelihoods, food security, water resources, and climate regulation for billions of people worldwide [2,3,4,5]. Thus, urgent action to protect biodiversity is critical for both environmental health and human well-being [6]. However, rapid urbanization and population growth are driving global biodiversity loss at an alarming rate. The greatest threats are habitat loss, fragmentation, and degradation caused by urban expansion [7,8,9]. As a result, mitigating habitat destruction in urban areas has emerged as an urgent priority for biodiversity conservation [10]. The post-2020 Global Biodiversity Framework identifies the 2020–2030 decade as a ‘critical period’ for achieving global biodiversity goals. This underscores the urgency of research on urban habitat quality [11].
Habitat quality refers to the ability of an ecological environment to provide sustainable living conditions for individuals and populations [12,13]. It also reflects regional ecological balance and biodiversity levels [14,15,16]. With increasing global urbanization, effectively assessing and improving habitat quality has become a central focus for researchers worldwide. Urban land use expansion and reorganization fragment continuous habitats into smaller, isolated patches. This significantly impacts habitat quality [17,18]. The reduction in habitat area and the intensification of patch isolation disrupt original ecological spatial patterns [19,20]. Land use and cover change (LUCC) is one of the most direct factors contributing to habitat degradation and loss [21]. Examining changes in land use and habitat quality has emerged as a significant interdisciplinary topic in both ecology and urban planning. Exploring how urban planning can mitigate biodiversity loss has emerged as a key research focus [22]. This provides theoretical guidance for sustainable regional ecosystem management and socioeconomic development [23].
Advances in 3S technologies (Geographic Information Systems, Remote Sensing, and Global Navigation Satellite Systems) enable the quantitative and visual analysis of LUCC and habitat changes over time and space. This facilitates large-scale biodiversity assessments [24,25]. In recent years, habitat quality research has increasingly utilized multi-scale and multi-dimensional models. These models have been continuously updated and improved. Commonly used models include the maximum entropy model (MAXENT), which predicts species distribution based on ecological niche theory [26,27]. The habitat suitability index (HSI) assesses habitat selection and limiting factors [28]. The InVEST model integrates habitat quality and ecosystem services, providing a comprehensive evaluation. The biodiversity assessment module in IDRISI software [29], Social Values for Ecosystem Services (SolVES) [30], and InVEST [31,32] have all been widely employed for habitat quality assessments. Among these models, InVEST is particularly favored. It assesses habitat quality by combining habitat suitability with anthropogenic pressure factors [9]. Habitat suitability refers to the capacity of a land unit to support species, which is determined by land cover type, vegetation, and other landscape characteristics that influence the ecological needs of species. Anthropogenic pressures, such as urbanization and agriculture [31,33], are typically quantified by different levels of human development, such as urban, suburban, and rural areas. This makes InVEST effective for large-scale biodiversity and land use change studies. It can even be used with limited species data. However, InVEST has some limitations. It cannot fully capture the dynamic processes of habitat degradation and restoration. Additionally, it struggles with modeling the deeper evolutionary aspects of habitat changes. In contrast, MAXENT excels in species-specific studies but requires extensive species data. Both models struggle with causal analysis and the complex interactions between ecological variables. Therefore, additional tools are needed to provide a more comprehensive understanding. Despite these limitations, integrating multiple models remains an area for further research. Habitat restoration is a key strategy for mitigating habitat degradation [34]. It involves more than just land cover conversion; it is a process where degraded habitats evolve toward improved conditions [35]. Temporal dimensions, such as patch characteristics and influencing factors, should be considered in habitat quality evolution studies. Bayesian Networks (BNs) offer a potential solution. BNs can capture spatial–temporal relationships and causal factors in habitat change.
BNs are probabilistic models that use Bayes’ theorem to study causal relationships [36]. The construction of the model begins with prior knowledge, while posterior data are used to refine and improve the model through learning. This process overcomes the limitations of expert-based modeling and enhances analytical accuracy. BNs use directed graphs to capture causal relationships and quantify links through sensitivity and diagnostic analyses, which help explain dataset correlations [37,38]. In land use research, scholars have applied BN models to link the evolution of ecological security patterns (prior knowledge) with LUCC and physical spatial data (observational data), simulating land use decisions with effective results [39,40]. By assisting the InVEST model, Bayesian Networks can help overcome its reliance on expert knowledge and its limited capacity for robust correlation analysis. Additionally, BNs offer a novel approach for analyzing quantitative causal relationships between variables. To date, few studies have integrated InVEST and BN models, making this an exciting area for future innovation.
As one of the world’s most biodiversity-rich countries, China faces significant biodiversity loss and ecosystem degradation, largely due to accelerated industrialization and urbanization [41,42]. Urbanized areas, where ecological environments are sensitive and complex, are especially affected by land use changes, and the conflict between urban development and biodiversity conservation is particularly pronounced. Balancing urban growth with biodiversity protection has become a shared goal in both ecology and urban planning as cities pursue sustainable development. As one of China’s fastest-growing and most dynamic urbanized regions, Shenzhen provides a valuable case study. Assessing habitat quality in this region and analyzing the influencing factors are crucial for promoting sustainable development and enhancing the local environment. This study focuses on Shenzhen, introducing background and research questions, and applying InVEST and BNs models to analyze spatial and temporal habitat quality changes. The study also discusses the findings through sensitivity and diagnostic analysis, offering recommendations for urban planning and ecological conservation based on the research results. This study provides new insights into habitat quality evolution in Shenzhen and offers theoretical and practical references for biodiversity conservation within the global urbanization process.

2. Materials and Methods

2.1. Study Area

Shenzhen, situated in the southern coastal region of Guangdong Province, China, is located just south of the Tropic of Cancer, between 113°43′ to 114°38′ E longitude and 22°24′ to 22°52′ N latitude (Figure 1). Shenzhen covers an area of 1997.47 square kilometers, has a subtropical monsoon climate, and is notable for its rich biodiversity. According to partial data from the 2015 Shenzhen Biodiversity Conservation Plan, the city contains 2229 vascular plant species and 509 terrestrial wildlife species, including 31 amphibian, 76 reptile, and 36 mammal species [43]. However, the most recent Shenzhen Biodiversity Conservation Action Plan (2020–2025) shows a decline in vascular plant species to 2086, with amphibians reduced to 22 species and reptiles to 61 [43,44]. The incomplete nature of earlier biodiversity surveys has highlighted the growing risk of biodiversity loss in Shenzhen as a matter of significant concern.
Shenzhen, one of the world’s most highly urbanized regions, has experienced rapid urban expansion, with its population growing from 300,000 in 1980 to over 17 million in 2020. The built-up area increased from 3 to over 1100 square kilometers, now comprising more than 55% of the total area, significantly higher than the national urban average. This rapid urban growth has led to severe biodiversity challenges, including habitat fragmentation, degradation, and loss. These pressures threaten species survival and disrupt ecosystem balance, highlighting the need for research on the spatial and temporal evolution of habitat quality. Understanding the impact of urbanization on biodiversity is crucial for developing strategies to mitigate these effects and promote sustainable urban development.

2.2. Data Sources

The LUCC data were obtained from the Resource and Environment Science Data Center. The DEM data, along with derived topographic features such as slope and relief, were sourced from the Geospatial Data Cloud. These data were processed using ArcGIS tools. Additional vector data were acquired from OpenStreetMap. Euclidean distance calculations to key features, including water, roads, and settlements, were performed. A detailed overview of the datasets used is provided in Table 1.

2.3. Methods

2.3.1. Habitat Quality Assessment

In the InVEST model’s Habitat Quality module, environmental stressors and habitat suitability are established based on expert input and literature guidelines. Stressors refer to land use types that adversely impact habitat suitability, with each stressor assigned specific influence ranges and weights based on assessed risk levels. Common stressors include developed land types such as urban areas, rural settlements, and other constructed zones. Additionally, some researchers also include cultivated land in highly urbanized areas, such as paddy fields and dry farmland, within the scope of stressors [45]. The model evaluates the spatial distribution and intensity of these pressures to assess their impact on habitat quality, providing a comprehensive measure of habitat degradation caused by human activities. The greater the intensity of human activities and the closer the proximity to the habitat, the greater the threat posed to habitat quality. In other words, the more extensive and concentrated human interventions in the surrounding landscape, the more likely it is that habitat quality will be compromised. This reflects the critical role that anthropogenic pressure plays in shaping habitat degradation [46]. Thus, habitat suitability scores are distributed not only based on land use types but also on the spatial proximity to human activities, reflecting the cumulative impacts of anthropogenic pressures on habitat quality. Habitat suitability scores in the InVEST model are assigned according to land use types and represent the capacity of a land unit to support species based on ecological conditions. These scores, which range from 0 to 1, are used to quantify how suitable a habitat is for maintaining biodiversity, with a score of ‘1’ indicating optimal conditions for species to thrive. The suitability is determined by factors such as land cover type, vegetation, and other landscape characteristics that influence species’ ecological requirements, including food, shelter, and breeding sites. Higher scores indicate areas that meet the essential needs of species, such as undisturbed natural habitats, while lower scores correspond to habitats that are either degraded or heavily influenced by human activities, such as urban or agricultural areas. Finally, the habitat quality index is calculated by integrating habitat suitability and the impact of stressors. The habitat quality index is calculated through the following formulas:
i r x y = 1 d x y d r m a x   ( L i n e a r   D e c a y )
i r x y = e x p 2.99 d r m a x   ( E x p o n e n t i a l   D e c a y )
where i r x y represents the influence of stressor r on grid cell y from grid cell x , d x y is the linear distance between grid cells x and y , and d r m a x is the maximum effective range of stressor r .
D x j = r = 1 R y = 1 Y r w r r = 1 R w r r y i r x y β x S j r
where D x j represents the level of stress experienced by grid cell x for LUCC type j , R is the number of stressors, Y r is the total number of grid cells affected by stressor r , y refers to all the grid cells in the stressor map, w r is the weight of stressor r , r y represents the number of stressors affecting each grid cell, S j r represents the sensitivity of land cover type j to stressor r , and β x indicates the habitat’s resistance to stress.
Q x j = H j 1 D x j z D x j z + k z
where Q x j represents the habitat quality of grid cell k for land cover type j , H j is the habitat suitability of LUCC type j , k is the half-saturation constant, and z is a default parameter in the model.
Habitat quality is typically classified into four categories [47]: high-quality habitat, medium-quality habitat, low-quality habitat, and poor-quality habitat. These reflect the degree to which a habitat meets the ecological requirements of species. High-quality habitats are those that provide abundant resources, such as food, water, and shelter, fully supporting species’ life history needs, resulting in high biodiversity and reproductive success. Medium-quality habitats, while still supportive of species survival, may have some limitations, such as suboptimal breeding sites or environmental instability, which can constrain reproductive success. Low-quality habitats offer basic resources but are often impacted by factors like habitat fragmentation, pollution, or human disturbance, which reduce their ability to support species’ growth and reproduction. Finally, poor-quality habitats are severely degraded environments that lack essential resources, where species struggle to survive and reproduce. This study assigns values to stressors and the sensitivity of habitats to these stressors based on the InVEST model’s user guide and previous research [10,45,48] (see Supplementary Materials, Tables S3 and S4). The analysis results are categorized into four levels, using the quartile method to set the thresholds.
The global Moran’s I index was employed to assess spatial autocorrelation in habitat quality across three time points: 2010, 2015, and 2020. Moran’s I is a widely used measure of spatial dependence that quantifies the extent to which similar habitat quality values are spatially clustered. Habitat quality is often unevenly distributed across landscapes, and spatial autocorrelation is critical in understanding how changes in habitat quality may be spatially related [49]. By applying Moran’s I, this study evaluates the spatial dynamics of habitat quality changes in the context of land use and environmental changes across the three years. It allows for the identification of areas where habitat quality has improved or deteriorated in a spatially dependent manner, which is crucial for understanding broader ecological trends. The formula for calculating global Moran’s I is as follows [50]:
G l o b a l M o r a n s   I = n i = 1 n j = 1 n x i x ¯ x j x ¯ i = 1 n j = 1 n W i j i = 1 n x i x ¯
where n is the total number of spatial units; x i and x j are the habitat quality values at locations i and j , respectively; x ¯ is the mean habitat quality value across all locations. W i j is the spatial weight between locations i and j , defined as 1 if i and j are neighbors, and 0 otherwise.

2.3.2. BNs Construction Method

We employed a BNs model to represent and analyze uncertain relationships among ecological variables. The model uses Bayes’ theorem to assess the causal impact of explanatory variables on habitat quality [51]. Although BNs rely on parameters, specifically CPTs, they are often described as ‘non-parametric’ due to their flexibility in structure and the ability to model a wide range of probability distributions without assuming a specific parametric form for the data. The Bayes’ theorem is expressed as follows:
P Y X = P ( X Y ) / P ( X )
where P ( Y / X ) is the conditional probability of event Y given that event X has occurred. P ( X Y ) is the joint probability of events X and Y , meaning the probability that both events occur together. P ( X ) is the prior probability of event X .
In a BNs model, nodes represent random variables, while arcs denote dependencies between variables quantified by conditional probability tables (CPTs) [52]. Network parameters are the conditional probability of the network nodes and describe either causal or random relationships between nodes, which can be represented by conditional probability tables [53], such as the probability table for node V i :
P V i p a r e n t ( V i )
where P V 1 , V 2 , V n represents the joint probability that each variable takes a specific value. Joint probability is the basis for solving other probabilities and it is important for Bayesian networks [54]; the calculation formula is as follows:
P V 1 , V 2 , V 3 , , V n , = i = 1 n P V i p a r e n t ( V i )
BNs modeling software (Netica 7.01) options include the Bayes Net Toolbox (BNT), Netica, Hugin, BayesBuilder, Genie, and JavaBayes. This study uses Netica, developed by Norsys, for its intuitive interface and user-friendly platform, making it more suitable than BNT for this analysis [55]. Additionally, Netica provides sensitivity and diagnostic analysis features to assess the strength of causal relationships between variables [56].
The construction of a BNs model involves two key steps: defining the model structure and learning node parameters. These capture both quantitative and qualitative relationships between variables. While traditional machine learning algorithms, such as three-phase analysis and SGS, can establish statistical connections between variables [57], they fail to identify true causal relationships or the direction of influence [38]. Thus, this study employs an expert-knowledge-based approach to construct the BN structure, focusing on causal relationships between factors.
Parameter learning in a BNs model involves determining the conditional probability distributions between nodes, assuming the network structure is known. When data sre complete, maximum likelihood estimation (MLE) or Bayesian methods can be applied. This study uses MLE for parameter learning. Sensitivity and diagnostic analyses are then employed to assess relationships between factors [58]. Sensitivity analysis evaluates the influence of input variables on target variables by observing changes in response probabilities, expressed as variance reduction—larger values indicate greater influence [59]. Diagnostic analysis, using backward reasoning, examines probability changes under a given outcome, with larger changes indicating stronger effects on the target variable [60]. In this study, Netica is used to perform sensitivity and diagnostic analyses on the BNs model.
V R = V E S V E S I = S P s × s E E S 2 S P s I × s E [ E S I ] 2
where V R represents variance reduction; V E S represents the variance of variable E S ; V E S I represents the variance of variable E S given variable I ; s represents the state of the output variable.
To ensure the accuracy and practicality of model learning, we first randomly generate a sample dataset by selecting 25% of the total area within the city boundary using GIS spatial overlay techniques. The variables within this dataset are then discretized into two to four levels (see Supplementary Materials, Table S4). Integrated with GIS, geospatial data are used to generate cases, where the attribute information of variables serves as the data source for case learning. In this study, all risk variables are characterized for each assessment unit (30 m × 30 m), with spatial data representing evidence within the variable relationships. All cases across the study area collectively form the evidence for case learning. The training of the BN model involves populating the CPTs based on each piece of evidence. Using Netica, a case is generated in each run, and the CPTs are trained from these cases through learning algorithms. Subsequently, the model is constructed based on expert knowledge (Figure 2), and its structure is adjusted according to relevant research [39,61]. During the model training phase, the dataset, which incorporates the results from the InVEST model analysis, is used along with other variables to build the CPTs and perform parameter learning and analysis.
To validate the model, we first evaluate its performance using three key metrics integrated into the Netica: Logarithmic loss, Quadratic loss, and Spherical payoff. Logarithmic loss measures the accuracy of probabilistic predictions by comparing predicted probabilities to actual outcomes. A lower value indicates better predictive accuracy. Quadratic loss calculates the squared difference between predicted and actual outcomes. A lower value suggests better alignment between the model’s predictions and the true values. Spherical payoff assesses how well the predicted probability distribution matches the true distribution. A higher value (closer to 1) indicates a stronger match and better model performance.
Following the evaluation with Netica, we further assess the model’s robustness using the 10-fold cross-validation method [14]. In this method, the entire dataset is randomly divided into 10 subsets. The model is trained using k-1 subsets, with the remaining subset used as the test set to evaluate the model’s performance [62]. This process is repeated k times, each time using a different subset for testing, which helps assess the model’s robustness and prevent overfitting. The performance of the model in each fold is evaluated using the error rate ( E r r o r ), calculated based on the confusion matrix generated by Netica. The lower the error rate, the better the model’s performance. The error rate is computed as follows:
E r r o r = C a s e f C a s e f + C a s e t × 100 %
where C a s e f is the case numbers that predict values inconsistent with the actual values, while C a s e t represents the case numbers that predict values consistent with the actual values.
Ecological sensitivity variables within the network include DEM, slope, relief, and proximity to water, which are categorized using the natural breaks classification method. These four variables are defined as key ecological sensitivity parameters because they play a crucial role in shaping habitat quality, species distribution, and ecosystem functioning. The DEM is essential for understanding the physical structure of landscapes and its influence on hydrological and climatic conditions. Variations in elevation directly affect water flow, temperature, and soil characteristics, all of which contribute to the suitability of habitats for various species. Slope, as an indicator of terrain steepness, influences factors such as soil stability, water runoff, and vegetation distribution, which are critical for assessing ecosystem resilience and the potential for erosion. Relief, representing the variation in surface elevation, further adds to ecological complexity and is often linked to higher biodiversity, as more varied terrain can support a wider range of species and ecological niches. Lastly, proximity to water bodies is a key determinant of habitat quality, as water sources are essential for the survival and reproduction of many species. Water bodies also regulate microclimatic conditions, fostering biodiversity in surrounding areas. Together, these variables interact to shape ecological sensitivity, providing valuable insights for habitat conservation and resource management.
The spatial characteristics of habitat degradation and restoration are represented by ecological sensitivity variables that account for natural factors, as well as by the variable indicating the distance to built-up areas, which reflects human-induced impacts. Habitat degradation is measured by the change in habitat quality between two time points, as determined by the InVEST model. Based on the degree of degradation, data from the 2010–2015 period are categorized into four levels: undegraded areas and three levels of degradation (1, 2, and 3). This allows for a more detailed, quantitative distinction of habitat degradation and restoration. In contrast, for the 2015–2020 period, the data are initially classified into four levels as well, following a similar classification logic. However, for the purpose of assessing habitat restoration dynamics, the data are then summarized into two categories: degraded and undegraded areas. This two-category classification is primarily used for qualitative analysis to identify the spatial relationships between degradation and restoration across the two time periods. Specifically, it aims to reveal critical transitions, such as previously undegraded or restored areas that have suddenly degraded, or areas that were degraded but show signs of improvement, as well as areas that continue to degrade. This approach allows for a clearer understanding of the temporal shifts in habitat quality and the patterns of ecological change over time. Lastly, long-term high-quality stable areas (LTSAs) are defined as regions that have maintained medium–high habitat quality levels consistently throughout the 2010–2020 period. LTSAs, which are resilient to both natural and anthropogenic pressures, are prioritized for urban biodiversity conservation.

3. Results

3.1. Temporal Variations in Habitat Quality

3.1.1. LUCC Evolution Analysis Results

Between 2010 and 2020, the overall land structure in Shenzhen remained relatively stable; however, construction land continued to dominate. Notable trends, such as the expansion of construction land at the expense of forest land and the conversion of farmland to forests, warrant further attention. The results of the land use transfer matrix calculations are presented in Table 2 and Table 3.
First, the expansion of built-up land was the most significant change, with its area increasing by 3.33%. Between 2010 and 2015, the proportion of construction land grew from 47% to 48.29%, and by 2020, it had surged to 50.33%, nearly doubling its previous rate of expansion. Specifically, from 2010 to 2015, 0.53% of cultivated land was converted into construction land, accounting for approximately 6.2% of the total cultivated land. Similarly, 0.81% of forest land was converted into construction land, accounting for roughly 2% of the total forest area. These two sources became the primary contributors to the increase in construction land. Second, cultivated land experienced a notable and accelerating decline. Between 2010 and 2015, the proportion of cultivated land decreased by 0.45%, and this decline steepened to 1.17% between 2015 and 2020. In addition to conversion into construction land, the reduction in cultivated land was significantly influenced by the policy of returning farmland to forests. Third, forest land also displayed a decreasing trend. During the two periods under study, the proportion of forest land decreased by 0.59% and 0.79%, respectively. The primary driver of this reduction was the expansion of construction land. Fourth, grassland exhibited a fluctuating upward trend. From 2010 to 2015, the proportion of grassland remained relatively stable. However, between 2015 and 2020, its proportion increased from 1.11% to 1.80%, with the additional grassland area mainly derived from construction land. Lastly, the water area exhibited no significant fluctuations, although a gradual decline in the total area was observed.

3.1.2. Spatial–Temporal Characteristics of Habitat Quality

The results of the habitat quality assessment indicate that, from 2010 to 2020, Shenzhen experienced an overall decline in habitat quality, marked by increasing polarization in both the grade structure and spatial distribution. Transitional areas characterized by low and medium habitat quality continued to diminish, while high-quality habitats progressively contracted, shifting from scattered distributions to more concentrated patches. Small, isolated habitat spaces within built-up areas were gradually eroded and eventually disappeared. The spatial distribution of habitat quality across the city is clearly defined (Figure 3), with high quality areas predominantly located in the southeastern regions, including Dapeng New District, Yantian District, and the southern part of Pingshan District. In contrast, low-quality areas were predominantly concentrated along the southwestern coast, encompassing Baoan District, Nanshan District, Futian District, and the western part of Luohu District. The central and northern parts of the city exhibited a mixed distribution of habitat quality.
As shown in Table 4, The overall decline in habitat quality is evident from the reduction in average values, which dropped from 0.4413 in 2010 to 0.4245 in 2020. The average values for 2010, 2015, and 2020 were 0.4413, 0.4326, and 0.4245, respectively. Over the ten-year span, the standard deviation increased by 0.84%, indicating a growing disparity between most areas and the average habitat quality. This increased variability is spatially manifested by a reduction in low- and medium-quality habitat areas, coupled with polarization in the grade structure. Additionally, the perimeter–area ratio of medium- and high-quality habitat areas (in km/ha) continuously declined, with the shape index of high-quality habitats dropping from 205.65 to 103.25—a reduction of 49.8%.
The results of the spatial autocorrelation analysis (Figure 4, Table 5) indicate that Global Moran’s I for habitat quality exhibited positive correlation over the decade, with the index increasing by 0.02 between the two periods. This indicates a strong and increasing trend toward spatial clustering. While the clustering index for habitat quality fluctuated, it generally trended upward. The high–high clustering index decreased by 2.83%, while the low–low clustering index increased by 6.13%, contributing to an overall clustering index rise of 3.3%. These changes suggest intensified spatial clustering, particularly in low-quality (cold-spot) areas. Furthermore, the proportion of high–low outliers dropped significantly, indicating the near disappearance of high-quality habitat areas within and around built-up zones. While the proportion of low–high outliers decreased slightly, it remained at a stable level, implying that ecological protection measures have had some mitigating effects on factors negatively impacting habitat quality in natural areas.
In summary, the decline in the perimeter–area ratio, coupled with increases in standard deviation, Global Moran’s I, and the clustering index, reflects the intensification of habitat clustering. This points to a decrease in the spatial heterogeneity of well-preserved habitats, the gradual disappearance of transitional zones, and the heightened exposure of high-quality habitats to human disturbances. Simultaneously, poor- and high-quality areas are forming more concentrated, contiguous patterns of distribution. These findings underscore the growing spatial polarization of habitat quality and highlight the increased vulnerability of high-quality habitats to anthropogenic impacts.
According to the habitat quality classification statistics (Table 6), during the period from 2010 to 2015, the habitat quality in Shenzhen showed a slow degradation trend, with the overall decline being relatively small. The proportion of high-quality habitat areas decreased from 36.89% to 36.33%, while the area of poor-quality habitat increased by 1.28%. The proportions of low- and medium-quality areas collectively dropped by 0.73%. Meanwhile, 1.90% of the land experienced varying degrees of degradation, and only 0.53% of the land saw improvements in habitat quality.
During the period from 2015 to 2020, habitat quality continued to deteriorate. On one hand, the rate of habitat restoration increased, facilitating the recovery and replenishment of high-quality habitat areas. The amount of restoration compensated for the degradation of high-quality areas, indirectly reflecting the effectiveness of regional policies and related measures in habitat restoration. On the other hand, the rate of habitat degradation further accelerated. Although the proportion of high-quality areas slightly increased by 0.21%, the proportion of medium-quality areas still decreased by 0.49% compared to the previous period. The growth rate of low-quality areas nearly doubled compared to the previous period, with the proportion rising to 50.39%, making the spatial polarization of habitat quality increasingly severe. In 2020, both the degradation and restoration rates of habitats rapidly increased. The proportion of degraded areas reached 7.19%, while the proportion of restored areas also rose to 5.70%. Although the restoration rate outpaced the degradation rate, the overall trend of degradation had not been alleviated. Moreover, 70.6% of the areas restored between 2010 and 2015 experienced degradation again between 2015 and 2020, while only 56.3% of the degraded areas were restored. This indicates that the trend of habitat quality degradation remains concerning, underscoring the increasing importance of enhancing stability in restored areas.
From 2010 to 2020, with the spatial expansion of built-up areas in Shenzhen and the increase in land use intensity, human activities increasingly disturbed the habitats in the region, resulting in the continuous degradation of the overall habitat quality within the city. First, the main characteristics were not only reflected in the expansion of areas with Poor habitat quality but also in the polarization of the structure and spatial distribution of habitat quality. Secondly, although the level of habitat restoration in 2020 achieved some success with the support of various policies and plans, many restored areas experienced degradation again. The rate of restoration has consistently been lower than the rate of degradation, and as a result, the overall trend of degradation in the region has not yet changed.

3.2. Correlation Analysis of Influence Factors

3.2.1. BNs Model Performance

In the model validation, a sample dataset was randomly generated by selecting 25% of the total area within the city boundary using GIS spatial overlay techniques. This dataset was then used for a cases test in Netica. The cases test results (see Supplementary Materials, Table S5) for predicting habitat quality degradation showed a logarithmic loss of 0.08066, a quadratic loss of 0.03291, and a spherical payoff of 0.9825. For the prediction of habitat quality restoration, the model’s performance improved, with a logarithmic loss of 0.03139, a quadratic loss of 0.01038, and a spherical payoff of 0.9947. These results indicate a significant improvement in the model’s accuracy, with the high spherical payoff reflecting a strong alignment with the true probability distribution and enhanced fitting overall.
Additionally, a total of 10 calibration groups were randomly created. Table 7 shows the error rate results for the 10 groups. In these, the performance across groups varied, with error rates ranging from 0.52% to 13.46%. The smallest error rate was observed in the fourth group, at only 0.52%, while the highest occurred in the ninth group, with an error rate of 13.46%. Overall, the mean error rate was 5.88%, which indicated that our BN had a good performance.
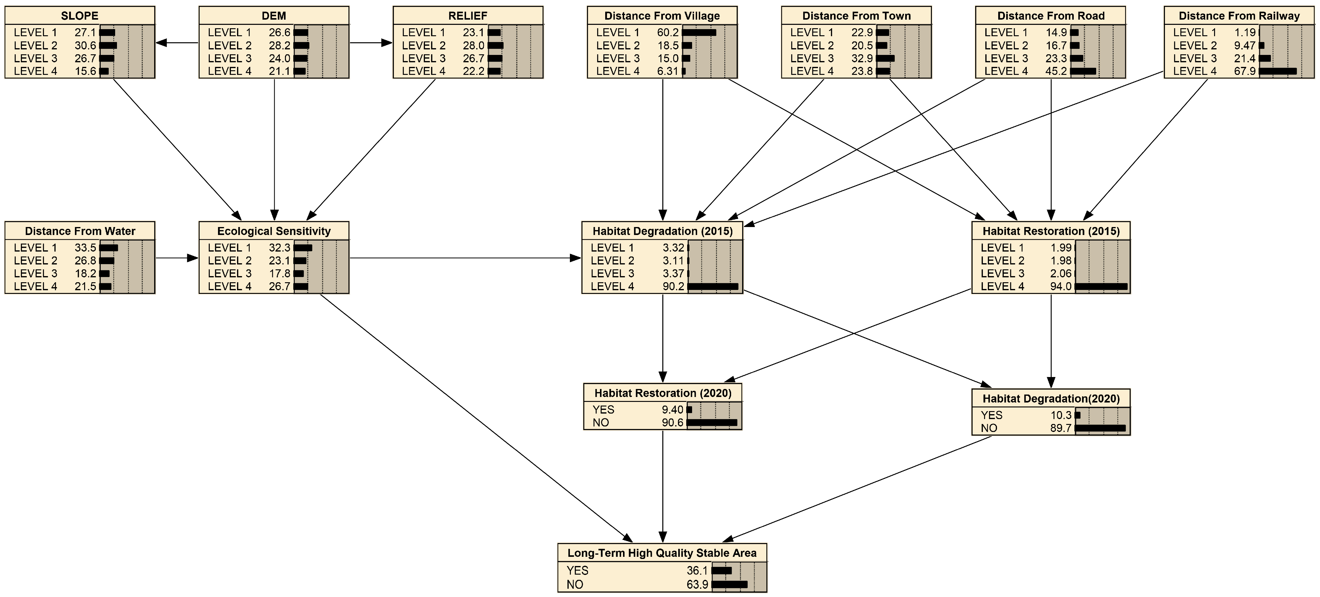
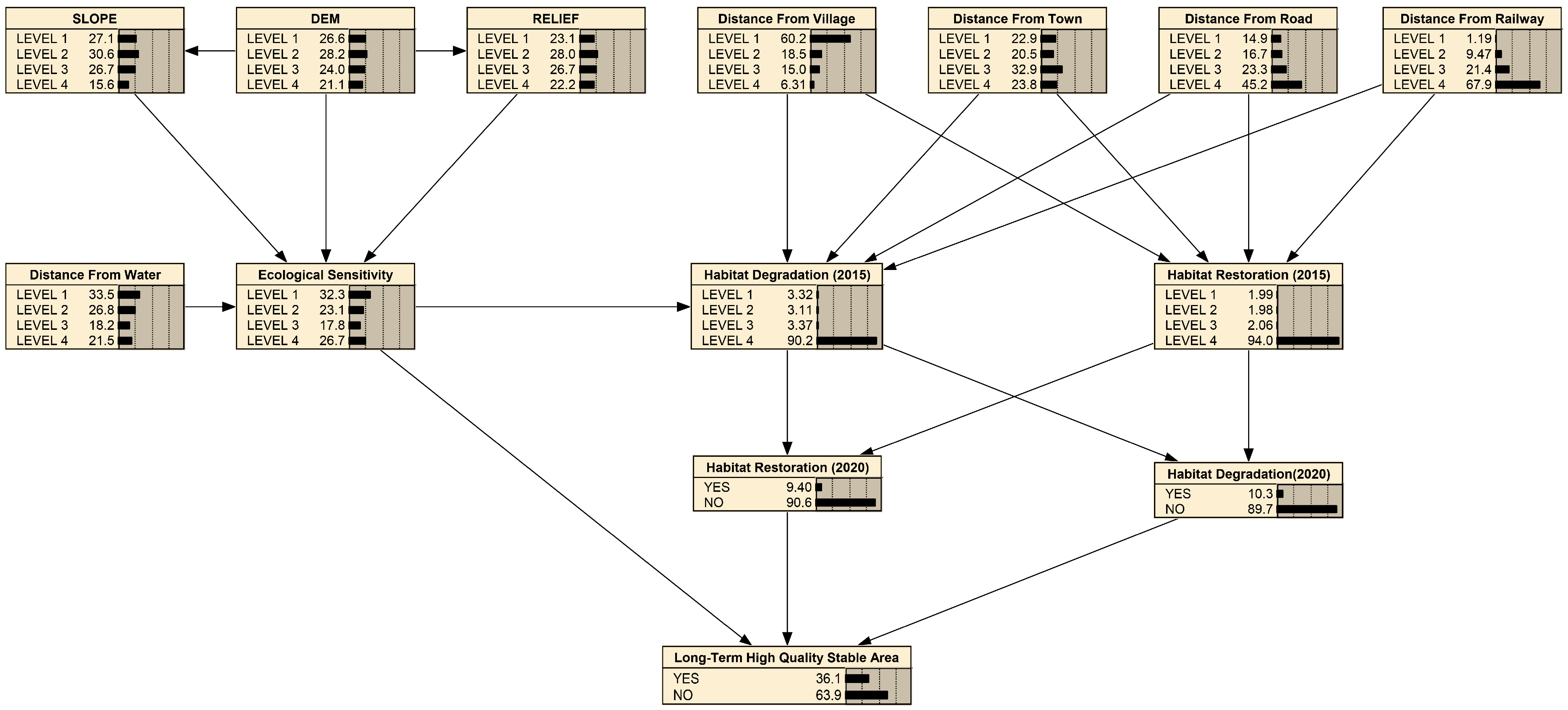
The BN model results, shown in Figure 5, indicate that, between 2010 and 2020, only 36.1% of Shenzhen’s land maintained a medium-to-high level of habitat quality, primarily in highly urbanized areas with stable ecological functions. Habitat degradation rates were 9.8% and 10.3%, while restoration rates were lower, at 6.03% and 9.4%, showing that degradation has a greater impact than restoration. However, the habitat restoration rate increased by 55.89%, compared to a 4.85% rise in degradation, suggesting some success in ecological restoration policies. Despite this, habitat degradation still outpaced restoration, and 44.5% of areas had high–extremely high ecological sensitivity, posing risks to LTSAs sustainability.

3.2.2. Sensitivity Analysis Result

‘LTSA’ was selected as the target variable for sensitivity analysis to characterize the influence of ecological sensitivity, habitat degradation, and habitat restoration. A larger variance reduction value signifies a stronger correlation between a given variable and the target variable (LTSA), implying that changes in that variable have a more pronounced effect on LTSAs stability. The analysis results are shown in Table 8.
According to the results of the network sensitivity analysis, ecological sensitivity has the most significant impact on the target variable, with a variance reduction of 6.06%. Among the sub-factors of the ecological sensitivity variable, relief, DEM, slope, and distance from water show higher variance reduction, indicating that the ecological sensitivity characteristics of the LTSAs are more pronounced. Terrain elements, such as relief, DEM, and slope, significantly influence not only construction and agricultural suitability but also the ecological security patterns essential for the maintenance of LTSAs. The variance reduction for habitat degradation was 0.58% in the first period and 0.51% in the second, while habitat restoration showed lower variance reductions of 0.18% and 0.10%, indicating a stronger impact from habitat degradation on LTSA, this indicates that dynamic changes in habitat quality are crucial for maintaining LTSAs stability In comparison, the results for factors such as distance from railway and distance from town were relatively low, as the distribution of LTSAs is more likely to be far from built-up areas, meaning that the impact of urban areas is limited.

3.2.3. Diagnostic Analysis Results

Using the reverse inference principle of the BNs model, the target variable “LTSA” was assumed to be “YES” for diagnostic analysis to observe changes in the probabilities of various variables. The results are shown in Table 9.
Probabilities of highly sensitive and extremely sensitive areas increased by 4.0% and 27.1%, respectively, indicating that, as ecological sensitivity increases, the probability distribution of LTSAs concentrates in these areas, underscoring their importance for long-term ecological stability. Among the sub-factors of ecological sensitivity, the probability changes in the third and fourth levels of Relief, Slope, DEM, and Distance from Water were very significant. Meanwhile, the changes in built-up area impact factors such as Distance from Village and Distance from Railway were relatively small, further confirming that LTSAs are mostly distributed in areas far from built-up zones and in regions with higher ecological sensitivity.
Regarding the dynamic change factors in habitat quality, Probabilities of non-degraded and non-restored areas increased by 3.5% and 2.0% from 2010 to 2015, continuing the same trend into 2015–2020. The downward trend in probabilities for slightly degraded and slightly restored areas suggests that most habitat restoration efforts are being concentrated in regions of below-average habitat quality, which challenges biodiversity maintenance and LTSAs’ integrity.
As shown in Table 10, assuming the variable “Habitat Degradation (2020)” is set to “YES”, the probability change for the variable habitat restoration (2015) is greater than that of habitat degradation (2015). This indicates that, for the land where habitat degradation occurred between 2015 and 2020, the probability of degradation is higher in areas where habitat restoration took place in the previous period than in areas that had already degraded, consistent with the habitat quality analysis results. This indicates the limited effectiveness of urban biodiversity conservation and ecological restoration efforts, resulting in unstable habitat quality. At the same time, the land that had been restored but later degraded is primarily found within or adjacent to urban built-up areas, indicating that intense human activities significantly hinder natural resilience and exacerbate habitat degradation. These areas are subject to intense human disturbance from the built-up zone, with very limited natural resilience. As a result, habitat quality evolution under many ecological restoration measures exhibits a fluctuating trend.

4. Discussion

4.1. Impacts of LUCC on Habitat Quality

Based on the land use transition matrices for Shenzhen from 2010 to 2020 (Table 2 and Table 3), this study explores the impact of land use changes on habitat quality during a period of rapid urbanization. A key characteristic of these changes is the expansion of construction land, which has encroached upon farmland and forest areas, consequently contributing to habitat degradation and fragmentation. The expansion of construction land has resulted in significant ecological consequences, including habitat loss, decreased biodiversity, and disruption of ecosystem services, particularly pronounced over the past decade. Between 2010 and 2020, the proportion of construction land increased from 47.00% to 50.33%, marking an impactful growth of 3.33%, which further exacerbates urban pressures on natural ecosystems. This expansion intensified between 2015 and 2020, reflecting Shenzhen’s continued urbanization. Notably, this expansion was largely driven by the conversion of farmland and forest land into construction land. Specifically, between 2015 and 2020, 1.31% of farmland and 2.19% of forest land were converted into construction land. This phenomenon is not unique to Shenzhen but mirrors trends observed in other rapidly urbanizing regions around the globe, particularly in major Chinese cities such as Beijing and Guangzhou [63,64].
Between 2015 and 2020, Shenzhen’s urban expansion was driven by a combination of economic growth, population increase, and policy-driven land conversion. National policies, particularly the “New Urbanization Plan” (2014), which set a target of a 60% urbanization rate by 2020, incentivized the conversion of agricultural and forested lands into urban areas [65]. This was further accelerated by Shenzhen’s strong economic performance, with GDP growth averaging 7.6% annually and surpassing CNY 2.7 trillion by 2020, driving demand for residential, commercial, and industrial spaces. Population growth, adding 1.5 million people between 2015 and 2020, compounded the pressure on urban land. Locally, the Shenzhen Urban Renewal Strategy (2016) facilitated the conversion of 1.31% of farmland and 2.19% of forest land to construction land, further contributing to rapid urbanization [66]. These factors collectively intensified the expansion of construction land, which grew from 47.00% to 50.33% of the city’s total area between 2010 and 2020, exacerbating habitat loss and fragmentation. The conversion of natural land to urban space during this period had significant ecological consequences, including decreased biodiversity and disrupted ecosystem services, underscoring the environmental costs of Shenzhen’s urban growth.
From the perspective of ecosystem services, the reduction in farmland and forested land has led to a significant decline in the ecosystem’s carbon storage, soil conservation capacity, and water regulation functions [67]. Research has demonstrated that farmland and forested land play an irreplaceable role in providing biodiversity habitats, and their reduction exacerbates the risk of biodiversity loss [68,69]. Moreover, the conversion of these lands into construction areas has resulted in the expansion of artificial landscapes, intensifying the urban heat island effect and disrupting regional hydrological cycles [70,71]. A detailed analysis of the trends in the land use transition matrix reveals that the issue is not merely a matter of decreasing area; more critically, the ecological functions of these lands are gradually being diminished. Taking forested land as an example, from 2010 to 2020, forest area decreased by 1.38%. This not only signifies a reduction in the carbon sequestration capacity of forests but also indicates a weakening of the forest ecosystem’s role in water conservation and soil erosion prevention. The conversion of forested land into construction land has also accelerated habitat fragmentation, which severely impacts biodiversity and the ecosystem services it supports. In discussing land use changes, it is important to highlight that Shenzhen’s rapid urbanization has not effectively curbed the further depletion of natural resources. Although the government has introduced a series of land resource protection and ecological restoration policies, such as the Grain for Green policy, which aims to convert marginal farmland to forest, the effectiveness of these measures has been limited, failing to counterbalance the encroachment of urban expansion on natural ecosystems. A comparison of the land use transition matrices from the 2010–2015 and 2015–2020 periods reveals that, while the Grain for Green policy had some positive effects during the 2010–2015 period, the rate of forest reduction accelerated once again after 2015, indicating insufficient policy continuity.

4.2. Spatial and Temporal Variation of Habitat Quality

The spatiotemporal changes in habitat quality highlight the significant impact of urbanization on ecosystems. Based on the habitat quality assessment from the InVEST model (Table 4 and Table 5), Shenzhen experienced substantial degradation in habitat quality from 2010 to 2020, marked by increased habitat fragmentation and a notable expansion of low-quality habitat areas.
Firstly, when examining overall habitat quality, the average value decreased from 0.4413 in 2010 to 0.4245 in 2020. While this reduction may appear modest, it signifies notable ecosystem degradation and a loss of ecological functions. Furthermore, the increase in standard deviation suggests greater variability in habitat quality. Some areas have shown improvement, while others have experienced further deterioration. This trend highlights growing spatial disparities and emphasizes the differing ecological pressures between urban core areas and their peripheral zones. Secondly, analyzing the spatial structure of habitats, the perimeter–area ratio serves as an important indicator of habitat fragmentation. A higher ratio often signifies greater edge effects, which disrupt interior habitats and reduce ecosystem health. The perimeter–area ratio of high-quality habitats decreased from 205.65 in 2010 to 103.25 in 2020—nearly a 50% reduction—indicating intensified fragmentation. Previously contiguous ecological areas are increasingly divided into smaller patches, disrupting species migration corridors and weakening ecosystem stability and resilience. Studies show that habitat fragmentation amplifies the “edge effect”, making the edges of high-quality habitats more vulnerable to external disturbances and accelerating degradation [72].
Spatial autocorrelation analysis (Figure 4, Table 5) further reveals the clustering effects of habitat quality in Shenzhen. The Global Moran’s I increased from 0.80 in 2010 to 0.82 in 2020, signaling stronger spatial clustering of habitat quality. Notably, the proportion of low–low clusters increased from 29.32% in 2010 to 35.45% in 2020, suggesting that low-quality habitats are spreading faster than high-quality habitats are recovering. This trend is particularly pronounced in the southwestern coastal regions, such as Baoan and Nanshan Districts. In contrast, the proportion of high–high clusters decreased from 30.88% in 2010 to 28.05% in 2020, indicating a weakening of the clustering effect of high-quality habitats. The loss of high-quality habitats in the urban core has led to a significant decline in the connectivity and functional integrity of ecosystems.
Moreover, rapid urbanization in Shenzhen has introduced strong anthropogenic disturbances, causing high-quality habitats to gradually shift. These data reflect the complex relationship between habitat degradation and restoration in Shenzhen. Although some areas showed improvements in habitat restoration rates between 2015 and 2020, the overall rate of degradation exceeded the restoration rate, particularly in regions under intense urbanization pressure. This highlights the need for further investigation into why current ecological restoration policies have not effectively slowed the acceleration of habitat degradation. Future policies must be more targeted and sustained to address these challenges.

4.3. Enlightenment from BNs Model Analysis

The analysis of the BNs model (Figure 5) reveals the complexity of habitat quality changes in Shenzhen between 2010 and 2020. The results show that, although 36.1% of the city’s land maintained medium to high levels of habitat quality over the decade, the overall trend indicates that the rate of habitat degradation significantly exceeded the rate of restoration, particularly in highly urbanized areas. This trend aligns with observations from other rapidly urbanizing regions worldwide, reflecting the erosion of natural habitats caused by rapid urban expansion [73,74,75].
As shown in Table 8, the degradation rates (9.8% and 10.3%) far exceed the restoration rates (6.03% and 9.4%), indicating that, despite the implementation of several ecological restoration policies, the effects of restoration are still insufficient to offset the negative impacts of degradation. These results highlight the systemic insufficiency of habitat restoration in Shenzhen. While the restoration rate has improved (from 6.03% to 9.4%), it remains inadequate to counter the prevailing degradation trend. The BNs model analysis further suggests that the degradation process disproportionately affects long-term high-quality stable areas, leading to a gradual loss of their ecological functions, particularly in areas subject to intense anthropogenic disturbances, such as those closer to the built-up urban core.

4.4. Interpretation of Sensitivity Analysis

The BNs model analysis reveals that highly and extremely sensitive ecosystem areas make up 44.5% of Shenzhen’s total land area. These regions face significant ecological pressure due to urban expansion and infrastructure development. The relationships between variables in the model indicate that ecological sensitivity plays a key role in driving both habitat degradation and restoration. In areas of high sensitivity, the impacts of urbanization are particularly destructive. As a result, these areas not only represent hotspots of degradation but should also be prioritized for future ecological protection and restoration efforts.
In the sensitivity analysis, “LTSA” was selected as the target variable to assess the influence of various ecological factors on habitat quality. The results show that ecological sensitivity, with a variance reduction of 6.06%, is the most significant factor affecting habitat quality. This suggests that urban planning should prioritize topographical features as crucial elements for preserving habitat quality. This is especially important in ecologically sensitive areas, which function as biodiversity buffers [76,77].
More specifically, the data presented in Table 8 underscore the significant impact of topographical features, such as relief, DEM, and slope, on the stability of habitat quality. Areas characterized by pronounced topographical variation tend to retain higher ecological quality, primarily due to the inherent difficulties in developing such regions. Consequently, these areas often function as ecological buffers during urban expansion, safeguarding biodiversity and ecosystem services. However, these regions are also susceptible to elevated risks of natural hazards, including soil erosion and landslides. Therefore, striking a balance between development and conservation, particularly in these ecologically sensitive areas, remains a complex and pressing issue [78]. Among the factors influencing habitat degradation, the impact of prior degradation is particularly notable, with a variance reduction value of 0.58%, indicating the continuity of degradation across the two time periods. This suggests that, once a habitat is disturbed, the difficulty of restoration increases significantly, and degradation tends to accelerate cumulatively. Such dynamic changes imply that the degradation process is both cumulative and challenging to reverse, underscoring the critical importance of early protection and the prevention of initial degradation. Furthermore, the influence of variables such as proximity to water bodies and major roads is relatively minor, likely because most of Shenzhen’s high-quality stable areas are located in natural regions far removed from urban development and thus experience less direct impact from urban infrastructure. However, as urbanization progresses—especially in the context of an expanding transportation network—the influence of these variables may become more pronounced in the future.

4.5. Policy Implications of Diagnostic Analysis

Through diagnostic analysis, we explored the relationship between LTSAs and various ecological variables. By designating LTSA as the target variable (Table 9), the results show that ecological sensitivity plays a dominant role, particularly in areas classified as highly or extremely sensitive. In highly sensitive areas, the probability of high-quality habitats increased by 4.0%, while in extremely sensitive areas, the probability surged by 27.1%. This suggests that Shenzhen’s high-quality habitats are primarily concentrated in ecologically sensitive, topographically complex regions. These findings further support the sensitivity analysis, confirming that ecological sensitivity is a key determinant of habitat quality. In highly sensitive areas, habitat quality tends to be more unstable and vulnerable to external disturbances. In regions such as Dapeng New District and Yantian District, which are distant from urban areas, high-quality habitats remain concentrated, making these zones critical for future urban planning and ecological conservation.
From a dynamic perspective of degradation and restoration, the diagnostic analysis indicates that while habitat restoration areas initially showed positive recovery between 2010 and 2020, the risk of degradation increased over time (Table 10). Specifically, the proportion of restored areas that experienced re-degradation was notably high, especially near urban centers like Futian and Nanshan Districts, where human disturbances are most intense. Degradation in these areas is often irreversible, highlighting that current restoration measures are insufficient to ensure long-term habitat stability.
Another notable finding from the diagnostic analysis is the 2.0% increase in the probability of non-restoration in designated restoration areas. This suggests that, even in areas with restoration measures, effective recovery has not been achieved. Possible reasons include excessive human interference, suboptimal restoration practices, or insufficient ecosystem self-repair capacity. This trend underscores the need for policymakers to reassess restoration strategies, with a focus on precision and long-term interventions in high-risk areas. Integrating adaptive management strategies, including ongoing monitoring, stakeholder engagement, and community participation, could significantly improve the effectiveness of restoration efforts.

4.6. Implications for Future Urban Planning and Environmental and Ecological Policies

Integrating the findings from the BNs model analysis, sensitivity analysis, and diagnostic analysis, it is evident that future urban planning and environmental policies in Shenzhen must be adjusted across multiple dimensions to effectively address the ongoing degradation of habitat quality and ensure the long-term sustainability of ecological restoration efforts. The following key aspects should be prioritized in future policymaking.

4.6.1. Strengthening the Protection and Control of Ecologically Sensitive Areas

The analysis results indicate that Shenzhen’s medium–high-quality habitats are predominantly concentrated in ecologically highly sensitive areas, particularly within certain nature reserves in Dapeng New District, Yantian District, and Pingshan District. These areas, characterized by their complex topography and rich biodiversity, serve as crucial ecological buffers amidst the city’s rapid urbanization. However, as urban expansion intensifies, these regions face escalating risks from human disturbances. Future urban planning must adopt stricter measures to safeguard these ecologically sensitive zones, particularly emphasizing the critical ecological functions of highly and extremely sensitive areas through enhanced land use control policies. It is recommended that more stringent land use control policies be implemented, limiting development activities and ensuring the ecological integrity of these areas through robust legal frameworks. International experience demonstrates that implementing strategies based on ecological redlines, such as Singapore’s “Nature Reserve Network” and Costa Rica’s ecological corridor planning, can effectively prevent urban encroachment on natural ecosystems. Shenzhen can draw on these successful examples by delineating ecological redlines and protected areas, establishing strong legal protection mechanisms to ensure that sensitive regions remain undeveloped.

4.6.2. Improve Ecological Connectivity and Build an Urban Ecological Network

The study results reveal a growing trend of habitat fragmentation in Shenzhen, particularly as high-quality habitat areas gradually shift from the urban core towards the periphery, exhibiting increasing fragmentation and isolation. This spatial pattern not only diminishes the ecological functions of habitats but also impedes species migration and gene flow, thereby threatening the maintenance of biodiversity within the region. To address this issue, future urban planning must prioritize enhancing ecological connectivity. The creation of ecological corridors that span across the city is essential for linking fragmented high-quality habitat areas, thereby improving overall ecosystem connectivity and promoting species migration. This approach not only facilitates species migration and biodiversity conservation but also increases the stability and resilience of ecosystems. Recent successful examples, such as Copenhagen’s “Blue-Green Network” and Germany’s ecological corridor projects, have demonstrated the efficacy of improving urban ecological connectivity in restoring natural ecosystems [79,80]. In Shenzhen’s urban planning, ecological corridors could be established by integrating green belts, wetlands, and riverine ecosystems to connect high-quality habitats in Dapeng Peninsula, Yantian District, and other nature reserves. This would enhance species mobility and mitigate the adverse effects of habitat fragmentation on ecosystem services. Additionally, the design of these corridors should consider landscape diversity and integrate urban green spaces and parks, fostering stronger interactions between residents and nature while improving the overall ecological quality of the city.

4.6.3. Improve Ecological Restoration Policies and Increase the Stability of Restored Areas

The diagnostic analysis results show that, while Shenzhen’s recent ecological restoration policies have achieved some short-term success, significant challenges remain in maintaining high-quality habitats over the long term. Re-degradation in restored areas is particularly pronounced, especially near urban built-up zones, where strong human disturbances undermine the sustainability of restoration efforts. This trend highlights the short-term and unstable nature of current ecological restoration measures.
Future ecological restoration policies must shift focus from short-term recovery to long-term sustainability. Nature-based solutions (NbSs) should be implemented to enhance ecosystem resilience. NbSs can restore and reconstruct natural systems, improving the self-repairing capacity of ecosystems. For example, large-scale initiatives, such as vegetation restoration, wetland rehabilitation, and soil and water conservation, combined with sustainable practices like ecological agriculture and community forestry, can boost the self-sustaining capacity of restored areas. These approaches mitigate human disturbances and enhance regional ecosystem resilience.
Policymakers should also integrate restoration management with long-term monitoring mechanisms. Establishing a dynamic monitoring system will allow for real-time assessment of restoration progress, enabling timely adjustments and optimization of strategies. Remote sensing and big data analysis can help assess habitat quality more accurately and predict potential risks of degradation in advance.

4.6.4. Coordinating the Dual Needs of Urban Development and Ecological Protection

As one of China’s most dynamic economic centers, Shenzhen faces the challenge of balancing rapid urban development with ecological conservation. Future urban planning must integrate ecological protection into all development strategies, ensuring that economic growth and environmental safeguarding go hand in hand.
Firstly, Shenzhen should refine the concept of a compact city, promoting efficient land use and building density to minimize encroachment on natural ecosystems. This approach not only reduces the pressure on surrounding habitats but also improves resource efficiency within the city. Secondly, urban planning should prioritize the distribution and design of green spaces. By incorporating dispersed green networks—such as small urban parks, rooftop gardens, and vertical greening—into the city’s core areas, Shenzhen can enhance ecological services and urban resilience. Finally, Shenzhen should strengthen ecological cooperation both within and beyond its borders. Drawing from successful international examples, such as the ecological cooperation between European cities, Shenzhen can foster regional coordination for ecological protection and restoration in the Pearl River Delta. This would help address cross-boundary ecological challenges and create a win–win scenario for both conservation and development.

4.7. Highlights and Limitations

To the best of our knowledge, the integration of the InVEST model with BNs represents a significant advancement in evaluating habitat quality and its influencing factors. The InVEST model is particularly effective in quantifying ecosystem services, while BNs offer a robust framework for probabilistically inferring causal relationships and understanding the dynamic interactions between these factors. Their combination offers a robust approach for understanding the dynamics of habitat degradation and restoration in urbanized environments. The incorporation of GIS-based spatial data enhances the granularity of the analysis, allowing for clear spatial visualization of habitat quality changes and human disturbance risks. This spatially explicit approach is particularly valuable for informing ecological planning and management. By presenting probabilistic outputs, the study avoids the limitations of traditional scoring methods and provides a nuanced understanding of risk distributions. Additionally, the analysis sheds light on the interplay between habitat recovery and re-degradation, highlighting the challenges of maintaining ecological stability under urban expansion.
Despite these strengths, certain limitations remain. The reliance on static spatial datasets constrains the capacity to model long-term ecological dynamics. The temporal scope of the analysis, limited to a decade, restricts insights into extended trends and potential future scenarios. Moreover, the BNS framework lacks direct integration of management decisions or policy interventions, reducing its utility in assessing the effectiveness of restoration strategies. Finally, the method’s applicability to less urbanized or rural settings requires further validation. Future work should incorporate dynamic data sources, expand temporal analysis, and include decision-making components to enhance the model’s predictive and prescriptive capabilities. Such advancements would strengthen its utility across a broader range of ecological contexts.

5. Conclusions

This study provides a comprehensive analysis of habitat quality dynamics in Shenzhen, China, a rapidly urbanizing region, from 2010 to 2020. By integrating the InVEST model with BNs model, this research clarifies the spatiotemporal evolution of habitat quality and the underlying causal mechanisms driving degradation and recovery. A key finding is that 70.6% of areas showing recovery between 2010 and 2015 subsequently underwent degradation again from 2015 to 2020. This re-degradation highlights the vulnerability of short-term ecological restoration in urban settings and underscores the significant impact of urban expansion, particularly increased developed land, on habitat stability. The application of BNs model provides a novel analytical approach, enabling precise quantification of the causal relationships among land use changes, ecological sensitivity, and habitat quality. The findings indicate that, while policy-driven ecological restoration has achieved localized successes, it is insufficient to counteract widespread degradation pressures from urban expansion, particularly in ecologically sensitive areas where degradation issues are most severe. This suggests a shift from short-term reactive restoration to long-term proactive protection, prioritizing ecological connectivity and habitat resilience, and integrating these considerations into urban planning to mitigate further biodiversity loss. The findings of this study underscores the importance of combining spatial analysis with causal inference models to understand complex ecological processes in highly urbanized areas. The methodological innovations and findings establish a robust framework for long-term, phased assessments of habitat change, offering valuable insights for policymakers and urban planners seeking to balance urban development with biodiversity conservation in rapidly growing cities, especially within the context of Shenzhen’s expansive urban landscape.

Supplementary Materials

The following supporting information can be downloaded at: https://www.mdpi.com/article/10.3390/su162410993/s1, Table S1: Land use classification scheme; Table S2: Weights for threat factors of the study area; Table S3: The sensitivity of different land use types to threatening factors; Table S4: Discretization and classification of variables; Table S5: Cases Test Result in Netica.

Author Contributions

W.Z., X.L., Z.X., J.M. and J.Z. collaboratively designed this study. Individual contributions are as follows: W.Z., conceptualization, methodology, validation, formal analysis, writing—original draft preparation, and visualization; X.L., supervision and funding acquisition; Z.X., validation and formal analysis; J.M., validation and formal analysis; J.Z., resources, supervision and project administration. All authors have read and agreed to the published version of the manuscript.

Funding

This work was funded by the National Natural Science Foundation of China (NSFC) grant numbers 51878110.

Institutional Review Board Statement

Not applicable.

Informed Consent Statement

Not applicable.

Data Availability Statement

Data will be made available on request.

Conflicts of Interest

Author Jiaming Zang was employed by the company Dalian Territory Spatial Planning and Design Co., Ltd. The remaining authors declare that the research was conducted in the absence of any commercial or financial relationships that could be construed as a potential conflict of interest. The authors declare no conflicts of interest.

References

  1. Secretariat of the Convention on Biological Diversity, UWCMC. The Fifth Edition of Global Biodiversity Outlook (GBO-5); Convention on Biological Diversity, UNEP-WCMC: Montrea, QC, Canada, 2020. [Google Scholar]
  2. Perschke, M.J.; Harris, L.R.; Sink, K.J.; Lombard, A.T. Systematic conservation planning for people and nature: Biodiversity, ecosystem services, and equitable benefit sharing. Ecosyst. Serv. 2024, 68, 101637. [Google Scholar] [CrossRef]
  3. Kripal Singh, M.C.R.; Özgül, C. Biodiversity and Bioeconomy, Status Quo, Challenges, and Opportunities. In Biodiversity and Bioeconomy; Singh, K., Ribeiro, M.C., Calicioglu, Ö., Eds.; Elsevier: Cambridge, UK, 2024; pp. 81–110. [Google Scholar] [CrossRef]
  4. Tavakoli, M.; Motlagh, Z.K.; Sayadi, M.H.; Ibraheem, I.M.; Youssef, Y.M. Sustainable Groundwater management using machine learning-based DRASTIC model in rurbanizing riverine region: A case study of Kerman Province, Iran. Water 2024, 16, 2748. [Google Scholar] [CrossRef]
  5. Karimzadeh Motlagh, Z.; Derakhshani, R.; Sayadi, M.H. Groundwater vulnerability assessment in central Iran: Integration of GIS-based DRASTIC model and a machine learning approach. Groundw. Sustain. Dev. 2023, 23, 101037. [Google Scholar] [CrossRef]
  6. Bawa, K.S.; Sengupta, A.; Chavan, V.; Chellam, R.; Ganesan, R.; Krishnaswamy, J.; Mathur, V.B.; Nawn, N.; Olsson, S.B.; Pandit, N.; et al. Securing biodiversity, securing our future: A national mission on biodiversity and human well-being for India. Biol. Conserv. 2021, 253, 108867. [Google Scholar] [CrossRef]
  7. Liu, C.; Liu, D.; Li, P.; Li, X.; Liu, Z.; Zhao, Y. Assessment of occupation of natural habitat by urban expansion and its impact on crucial ecosystem services in China’s coastal zone. Ecol. Indic. 2023, 154, 110682. [Google Scholar] [CrossRef]
  8. Gao, H.; Song, X.; Xu, H.; Li, X.; Tang, J.; Zhao, G. Promoting sustainable development by mitigation of natural habitat quality decline through multifunctional urban land use: Insights from a multi-scenario simulation. Sustain. Cities Soc. 2024, 110, 105563. [Google Scholar] [CrossRef]
  9. Tang, J.; Zhou, L.; Dang, X.; Hu, F.; Yuan, B.; Yuan, Z.; Wei, L. Impacts and predictions of urban expansion on habitat quality in the densely populated areas: A case study of the Yellow River Basin, China. Ecol. Indic. 2023, 151, 110320. [Google Scholar] [CrossRef]
  10. Liu, L.; Chen, X.; Chen, W.; Ye, X. Identifying the impact of landscape pattern on ecosystem services in the middle reaches of the Yangtze River urban agglomerations, China. Int. J. Environ. Res. Public Health 2020, 17, 5063. [Google Scholar] [CrossRef]
  11. Díaz, S.; Zafra-Calvo, N.; Purvis, A.; Verburg, P.H.; Obura, D.; Leadley, P.; Chaplin-Kramer, R.; De Meester, L.; Dulloo, E.; Martín-López, B.; et al. Set ambitious goals for biodiversity and sustainability. Science 2020, 370, 411–413. [Google Scholar] [CrossRef]
  12. Hall, L.S.; Krausman, P.R.; Morrison, M.L. The habitat concept and a plea for standard terminology. Wildl. Soc. Bull. 1997, 25, 173–182. [Google Scholar]
  13. Villamagna, A.M.; Angermeier, P.L.; Bennett, E.M. Capacity, pressure, demand, and flow: A conceptual framework for analyzing ecosystem service provision and delivery. Ecol. Complex. 2013, 15, 114–121. [Google Scholar] [CrossRef]
  14. Balasooriya, B.L.W.K.; Samson, R.; Mbikwa, F.; Vitharana, U.W.A.; Boeckx, P.; Van Meirvenne, M. Biomonitoring of urban habitat quality by anatomical and chemical leaf characteristics. Environ. Exp. Bot. 2009, 65, 386–394. [Google Scholar] [CrossRef]
  15. Xiang, Q.; Kan, A.; Yu, X.; Liu, F.; Huang, H.; Li, W.; Gao, R. Assessment of topographic effect on habitat quality in mountainous area using InVEST model. Land 2023, 12, 186. [Google Scholar] [CrossRef]
  16. Tobisch, C.; Rojas-Botero, S.; Uhler, J.; Kollmann, J.; Müller, J.; Moning, C.; Redlich, S.; Steffan-Dewenter, I.; Benjamin, C.; Englmeier, J.; et al. Conservation-relevant plant species indicate arthropod richness across trophic levels: Habitat quality is more important than habitat amount. Ecol. Indic. 2023, 148, 110039. [Google Scholar] [CrossRef]
  17. Berger, A.R.; Hodge, R.A. Natural Change in the Environment: A Challenge to the Pressure-State-Response Concept. Soc. Indic. Res. 1998, 44, 255–265. [Google Scholar] [CrossRef]
  18. Haddad, N.M.; Brudvig, L.A.; Clobert, J.; Davies, K.F.; Gonzalez, A.; Holt, R.D.; Lovejoy, T.E.; Sexton, J.O.; Austin, M.P.; Collins, C.D.; et al. Habitat fragmentation and its lasting impact on Earth’s ecosystems. Sci. Adv. 2015, 1, e1500052. [Google Scholar] [CrossRef]
  19. Smith, E.R. An Overview of Epa’s Regional Vulnerability Assessment (ReVA) Program. In Monitoring Ecological Condition in the Western United States: Proceedings of the Fourth Symposium on the Environmental Monitoring and Assessment Program (EMAP), San Franciso, CA, USA, 6–8 April 1999; Sandhu, S.S., Melzian, B.D., Long, E.R., Whitford, W.G., Walton, B.T., Eds.; Springer: Dordrecht, The Netherlands, 2000; pp. 9–15. [Google Scholar] [CrossRef]
  20. Tilman, D.; Clark, M.; Williams, D.R.; Kimmel, K.; Polasky, S.; Packer, C. Future threats to biodiversity and pathways to their prevention. Nature 2017, 546, 73–81. [Google Scholar] [CrossRef]
  21. Turner, B.L.; Lambin, E.F.; Reenberg, A. The emergence of land change science for global environmental change and sustainability. Proc. Natl. Acad. Sci. USA 2007, 104, 20666–20671. [Google Scholar] [CrossRef] [PubMed]
  22. Singleton, B.E. Viewpoint: Two more lamps. Augmenting urban planning for biodiversity. Cities 2023, 141, 104501. [Google Scholar] [CrossRef]
  23. Lindenmayer, D.; Hobbs, R.J.; Montague-Drake, R.; Alexandra, J.; Bennett, A.; Burgman, M.; Cale, P.; Calhoun, A.; Cramer, V.; Cullen, P.; et al. A checklist for ecological management of landscapes for conservation. Ecol. Lett. 2008, 11, 78–91. [Google Scholar] [CrossRef]
  24. Vihervaara, P.; Mononen, L.; Auvinen, A.-P.; Virkkala, R.; Lü, Y.; Pippuri, I.; Packalen, P.; Valbuena, R.; Valkama, J. How to integrate remotely sensed data and biodiversity for ecosystem assessments at landscape scale. Landsc. Ecol. 2015, 30, 501–516. [Google Scholar] [CrossRef]
  25. Weber, D.; Schaepman-Strub, G.; Ecker, K. Predicting habitat quality of protected dry grasslands using Landsat NDVI phenology. Ecol. Indic. 2018, 91, 447–460. [Google Scholar] [CrossRef]
  26. Phillips, S.J.; Dudík, M. Modeling of species distributions with Maxent: New extensions and a comprehensive evaluation. Ecography 2008, 31, 161–175. [Google Scholar] [CrossRef]
  27. Sun, X.; Long, Z.; Jia, J. A multi-scale Maxent approach to model habitat suitability for the giant pandas in the Qionglai mountain, China. Glob. Ecol. Conserv. 2021, 30, e01766. [Google Scholar] [CrossRef]
  28. Liu, M.; Zhang, H.; Wang, Y.; Pei, H. Characteristics of habitat quality in the agro-pastoral ecotone of Northern China based on land uses. Res. Soil Water Conserv. 2021, 28, 156–162. [Google Scholar] [CrossRef]
  29. Bottero, M.; Comino, E.; Duriavig, M.; Ferretti, V.; Pomarico, S. The application of a Multicriteria spatial decision support system (MCSDSS) for the assessment of biodiversity conservation in the province of varese (Italy). Land Use Policy 2013, 30, 730–738. [Google Scholar] [CrossRef]
  30. Pan, J.; Ma, Y.; Chen, Y.; Cai, S.; Chen, Y. Comparing the social values of Ecosystem Services in China and US National Park. Word Reg. Stud 2023, 32, 56–66. [Google Scholar]
  31. Nelson, E.; Mendoza, G.; Regetz, J.; Polasky, S.; Tallis, H.; Cameron, D.; Chan, K.M.; Daily, G.C.; Goldstein, J.; Kareiva, P.M.; et al. Modeling multiple ecosystem services, biodiversity conservation, commodity production, and tradeoffs at landscape scales. Front. Ecol. Environ. 2009, 7, 4–11. [Google Scholar] [CrossRef]
  32. Shao, Z.; Chen, R.; Zhao, J.; Xia, C.; He, Y.; Tang, F. Spatio-temporal evolution and prediction of carbon storage in Beijing’s ecosystem based on FLUS and InVEST models. Acta Ecol. Sin. 2022, 42, 9456–9469. [Google Scholar]
  33. Leh, M.D.; Matlock, M.D.; Cummings, E.C.; Nalley, L.L. Quantifying and mapping multiple ecosystem services change in West Africa. Procedia Eng. 2013, 165, 6–18. [Google Scholar] [CrossRef]
  34. Banks-Leite, C.; Ewers, R.M.; Folkard-Tapp, H.; Fraser, A.J.O.E. Countering the effects of habitat loss, fragmentation, and degradation through habitat restoration. One Earth 2020, 3, 672–676. [Google Scholar] [CrossRef]
  35. Miller, J.R.; Hobbs, R.J. Habitat restoration—Do we know what we’re doing? Restor. Ecol. 2007, 15, 382–390. [Google Scholar] [CrossRef]
  36. Pearl, J. Fusion, propagation, and structuring in belief networks. In Probabilistic and Causal Inference: The Works of Judea Pearl; ACM: New York, NY, USA, 2022; pp. 139–188. [Google Scholar]
  37. Pearl, J. Probabilistic Reasoning in Intelligent Systems: Networks of Plausible Inference; Morgan Kaufmann Publishers Inc.: San Francisco, CA, USA, 1988. [Google Scholar]
  38. Frayer, J.; Sun, Z.; Müller, D.; Munroe, D.K.; Xu, J. Analyzing the drivers of tree planting in Yunnan, China, with Bayesian networks. Land Use Policy 2014, 36, 248–258. [Google Scholar] [CrossRef]
  39. Guan, X.-D.; He, J.-H. Prime farmland protection zoning based on Bayesian network. J. Nat. Resour. 2016, 31, 1061–1072. [Google Scholar]
  40. XiaoJian, W.; YaJuan, X.; XianXing, S. Identification of potential compatibility and conflict areas of urban expansion and ecological protection based on spatial bayesian method:A case of poyang lake ecological economic zone. Resour. Environ. Yangtze Basin 2020, 29, 310–321. [Google Scholar]
  41. Zhang, B.; Li, W.; Xie, G. Ecosystem services research in China: Progress and perspective. Ecol. Econ. 2010, 69, 1389–1395. [Google Scholar] [CrossRef]
  42. Zhang, S.; Zhou, Y.; Yu, R.; Xu, X.; Xu, M.; Li, G.; Wang, W.; Yang, Y. China’s biodiversity conservation in the process of implementing the sustainable development goals (SDGs). J. Clean. Prod. 2022, 338, 130595. [Google Scholar] [CrossRef]
  43. Deng, J.; Chen, L.; Yang, C.; Xu, Z. Significance evaluation of ecological corridor in a highly-urbanized area: A case study of Shenzhen. Geogr. Res. 2017, 36, 573–582. [Google Scholar]
  44. Bureau, S.M.E.E. Shenzhen Releases Biodiversity Conservation Action Plan. Available online: https://meeb.sz.gov.cn/xxgk/qt/tpxw/content/post_9814222.html (accessed on 23 May 2022).
  45. Liu, Y.; Zhou, Y.; Du, Y. Study on the spatio-temporal patterns of habitat quality and its terrain gradient effects of the Middle of the Yangtze River Economic Belt based on InVEST model. Resour. Environ. Yangtze Basin 2019, 28, 2429–2440. [Google Scholar]
  46. Qin, X.; Yang, Q.; Wang, L. The evolution of habitat quality and its response to land use change in the coastal China, 1985–2020. Sci. Total Environ. 2024, 952, 175930. [Google Scholar] [CrossRef]
  47. Yang, Y. Evolution of habitat quality and association with land-use changes in mountainous areas: A case study of the taihang mountains in Hebei Province, China. Ecol. Indic. 2021, 129, 107967. [Google Scholar] [CrossRef]
  48. Chen, Y.; Qiao, F.; Jiang, L. Effects of land use pattern change on regional scale habitat quality based on InVEST model, a case study in Beijing. Acta Sci. Nat. Univ. Pekin. 2016, 52, 553–562. [Google Scholar] [CrossRef]
  49. Pu, J.; Shen, A.; Liu, C.; Wen, B. Impacts of ecological land fragmentation on habitat quality in the Taihu Lake basin in Jiangsu Province, China. Ecol. Indic. 2024, 158, 111611. [Google Scholar] [CrossRef]
  50. Zhu, C.; Zhang, X.; Zhou, M.; He, S.; Gan, M.; Yang, L.; Wang, K. Impacts of urbanization and landscape pattern on habitat quality using OLS and GWR models in Hangzhou, China. Ecol. Indic. 2020, 117, 106654. [Google Scholar] [CrossRef]
  51. Li, G.; Wu, X.; Han, J.-C.; Li, B.; Huang, Y.; Wang, Y. Flood risk assessment by using an interpretative structural modeling based Bayesian network approach (ISM-BN): An urban-level analysis of Shenzhen, China. J. Environ. Manag. 2023, 329, 117040. [Google Scholar] [CrossRef]
  52. Jensen, F.V.; Nielsen, T.D. Bayesian Networks and Decision Graphs; Springer: New York, NY, USA, 2007; Volume 2. [Google Scholar]
  53. Jing, C.; Jingqi, F. Fire alarm system based on multi-sensor Bayes network. Procedia Eng. 2012, 29, 2551–2555. [Google Scholar] [CrossRef]
  54. Lu, Y.; Zhai, G.; Zhou, S. An integrated Bayesian networks and Geographic information system (BNs-GIS) approach for flood disaster risk assessment: A case study of Yinchuan, China. Ecol. Indic. 2024, 166, 112322. [Google Scholar] [CrossRef]
  55. Murphy, K.P. The Bayes net toolbox for Matlab. Comput. Sci. Stat. 2001, 33, 1024–1034. [Google Scholar]
  56. Mahjoub, M.A.; Kalti, K. Software comparison dealing with bayesian networks. In Proceedings of the Advances in Neural Networks–ISNN 2011: 8th International Symposium on Neural Networks, ISNN 2011, Guilin, China, 29 May–1 June 2011; Proceedings, Part III 8. pp. 168–177. [Google Scholar]
  57. McCloskey, J.T.; Lilieholm, R.J.; Cronan, C. Using Bayesian belief networks to identify potential compatibilities and conflicts between development and landscape conservation. Landsc. Urban Plan. 2011, 101, 190–203. [Google Scholar] [CrossRef]
  58. Pollino, C.A.; Woodberry, O.; Nicholson, A.; Korb, K.; Hart, B.T. Parameterisation and evaluation of a Bayesian network for use in an ecological risk assessment. Environ. Model. Softw. 2007, 22, 1140–1152. [Google Scholar] [CrossRef]
  59. Landuyt, D.; Broekx, S.; Engelen, G.; Uljee, I.; Van der Meulen, M.; Goethals, P.L. The importance of uncertainties in scenario analyses–A study on future ecosystem service delivery in Flanders. Procedia Eng. 2016, 553, 504–518. [Google Scholar] [CrossRef] [PubMed]
  60. Zheng, T.; Chen, S.; Zhang, T.; Xu, L.-T.; Ma, L.-Y. Research on the driving mechanism of ecological land loss based on Bayesian network. J. Nat. Resour. 2020, 35, 2980–2994. [Google Scholar] [CrossRef]
  61. Li, B.; He, J.H.; Qu, S.; Huang, J.L.; Li, Y.H. A method of delimiting urban ecological red line protection area based on Bayesian network. Acta Ecol. Sin. 2018, 38, 800–811. [Google Scholar] [CrossRef]
  62. Beuzen, T.; Simmons, J. A variable selection package driving Netica with Python. Environ. Model. Softw. 2019, 115, 1–5. [Google Scholar] [CrossRef]
  63. Fei, W.; Zhao, S. Urban land expansion in China’s six megacities from 1978 to 2015. Sci. Total Environ. 2019, 664, 60–71. [Google Scholar] [CrossRef] [PubMed]
  64. Gong, J.; Hu, Z.; Chen, W.; Liu, Y.; Wang, J. Urban expansion dynamics and modes in metropolitan Guangzhou, China. Land Use Policy 2018, 72, 100–109. [Google Scholar] [CrossRef]
  65. Tong, D.; Wang, X.; Wu, L.; Zhao, N. Land ownership and the likelihood of land development at the urban fringe: The case of Shenzhen, China. Habitat Int. 2018, 73, 43–52. [Google Scholar] [CrossRef]
  66. Pan, W.; Du, J. Towards sustainable urban transition: A critical review of strategies and policies of urban village renewal in Shenzhen, China. Land Use Policy 2021, 111, 105744. [Google Scholar] [CrossRef]
  67. Gong, Y.; Cai, M.; Yao, L.; Cheng, L.; Hao, C.; Zhao, Z. Assessing changes in the ecosystem services value in response to land-use/land-cover dynamics in Shanghai from 2000 to 2020. Int. J. Environ. Res. Public Health 2022, 19, 12080. [Google Scholar] [CrossRef]
  68. Hallaj, Z.; Bijani, M.; Karamidehkordi, E.; Yousefpour, R.; Yousefzadeh, H. Forest land use change effects on biodiversity ecosystem services and human well-being: A systematic analysis. Environ. Sustain. Indic. 2024, 23, 100445. [Google Scholar] [CrossRef]
  69. Yang, Y.; Tian, Y.; Zhang, Q.; Tao, J.; Huang, Y.; Gao, C.; Lin, J.; Wang, D. Impact of current and future land use change on biodiversity in Nanliu River Basin, Beibu Gulf of South China. Ecol. Indic. 2022, 141, 109093. [Google Scholar] [CrossRef]
  70. Son, N.-T.; Chen, C.-F.; Chen, C.-R.; Thanh, B.-X.; Vuong, T.-H. Assessment of urbanization and urban heat islands in Ho Chi Minh City, Vietnam using Landsat data. Sustain. Cities Soc. 2017, 30, 150–161. [Google Scholar] [CrossRef]
  71. Zahn, E.; Welty, C.; Smith, J.A.; Kemp, S.J.; Baeck, M.L.; Bou-Zeid, E. The hydrological urban heat island: Determinants of acute and chronic heat stress in urban streams. JAWRA J. Am. Water Resour. Assoc. 2021, 57, 941–955. [Google Scholar] [CrossRef]
  72. Fletcher Jr, R.J.; Reichert, B.E.; Holmes, K. The negative effects of habitat fragmentation operate at the scale of dispersal. Ecology 2018, 99, 2176–2186. [Google Scholar] [CrossRef]
  73. Zipperer, W.C.; Northrop, R.; Andreu, M. Urban development and environmental degradation. In Oxford Research Encyclopedia of Environmental Science; Oxford University Press: Oxford, UK, 2020; pp. 1–25. [Google Scholar]
  74. Elmqvist, T.; Fragkias, M.; Goodness, J.; Güneralp, B.; Marcotullio, P.J.; McDonald, R.I.; Parnell, S.; Schewenius, M.; Sendstad, M.; Seto, K.C. Urbanization, Biodiversity and Ecosystem Services: Challenges and Opportunities: A Global Assessment; Springer Nature: New York, NY, USA, 2013. [Google Scholar]
  75. Simkin, R.D.; Seto, K.C.; McDonald, R.I.; Jetz, W. Biodiversity impacts and conservation implications of urban land expansion projected to 2050. Proc. Natl. Acad. Sci. USA 2022, 119, e2117297119. [Google Scholar] [CrossRef]
  76. Wang, Q.; Wang, H. Evaluation for the spatiotemporal patterns of ecological vulnerability and habitat quality: Implications for supporting habitat conservation and healthy sustainable development. Environ. Geochem. Health 2023, 45, 2117–2147. [Google Scholar] [CrossRef]
  77. Keinath, D.A.; Doak, D.F.; Hodges, K.E.; Prugh, L.R.; Fagan, W.; Sekercioglu, C.H.; Buchart, S.H.; Kauffman, M. A global analysis of traits predicting species sensitivity to habitat fragmentation. Glob. Ecol. Biogeogr. 2017, 26, 115–127. [Google Scholar] [CrossRef]
  78. Kang, J.; Zhang, X.; Zhu, X.; Zhang, B. Ecological security pattern: A new idea for balancing regional development and ecological protection. A case study of the Jiaodong Peninsula, China. Glob. Ecol. Conserv. 2021, 26, e01472. [Google Scholar] [CrossRef]
  79. Knuijt, M. Contemporary Urban Biotopes: Lessons Learned from Four Recent European Urban Design Plans. In Smart and Sustainable Cities and Buildings; Springer: Cham, Switzerland, 2020; pp. 247–256. [Google Scholar]
  80. Leibenath, M. Exploring substantive interfaces between spatial planning and ecological networks in Germany. Plan. Pract. Res. 2011, 26, 257–270. [Google Scholar] [CrossRef]
Figure 1. Location of study area.
Figure 1. Location of study area.
Sustainability 16 10993 g001
Figure 2. The structure of the BNs model.
Figure 2. The structure of the BNs model.
Sustainability 16 10993 g002
Figure 3. Spatial distribution of habitat quality in Shenzhen from 2010 to 2020.
Figure 3. Spatial distribution of habitat quality in Shenzhen from 2010 to 2020.
Sustainability 16 10993 g003
Figure 4. Local spatial autocorrelation analysis of habitat quality.
Figure 4. Local spatial autocorrelation analysis of habitat quality.
Sustainability 16 10993 g004
Figure 5. Training results of BNs for habitat quality change characteristics in Shenzhen.
Figure 5. Training results of BNs for habitat quality change characteristics in Shenzhen.
Sustainability 16 10993 g005
Table 1. Dataset description.
Table 1. Dataset description.
Data TypeData Source/ToolNotes
LUCCResource and Environment Science Data Center of the Chinese Academy of Sciences (https://www.resdc.cn/ (accessed on 15 March 2023))Time Period: 2010, 2015, 2020; spatial resolution: 30 m; see Supplementary Materials, Table S1
DEMGeospatial Data Cloud (https://www.gscloud.cn/ (accessed on 15 March 2023))Spatial resolution: 30 m
Slope and ReliefDerived using the “Slope” and “Focal Statistics” tool in ArcGIS/
Additional Vector DataOpenStreetMap (http://download.geofabrik.de/ (accessed on 15 March 2023))/
Distances to water, town centers, villages, major roads, railwaysCalculated using the “Euclidean Distance” tool in ArcGIS/
Table 2. Land use transition matrix from 2010 to 2015.
Table 2. Land use transition matrix from 2010 to 2015.
LUCC Type2010–20152015 Proportion Fluctuation
Cultivated LandForest LandGrasslandWater AreaBuilt-Up Land
2015Cultivated Land7.900.110.000.020.098.12−0.45
Forest Land0.1138.650.050.060.1839.05−0.59
Grassland0.000.031.070.000.011.11−0.03
Water Area0.020.050.003.320.033.43−0.22
Built-up Land0.530.810.020.2546.6948.29+1.29
2010 Proportion 8.5739.641.143.6547.00100.00
Table 3. Land use transition matrix from 2015 to 2020.
Table 3. Land use transition matrix from 2015 to 2020.
LUCC Type2015–20202020 Proportion Fluctuation
Cultivated LandForest LandGrasslandWater AreaBuilt-Up Land
2020Cultivated Land4.530.440.010.111.316.41−1.71
Forest Land0.4235.310.060.292.1938.26−0.79
Grassland0.010.140.810.050.801.80+0.69
Water Area0.150.530.022.190.313.20−0.23
Built-up Land3.012.640.210.8043.6750.33+2.04
2015 Proportion 8.578.1239.051.113.4348.29100.00
Table 4. Changes in habitat quality from 2010 to 2020.
Table 4. Changes in habitat quality from 2010 to 2020.
YearHabitat Quality Statistical Parameters
Average ValueStandard DeviationPerimeter–Area Ratio
(Medium Quality)
Perimeter–Area Ratio
(High Quality)
20100.44130.4546231.92205.65
20150.43260.4553213.39201.71
20200.42450.4584157.46103.25
Table 5. Spatial autocorrelation scale parameters from 2010 to 2020.
Table 5. Spatial autocorrelation scale parameters from 2010 to 2020.
YearGlobal Moran’s IHigh–High Cluster (%)Low–Low Cluster (%)High–Low Outlier (%)Low–High Outlier (%)
20100.8030.8829.322.523.09
20150.8030.0838.152.293.38
20200.8228.0535.450.392.05
Table 6. Changes in habitat quality grades from 2010 to 2020.
Table 6. Changes in habitat quality grades from 2010 to 2020.
YearHabitat Quality Change Summary (%)
PoorLowMediumHighRestored AreaRestored Area Degraded AgainDegraded AreaDegraded Area Restored Again
201047.008.677.4536.89////
201548.288.227.1736.330.53/1.90/
202050.396.396.6836.545.700.387.191.07
Table 7. Error rate results of the model performance.
Table 7. Error rate results of the model performance.
Calibration Groups12345678910Average
Error rates (%)7.864.2110.30.528.74.180.84.2013.464.55.88
Table 8. Sensitivity to target variable.
Table 8. Sensitivity to target variable.
Variable NameVariance
Reduction (%)
Variable NameVariance Reduction (%)
Ecological Sensitivity6.06Habitat Degradation (2015)0.18
Relief2.82Habitat Restoration (2015)0.10
DEM2.79Distance from Railway0.03
Slope2.53Distance from Town0.01
Habitat Degradation (2020)0.58Distance from Road0.00
Habitat Restoration (2020)0.51Distance from Village0.00
Distance from Water0.19
Table 9. Diagnostic to target variable.
Table 9. Diagnostic to target variable.
Variable NameLevel ClassificationProbability Change (%)Variable NameLevel ClassificationProbability Change (%)
Ecological SensitivityLow21.5Habitat Degradation (2015)+3 High−1.1
Moderate−9.5+2 Moderate−1.0
High+4.0+1 Low−1.3
Extreme+27.1Not degraded+3.5
Relief0–2°−11.1Habitat Restoration (2015)+3 High−0.7
2–5°−9.1+2 Moderate−0.7
5–15°+3.2+1 Low−0.7
≥15°+17Not restored+2.0
Slope0–2°−12.8Habitat Degradation (2020)YES−6.4
2–5°−10.5NO+6.4
5–15°+11.6Habitat Restoration (2020)YES−5.7
≥15°+9.7NO+5.7
DEM<20 m−13.8Distance from Village≥3 km−0.5
20–50 m−6.12–3 km0
50–100 m+41–2 km+0.3
≥100 m+16<1 km+0.1
Distance from Water≥2 km−4.3Distance from Town≥6 km+1.4
1–2 km−14–6 km−0.3
500 m–1 km+1.22–4 km−0.6
<500 m+4.2<1 km−0.5
Distance from Railway≥30 km−0.3Distance from Road≥4 km−0.5
15–30 km−1.22–4 km−0.1
5–15 km+0.31–2 km0
<5 km+1.3<1 km+0.4
Table 10. Diagnostic to target variable.
Table 10. Diagnostic to target variable.
Variable NameLevel ClassificationProbability Change (%)Variable NameLevel ClassificationProbability Change (%)
Habitat Restoration (2015)+3 High+9.0Habitat Degradation (2015)+3 High+3.2
+2 Moderate+9.0+2 Moderate+4.0
+1 Low+9.3+1 Low+3.9
Not restored−27.4Not degraded−11.1
Distance from Town≥6 km−11.1Distance from Village≥3 km+3.9
4–6 km+1.32–3 km−0.4
2–4 km+5.21–2 km−2.2
<1 km+4.6<1 km−1.5
Disclaimer/Publisher’s Note: The statements, opinions and data contained in all publications are solely those of the individual author(s) and contributor(s) and not of MDPI and/or the editor(s). MDPI and/or the editor(s) disclaim responsibility for any injury to people or property resulting from any ideas, methods, instructions or products referred to in the content.

Share and Cite

MDPI and ACS Style

Zhang, W.; Lu, X.; Xie, Z.; Ma, J.; Zang, J. Study on the Spatiotemporal Evolution of Habitat Quality in Highly Urbanized Areas Based on Bayesian Networks: A Case Study from Shenzhen, China. Sustainability 2024, 16, 10993. https://doi.org/10.3390/su162410993

AMA Style

Zhang W, Lu X, Xie Z, Ma J, Zang J. Study on the Spatiotemporal Evolution of Habitat Quality in Highly Urbanized Areas Based on Bayesian Networks: A Case Study from Shenzhen, China. Sustainability. 2024; 16(24):10993. https://doi.org/10.3390/su162410993

Chicago/Turabian Style

Zhang, Wei, Xiaodong Lu, Zhuangxiu Xie, Jianjun Ma, and Jiaming Zang. 2024. "Study on the Spatiotemporal Evolution of Habitat Quality in Highly Urbanized Areas Based on Bayesian Networks: A Case Study from Shenzhen, China" Sustainability 16, no. 24: 10993. https://doi.org/10.3390/su162410993

APA Style

Zhang, W., Lu, X., Xie, Z., Ma, J., & Zang, J. (2024). Study on the Spatiotemporal Evolution of Habitat Quality in Highly Urbanized Areas Based on Bayesian Networks: A Case Study from Shenzhen, China. Sustainability, 16(24), 10993. https://doi.org/10.3390/su162410993

Note that from the first issue of 2016, this journal uses article numbers instead of page numbers. See further details here.

Article Metrics

Back to TopTop