Entrepreneurial Orientation and Performance Outcomes in Palestinian SMEs: The Role of Absorptive Capacity and Industry Type
Abstract
1. Introduction
2. Literature Review and Hypotheses Development
2.1. Entrepreneurial Orientation and SME Outcomes
2.2. Absorptive Capacity and SME Outcomes
2.3. The Mediating and Moderating Role
3. Methodology
3.1. Collection of Data
3.2. Measures
4. Statistical Analysis and Results
4.1. Descriptive Statistics
4.2. Measurement Model
4.3. Structural Model
5. Discussion
5.1. Theoretical Implications
5.2. Practical Implications
5.3. Limitations and Future Research Implications
6. Conclusions
Author Contributions
Funding
Institutional Review Board Statement
Informed Consent Statement
Data Availability Statement
Conflicts of Interest
Appendix A. Questionnaire
| Entrepreneurial orientation (EO) | ||||||||
| EO 1 | My firm focuses on research and development, technological leadership, and innovation. | 1 | 2 | 3 | 4 | 5 | ||
| EO 2 | İn the past 5 years, my firm has introduced many lines of products or services. | 1 | 2 | 3 | 4 | 5 | ||
| EO 3 | İn the past 5 years, changes in our products or service lines have been quite dramatic. | 1 | 2 | 3 | 4 | 5 | ||
| EO 4 | Very often my firm is the first to introduce new products/services, processes technologies, and administrative techniques. | 1 | 2 | 3 | 4 | 5 | ||
| EO 5 | İ have a strong preference for high-risk projects (with chances of very high return). | 1 | 2 | 3 | 4 | 5 | ||
| Innovation performance (IP) | ||||||||
| IP 1 | The exploitation of knowledge (customers, competitors, etc.) is evaluated or measured in our firm. | 1 | 2 | 3 | 4 | 5 | ||
| IP 2 | The functionality of internal processes is evaluated or measured in our firm. | 1 | 2 | 3 | 4 | 5 | ||
| IP 3 | The development of methods of action is evaluated or measured in our firm. | 1 | 2 | 3 | 4 | 5 | ||
| IP 4 | Leadership practices are evaluated or measured in our firm. | 1 | 2 | 3 | 4 | 5 | ||
| IP 5 | Employees’ ideas are evaluated or measured in our firm. | 1 | 2 | 3 | 4 | 5 | ||
| IP 6 | The working well-being of employees is evaluated or measured in our firm. | 1 | 2 | 3 | 4 | 5 | ||
| IP 7 | Employees’ expertise is evaluated or measured in our firm. | 1 | 2 | 3 | 4 | 5 | ||
| Knowledge management Capacity (KMC) | ||||||||
| KMC 1 | Knowledge was obtained from our customers. | 1 | 2 | 3 | 4 | 5 | 6 | 7 |
| KMC 2 | Knowledge was obtained from our partners or employees. | 1 | 2 | 3 | 4 | 5 | 6 | 7 |
| KMC 3 | Knowledge was shared between units within our firm. | 1 | 2 | 3 | 4 | 5 | 6 | 7 |
| KMC 4 | Our firm effectively manages knowledge in practical use. | 1 | 2 | 3 | 4 | 5 | 6 | 7 |
| KMC 5 | Our firm effectively utilizes knowledge into practical use. | 1 | 2 | 3 | 4 | 5 | 6 | 7 |
| Absorptive capacity (AC) | ||||||||
| AC 1 | Our firm units have frequent interactions with firm headquarter to acquire new knowledge. | 1 | 2 | 3 | 4 | 5 | 6 | 7 |
| AC 2 | We quickly analyze and interpret changing market demands. | 1 | 2 | 3 | 4 | 5 | 6 | 7 |
| AC 3 | Our firm quickly recognizes the usefulness of new external knowledge to existing knowledge. | 1 | 2 | 3 | 4 | 5 | 6 | 7 |
| AC 4 | Our firm has a clear division of roles and responsibilities. | 1 | 2 | 3 | 4 | 5 | 6 | 7 |
| AC 5 | We constantly consider how to better exploit knowledge. | 1 | 2 | 3 | 4 | 5 | 6 | 7 |
| Business Sustainability performance (BSP) | ||||||||
| BSP 1 | Our firm gives preference to the purchase of supplies and/or services from suppliers that are socially responsible. | 1 | 2 | 3 | 4 | 5 | 6 | 7 |
| BSP 2 | Our firm has a channel to meet customer/consumer demands. | 1 | 2 | 3 | 4 | 5 | 6 | 7 |
| BSP 3 | Our firm has a financial accounting balance at the final results date. | 1 | 2 | 3 | 4 | 5 | 6 | 7 |
| BSP 4 | Our firm is concerned about its employees’ professional and personal development and equality of opportunities. | 1 | 2 | 3 | 4 | 5 | 6 | 7 |
| BSP 5 | Our firm has a process of dialogue and participation of the internal and external public in defining the issues that must be addressed in its vision of sustainability. | 1 | 2 | 3 | 4 | 5 | 6 | 7 |
| BSP 6 | Our firm defends the interest of society to participate in the development of public policies. | 1 | 2 | 3 | 4 | 5 | 6 | 7 |
| BSP 7 | Our firm has formal practices of relationship with its employees, to listen, evaluate, and accompany them in order to incorporate new learning and knowledge. | 1 | 2 | 3 | 4 | 5 | 6 | 7 |
| BSP 8 | Our firm includes references to sustainability in the statement documents of vision, mission, and values. | 1 | 2 | 3 | 4 | 5 | 6 | 7 |
| BSP 9 | Our firm is concerned about its supplier companies also performing responsibly. | 1 | 2 | 3 | 4 | 5 | 6 | 7 |
| BSP 10 | Our firm provides its employees with a safe and healthy environment to work. | 1 | 2 | 3 | 4 | 5 | 6 | 7 |
| BSP 11 | Our firm has specific policies to deal with issues related to human rights. | 1 | 2 | 3 | 4 | 5 | 6 | 7 |
| BSP 12 | Our firm participates in the development of public policies that seek the elimination of forced labour. | 1 | 2 | 3 | 4 | 5 | 6 | 7 |
| BSP 13 | Our firm regularly conducts training in employee health and safety. | 1 | 2 | 3 | 4 | 5 | 6 | 7 |
| BSP 14 | Our firm cares for and protects the environment. | 1 | 2 | 3 | 4 | 5 | 6 | 7 |
| BSP 15 | Our firm seeks to know the possible impacts on climate change for its business. | 1 | 2 | 3 | 4 | 5 | 6 | 7 |
| BSP 16 | Our firm is recognized for excellence in cleaner production and in pollution prevention management. | 1 | 2 | 3 | 4 | 5 | 6 | 7 |
| BSP 17 | Our firm carries out specific initiatives to reduce materials. | 1 | 2 | 3 | 4 | 5 | 6 | 7 |
| BSP 18 | Our firm carries out specific initiatives to reduce water consumption. | 1 | 2 | 3 | 4 | 5 | 6 | 7 |
| BSP 19 | Our firm carries out specific initiatives to reduce energy consumption. | 1 | 2 | 3 | 4 | 5 | 6 | 7 |
Appendix B. Descriptive Statistics
| Characteristics of SMEs | |||
| Variables | Frequencies | Percentage | |
| Number of Employees | 5–9 | 93 | 30.7% |
| 10–19 | 107 | 35.3% | |
| 20–50 | 103 | 34.0% | |
| Total | 303 | 100.0% | |
| Type of Industry | Raw materials industry | 224 | 73.9% |
| Engineering and construction industry | 79 | 26.1% | |
| Total | 303 | 100.0% | |
| SMEs Location | Nablus | 113 | 37.3% |
| Jenin | 118 | 38.9% | |
| Tulkarem | 52 | 17.2% | |
| Qalqilya | 14 | 4.6% | |
| Salfit | 4 | 1.3% | |
| Tubas | 2 | 0.7% | |
| Total | 303 | 100.0% | |
| SMEs Age | Under 1 year | 5 | 1.7% |
| 1–5 years | 65 | 21.5% | |
| 6–10 years | 67 | 22.1% | |
| 11–15 years | 67 | 22.1% | |
| 16–20 years | 32 | 10.6% | |
| More than 20 years | 67 | 22.1% | |
| Total | 303 | 100.0% | |
| Characteristics of Managers or Owners | |||
| Variables | Frequencies | Percentage | |
| Gender | male | 274 | 90.4% |
| female | 29 | 9.6% | |
| Total | 303 | 100.0% | |
| Age | 18–29 | 38 | 12.5% |
| 30–39 | 120 | 39.6% | |
| 40–49 | 76 | 25.1% | |
| 50 and over | 69 | 22.8% | |
| Total | 303 | 100.0% | |
| Education | Primary school | 6 | 2.0% |
| Secondary and high school | 43 | 14.2% | |
| Vocational school (two-year program) | 64 | 21.1% | |
| University first degree | 146 | 48.2% | |
| Master or Ph.D. degree | 44 | 14.5% | |
| Total | 303 | 100.0% | |
References
- Sergi, B.S.; Popkova, E.G.; Bogoviz, A.V.; Ragulina, J.V. Entrepreneurship and economic growth: The experience of developed and developing countries. In Entrepreneurship and Development in the 21st Century; Emerald Publishing Limited: Bingley, UK, 2019; pp. 3–32. [Google Scholar]
- Anwar, M.; Shah, S.Z. Entrepreneurial orientation and generic competitive strategies for emerging SMEs: Financial and nonfinancial performance perspective. J. Public Aff. 2021, 21, e2125. [Google Scholar] [CrossRef]
- Okoli, I.E.N.; Nwosu, K.C.; Okechukwu, M.E. Entrepreneurial orientation and performance of selected SMEs in Southeast, Nigeria. Eur. J. Bus. Manag. Res. 2021, 6, 108–115. [Google Scholar] [CrossRef]
- Tang, J.; Kacmar, K.M.M.; Busenitz, L. Entrepreneurial alertness in the pursuit of new opportunities. J. Bus. Ventur. 2012, 27, 77–94. [Google Scholar] [CrossRef]
- Lumpkin, G.T.; Dess, G.G. Clarifying the entrepreneurial orientation construct and linking it to performance. Acad. Manag. Rev. 1996, 21, 135–172. [Google Scholar] [CrossRef]
- Correia, R.J.; Dias, J.G.; Teixeira, M.S.; Campos, S. Building competitive advantages and business success: The role of learning orientation, reward systems, and entrepreneurial orientation. Eur. Bus. Rev. 2023, 35, 92–119. [Google Scholar] [CrossRef]
- Arya, B.; Horak, S.; Bacouel-Jentjens, S.; Ismail, K. Leading entrepreneurial sustainability initiatives in emerging economies. Int. J. Emerg. Mark. 2023, 18, 64–85. [Google Scholar] [CrossRef]
- Bilal, A.R.; Fatima, T. Disentangling the individual entrepreneurial orientation and SMEs success nexus: An action-based interplay of exploration activities and entrepreneurial alertness. J. Entrep. Emerg. Econ. 2022, 14, 976–1000. [Google Scholar] [CrossRef]
- Rafiki, A.; Nasution, M.D.T.P.; Rossanty, Y.; Sari, P.B. Organizational learning, entrepreneurial orientation and personal values towards SMEs’ growth in Indonesia. J. Sci. Technol. Policy Manag. 2023, 14, 181–212. [Google Scholar] [CrossRef]
- Iqbal, S.; Moleiro Martins, J.; Nuno Mata, M.; Naz, S.; Akhtar, S.; Abreu, A. Linking entrepreneurial orientation with innovation performance in SMEs; the role of organizational commitment and transformational leadership using smart PLS-SEM. Sustainability 2021, 13, 4361. [Google Scholar] [CrossRef]
- Cohen, W.M.; Levinthal, D.A. Absorptive capacity: A new perspective on learning and innovation. Adm. Sci. Q. 1990, 35, 128–152. [Google Scholar] [CrossRef]
- Bota-Avram, C. Bibliometric analysis of sustainable business performance: Where are we going? A science map of the field. Econ. Res.-Ekon. Istraž. 2022, 36, 2137–2176. [Google Scholar] [CrossRef]
- Sajan, M.P.; Shalij, P.R.; Ramesh, A. Lean manufacturing practices in Indian manufacturing SMEs and their effect on sustainability performance. J. Manuf. Technol. Manag. 2017, 28, 772–793. [Google Scholar]
- Eikelenboom, M.; de Jong, G. The impact of dynamic capabilities on the sustainability performance of SMEs. J. Clean. Prod. 2019, 235, 1360–1370. [Google Scholar] [CrossRef]
- Dwikat, S.Y.; Arshad, D.; Mohd Shariff, M.N. Effect of Competent Human Capital, Strategic Flexibility and Turbulent Environment on Sustainable Performance of SMEs in Manufacturing Industries in Palestine. Sustainability 2023, 15, 4781. [Google Scholar] [CrossRef]
- Qashou, A.; Saleh, Y. E-marketing implementation in small and medium-sized restaurants in Palestine. Arab. Econ. Bus. J. 2018, 13, 93–110. [Google Scholar] [CrossRef]
- Khan, M.A. Barriers constraining the growth of and potential solutions for emerging entrepreneurial SMEs. Asia Pac. J. Innov. Entrep. 2022, 16, 38–50. [Google Scholar] [CrossRef]
- Elhusseiny, H.M.; Crispim, J. SMEs, Barriers and Opportunities on adopting Industry 4.0: A Review. Procedia Comput. Sci. 2022, 196, 864–871. [Google Scholar] [CrossRef]
- Ibidunni, A.S.; Kolawole, A.I.; Olokundun, M.A.; Ogbari, M.E. Knowledge transfer and innovation performance of small and medium enterprises (SMEs): An informal economy analysis. Heliyon 2020, 6, e04740. [Google Scholar] [CrossRef]
- Alshebami, A.S. Surviving the Storm: The Vital Role of Entrepreneurs’ Network Ties and Recovering Capabilities in Supporting the Intention to Sustain Micro and Small Enterprises. Sustainability 2024, 16, 8474. [Google Scholar] [CrossRef]
- Febrianti, R.A.M.; Herbert, A.S.N. Business analysis and product innovation to improve SMEs business performance. Int. J. Res. Appl. Technol. INJURATECH 2022, 2, 1–10. [Google Scholar] [CrossRef]
- Owalla, B.; Gherhes, C.; Vorley, T.; Brooks, C. Mapping SME productivity research: A systematic review of empirical evidence and future research agenda. Small Bus. Econ. 2022, 58, 1285–1307. [Google Scholar] [CrossRef]
- Zutshi, A.; Mendy, J.; Sharma, G.D.; Thomas, A.; Sarker, T. From challenges to creativity: Enhancing SMEs’ resilience in the context of COVID-19. Sustainability 2021, 13, 6542. [Google Scholar] [CrossRef]
- Afum, E.; Issau, K.; Agyabeng-Mensah, Y.; Baah, C.; Dacosta, E.; Essandoh, E.; Boateng, E.A. The missing links of sustainable supply chain management and green radical product innovation between sustainable entrepreneurship orientation and sustainability performance. J. Eng. Des. Technol. 2023, 21, 167–187. [Google Scholar] [CrossRef]
- Dinesh, K.K.; Sushil. An empirical evaluation of entrepreneurial orientation in the context of innovation in new ventures. J. Int. Bus. Entrep. Dev. 2022, 14, 3–20. [Google Scholar] [CrossRef]
- Latif, K.F.; Afzal, O.; Saqib, A.; Sahibzada, U.F.; Alam, W. Direct and configurational paths of knowledge-oriented leadership, entrepreneurial orientation, and knowledge management processes to project success. J. Intellect. Cap. 2021, 22, 149–170. [Google Scholar] [CrossRef]
- Abbas, J.G.; Banu, R.; Ugheoke, S. Literature study on entrepreneurial orientation and firms performance: An assessment and suggestions for future research. Int. J. Res. Entrep. Bus. Stud. 2023, 4, 1–10. [Google Scholar] [CrossRef]
- Lu, C.; Qi, Y.; Hao, S. Enhancing innovation performance of SMEs through open innovation and absorptive capacity: The moderating effect of business model. Technol. Anal. Strateg. Manag. 2023, 36, 2907–2923. [Google Scholar] [CrossRef]
- Hanifah, H.; Abd Halim, N.; Vafaei-Zadeh, A.; Nawaser, K. Effect of intellectual capital and entrepreneurial orientation on innovation performance of manufacturing SMEs: Mediating role of knowledge sharing. J. Intellect. Cap. 2022, 23, 1175–1198. [Google Scholar] [CrossRef]
- Alshahrani, M.A.; Salam, M.A. Entrepreneurial orientation and SMEs performance in an emerging economy: The mediating role of absorptive capacity. J. Res. Mark. Entrep. 2023, 26, 1. [Google Scholar] [CrossRef]
- Darmawan, A.; Hadi, H.; Wahyudi, A.S. The influence of technological capability, social capital, and entrepreneurial orientation on firm performance through absorptive capacity in food and beverage packaging industry companies. J. Compr. Sci. JCS 2023, 2, 273–291. [Google Scholar]
- Kura, K.M.; Abubakar, R.A.; Salleh, N.M. Entrepreneurial orientation, total quality management, competitive intensity, and performance of SMEs: A resource-based approach. J. Environ. Treat. Tech. 2020, 8, 61–72. [Google Scholar]
- Kollmann, T.; Stöckmann, C. Filling the entrepreneurial orientation–performance gap: The mediating effects of exploratory and exploitative innovations. Entrep. Theory Pract. 2014, 38, 1001–1026. [Google Scholar] [CrossRef]
- Miller, D. Miller (1983) revisited: A reflection on EO research and some suggestions for the future. Entrep. Theory Pract. 2011, 35, 873–894. [Google Scholar] [CrossRef]
- Hoque, A.S.M.M. Does government support policy moderate the relationship between entrepreneurial orientation and Bangladeshi SME performance? A SEM approach. Int. J. Bus. Econ. Manag. Stud. 2018, 6, 37–59. [Google Scholar]
- Rupianti, R.; Hussein, A.S.; Firdaus, F. The effect of entrepreneurial orientation on marketing performance mediated by absorptive capability and networking capability. Int. J. Sci. Soc. 2022, 4, 319–332. [Google Scholar] [CrossRef]
- Al-Hakimi, M.A.; Saleh, M.H.; Borade, D.B. Entrepreneurial orientation and supply chain resilience of manufacturing SMEs in Yemen: The mediating effects of absorptive capacity and innovation. Heliyon 2021, 7, e08145. [Google Scholar] [CrossRef]
- Vincent, V.Z.; Zakkariya, K.A. Entrepreneurial orientation and startup performance in technology business incubation: Mediating role of absorptive capacity. J. Small Bus. Strategy 2021, 31, 100–116. [Google Scholar] [CrossRef]
- Seepana, C.; Huq, F.A.; Paulraj, A. Performance effects of entrepreneurial orientation, strategic intent and absorptive capacity within coopetitive relationships. Int. J. Oper. Prod. Manag. 2021, 41, 227–250. [Google Scholar] [CrossRef]
- Mao, H.; Wang, Z.; Yi, L. Does entrepreneurial orientation lead to successful sustainable innovation? the evidence from Chinese environmentally friendly companies. Sustainability 2021, 13, 10294. [Google Scholar] [CrossRef]
- Raisal, I.; Tarofder, A.K.; Ilmudeen, A. The nexus between entrepreneurial orientation and performance: Enabling roles of absorptive capacity. World J. Entrep. Manag. Sustain. Dev. 2021, 17, 153–166. [Google Scholar] [CrossRef]
- Ato Sarsah, S.; Tian, H.; Dogbe, C.S.K.; Bamfo, B.A.; Pomegbe, W.W.K. Effect of entrepreneurial orientation on radical innovation performance among manufacturing SMEs: The mediating role of absorptive capacity. J. Strategy Manag. 2020, 13, 551–570. [Google Scholar] [CrossRef]
- Khan, S.; Bhatti, S.; Zaman, U.; Hussain, M. Breaking down the success barrier: The mediating role of absorptive capacity in linking entrepreneurial orientation to IT project success. Pak. J. Commer. Soc. Sci. 2020, 14, 529–550. [Google Scholar]
- Seo, R.; Edler, J.; Massini, S. Can entrepreneurial orientation improve R&D alliance performance? an absorptive capacity perspective. R D Manag. 2022, 52, 50–66. [Google Scholar]
- Kohtamäki, M.; Heimonen, J.; Sjödin, D.; Heikkilä, V. Strategic agility in innovation: Unpacking the interaction between entrepreneurial orientation and absorptive capacity by using practice theory. J. Bus. Res. 2020, 118, 12–25. [Google Scholar] [CrossRef]
- Tapjarern, C.; Popaitoon, S. Entrepreneurial Orientation, Knowledge Absorptive Capacity and Firm Performance: An Empirical Study from the Medical Device Industry in Thailand. Ph.D. Thesis, Mahasarakham University, Kham Riang, Thailand, 2019. [Google Scholar]
- Hooi, H.C.; Ahmad, N.H.; Amran, A.; Rahman, S.A. The functional role of entrepreneurial orientation and entrepreneurial bricolage in ensuring sustainable entrepreneurship. Manag. Res. Rev. 2016, 39, 1616–1638. [Google Scholar] [CrossRef]
- Sung, C.S.; Park, J.Y. Sustainability orientation and entrepreneurship orientation: Is there a tradeoff relationship between them? Sustainability 2018, 10, 379. [Google Scholar] [CrossRef]
- Mullens, D. Entrepreneurial orientation and sustainability initiatives in family firms. J. Glob. Responsib. 2018, 9, 160–178. [Google Scholar] [CrossRef]
- Amankwah-Amoah, J.; Danso, A.; Adomako, S. Entrepreneurial orientation, environmental sustainability and new venture performance: Does stakeholder integration matter? Bus. Strategy Environ. 2019, 28, 79–87. [Google Scholar] [CrossRef]
- El-Masry, R.M.I.; El-Samadicy, D.; Ragheb, M.A. The impact of entrepreneurial orientation on competitive advantage through the mediation role of sustainability. Int. J. Soc. Sci. Hum. Res. 2021, 4, 2709–2728. [Google Scholar] [CrossRef]
- Mohamad, M.; Chin, O. Business networking and sustainability of small rural business: Mediating effects of entrepreneurial orientation. Manag. Sci. Lett. 2019, 9, 595–606. [Google Scholar] [CrossRef]
- Adam, S.; Fuzi, N.M.; Ramdan, M.R.; Mat Isa, R.; Ismail, A.F.M.F.; Hashim, M.Y.; Ramlee, S.I.F. Entrepreneurial orientation and organizational performance of online business in Malaysia: The mediating role of the knowledge management process. Sustainability 2022, 14, 5081. [Google Scholar] [CrossRef]
- Funmilayo, A.K.; Rui, X.; Clement, M.; Solomon, E.N.; Ofori, E.K.; Onyedikachi, N.J. The impact of entrepreneurial orientation on innovation performance in Nigerian firms: The mediating effect of knowledge management. Open J. Bus. Manag. 2022, 10, 3409–3435. [Google Scholar] [CrossRef]
- Nina, S.M.A.; Raharja, S.U.J.; Tahir, R.; Purnomo, M. Effect of knowledge management capabilities and entrepreneurial orientation towards competitive advantage: A study on small businesses in Banten Province, Indonesia. Rev. Integr. Bus. Econ. Res. 2022, 11, 179–192. [Google Scholar]
- Nursal, M.F.; Rianto, M.R.; Bukhari, E. The influence of market orientation, entrepreneurial orientation, knowledge management and learning organization on performance mediated by innovation in culinary SMEs in Bekasi. East Asian J. Multidiscip. Res. 2022, 1, 1691–1702. [Google Scholar] [CrossRef]
- Bakr, M.M.; Aref, M.A.E.; Kamel, F.F. Entrepreneurial orientation and its relation to knowledge management process among first line managers. Assiut Sci. Nurs. J. 2022, 10, 98–110. [Google Scholar]
- Mostafiz, M.I.; Hughes, M.; Sambasivan, M. Entrepreneurial orientation, competitive advantage and strategic knowledge management capability in Malaysian family firms. J. Knowl. Manag. 2022, 26, 423–458. [Google Scholar] [CrossRef]
- Iqbal, Z.; Malik, M. Entrepreneurial orientation and engagement of Pakistani small and medium enterprises in sustainable development practices: Mediating role of knowledge management. Bus. Strateg. Dev. 2019, 2, 192–203. [Google Scholar] [CrossRef]
- Farooq, R.; Vij, S. The relationship between entrepreneurial orientation and knowledge management orientation. IUP J. Knowl. Manag. 2020, 18, 23–38. [Google Scholar]
- Perera, L.S.; Samarakoon, S.M.A.K. Effect of entrepreneurial orientation on SMEs’ innovation performance in Sri Lanka. Asian J. Adv. Res. Rep. 2021, 55, 2655–3813. [Google Scholar] [CrossRef]
- Shaher, A.T.H.Q.; Ali, K. The effect of entrepreneurial orientation on innovation performance: The mediation role of learning orientation on Kuwait SME. Manag. Sci. Lett. 2020, 10, 3811–3820. [Google Scholar] [CrossRef]
- Berndt, A.C.; Gomes, G.; Borini, F.M. Exploring the antecedents of frugal innovation and operational performance: The role of organizational learning capability and entrepreneurial orientation. Eur. J. Innov. Manag. 2023, 27, 1704–1722. [Google Scholar] [CrossRef]
- Al-Shami, S.A.; Alsuwaidi, A.K.M.S.; Akmal, S. The effect of entrepreneurial orientation on innovation performance in the airport industry through learning orientation and strategic alignment. Cogent Bus. Manag. 2022, 9, 2095887. [Google Scholar] [CrossRef]
- Ince, H.; Imamoglu, S.Z.; Karakose, M.A. Entrepreneurial orientation, social capital, and firm performance: The mediating role of innovation performance. Int. J. Entrep. Innov. 2023, 24, 32–43. [Google Scholar] [CrossRef]
- Jalilvand, M.R.; Nasrolahi Vosta, L.; Khalilakbar, R.; Khazaei Pool, J.; Tabaeeian, R.A. The effects of internal marketing and entrepreneurial orientation on innovation in family businesses. J. Knowl. Econ. 2019, 10, 1064–1079. [Google Scholar] [CrossRef]
- Shahzad, K.; De Sisto, M.; Rasheed, M.A.; Bajwa, S.U.; Liu, W.; Bartram, T. A sequential relationship between entrepreneurial orientation, human resource management practices, collective organizational engagement and innovation performance of small and medium enterprises. Int. Small Bus. J. 2022, 40, 875–903. [Google Scholar] [CrossRef]
- Alzuod, M.A.; Dalain, F.N. The impact of entrepreneurial orientation on innovative performance in Jordanian SMEs during the COVID-19 pandemic. In The Implementation of Smart Technologies for Business Success and Sustainability; Springer: Cham, Switzerland, 2023; pp. 159–169. [Google Scholar]
- Zahra, S.A.; George, G. Absorptive capacity: A review, reconceptualization, and extension. Acad. Manag. Rev. 2002, 27, 185–203. [Google Scholar] [CrossRef]
- Van den Bosch, F.A.; Volberda, H.W.; De Boer, M. Coevolution of firm absorptive capacity and knowledge environment: Organizational forms and combinative capabilities. Organ. Sci. 1999, 10, 551–568. [Google Scholar] [CrossRef]
- Keller, W. Absorptive capacity: On the creation and acquisition of technology in development. J. Dev. Econ. 1996, 49, 199–227. [Google Scholar] [CrossRef]
- Lane, P.J.; Lubatkin, M. Relative absorptive capacity and interorganizational learning. Strateg. Manag. J. 1998, 19, 461–477. [Google Scholar] [CrossRef]
- Begnini, S.; Carvalho, C.E.; Rossetto, C.R. The moderating role of firm’s level of participation in a cluster in the relation between absorptive capacity and sustainability practices. BAR—Braz. Adm. Rev. 2022, 19, e210034. [Google Scholar] [CrossRef]
- Corcoles Munoz, M.M.; Parra Requena, G.; Garcia Villaverde, P.M.; Ruiz Ortega, M.J. Relational antecedents of sustainability orientation in hospitality and tourism firms: The mediating role of absorptive capacity. J. Sustain. Tour. 2022, 31, 778–800. [Google Scholar] [CrossRef]
- Shahzad, M.; Qu, Y.; Ur Rehman, S.; Zafar, A.U.; Ding, X.; Abbas, J. Impact of knowledge absorptive capacity on corporate sustainability with mediating role of CSR: Analysis from the Asian context. J. Environ. Plan. Manag. 2020, 63, 148–174. [Google Scholar] [CrossRef]
- Riikkinen, R.; Kauppi, K.; Salmi, A. Learning sustainability? Absorptive capacities as drivers of sustainability in MNCs’ purchasing. Int. Bus. Rev. 2017, 26, 1075–1087. [Google Scholar] [CrossRef]
- Moryadee, C.; Jitt-Aer, K. Exploring the nexus between the absorptive capacity, corporate sustainability, supply chain agility and manufacturing firm performance. Int. J. Supply Chain Manag. 2020, 9, 360. [Google Scholar]
- Malvestiti, R.; Esteves, D.B.; Dandolini, G.A. Absorptive capacity as feedback on the sustainability of organizations. RAM Rev. Adm. Mackenzie 2021, 22, eRAMR210073. [Google Scholar] [CrossRef]
- Ashourijirkol, F.; Shakib, M.H.; Khamseh, A. The impact of strategic quality orientation and absorptive capacity on sustainable business growth: The mediating role of innovation. Innov. Manag. Oper. Strateg. 2022, 3, 338–355. [Google Scholar]
- Nawi, N.C.; Al Mamun, A.; Daud, R.R.R.; Nasir, N.A.M. Strategic orientations and absorptive capacity on economic and environmental sustainability: A study among the batik small and medium enterprises in Malaysia. Sustainability 2020, 12, 8957. [Google Scholar] [CrossRef]
- Lo, M.F.; Tian, F. Enhancing competitive advantage in Hong Kong higher education: Linking knowledge sharing, absorptive capacity and innovation capability. High. Educ. Q. 2020, 74, 426–441. [Google Scholar] [CrossRef]
- Balle, A.R.; Oliveira, M.; Curado, C.M.M. Knowledge sharing and absorptive capacity: Interdependency and complementarity. J. Knowl. Manag. 2020, 24, 1943–1964. [Google Scholar] [CrossRef]
- Mariano, S.; Walter, C. The construct of absorptive capacity in knowledge management and intellectual capital research: Content and text analyses. J. Knowl. Manag. 2015, 19, 372–400. [Google Scholar] [CrossRef]
- Tan, A. The effect of social capital and absorptive capacity through knowledge management on finance company performance in Indonesia. Int. Bus. Res. 2018, 11, 87–101. [Google Scholar] [CrossRef][Green Version]
- Valentim, L.; Lisboa, J.V.; Franco, M. Knowledge management practices and absorptive capacity in small and medium-sized enterprises: Is there really a linkage? R D Manag. 2016, 46, 711–725. [Google Scholar] [CrossRef]
- Grandinetti, R. Absorptive capacity and knowledge management in small and medium enterprises. Knowl. Manag. Res. Pract. 2016, 14, 159–168. [Google Scholar] [CrossRef]
- Dabić, M.; Vlačić, E.; Ramanathan, U.; Egri, C.P. Evolving absorptive capacity: The mediating role of systematic knowledge management. IEEE Trans. Eng. Manag. 2019, 67, 783–793. [Google Scholar] [CrossRef]
- Li, Y.; Gao, S. An examination of the individual and interaction effect of absorptive capacity and corporate political activity on product innovation. Asian J. Technol. Innov. 2022, 31, 115–136. [Google Scholar] [CrossRef]
- Algarni, M.A.; Ali, M.; Leal-Rodríguez, A.L.; Albort-Morant, G. The differential effects of potential and realized absorptive capacity on imitation and innovation strategies, and its impact on sustained competitive advantage. J. Bus. Res. 2023, 158, 113674. [Google Scholar] [CrossRef]
- Hurtado-Palomino, A.; De la Gala-Velásquez, B.; Ccorisapra-Quintana, J. The interactive effect of innovation capability and potential absorptive capacity on innovation performance. J. Innov. Knowl. 2022, 7, 100259. [Google Scholar] [CrossRef]
- Cuevas-Vargas, H.; Aguirre, J.; Parga-Montoya, N. Impact of ICT adoption on absorptive capacity and open innovation for greater firm performance: The mediating role of ACAP. J. Bus. Res. 2022, 140, 11–24. [Google Scholar] [CrossRef]
- Abualoush, S.H. The effect of absorptive capacity on innovation: The mediator role of human capital, telecommunications companies (Orange, Zain and Umnia) in Jordan. Int. J. Bus. Inf. Syst. 2022, 40, 39–59. [Google Scholar] [CrossRef]
- Nguyen, D.T.T. Effects of absorptive capacity on innovation performance: Evidence from small and medium enterprises in Vietnam. J. Asian Financ. Econ. Bus. 2022, 9, 139–149. [Google Scholar]
- Fan, L.; Dai, Y.; Di, Z. Export activities, absorptive capacity, R&D cooperation and innovation performance. Sci. Res. Manag. 2022, 43, 125. [Google Scholar]
- Chua, A.Y.; Liew, H.; Huang, L. Data analytics usage, absorptive capacity and sharing economy innovation performance. In International Conference on Information; Springer: Cham, Switzerland, 2022; pp. 236–243. [Google Scholar]
- Makhloufi, L.; Laghouag, A.A.; Ali Sahli, A.; Belaid, F. Impact of entrepreneurial orientation on innovation capability: The mediating role of absorptive capability and organizational learning capabilities. Sustainability 2021, 13, 5399. [Google Scholar] [CrossRef]
- Godfrey, C.M.; Kircher, C.; Ashoor, H.M.; Ross-White, A.; Glandon, L.; Wilson, R.; Sears, K. Absorptive capacity in the adoption of innovations in health: A scoping review. JBI Evid. Synth. 2023, 21, 6–32. [Google Scholar] [CrossRef]
- Elier, I.; Kusumawardhany, P.A.; Setyawan, A.B. The effect of knowledge sharing, absorptive capacity, and individual creativity on innovation performance in East Java Indonesia manufacturing companies. Bus. Financ. J. 2022, 7, 175–182. [Google Scholar] [CrossRef]
- Hong, J.; Zheng, R.; Deng, H.; Zhou, Y. Green supply chain collaborative innovation, absorptive capacity and innovation performance: Evidence from China. J. Clean. Prod. 2019, 241, 118377. [Google Scholar] [CrossRef]
- Brislin, R.W. Translation and content analysis of oral and written materials. In Handbook of Cross-Cultural Psychology; Triandis, H.C., Berry, J.W., Eds.; Allyn & Bacon: Boston, MA, USA, 1980; Volume 2, pp. 389–444. [Google Scholar]
- Palestinian Central Bureau of Statistics. Industrial Survey 2019. Ramallah Palestine. 2019. Available online: https://www.pcbs.gov.ps/default.aspx (accessed on 9 October 2024).
- Fairoz, F.M.; Hirobumi, T.; Tanaka, Y. Entrepreneurial orientation and business performance of small and medium scale enterprises of Hambantota District Sri Lanka. Asian Soc. Sci. 2010, 6, 34. [Google Scholar] [CrossRef]
- Jansen, J.J.; Van Den Bosch, F.A.; Volberda, H.W. Managing potential and realized absorptive capacity: How do organizational antecedents’ matter? Acad. Manag. J. 2005, 48, 999–1015. [Google Scholar] [CrossRef]
- Chen, C.J.; Huang, J.W. Strategic human resource practices and innovation performance—The mediating role of knowledge management capacity. J. Bus. Res. 2009, 62, 104–114. [Google Scholar] [CrossRef]
- Sarango-Lalangui, P.; Álvarez-García, J.; del Río-Rama, M.D.L.C. Sustainable practices in small and medium-sized enterprises in Ecuador. Sustainability 2018, 10, 2105. [Google Scholar] [CrossRef]
- Saunila, M. Understanding innovation performance measurement in SMEs. Meas. Bus. Excell. 2017, 21, 1–16. [Google Scholar] [CrossRef]
- Kline, R.B. Principles and Practice of Structural Equation Modeling, 3rd ed.; Guilford Press: New York, NY, USA, 2011. [Google Scholar]
- Awang, Z.; Afthanorhan, A.; Mamat, M. The Likert scale analysis using parametric based Structural Equation Modeling (SEM). Comput. Methods Soc. Sci. 2016, 4, 13. [Google Scholar]
- Dijkstra, T.K.; Henseler, J. Consistent partial least squares path modeling. MIS Q. 2015, 39, 297–316. [Google Scholar] [CrossRef]
- Fornell, C.; Larcker, D.F. Evaluating structural equation models with unobservable variables and measurement error. J. Mark. Res. 1981, 18, 39–50. [Google Scholar] [CrossRef]
- Kock, N.; Lynn, G.S. Lateral collinearity and misleading results in variance-based SEM: An illustration and recommendations. J. Assoc. Inf. Syst. 2012, 13, 2. [Google Scholar] [CrossRef]
- Henseler, J.; Ringle, C.M.; Sarstedt, M. A new criterion for assessing discriminant validity in variance-based structural equation modeling. J. Acad. Mark. Sci. 2015, 43, 115–135. [Google Scholar] [CrossRef]
- Clark, L.A.; Watson, D. Constructing validity: Basic issues in objective scale development. Psychol. Assess. 1995, 7, 309–319. [Google Scholar] [CrossRef]
- Hair, J.F.; Black, W.C.; Babin, B.J.; Anderson, R.E. Multivariate Data Analysis, 7th ed.; Pearson Higher Ed: Essex, UK, 2014. [Google Scholar]
- Aljanabi, A.R.A. The mediating role of absorptive capacity on the relationship between entrepreneurial orientation and technological innovation capabilities. Int. J. Entrep. Behav. Res. 2018, 24, 818–841. [Google Scholar] [CrossRef]
- Ingram, T.; Bratnicka-Myśliwiec, K.; Kraśnicka, T.; Steinerowska-Streb, I. Entrepreneurial orientation as a determinant of sustainable performance in Polish family and non-family organizations. Sustainability 2022, 14, 16393. [Google Scholar] [CrossRef]
- Yang, J.; Yu, M. The influence of institutional support on the innovation performance of new ventures: The mediating mechanism of entrepreneurial orientation. Sustainability 2022, 14, 2212. [Google Scholar] [CrossRef]
- Kee, D.M.H.; Rahman, N.A. Entrepreneurial orientation, innovation and SME performance: A study of SMEs in Malaysia using PLS-SEM. Glob. J. Bus. Soc. Sci. Rev. 2020, 8, 73–80. [Google Scholar] [CrossRef]
- Kastelli, I.; Dimas, P.; Stamopoulos, D.; Tsakanikas, A. Linking digital capacity to innovation performance: The mediating role of absorptive capacity. J. Knowl. Econ. 2022, 15, 238–272. [Google Scholar] [CrossRef]
- Sancho-Zamora, R.; Hernández-Perlines, F.; Peña-García, I.; Gutiérrez-Broncano, S. The impact of absorptive capacity on innovation: The mediating role of organizational learning. Int. J. Environ. Res. Public Health 2022, 19, 842. [Google Scholar] [CrossRef] [PubMed]
- da Costa, J.C.N.; Camargo, S.M.; Machado Toaldo, A.M.; Didonet, S.R. The role of marketing capabilities, absorptive capacity, and innovation performance. Mark. Intell. Plan. 2018, 36, 410–424. [Google Scholar] [CrossRef]
- Zhan, Y.; Yi, C. Business environment distance, absorptive capacity and innovation performance of EMNEs: Evidence from China. Kybernetes 2022, 52, 4531–4550. [Google Scholar] [CrossRef]
- Ortigueira-Sánchez, L.C.; Stein, W.C.; Risco-Martínez, S.L.; Ricalde, M.F. The impact of absorptive capacity on innovation in Peru. J. Technol. Manag. Innov. 2020, 15, 19–29. [Google Scholar] [CrossRef]
- Lau, A.K.; Lo, W. Absorptive capacity, technological innovation capability and innovation performance: An empirical study in Hong Kong. Int. J. Technol. Manag. 2019, 80, 107–148. [Google Scholar] [CrossRef]
- Yektadoost, A.; Saeedi, M.R.; Kebriaeezadeh, A. The role of desorptive capacity in the relationship of entrepreneurial orientation-open innovation performance: The case of the pharmaceutical industry. Iran. J. Pharm. Res. 2021, 20, 118. [Google Scholar]
- Hughes, P.; Hodgkinson, I.R.; Hughes, M.; Arshad, D. Explaining the entrepreneurial orientation–performance relationship in emerging economies: The intermediate roles of absorptive capacity and improvisation. Asia Pac. J. Manag. 2018, 35, 1025–1053. [Google Scholar] [CrossRef]
- UNESCO. Engineering for Sustainable Development: Delivering on the Sustainable Development Goals; UN: San Francisco, CA, USA, 2021. [Google Scholar]
- Cruz, C.O.; Gaspar, P.; de Brito, J. On the concept of sustainable sustainability: An application to the Portuguese construction sector. J. Build. Eng. 2019, 25, 100836. [Google Scholar] [CrossRef]
- Edelbro, C.; Hulthén, E.; Clausen, E.; Tanner, D.; Herrera Herbert, J.; Jonsson, K.; Försth, M. European initiative on CDIO in raw material programmes. In Proceedings of the 13th International CDIO Conference in Calgary, Calgary, AB, Canada, 18–22 June 2017; pp. 1–10. [Google Scholar]
- Ciccantell, P.S.; Smith, D.A. Nature, raw materials, and political economy: An introduction. In Nature, Raw Materials, and Political Economy; Emerald Group Publishing Limited: Bingley, UK, 2005; Volume 10, pp. 1–20. [Google Scholar]
- Seo, J.; Lee, J.; Jung, S.; Park, S. The role of creating shared value and entrepreneurial orientation in generating social and economic benefits: Evidence from Korean SMEs. Sustainability 2023, 15, 6168. [Google Scholar] [CrossRef]


| Items | Factor Loadings | VIF | Cronbach’s Alpha | Composite Reliability (Rho_a) | Composite Reliability (Rho_c) | Average Variance Extracted (AVE) |
|---|---|---|---|---|---|---|
| EO1 | 0.771 | 1.578 | 0.759 | 0.764 | 0.838 | 0.510 |
| EO2 | 0.721 | 1.915 | ||||
| EO3 | 0.748 | 1.889 | ||||
| EO5 | 0.670 | 1.793 | ||||
| EO6 | 0.653 | 1.816 | ||||
| IP1 | 0.601 | 1.440 | 0.849 | 0.857 | 0.886 | 0.527 |
| IP2 | 0.732 | 1.983 | ||||
| IP3 | 0.715 | 1.833 | ||||
| IP4 | 0.772 | 1.890 | ||||
| IP5 | 0.796 | 2.203 | ||||
| IP6 | 0.687 | 1.692 | ||||
| IP7 | 0.768 | 2.157 | ||||
| KMC1 | 0.777 | 2.213 | 0.859 | 0.870 | 0.896 | 0.634 |
| KMC2 | 0.765 | 3.418 | ||||
| KMC3 | 0.780 | 3.145 | ||||
| KMC4 | 0.844 | 3.181 | ||||
| KMC5 | 0.813 | 3.482 | ||||
| AC1 | 0.749 | 1.778 | 0.771 | 0.778 | 0.845 | 0.522 |
| AC2 | 0.693 | 1.682 | ||||
| AC3 | 0.691 | 1.414 | ||||
| AC4 | 0.714 | 1.795 | ||||
| AC5 | 0.761 | 1.899 | ||||
| BSP1 | 0.725 | 2.350 | 0.944 | 0.947 | 0.950 | 0.501 |
| BSP2 | 0.663 | 2.025 | ||||
| BSP3 | 0.649 | 1.885 | ||||
| BSP4 | 0.708 | 2.345 | ||||
| BSP5 | 0.640 | 1.958 | ||||
| BSP6 | 0.723 | 2.582 | ||||
| BSP7 | 0.700 | 2.720 | ||||
| BSP8 | 0.807 | 3.790 | ||||
| BSP9 | 0.808 | 4.071 | ||||
| BSP10 | 0.603 | 1.575 | ||||
| BSP11 | 0.778 | 3.016 | ||||
| BSP12 | 0.672 | 2.136 | ||||
| BSP13 | 0.611 | 1.535 | ||||
| BSP14 | 0.759 | 3.490 | ||||
| BSP15 | 0.741 | 3.334 | ||||
| BSP16 | 0.716 | 3.586 | ||||
| BSP17 | 0.680 | 2.562 | ||||
| BSP18 | 0.751 | 3.336 | ||||
| BSP19 | 0.668 | 2.356 |
| AC | BSP | EO | IP | KMC | |
|---|---|---|---|---|---|
| AC | 0.722 | ||||
| BSP | 0.574 | 0.708 | |||
| EO | 0.392 | 0.437 | 0.714 | ||
| IP | 0.530 | 0.406 | 0.343 | 0.726 | |
| KMC | 0.612 | 0.605 | 0.338 | 0.469 | 0.796 |
| AC | BSP | EO | IP | KMC | |
|---|---|---|---|---|---|
| AC | |||||
| BSP | 0.643 | ||||
| EO | 0.499 | 0.505 | |||
| IP | 0.650 | 0.430 | 0.423 | ||
| KMC | 0.728 | 0.665 | 0.407 | 0.535 |
| Hyp. No. | Hypothesis Statement | Path Coefficient (β) | t-Value | p-Value | Decision |
|---|---|---|---|---|---|
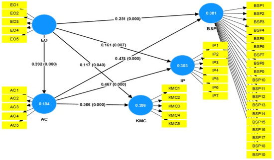
| H1 | EO → AC | 0.392 | 8.968 | 0.000 | supported |
| EO → BSP | 0.251 | 5.101 | 0.000 | supported | |
| EO → KMC | 0.117 | 2.026 | 0.040 | supported | |
| EO → IP | 0.161 | 2.653 | 0.007 | supported | |
| H2 | AC → KMC | 0.566 | 10.414 | 0.000 | supported |
| AC → BSP | 0.474 | 11.706 | 0.000 | supported | |
| AC → IP | 0.467 | 9.291 | 0.000 | supported |
| Hypothesis Statement | Indirect Effect (t-Value) | Total Effect (t-Value) | Interpretation | Conclusion |
|---|---|---|---|---|
| EO → AC → IP | 0.188 *** (6.336) | 0.348 *** (5.985) | Partial mediation | H3 supported |
| EO → AC → KMC | 0.227 *** (6.523) | 0.344 *** (6.207) | Partial mediation | |
| EO → AC → BSP | 0.191 *** (6.900) | 0.444 *** (9.998) | Partial mediation |
| R-Squared | R-Squared Adjusted | |
|---|---|---|
| AC | 0.154 | 0.151 |
| BSP | 0.382 | 0.378 |
| IP | 0.302 | 0.298 |
| KMC | 0.386 | 0.382 |
| Difference (Engineering and Construction Industry—Raw Materials Industry) | p-Value | |
|---|---|---|
| AC → BSP | 0.187 | 0.025 |
| AC → IP | 0.000 | 0.968 |
| AC → KMC | 0.138 | 0.198 |
Disclaimer/Publisher’s Note: The statements, opinions and data contained in all publications are solely those of the individual author(s) and contributor(s) and not of MDPI and/or the editor(s). MDPI and/or the editor(s) disclaim responsibility for any injury to people or property resulting from any ideas, methods, instructions or products referred to in the content. |
© 2024 by the authors. Licensee MDPI, Basel, Switzerland. This article is an open access article distributed under the terms and conditions of the Creative Commons Attribution (CC BY) license (https://creativecommons.org/licenses/by/4.0/).
Share and Cite
Jallad, M.N.; Karadas, G. Entrepreneurial Orientation and Performance Outcomes in Palestinian SMEs: The Role of Absorptive Capacity and Industry Type. Sustainability 2024, 16, 10637. https://doi.org/10.3390/su162310637
Jallad MN, Karadas G. Entrepreneurial Orientation and Performance Outcomes in Palestinian SMEs: The Role of Absorptive Capacity and Industry Type. Sustainability. 2024; 16(23):10637. https://doi.org/10.3390/su162310637
Chicago/Turabian StyleJallad, Mohammed Nawaf, and Georgiana Karadas. 2024. "Entrepreneurial Orientation and Performance Outcomes in Palestinian SMEs: The Role of Absorptive Capacity and Industry Type" Sustainability 16, no. 23: 10637. https://doi.org/10.3390/su162310637
APA StyleJallad, M. N., & Karadas, G. (2024). Entrepreneurial Orientation and Performance Outcomes in Palestinian SMEs: The Role of Absorptive Capacity and Industry Type. Sustainability, 16(23), 10637. https://doi.org/10.3390/su162310637

