Next Article in Journal
Harnessing Community Science to Support Implementation and Success of Nature-Based Solutions
Previous Article in Journal
Environmental Justice Considerations in the Distribution of Federal Brownfield Grants: The Impact of Income, Race, and Demographic Changes in Massachusetts (1994–2022)
Previous Article in Special Issue
A Holistic Analysis on Risks of Post-Disaster Reconstruction Using RStudio Bibliometrix
 
 
Font Type:
Arial Georgia Verdana
Font Size:
Aa Aa Aa
Line Spacing:
Column Width:
Background:
Article

Prioritizing Resource and Policy Barriers to Post-Disaster Recovery in Pakistan: A Multi-Expert Fermatean Fuzzy AHP Analysis

by
Abid Khan
1,
Ashfaq Ahmad Shah
2,*,
Bader Alhafi Alotaibi
3 and
Inam Khan
4
1
School of Electronics & Information Engineering, Taizhou University, Taizhou 318000, China
2
College of Humanities and Development Studies, China Agricultural University, Beijing 100193, China
3
Department of Agricultural Extension and Rural Society, College of Food and Agriculture Sciences, King Saud University, Riyadh 11451, Saudi Arabia
4
School of Economics Law, Shanghai University of Political Science & Law, Shanghai 201701, China
*
Author to whom correspondence should be addressed.
Sustainability 2024, 16(23), 10414; https://doi.org/10.3390/su162310414
Submission received: 15 October 2024 / Revised: 14 November 2024 / Accepted: 25 November 2024 / Published: 28 November 2024

Abstract

Natural disasters have a widespread impact globally, often posing significant challenges to sustainable development in affected regions. Effective disaster recovery requires coordinated efforts from various stakeholders; however, this process is frequently hindered by inadequate resources and policies. Consequently, a thorough exploration of resource- and policy-related barriers is essential for sustainable recovery. This study aims to identify and prioritize resource and policy barriers (RPBs) that hamper the ongoing post-flood recovery process in Pakistan. Twenty-eight barriers were selected through an extensive literature review and further classified into five categories: human, financial, infrastructure, technological, and policy and governance. The fermatean fuzzy analytical hierarchical process (FF-AHP) was used to determine the weights of the selected barriers and prioritize them according to their local and global weights. The results reveal that financial resource barriers are the most important category, while low income of households, lack of appropriate disaster management policies, and unemployment are the top three barriers that significantly affect the post-disaster recovery process. Additionally, the study provides a comparative analysis to highlight the effectiveness of the proposed model over the spherical fuzzy analytical hierarchy process (SF-AHP). The study’s findings can provide valuable insights for decision-makers, assisting them in identifying critical challenges and implementing effective recovery strategies for sustainable development.

1. Introduction

The lives of numerous individuals worldwide are at risk due to the increasing number of disasters [1]. The severe impact of these disasters can cause widespread damage to infrastructure, displace communities, and stop essential services. In such scenarios, the need for effective recovery strategies becomes critical to help communities rebuild their lives and environments. Post-disaster recovery, as defined by Smith and Wenger [2], is the process of rebuilding, redesigning, and repairing the social, physical, economic, and natural environments through pre- and post-event actions. Schwab et al. [3] describe recovery as restoring housing, transportation, and public services, restarting economic activity, and supporting long-term community rehabilitation and improvements. The UN Office of Disaster Risk Reduction (DRR) defines recovery as activities that enhance or restore the environmental, social, cultural, economic, and physical assets of a community or society that has been impacted by a disaster [4].
Flooding is one of the most prevalent weather-related calamities, affecting nearly every nation on earth [5,6]. Doocy et al. [7] estimated that, worldwide, floods cause about 19,000 fatalities, 12,000 injuries, and 150,000 housing displacements per year. In Pakistan, floods are unquestionably the most common natural calamity. The country was recently hit by the largest flood it has ever experienced, which affected almost 33 million people and resulted in more than 1739 fatalities [8]. Millions of homes and important infrastructure were severely damaged by rain-induced floods, increased glacial melt, and the ensuing landslides, which submerged entire villages and eliminated livelihoods. As a result, mass displacements have led to numerous short- and long-term challenges, emphasizing sustainable development strategies to address the welfare of displaced populations and environmental issues [8].
Recent research has investigated different aspects of the 2022 flood in Pakistan, such as its causes, effects, and aftermath [9,10]. Yaseen et al. [11] analyzed the impact of flood risk at the household level on post-flood losses in the Chitral district. They used statistical analysis to measure the relationship between risk and both agricultural and non-agricultural losses. Ashraf et al. [12] aimed to understand the perspectives of the community regarding the socioeconomic consequences of floods, including the 2022 flood, in the Central Indus River region. Shah et al. [13] identified the strategies employed by relief organizations to improve disaster risk communication in severely affected districts. Akbar et al. [14] conducted a qualitative study on the experiences of farmers in a heavily affected district during the process of recovering their lives. Raza et al. [15] discussed the public health implications of the 2022 flood and its impact on health and the economy. Khan et al. [16] applied the fuzzy Technique for Order Preference by Similarity to Ideal Solution (TOPSIS) to address the livelihood vulnerability of those who have been relocated and displaced by the 2022 flood in Khyber Pakhtunkhwa (KP) province. Some other studies also investigated flood vulnerability and risk in different parts of the country (see [17,18]). However, a critical gap in the existing literature pertains to the absence of a comprehensive approach for identifying and prioritizing post-flood recovery barriers. Thus, investigating these barriers is important to provide a more comprehensive knowledge of the challenges currently facing the affected communities in Pakistan. The specific objectives of this study are: (1) conducting a comprehensive literature review and expert evaluation to identify and categorize 28 resource and policy barriers (RPBs) across human, financial, physical, technological, and policy and governance domains, addressing ongoing post-flood recovery issues in Pakistan; (2) utilizing the novel fermatean fuzzy analytic hierarchy process (FF-AHP) to prioritize RPBs based on expert linguistic opinions, enriching post-flood recovery assessments; (3) demonstrating the superiority of FF-AHP over the spherical fuzzy analytical hierarchical process (SF-AHP) in enhancing the precision of ranking outcomes; and (4) providing actionable insights for decision-makers, facilitating the development of targeted recovery strategies and policies for an efficient post-flood response in Pakistan.

2. Literature Review

2.1. Post-Disaster Recovery

Post-disaster recovery is the restoration and reconstruction of communities and infrastructures impacted by disasters [19]. It is a challenging task that needs several kinds of resources. In the aftermath of a disaster, recovery might start immediately and take years [20]. It is a complex set of actions designed to increase the resilience of infrastructure systems and communities while reestablishing normalcy. The assessment of rehabilitation efficacy can be determined by evaluating the extent of redevelopment in social and public services [21].
Numerous scholars have explored the challenges that hinder the successful completion of post-disaster recovery processes worldwide. For instance, Rouhanizadeh et al. [22,23] identified various challenges to effective recovery efforts following disasters, which they further divided into several categories such as social, financial, economic, environmental, housing and infrastructure reconstruction, and coordination and resources. Safapour et al. [24] identified and categorized barriers to successful housing reconstruction in rural and urban areas post-disasters. The study also proposed some useful strategies addressing these barriers. Chang et al. [25] demonstrated the resourcing obstacles in post-Wenchuan earthquake home rehabilitation and provided an integrated planning approach for resource management. Masud-All-Kamal [26] exposed a coastal village’s livelihood adaptability and recovery after typhoon Aila in Bangladesh. Nipa [27] also identified post-disaster recovery barriers and categorized them into six categories: economic, social, environmental, policy and politics, infrastructure, and transportation. Sridarran et al. [28] investigated long-term adaption issues in three Sri Lankan resettlement schemes.
Following the identification and categorization of the barriers to post-disaster recovery, the next step is to prioritize these obstacles to precisely evaluate their importance in the recovery process. This prioritization aids in allocating resources strategically, addressing the most impactful barriers first, and optimizing the overall recovery efforts for greater efficiency and success. Rouhanizadeh et al. [22] prioritized post-disaster recovery barriers according to how often they were cited in the reviewed literature. Safapour et al. [24] and Nipa [27] also ranked their selected barriers based on how often they were cited in the studied literature. In another study, Rouhanizadeh et al. [23] investigated 62 post-disaster recovery barriers, surveyed experts and the public for importance assessments, and prioritized them using a Relative Importance Index (RII) analysis. Additional studies also highlighted various factors that influence the post-disaster recovery process; however, these studies failed to develop a systematic approach for barrier prioritization [29,30,31].

2.2. AHP and Its Fuzzy Extensions

Multi-criteria decision-making (MCDM) is a systematic approach used to evaluate and select alternatives based on multiple criteria or objectives [32,33]. AHP, developed by Saaty [34], is a commonly used methodology for determining the weights of criteria in MCDM research. The weights are determined through the processing of experts’ subjective judgments, which leads to their comparative evaluations of the significance of criteria [35]. To ensure the reliability of these judgments, the Consistency Ratio (CR) is calculated, which measures the consistency of expert evaluations. A lower CR value indicates greater consistency, strengthening the robustness of the results. Usually, the experts’ judgments are given by numerical values. However, in situations where precise numerical values are not feasible, fuzzy logic can be employed [36]. This approach offers a mathematical framework for representing and analyzing uncertainties that are inherent in human cognitive processes. As result, different fuzzy extensions of the classical AHP method have been developed, such as the hesitant fuzzy AHP [37], intuitionistic fuzzy AHP [38], spherical fuzzy AHP [39], fermatean fuzzy AHP [40], and so on.
AHP and its fuzzy extensions have been extensively studied for their use in decision-making processes. They have been utilized for dealing with ambiguity and uncertainty, with several models introduced to tackle these challenges. As an example, Cho [41] used an AHP method for government project evaluation. Sadiq and Tesfamariam [38] presented intuitionistic fuzzy AHP to address inconsistencies. Wu et al. [42] proposed a novel interval-valued intuitionistic fuzzy AHP method for MCDM problems. Oztaysi et al. [37] introduced the hesitant fuzzy AHP method, which combines expert assessments using the ordered weighted averaging operator. Bolturk and Kahraman [43] introduced a novel approach called interval-valued neutrosophic AHP. Gul [44] presented a methodology that integrates fuzzy VIKOR and Pythagorean fuzzy AHP to evaluate risks related to occupational health and safety. The Pythagorean fuzzy AHP method developed by Karasan et al. [45] is known for its reliability in producing accurate outcomes that effectively capture uncertainty in decision-making environments. Mathew et al. [46] presented a new approach that combines AHP and TOPSIS, while Abdul et al. [47] examined the comparison between Pythagorean and SF-AHP approaches in prioritizing barriers to promoting renewable energy technologies in ecopreneurship.

3. Materials and Methods

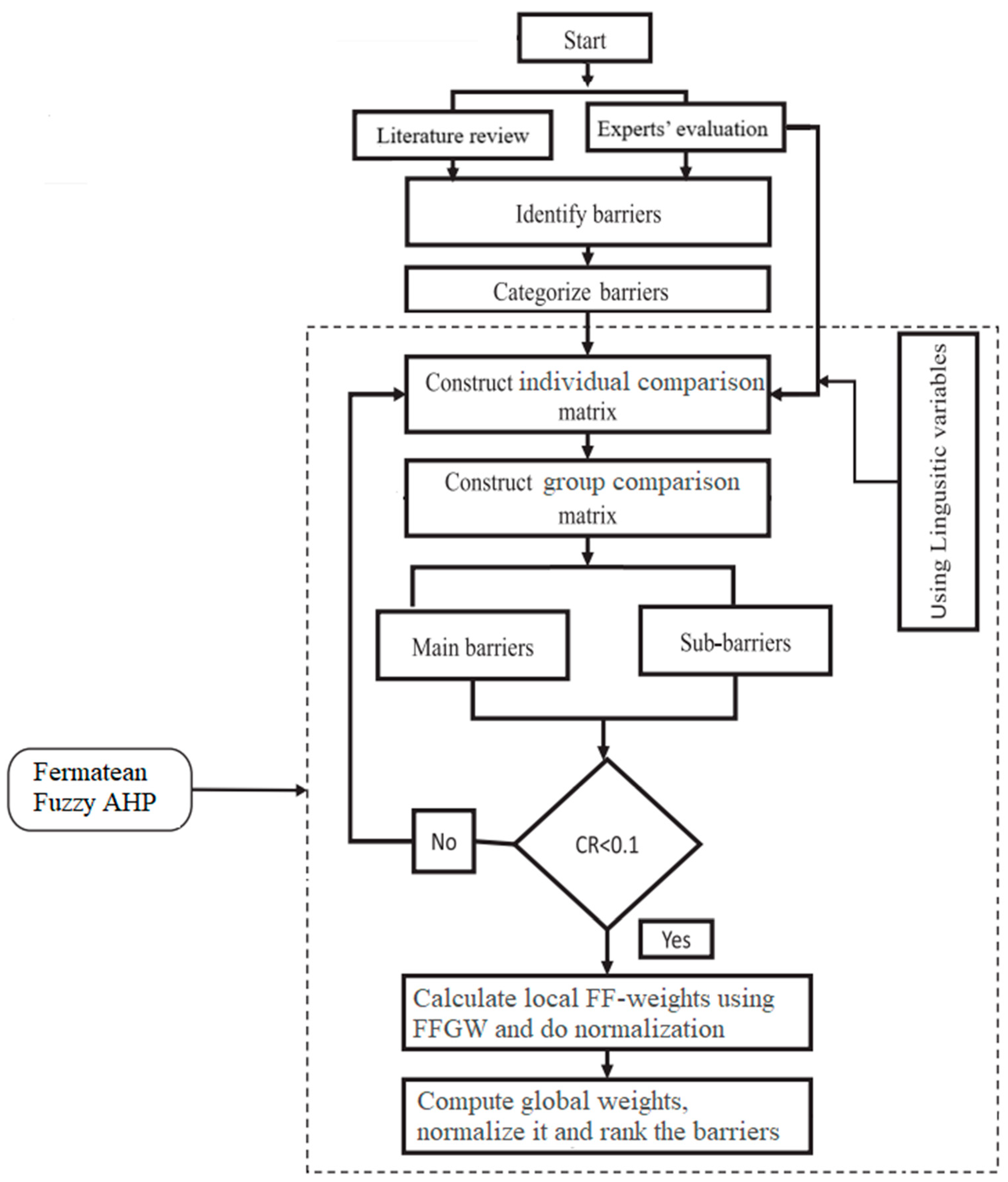
This study employs a three-phase methodology to identify and prioritize RPBs that affect the ongoing post-flood recovery process in Pakistan. In the first phase, an extensive review of the existing literature and relevant documents was conducted to identify 28 RPBs under the following five categories: human, financial, infrastructure, technological, and policy and governance. In the second phase, a group of experts was contacted to rate (or compare) these RPBs according to their importance in the post-disaster recovery process. In the third phase, experts’ linguistic ratings were converted into FFNs and then the FF-AHP method was used to compute the local and global weights of the barriers. The barriers were finally ranked or prioritized according to their local and global weights. A comparative analysis was also performed to highlight the superiority of the proposed model over the SF-AHP method in terms of precise ranking. The framework of the study is presented in Figure 1.

3.1. Identification of RPBs

The literature review on post-disaster recovery highlights a myriad of challenges, ranging from financial and social to infrastructure-related barriers. For instance, Rouhanizadeh et al. [22] identified sixty-three (63) barriers to post-disaster recovery, which are divided into several categories such as social, financial, economic, environmental, housing and infrastructure reconstruction, and coordination and resources. In another study, Rouhanizadeh et al. [23] explored sixty-two (62) post-disaster recovery barriers and prioritized them according to experts’ and public opinions. Safapour et al. [24] identified sixty-nine (69) barriers to successful housing reconstruction in rural and urban areas. Similarly, Nipa [27] identified thirty-three (33) post-disaster recovery barriers and categorized them into six categories: economic, social, environmental, policy and politics, infrastructure, and transportation. Although these studies explored a variety of post-disaster recovery barriers under different categories, they did not fully focus on resource and policy dimensions, which play a vital role in shaping recovery efforts, especially in Pakistan. In this study, we examined all the barriers of the aforementioned studies through the lens of resource and policy barriers. As a result, forty-two (42) barriers were initially selected whose feasibility was further verified within the specific context of Pakistan. Upon conducting a thorough examination, twenty-eight (28) barriers were finally selected, which were further classified into five categories such as human, financial, infrastructure, technological, and policy and governance. Table 1 lists the selected RPBs and highlights their role in the recovery process.

3.2. Formation of the Expert Group and Data Collection

Most of the existing studies (such as [22]) prioritized post-disaster recovery barriers based on how frequently they are cited in the literature, while some (e.g., [23]) incorporated experts’ and public opinions. However, this study is entirely based on experts’ opinions for two main reasons. First, after the 2022 floods in Pakistan, several challenges such as the urgency of the situation, logistical constraints, and damaged infrastructure made traditional surveys impractical in the affected areas. Second, the public has limited knowledge of AHP, causing inconsistency in their responses, which is not acceptable within the AHP framework. Consequently, fifteen experts from different categories, such as NGOs, researchers, stakeholders, and government officials, were approached in July 2023 through emails to obtain their qualitative insights on the proposed problem. These experts were directly involved in the emergency response and recovery efforts after the 2022 flood in Khyber Pakhtunkhwa (KP) province, Pakistan. The decision to consult a limited number of experts was made to ensure consistency in their judgments, as the larger group may not maintain the consistency ratio (CR) of the group comparison matrix within its range (CR < 0.1), which can affect the accuracy of FF-AHP results.
In response, eight experts agreed to participate in the study, whose demographic information is provided in the Supplementary Table S1. A structured FF-AHP questionnaire was designed and shared with the experts to collect their linguistic judgments through pairwise comparisons of the barriers. The experts were asked to provide their responses within two weeks. These linguistic terms were then transferred to FFNs to account for uncertainty in the responses. The questionnaire typically presents all possible pairs of barriers, and for each comparison, the expert selects which barrier is more important and to what degree. The responses were used to create pairwise comparison matrices, where each entry represents a fuzzy relationship between two barriers. Follow-up communications were conducted to clarify each question and ensure consistency in their responses. Once the data (pairwise comparison matrices) were collected, FF-AHP was used to calculate the local and global weights of all barriers.

3.3. Research Methods

Zadeh [57] introduced the concept of the fuzzy set, which uses membership degrees to represent uncertain elements in expert evaluations. Some extensions of the fuzzy set include the intuitionistic fuzzy set [58], the Pythagorean fuzzy set [59], the q-rung ortho-pair fuzzy set [60], and the spherical fuzzy set [61]. Senapati and Yager [62] introduced the fermatean fuzzy set, which is a special type of q-rung ortho-pair fuzzy set that allows experts to express agreement or disagreement regarding a particular topic. These fuzzy concepts have been integrated into MCDM tools to address complex problems in modern society [63,64]. Before explaining the research methods used in this study, we first review some basic concepts as follows:
Definition 1
[62]. Let X be the universal set. Then a fermatean fuzzy set (FFS) A in X is defined by
A = x ,   a x ,   b x   x X } ,
where a, and b are mappings from X to [0, 1]. For all x ∈ X, a(x) is the positive membership degree of x A and   b ( x ) is the negative membership degree of  x A such that
0 a x 3 + b x 3 1 ,           x X
The indeterminacy (hesitancy) degree of  x A is given by
h x = 1 a x 3 b x 3 . 3
Definition 2 
[62]. Let A = a , b and  B = ( c , d ) be any two FFSs and    α > 0 , then their arithmetic operations are defined by
A B = ( a 3 + c 3 a 3 c 3 ,   b d     3 ,
A B = a c , ( b 3 + d 3 b 3 d 3     3 ,
α A = ( 1 ( 1 a 3 ) α b α     3 ,
A α = a α ,   ( 1 ( 1 b 3 ) α   3
Definition 3 
[40]. Let A = a , b be any FFS, the score function is defined by
s c ( A ) = a 3 b 3
Definition 4 
[61]. Let X be the universal set. Then a spherical fuzzy set (SFS) A in X is defined by
A = x ,   a x ,   b x , c ( x )   x X } ,
where a, b, and c are mappings from X to [0, 1]. For all x ∈ X, a(x) is the positive membership degree of  x A ,   b ( x ) is the negative membership degree of  x A , and  c ( x ) is the degree of hesitancy of  x A such that
0 a x 2 + b x 2 + c x 2 1 ,           x X .
Definition 5 
[61]. Let A = a , b , c and  B = ( d , e , f ) be any two SFSs and    α > 0 , then their arithmetic operations are defined by
A B = a 2 + d 2 a 2 d 2 0.5 , b e , 1 d 2 c 2 + 1 a 2 f 2 c 2 f 2 0.5
A B = a d , b 2 + e 2 b 2 e 2 0.5 , 1 e 2 c 2 + 1 b 2 f 2 c 2 f 2 0.5 ,
α A = 1 1 a 2 α 0.5 , b α , 1 a 2 α ( 1 a 2 c 2 ) 0.5 ,
A α = a α , 1 1 b 2 α 0.5 , b α , 1 b 2 α ( 1 b 2 c 2 ) 0.5
Definition 6 
[61]. Let A = a , b , c   be any SFS, the score function is defined by
s c A = 100 × 3 a 0.5 c 2 0.5 b c 2 .

3.3.1. Fermatean Fuzzy AHP

The FF-AHP is an expanded version of the conventional AHP methodology, which incorporates the utilization of FFNs for quantifying the level of uncertainty inherent in the decision-making process. Compared to classical AHP, the FF-AHP method is more flexible in handling uncertainties. Its flexibility, accuracy, consistency, and transparency make it a valuable tool for decision-makers in various fields, including business, engineering, and healthcare. The step-by-step procedure of the FF-AHP is given as follows:
Step 1. Define your goal at the top of the decision hierarchy. Place your main criteria at level two and sub-criteria at level three of the decision hierarchy.
Step 2. Obtain the individual pairwise comparison matrices from the experts where the importance differences between elements are compared using the FFN-based linguistic scale (Table 2). The score indices (SI) in Table 2 are obtained using the equation
S I A = 10 a 3 b 3 .
Step 3. Evaluate the group comparison matrix by aggregating the individual comparison matrices using the fermatean fuzzy weighted geometric mean (FFWG) operator
F F W G A 1 · A 2 . A k = i = 1 k a A i w i , i = 1 k b A i w i ,
where k is the number of the experts consulted, and the weights w i = w 1 , w 2 , ,   w k represent their expertise level.
Step 4. Check the consistency ratio (CR) for all comparison matrices such that CR < 0.1. To conduct consistency analysis, the comparison matrices are first defuzzified via Equation (15) and then the classical CR for AHP is calculated.
Step 5. Perform the FFGW operator (Equation (16)) in each row of the group comparison matrix to obtain the FF-weights. The FF-weights are further defuzzified by Equation (7) and then normalized by Equation (17) to obtain the (local) weights W i .
W i = s c ( A i ) i = 1 k s c ( A i )
The global weights of sub-criteria are determined by multiplying the local weights of the sub-criteria by the weight of the conforming parent criterion.
Step 6. In the final step, all criteria are ranked according to their weights in descending order. The higher the weight of a criterion, the more important it is.

3.3.2. Spherical Fuzzy AHP

The SF-AHP is one of the fuzzy extensions of AHP that is used for determining the weights of criteria in MCDM problems. It uses SFNs to quantify the inherent uncertainty in the decision-making process. The step-by-step procedure of the SF-AHP is outlined as follows:
Step 1. Create a decision hierarchy of the problem.
Step 2. Obtain the experts’ pairwise comparison matrices using the SFN-based linguistic scale in Table 3, where the score indices (SI) are obtained by the equation
S I A = | 100 × a c 2 b c 2 | .
Step 3. Obtain the group comparison matrix using the spherical weighted arithmetic mean (SWAM) operator
S W A M w A 1 + A 2 + + A k = w 1 A 1 + w 2 A 2 + + w k A k = 1 i = 1 k 1 a A i 2 w i 1 2     i = 1 k b A i w i ,       [ i = 1 k i = 1 k ( 1 a A i 2 c A i 2 ) w i ] 1 2 .
Step 4. Check the CR for all comparison matrices such that CR < 0.1. Here, the comparison matrices are first defuzzified via Equation (18) and then the classical CR for AHP is calculated.
Step 5. Perform the SWAM operator (Equation (19)) for each row of the group comparison matrix to obtain the SF-weights. Defuzzify the SF-weights by Equation (14), and then normalized by Equation (17) to obtain the (local) weights   W i . The global weights of the sub-criteria are obtained by multiplying the local weight of the sub-criterion by the weight of its parent criterion.
Step 6. Rank the criteria according to their weights in descending order.

4. Results and Comparison

4.1. Results

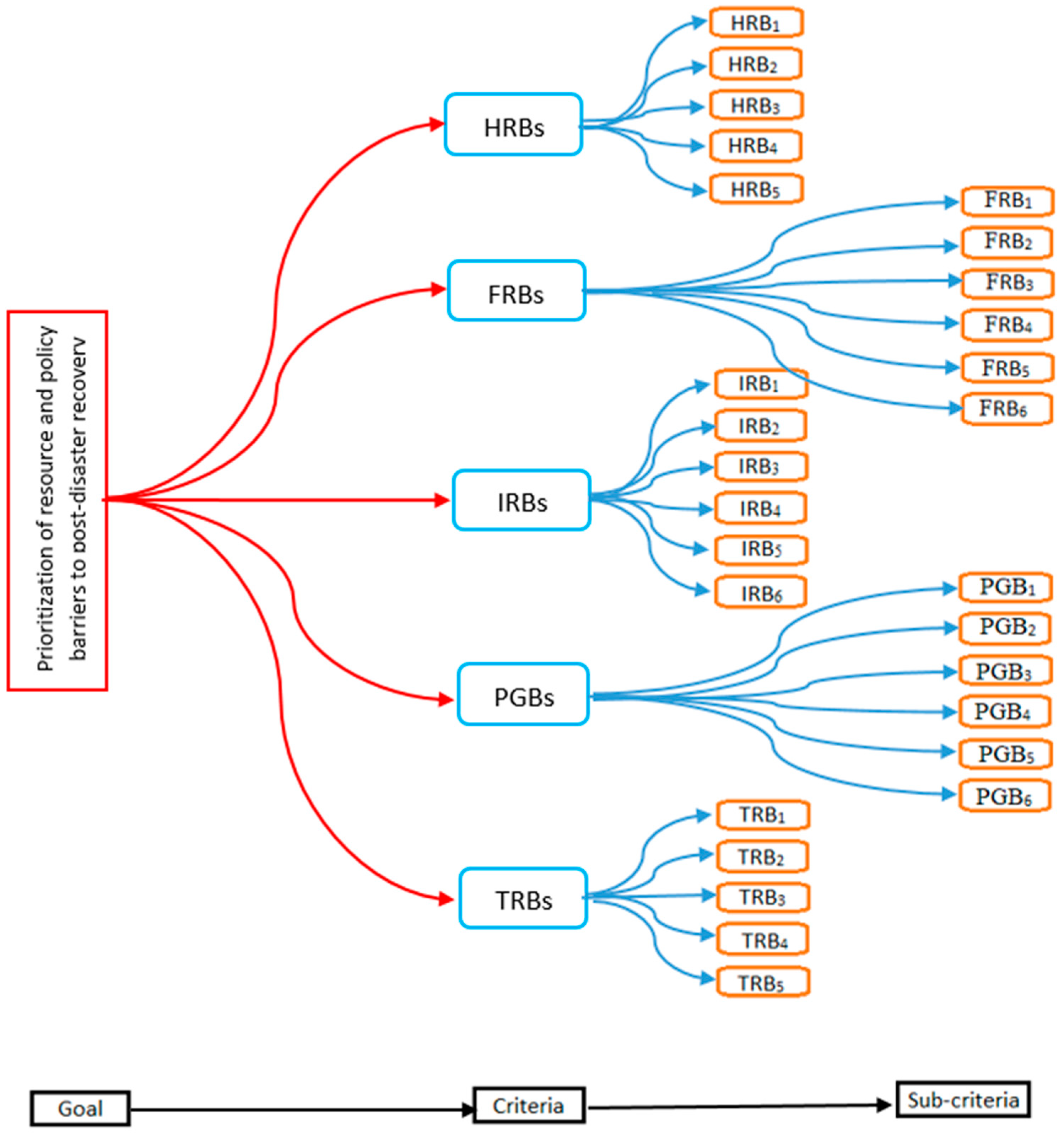
The decision hierarchy of the problem is established as illustrated in Figure 2. The objective of the study is set at the initial stage, while the primary and secondary obstacles are, respectively, placed at the second and third stages. Initially, the individual comparison matrices are obtained from the experts who utilized the LVs given in Table 2. These LVs are transferred into FFNs to obtain individual FF comparison matrices. The individual FF comparison matrices are aggregated via the FFWG operator (Equation (16)) to obtain the group comparison matrices. The CRs of individual and group comparison matrices are calculated using Equation (15). For instance, the CRs of the 8 individual comparison matrices of the main barriers are given by 0.091, 0.089, 0.070, 0.077, 0.086, 0.081, 0.078, and 0.092. Similarly, the CR of the group comparison matrix (Table 4) was found to be 0.070. Since the CR of the group comparison matrix is less than 0.1, we proceeded to the next step. The FFWG operator is performed for each row in Table 4 to obtain the FF-weights of the main barriers. These FF-weights are further defuzzified by Equation (7) and normalized by Equation (17) to obtain the final weights of the main barriers. The main barriers were ranked according to their final weights as shown in Figure 3. The same process was repeated for each cluster of the sub-barriers to calculate their local weights, which are given in Supplementary Tables S2–S6. The global weights of the sub-barriers are determined by multiplying their local weights by the weight of their parent (main) barrier. The global weights are listed in Table 5. According to the global weights, the ranking positions of all sub-barriers are shown in Figure 4.
According to Table 4, FRBs (financial resource barriers) are the most important category, followed by PGBs (policy and governance barriers) and IRBs (infrastructure resource barriers). HRBs (human resource barriers) and TRBs (technological resource barriers) have received relatively little attention from the experts and ranked at fourth and fifth positions, respectively. Further, it is evident from Table 5 that FRB1 (low income of the household), PGB1 (lack of appropriate disaster management policies), and FRB4 (unemployment) are the most important barriers that influence the recovery process after a disaster. In addition, among the top ten ranked barriers, three barriers (low income of households, unemployment, and low revenue of the government) belong to the FRBs, three barriers (lack of appropriate disaster management policies, political instability, and weak institutional capacity) belong to the PGBs, two barriers (damage to residential houses and damage to major infrastructure systems) come from IRBs, one barrier (low level of education) is from HRBs, and one barrier (limited use of modern technologies) comes from TRBs.

4.2. Comparison with SF-AHP

This section compares the proposed FF-AHP model with the Spherical Fuzzy Analytic Hierarchy Process (SF-AHP) method in terms of rank precision. After following the procedure of SF-AHP, the local and global weights of all the barriers were computed as listed in Table 6. By comparing the results of the SF-AHP (Table 6) with our proposed method (Table 5), it is clear that the ranking order of the main and the top ten sub-barriers are the same for both the methods, which proves the feasibility of our proposed method. Moreover, if we consider the results of our proposed method up to 3 decimal places (in Table 5), then the ranking order of all barriers is given by
FRB1 > PGB1 > FRB4 > PGB4 > FRB5 > IRB1 > HRB2 > PGB3 > TRB3 > IRB5 >   
FRB2 > TRB2 > PGB2 > PGB6 > FRB6 > HRB3 > FRB3 > PGB5 > HRB5 > IRB2 >
TRB5 > IRB6 > IRB4 > HRB4 > HRB1 > TRB4 > IRB3 = TRB1.        
The ranking order of all barriers under the results of SF-AHP method up to 3 decimal places (in Table 6) is given by
FRB1 > PGB1 > FRB4 > IRB1 > PGB4 > HRB2 = PGB3 > IRB5 > FRB5 > TRB3 > IRB6
= IRB2 = TRB2 = FRB2 = FRB6 = HRB3 > IRB4 = PGB2 > HRB5 = HRB4 = PGB6 =
FRB3 > PGB5 > HRB1 > IRB3 > TRB4 = TRB5 > TRB1.            
It is evident from Equations (20) and (21) that the ranking order of our proposed method is stricter and more precise as compared to the SF-AHP method. The reason why our proposed method provided precise ranking is the utilization of FFNs instead of SFNs in the experts’ evaluations. FFN is an advanced extension of fuzzy number that provides more freedom to the experts in their subjective judgments. For instance, consider the scatter graph in Figure 5, where the global weights assigned by the SF-AHP are plotted within the interval [0.025, 0.048], while the global weights assigned by the FF-AHP are plotted within the interval [0.092, 0.012]. That is, the weight allocation area of the proposed method is much wider than the SF-AHP method. Consequently, the weights assigned by the proposed method are likely to be more granular and precise, reflecting the true importance of the barriers. Thus, the proposed method stands out in its ability to provide a comprehensive and nuanced assessment of the selected barriers, ensuring decision-makers have a robust foundation for making well-informed decisions.

5. Discussion

Recovering from a disaster requires an extensive strategy that involves rebuilding infrastructure, restoring social and economic systems, and providing support to those affected by the disaster. Recovery from a disaster can be a lengthy and demanding process that presents many challenges for individuals, communities, and governments [65]. These challenges have been examined by various authors globally; however, they have received limited attention in Pakistan, a country that has faced a series of disasters. Consequently, this study aimed to identify and prioritize resource and policy barriers (RPBs) that can delay the ongoing post-flood recovery process in Pakistan. The study selected 28 barriers across five categories: human, financial, infrastructure, technological, and policy and governance, and assessed their weights using the FF-AHP method. The overall findings of the study reveal that financial resource barriers (FRBs) are the leading category, while low income of households, lack of appropriate disaster management policies, and unemployment are the most important barriers that significantly affect the post-disaster recovery process in Pakistan.
If we consider the in-depth study of each category, then the low income of households (FRB1) and unemployment (FRB4) are the most influencing FRBs, having the local weights of 0.303 and 0.226, respectively (see Table 5). Low-income households often have limited financial resources to cope with the immediate and long-term impacts of a disaster [22]. They may struggle to afford temporary shelter, make repairs to their homes, or replace lost belongings. Similarly, unemployment can create significant barriers to rehabilitation and has a significant impact on how quickly recovery occurs [24]. A high unemployment rate not only increases crime rates but also lowers the number of small businesses operating in disaster-affected areas and uses up the human and financial resources needed to enhance social security [16]. The government’s low revenue (FRB5) is the next important barrier that can affect the restoration of social services and systems and may slow down the return of the affected population to their normal lives [22]. Both federal and local governments can provide financial resources, but local government preparedness is more crucial because governors deal directly with post-disaster issues and can speed up recovery if they have adequate financial reserves.
Next, the lack of appropriate disaster management policies (PGB1) is the most important barrier belonging to the PGBs category. Without clear guidelines and strategies in place, the response and recovery efforts become disorganized and less effective [23]. Coordination between various stakeholders may suffer, resulting in delays and inefficiencies in resource allocation and distribution of aid [66]. Political instability (PGB4) is the second most important barrier from the PRBs category. In politically unstable environments, decision-making can become controversial and delayed, making it difficult to respond effectively to the immediate needs of disaster-affected communities [22]. It can also affect the trust and cooperation between different stakeholders, further complicating recovery efforts. Weak institutional capacity (PGB3) and community disengagement in policy (PGB2) are the next two important barriers that belong to the PGBs category. When institutional capacity is inadequate, delays in decision-making and resource allocation can occur [54]. Additionally, weak institutions may struggle to engage with and support local communities effectively, making it harder to address the diverse needs of disaster-affected populations [24].
According to the local weights in Table 5, damage to residential houses (IRB1) is the most important IRB that has a deep impact on the post-disaster recovery process. When a significant number of homes are affected, it disturbs the lives of individuals and communities, making it challenging to resume normalcy [50]. Displaced residents often require temporary shelter, placing additional strain on resources and relief efforts. The loss of housing also affects the local economy, as businesses may struggle without a stable customer base [8]. Damage to major infrastructure systems (IRB5), such as transportation, communication, and utilities, severely disrupts the post-disaster recovery process. These systems are the backbone of a functioning society and economy, and their deficiency can slow down the delivery of essential services and create safety hazards [67]. Damage to hospitals and medical centers (IRB2) is the third most important IRB that can reduce the capacity to provide critical medical care and services to those in need. In the aftermath of a disaster, there is often an increased demand for medical attention due to injuries, trauma, and health issues caused by the event. When hospitals and medical facilities are damaged, it results in a shortage of healthcare resources, delays in treatment, and increased mortality rates [68].
HRBs and TRBs have received relatively less attention from the experts; however, two barriers from these categories, such as low level of education (HRB2) and limited use of modern technologies (TRB3), are included in the top ten ranked barriers. A low level of education limits access to information and resources necessary for rebuilding and recovery, such as navigating government aid programs and financial planning [48]. A poorly educated workforce may struggle to secure stable employment, hindering economic recovery efforts [69]. Similarly, limited use of modern technologies hinders progress by preventing the adoption of efficient and innovative tools, limiting economic growth, and inhibiting competitiveness [22]. It can result from a lack of awareness, insufficient investment in research and development, and resistance to change, ultimately impeding technological advancement in a given region. In addition, gender-based discrimination, shortage of medical staff, insufficient access to ICT, and shortage of electricity and internet facilities are also important RPBs that not only exacerbate the immediate impact of disasters but also prolong and impede the overall recovery process [8].

6. Policy Recommendations

To ensure a successful recovery process in Pakistan, it is important to implement targeted actions that address the identified barriers. The following recommendations aim to promote equitable recovery while empowering communities:
  • Launch targeted financial assistance programs for low-income households, including interest-free loans and grants, particularly focusing on women-led households.
  • Increase educational opportunities in communities with low education levels, emphasizing the importance of schooling for girls and ensuring resilient educational infrastructure.
  • Integrate disaster-resilient design in reconstruction efforts while addressing material costs through subsidies and promoting local resources.
  • Encourage the adoption of modern technologies for disaster management, providing training for effective use in response and recovery efforts.
  • Develop inclusive disaster management policies that prioritize all phases including prevention, preparedness, response, and recovery through community involvement.
  • Strengthen governance and political stability to ensure effective policy implementation, promoting transparency and community engagement in decision-making processes.

7. Research Limitations

While the current study provides a solid framework for evaluating recovery barriers after a disaster, it is important to acknowledge certain limitations. Additional research is required to investigate stakeholder engagement in the decision-making process. Recognizing the viewpoints of individuals impacted by disasters and integrating their feedback could result in more comprehensive recovery strategies. Visualizing the results could also improve the study’s clarity and practical implications, helping stakeholders to better interpret and apply the findings. The FF-AHP method utilized in the study works well for decision-making problems that involve a limited number of criteria. However, it may not be as appropriate for more complex problems. Future research could focus on ways to combine the FF-AHP model with other MCDM techniques or machine learning approaches that could create a more comprehensive support system for decision-makers. Additionally, there is limited empirical research on the effectiveness of FF-AHP in real-world decision-making. Future research could also explore its effectiveness in different contexts and compare it to other methods.

8. Conclusions

This research introduces a groundbreaking approach using the FF-AHP to identify and prioritize barriers that hinder post-disaster recovery in Pakistan. By examining various factors, such as human, financial, infrastructure, technology, and governance dimensions, we present a clear framework that enhances decision-making in disaster management. This comprehensive analysis not only sheds light on the complex relationships between different barriers but also provides a roadmap for developing effective strategies to support recovery efforts.
Our findings reveal that FRBs are the most significant issue to successful recovery. In particular, low household income, inadequate disaster management policies, and high unemployment rates emerge as the top challenges faced by affected communities. These findings highlight the importance of financial stability in assisting individuals and families in disaster preparation and response. Moreover, the inadequacy of existing disaster management policies highlights the urgent need for comprehensive and well-structured frameworks that can effectively reduce the impacts of future disasters. The comparative analysis using the spherical fuzzy AHP method highlights the superiority of the FF-AHP models that position it as a vital tool for decision-makers in managing the complexities of disaster recovery.
This study’s findings also carry significant social implications, particularly for vulnerable communities affected by disasters. The policy recommendations, such as providing targeted financial support, promoting disaster-resilient infrastructure, and fostering inclusive disaster management policies, aim to reduce social inequalities and empower marginalized groups. Implementing these recommendations could improve recovery outcomes by addressing the needs of women, low-income households, and other vulnerable groups, contributing to more equitable and resilient communities. Furthermore, this study calls for greater stakeholder participation in decision-making, which could lead to recovery strategies that better reflect the needs and priorities of affected populations.

Supplementary Materials

The following supporting information can be downloaded at: https://www.mdpi.com/article/10.3390/su162310414/s1, Table S1: Demographic information of the experts; Table S2: Group comparison matrix, FF-weights, and local weights of the HRBs; Table S3: Group comparison matrix, FF-weights, and local weights of the FRBs; Table S4: Group comparison matrix, FF-weights, and local weights of the IRBs; Table S5: Group comparison matrix, FF-weights, and local weights of the TRBs; Table S6: Group comparison matrix, FF-weights, and local weights of the PGBs; File S1: Fermatean Fuzzy AHP Questionnaire.

Author Contributions

A.K.: conceptualization, data curation, formal analysis, investigation, methodology, software, writing—original draft. A.A.S.: data curation, formal analysis, validation, writing—review and editing. B.A.A.: formal analysis, funding acquisition, project administration, resources, supervision, visualization. I.K.: data curation, resources, validation, writing—review and editing. All authors have read and agreed to the published version of the manuscript.

Funding

This research was funded by the Researchers Supporting Project (number RSP2024R443), King Saud University, Riyadh, Saudi Arabia.

Institutional Review Board Statement

I certify that this manuscript is original and has not been published and will not be submitted elsewhere for publication while being considered by MDPI Sustainability. No data have been fabricated or manipulated to support your conclusions.

Informed Consent Statement

This article does not contain any studies with human participants or animals performed by any of the authors.

Data Availability Statement

Data can be provided upon request.

Acknowledgments

The authors extend their appreciation to King Saud University, Riyadh, Saudi Arabia, for the Researchers Supporting Project (number RSP2024R443).

Conflicts of Interest

The authors declare no conflicts of interest.

References

  1. Cramer, W.; Guiot, J.; Fader, M.; Garrabou, J.; Gattuso, J.-P.; Iglesias, A.; Lange, M.A.; Lionello, P.; Llasat, M.C.; Paz, S. Climate Change and Interconnected Risks to Sustainable Development in the Mediterranean. Nat. Clim. Change 2018, 8, 972–980. [Google Scholar] [CrossRef]
  2. Smith, G.P.; Wenger, D. Sustainable Disaster Recovery: Operationalizing an Existing Agenda. In Handbook of Disaster Research; Rodríguez, H., Quarantelli, E.L., Dynes, R.R., Eds.; Springer: New York, NY, USA, 2007; pp. 234–257. ISBN 978-0-387-32353-4. [Google Scholar]
  3. Schwab, J.C. Planning for Post-Disaster Recovery: Next Generation; APA Planning Advisory Service: Chicago, IL, USA, 2014. [Google Scholar]
  4. Aronsson-Storrier, M. UN Office for Disaster Risk Reduction (2021). Yearb. Int. Disaster Law Online 2023, 4, 485–490. [Google Scholar] [CrossRef]
  5. Jamshed, A.; Rana, I.A.; Birkmann, J.; Nadeem, O. Changes in Vulnerability and Response Capacities of Rural Communities After Extreme Events: Case of Major Floods of 2010 and 2014 in Pakistan. J. Extrem. Events 2017, 4, 1750013. [Google Scholar] [CrossRef]
  6. Peng, L.; Wang, Y.; Yang, L.; Garchagen, M.; Deng, X. A Comparative Analysis on Flood Risk Assessment and Management Performances between Beijing and Munich. Environ. Impact Assess. Rev. 2024, 104, 107319. [Google Scholar] [CrossRef]
  7. Doocy, S.; Daniels, A.; Murray, S.; Kirsch, T.D. The Human Impact of Floods: A Historical Review of Events 1980–2009 and Systematic Literature Review. PLoS Curr. 2013, 5. Available online: https://pmc.ncbi.nlm.nih.gov/articles/PMC3644291/ (accessed on 24 November 2024). [CrossRef]
  8. Khan, A.; Gong, Z.; Shah, A.A.; Haq, M. A Multi-Criteria Decision-Making Approach to Vulnerability Assessment of Rural Flooding in Khyber Pakhtunkhwa Province, Pakistan. Environ. Sci. Pollut. Res. 2023, 30, 56786–56801. [Google Scholar] [CrossRef]
  9. Rana, I.A.; Sikander, L.; Khalid, Z.; Nawaz, A.; Najam, F.A.; Khan, S.U.; Aslam, A. A Localized Index-Based Approach to Assess Heatwave Vulnerability and Climate Change Adaptation Strategies: A Case Study of Formal and Informal Settlements of Lahore, Pakistan. Environ. Impact Assess. Rev. 2022, 96, 106820. [Google Scholar] [CrossRef]
  10. Waseem, H.B.; Mirza, M.N.E.E.; Rana, I.A. Exploring the Role of Social Capital in Flood Risk Reduction: Insights from a Systematic Review. Environ. Impact Assess. Rev. 2024, 105, 107390. [Google Scholar] [CrossRef]
  11. Yaseen, M.; Saqib, S.E.; Visetnoi, S.; McCauley, J.F.; Iqbal, J. Flood Risk and Household Losses: Empirical Findings from a Rural Community in Khyber Pakhtunkhwa, Pakistan. Int. J. Disaster Risk Reduct. 2023, 96, 103930. [Google Scholar] [CrossRef]
  12. Ashraf, I.; Ahmad, S.R.; Ashraf, U.; Khan, M. Community Perspectives to Improve Flood Management and Socio-Economic Impacts of Floods at Central Indus River, Pakistan. Int. J. Disaster Risk Reduct. 2023, 92, 103718. [Google Scholar] [CrossRef]
  13. Shah, A.A.; Ullah, A.; Mudimu, G.T.; Khan, N.A.; Khan, A.; Xu, C. Reconnoitering NGOs Strategies to Strengthen Disaster Risk Communication (DRC) in Pakistan: A Conventional Content Analysis Approach. Heliyon 2023, 9, e17928. [Google Scholar] [CrossRef] [PubMed]
  14. Siddique Akbar, M.; Asif, M.; Rizwan Safdar, M.; Navid Yousaf, F. An Exploratory Study on the Life Recovery Experiences of Flood Affected Farmers in South Punjab-Pakistan. J. Environ. Plan. Manag. 2023, 67, 2645–2667. [Google Scholar] [CrossRef]
  15. Raza, M.; Fatima, A.; Habiba, U.; Shah, H.H. Public Health Implications of Severe Floods in Pakistan: Assessing the Devastating Impact on Health and the Economy. Front. Environ. Sci. 2023, 11, 1091998. [Google Scholar] [CrossRef]
  16. Khan, A.; Gong, Z.; Shah, A.A.; Haq, M. A Comprehensive Assessment Model for Livelihood Vulnerability Using Fuzzy TOPSIS Technique: A Case of 2022 Flood in Pakistan. Int. J. Disaster Risk Reduct. 2024, 103, 104351. [Google Scholar] [CrossRef]
  17. Shah, A.A.; Ullah, A.; Khan, N.A.; Khan, A.; Tariq, M.A.U.R.; Xu, C. Community Social Barriers to Non-Technical Aspects of Flood Early Warning Systems and NGO-Led Interventions: The Case of Pakistan. Front. Earth Sci. 2023, 11, 1068721. [Google Scholar] [CrossRef]
  18. Shah, A.A.; Khan, A.; Ullah, A.; Khan, N.A.; Alotaibi, B.A. The Role of Social Capital as a Key Player in Disaster Risk Comprehension and Dissemination: Lived Experience of Rural Communities in Pakistan. Nat. Hazards 2024, 120, 4131–4157. [Google Scholar] [CrossRef]
  19. Ligthart, F. Barriers and Enablers in the Long Term Recovery of Communities; Bushfire and Natural Hazards CRC: Melbourne, Australia, 2020. [Google Scholar]
  20. Gallego Dávila, J.; Azcárate, J.; Kørnøv, L. Strategic Environmental Assessment for Development Programs and Sustainability Transition in the Colombian Post-Conflict Context. Environ. Impact Assess. Rev. 2019, 74, 35–42. [Google Scholar] [CrossRef]
  21. Pu, G.; Chang-Richards, A.Y. Livelihood Recovery for Sustainable Development: A Study of the Lushan Earthquake. Int. J. Disaster Risk Reduct. 2022, 82, 103317. [Google Scholar] [CrossRef]
  22. Rouhanizadeh, B.; Kermanshachi, S.; Nipa, T.J. Exploratory Analysis of Barriers to Effective Post-Disaster Recovery. Int. J. Disaster Risk Reduct. 2020, 50, 101735. [Google Scholar] [CrossRef]
  23. Rouhanizadeh, B.; Kermanshachi, S. Barriers to an Effective Post-Recovery Process: A Comparative Analysis of the Public’s and Experts’ Perspectives. Int. J. Disaster Risk Reduct. 2021, 57, 102181. [Google Scholar] [CrossRef]
  24. Safapour, E.; Kermanshachi, S.; Pamidimukkala, A. Post-Disaster Recovery in Urban and Rural Communities: Challenges and Strategies. Int. J. Disaster Risk Reduct. 2021, 64, 102535. [Google Scholar] [CrossRef]
  25. Chang, Y.; Wilkinson, S.; Brunsdon, D.; Seville, E.; Potangaroa, R. An Integrated Approach: Managing Resources for Post-Disaster Reconstruction. Disasters 2011, 35, 739–765. [Google Scholar] [CrossRef] [PubMed]
  26. Masud-All-Kamal, M. Livelihood Coping and Recovery from Disaster: The Case of Coastal Bangladesh. Curr. Res. J. Soc. Sci. 2013, 5, 35–44. [Google Scholar] [CrossRef]
  27. Nipa, T.J. Identification, Categorization, and Weighting of Barriers to Timely Post-Disaster Recovery Process. Disasters 2019, 42, 19. [Google Scholar]
  28. Sridarran, P.; Keraminiyage, K.; Amaratunga, D. Enablers and Barriers of Adapting Post-Disaster Resettlements. Procedia Eng. 2018, 212, 125–132. [Google Scholar] [CrossRef]
  29. Ali, R.A.; Mannakkara, S. Phased Post-Disaster Recovery Challenges: 2016–2017 Floods and Landslides in Colombo and Kalutara, Sri Lanka. Int. J. Disaster Risk Reduct. 2024, 111, 104728. [Google Scholar] [CrossRef]
  30. Park, S.; Yabe, T.; Ukkusuri, S.V. Post-Disaster Recovery Policy Assessment of Urban Socio-Physical Systems. Comput. Environ. Urban Syst. 2024, 114, 102184. [Google Scholar] [CrossRef]
  31. Opabola, E.A.; Galasso, C. A Probabilistic Framework for Post-Disaster Recovery Modeling of Buildings and Electric Power Networks in Developing Countries. Reliab. Eng. Syst. Saf. 2024, 242, 109679. [Google Scholar] [CrossRef]
  32. Diao, Y.; Zhang, Q. Optimization of Management Mode of Small- and Medium-Sized Enterprises Based on Decision Tree Model. J. Math. 2021, 2021, 2815086. [Google Scholar] [CrossRef]
  33. Khan, A.; Yang, M.-S.; Haq, M.; Shah, A.A.; Arif, M. A New Approach for Normal Parameter Reduction Using σ-Algebraic Soft Sets and Its Application in Multi-Attribute Decision Making. Mathematics 2022, 10, 1297. [Google Scholar] [CrossRef]
  34. Saaty, R.W. The Analytic Hierarchy Process-What It Is and How It Is Used. Math. Model. 1987, 9, 161–176. [Google Scholar] [CrossRef]
  35. Gül, S.; Kabak, Ö.; Topcu, I. A Multiple Criteria Credit Rating Approach Utilizing Social Media Data. Data Knowl. Eng. 2018, 116, 80–99. [Google Scholar] [CrossRef]
  36. Zhang, S.; Li, S.; Zhang, S.; Zhang, M. Decision of Lead-Time Compression and Stable Operation of Supply Chain. Complexity 2017, 2017, 7436764. [Google Scholar] [CrossRef]
  37. Oztaysi, B.; Onar, S.C.; Bolturk, E.; Kahraman, C. Hesitant Fuzzy Analytic Hierarchy Process. In Proceedings of the IEEE International Conference on Fuzzy Systems, Istanbul, Turkey, 2–5 August 2015; Volume 2015. [Google Scholar]
  38. Sadiq, R.; Tesfamariam, S. Environmental Decision-Making under Uncertainty Using Intuitionistic Fuzzy Analytic Hierarchy Process (IF-AHP). Stoch. Environ. Res. Risk Assess. 2009, 23, 75–91. [Google Scholar] [CrossRef]
  39. Kutlu Gündoğdu, F.; Kahraman, C. A Novel Spherical Fuzzy Analytic Hierarchy Process and Its Renewable Energy Application. Soft Comput. 2020, 24, 4607–4621. [Google Scholar] [CrossRef]
  40. Camci, A.; Ertürk, M.E.; Gül, S. A.; Ertürk, M.E.; Gül, S. A Novel Fermatean Fuzzy Analytic Hierarchy Process Proposition and Its Usage for Supplier Selection Problem in Industry 4.0 Transition. In q-Rung Orthopair Fuzzy Sets: Theory and Applications; Springer: Singapore, 2022. [Google Scholar]
  41. Cho, I.G. Applying Analytic Hierarchy Process (AHP) to Government Project Evaluation. J. Korean Policy Stud. 2021, 21, 1–20. [Google Scholar] [CrossRef]
  42. Wu, J.; Huang, H.B.; Cao, Q. wei Research on AHP with Interval-Valued Intuitionistic Fuzzy Sets and Its Application in Multi-Criteria Decision Making Problems. Appl. Math. Model. 2013, 37, 9898–9906. [Google Scholar] [CrossRef]
  43. Bolturk, E.; Kahraman, C. A Novel Interval-Valued Neutrosophic AHP with Cosine Similarity Measure. Soft Comput. 2018, 22, 4941–4958. [Google Scholar] [CrossRef]
  44. Gul, M. Application of Pythagorean Fuzzy AHP and VIKOR Methods in Occupational Health and Safety Risk Assessment: The Case of a Gun and Rifle Barrel External Surface Oxidation and Colouring Unit. Int. J. Occup. Saf. Ergon. 2020, 26, 705–718. [Google Scholar] [CrossRef]
  45. Karasan, A.; Ilbahar, E.; Kahraman, C. A Novel Pythagorean Fuzzy AHP and Its Application to Landfill Site Selection Problem. Soft Comput. 2019, 23, 10953–10968. [Google Scholar] [CrossRef]
  46. Mathew, M.; Chakrabortty, R.K.; Ryan, M.J. A Novel Approach Integrating AHP and TOPSIS under Spherical Fuzzy Sets for Advanced Manufacturing System Selection. Eng. Appl. Artif. Intell. 2020, 96, 103988. [Google Scholar] [CrossRef]
  47. Abdul, D.; Wenqi, J.; Sameeroddin, M. Prioritization of Ecopreneurship Barriers Overcoming Renewable Energy Technologies Promotion: A Comparative Analysis of Novel Spherical Fuzzy and Pythagorean Fuzzy AHP Approach. Technol. Forecast. Soc. Chang. 2023, 186, 122133. [Google Scholar] [CrossRef]
  48. Shah, A.A.; Gong, Z.; Ali, M.; Jamshed, A.; Asif, S.; Naqvi, A.; Naz, S. Measuring Education Sector Resilience in the Face of Flood Disasters in Pakistan: An Index-Based Approach. Environ. Sci. Pollut. Res. 2020, 27, 44106–44122. [Google Scholar] [CrossRef] [PubMed]
  49. Shah, A.A.; Ye, J.; Shaw, R.; Ullah, R.; Ali, M. Factors Affecting Flood-Induced Household Vulnerability and Health Risks in Pakistan: The Case of Khyber Pakhtunkhwa (KP) Province. Int. J. Disaster Risk Reduct. 2020, 42, 101341. [Google Scholar] [CrossRef]
  50. Ryan, R.; Wortley, L.; Ní Shé, É. Evaluations of Post-Disaster Recovery: A Review of Practice Material. Evid. Base 2016, 2016, 1–33. [Google Scholar] [CrossRef]
  51. Nazeer, M.; Bork, H.R. Flood Vulnerability Assessment through Different Methodological Approaches in the Context of North-West Khyber Pakhtunkhwa, Pakistan. Sustainability 2019, 11, 6695. [Google Scholar] [CrossRef]
  52. Cheema, A.R.; Mehmood, A.; Imran, M. Learning from the Past: Analysis of Disaster Management Structures, Policies and Institutions in Pakistan. Disaster Prev. Manag. 2016, 25, 449–463. [Google Scholar] [CrossRef]
  53. Imperiale, A.J.; Vanclay, F. Conceptualizing Community Resilience and the Social Dimensions of Risk to Overcome Barriers to Disaster Risk Reduction and Sustainable Development. Sustain. Dev. 2021, 29, 891–905. [Google Scholar] [CrossRef]
  54. Muzamil, M.R.; Tschakert, P.; Boruff, B.; Shahbaz, B. Institutional Dimensions of Post-Flood Recovery in War-Affected Swat, Pakistan. Int. J. Disaster Risk Reduct. 2021, 65, 102526. [Google Scholar] [CrossRef]
  55. Rana, I.A.; Routray, J.K. Multidimensional Model for Vulnerability Assessment of Urban Flooding: An Empirical Study in Pakistan. Int. J. Disaster Risk Sci. 2018, 9, 359–375. [Google Scholar] [CrossRef]
  56. Ali, R.A.; Mannakkara, S.; Wilkinson, S. Factors Affecting Successful Transition between Post-Disaster Recovery Phases: A Case Study of 2010 Floods in Sindh, Pakistan. Int. J. Disaster Resil. Built Environ. 2020, 11, 597–614. [Google Scholar] [CrossRef]
  57. Zadeh, L.A. The Concept of a Linguistic Variable and Its Application to Approximate Reasoning-I. Inf. Sci. 1975, 8, 199–249. [Google Scholar] [CrossRef]
  58. Atanassov, K.T. Intuitionistic Fuzzy Sets. Fuzzy Sets Syst. 1986, 20, 87–96. [Google Scholar] [CrossRef]
  59. Yager, R.R. Pythagorean Membership Grades in Multicriteria Decision Making. IEEE Trans. Fuzzy Syst. 2014, 22, 958–965. [Google Scholar] [CrossRef]
  60. Yager, R.R. Generalized Orthopair Fuzzy Sets. IEEE Trans. Fuzzy Syst. 2017, 25, 1222–1230. [Google Scholar] [CrossRef]
  61. Gündoǧdu, F.K.; Kahraman, C. Spherical Fuzzy Sets and Spherical Fuzzy TOPSIS Method. J. Intell. Fuzzy Syst. 2019, 36, 337–352. [Google Scholar] [CrossRef]
  62. Senapati, T.; Yager, R.R. Fermatean Fuzzy Sets. J. Ambient. Intell. Humaniz. Comput. 2020, 11, 663–674. [Google Scholar] [CrossRef]
  63. Huang, B.; Miao, J.; Li, Q. A Vetoed Multi-Objective Grey Target Decision Model with Application in Supplier Choice. J. Grey Syst. 2022, 34, 15. [Google Scholar]
  64. Zhang, S.; Zhang, M. Mitigation of Bullwhip Effect in Closed-Loop Supply Chain Based on Fuzzy Robust Control Approach. Complexity 2020, 2020, 1085870. [Google Scholar] [CrossRef]
  65. Khosa, S. Re-Development, Recovery and Mitigation After the 2010 Catastrophic Floods: The Pakistani Experience. In Disaster and Development; Springer: Berlin/Heidelberg, Germany, 2014. [Google Scholar]
  66. Demastus, J.; Landrum, N.E. Organizational Sustainability Schemes Align with Weak Sustainability. Bus. Strategy Environ. 2024, 33, 707–725. [Google Scholar] [CrossRef]
  67. Arai, T. Rebuilding Pakistan in the Aftermath of the Floods: Disaster Relief as Conflict Prevention. J. Peacebuilding Dev. 2012, 7, 51–65. [Google Scholar] [CrossRef]
  68. Gul, M.; Ak, M.F. A Comparative Outline for Quantifying Risk Ratings in Occupational Health and Safety Risk Assessment. J. Clean. Prod. 2018, 196, 653–664. [Google Scholar] [CrossRef]
  69. Shah, A.A.; Ajiang, C.; Gong, Z. Reconnoitering School Children Vulnerability and Its Determinants: Evidence from Flood Disaster-Hit Rural Communities of Pakistan. Int. J. Disaster Risk Reduct. 2022, 70, 102735. [Google Scholar] [CrossRef]
Figure 1. The framework of the present study.
Figure 1. The framework of the present study.
Sustainability 16 10414 g001
Figure 2. The hierarchical structure of the proposed problem.
Figure 2. The hierarchical structure of the proposed problem.
Sustainability 16 10414 g002
Figure 3. Ranking of the main barriers.
Figure 3. Ranking of the main barriers.
Sustainability 16 10414 g003
Figure 4. Ranking of the sub-barriers.
Figure 4. Ranking of the sub-barriers.
Sustainability 16 10414 g004
Figure 5. Scatter graph for the FF-AHP and SF-AHP global weights.
Figure 5. Scatter graph for the FF-AHP and SF-AHP global weights.
Sustainability 16 10414 g005
Table 1. List of the selected RPBs for post-disaster recovery.
Table 1. List of the selected RPBs for post-disaster recovery.
Main BarriersSub-BarriersLabelDescriptionsReferences
Human resource barriers (HRBs)Shortage of skilled personnelHRB1Recovery programs often struggle due to a lack of skilled personnel[23]
Low level of educationHRB2Low education can prevent people from participating in decision-making and understanding complex rehabilitation concerns[13,48]
Gender-based discriminationHRB3Gender-based discrimination may prohibit women from getting the resources they need to reconstruct their homes and communities[11]
Training gapsHRB4Lack of training may also limit the workforce’s capacity to respond safely and efficiently to post-flood challenges[22]
Shortage of medical staffHRB5Shortages of doctors, nurses, and paramedics make it difficult to provide necessary healthcare during floods[49]
Financial resource barriers (FRBs)Low income of householdsFRB1Low household income greatly affects post-disaster recovery by limiting resources available for rebuilding efforts[13,50]
Loss of livelihoodsFRB2Loss of livelihoods reduces income and spending power, making it hard for sufferers to reconstruct[8]
Poor support from international organizationsFRB3Due to minimal international support, affected communities only depend on their limited financial resources[17]
UnemploymentFRB4Poor employment rates can make it hard for people to reconstruct their lives and communities[19,51]
Low revenue of the governmentFRB5Low government revenue limits financial aid to afflicted areas[49]
Late allocation of fundsFRB6Late funding restricts post-disaster rehabilitation, preventing communities from restoring their lives[19]
Infrastructure
resource barriers (IRBs)
Damage to residential housesIRB1Displaced populations may struggle to find safe and acceptable shelter due to residential house-damaged[28]
Damage to hospitals and medical centersIRB2Damage to medical and health services can prevent disaster victims from receiving urgent assistance[49]
Limited housing facilities for displaced peopleIRB3Lack of temporary or permanent homes for displaced populations can also be a problem[22]
Incompetence of contractorsIRB4Contractor incompetence can delay restoration and cause unsatisfactory repairs[22,49]
Damage to major infrastructure systemIRB5Damage to major infrastructure systems like highways, bridges, and utilities prevents people from accessing crucial services and transporting goods[19]
High cost of construction materialsIRB6Low-income communities may struggle to reconstruct due to the high cost of construction materials[22]
Technological resource barriers (TRBs)Lack of proper machineryTRB1Without heavy machinery, debris removal and infrastructure repair are difficult[23]
Limited access to ICTTRB2Due to limited ICT access, aid organizations, government agencies, and affected people may struggle to coordinate relief operations[13]
Limited use of modern technologiesTRB3Limited use and investment in modern technologies can slow rehabilitation[22,28]
Low investment in modern technologyTRB4Insufficient investment in modern technology limits recovery tools and data-driven decision-making[22]
Shortage of electricity and internet facilitiesTRB5Communication, data collection, and access to important services might be interrupted by low electricity and internet connections[13]
Policy and Governance
Barriers (PGBs)
Lack of appropriate disaster management policiesPGB1Lack of effective post-disaster policies and governance leads to delays, inefficiencies, and coordination challenges in recovery efforts[13,52]
Community disengagement in policy developmentPGB2Recovery policies that do not involve the impacted communities may not meet their needs[12,53]
Weak institutional capacityPGB3Insufficient institutional capacity may delay policy planning, implementation, and evaluation[54]
Political instabilityPGB4Political instability and corruption can cause resource mismanagement and transparency issues[55]
Weak cooperation among NGOs and governmental entitiesPGB5Poor coordination between government departments and NGOs could make the recovery process even more difficult[13,48]
Inadequate information management systemsPGB6Inadequate information management systems can misread data and prevent informed decision-making[56]
Table 2. FFN-based linguistic scale for pairwise comparison matrix.
Table 2. FFN-based linguistic scale for pairwise comparison matrix.
Linguistic VariablesLabelFFNScore Index (SI)
Extremely high importance EHI(0.970, 0.233)9
Very high importanceVHI(0.900, 0.307)7
High importanceHI(0.794, 0.083)5
Slightly high importance SHI(0.670, 0.091)3
Equal importance EI(0.465, 0.082)1
Slightly low importance SLI(0.322, 0.038)1/3
Low importanceLI(0.272, 0.050)1/5
Very low importance VLI(0.243, 0.040)1/7
Extremely low importanceELI(0.224, 0.050)1/9
Table 3. SFN-based linguistic scale for pairwise comparison matrix.
Table 3. SFN-based linguistic scale for pairwise comparison matrix.
Linguistic VariablesLabelSFNScore Index (SI)
Extremely high importance EHI(0.9, 0.1, 0.0)9
Very high importanceVHI(0.8, 02, 0.1)7
High importanceHI(0.7, 0.3, 0.2)5
Slightly high importance SHI(0.6, 0.4, 0.3)3
Equal importance EI(0.5, 0.4, 0.4)1
Slightly low importance SLI(0.4, 0.6, 0.3)1/3
Low importanceLI(0.3, 0.7, 0.2)1/5
Very low importance VLI(0.2, 0.8, 0.1)1/7
Extremely low importanceELI(0.1, 0.9, 0.0)1/9
Table 4. Group comparison matrix, FF-weights, and weights of the main barriers.
Table 4. Group comparison matrix, FF-weights, and weights of the main barriers.
BarriersHRBFRBIRBTRBPGBFF-WeightWeightRank
HRB0.4650.0820.4440.0810.4390.070.4250.0670.3270.050.4170.0690.1314
FRB0.4890.0950.4650.0820.6290.1270.5950.1170.6040.0830.5520.0990.3041
IRB0.4930.0790.3450.0550.4650.0820.5170.0810.4070.0880.4410.0760.1543
TRB0.510.0840.3640.0540.4090.0540.4650.0820.3180.0440.4070.0620.1225
PGB0.6620.1010.4190.060.5360.1190.6830.1320.4650.0820.5430.0950.2892
Table 5. Local and Global weights of RPBs using FF-AHP.
Table 5. Local and Global weights of RPBs using FF-AHP.
Main BarriersWeightSub-BarriersLocal WeightGlobal WeightRankMain BarriersWeightSub-BarriersLocal WeightGlobal WeightRank
HRBs0.131HRB10.1160.01525 IRB40.1120.01723
HRB20.3570.0477 IRB50.2440.03810
HRB30.2210.02916 IRB60.1150.01822
HRB40.1230.01624TRBs0.122TRB10.0950.01228
HRB50.1840.02419 TRB20.2930.03612
FRBs0.304FRB10.3030.0921 TRB30.3500.0439
FRB20.1210.03711 TRB40.1040.01326
FRB30.0870.02617 TRB50.1570.01921
FRB40.2260.0693PGBs0.289PGB10.3100.0902
FRB50.1650.0505 PGB20.1180.03413
FRB60.0970.03015 PGB30.1580.0468
IRBs0.154IRB10.3180.0496 PGB40.2170.0634
IRB20.1330.02120 PGB50.0870.02518
IRB30.0780.01227 PGB60.1110.03214
Table 6. Local and Global weights of RPBs using SF-AHP.
Table 6. Local and Global weights of RPBs using SF-AHP.
Main BarriersWeightSub-BarriersLocal WeightGlobal WeightRankMain BarriersWeightSub-BarriersLocal WeightGlobal WeightRank
HRBs0.191HRB10.1780.03124 IRB40.1880.03417
HRB20.2330.0406 IRB50.2150.0398
HRB30.2010.03516 IRB60.1920.03511
HRB40.1930.03320TRBs0.169TRB10.1620.02528
HRB50.1950.03319 TRB20.2300.03513
FRBs0.220FRB10.2420.0481 TRB30.2360.03610
FRB20.1760.03514 TRB40.1860.02826
FRB30.1660.03322 TRB50.1860.02827
FRB40.2260.0453PGBs0.216PGB10.2310.0452
FRB50.1890.0379 PGB20.1780.03418
FRB60.1760.03515 PGB30.2040.0407
IRBs0.204IRB10.2400.0444 PGB40.2200.0435
IRB20.1940.03512 PGB50.1670.03223
IRB30.1630.03025 PGB60.1720.03321
Note: The sub-barriers were ranked by their global weights to four decimal places, then rounded to three decimal places to identify equally prioritized barriers.
Disclaimer/Publisher’s Note: The statements, opinions and data contained in all publications are solely those of the individual author(s) and contributor(s) and not of MDPI and/or the editor(s). MDPI and/or the editor(s) disclaim responsibility for any injury to people or property resulting from any ideas, methods, instructions or products referred to in the content.

Share and Cite

MDPI and ACS Style

Khan, A.; Shah, A.A.; Alotaibi, B.A.; Khan, I. Prioritizing Resource and Policy Barriers to Post-Disaster Recovery in Pakistan: A Multi-Expert Fermatean Fuzzy AHP Analysis. Sustainability 2024, 16, 10414. https://doi.org/10.3390/su162310414

AMA Style

Khan A, Shah AA, Alotaibi BA, Khan I. Prioritizing Resource and Policy Barriers to Post-Disaster Recovery in Pakistan: A Multi-Expert Fermatean Fuzzy AHP Analysis. Sustainability. 2024; 16(23):10414. https://doi.org/10.3390/su162310414

Chicago/Turabian Style

Khan, Abid, Ashfaq Ahmad Shah, Bader Alhafi Alotaibi, and Inam Khan. 2024. "Prioritizing Resource and Policy Barriers to Post-Disaster Recovery in Pakistan: A Multi-Expert Fermatean Fuzzy AHP Analysis" Sustainability 16, no. 23: 10414. https://doi.org/10.3390/su162310414

APA Style

Khan, A., Shah, A. A., Alotaibi, B. A., & Khan, I. (2024). Prioritizing Resource and Policy Barriers to Post-Disaster Recovery in Pakistan: A Multi-Expert Fermatean Fuzzy AHP Analysis. Sustainability, 16(23), 10414. https://doi.org/10.3390/su162310414

Note that from the first issue of 2016, this journal uses article numbers instead of page numbers. See further details here.

Article Metrics

Back to TopTop