Abstract
Post-disaster reconstruction (PDR) is a complex and unpredictable process, especially concerning the construction sector, where understanding associated risks is increasingly vital. This study investigates and evaluates the present condition of post-disaster reconstruction risk (RoPDR) and discerns research trends and deficiencies in the domain via a systematic literature review (SLR) and bibliometric analysis. The Web of Science (WoS) was preferred for its extensive repository of pivotal research publications and its integrated analytical capabilities for producing representative data. This study performed a comprehensive bibliometric analysis of 204 peer-reviewed journal articles regarding the risks associated with post-disaster reconstruction from 1993 to 2024, utilizing the R statistical programming package RStudio Bibliometrix R version 4.3.1 to map the research landscape, identify literature gaps, and analyze rising trends. As a result of the analyses, the risks of post-disaster reconstruction were classified into four main clusters. Despite numerous studies exploring post-disaster reconstruction through diverse perspectives and methodologies, the associated risks of these projects remain inadequately analyzed. This inaugural bibliometric study in the realm of RoPDR utilizes novel techniques, such as the h-index, thematic mapping, and trend topic analysis, to attain a comprehensive understanding. Hence, the outcome of this study will aid scholars and practitioners in thoroughly comprehending the present condition and identifying prospective research directions.
1. Introduction
Disasters are events caused by natural processes or technological factors that risk human life, welfare, property, and the environment [1]. Disasters impact the built environment. The rising frequency and intensity of disasters and their damaging impacts necessitate implementing comprehensive strategies for post-disaster reconstruction. However, in addition to the detrimental effects of disasters, several difficulties encountered in the post-disaster reconstruction (PDR) process also harm this process. At this point, identifying the risks in the reconstruction process is critical for effective management and increased success. All construction stakeholders must fully understand risk factors and their sources to ensure a successful and sustainable recovery. Identifying the risks associated with post-disaster reconstructing (RoPDR) projects is tough. Comprehending these risks and identifying potential hazards is essential for enhancing the performance and resilience of building projects [2,3].
Prior research has highlighted the significance of strategic planning, community involvement, and adopting sustainable practices in PDR initiatives [4,5]. Critical success criteria, stakeholder perspectives, community engagement, and resource management increase the effectiveness of these activities [6,7,8]. Furthermore, using decision-making procedures in situations after a disaster is also crucial to improving sustainability. Hosseini et al. [9] highlighted a comprehensive decision-making framework that considers a range of environmental and social considerations to identify suitable post-disaster shelter sites. Moreover, establishing performance metrics to assess the effectiveness of temporary shelter solutions has played a vital role in standardizing and improving post-disaster sheltering techniques [10].
The distribution of research highlights different areas of interest in various national situations. In developed countries, governance and policy frameworks significantly influence the effectiveness of PDR initiatives [11,12]. Enhancing community resilience and capacity building in developing countries is crucial for effective post-disaster recovery [13]. Also, in developing countries, there is often a focus on overcoming economic and financial barriers, promoting community participation, and addressing housing and settlement issues [14].
Prior research on PDR predominantly emphasized quantitative or qualitative evaluations through methodologies including surveys, case studies, or semi-structured interviews [10,15,16]. Since none of these studies aimed to reveal the risks in post-disaster reconstruction with a holistic approach, they did not conduct bibliometric analyses. Their focus has primarily been on specific countries, yielding important insights but lacking a complete and comprehensive understanding of the RoPDR on a global scale. Scholars are also working on reviewing different scopes in the PDR domain [10,15,17,18,19]. These studies include cultural relevance, decision-making, disaster information management, and new building technologies in post-disaster temporary housing. Each research helps to reduce these hazards and improve temporary housing after disasters. However, a review study on the determination of RoPDR needs to be conducted holistically.
In contrast to previous studies, this study takes a different approach and uses a bibliometric review approach that combines multidisciplinary bibliometric and content analyses to investigate the RoPDR. This technique reduces the influence of personal opinions and biases sometimes present in traditional research based on reviews [20].
The goals of this research encompass an in-depth examination of the temporal and geographical distribution, journal profiles, citation trends, author contributions, keyword prominence, and co-citation networks within RoPDR studies. This study also examines the primary research themes present in the field. Finally, it identifies existing research gaps for future research directions. In addition, this study provides researchers working in the field with new data sources, methodologies, or theoretical frameworks based on results from previous studies.
The remainder of this study is organized as follows: Section 2 contains the literature review on RoPDR. Section 3 introduces the research methodology and questions, and Section 4 reports the metrological, keyword, and content analysis results, respectively. Section 5 discusses the study’s findings. Section 6 represents the study’s conclusion, including conceptual and managerial implications, limitations, and future research directions.
2. Current Research on RoPDR and Literature Deficiency
Numerous studies have examined post-disaster reconstruction, especially in the context of natural disasters, due to their extensive social and individual repercussions across diverse dimensions. Table 1 summarizes the specific subjects, methods, and countries they focused on in the former studies.
Table 1.
Summary of former studies on post-disaster reconstruction on specific subjects.
Post-disaster reconstruction carries various risks; however, studies in this domain are limited. Dabiri et al. [40] used the Fuzzy Delphi Method to assess temporary accommodation risks in Iran, identifying climate as the top concern. Watanabe et al. [41] studied health risks from mold in post-disaster homes in Japan, and Mohammadi et al. [42] assessed the reliability of temporary structures. While these studies highlight key risks, they have yet to be addressed holistically.
Table 1 shows that several subjects have been investigated in post-disaster reconstruction. While previous research has been valuable, it has predominantly concentrated on quantitative or qualitative approaches, utilizing questionnaires, case studies, and interviews. Review papers are receiving greater interest due to their capacity to provide a comprehensive understanding. To investigate the fundamentals of RoPDR research, researchers need to adopt various viewpoints and build upon current information. This approach effectively illustrates the academic scenery, aiding researchers in understanding the current position and potential future paths of RoPDR.
Pickering and Byrne [43] highlighted that conducting an inclusive literature review is a critical first protocol for scholars entering a novel field. Systematic literature reviews (SLRs) and bibliometric assessments are vital for orienting new studies. Grant and Booth [44] underlined the significance of carefully compiled summary data, which assist scholars in making accurate choices during their research efforts. Within this scope, a summary of review studies in this field is given in Table 2.
Table 2.
Summary of review studies on post-disaster reconstruction.
Table 2 lists systematic reviews concerning post-disaster reconstruction, highlighting their contributions. Most studies utilize comprehensive literature reviews [10,17,18] and systematic literature reviews [15,19] to synthesize existing knowledge and identify key risk factors. Additionally, several studies focus on the challenges and improvements in temporary housing [50,51], while others emphasize the role of decision-making [15] and disaster knowledge management [18] in enhancing housing resilience. Pezzica et al. [15] and Harriss et al. [51] also span extended periods to analyze historical patterns. All these studies reviewed the literature qualitatively within the post-disaster reconstruction framework and their subjects.
Scholars have increasingly adopted quantitative review approaches, including meta-analysis and bibliometric analysis, to boost prior qualitative evaluations in the field of study [52]. Only one study [16] conducted bibliometric analyses when the relevant literature in this domain was reviewed. Baarimah et al. [16] investigated BIM for post-disaster reconstruction using VOSviewer. Notably, quantitative review studies have yet to be conducted in the RoPDR, restricting access to complete knowledge within this field. Performing a thorough bibliometric study utilizing a combination of review methods is essential to fill in the existing deficiencies in research, especially in addressing the origins of RoPDR. This research diverges from prior studies in the following aspects:
- (1)
- It comprehensively contains post-disaster reconstruction risks, regardless of geographical limitations.
- (2)
- It enhances comprehension of the present state of scholarly research on RoPDR and gives significant perspectives on trends and knowledge mapping.
The unique contribution of this study lies in its being the first bibliometric analysis on RoPDR, providing a holistic, global perspective that previous research has lacked. Unlike earlier studies, which focused on specific countries and employed qualitative or quantitative methods, this research uses bibliometric and content analysis to reveal patterns and trends across the entire field objectively, reducing the subjectivity found in traditional reviews. Additionally, it offers a comprehensive examination of temporal trends, geographical distributions, key contributions, and thematic evolution, identifying significant research gaps and proposing future research directions, thus advancing the RoPDR literature with new insights and methodologies.
3. Research Methodology
This study aims to unveil the RoPDR with a comprehensive and holistic approach using bibliometric analyses. The following are the research questions that fall within this broad objective:
RQ1: What patterns are observed in the yearly spread of RoPDR documents and citations, and how do these patterns enhance the field of RoPDR?
RQ2: Which nations are the leading contributors to research on RoPDR?
RQ3: Which academic journals and scholars make substantial contributions to the study of RoPDR?
RQ4: What are the most commonly occurring keywords in RoPDR publications?
RQ5: What is the relationship among the key terms?
RQ6: What temporal trends can be identified by analyzing keywords in RoPDR across different periods?
RQ7: What are the prevailing themes and patterns identified in the literature regarding RoPDR?
RQ8: What are the risks associated with post-disaster reconstruction?
Responding to RQ1 helps us to investigate the temporal patterns of RoPDR literature. It assists in understanding the evolution of interest and scholarly focus in this field, offering insights into how knowledge in RoPDR has developed over time. Understanding which countries lead in RoPDR research highlights geographical trends and global collaboration in addressing post-disaster challenges. This can also reveal disparities in research focus between more developed and less developed nations by answering RQ2. Identifying key journals and scholars helps map the influential voices in RoPDR, offering insight into where impactful discussions are being published and which researchers are driving the field forward. This is crucial for understanding the scholarly landscape and recognizing authority within the discipline within RQ3. Countering RQ4 aids in analyzing recurring keywords and uncovers the central themes and areas of focus within the RoPDR literature, offering a snapshot of the field’s current research priorities. This helps outline the scope of the literature and focuses future research efforts. Examining the relationships between keywords provides insights into how different concepts and topics in RoPDR are interconnected regarding RQ5. Tracking how keywords change over time identifies shifts in research focus and emerging topics in RoPDR. This is critical for understanding how new challenges, risks, or approaches in reconstruction gain prominence in response to evolving global contexts regarding RQ6. Identifying prevailing themes offers a comprehensive understanding of the dominant discussions and theoretical frameworks in RoPDR. This synthesis helps consolidate existing knowledge within RQ7. Finally, the core objective of the study is to explore the risks of post-disaster reconstruction. Understanding these risks is essential for both theoretical contributions and practical applications in policymaking and reconstruction efforts. RQ8 ties directly to the study’s overall aim.
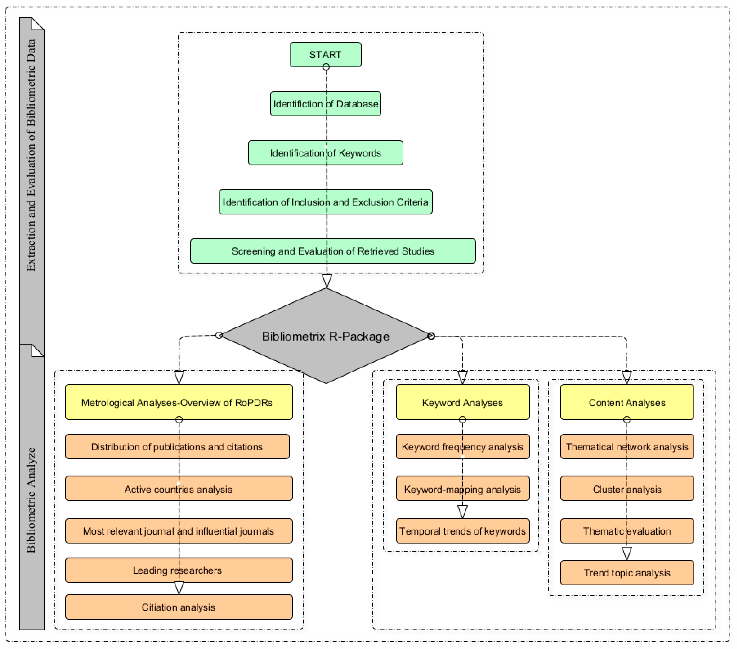
Bibliometric analysis was utilized to meet the goals and address the research questions through a systematic, transparent, and reproducible approach [50]. Figure 1 illustrates the analytical approach employed in this study.
Figure 1.
Framework of methodology.
Several analyses were conducted using the methodology framework (Figure 1). Table 3 presents the nomenclature of the terms used in the analyses.
Table 3.
The nomenclature table of terms and abbreviations.
3.1. Selection of Database and Keywords
The first step in this bibliometric research is to choose a database that will provide high-quality data for analysis. This paper utilizes the WoS database for data collection in alignment with numerous prior bibliometric investigations [52,53,54,55]. The WoS is the foremost resource for bibliometric analysis, owing to its rigorous global indexing of the most impactful literature [56]. Moreover, WoS utilizes sophisticated citation-matching algorithms that outperform Scopus [57], reinforcing its suitability as the primary data source for this study [20].
The subsequent stage is the extraction and filtration of data from the selected database. The SLR protocol was followed for the obtained studies, as shown in Figure 2. Establishing inclusion and exclusion criteria is essential in SLR for filtering retrieved research papers and retaining only relevant ones [58]. The search string utilized in the WoS Core Collection database is as follows: ALL FIELDS = “post-disaster temp* hous*” OR “post-disaster temp* hous*” OR “post-earthquake temp* hous*” OR “post-earthquake temp* hous*” OR “post-disaster reconst*” OR “post-disaster reconst*” AND “risk” NOT “infrastructure” NOT “highway” NOT “road” NOT “tsunami” NOT “hurricane” NOT “thermal”. The character “*” specifies a wildcard search to identify more relevant term variations. To refine the search criteria, the term “NOT” was used to exclude specific keywords, ensuring the exclusion of irrelevant studies. This search was conducted in May 2024, resulting in 594 articles. Conference papers, books, and book chapters were excluded due to widespread criticism regarding their insufficient peer review process [52]. To acquire relevant papers, explicit inclusion and exclusion criteria were established to effectively filter the collected research and retain only the pertinent studies. Therefore, particular standards were developed to assess the literature. The inclusion criteria were as follows: (1) studies explicitly focusing on risks in post-disaster reconstruction; (2) research published in peer-reviewed journals; and (3) research indexed in SCI-E, SSCI, and AHCI. This selective approach to academic journals is strategic, as these articles generally maintain elevated quality requirements [52].
Figure 2.
Data gathering process.
The exclusion criteria included (1) studies conducted in foreign languages other than English and (2) studies that lacked accessible full-text resources. Following the application of these requirements, 107 articles have been chosen. When studies in a language other than English and articles not indexed in the specified indexes were excluded, 412 studies were obtained.
The authors reviewed all the papers’ abstracts, introductions, and conclusions to confirm their relevance. Out of the 412 articles, 208 were found to be unrelated to the scope of the study. Consequently, 204 articles were selected for further evaluation (Figure 2).
3.2. Assessment of the Acquired Research
The concluding phase consisted of evaluating the gathered data. These articles were exported as tab-delimited files and used for bibliometric analysis. The 204 carefully chosen articles were thoroughly examined using R programming. Various article attributes, such as “author”, “document type”, “journal”, “language”, and “number of cited documents”, were evaluated, with complete data records obtained for the majority. Minor discrepancies were observed in the abstract, cited reference (less than 1%), and DOI (less than 5%). An 18.63% data discrepancy in more terms was identified due to author errors (Table 4).
Table 4.
The accuracy of bibliographic metadata imported into the RStudio.
3.3. RStudio Bibliometrix
The next stage entailed performing a bibliometric analysis through quantitative techniques utilizing the RStudio Bibliometrix, an instrument to develop an extensive representation of the research domain. While various software are available for bibliometric analysis [59], these tools often involve complex procedures that can be challenging for researchers [60]. Conversely, the RStudio Bibliometrix tool, widely used in systematic literature reviews (SLRs), utilizes extensively R-coded software [60,61]. This tool offers three levels of analysis—source, author, and document—and presents three unique methods to evaluate the knowledge structure within the examined literature: conceptual, intellectual, and social. Furthermore, it provides enhanced flexibility and integrates graphical elements from various bibliometric applications. Employing quantitative analyses in RStudio Bibliometrix facilitates a deeper insight into research trends and the scientific literature.
The RStudio Bibliometrix tool was used in this study for several essential objectives: (1) identifying the principal inclusion materials for articles in pertinent domains; (2) ascertaining the most-cited scholars in these particular topics; (3) analyzing the keywords used by authors to classify article information; and (4) clustering keywords to uncover the core framework within the literature. The methodology employs quantitative methods, establishing a solid basis for addressing the analysis’s questions and enhancing the awareness of the RoPDR. The combined strategy guides the analysis, outcomes, findings, and suggestions, ensuring unity with the general investigation structure.
4. Findings
4.1. Metrological Analysis—Overview of RoPDR Research
The initial stage of the bibliometric study was metrological analysis, which provides an overview of the RoPDR domain.
4.1.1. Publication and Citation Distributions
RStudio Bibliometrix has provided knowledge on the annual distribution of articles and corresponding citations. This analysis encompassed parameters like annual average citations, publishing totals, and total citation figures, illustrated in Figure 3.
Figure 3.
Distribution of RoPDR publication citations.
Figure 3 demonstrates a steady upward trajectory in publications about RoPDR from 1993 to 2024, characterized by a yearly increase of 5.33%, despite some variations.
Notably, noticeable gaps existed between 1993–1998 and 2007, when only one research was conducted. The lack of relevant research during this period may be due to many variables, including insufficient planning for strategy, the intricate nature of recovery initiatives, and funding challenges. One possible reason is governments’ and non-governmental organizations’ widespread reliance on ad hoc tactical planning rather than pre-disaster strategic planning in the chaotic post-disaster environment. This lack of strategic planning may have hindered the initiation and execution of comprehensive research studies during those years. Another plausible explanation could be related to publication patterns within the academic community. During certain periods, research output may have been influenced by broader academic trends, such as shifts in disciplinary focus, variations in funding for disaster-related studies, or publication delays due to the complex nature of conducting research in post-disaster settings. These factors may have contributed to the observed gaps in the literature.
Moreover, the complexity of post-disaster recovery programs, especially in large metropolitan areas, may have posed challenges in addressing the wide range of housing needs that emerge after a major disaster. This complexity could have deterred researchers from undertaking in-depth studies on the risks associated with post-disaster reconstruction during specified periods. Additionally, the availability of funding sources for post-disaster reconstruction, particularly in developing countries with low tax ratios and ongoing fiscal pressures, influenced the limited number of studies on this topic.
The trend of increase peaked in 2022, indicating the highest volume of publications on RoPDR. This reflects growing curiosity and prevalence in the subject. The increase in scholarly endeavors in 2022 could be linked to increasing recognition of the need for safer reconstruction practices, a deeper understanding of well-being determinants, a shift towards promoting development in reconstruction efforts, and a focus on critical success factors in community-based projects. Broader publication patterns could also influence this peak, as recent research may still be undergoing the review process. As a result, the 2022 surge may partly reflect the timing of publications catching up with research conducted in prior years but be delayed in reaching publication.
An analysis of the total citation pattern throughout the years demonstrated a consistent and gradual increase, signifying the rising prominence of RoPDR as a topic. In contrast, the biennial median of references exhibited fluctuations, with yearly variances noted.
4.1.2. Active Countries Analysis
The data analysis showed that 33 countries actively contributed to research on RoPDR. Figure 4 visually represents the top 20 countries based on their publication counts.
Figure 4.
Total number of articles, SCP, and MCP by the most active 20 countries.
Figure 4 displays data regarding the quantity of articles, single-country publishing (SCP), and multi-country publications (MCP). As represented in Figure 4, China led with a significantly higher number of publications than other countries, with 33 papers. Of them, 22 are single-country publications, and 11 are collaborations between many countries. The improved scholarly output in China is due to the country’s robust dedication to pursuing recovery after disaster initiatives, impacting private-sector economic growth. China has developed a structured research framework and a bottom-up strategy for catastrophe observing and ahead-of-time warning, facilitating its engagement in after-disaster research studies [62]. India, Turkey, Brazil, and Chile significantly lacked collaborative efforts. According to the MCP to SCP ratio, Iran was the most collaborative country proportionately.
4.1.3. Most Relevant and Influential Journals
Papers concerning RoPDR appear in various academic journals. The dataset, consisting of 204 articles on RoPDR published between 1993 and 2024, includes contributions from 79 unique journals. Quantifying the articles focusing on RoPDR helps identify the most influential journals in this field. Figure 5 presents the highest-ranked journals with the most significant release outcomes related to RoPDR.
Figure 5.
The top 10 most relevant and influential sources publishing RoPDR papers.
Figure 5 illustrates that many publications serve as pivotal centers for examining RoPDR. The International Journal of Disaster Risk Reduction, Sustainability, Disasters, Natural Hazards, and Disaster Prevention and Management were notable contributor journals to research RoPDR.
These five publications have regularly approved manuscripts covering many issues pertinent to RoPDR, including hazard assessments, methods for reducing risks, sustainable recovery techniques, and policy effects. These topics are crucial for understanding and improving post-disaster scenarios. Thematic correlations are intricately linked to RoPDR, significantly correlating with the elevated accepted rate of research publications in these prestigious journals. Moreover, Sustainability, Natural Hazards, International Journal of Disaster Risk Reduction, Disasters, Disaster Prevention and Management are the most influential sources with the highest h-index value.
4.1.4. Leading Researchers
An exhaustive study of author information within the assembled dataset has discovered researchers in the discipline. Table 5 ranks the top 10 leading researchers who have made significant contributions to RoPDR articles, respectively, based on critical indicators such as h-index, total citations (TC), number of publications (NPs), and the year of their first contribution to the field of post-disaster reconstruction risks (PY-start).
Table 5.
Top ten leading researchers in the field of RoPDR.
As shown in Table 5, Pons O. is the most prominent academic in the domain of RoPDRs, as evidenced by his greatest h-index and TC. Regarding the h-index, he is succeeded by De La Fuente A., Amın Hosseini SM., Wilkinson S., Lizarralde G., and Fayazi M.
Figure 6 illustrates the academic contributions of authors as they have evolved throughout 2006–2024. The size of the circles in the graphic is directly proportionate to the scale of their production, increasing in size by the NP each year. Large bubbles in specific years indicate peak periods of high productivity and citation impact for these authors. In particular, Pons O. reached the highest TC/Y ratio in 2016 (23.5), followed by De La Fuente A. (22.25) and Amin Hosseini SM. (22). The data suggest that the study conducted during this period had an additional substantial influence compared to that of other scholars.
Figure 6.
Productivity patterns of the top 10 researchers in the RoPDR domain over time.
4.1.5. Citation Analysis
Citation analysis is conducted to uncover and investigate the most frequently cited publications and their relationships in the field of RoPDRs. It is a widely used method to investigate a research topic’s intellectual structure. Table 6 lists the top ten most cited publications in the field of RoPDRs and their local citations (LCs) in descending order by the number of global citations (GCs). The frequency with which others reference a paper in the dataset of 204 publications is termed LC and serves as a measure to assess the influence of these papers in the RoPDRs research domain. The WoS core collection database circles around an article based on its GC or the number of times it receives citations.
Table 6.
Top 10 cited papers on the RoPDRs research field.
Hosseini et al. [69] have received the most LC (70), and Bolin and Stanford [63] have the most GC (164); both are much higher than the other records. Despite Bolin’s relatively low LC/GC ratio, his high global citation count suggests that he has a significant international impact. The higher number of local citations indicates Amin Hoseini SM’s local importance in sustainable construction practices. Local Citations/Global Citations (LC/GC) metrics have been used to eliminate the impact of the publication year. A high LC/GC ratio indicates that the article has significantly impacted its local academic community or geographical region. Researchers and stakeholders can use this ratio to identify articles that have been key in shaping discussions and advancing knowledge within specific local contexts.
4.2. Keyword Analyses
Keyword analysis was conducted through keyword frequency analysis, keyword mapping, and examining temporal trends.
4.2.1. Keyword Frequency Analysis
This study conducted a thorough bibliometric analysis using a set of 419 keywords derived from 204 articles. Particular terms had equivalent or comparable implications, possibly resulting in errors. In contrast to other bibliometric tools, the R-tool can aggregate these keywords and mitigate possible issues by categorizing comparable phrases under principal representatives, as seen in Table 7, thus improving the precision of keyword analysis.
Table 7.
Synonymous words.
Figure 7 displays the most used keywords and their corresponding frequencies in the RoPDRs domain. Figure 7 links each keyword to data points in the form of blue circles, with numerical values indicating the frequency of occurrence. The most frequently occurring keywords in the dataset are “disaster”, “reconstruction”, “recovery”, and “earthquake”. This suggests that the dataset focuses on catastrophe management, disaster recovery efforts, and other related issues.
Figure 7.
Frequently used words in the field of RoPDRs.
4.2.2. Keyword-Mapping Analysis
Researchers typically choose keywords for an article, whereas indexers establish keyword-plus terms to reflect the article’s content more accurately. This study utilized data from keyword-plus terms in the keyword-mapping analysis, differing from the approach taken in prior review studies. The Walktrap algorithm [70] is recognized for its efficacy in identifying term communities and constructs a pair-wise system to visualize keyword mapping. This method explores the structure of a specific word, generates nodes, classifies them, and groups similar nodes within an identical group [70]. Figure 8 depicts a network of keywords, with links representing their interactions. The nodes’ dimensions and the lines’ width indicate the importance and frequency of connections, respectively.
Figure 8.
Keyword network analysis.
The most prominent words in Figure 8 are “disaster, reconstruction, resilience, risk, and management”. Other significant words are “framework, design, lessons, participation, policy, model, community resilience, climate change, health, and vulnerability”.
Cloud-based tools have been recognized as efficient resources for disaster risk management [71,72]. Figure 9’s word cloud analysis offers a comprehensive overview of the essential concepts inside the field’s context and their interrelations. The main themes of this study are “disaster”, “reconstruction”, and “resilience”. The other vital factors are “recovery”, “earthquake”, “risk”, and “management”. Pre-disaster vulnerabilities, disaster effects, post-impact responses, and post-disaster situations influence recovery [73]. An essential aspect of successful post-disaster recovery activities is comprehending the causative elements contributing to community recovery and the mobilization mechanisms required for rebuilding [74].
Figure 9.
Word cloud analysis of RoPDRs.
4.2.3. Temporal Trends of Keywords
Keyword trends from the past two decades were analyzed to better understand how subjects have evolved over different periods. Figure 10 shows the total number of uses of various keywords from 2007 to 2024. It also presents the variation in keyword usage frequency over time, providing significant knowledge of the shifting trends. The main terms identified in the analysis were “reconstruction”, “recovery”, “earthquake”, “resilience”, and “disasters”.
Figure 10.
Total frequency based on keywords.
Figure 10 indicates that preliminary research in this research field mainly concentrated on the word “recovery” in 2007. In subsequent years, especially in 2013, studies focused on “reconstruction” and “earthquake”. One significant reason for this shift could be the recognition that post-disaster recovery is a multifaceted process that involves rebuilding physical infrastructure and addressing social, economic, and environmental aspects [75]. Research indicates that hasty or simplistic rebuilding attempts may introduce additional hazards and obstacles, highlighting the need for a more thorough approach to recovery [76]. As research advanced in this domain, various other parameters were explored. The term “resilience” in 2016 indicated the broadening range of investigation. Resilience, within the framework of disasters, refers to enhancing systems’ capacities to anticipate, take in, recuperate from events, and modify effectively in light of potential difficulties, thereby increasing their security [77]. This broader understanding of resilience emphasizes recovering from disasters and preparing for and adapting to future risks. Resilience constitutes a continuous learning process for individuals, families, communities, and society to enhance preparedness, response, and recovery from disaster events [75]. This shift towards resilience reflects a proactive and forward-thinking approach to post-disaster reconstruction, emphasizing the importance of continuous learning and adaptation to build more resilient communities. Moreover, the extended duration of the research and publication process can lead to a concentration of topics related to recent disasters. This highlights the need to recognize that, although post-disaster research may seem to capture long-term trends, the timing of publications may coincide with particular events that prompt heightened academic attention.
4.3. Content Analyses
4.3.1. Thematic Network Analysis
Thematic Network Analysis (TNA) is a qualitative research method employed to discern, examine, and depict recurring patterns within qualitative data. This approach facilitates organizing and depicting topics in a network structure, enhancing comprehension of the intricate interconnections among various subjects. Furthermore, TNA includes projecting the keywords from the dataset onto a two-dimensional framework to create a categorization [78].
Figure 11 is a strategic diagram widely used in TNA to visually represent and analyze the connections between topics based on their level of density and importance [59,79]. Four quadrants divide the strategic diagram: niche themes (top left), motor themes (top right), emerging or declining themes (bottom left), and basic themes (bottom right) [59,79].
Figure 11.
Thematic mapping.
The “Motor” themes (Quadrant I) are crucial and significantly impact other topics. Topics such as “impact assessments”, “emergency”, and “disaster recovery” are extensively developed and central, indicating that they are fundamental to the work and have a significant impact on other topics. Furthermore, the location of this cluster implies the importance of these notions, while a more comprehensive investigation of these subjects is required (Figure 11).
Despite their significant development, “Niche” themes (Quadrant II) may lack context or significance. In particular, the analysis shows that “communities affected by the 2008 Wenchuan earthquake” and “uncertainty valuation” are topics that have solid relationships but could lack substantial impact on the study.
“Emerging/declining” themes (Quadrant III) may be themes with limited progress, newly emerging, not fully formed, or declining importance. Optimization, quality, ground motion, and migration appear less developed and less critical, suggesting that they occur infrequently and require a qualitative analysis.
Themes classified as “Basic” (Quadrant IV) are considered essential but have not been thoroughly investigated. Analyzing the data, the themes “framework”, “social resilience”, “vulnerability”, and “risk management” are essential but still not sufficiently developed. Therefore, these fundamental concepts require further clarification.
4.3.2. Cluster Analysis
A cluster analysis was conducted to present the appearance of distinct clusters throughout this dataset. This cluster analysis thoroughly summarizes the main disaster-related terminology topics in construction management. The K-means clustering approach was conducted, incorporating an association evaluation of the co-citation matrix. To identify the most appropriate number of clusters, k = 3, 4, and 5 were tested. At k = 5, only two elements (recycle and reuse) were present in the cluster shown in Figure 12a. However, this situation must be more critical to form a unique cluster, as stated by Raza [80]. Therefore, in this research, using the k-means clustering technique with a value of k = 4 resulted in well-defined and significant clusters (Figure 12b).
Figure 12.
(a) Cluster analysis k = 5; (b) cluster analysis k = 4.
Cluster 1, represented in red, is defined as “Complexity of Adaptation and Resilience Systems in Post-Disaster Reconstruction”, Cluster 2, in blue color, is named “Integrated Governance and Policy Challenges in Post Disaster Recovery”, and Cluster 3 is defined as “Sustainability and Performance Risks in Residential Building Reconstruction”. Cluster 4, in green, is named “Social Vulnerability and Community Participation in Sustainable Reconstruction Projects during post-disaster”.
4.3.3. Thematic Evaluation
This research involves presenting the results of the analyses of the articles in the database using three area graphs. Sankey diagrams (Figure 13) defined movement within various networks and processes [52]. These graphics elucidate the domain’s methods and the topic’s progress throughout time. This analysis also includes theme evaluation, which assesses whether the core ideas in the discipline have undergone any changes over time. The evaluation process facilitates understanding the development and coherence of core ideas [81].
Figure 13.
Thematic evaluation of research on RoPDR (1993–2024) using Sankey diagrams.
Figure 13 shows the thematic assessment analysis in 1993–2017, 2018–2021, and 2022–2024. It provides an overview of the RoPDR theme’s evolution over time.
RoPDR-related research began in the early 1990s. The initiation of research on RoPDR in 1993 was driven by recognizing the importance of community involvement, the need for long-term resource planning, the complexity of stakeholder engagement, the pursuit of sustainable development outcomes, and the challenges associated with resource management in post-disaster scenarios. From 1993 to 2017, RoPDR-related research primarily concentrated on exploring themes “resilience”, “community participation”, and “emergency response in disaster management”. Figure 13 significantly emphasizes emergency response and recovery operations during disasters, focusing on resilience and community engagement from 1993 to 2017. Regional resilience to hazards denotes a community’s ability to mitigate risks, manage the repercussions of disasters, and execute recovery initiatives while reducing societal disruptions. This concept has been a prominent focus. Paton and Johnston [82] and Arbon et al. [83] underlined the need to assess and build the resilience of local communities to effectively manage, withstand, and bounce back from disasters.
From 2018 to 2021, we witnessed a shift towards more structured disaster management and governance, emphasizing policy development, organized responses, collaborative approaches, and community engagement to enhance resilience and improve disaster risk reduction efforts. During this period, the Sendai Framework for Disaster Risk Reduction 2015–2030 significantly shaped disaster risk governance by emphasizing an inclusive approach to development and recovery [84]. Ludin and Arbon [85] proposed strategies to enhance community disaster resilience, focusing on improving communication, cross-community cooperation, and aligning community disaster management with international best practices while adapting them to local contexts.
Between 2022 and 2024, there has been a notable trend towards incorporating the concepts of sustainable management and long-term resilience into disaster planning and mitigation efforts. This shift underlines the need to adopt a comprehensive disaster management strategy encompassing immediate actions, long-term sustainability, and resilience. These strategies aim to protect human lives, livelihoods, and ecosystems from future disasters [86]. Disaster mitigation techniques aim to mitigate the consequences of natural and social disasters by minimizing risks and improving capabilities against future disasters [87]. The period from 2022 to 2024 marks a significant shift towards a comprehensive and sustainable approach to disaster management. This approach combines knowledge and frameworks to promote long-term resilience and sustainable mitigation. This shift emphasizes the importance of holistic methods that address immediate responses, long-term viability, community adaptability, and effective disaster prevention.
In summary, this thematic evaluation analysis highlights the evolving nature of disaster management and resilience strategies, reflecting a shift from reactive recovery efforts to proactive, strategic, and sustainable approaches.
4.4. Trend Topic Analysis
Trend topic analysis is a method of analyzing publications to determine the prevalence of central themes in specific years. The diameter of the shapes is identical to the percentage of a term’s occurrence in papers. Figure 14 illustrates that current research on RoPDR has shown significant trends across several domains. These include “construction”, “resettlement”, “behavior”, “earthquake”, “resilience”, “design”, “reconstruction”, “recovery”, “risk”, “disaster”, “community resilience”, “impacts”, “participation”, “climate change”, “reuse”, “recycle”, and “residential buildings”.
Figure 14.
Trend topics in RoPDRs.
Figure 14 shows that “disaster” and “earthquake” are the most frequently used themes since 2017. The rising frequency of catastrophic events since 2017 accounts for this phenomenon [88]. Furthermore, researchers have focused on “recovery” due to the critical stage it represents in the disaster management cycle. This emphasis on recovery reflects a shift towards more comprehensive disaster management approaches prioritizing response, preparedness, and recovery phases, which is crucial for achieving sustainable post-disaster outcomes [73]. Since 2018, there has been a growing interest in the word “reconstruction”. The increasing acceptance of “reconstruction” since 2018 may be primarily attributed to the influence of significant catastrophic events and the subsequent rehabilitation initiatives undertaken after these occurrences [89]. The term “resilience” has been the most frequently used since 2015 and will likely continue to be the center of attention among researchers [88]. Additionally, researchers have been using the term “risk” since 2019 and are still interested in it [90].
5. Discussion
The study relies on a comprehensive, reliable, and superior dataset of 204 research papers on the origins of RoPDRs. The papers were published between 1993 and 2024 and were acquired from the WoS database. This study on post-disaster reconstruction risks was approached from various perspectives, employing quantitative methods to analyze the yearly dissemination of published papers, identify influential countries and leading researchers, highlight vital journals in the field, and perform keyword analyses and thematic and trend topic analyses.
- (1)
- The extensive history of research on RoPDRs culminated in 2022, marking the peak of publication activity in this area. This signifies an increasing fascination with and widespread appeal for the subject. The rise in research activities in 2022 may be ascribed to an increasing recognition of the need for safer rebuilding procedures, a more profound comprehension of the factors that determine well-being, a shift towards promoting development in reconstruction efforts, and a focus on crucial factors for success in community-based projects (Figure 3).
- (2)
- An analysis of the economies exerting the most significant influence in this area indicated that China had the highest number of publications, totaling 33 papers, exceeding the other countries (Figure 4). The rise in research production in China may be ascribed to the Chinese government’s unwavering dedication to investing in post-disaster recovery efforts, which has consequences for economic activity in the private sector [62]. China has implemented a well-organized academic research system and a hierarchical policy framework for disaster monitoring and early warning. This has enabled China to engage actively in post-disaster studies [69]. India, Turkey, Brazil, and Chile needed joint initiatives. Iran has the highest level of collaboration relative to its size, as measured by the MCP to SCP ratio.
- (3)
- This study identified the International Journal of Disaster Risk Reduction, Sustainability, Disasters, Natural Hazards, and Disaster Prevention and Management as the most prominent journals on RoPDRs (Figure 5).
- (4)
- Pons O. was identified as the most prominent researcher regarding h-index performance, followed by De La Fuente A. and Amin Hosseini SM. (Figure 6).
- (5)
- A distinguishing feature of this research, which sets it apart from past bibliometric studies, is keyword-plus analysis. Researchers usually provide keywords, while indexers add pluses to improve understanding of the text’s concept, subject matter, and substance. For this analysis, keyword pluses were used as the main focus of the research for the article contents. The dataset has a high frequency of terms such as “disaster”, “reconstruction”, “recovery”, and “earthquake”. These indications imply that the dataset probably concentrates on the management of catastrophes, attempts to recover from disasters, and other associated matters (Figure 7).Many techniques were used to gain a more comprehensive understanding of the RoPDR domain and highlight the fundamental semantic themes present in textual data. The methods used encompassed theoretical framework visualization, relationship structures utilizing spatial information, and the implementation of Sankey diagrams.
- (6)
- Thematic mapping and evaluations were performed to improve the reliability of this investigation and provide perspectives for future studies. Figure 10 depicts the thematic mapping procedure, indicating that the most significant study fields inside the topic are the new areas of “impact assessments”, “emergency”, and “disaster recovery” under the overarching “Motor” theme. These topics are extensively developed and central, indicating that they are fundamental to the field and significantly impact other issues. The location of this cluster underscores the importance of these notions, highlighting the need for a more comprehensive investigation of these subjects. Additionally, the concepts of “communities affected by the 2008 Wenchuan earthquake” and “uncertainty valuation” are topics with solid relationships to the core themes but may not yet be significantly influential in the broader scope of research.
- (7)
- An examination focused on a single keyword may not provide a thorough and all-encompassing dataset. Therefore, this research used the k-means clustering technique. Employing this approach sets our research apart from prior constrained bibliometric studies. Unlike prior research, this study generated conceptual clusters using the k-means algorithm on the keyword-plus network. Figure 12 displays the results of many efforts to ascertain the ideal number of clusters, concluding that five is the most appropriate. After a comprehensive analysis of the terms inside each cluster, we categorized four clusters into the following classifications: (i) Complexity of Adaptation and Resilience Systems in Post-Disaster Reconstruction, (ii) Integrated Governance and Policy Challenges in Post Disaster Recovery, (iii) Sustainability and Performance Risks in Housing Reconstruction (iv) Social Vulnerability and Community Participation in Sustainable Reconstruction Projects during post-disaster.
- Complexity of Adaptation and Resilience Systems in Post-Disaster Reconstruction: The complexity of adaptation and resilience systems in post-disaster reconstruction involves a multifaceted approach that integrates various principles and frameworks to ensure sustainable recovery and reconstruction efforts. Concepts such as “Building Back Better” (BBB) and resilience play a crucial role in post-disaster recovery [66,91]. Resilience, in this context, refers to the ability of a social system to anticipate, adapt to, and recover from changes or disturbances, such as disaster events, by leveraging inherent strengths and characteristics [92,93]. The BBB approach emphasizes a holistic strategy to address a wide range of issues and regenerate affected communities resiliently for the future [94]. Preparedness measures, building skills, and involvement by the community are emphasized as critical elements necessary for all phases of post-disaster rehabilitation [95].
- The connection mechanisms among various parts of the sociological environment are essential for fostering the establishment of resilient communities in impoverished regions. The involvement of local stakeholders, decision-makers, and managers is vital during the reconstruction phase to adapt strategies and programs that support communities in crisis [96]. Furthermore, successfully implementing post-disaster reconstruction projects requires sufficient funding, high-quality technical assistance, and physical resources [97].
- Integrated Governance and Policy Challenges in Post-Disaster Recovery: Integrated governance and policy challenges in post-disaster recovery encompass a range of complexities that require a coordinated and strategic approach to address. The aftermath of disasters often reveals the inadequacies of pre-existing legislation and governmental systems in effectively managing post-disaster situations, particularly after large-scale disasters [98]. Inappropriate legislative frameworks and governance structures can significantly impede the progress of recovery efforts [98]. The restructuring of governance mechanisms is often observed post-disaster, leading to an “interministerial decompartmentalization” aimed at adapting regulations and administrative procedures to the unique features of the reconstruction period [94]. Effective governance in post-disaster recovery involves managing complex environments through integrated systems that consider governance mechanisms, innovations, reconstruction approaches, resource management, and stakeholder engagement [99]. The pivotal roles of governance and stakeholder management are crucial in creating an integrated, resilient system that can navigate the challenges of reconstruction and recovery [99].
- Resilience in post-disaster recovery underscores the capacity to prepare, plan, take in, recuperate from, and cope with unexpected occurrences, thereby emphasizing the critical role of governance in fostering durability [100]. Governance platforms are critical in strengthening post-disaster recovery efforts toward disaster resilience by coordinating resources and formulating coordinated policies among diverse stakeholders with varying missions and goals [100]. Integrating sustainability concepts intentionally from the first recovery phases is crucial for enhancing resilience and reducing susceptibility to potential disasters [96]. The management of post-disaster housing reconstruction presents unique challenges but also offers opportunities to invest in and develop a more resilient built environment [101].
- Sustainability and Performance Risks in Housing Reconstruction: Sustainability and performance risks in post-disaster housing reconstruction projects are critical considerations that can significantly impact the effectiveness and long-term success of recovery efforts. The lack of local workforce across all phases of post-disaster home rebuilding is a significant problem, impeding the management and sustainability of reconstruction initiatives [101]. Inadequate resourcing, delays, and poorly funded reconstruction efforts can exacerbate these challenges, emphasizing the need for comprehensive planning and resource allocation [5]. Identifying critical metrics for structural durability in following a disaster housing recovery is vital to enable comprehensive and sustainable rebuilding initiatives. Comprehending the dynamic interplay of these variables within the framework of society and the environment is essential for attaining long-term sustainability in home rebuilding initiatives [96,102]. Inadequate governmental incentives for environmentally conscious housing, insufficient enforcement of sustainability measures, and a lack of knowledge on sustainable building technology are significant obstacles to providing environmentally conscious housing, highlighting the need to tackle these issues. Promoting and sustaining safe building practices for resilient housing face significant barriers, leading to new risks that compound people’s vulnerability to future disasters [103]. Safeguarding individuals from disaster risks through adequate and resilient housing is imperative to ensure community health and well-being [104]. Challenges like inadequate governmental incentives, lack of environmental implementation, and insufficient knowledge of sustainable construction technology are significant obstacles to providing environmentally conscious housing [105].
- Social Vulnerability and Community Participation in Sustainable Reconstruction Projects during Post-disaster: Social vulnerability and community participation in sustainable reconstruction projects during post-disaster scenarios present various risks that can impact the effectiveness and long-term success [106]. Inadequate preparation and execution of post-disaster growth efforts, including rehabilitation and relocation, may exacerbate vulnerabilities in catastrophe-affected populations and heighten catastrophe risk in the region. Delays, inadequate funding, underfunded rebuilding, lack of interaction, fraud, and policy deficiencies may impede the efficacy of project management in post-disaster reconstruction, highlighting the need to resolve these difficulties. Participation of communities and self-determination, along with the involvement of regional organizations that serve the community, is essential for disaster-affected regions to recover from the devastation and progress towards sustained reconstructing routes [107]. However, top-down reconstruction approaches may fail BBB resilient communities due to cognitive and interactional failures, highlighting the need for inclusive social learning and socially sustainable transformation in post-disaster reconstruction [64]. The imbalanced power dynamics in disaster mitigation might persist as a significant obstacle to sustainable recovery, even with integrating ideas like durability, building back better, and involving locals in recovery programs [108]. In post-disaster reconstruction projects, ensuring the active involvement of stakeholders is essential for developing a consensual project scope definition and sustainability plan, which are critical elements for the successful recovery of affected populations [109]. The unavailability of local human resources and the lack of community empowerment pose significant challenges to the management and sustainability of reconstruction projects, underscoring the need for capacity building and community involvement [101]. Effective community involvement and participation are crucial to the success of post-disaster private home rebuilding projects, highlighting the significance of community engagement in recovery initiatives [110]. Between 1993 and 2017, “resilience”, “community participation”, and “recovery” were the primary research themes in this field. However, from 2018 to 2021, the focus shifted to “governance”, “management”, and “community resilience”. Since 2022, key topics have included “knowledge”, “sustainability”, and “vulnerability” (Figure 13). This study illustrates a distinct path for RoPDR exploration, and Figure 13 shows that RoPDR is frequently examined through the lens of project management. This suggests a promising pathway for more investigation into the relationship between construction management and RoPDR.
6. Conclusions
This paper thoroughly evaluates the literature on the sources of risks associated with post-disaster reconstruction. Almost three decades (1993–2024) have seen the publication of more than one hundred research publications aimed at identifying and mitigating the negative consequences of post-disaster reconstruction risks. Different nations have discovered numerous risks associated with PDR, yet a cohesive conceptual framework that effectively links these underlying concerns remains lacking. This research aimed to create a comprehensive risk map of PDR sources by implementing the following steps: (1) find well-known researchers and essential papers in the field and (2) come up with key terms and main study themes; (3) suggest new research directions; (4) sort the sources of RoPDR using cluster analysis; and (5) use thematic analysis to find changes in themes within the RoPDR domain.
The results indicated a notable surge in RoPDR research after 2022. The rise in studies conducted in 2022 can be ascribed to an enhanced recognition of the need for more secure reconstruction practices, a deeper understanding of the determinants of well-being, a transition towards fostering development in reconstruction initiatives, and an emphasis on crucial variables for achieving projects involving communities. China has a notably more significant number of publications compared to other nations. The surge in research production in China may be linked to the Chinese government’s unwavering dedication to investing in post-disaster recovery initiatives, which has significant consequences for economic activity in the private sector. India, Turkey, Brazil, and Chile exhibited a notable absence of collaborative activities, whereas Iran had the highest level of collaboration concerning its size. The most frequently occurring keywords in the dataset are “disaster”, “reconstruction”, “recovery”, and “earthquake”. This suggests that the dataset likely focuses on disaster management, disaster reconstruction efforts, and other related issues. Pons O. achieved the highest TC/Y ratio in 2016 (23.5), then De La Fuente A. (22.25) and Amin Hosseini SM. (22). The results indicate that their study during this era had a more significant impact than that of other researchers. The most important publications in the RoPDR domain, such as “Sustainability”, “Natural Hazards”, “International Journal of Disaster Risk Reduction”, “Disasters”, and “Disaster Prevention and Management”, constitute the most significant publications with the greatest h-index value. Additionally, the research identified four primary clusters of origin for RoPDR. “Complexity of Adaptation and Resilience Systems in Post-Disaster Reconstruction”, “Integrated Governance and Policy Challenges in Post Disaster Recovery”, “Sustainability and Performance Risks in Residential Building Reconstruction”, and “Social Vulnerability and Community Participation in Sustainable Reconstruction Projects”. From 2022 to 2024, there has been a significant shift towards integrating the principles of sustainable management and long-term resilience into catastrophe planning and mitigation activities. The results of this research are important for architectural, engineering, and construction firms as they provide critical insights into the risks linked to following a disaster rehabilitation. Within this framework, the research has significant practical and theoretical consequences.
6.1. Conceptual and Empirical Implications
This study employed a thorough methodology to pinpoint the risks of constructing temporary housing post-disaster design and implementation stages. Previous research utilizing bibliometric analysis has yet to examine the potential risks linked to the design and implementation phases of temporary buildings after a disaster comprehensively. This study’s first analysis determined the average yearly count of publications and citations. These findings improve our understanding of this topic’s chronological patterns and research development. This study identified increased attention, evolving patterns, and shifts in focus throughout the years, offering academics and practitioners significant perspectives into the constantly changing nature of RoPDR. Furthermore, these findings provide a concise overview of the vitality of the discipline, aiding in the assessment of research enthusiasm and output across the years. The active country investigations examined the causes of the RoPDR in certain nations, considering the unique circumstances.
The second stage of this study was a keyword analysis, which helped to further develop the theoretical structure of RoPDR and identify essential themes and links that influence the discussion in the literature. The keyword frequency analysis revealed prominent themes, offering a quantitative comprehension of the most popular subjects in RoPDR studies over time. Keyword mapping is a method that uses visual representations to show the connections between distinct ideas, providing valuable information on the linkages among various parts of RoPDR. Analyzing temporal patterns in keywords revealed the development of emphasis on specific phrases, providing helpful information into the shifting scope of studies and emerging areas of interest within the field. Thematic network analysis, cluster analysis, and thematic assessment enriched the comprehension of the discovered topics via a more thorough and complete investigation. Cluster analysis enabled a comprehensive evaluation of the four clusters in RoPDR research, providing in-depth knowledge of the data within a particular context. This approach systematically sets up, classifies, and examines PDR risks. Researchers may develop a theoretical foundation for construction management research by identifying and understanding these clusters. This conceptual contribution allows researchers to explore every aspect and reveal its complexity. The thematic assessment examined the main topics to enhance comprehension of PDR hazards by analyzing credible evidence, stories, and viewpoints.
6.2. Implications for Management
This study is of considerable relevance to managers and practitioners aiming to mitigate the risks linked to post-disaster rehabilitation initiatives. Architectural, engineering, and construction firms might use the subsequent management and practical implications to develop solutions to mitigate risks in post-disaster reconstruction projects.
Practitioners should create resistance frameworks that include social, economic, and environmental factors and adaptation mechanisms under “Complexity of Adaptation and Resilience Systems in Post-Disaster Reconstruction”. These structures enhance communities’ capacity to adapt, deal with disasters efficiently, and recover from them. Studying the development of adaptive behaviors and resilience in disaster-affected communities provides valuable insights for improving adaptation techniques. Emerging technologies like artificial intelligence (AI), the Internet of Things (IoT), and blockchain can automate activities, increase transparency, and provide real-time monitoring. These technologies may improve adaptive capabilities and decrease the risks associated with recovery. Interdisciplinary research, including sociology, engineering, planning for cities, and environmental science, is essential for successfully tackling the challenges of adaptation and resilience. This technique allows for comprehensive risk assessment and proactive management, ensuring the effectiveness of adaptation and resilience initiatives.
Under “Integrated Governance and Policy Challenges in Post-Disaster Recovery”, practitioners should compare governance strategies and their performance across nations and disaster types. This research may help determine the most successful models. Investigating strategies to improve policy coherence and stakeholder coordination supports effective disaster recovery management. To achieve inclusive and sustainable recovery, local communities must be included in decision-making, and the role of community engagement must be examined. Analyzing the impact of diverse political and institutional settings on governance techniques and developing context-specific frameworks may lead to more successful disaster recovery procedures.
Practitioners should use eco-friendly materials and energy-efficient designs to mitigate performance risks in restoring residential buildings after a disaster under “Sustainability and Performance Risks in Residential Building Reconstruction”. It is essential to create efficient performance monitoring and evaluation methods to quantify the sustainability and resilience of repaired buildings over time. Researching risk mitigation strategies throughout the reconstruction process may enhance the resilience and safety of homes. Examining case studies of successful housing restructuring programs may provide valuable insights and guidance for future projects.
Practitioners should develop assessment tools to gauge the social vulnerability of communities impacted by disasters within the context of sustainable reconstruction projects. It is necessary to analyze several models to identify the factors that enhance or impede community involvement in reconstruction initiatives. It is essential to examine the influence of local involvement on project objectives, including social cohesion, resilience, and sustainability. For sustainable rebuilding to succeed, it is essential to develop inclusive reconstruction plans that address the specific requirements of disadvantaged groups. These plans should also ensure that these groups are actively involved in the rebuilding process.
6.3. Limitations and Future Research Directions
This study’s primary significance lies in its ability to shed light on the research problem and significantly mitigate the RoPDR, which stems from the four identified themes. Table 8 presents sixteen recommendations for future studies to reduce and control the RoPDR initiatives.
Table 8.
Future research directions.
This study’s limitations necessitate future research efforts. In the first place, it focused only on analyzing publications that had been peer-reviewed. Further research can consider other academic publication forms, such as book chapters. Second, the use of data from the WoS database may have limitations. Therefore, scholars may explore other databases like Scopus or Science Direct. Third, this research examined the factors that prompted rework in constructing superstructures but omitted factors related to infrastructure and substructures. There is a distinction between the reasons for rework in substructures and those in superstructures, which brings to light a possible direction for further investigation.
Author Contributions
Conceptualization, G.G.A.; Methodology, G.G.A.; Software, G.G.A.; Validation, G.G.A.; Investigation, M.S.; Resources, M.S.; Writing—original draft, M.S. and G.G.A.; Writing—review & editing, M.S.; Visualization, G.G.A. All authors have read and agreed to the published version of the manuscript.
Funding
This research received no external funding.
Institutional Review Board Statement
Not applicable.
Informed Consent Statement
Not applicable.
Data Availability Statement
Data is contained within the article.
Conflicts of Interest
The authors declare no conflict of interest.
References
- Gunes, A.E.; Kovel, J.P. Using GIS in Emergency Management Operations. J. Urban Plan. Dev. 2000, 126, 136–149. [Google Scholar] [CrossRef]
- Ghannad, P.; Lee, Y.-C.; Choi, J.O. Investigating Stakeholders’ Perceptions of Feasibility and Implications of Modular Construction-Based Post-Disaster Reconstruction. In Proceedings of the 2019 Modular and Offsite Construction (MOC) Summit, Banff, AB, Canada, 21–24 May 2019. [Google Scholar]
- Li, Q.; Wumaier, K.; Osamu, K. Post-Earthquake Housing Reconstruction Management and Implementation in Rural Areas: Review and Lessons from Dujiangyan, Wenchuan Earthquake. Buildings 2023, 13, 2251. [Google Scholar] [CrossRef]
- Johnson, C. Strategic Planning for Post-Disaster Temporary Housing. Disasters 2007, 31, 435–458. [Google Scholar] [CrossRef]
- Ghanbarzadeh Ghomi, S.; Wedawatta, G.; Ginige, K.; Ingirige, B. Living-Transforming Disaster Relief Shelter: A Conceptual Approach for Sustainable Post-Disaster Housing. Built Environ. Proj. Asset Manag. 2021, 11, 687–704. [Google Scholar] [CrossRef]
- Ophiyandri, T.; Amaratunga, D.; Keraminiyage, K. Advantages and Limitations of Community-Based Post-Disaster Housing Reconstruction Projects. Int. J. Disaster Resil. Built Environ. 2016, 7, 420–431. [Google Scholar] [CrossRef]
- Sanchaniya, R.; Somrajan, N.; Geipele, I. Problems and Possible Solutions of Post-Disaster Housing Reconstruction Projects in India. Balt. J. Real Estate Econ. Constr. Manag. 2023, 11, 37–47. [Google Scholar] [CrossRef]
- Venable, C.; Opdyke, A.; Javernick-Will, A.; Liel, A. Community Participation in Post-Disaster Shelter Programs: Examining the Evolution of Participation in Planning, Design, and Construction. In Proceedings of the Construction Research Congress 2018, New Orleans, LA, USA, 2–4 April 2018; pp. 222–232. [Google Scholar]
- Hosseini, S.M.A.; De La Fuente, A.; Pons, O.; Mendoza Arroyo, C. A Decision Methodology for Determining Suitable Post-Disaster Accommodations: Reconsidering Effective Indicators for Decision-Making Processes. J. Homel. Secur. Emerg. Manag. 2020, 17, 20180058. [Google Scholar] [CrossRef]
- Nath, R.; Shannon, H.; Kabali, C.; Oremus, M. Investigating the Key Indicators for Evaluating Post-Disaster Shelter. Disasters 2017, 41, 606–627. [Google Scholar] [CrossRef]
- Alexander, D.E. L’Aquila, Central Italy, and the “Disaster Cycle”, 2009–2017. Disaster Prev. Manag. Int. J. 2019, 28, 272–285. [Google Scholar] [CrossRef]
- Honda, A.; Sato, S.; Sugiura, M.; Abe, T.; Imamura, F. Personality Traits and Types of Housing Recovery after the 2011 Great East Japan Earthquake and Tsunami. Sustainability 2023, 15, 5679. [Google Scholar] [CrossRef]
- Hooper, M. Priority Setting amid the Rubble: Organisational Approaches to Post-Disaster Reconstruction in Haiti. Int. J. Disaster Risk Reduct. 2014, 10, 270–280. [Google Scholar] [CrossRef]
- Chen, M.; Wu, Y.; Liu, G.; Wang, X. City Economic Development, Housing Availability, and Migrants’ Settlement Intentions: Evidence from China. Growth Change 2020, 51, 1239–1258. [Google Scholar] [CrossRef]
- Pezzica, C.; Cutini, V.; Bleil de Souza, C. Mind the Gap: State of the Art on Decision-Making Related to Post-Disaster Housing Assistance. Int. J. Disaster Risk Reduct. 2021, 53, 101975. [Google Scholar] [CrossRef]
- Baarimah, A.O.; Alaloul, W.S.; Liew, M.S.; Kartika, W.; Al-Sharafi, M.A.; Musarat, M.A.; Alawag, A.M.; Qureshi, A.H. A Bibliometric Analysis and Review of Building Information Modelling for Post-Disaster Reconstruction. Sustainability 2022, 14, 393. [Google Scholar] [CrossRef]
- Sukhwani, V.; Napitupulu, H.; Jingnan, D.; Yamaji, M.; Shaw, R. Enhancing Cultural Adequacy in Post-Disaster Temporary Housing. Prog. Disaster Sci. 2021, 11, 100186. [Google Scholar] [CrossRef]
- Shaikh, S.; Brown, A.; Enegbuma, W.I. The Role of Disaster Knowledge Management in Improving Housing Reconstruction Outcomes: With Particular Reference to Postearthquake Reconstruction in Pakistan. Int. J. Disaster Resil. Built Environ. 2023, 14, 314–331. [Google Scholar] [CrossRef]
- Wang, J.; Ng, Y.Y.E. Post-Earthquake Housing Recovery with Traditional Construction: A Preliminary Review. Prog. Disaster Sci. 2023, 18, 100283. [Google Scholar] [CrossRef]
- Song, J.; Zhang, H.; Dong, W. A Review of Emerging Trends in Global PPP Research: Analysis and Visualization. Scientometrics 2016, 107, 1111–1147. [Google Scholar] [CrossRef]
- El-Anwar, O.; El-Rayes, K.; Elnashai, A. An Automated System for Optimizing Post-Disaster Temporary Housing Allocation. Autom. Constr. 2009, 18, 983–993. [Google Scholar] [CrossRef]
- Kotani, H.; Honda, R.; Imoto, S.; Shakya, L.; Shrestha, B.K. Transition of Post-Disaster Housing of Rural Households: A Case Study of the 2015 Gorkha Earthquake in Nepal. Int. J. Disaster Risk Reduct. 2020, 44, 101443. [Google Scholar] [CrossRef]
- Tafti, M.T.; Bashiri, M. Navigating Transition: Post-Disaster Housing Pathways of Households. J. Hous. Built Environ. 2022, 37, 1745–1767. [Google Scholar] [CrossRef]
- Rahill, G.J.; Ganapati, N.E.; Clérismé, J.C.; Mukherji, A. Shelter Recovery in Urban Haiti after the Earthquake: The Dual Role of Social Capital. Disasters 2014, 38, S73–S93. [Google Scholar] [CrossRef] [PubMed]
- Hosseini, S.M.A.; Pons, O.; de la Fuente, A. A Sustainability-Based Model for Dealing with the Uncertainties of Post-Disaster Temporary Housing. Sustain. Resilient Infrastruct. 2020, 5, 330–348. [Google Scholar] [CrossRef]
- Hosseini, S.M.A.; Ghalambordezfooly, R.; de la Fuente, A. Sustainability Model to Select Optimal Site Location for Temporary Housing Units: Combining GIS and the MIVES–Knapsack Model. Sustainability 2022, 14, 4453. [Google Scholar] [CrossRef]
- Pomponi, F.; Moghayedi, A.; Alshawawreh, L.; D’Amico, B.; Windapo, A. Sustainability of Post-Disaster and Post-Conflict Sheltering in Africa: What Matters? Sustain. Prod. Consum. 2019, 20, 140–150. [Google Scholar] [CrossRef]
- Khorshidian, A.; Fayazi, M. Critical Factors to Succeed in Post-Earthquake Housing Reconstruction in Iran. Int. J. Disaster Risk Reduct. 2023, 94, 103786. [Google Scholar] [CrossRef]
- Atmaca, A.; Atmaca, N. Comparative Life Cycle Energy and Cost Analysis of Post-Disaster Temporary Housings. Appl. Energy 2016, 171, 429–443. [Google Scholar] [CrossRef]
- Vahdatmanesh, M.; Firouzi, A.; Rotimi, J.O.B. Real Options Analysis of Revenue Risk Sharing in Post-Disaster Housing Reconstruction. J. Financ. Manag. Prop. Constr. 2022, 27, 281–305. [Google Scholar] [CrossRef]
- Feather, C. Footing the Reconstruction Bill: An Appraisal of the Financial Architecture for Disaster Rebuilding in the United States of America. Int. J. Disaster Risk Reduct. 2021, 61, 102315. [Google Scholar] [CrossRef]
- Safapour, E.; Kermanshachi, S.; Pamidimukkala, A. Post-Disaster Recovery in Urban and Rural Communities: Challenges and Strategies. Int. J. Disaster Risk Reduct. 2021, 64, 102535. [Google Scholar] [CrossRef]
- Torok, M.M.; Golparvar-Fard, M.; Kochersberger, K.B. Image-Based Automated 3D Crack Detection for Post-Disaster Building Assessment. J. Comput. Civ. Eng. 2014, 28, A4014004. [Google Scholar] [CrossRef]
- KamacI-Karahan, E.; Kemeç, S. Residents’ Satisfaction in Post-Disaster Permanent Housing: Beneficiaries vs. Non-Beneficiaries. Int. J. Disaster Risk Reduct. 2022, 73, 102901. [Google Scholar] [CrossRef]
- Daly, P.; Ninglekhu, S.; Hollenbach, P.; McCaughey, J.W.; Lallemant, D.; Horton, B.P. Rebuilding Historic Urban Neighborhoods after Disasters: Balancing Disaster Risk Reduction and Heritage Conservation after the 2015 Earthquakes in Nepal. Int. J. Disaster Risk Reduct. 2023, 86, 103564. [Google Scholar] [CrossRef]
- Sarmiento, J.P.; Sandoval, V.; Jerath, M. The Influence of Land Tenure and Dwelling Occupancy on Disaster Risk Reduction. The Case of Eight Informal Settlements in Six Latin American and Caribbean Countries. Prog. Disaster Sci. 2020, 5, 100054. [Google Scholar] [CrossRef]
- Titz, A. Geographies of Doing Nothing–Internal Displacement and Practices of Post-Disaster Recovery in Urban Areas of the Kathmandu Valley, Nepal. Soc. Sci. 2021, 10, 110. [Google Scholar] [CrossRef]
- Fayazi, M.; Lizarralde, G. Conflicts between Recovery Objectives: The Case of Housing Reconstruction after the 2003 Earthquake in Bam, Iran. Int. J. Disaster Risk Reduct. 2018, 27, 317–328. [Google Scholar] [CrossRef]
- Peng, Y.; Shen, L.; Tan, C.; Tan, D.; Wang, H. Critical Determinant Factors (CDFs) for Developing Concentrated Rural Settlement in Post-Disaster Reconstruction: A China Study. Nat. Hazards 2013, 66, 355–373. [Google Scholar] [CrossRef]
- Dabiri, M.; Oghabi, M.; Sarvari, H.; Sabeti, M.S.; Kashefi, H.; Chan, D.W.M. Assessing the Post-Earthquake Temporary Accommodation Risks in Iran Using Fuzzy Delphi Method. Open Constr. Build. Technol. J. 2021, 15, 93–105. [Google Scholar] [CrossRef]
- Watanabe, M.; Konuma, R.; Kobayashi, N.; Yamazaki, A.; Kamata, Y.; Hasegawa, K.; Kimura, N.; Tsurikisawa, N.; Oshikata, C.; Sugita-Konishi, Y.; et al. Indoor Fungal Contamination in Temporary Housing after the East Japan Great Earthquake Disaster. Int. J. Environ. Res. Public Health 2021, 18, 3296. [Google Scholar] [CrossRef]
- Mohammadi, J.; Modares, J.; Najafabadi, M.Z. Reliability Assessment of Temporary Structures Using Past Performance Information. Int. J. Reliab. Saf. 2015, 9, 191–202. [Google Scholar] [CrossRef]
- Pickering, C.; Byrne, J. The Benefits of Publishing Systematic Quantitative Literature Reviews for PhD Candidates and Other Early-Career Researchers. High. Educ. Res. Dev. 2014, 33, 534–548. [Google Scholar] [CrossRef]
- Grant, M.J.; Booth, A. A Typology of Reviews: An Analysis of 14 Review Types and Associated Methodologies. Health Inf. Libr. J. 2009, 26, 91–108. [Google Scholar] [CrossRef] [PubMed]
- Bhandari, S.; Riggio, M.; Jahedi, S.; Fischer, E.C.; Muszynski, L.; Luo, Z. A Review of Modular Cross Laminated Timber Construction: Implications for Temporary Housing in Seismic Areas. J. Build. Eng. 2023, 63, 105485. [Google Scholar] [CrossRef]
- Rahmayanti, K.P.; Rukmana, D. Scoping Review of the Depth of Participation and Barriers to Community Participation in Post-Disaster Housing Reconstruction. Int. J. Disaster Risk Reduct. 2024, 104, 104375. [Google Scholar] [CrossRef]
- Perrucci, D.; Baroud, H. A Review of Temporary Housing Management Modeling: Trends in Design Strategies, Optimization Models, and Decision-Making Methods. Sustainability 2020, 12, 10388. [Google Scholar] [CrossRef]
- Monsalve, L.F.; Navarrete Valladares, C.P.; Sandoval Díaz, J. Relationship between Political Participation and Community Resilience in the Disaster Risk Process: A Systematic Review. Int. J. Disaster Risk Reduct. 2024, 111, 104751. [Google Scholar] [CrossRef]
- Yi, H.; Yang, J. Research Trends of Post Disaster Reconstruction: The Past and the Future. Habitat Int. 2014, 42, 21–29. [Google Scholar] [CrossRef]
- Félix, D.; Branco, J.M.; Feio, A. Temporary Housing after Disasters: A State of the Art Survey. Habitat Int. 2013, 40, 136–141. [Google Scholar] [CrossRef]
- Harriss, L.; Parrack, C.; Jordan, Z. Building Safety in Humanitarian Programmes That Support Post-Disaster Shelter Self-Recovery: An Evidence Review. Disasters 2020, 44, 307–335. [Google Scholar] [CrossRef]
- Shi, J.; Duan, K.; Wu, G.; Zhang, R.; Feng, X. Comprehensive Metrological and Content Analysis of the Public–Private Partnerships (PPPs) Research Field: A New Bibliometric Journey. Scientometrics 2020, 124, 2145–2184. [Google Scholar] [CrossRef]
- Li, C.Z.; Li, S.; Li, X.; Wu, H.; Xiao, B.; Tam, V.W.; Asiedu-Kwakyewa, C. A scientometric review of management of prefabricated construction from 2011–2021. Buildings 2022, 12, 1515. [Google Scholar] [CrossRef]
- Anaç, M.; Gumusburun Ayalp, G.; Erdayandi, K. Prefabricated Construction Risks: A Holistic Exploration through Advanced Bibliometric Tool and Content Analysis. Sustainability 2023, 15, 11916. [Google Scholar] [CrossRef]
- Xiang, G.; Liu, J.; Zhong, S.; Deng, M. Comprehensive Metrological and Content Analysis of the Income Inequality Research in Health Field: A Bibliometric Analysis. Front. Public Health 2022, 10, 901112. [Google Scholar] [CrossRef] [PubMed]
- Yadav, N.; Luthra, S.; Garg, D. Blockchain Technology for Sustainable Supply Chains: A Network Cluster Analysis and Future Research Propositions. Environ. Sci. Pollut. Res. 2023, 30, 64779–64799. [Google Scholar] [CrossRef]
- Valderrama-Zurián, J.C.; Aguilar-Moya, R.; Melero-Fuentes, D.; Aleixandre-Benavent, R. A Systematic Analysis of Duplicate Records in Scopus. J. Informetr. 2015, 9, 570–576. [Google Scholar] [CrossRef]
- Wohlin, C. Guidelines for Snowballing in Systematic Literature Studies and a Replication in Software Engineering. In Proceedings of the 18th International Conference on Evaluation and Assessment in Software Engineering, London, UK, 13–14 May 2024; Association for Computing Machinery: New York, NY, USA, 2014. [Google Scholar]
- Cobo, M.J.; López-Herrera, A.G.; Herrera-Viedma, E.; Herrera, F. An Approach for Detecting, Quantifying, and Visualizing the Evolution of a Research Field: A Practical Application to the Fuzzy Sets Theory Field. J. Informetr. 2011, 5, 146–166. [Google Scholar] [CrossRef]
- Aria, M.; Cuccurullo, C. Bibliometrix: An R-Tool for Comprehensive Science Mapping Analysis. J. Informetr. 2017, 11, 959–975. [Google Scholar] [CrossRef]
- Alhawari, O.; Bhutta, K.; Muzzafar, A. Supply Chain Emerging Aspects and Future Directions in the Age of Covid-19: A Systematic Review. Uncertain Supply Chain Manag. 2021, 9, 429–446. [Google Scholar] [CrossRef]
- Vu, T.B.; Noy, I. Regional Effects of Natural Disasters in China: Investing in Post-Disaster Recovery. Nat. Hazards 2015, 75, 111–126. [Google Scholar] [CrossRef]
- Bolin, R.; Stanford, L. The Northridge Earthquake: Community-Based Approaches to Unmet Recovery Needs. Disasters 1998, 22, 21–38. [Google Scholar] [CrossRef]
- Imperiale, A.J.; Vanclay, F. Top-down Reconstruction and the Failure to “Build Back Better” Resilient Communities after Disaster: Lessons from the 2009 L’Aquila Italy Earthquake. Disaster Prev. Manag. 2020, 29, 541–555. [Google Scholar] [CrossRef]
- Hosseini, S.A.; de la Fuente, A.; Pons, O. Multi-criteria decision-making method for assessing the sustainability of post-disaster temporary housing units technologies: A case study in Bam, 2003. Sustain. Cities Soc. 2016, 20, 38–51. [Google Scholar] [CrossRef]
- Mannakkara, S.; Wilkinson, S. Re-Conceptualising “Building Back Better” to Improve Post-Disaster Recovery. Int. J. Manag. Proj. Bus. 2014, 7, 327–341. [Google Scholar] [CrossRef]
- Johnson, C.; Lizarralde, G.; Davidson, C.H. A systems view of temporary housing projects in post-disaster reconstruction. Constr. Manag. Econ. 2006, 24, 367–378. [Google Scholar] [CrossRef]
- Wu, J.; Li, N.; Hallegatte, S.; Shi, P.; Hu, A.; Liu, X. Regional indirect economic impact evaluation of the 2008 Wenchuan Earthquake. Environ. Earth Sci. 2012, 65, 161–172. [Google Scholar] [CrossRef]
- Hosseini, S.M.A.; de la Fuente, A.; Pons, O. Multicriteria Decision-Making Method for Sustainable Site Location of Post-Disaster Temporary Housing in Urban Areas. J. Constr. Eng. Manag. 2016, 142, 04016036. [Google Scholar] [CrossRef]
- Pons, P.; Latapy, M. Computing Communities in Large Networks Using Random Walks. In Proceedings of the ISCIS; Springer: Berlin/Heidelberg, Germany, 2005; pp. 284–293. [Google Scholar]
- Mutch, C. How Schools Build Community Resilience Capacity and Social Capital in Disaster Preparedness, Response and Recovery. Int. J. Disaster Risk Reduct. 2023, 92, 103735. [Google Scholar] [CrossRef]
- Tredrea, G.; Coetzee, S.; Rautenbach, V. Cloud-Based Integration and Standardization of Address Data for Disaster Management —A South African Case Study. In International Archives of the Photogrammetry, Remote Sensing and Spatial Information Sciences—ISPRS Archives; International Society for Photogrammetry and Remote Sensing: Hannover, Germany, 2020; Volume 54, pp. 145–150. [Google Scholar]
- Tierney, K.; Oliver-Smith, A. Social Dimensions of Disaster Recovery. Int. J. Mass Emerg. Disasters 2012, 30, 123–146. [Google Scholar] [CrossRef]
- Li, Z.; Tan, X. Disaster-Recovery Social Capital and Community Participation in Earthquake-Stricken Ya’an Areas. Sustainability 2019, 11, 993. [Google Scholar] [CrossRef]
- Wu, H. Resilience in Postdisaster Reconstruction of Human Settlement: An Architectural Perspective. In Multisystemic Resilience: Adaptation and Transformation in Contexts of Change; Oxford University Press: Oxford, UK, 2021; pp. 646–660. ISBN 9780190095888. [Google Scholar]
- Shi, M.; Cao, Q.; Ran, B.; Wei, L. A Conceptual Framework Integrating “Building Back Better” and Post-Earthquake Needs for Recovery and Reconstruction. Sustainability 2021, 13, 5608. [Google Scholar] [CrossRef]
- Neeraj, S.; Mannakkara, S.; Wilkinson, S. Build Back Better Concepts for Resilient Recovery: A Case Study of India’s 2018 Flood Recovery. Int. J. Disaster Resil. Built Environ. 2020, 12, 280–294. [Google Scholar] [CrossRef]
- Aydınoglu, A.U.; İlhan, A.; Özer, Ö.K. Bir Sosyal Bilimler Araştırma Yöntemi Olarak Bibliyometri: Akademik Girişimcilik Örneği. Pamukkale Univ. J. Soc. Sci. Inst. 2022, 55, 235–258. [Google Scholar] [CrossRef]
- Karakose, T.; Papadakis, S.; Tülübaş, T.; Polat, H. Understanding the Intellectual Structure and Evolution of Distributed Leadership in Schools: A Science Mapping-Based Bibliometric Analysis. Sustainability 2022, 14, 16779. [Google Scholar] [CrossRef]
- Raza, S.A. A Systematic Literature Review of Closed-Loop Supply Chains. Benchmarking 2020, 27, 1765–1798. [Google Scholar] [CrossRef]
- Riehmann, P.; Hanfler, M.; Froehlich, B. Interactive Sankey Diagrams. In Proceedings of the IEEE Symposium on Information Visualization 2005; IEEE: Piscataway, NJ, USA, 2005; p. 244. [Google Scholar]
- Paton, D.; Johnston, D. Disasters and Communities Vulnerability, Resilience and Preparedness. Disaster Prev. Manag. Int. J. 2001, 10, 270–277. [Google Scholar] [CrossRef]
- Arbon, P.; Steenkamp, M.; Cornell, V.; Cusack, L.; Gebbie, K. Measuring Disaster Resilience in Communities and Households: Pragmatic Tools Developed in Australia. Int. J. Disaster Resil. Built Environ. 2016, 7, 201–215. [Google Scholar] [CrossRef]
- Kong, F. Post-Disaster Governance in Southeast Asia: Response, Recovery, and Resilient Societies. Singap. J. Trop. Geogr. 2024, 45, 155–159. [Google Scholar] [CrossRef]
- Ludin, S.M.; Arbon, P.A. Improving Community Disaster Resilience through Scorecard Self-Testing. Disaster Prev. Manag. 2017, 26, 13–27. [Google Scholar] [CrossRef]
- Chitondo, L.; Chansa, T.; Mpolomoka, D.L.; Ngulube, L. Disaster Management and Mitigation Strategies in Zambia: A Systematic Review. World J. Adv. Res. Rev. 2024, 21, 2403–2420. [Google Scholar] [CrossRef]
- Farindra, I.; Suwito, B.E.; Wijaya, S.; Maizoniarta, A.P.; Aqilah, N.S.; Amini, Y. Cadre Assistance in Disseminating Disaster Mitigation in the Assalafi Al-Fithrah Islamic Boarding School Surabaya. J. Health Community Serv. 2022, 2, 2022. [Google Scholar] [CrossRef]
- Li, L.; Cheshmehzangi, A.; Chan, F.K.S.; Ives, C.D. Mapping the Research Landscape of Nature-Based Solutions in Urbanism. Sustainability 2021, 13, 3876. [Google Scholar] [CrossRef]
- Serrao-Neumann, S.; Crick, F.; Low Choy, D. Post-Disaster Social Recovery: Disaster Governance Lessons Learnt from Tropical Cyclone Yasi. Nat. Hazards 2018, 93, 1163–1180. [Google Scholar] [CrossRef]
- Morgan, K.M.; Crawford, A.; Kowalcyk, B.B. Risk-Based Decision Making Definition: A Scoping Review of Food, Agricultural, Environmental, and Medical Literature. Risk Anal. 2022, 42, 2107–2121. [Google Scholar] [CrossRef] [PubMed]
- Bilau, A.A.; Witt, E.; Lill, I. Practice Framework for the Management of Post-Disaster Housing Reconstruction Programmes. Sustainability 2018, 10, 3929. [Google Scholar] [CrossRef]
- Ungar, M. Systemic Resilience: Principles and Processes for a Science of Change in Contexts of Adversity. Ecol. Soc. 2018, 23, 34. [Google Scholar] [CrossRef]
- Cutter, S.L.; Barnes, L.; Berry, M.; Burton, C.; Evans, E.; Tate, E.; Webb, J. A Place-Based Model for Understanding Community Resilience to Natural Disasters. Glob. Environ. Change 2008, 18, 598–606. [Google Scholar] [CrossRef]
- Moatty, A. Resilience and Post-Disaster Recovery: A Critical Reassessment of Anticipatory Strategies, ‘Build Back Better’ and Capacity Building. Disaster Prev. Manag. 2020, 29, 515–521. [Google Scholar] [CrossRef]
- Rad, M.H.; Mojtahedi, M.; Ostwald, M.J.; Wilkinson, S. A Conceptual Framework for Implementing Lean Construction in Infrastructure Recovery Projects. Buildings 2022, 12, 272. [Google Scholar] [CrossRef]
- Ismail, F.Z.; Halog, A.; Smith, C. How Sustainable Is Disaster Resilience?: An Overview of Sustainable Construction Approach in Post-Disaster Housing Reconstruction. Int. J. Disaster Resil. Built Environ. 2017, 8, 555–572. [Google Scholar] [CrossRef]
- Tsai, S.L.; Ochiai, C.; Deng, C.Z.; Tseng, M.H. A Sustainable Post-Disaster Housing Development Framework for an Indigenous Hao-Cha Community in Taiwan: Considering Culture and Livelihood in Housing Extensions. Int. J. Disaster Resil. Built Environ. 2022, 13, 583–600. [Google Scholar] [CrossRef]
- Chang, Y.; Wilkinson, S.; Seville, E.; Potangaroa, R. Resourcing for a Resilient Post-Disaster Reconstruction Environment. Int. J. Disaster Resil. Built Environ. 2010, 1, 65–83. [Google Scholar] [CrossRef]
- Charles, S.H.; Chang-Richards, A.Y.; Yiu, T.W. A Systematic Review of Factors Affecting Post-Disaster Reconstruction Projects Resilience. Int. J. Disaster Resil. Built Environ. 2021, 13, 113–132. [Google Scholar] [CrossRef]
- Mardiah, A.N.R.; O’Brien, J.C.L.R.B. Introduction: Strengthening Post-Disaster Governance Platforms Toward Disaster Resilience. In Disaster Risk Reduction; Springer: Singapore, 2021; pp. 1–9. [Google Scholar]
- Bilau, A.A.; Witt, E. An Analysis of Issues for the Management of Post-Disaster Housing Reconstruction. Int. J. Strateg. Prop. Manag. 2016, 20, 265–276. [Google Scholar] [CrossRef]
- Adaji, A.A.; Mohamed, S.; Sani, T.A.; Marafa, M.; Enape, U.A.; Dauda, A. Post Disaster Housing Reconstruction in Lokoja-Nigeria: Major Problems Experienced and the Way Forward. Environ. Technol. Sci. J. 2024, 14, 91–99. [Google Scholar] [CrossRef]
- Oluleye, I.B.; Oyetunji, A.K.; Ogunleye, B.M.; Olukolajo, M.A. Real Estate Developers Insight on the Critical Barriers to Sustainable Housing Delivery. Real Estate Manag. Valuat. 2021, 29, 84–96. [Google Scholar] [CrossRef]
- Ahmed, I.; Purnomo, A.H. Ready for the Next Earthquake? Housing Reconstruction in Lombok, Indonesia. J. Media Commun. Sci. 2024, 7, 1–6. [Google Scholar]
- Seneviratne, K.; Amaratunga, D.; Haigh, R. Managing Housing Needs of Post Conflict Housing Reconstruction: Sri Lankan Perspective. Eng. Constr. Arch. Manag. 2017, 24, 275–288. [Google Scholar] [CrossRef]
- Alfaseeh, A.S.; Tayeh, B.A.; El Sawalhi, N. Post Disaster Housing Reconstruction after 2014 Gaza Strip’s Conflict: Influencing Factors. Civ. Eng. Res. J. 2019, 8, 555744. [Google Scholar]
- Ku, H.B.; Dominelli, L. Not only Eating Together: Space and Green Social Work Intervention in a Hazard-Affected Area in Ya’an, Sichuan of China. Br. J. Soc. Work 2018, 48, 1409–1431. [Google Scholar] [CrossRef]
- Lam, L.M. Asymmetrical Power Relationships in Disaster Reduction Remain the Key Barrier to Sustainable Recovery: Neoliberalism and Nepal’s Post-Earthquake Recovery Experiences. Sustain. Dev. 2024, 32, 1483–1495. [Google Scholar] [CrossRef]
- Alsaadi, O.; Acar, E. Challenges of Post-Disaster Reconstruction Projects: An Empirical Investigation According to Project Management Knowledge Areas. Am. J. Manag. 2021, 21, 4. [Google Scholar]
- Suvedi, M. Significant Accomplishment of the Post-Disaster Housing: A Community Perspective from 2015 Earthquake Communities in Nepal. Interdiscip. Acad. J. 2020, 4, 110–128. [Google Scholar] [CrossRef]
Disclaimer/Publisher’s Note: The statements, opinions, and data contained in all publications are solely those of the individual author(s) and contributor(s) and not of MDPI and/or the editor(s). MDPI and/or the editor(s) disclaim responsibility for any injury to people or property resulting from any ideas, methods, instructions, or products referred to in the content. |
Disclaimer/Publisher’s Note: The statements, opinions and data contained in all publications are solely those of the individual author(s) and contributor(s) and not of MDPI and/or the editor(s). MDPI and/or the editor(s) disclaim responsibility for any injury to people or property resulting from any ideas, methods, instructions or products referred to in the content. |
© 2024 by the authors. Licensee MDPI, Basel, Switzerland. This article is an open access article distributed under the terms and conditions of the Creative Commons Attribution (CC BY) license (https://creativecommons.org/licenses/by/4.0/).













