Cause–Effect Modelling of Soil Liming in Poland
Abstract
1. Introduction
- What is the current level of knowledge among the farmers and employees of agricultural institutions about the effects of soil liming?
- What soil-liming support programmes are well known by farmers and employees of agricultural institutions?
- What factors prevent farmers from sufficiently using the soil-liming support programmes?
- How will the future of farms be affected by the implementation of the European Green Deal (EDG3) concept?
- -
- Economic;
- -
- Logistical and technological;
- -
- Social.
2. Materials and Methods
- -
- Arrow (→)—an element generally indicating a cause-and-effect relationship;
- -
- Double strikethrough (‖)—an element indicating that the effect is delayed;
- -
- Plus (+)—an element indicating that variables connected by an arrow change in the same direction (increase in cause translates into increase in effect);
- -
- Minus (−)—an element indicating that variables connected by an arrow change in the opposite direction (increase in cause translates into decrease in effect).
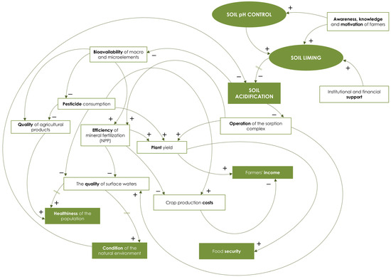
3. Results and Discussion
- -
- Directly agricultural (production and income), affecting the economics of agricultural production;
- -
- Market-related, affecting prices of agricultural land and crops;
- -
- Economic–environmental, resulting from increased environmental pollution and decline in biodiversity;
- -
- Social and health, affecting the cost of animal welfare and human health;
- -
- Social and administrative, resulting from the social cost of maintaining soil productivity and food security.
3.1. Environmental Effects
3.2. Social–Economic Effects
4. Conclusions
- -
- Offering training courses for farmers to discuss the benefits that a farmer can achieve by maintaining optimum soil pH levels while growing a specific crop species;
- -
- Implementing liming payment programs that will be more attractive and motivating from the farmers’ perspective;
- -
- Linking agri-environmental payments to the necessity of systematic testing of soil pH levels and maintaining optimal pH levels under specific crops species.
Author Contributions
Funding
Institutional Review Board Statement
Informed Consent Statement
Data Availability Statement
Conflicts of Interest
References
- European Commission. Communication from the Commission. The European Green Deal. Available online: https://eur-lex.europa.eu/legal-content/EN/TXT/?uri=COM%3A2019%3A640%3AFIN (accessed on 20 November 2023).
- European Commission. Communication from the Commission to the European Parliament, the European Council, the Council, the European Economic and Social Committee and the Committee of the Regions, EU Biodiversity Strategy for 2030. Available online: https://eur-lex.europa.eu/legal-content/EN/TXT/?uri=celex%3A52020DC0380 (accessed on 20 November 2023).
- European Commission. Communication from the Commission to the European Parliament, the European Council, the Council, the European Economic and Social Committee and the Committee of the Regions, a Farm to Fork Strategy for a Fair, Healthy and Environmentally-Friendly Food System. Available online: https://eur-lex.europa.eu/legal-content/EN/TXT/?uri=celex%3A52020DC0381 (accessed on 20 November 2023).
- European Commission. Communication from the Commission to the European Parliament, the European Council, the Council, the European Economic and Social Committee and the Committee of the Regions, EU Soil Strategy for 2030 Reaping the Benefits of Healthy Soils for People, Food, Nature and Climate. Available online: https://eur-lex.europa.eu/legal-content/EN/TXT/PDF/?uri=CELEX:52021DC0699 (accessed on 20 November 2023).
- Fuchs, R.; Calum, B.; Rounsevell, M. Europe’s Green Deal offshores environmental damage to other nations. Nature 2020, 586, 671–673. [Google Scholar] [CrossRef] [PubMed]
- Montanarella, L.; Panagos, P. The Relevance of Sustainable Soil Management Within the European Green Deal. Land Use Policy 2021, 100, 104950. [Google Scholar] [CrossRef]
- Bäckstrand, K. Towards a Climate-Neutral Union by 2050? The European Green Deal, Climate Law, and Green Recovery. In Routes to a Resilient European Union: Interdisciplinary European Studies; Bakardjieva Engelbrekt, A., Ekman, P., Michalski, A., Oxelheim, L., Eds.; Palgrave Macmillan: Cham, Switzerland, 2022; pp. 39–61. ISBN 978-3-030-93164-3. [Google Scholar]
- Smreczak, B.; Ukalska-Jaruga, A.; Łysiak, M.; Strzelecka, J.; Niedźwiecki, J.; Sobich, D. Soil Functions, Quality and Ecosystem Services. Stud. I Rap. IUNG PIB 2017, 54, 9–23. (In Polish) [Google Scholar] [CrossRef]
- Yadav, D.S.; Jaiswal, B.; Gautam, M.; Agrawal, M. Soil Acidification and its Impact on Plants. In Plant Responses to Soil Pollution, 1st ed.; Singh, P., Singh, S.K., Prasad, S.M., Eds.; Springer: Singapore, 2020; pp. 1–26. ISBN 978-9811549632. [Google Scholar]
- Li, Y.; Cui, S.; Chang, S.X.; Zhang, Q. Liming effects on soil pH and crop yield depend on lime material type, application method and rate, and crop species: A global meta-analysis. J. Soil Sediment 2019, 19, 1393–1406. [Google Scholar] [CrossRef]
- Holland, J.E.; Bennett, A.E.; Newton, A.C.; White, P.J.; McKenzie, B.M.; George, T.S.; Pakeman, R.J.; Bailey, J.S.; Fornara, D.A.; Hayes, R.C. Liming impacts on soils, crops and biodiversity in the UK: A review. Sci. Total Environ. 2018, 610–611, 316–332. [Google Scholar] [CrossRef]
- Mahmud, M.S.; Chong, K.P. Effects of Liming on Soil Properties and Its Roles in Increasing the Productivity and Profitability of the Oil Palm Industry in Malaysia. Agriculture 2022, 12, 322. [Google Scholar] [CrossRef]
- Hijbeek, R.; van Loon, M.P.; Ouaret, W.; Boekelo, B.; van Ittersum, M.K. Liming agricultural soils in Western Kenya: Can long-term economic and environmental benefits pay off short term investments? Agric. Syst. 2021, 190, 103095. [Google Scholar] [CrossRef]
- Holland, J.E.; Behrendt, K. The economics of liming in arable crop rotations: Analysis of the 35-year Rothamsted and Woburn liming experiments. Soil Use Manag. 2021, 37, 342–352. [Google Scholar] [CrossRef]
- Marks, J. Pleistocene glacial limits in the territory of Poland. Prz. Geolog. 2005, 53, 988–993. (In Polish) [Google Scholar]
- Hołubowicz-Kliza, G.; Jadczyszyn, T.; Sułek, A. Guide to Liming the Soils of Arable Land; Instytut Upraw i Nawożenia Gleb PIB: Puławy, Poland, 2021; pp. 1–68. ISBN 978-83-7562-378-9. (In Polish) [Google Scholar]
- Mockeviciene, I.; Karcauskiene, D.; Slepetiene, A.; Vilkiene, M.; Repsiene, R.; Braziene, Z.; Anne, O. Influence of Liming Intensity on Fractions of Humified Organic Carbon in Acid Soil: A Case Study. Sustainability 2022, 14, 5297. [Google Scholar] [CrossRef]
- Macías, F.; Camps-Arbestain, M. A biogeochemical view of the world reference base soil classification system: Homage to Ward Chesworth in Advances in Agronomy. Adv. Agron. 2020, 160, 295–342. [Google Scholar] [CrossRef]
- Yijie, Z.; Chen, Y.; Yingwei, S.; Weicheng, P.; Rong, L.; Yixiang, L.; Huichuan, H.; Xiahong, H.; Min, Y.; Shusheng, Z. Soil Acidification caused by excessive application of nitrogen fertilizer aggravates soil-borne diseases: Evidence from literature review and field trials. Agric. Ecosyst. Environ. 2022, 340, 108176. [Google Scholar] [CrossRef]
- Bockheim, J.G.; Gennadiyev, A.N.; Hartemink, A.E.; Brevik, E.C. Soil-forming factors and Soil Taxonomy. Geoderma 2014, 226–227, 231–237. [Google Scholar] [CrossRef]
- Wilson, M.J. The importance of parent material in soil classification: A review in a historical context. Catena 2019, 182, 104131. [Google Scholar] [CrossRef]
- Map of Soil pH in Europe 2010. Land Resources Management Unit, Institute for Environment and Sustainability, European Commission Joint Research Centre. Available online: https://esdac.jrc.ec.europa.eu/content/soil-ph-europe#tabs-0-description=1 (accessed on 10 November 2023).
- Panagos, P.; van Liedekerke, M.; Borrelli, P.; Köninger, J.; Ballabio, C.; Orgiazzi, A.; Lugato, E.; Liakos, L.; Hervas, J.; Jones, A.; et al. European Soil Data Centre 2.0: Soil data and knowledge in support of the EU policies. Eur. J. Soil Sci. 2022, 73, e13315. [Google Scholar] [CrossRef]
- FAO Soils Portal 2023. Available online: https://www.fao.org/soils-portal/data-hub/en/ (accessed on 10 November 2023).
- Bartmiński, P.; Bieniek, A.; Gregoliński, D.; Smreczak, B.; Szyniec, K.; Woch, F. Detailed Rules for Carrying out Soil Classification of Land; Wydawnictwo Polihymnia: Warszawa-Puławy, Poland, 2020; pp. 1–173. ISBN 978-83-7847-704-4. (In Polish) [Google Scholar]
- Jimma, T.B.; Chemura, A.; Spillane, C.; Demissie, T.; Abera, W.; Ture, K.; Terefe, T.; Solomon, D.; Gleixner, S. Coupled Impacts of Soil Acidification and Climate Change on Future Crop Suitability in Ethiopia. Sustainability 2024, 16, 1468. [Google Scholar] [CrossRef]
- National Report on the State of Agricultural Land in Poland: Soil Acidification and Its Regeneration Through Liming—Current Status and Proposals for Systemic Solutions. Available online: https://www.gov.pl/web/rolnictwo/problemy-zakwaszenia-gleb-polskich (accessed on 10 November 2023). (In Polish)
- Chandini, R.K.; Kumar, R.; Om, P. The Impact of Chemical Fertilizers on our Environment and Ecosystem. In Research Trends in Environmental Sciences, 2nd ed.; Sharma, P., Ed.; AkiNik Publications: Delhi, India, 2019; Volume 4, pp. 69–86. ISBN 978-1629488608. [Google Scholar]
- Bhattacharyya, R.; Ghosh, B.N.; Mishra, P.K.; Mandal, B.; Rao, C.S.; Sarkar, D.; Das, K.; Anil, K.S.; Lalitha, M.; Hati, K.M.; et al. Soil Degradation in India: Challenges and Potential Solutions. Sustainability 2015, 7, 3528–3570. [Google Scholar] [CrossRef]
- Zilio, M.; Motta, S.; Tambone, F.; Scaglia, B.; Boccasile, G.; Squartini, A.; Adani, F. The Distribution of Functional N-cycle Related Genes and Ammonia and Nitrate Nitrogen in Soil Profiles Fertilized with Mineral and Organic N Fertilizer. PLoS ONE 2020, 15, e0228364. [Google Scholar] [CrossRef]
- Grzyb, A.; Wolna-Maruwka, A.; Niewiadomska, A. The significance of microbial transformation of nitrogen compounds in the light of integrated crop management. Agronomy 2021, 11, 1415. [Google Scholar] [CrossRef]
- Zheng, J.; Zhang, F.; Zhang, B.; Chen, D.; Li, S.; Zhao, T.; Zhao, M. Biodiversity and Soil pH Regulate the Recovery of Ecosystem Multifunctionality During Secondary Succession of Abandoned Croplands in Northern China. J. Environ. Manag. 2023, 327, 116882. [Google Scholar] [CrossRef]
- Bello, D.; Trasar-Cepeda, C.; Leirós, C.M.; Gil-Sotres, F. Modification of Enzymatic Activity in Soils of Contrasting pH Con-taminated with 2,4-dichlorophenol and 2,4,5-trichlorophenol. Soil Biol. Biochem. 2013, 56, 80–86. [Google Scholar] [CrossRef]
- Babur, E.; Süha Uslu, Ö.; Battaglia, L.M.; Diatta, A.; Fahad, S.; Datta, R.; Danish, S. Studying Soil Erosion by Evaluating Changes in Physicochemical Properties of Soils under Different Land-use Types. J. Saudi Soc. Agric. Sci. 2021, 20, 190–197. [Google Scholar] [CrossRef]
- Basheer, S.; Wang, X.; Farooque, A.A.; Nawaz, R.A.; Pang, T.; Neokye, E.O. A Review of Greenhouse Gas Emissions from Agricultural Soil. Sustainability 2024, 16, 4789. [Google Scholar] [CrossRef]
- Basile-Doelsch, I.; Balesdent, J.; Pellerin, S. Reviews and syntheses: The Mechanisms Underlying Carbon Storage in Soil. Biogeosciences 2020, 17, 5223–5242. [Google Scholar] [CrossRef]
- Statistics Poland. Agriculture in 2019. Available online: https://stat.gov.pl/en/topics/agriculture-forestry/agriculture/agriculture-in-2019,4,16.html# (accessed on 24 November 2023). (In Polish)
- Statistics Poland. National Agricultural Census 2020. Available online: https://stat.gov.pl/en/topics/agriculture-forestry/agricultural-census-2020/the-agricultural-census-2020-characteristics-of-agricultural-holdings-in-2020,3,1.html (accessed on 20 November 2023). (In Polish)
- Nicia, P.; Dacko, M.; Janus, J.; Kowalik, T.; Paluch, Ł.; Pijanowski, J.; Płonka, A.; Wojewodzic, T.; Zadrożny, P. Possibilities and Barriers of Using Soil Liming to Improve the Economic Efficiency of Agricultural Production and Limiting Eutrophication of Surface Waters, 1st ed.; Wydawnictwo Benedyktynów: Tyniec, Poland, 2023; pp. 1–237. ISBN 978-83-8205-246-6. (In Polish) [Google Scholar]
- Senge, P. Fifth Discipline. Theory and Practice of Learning Organizations, 1st ed.; Wolters Kluwer Publishing House: Kraków, Poland, 2006; pp. 1–448. ISBN 8374840455. (In Polish) [Google Scholar]
- Senge, P.; Kleiner, A.; Roberts, C.; Ross, R.; Smith, B.J. Fifth Discipline. Materials for the Practitioner, 3rd ed.; Wolters Kluwer Publishing House: Warszawa, Poland, 2013; pp. 1–675. ISBN 978-83-264-3141-8. (In Polish) [Google Scholar]
- Kronenberg, J.; Bergier, T. Challenges of Sustainable Development in Poland. Available online: https://sendzimir.org.pl/wp-content/uploads/2019/01/Wyzwania_zrownowazonego_rozwoju_w_Polsce.pdf (accessed on 5 November 2023).
- Dacko, M. The Issue of Environmental Resources Management in the Light of the Model of Tragedy of the Commons—Systemic Approach. Probl. Ekorozw. 2015, 10, 21–30. (In Polish) [Google Scholar]
- Bossel, H. System ZOO 2 Simulation Models. Climate, Ecosystem, Resources, 1st ed.; Norderstedt Books of Demand GmbH: Berlin, Germany, 2007; pp. 1–204. ISBN 9783833484230. [Google Scholar]
- Krupa, K. Modeling, Simulation and Forecasting, 1st ed.; Scientific and Technical Publishing House: Warszawa, Poland, 2008; pp. 1–156. ISBN 9788320434262. (In Polish) [Google Scholar]
- Dacko, M.; Płonka, A. Economic Evaluation of Selected Agricultural Policy Instruments in The Light of the Model of Overproduction on the Cereal Market. Zagad. Ekon. Rolnej 2018, 1, 129–148. [Google Scholar] [CrossRef]
- Nicia, P. Soil liming as a tool for improving the economic efficiency of agricultural production and reducing eutrophication of surface waters. Gis Odyssey 2022, 2, 31–41. (In Polish) [Google Scholar] [CrossRef]
- Tudi, M.; Ruan, D.H.; Wang, L.; Lyu, J.; Sadler, R.; Connell, D.; Chu, C.; Phung, D.T. Agriculture Development, Pesticide Application and Its Impact on the Environment. Int. J. Environ. Res. Public Health 2021, 18, 1112. [Google Scholar] [CrossRef]
- Niedźwiecki, J.; Ohal, P. Environmental Effects of Acidification of Agriculturally Used Soils and Their Mitigation. Stud. I Rap. IUNG PIB 2021, 66, 81–89. (In Polish) [Google Scholar] [CrossRef]
- Borhannuddin Bhuyan, M.H.M.; Hasanuzzaman, M.; Nahar, K.; Al Mahmud, J.; Parvin, K.; Farha Bhuiyan, T.; Fujita, M. Plants Behavior Under Soil Acidity Stress: Insight into Morphophysiological, Biochemical, and Molecular Responses. In Plant Abiotic Stress Tolerance, 1st ed.; Hasanuzzaman, M., Hakeem, K., Nahar, K., Alharby, H., Eds.; Springer: Cham, Switzerland, 2019; pp. 35–82. ISBN 978-3030061173. [Google Scholar]
- Kozioł, D.; Parlińska, A. Factories Influence on the Value of Agricultural Real Estate. Rocz. Nauk. SERIA 2009, 11, 120–125. (In Polish) [Google Scholar]
- Kocur-Bera, K. Nature of common lands in a post-communist country—The Polish perspective. Land Use Policy 2021, 108, 105532. [Google Scholar] [CrossRef]
- Hełdak, M.; Stacherzak, A.; Przybyła, K.; Kupczak, S.; Kucher, L. Agricultural Land Transaction Prices Against the Background of Property Intended for Investment Purposes in Poland. Real Estate Manag. Valuat. 2022, 30, 30–44. [Google Scholar] [CrossRef]
- Kopiński, J.; Nieróbca, A.; Ochal, P. Assessment of the Impact of Weather Conditions and Soil Acidification in Poland on the Formation of Crop Productivity. Woda Środowisko Obsz. Wiej. 2013, 13, 53–63. (In Polish) [Google Scholar]
- Froese, P.S.; Carter, A.H.; Pumphrey, M.O. Recommended Crop Species and Wheat Varieties for Acidic Soil. Soil Acidification Series FS169E. Available online: https://micronaag.com/wp-content/uploads/2017/07/RECOMMENDED-CROP-SPECIES-AND-WHEAT.pdf (accessed on 10 November 2023).
- Krasowicz, S. The Possibilities for Development of Different Agricultural Systems in Poland. Rocz. Nauk Roln. 2009, 96, 110–121. (In Polish) [Google Scholar] [CrossRef]
- Xiao, H.; Wang, B.; Lu, S.; Chen, D.; Wu, Y.; Zhu, Y.; Bai, Y. Soil acidification reduces the effects of short-term nutrient enrichment on plant and soil biota and their interactions in grasslands. Glob. Change Biol. 2020, 26, 4626–4637. [Google Scholar] [CrossRef]
- Chen, Z.S.; Hsieh, C.F.; Jiang, F.Y.; Hsieh, T.H.; Sun, I.F. Relations of soil properties to topography and vegetation in a subtropical rain forest in southern Taiwan. Plant Ecol. 1997, 132, 229–241. [Google Scholar] [CrossRef]
- Chen, X.; Yu, W.; Cai, Y.; Zhang, S.; Muneer, M.A.; Zhu, Q.; Zhang, F. How to identify and adopt cleaner strategies to improve the continuous acidification in orchard soils? J. Clean. Prod. 2022, 330, 129826. [Google Scholar] [CrossRef]
- Pierre, W.H.; Scarseth, G.D. Determination of percent base saturation of soil and its value for different soils at definite pH values. Soil Sci. 1931, 31, 99–114. [Google Scholar] [CrossRef]
- Mehlich, A. Base Unsaturation and pH in Relation to Soil Type. Soil Sci. Soc. Am. J. 1942, 133, 353–362. [Google Scholar] [CrossRef]
- Boguszewski, W. Liming of Soils, 1st ed.; Powszechne Wydawnictwo Rolnicze i Leśne: Warszawa, Poland, 1980; pp. 1–172. (In Polish) [Google Scholar]
- Lipiński, W. Soil Reactions pH in Poland. Nawozy I Nawożenie 2005, 2, 33–40. (In Polish) [Google Scholar]
- Fageria, N.K.; Nascente, A.S. Management of Soil Acidity of South American Soils for Sustainable Crop Production. Adv. Agron. 2014, 128, 221–275. [Google Scholar] [CrossRef]
- Filipek, T.; Badora, A.; Lipiński, W.; Brodowska, M.S.; Domańska, J.; Harasim, P.; Kozłowska-Strawska, J.; Skowron, P.; Skowrońska, M.; Tkaczyk, P. Soil Acidification and Liming, 1st ed.; FAPA: Warszawa, Poland, 2015; pp. 1–236. ISBN 978-83-62282-92-0. (In Polish) [Google Scholar]
- Husnain Gondal, A.; Farooq, Q.; Sohail, S.; Shasang Kumar, S.; Danish Toor, M.; Zafar, A.; Rehman, B. Adaptability of Soil pH through Innovative Microbial Approach. Curr. Res. Agric. Sci. 2021, 8, 71–79. [Google Scholar] [CrossRef]
- Han, Y.; Yi, D.; Ye, Y.; Guo, X.; Liu, S. Response of Spatiotemporal Variability in Soil pH and Associated Influencing Factors to Land Use Change in a Red Soil Hilly Region in Southern China. Catena 2022, 212, 106074. [Google Scholar] [CrossRef]
- Zhang, S.; Zhu, Q.; de Vries, W.; Ros, G.H.; Chen, X.; Muneer, M.A.; Wu, L. Effects of soil amendments on soil acidity and crop yields in acidic soils: A world-wide meta-analysis. J. Environ. Manag. 2023, 345, 118531. [Google Scholar] [CrossRef]
- Bolan, N.; Sarmah, A.K.; Bordoloi, S.; Bolan, S.; Padhye, L.P.; Van Zwieten, L.; Sooriyakumar, P.; Khan, B.A.; Ahmad, M.; Solaiman, Z.M.; et al. Soil acidification and the liming potential of biochar. Environ. Pollut. 2023, 317, 120632. [Google Scholar] [CrossRef]
- Strategy for Energy Security and Environment. Available online: http://kigeit.org.pl/FTP/PRCIP/Literatura/008_3_Strategia_Bezpieczenstwo_Energetyczne_i_Srodowisko_2020.pdf (accessed on 26 November 2023). (In Polish).
- National Programme for Environmental Regeneration of Soils Through Liming. Available online: https://www.gov.pl/web/nfosigw/ogolnopolski-program-regeneracji-srodowiskowej-gleb-poprzez-ich-wapnowanie (accessed on 26 November 2023). (In Polish)
- Ljung, K.; Maley, F.; Cook, A.; Weinstein, P. Acid sulfate soils and human health—A millennium ecosystem assessment. Environ. Int. 2009, 35, 1234–1242. [Google Scholar] [CrossRef]
- Kearney, J. Food consumption trends and drivers. Philosophical transactions of the royal society. Biol. Sci. 2010, 365, 2793–2807. [Google Scholar] [CrossRef]
- Zhu, Q.; Liu, X.; Hao, T.; Zeng, M.; Shen, J.; Zhang, F.; de Vries, W. Cropland acidification increases risk of yield losses and food insecurity in China. Environ. Pollut. 2020, 256, 113145. [Google Scholar] [CrossRef]
- Shaaban, M. Acidic Soils. In Planet Earth: Scientific Proposals to Solve Urgent Issues, 1st ed.; Núñez-Dolgado, A., Ed.; Springer: Cham, Switzerland, 2024; pp. 293–306. ISBN 978-3-031-53207-8. [Google Scholar]
- Płonka, A. State interventionism in agriculture—Rationale, goals, conditions. Sci. Pap. Silesian Univ. Technol. Organ. Manag. 2019, 139, 477–488. (In Polish) [Google Scholar] [CrossRef]
- Gradziuk, P.; Matyka, M.; Poczta, W.; Czerniak, A.; Czubak, W.; Jończyk, K.; Kopiński, J.; Kozyra, J.; Pawlak, K.; Sadowski, A.; et al. The Impact of the European Green Deal on Polish Agriculture, 1st ed.; Polityka Insight: Warszawa, Poland, 2021; pp. 1–234. (In Polish) [Google Scholar]
- Płonka, A. Adjustment Processes of Farms During the Economic Downturn, 1st ed.; C. H. Beck: Warszawa, Poland, 2021; pp. 1–224. ISBN 978-83-8235-337-2. [Google Scholar]
- Mach, J.; Dauhiniova, T.; Kopecká, L.; Prášilová, M.; Štěbeták, M.; Severová, L.; Rodonaia, E.; Svoboda, R.; Cvik, E.D.; Paták, M. Market Price and Supply of Farmland as a Means of Supporting the Wider Development of Sustainable Agricultural Production in Czechia (a Case Study). Agronomy 2023, 13, 1979. [Google Scholar] [CrossRef]
- Lizińska, W.; Grzybowska-Brzezińska, M.; Grzywińska-Rąpca, M. Determinants of changes in agricultural land prices at regional level in Poland. Ann. Pol. Assoc. Agric. Agribus. Econ. 2023, 25, 173–188. (In Polish) [Google Scholar] [CrossRef]
- Halperin, S.; Castro, A.J.; Quintas-Soriano, C.; Brandt, J.S. Assessing high quality agricultural lands through the ecosystem services lens: Insights from a rapidly urbanizing agricultural region in the western United States. Agric. Ecosyst. Environ. 2023, 349, 108435. [Google Scholar] [CrossRef]
- Schrobback, P.; Zhang, A.; Loechel, B.; Ricketts, K.; Ingham, A. Food Credence Attributes: A Conceptual Framework of Supply Chain Stakeholders, Their Motives, and Mechanisms to Address Information Asymmetry. Foods 2023, 12, 538. [Google Scholar] [CrossRef]
- Latosińska, J.; Meyer, B. The Consequences of Transforming Landscape Elements into Tourist Attractions. Ann. Univ. Mariae Curie Skłodowska 2018, 73, 125–143. (In Polish) [Google Scholar] [CrossRef]
- Mirzabaev, A.; Kerr, R.B.; Hasegawa, T.; Pradhan, P.; Wreford, A.; von der Pahlen, M.C.T.; Gurney-Smith, H. Severe climate change risks to food security and nutrition. Clim. Risk Manag. 2023, 39, 100473. [Google Scholar] [CrossRef]
- de Melo, D.M.A.; Pérez-Marin, A.M.; de Araújo, A.E.; de Oliveira, M.R.G.; Macedo, R.S.; do Nascimento, S.M.S.G. Soil Quality Indicators in Peasant Agroecosystems in Paraíba State, Brazil. Trop. Conserv. Sci. 2024, 17. [Google Scholar] [CrossRef]


| Voivodships of Poland | Lime Fertilisers |
|---|---|
| kg∙ha−1 of UAA | |
| Dolnośląskie | 139.9 |
| Kujawsko-Pomorskie | 111.0 |
| Lubelskie | 85.5 |
| Lubuskie | 69.6 |
| Łódzkie | 96.5 |
| Małopolskie | 52.4 |
| Mazowieckie | 71.6 |
| Opolskie | 146.6 |
| Podkarpackie | 71.3 |
| Podlaskie | 67.7 |
| Pomorskie | 100.9 |
| Śląskie | 80.9 |
| Świętokrzyskie | 50.9 |
| Warmińsko-Mazurskie | 89.9 |
| Wielkopolskie | 96.3 |
| Zachodniopomorskie | 114.4 |
| The Main Factors Limiting the Use of Lime Fertilisers in Poland | Number of Responses Provided by Farmers (n = 433) | Number of Responses Provided by Employees of Agricultural Institutions (n = 325) |
|---|---|---|
Economic:
| 260 | 219 |
Logistical and technical:
| 140 | 133 |
Social:
| 53 | 65 |
Disclaimer/Publisher’s Note: The statements, opinions and data contained in all publications are solely those of the individual author(s) and contributor(s) and not of MDPI and/or the editor(s). MDPI and/or the editor(s) disclaim responsibility for any injury to people or property resulting from any ideas, methods, instructions or products referred to in the content. |
© 2024 by the authors. Licensee MDPI, Basel, Switzerland. This article is an open access article distributed under the terms and conditions of the Creative Commons Attribution (CC BY) license (https://creativecommons.org/licenses/by/4.0/).
Share and Cite
Zadrożny, P.; Nicia, P.; Wojewodzic, T.; Dacko, M.; Paluch, Ł.; Płonka, A.; Janus, J.; Pijanowski, J.; Bejger, R.; Ukalska-Jaruga, A.; et al. Cause–Effect Modelling of Soil Liming in Poland. Sustainability 2024, 16, 10361. https://doi.org/10.3390/su162310361
Zadrożny P, Nicia P, Wojewodzic T, Dacko M, Paluch Ł, Płonka A, Janus J, Pijanowski J, Bejger R, Ukalska-Jaruga A, et al. Cause–Effect Modelling of Soil Liming in Poland. Sustainability. 2024; 16(23):10361. https://doi.org/10.3390/su162310361
Chicago/Turabian StyleZadrożny, Paweł, Paweł Nicia, Tomasz Wojewodzic, Mariusz Dacko, Łukasz Paluch, Aleksandra Płonka, Jarosław Janus, Jacek Pijanowski, Romualda Bejger, Aleksandra Ukalska-Jaruga, and et al. 2024. "Cause–Effect Modelling of Soil Liming in Poland" Sustainability 16, no. 23: 10361. https://doi.org/10.3390/su162310361
APA StyleZadrożny, P., Nicia, P., Wojewodzic, T., Dacko, M., Paluch, Ł., Płonka, A., Janus, J., Pijanowski, J., Bejger, R., Ukalska-Jaruga, A., Smreczak, B., & Parzych, P. (2024). Cause–Effect Modelling of Soil Liming in Poland. Sustainability, 16(23), 10361. https://doi.org/10.3390/su162310361

