Assessing the Influence of the Knowledge Management Cycle on Job Satisfaction and Organizational Culture Considering the Interplay of Employee Engagement
Abstract
1. Introduction
2. Literature Review
2.1. Theoretical Background of the Study
2.2. Knowledge Management Cycle
2.3. Job Satisfaction
2.4. Organizational Culture
2.5. Employee Engagement
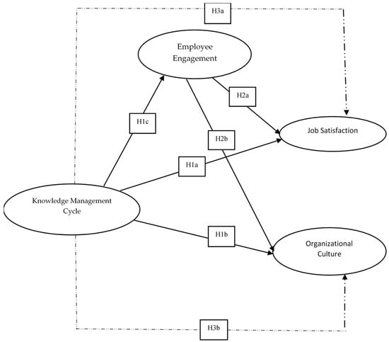
2.6. Hypothesis Development
2.6.1. Influence of KMC on JS
2.6.2. Influence of KMC on OC
2.6.3. Influence of the KMC on EE
2.6.4. Influence of EE on JS
2.6.5. Influence of EE on OC
2.6.6. Mediating Role of EE in the Relationship between the KMC and Both JS and OC
3. Materials and Methods
3.1. Research Design and Strategy
3.2. Population of the Study
3.3. Sample Size
3.4. Sampling Technique
3.5. Measures and Scales
3.6. Data Analysis
4. Results and Discussion
4.1. Descriptive Statistics
4.2. Assessment of Normality, Reliability, and Validity Test Results
4.2.1. Normality Assessment
4.2.2. Convergent Validity Assessment
4.2.3. Reliability Assessments
4.3. Assessment of Discriminant Validity
4.4. Hypothesis Testing
Direct Effect Results
4.5. Mediation Analysis
5. Discussion of the Findings
6. Conclusions
7. Theoretical Implications
8. Managerial Implication
9. Limitations and Directions for Future Research
Author Contributions
Funding
Institutional Review Board Statement
Informed Consent Statement
Data Availability Statement
Conflicts of Interest
Appendix A. Dimension/Measure
| Construct | Dimension/Measure | Source |
| Knowledge Management Cycle | Knowledge auditing | Nogueira et al. (2019) [91] |
| (1) The company has established mechanisms to detect the training needs of workers. | ||
| (2) The company develops plans to meet the future knowledge needs of workers. | ||
| (3) The knowledge generated in the different processes of the company is made available to the entire company. | ||
| (4) The company has the knowledge that is required to adequately perform my job. | ||
| (5) The management formally recognizes the achievements of its workers for making improvements in their process. | ||
| (6) The company has identified external persons or entities that can contribute to the development of knowledge of it. | ||
| Knowledge creation | Schulze and Hoegl (2008) [88] | |
| (1) We spent a lot of time in personal interaction aside from organized meetings with other people in the team in order to discuss suggestions, ideas, or solutions. | ||
| (2) We spent a lot of time in personal interaction aside from organized meetings with people from other departments in the company in order to discuss suggestions, ideas, or solutions. | ||
| (3) We spent a lot of time in intense discussions about suggestions, ideas, or solutions in face-to-face meetings with people from other departments in the company. | ||
| (4) We spent a lot of time in the conscious creation of a common understanding of a problem with people from other departments in the company. | ||
| (5) We spent a lot of time interviewing competent people about ideas or solutions with regard to relevant technologies. | ||
| (6) Focusing on the project, we systematically edited the technical knowledge collected. | ||
| Knowledge sharing | Yu et al. (2022) [89] | |
| (1) People within our organization regularly interact with each other to discuss different environmental developments and share knowledge. | ||
| (2) We have a well-organized system through which we can share knowledge and learn from each other. | ||
| (3) We are provided with the latest equipment and technology to obtain and share knowledge. | ||
| (4) My organization recognizes and rewards the employees for sharing innovative ideas and information to improve the process for the protection of the natural environment. | ||
| (5) My organization regularly shares the latest environmental knowledge and market trends with its employees through e-mail, training sessions, and workshops. | ||
| (6) We regularly share information and knowledge related to the natural environment with our customers, suppliers, and other stakeholders. | ||
| Knowledge structuring | Gold et al. (2001) [90] | |
| (1) My organization’s structure promotes collective rather than individualistic behavior. | ||
| (2) My organization has a large number of strategic alliances with other firms. | ||
| (3) My organization encourages employees to go where they need for knowledge regardless of structure. | ||
| (4) My organization’s structure facilitates the transfer of new knowledge across structural boundaries. | ||
| (5) My organization’s structure facilitates the discovery of new knowledge. | ||
| (6) My organization’s structure facilitates the creation of new knowledge. | ||
| Knowledge use | Gold et al. (2001) [90] | |
| (1) My organization uses knowledge to improve efficiency. | ||
| (2) My organization uses knowledge to adjust strategic direction. | ||
| (3) My organization is able to locate and apply knowledge to changing competitive conditions. | ||
| (4) My organization quickly applies knowledge to critical competitive needs. | ||
| (5) My organization quickly links sources of knowledge in solving problems. | ||
| (6) My organization takes advantage of new knowledge. | ||
| Employee Engagement | (1) I feel happy when I am working intensely. | Schaufer and Bakker (2004) [92] |
| (2) I am immersed in my work. | ||
| (3) It is difficult to detach myself from my job. | ||
| (4) I am enthusiastic about my job. | ||
| (5) My job inspires me. | ||
| (6) To me, my job is challenging. | ||
| (7) At my work, I feel bursting with energy. | ||
| (8) At my job, I am very resilient mentally. | ||
| (9) At my work I always persevere, even when things do not go well. | ||
| Job satisfaction | (1) I feel fairly satisfied with my present job. | Sinval and Marôco (2020) [93] |
| (2) Most days I am enthusiastic about my work. | ||
| (3) Each day at work seems like it will never end. | ||
| (4) I find real enjoyment in my work. | ||
| (5) I consider my job to be rather unpleasant. | ||
| Organizational culture | (1) The organization is a personal place. It is like an extended family. People share a lot of themselves with others. | Lee et al. (2016) [94] |
| (2) The management style of my organization is characterized by teamwork, consensus, and participation. | ||
| (3) The glue that holds the organization together is loyalty and mutual trust. Commitment to the organization runs high. | ||
| (4) The organization is a very controlled and structured place. Formal procedures generally govern what people do. | ||
| (5) The management style of the organization is characterized by the security of employment, conformity, predictability, and stability in relationships. | ||
| (6) The organization emphasizes permanence and stability. Efficiency, control, and smooth operations are important. | ||
| (7) The organization defines success on the basis of efficiency. Dependable delivery, smooth scheduling, and low-cost production are critical. |
References
- Ametepey, S.O.; Aigbavboa, C.O.; Thwala, W.D. Sustainable Road Infrastructure Development in Ghana. In Sustainable Road Infrastructure Project Implementation in Developing Countries: An Integrated Model; Emerald Publishing Limited: Bingley, UK, 2023; pp. 121–132. [Google Scholar]
- Abubakar, A.M.; Elrehail, H.; Alatailat, M.A.; Elçi, A. Knowledge management, decision-making style and organizational performance. J. Innov. Knowl. 2019, 4, 104–114. [Google Scholar] [CrossRef]
- Kuntz, J.R.; Malinen, S.; Näswall, K. Employee resilience: Directions for resilience development. Consult. Psychol. J. Pract. Res. 2017, 69, 223–242. [Google Scholar] [CrossRef]
- Kuranchie-Mensah, E.B.; Amponsah-Tawiah, K. Employee motivation and work performance: A comparative study of mining companies in Ghana. J. Ind. Eng. Manag. (JIEM) 2016, 9, 255–309. [Google Scholar] [CrossRef]
- Osborne, S.; Hammoud, M.S. Effective employee engagement in the workplace. Int. J. Appl. Manag. Technol. 2017, 16, 50–67. [Google Scholar] [CrossRef]
- Dagher, J.; Boustani, N.M.; Khneyzer, C. Unlocking HRM Challenges: Exploring Motivation and Job Satisfaction within Military Service (LAF). Adm. Sci. 2024, 14, 63. [Google Scholar] [CrossRef]
- Hasibuan, J.S.; Sari Nasution, A.S.; Sari, M. Organizational Citizenship Behavior as A Moderator in Employee Performance: A Study on Emotional Intelligence and Job Satisfaction. Int. J. Sustain. Dev. Plan. 2024, 19, 365–374. [Google Scholar] [CrossRef]
- Obeng, H.; Tessema, D.H.; Nuhu, J.A.; Atan, T.; Tucker, J.J. Enhancing job performance: Exploring the impact of employee loyalty and training on quality human resources practices. Uluslararası Anadolu Sos. Bilim. Derg. 2024, 8, 244–266. [Google Scholar] [CrossRef]
- Bagga, S.K.; Gera, S.; Haque, S.N. The mediating role of organizational culture: Transformational leadership and change management in virtual teams. Asia Pac. Manag. Rev. 2023, 28, 120–131. [Google Scholar]
- Deku, G. Impact of Human Capital Development on the Performance of Ghanaian Road Contractors. Doctoral Dissertation, Kwame Nkrumah University of Science and Technology, Kumasi, Ghana, 2015. [Google Scholar]
- Michulek, J.; Krizanova, A. Is there an impact of company size and industry on corporate culture? An empirical study from the Slovak Republic. Manag. Dyn. Knowl. Econ. 2023, 11, 1–15. [Google Scholar] [CrossRef]
- Lin, C.Y.; Huang, C.K. Employee turnover intentions and job performance from a planned change: The effects of an organizational learning culture and job satisfaction. Int. J. Manpow. 2021, 42, 409–423. [Google Scholar] [CrossRef]
- Makhloufi, L.; Vasa, L.; Rosak-Szyrocka, J.; Djermani, F. Understanding the impact of big data analytics and knowledge management on green innovation practices and organizational performance: The moderating effect of government support. Sustainability 2023, 15, 8456. [Google Scholar] [CrossRef]
- Pribadi, K.S.; Abduh, M.; Wirahadikusumah, R.D.; Hanifa, N.R.; Irsyam, M.; Kusumaningrum, P.; Puri, E. Learning from past earthquake disasters: The need for knowledge management system to enhance infrastructure resilience in Indonesia. Int. J. Disaster Risk Reduct. 2021, 64, 102424. [Google Scholar] [CrossRef]
- Kucharska, W.; Bedford, D.A. Knowledge sharing and organizational culture dimensions: Does job satisfaction matter? Electron. J. Knowl. Manag. 2019, 17, 1–18. [Google Scholar] [CrossRef]
- Shea, T.; Usman, S.A.; Arivalagan, S.; Parayitam, S. “Knowledge management practices” as moderator in the relationship between organizational culture and performance in information technology companies in India. VINE J. Inf. Knowl. Manag. Syst. 2023, 53, 719–747. [Google Scholar] [CrossRef]
- Mohammadi, M.; Samizadeh, M.; Pouya, S.; Arabahmadi, R. Examining the mediating effect of knowledge management on the relationship between organizational culture and organizational performance. J. Soft Comput. Decis. Anal. 2023, 1, 63–79. [Google Scholar] [CrossRef]
- Junaedi, M.A.; Digdowiseiso, K. The Influence of Work Motivation, Organizational Culture and Work Discipline on Employee Performance Through Job Satisfaction as Intervening Variables at BPJS Ketenagakerjaan throughout DKI Jakarta Region. JMKSP (J. Manaj. Kepemimp. Dan Supervisi Pendidik.) 2023, 8, 686–705. [Google Scholar] [CrossRef]
- Hakro, T.H.; Siddiqui, M.B.; Lal, S. Assessing the relationship between Organizational Culture, Job Satisfaction, Employee Performance and Employee Engagement. Res. J. Soc. Sci. Econ. Rev. 2023, 4, 23–30. [Google Scholar]
- Febrian, W.D.; Solihin, A. Analysis of Improving Organizational Culture Through Employee Engagement, Talent Management, Training and Development Human Resources. Siber J. Adv. Multidiscip. 2024, 1, 185–195. [Google Scholar]
- Chong, J.X.; Gagné, M.; Dunlop, P.D.; Wee, S. Facilitating newcomer motivation through internalization: A self-determination theory perspective on newcomer socialization. Hum. Resour. Manag. Rev. 2024, 34, 101041. [Google Scholar] [CrossRef]
- Peng, Y.; Cheng, B.; Tian, J.; Zhang, Z.; Zhou, X.; Zhou, K. How, when, and why high job performance is not always good: A three-way interaction model. J. Organ. Behav. 2024, 45, 81–96. [Google Scholar] [CrossRef]
- Sokoh, G.C.; Okolie, U.C. Knowledge management and its importance in modern organizations. J. Public Adm. Financ. Law 2021, 20, 283–300. [Google Scholar] [CrossRef]
- Nguyen, M.; Pontes, N.; Malik, A.; Gupta, J.; Gugnani, R. Impact of high involvement work systems in shaping power, knowledge sharing, rewards and knowledge perception of employees. J. Knowl. Manag. 2024, 28, 1771–1792. [Google Scholar] [CrossRef]
- Yuen, S.S.; Lam, H.Y. Enhancing Competitiveness through Strategic Knowledge Sharing as a Driver of Innovation Capability and Performance. Sustainability 2024, 16, 2460. [Google Scholar] [CrossRef]
- Nonaka, L.; Takeuchi, H.; Umemoto, K. A theory of organizational knowledge creation. Int. J. Technol. Manag. 1996, 11, 833–845. [Google Scholar]
- Demarest, M. Understanding knowledge management. Long Range Plan. 1997, 30, 374–384. [Google Scholar] [CrossRef]
- Alavi, M.; Leidner, D.E. Knowledge management and knowledge management systems: Conceptual foundations and research issues. MIS Q. 2001, 25, 107–136. [Google Scholar] [CrossRef]
- Othman, A.A.E.; ElKady, M.M. A knowledge management based framework for enhancing the learning culture in architectural design firms in developing countries. J. Eng. Des. Technol. 2023, 21, 23–57. [Google Scholar] [CrossRef]
- Sağsan, M. A new life cycle model for processing of knowledge management. In Proceedings of the 2nd International Congress of Business, Management and Economics, Vienna, Austria, 21–23 July 2006; pp. 15–18. [Google Scholar]
- Kalleberg, A.L. Work values and job rewards: A theory of job satisfaction. Am. Sociol. Rev. 1977, 42, 124–143. [Google Scholar] [CrossRef]
- Dorta-Afonso, D.; González-de-la-Rosa, M.; Garcia-Rodriguez, F.J.; Romero-Domínguez, L. Effects of high-performance work systems (HPWS) on hospitality employees’ outcomes through their organizational commitment, motivation, and job satisfaction. Sustainability 2021, 13, 3226. [Google Scholar] [CrossRef]
- Ali, B.J.; Anwar, G. Work engagement: How does employee work engagement influence employee satisfaction? Int. J. Adv. Eng. Manag. Sci. 2021, 7, 10–21. [Google Scholar] [CrossRef]
- Al-dalahmeh, M.; Khalaf, R.; Obeidat, B. The effect of employee engagement on organizational performance via the mediating role of job satisfaction: The case of IT employees in Jordanian banking sector. Mod. Appl. Sci. 2018, 12, 17–43. [Google Scholar] [CrossRef]
- Lysova, E.I.; Allan, B.A.; Dik, B.J.; Duffy, R.D.; Steger, M.F. Fostering meaningful work in organizations: A multi-level review and integration. J. Vocat. Behav. 2019, 110, 374–389. [Google Scholar] [CrossRef]
- Schein, E.H. Organizational Culture and Leadership: A Dynamic View; Jossey-Bass Publishers: San Francisco, CA, USA, 1985. [Google Scholar]
- Cameron, K.S.; Quinn, R.E. Diagnosing and Changing Organization: Based on the Competing Values Framework; Addison-Wesley: Reading, MA, USA, 1999. [Google Scholar]
- Alvesson, M. Understanding Organizational Culture; Sage Publications: Thousand Oaks, CA, USA, 2012; pp. 1–248. [Google Scholar]
- Leal-Rodríguez, A.L.; Sanchís-Pedregosa, C.; Moreno-Moreno, A.M.; Leal-Millán, A.G. Digitalization beyond technology: Proposing an explanatory and predictive model for digital culture in organizations. J. Innov. Knowl. 2023, 8, 100409. [Google Scholar] [CrossRef]
- Boccoli, G.; Gastaldi, L.; Corso, M. The evolution of employee engagement: Towards a social and contextual construct for balancing individual performance and wellbeing dynamically. Int. J. Manag. Rev. 2023, 25, 75–98. [Google Scholar] [CrossRef]
- Fait, M.; Cillo, V.; Papa, A.; Meissner, D.; Scorrano, P. The roots of “volunteer” employees’ engagement: The silent role of intellectual capital in knowledge-sharing intentions. J. Intellect. Cap. 2023, 24, 399–429. [Google Scholar] [CrossRef]
- Hewitt Associates LLC. Research Brief: Employee Engagement Higher at Double-Digit Growth Companies. Available online: https://www.peaqpartners.com/wp-content/uploads/2017/10/Hewitt_what_makes_a_best_employer.pdf (accessed on 3 April 2024).
- Schaufeli, W. Engaging leadership: How to promote work engagement? Front. Psychol. 2021, 12, 754556. [Google Scholar] [CrossRef]
- Fleming, J.H.; Asplund, J. Human Sigma: Managing the Employee-Customer Encounter; Simon and Schuster: New York, NY, USA, 2007. [Google Scholar]
- Gallup. The High Cost of Disengaged Employees. Gallup Business Journal. 15 April. Available online: https://www.gallup.com/workplace/393497/world-trillion-workplace-problem.aspx (accessed on 3 April 2024).
- Saks, A.M. Antecedents and consequences of employee engagement. J. Manag. Psychol. 2006, 21, 600–619. [Google Scholar] [CrossRef]
- Alnehabi, M.; Al-Mekhlafi, A.B.A. The Association between Corporate Social Responsibility, Employee Performance, and Turnover Intention Moderated by Organizational Identification and Commitment. Sustainability 2023, 15, 14202. [Google Scholar] [CrossRef]
- Fulmore, J.A.; Fulmore, A.L.; Mull, M.; Cooper, J.N. Reducing employee turnover intentions in the service sector: The connection between human resource development practices and employee engagement. Hum. Resour. Dev. Q. 2023, 34, 127–153. [Google Scholar] [CrossRef]
- Joshi, R.J.; Sodhi, J.S. Drivers of employee engagement in Indian organizations. Indian J. Ind. Relat. 2011, 47, 162–182. [Google Scholar]
- Al-refaei, A.A.A.; Ali, H.B.M.; Ateeq, A.; Ibrahim, A.; Ibrahim, S.; Alzoraiki, M.; Milhem, M.; Beshr, B. Unveiling the role of job involvement as a mediator in the linkage between academics’ job satisfaction and service quality. Cogent Bus. Manag. 2024, 11, 2386463. [Google Scholar] [CrossRef]
- Nezafati, N.; Razaghi, S.; Moradi, H.; Shokouhyar, S.; Jafari, S. Promoting knowledge sharing performance in a knowledge management system: Do knowledge workers’ behavior patterns matter? VINE J. Inf. Knowl. Manag. Syst. 2023, 53, 637–662. [Google Scholar] [CrossRef]
- Erdelez, S.; Huang, Y.H.; Agarwal, N.K. Does serendipity matter in knowledge management? Organizational sharing and use of encountered information. J. Doc. 2024, 80, 1–26. [Google Scholar] [CrossRef]
- Karyatun, S.; Yuliantini, T.; Saratian, E.; Paijan, P.; Soelton, M.; Riadi, E. Towards The Best Model Good Corporate Governance And Knowledge Management To Improve Performance Through Job Satisfaction. J. Ris. Bisnis Dan Manaj. 2023, 16, 236–245. [Google Scholar] [CrossRef]
- Sivagnanam, P.; Pillai, A.R.; Elangovan, R.; Parayitam, S. Knowledge management process, infrastructure, and system quality as resilient strategies to respond to COVID-19 pandemic challenges: Evidence from higher educational institutions in India. Knowl. Process Manag. 2023, 30, 333–354. [Google Scholar] [CrossRef]
- Li, Y.; Goel, S.; Williams, K. Impact of remote audit on audit quality, audit efficiency, and auditors’ job satisfaction. Int. J. Audit. 2023, 27, 130–149. [Google Scholar] [CrossRef]
- Mohamad, S.J.A.N.S.; Nor, N.S.N.M.; Fikry, A.; Aziz, M.R.A. The effect of organizational innovation mediates between knowledge management capabilities and hotel performance: A conceptual analysis. Inf. Manag. Bus. Rev. 2023, 15, 510–524. [Google Scholar] [CrossRef]
- Shehzad, M.U.; Zhang, J.; Alam, S.; Cao, Z.; Boamah, F.A.; Ahmad, M. Knowledge management process as a mediator between collaborative culture and frugal innovation: The moderating role of perceived organizational support. J. Bus. Ind. Mark. 2023, 38, 1424–1446. [Google Scholar] [CrossRef]
- Rana, M.R.I.; Ha-Brookshire, J.E. An empirical study on supply chain agility and disruption mitigation performance of US fashion retailers: Knowledge management capability perspective. J. Fash. Mark. Manag. Int. J. 2023, 28, 99–116. [Google Scholar]
- Ali, H.F.; Chaudhary, A.; Islam, T. How does responsible leadership enhance work engagement? The roles of knowledge sharing and helping initiative behavior. Glob. Knowl. Mem. Commun. 2023. [Google Scholar] [CrossRef]
- Azeem, M.; Ahmed, M.; Haider, S.; Sajjad, M. Expanding competitive advantage through organizational culture, knowledge sharing and organizational innovation. Technol. Soc. 2021, 66, 101635. [Google Scholar] [CrossRef]
- Ma, X.; Rui, Z.; Zhong, G. How large entrepreneurial-oriented companies breed innovation: The roles of interdepartmental collaboration and organizational culture. Chin. Manag. Stud. 2023, 17, 64–88. [Google Scholar] [CrossRef]
- Lam, L.; Nguyen, P.; Le, N.; Tran, K. The relation among organizational culture, knowledge management, and innovation capability: Its implication for open innovation. J. Open Innov. Technol. Mark. Complex. 2021, 7, 66. [Google Scholar] [CrossRef]
- Li, B.; Zhang, J.; Zhang, X. Knowledge management and organizational culture: An exploratory study. Creat. Knowl. Soc. 2013, 3, 65–77. [Google Scholar] [CrossRef]
- Tang, H. A study of the effect of knowledge management on organizational culture and organizational effectiveness in medicine and health sciences. Eurasia J. Math. Sci. Technol. Educ. 2017, 13, 1831–1845. [Google Scholar] [CrossRef]
- Anshari, M.; Syafrudin, M.; Tan, A.; Fitriyani, N.L.; Alas, Y. Optimisation of knowledge management (KM) with machine learning (ML) Enabled. Information 2023, 14, 35. [Google Scholar] [CrossRef]
- Berraies, S.; Chouiref, A. Exploring the effect of team climate on knowledge management in teams through team work engagement: Evidence from knowledge-intensive firms. J. Knowl. Manag. 2023, 27, 842–869. [Google Scholar] [CrossRef]
- Al-Husseini, S. Examining the impact of top management support on employee creativity through the mediating role of knowledge management and absorptive capacity. Int. J. Innov. Sci. 2024, 16, 658–682. [Google Scholar] [CrossRef]
- Rahman, N.A. Determinat of employee engagement and knowledge management for enhancing employee engagement. In Proceedings of the International Conference on Social ScienceReseacrch, ICSSR, Kuala Lumpur, Malaysia, 8–9 June 2015. [Google Scholar]
- Naim, M.F.; Shehzad, N.; Al Nahyan, M.T.; Jabeen, F.; Usai, A. The impact of knowledge sharing on employee engagement through the mediating role of competency development and moderating role of social climate. J. Knowl. Manag. 2024, 28, 1889–1916. [Google Scholar] [CrossRef]
- Chantsaldulam, T.B.R. The impacts of organizational culture, knowledge management and employee engagement on job satisfaction: The case of supportive service officers in Mongolia. APSTRACT Appl. Stud. Agribus. Commer. 2017, 11, 97–104. [Google Scholar]
- Firouznia, M.; Allameh, S.M.; Hosseini, S.H. Engaging leadership, engaging environment, engaging job, and engagement. Int. J. Process Manag. Benchmarking 2021, 11, 178–199. [Google Scholar] [CrossRef]
- Saks, A.M. Caring human resources management and employee engagement. Hum. Resour. Manag. Rev. 2022, 32, 100835. [Google Scholar] [CrossRef]
- Noercahyo, U.S.; Maarif, M.S.; Sumertajaya, I.M. The role of employee engagement on job satisfaction and its effect on organizational performance. J. Apl. Manaj. 2021, 19, 296–309. [Google Scholar] [CrossRef]
- Wulur, L.; Mandagi, D.W. Employee performance 2.0: Antecedents and consequences of Gen Z employees performance. SEIKO J. Manag. Bus. 2023, 6, 224–240. [Google Scholar]
- Abdullahi, M.; Raman, K.; Solarin, S. Effect of organizational culture on employee performance: A mediating role of employee engagement in Malaysia educational sector. Int. J. Supply Oper. Manag. 2021, 8, 232–246. [Google Scholar]
- Zhai, Y.; Cai, S.; Chen, X.; Zhao, W.; Yu, J.; Zhang, Y. The relationships between organizational culture and thriving at work among nurses: The mediating role of affective commitment and work engagement. J. Adv. Nurs. 2023, 79, 194–204. [Google Scholar] [CrossRef]
- Kişi, N. Bibliometric analysis and visualization of global research on employee engagement. Sustainability 2023, 15, 10196. [Google Scholar] [CrossRef]
- Hamedani, M.G.; Markus, H.R.; Hetey, R.C.; Eberhardt, J.L. We built this culture (so we can change it): Seven principles for intentional culture change. Am. Psychol. 2024, 79, 384–402. [Google Scholar] [CrossRef]
- The Culture Factor. The Connection between Employee Engagement and Organizational Culture. 2024. Available online: https://hofstede-insights.in/the-connection-between-employee-engagement-and-organizational-culture/ (accessed on 4 April 2024).
- Truong, B.T.T.; Nguyen, P.V.; Vrontis, D. Enhancing firm performance through innovation: The roles of intellectual capital, government support, knowledge sharing and knowledge management success. J. Intellect. Cap. 2024, 25, 188–209. [Google Scholar] [CrossRef]
- Juan, S.H.; Yao, L.; Tamyez, P.F.B.M.; Ayodele, F.O. Review on knowledge management and employee engagement. In Proceedings of the National Conference for Postgraduate Research, Kuala Pahang, Malaysia, 24–25 September 2016; pp. 127–134. [Google Scholar]
- Joo, B.K.; Lee, I. Workplace happiness: Work engagement, career satisfaction, and subjective well-being. Evid.-Based HRM Glob. Forum Empir. Scholarsh. 2017, 5, 206–221. [Google Scholar] [CrossRef]
- Sileyew, K.J. Research design and methodology. In Cyberspace; IntechOpen: London, UK, 2019; Volume 7. [Google Scholar]
- Obeng, H.A. Exploring the Correlation between Philosophy of Science and Business Administration, with a Focus on Organisational Behaviour and Human Resource Management. Int. J. Innov. Sci. Res. Technol. 2023, 8, 1927–1937. [Google Scholar]
- Spector, P.E. Do not cross me: Optimizing the use of cross-sectional designs. J. Bus. Psychol. 2019, 34, 125–137. [Google Scholar] [CrossRef]
- Fellows, R.F.; Liu, A.M. Research Methods for Construction; John Wiley & Sons: Chichester, UK, 2021. [Google Scholar]
- Cochran, W.G. Sampling Techniques; John Wiley& Sons: New York, NY, USA, 1977. [Google Scholar]
- Schulze, A.; Hoegl, M. Organizational knowledge creation and the generation of new product ideas: A behavioral approach. Res. Policy 2008, 37, 1742–1750. [Google Scholar] [CrossRef]
- Yu, S.; Abbas, J.; Álvarez-Otero, S.; Cherian, J. Green knowledge management: Scale development and validation. J. Innov. Knowl. 2022, 7, 100244. [Google Scholar] [CrossRef]
- Gold, A.H.; Malhotra, A.; Segars, A.H. Knowledge management: An organizational capabilities perspective. J. Manag. Inf. Syst. 2001, 18, 185–214. [Google Scholar] [CrossRef]
- Nogueira, Y.E.M.; Ojeda, Y.E.A.; Rivera, D.N.; León, A.M.; Nogueira, D.M. Design and application of a questionnaire for the development of the knowledge management audit using neutrosophic iadov technique. Neutrosophic Sets Syst. 2019, 30, 70–87. [Google Scholar]
- Schaufeli, W.B.; Bakker, A.B. Job demands, job resources, and their relationship with burnout and engagement: A multi-sample study. J. Organ. Behav. Int. J. Ind. Occup. Organ. Psychol. Behav. 2004, 25, 293–315. [Google Scholar] [CrossRef]
- Sinval, J.; Marôco, J. Short index of job satisfaction: Validity evidence from Portugal and Brazil. PLoS ONE 2020, 15, e0231474. [Google Scholar] [CrossRef]
- Lee, J.C.; Shiue, Y.C.; Chen, C.Y. Examining the impacts of organizational culture and top management support of knowledge sharing on the success of software process improvement. Comput. Hum. Behav. 2016, 54, 462–474. [Google Scholar] [CrossRef]
- Nyarko, K.K.; Obeng, H.A.; Arhinful, R. Revealing the Impact: Online Teaching Effectiveness and Student Outcomes during the COVID-19 Pandemic at the University of Cape Coast. EduLine J. Educ. Learn. Innov. 2024, 4, 77–90. [Google Scholar] [CrossRef]
- Saeed, B.; Tasmin, R.; Mahmood, A.; Hafeez, A. Development of a multi-item Operational Excellence scale: Exploratory and confirmatory factor analysis. TQM J. 2022, 34, 576–602. [Google Scholar] [CrossRef]
- Arhinful, R.; Radmehr, M. The impact of financial leverage on the financial performance of the firms listed on the Tokyo stock exchange. SAGE Open 2023, 13, 21582440231204099. [Google Scholar] [CrossRef]
- Arhinful, R.; Mensah, L.; Owusu-Sarfo, J.S. The impact of corporate governance on debt service obligations: Evidence from automobile companies listed on the Tokyo stock exchange. Int. J. Discl. Gov. 2023, 1–19. [Google Scholar] [CrossRef]
- Mensah, L.; Bein, M.A. Sound corporate governance and financial performance: Is There a Link? Evidence from manufacturing companies in South Africa, Nigeria, and Ghana. Sustainability 2023, 15, 9263. [Google Scholar] [CrossRef]
- Arhinful, R.; Mensah, L.; Amin, H.I.M.; Obeng, H.A. The influence of cost of debt, cost of equity and weighted average cost of capital on dividend policy decision: Evidence from non-financial companies listed on the Frankfurt Stock Exchange. Future Bus. J. 2024, 10, 99. [Google Scholar] [CrossRef]
- Kaveh, N.; Ebrahimi, A.; Asadi, E. Comparative analysis of random forest, exploratory regression, and structural equation modeling for screening key environmental variables in evaluating rangeland above-ground biomass. Ecol. Inform. 2023, 77, 102251. [Google Scholar] [CrossRef]
- Goretzko, D.; Siemund, K.; Sterner, P. Evaluating model fit of measurement models in confirmatory factor analysis. Educ. Psychol. Meas. 2024, 84, 123–144. [Google Scholar] [CrossRef]
- Pavlov, G.; Maydeu-Olivares, A.; Shi, D. Using the standardized root mean squared residual (SRMR) to assess exact fit in structural equation models. Educ. Psychol. Meas. 2021, 81, 110–130. [Google Scholar] [CrossRef]
- Obeng, H.A.; Arhinful, R.; Mensah, L.; Osei, D.A. Investigating the influence of green human resource management practices on employee behavior and organizational commitment in Ghana’s tourism sector. J. Tour. Manag. Res. 2024, 11, 75–97. [Google Scholar] [CrossRef]
- Pinsky, E.; Klawansky, S. MAD (about median) vs. quantile-based alternatives for classical standard deviation, skewness, and kurtosis. Front. Appl. Math. Stat. 2023, 9, 1206537. [Google Scholar] [CrossRef]
- Mermi, S.; Akkuş, Ö.; Göktaş, A.; Gündüz, N. A new robust ridge parameter estimator having no outlier and ensuring normality for linear regression model. J. Radiat. Res. Appl. Sci. 2024, 17, 100788. [Google Scholar] [CrossRef]
- Yalin-Uçar, M.; Bağatarhan, T.; Yakit, G.; Ekici, M.B.; Aslı, E.R.O.L.; Kizilaslan, H.N. Development of the Reasoning Ways Scale: Validity and Reliability Study. Kalem Eğitim İnsan Bilim. Derg. 2024, 14, 129–153. [Google Scholar] [CrossRef]
- Hair, J.F., Jr.; Howard, M.C.; Nitzl, C. Assessing measurement model quality in PLS-SEM using confirmatory composite analysis. J. Bus. Res. 2020, 109, 101–110. [Google Scholar] [CrossRef]
- Fornell, C.; Larcker, D.F. Evaluating structural equation models with unobservable variables and measurement error. J. Mark. Res. 1981, 18, 39–50. [Google Scholar] [CrossRef]
- Afthanorhan, A.; Ghazali, P.L.; Rashid, N. Discriminant validity: A comparison of CBSEM and consistent PLS using Fornell & Larcker and HTMT approaches. J. Phys. Conf. Ser. 2021, 1874, 012085. [Google Scholar]
- Alfons, A.; Ateş, N.Y.; Groenen, P.J. A robust bootstrap test for mediation analysis. Organ. Res. Methods 2022, 25, 591–617. [Google Scholar] [CrossRef]
- Soelton, M.; Marta, P.; Thoullon, M.S.; Yuliantini, T.; Saratian, E.T.P.; Arief, H. The Knowledge Sharing Anomaly to Improve Organizational Citizenship Behavior. WSEAS Trans. Financ. Eng. 2023, 1, 326–344. [Google Scholar] [CrossRef]
- Santhose, S.S.; Lawrence, L.N. Understanding the implementations and limitations in knowledge management and knowledge sharing using a systematic literature review. Curr. Psychol. 2023, 42, 32427–32442. [Google Scholar] [CrossRef]
- Ahmad, J.; Siddiqi, A.A. Fostering Knowledge Management Behavior through Knowledge-Oriented Leadership in Higher Education Institutions. Abasyn Univ. J. Soc. Sci. 2023, 16, 67–86. [Google Scholar]
- Lee, Y.; Tao, W.; Li, J.Y.Q.; Sun, R. Enhancing employees’ knowledge sharing through diversity-oriented leadership and strategic internal communication during the COVID-19 outbreak. J. Knowl. Manag. 2021, 25, 1526–1549. [Google Scholar] [CrossRef]
- Almuayad, K.M.; Chen, Y. Effect of Knowledge Management on Employee Job Performance in Yemeni Banking Sector: The Mediating Role of Job Satisfaction. J. Knowl. Econ. 2024, 1–30. [Google Scholar] [CrossRef]
- Hislop, D.; Bosua, R.; Helms, R. Knowledge Management in Organizations: A Critical Introduction; Oxford University Press: Oxford, UK, 2018. [Google Scholar]
- Kossyva, D.; Theriou, G.; Aggelidis, V.; Sarigiannidis, L. Retaining talent in knowledge-intensive services: Enhancing employee engagement through human resource, knowledge and change management. J. Knowl. Manag. 2024, 28, 409–439. [Google Scholar] [CrossRef]
- Museus, S.D.; Yi, V.; Saelua, N. The impact of culturally engaging campus environments on sense of belonging. Rev. High. Educ. 2017, 40, 187–215. [Google Scholar] [CrossRef]
- Singha, S. Enhancing Workplace Positivity: Strategies for Cultivating a Flourishing Organizational Culture. In Fostering Organizational Sustainability with Positive Psychology; IGI Global: Hershey, PA, USA, 2024; pp. 54–83. [Google Scholar]
- Kianto, A.; Vanhala, M.; Heilmann, P. The impact of knowledge management on job satisfaction. J. Knowl. Manag. 2016, 20, 621–636. [Google Scholar] [CrossRef]
- Chang, C.L.H.; Lin, T.C. The role of organizational culture in the knowledge management process. J. Knowl. Manag. 2015, 19, 433–455. [Google Scholar] [CrossRef]
- Tessema, D.H.; Nuhu, J.A.; Obeng, H.A.; Assefa, H.K. The relationship between total quality management, patient satisfaction, service quality, and trust in the healthcare sector: The case of ethiopian public hospitals. Uluslararası Anadolu Sos. Bilim. Derg. 2024, 8, 164–176. [Google Scholar] [CrossRef]


| Variables | N | Descriptive Statistics | Matrix Correlation | ||||
|---|---|---|---|---|---|---|---|
| Mean | Std. Deviation | 1 | 2 | 3 | 4 | ||
| (1) KMC | 300 | 4.5494 | 0.41010 | 1 | |||
| (2) JS | 300 | 4.6300 | 0.49048 | 0.556 ** | 1 | ||
| (3) OC | 300 | 3.4067 | 1.11880 | 0.018 | 0.012 | 1 | |
| (4) EE | 300 | 3.1562 | 1.08462 | 0.054 | 0.011 | 0.285 | 1 |
| Fit Indices | Recommended Value | Obtained Value |
|---|---|---|
| CMIN/df | 3–5 | 3.457 |
| GFI | >0.90 | 0.918 |
| CFI | >0.90 | 0.953 |
| TLI | >0.90 | 0.911 |
| SRMR | <0.08 | 0.058 |
| RMSEA | <0.08 | 0.065 |
| Item | Loadings | CA | Skewness | Kurtosis | CR | AVE | MSV |
|---|---|---|---|---|---|---|---|
| KAUD1 | 0.947 | 0.970 | −1.06 | 0.874 | 0.970 | 0.915 | 0.171 |
| KAUD2 | 0.953 | −0.789 | −0.822 | ||||
| KAUD3 | 0.970 | −0.789 | −0.822 | ||||
| KCEA1 | 0.916 | 0.981 | −1.299 | 0.502 | 0.981 | 0.895 | 0.241 |
| KCEA2 | 0.975 | −1.342 | 0.633 | ||||
| KCEA3 | 0.925 | −1.544 | 1.42 | ||||
| KCEA4 | 0.943 | −1.342 | 0.633 | ||||
| KCEA5 | 0.964 | −1.299 | 0.502 | ||||
| KCEA6 | 0.951 | −1.342 | 0.633 | ||||
| KSHA1 | 0.919 | 0.973 | −1.363 | 0.701 | 0.974 | 0.863 | 0.401 |
| KSHA2 | 0.964 | −1.342 | 0.633 | ||||
| KSHA3 | 0.857 | −1.846 | 1.855 | ||||
| KSHA4 | 0.947 | −1.386 | 0.772 | ||||
| KSHA5 | 0.952 | −1.299 | 0.502 | ||||
| KSHA6 | 0.931 | −1.367 | 0.786 | ||||
| KSTR1 | 0.951 | 0.973 | −1.411 | 0.926 | 0.973 | 0.855 | 0.241 |
| KSTR2 | 0.962 | −1.299 | 0.502 | ||||
| KSTR3 | 0.943 | −1.434 | 0.999 | ||||
| KSTR4 | 0.848 | −1.408 | 0.964 | ||||
| KSTR5 | 0.884 | −1.174 | 0.975 | ||||
| KSTR6 | 0.955 | −1.846 | 0.855 | ||||
| KUSE1 | 0.957 | 0.955 | −0.961 | 1.565 | 0.968 | 0.838 | 0.135 |
| KUSE2 | 0.603 | −1.015 | 0.485 | ||||
| KUSE3 | 0.956 | −1.06 | 1.871 | ||||
| KUSE4 | 0.984 | −1.078 | 0.902 | ||||
| KUSE5 | 0.985 | −1.092 | 0.609 | ||||
| KUSE6 | 0.948 | −0.947 | 1.442 | ||||
| EPE1 | 0.774 | 0.895 | −0.271 | −1.245 | 0.896 | 0.552 | 0.110 |
| EPE2 | 0.697 | 0.017 | −1.279 | ||||
| EPE3 | 0.729 | −0.135 | −1.235 | ||||
| EPE4 | 0.726 | −0.104 | −1.222 | ||||
| EPE5 | 0.731 | 0.066 | −1.228 | ||||
| EPE6 | 0.758 | −0.154 | −1.138 | ||||
| EPE7 | 0.780 | −0.077 | −1.193 | ||||
| JSAT1 | 0.971 | 0.986 | −0.741 | −0.904 | 0.986 | 0.936 | 0.181 |
| JSAT2 | 0.963 | −0.805 | −0.792 | ||||
| JSAT3 | 0.950 | −0.789 | −0.822 | ||||
| JSAT4 | 0.978 | −0.741 | −0.904 | ||||
| JSAT5 | 0.974 | −0.789 | −0.822 | ||||
| ORCU1 | 0.816 | 0.849 | −0.2 | −1.468 | 0.850 | 0.586 | 0.110 |
| ORCU2 | 0.714 | 0.247 | −1.42 | ||||
| ORCU3 | 0.767 | 0.031 | −1.509 | ||||
| ORCU4 | 0.762 | −0.022 | −1.505 |
| USE | AUD | STR | SHA | CRE | EM_ENG | JSA | ORG_CUL | |
|---|---|---|---|---|---|---|---|---|
| USE | 0.916 | |||||||
| AUD | 0.367 | 0.957 | ||||||
| STR | 0.213 | 0.370 | 0.925 | |||||
| SHA | 0.212 | 0.367 | 0.001 | 0.929 | ||||
| CRE | 0.221 | 0.362 | 0.312 | 0.403 | 0.946 | |||
| EE | 0.035 | 0.019 | 0.050 | 0.035 | 0.047 | 0.743 | ||
| JS | 0.355 | 0.009 | 0.373 | 0.370 | 0.365 | 0.010 | 0.967 | |
| OC | −0.007 | 0.023 | 0.025 | 0.013 | 0.036 | 0.331 | 0.016 | 0.766 |
| Fit Indices | Recommended Value | Obtained Value |
|---|---|---|
| CMIN/df | 3–5 | 3.457 |
| GFI | >0.90 | 0.956 |
| CFI | >0.90 | 0.972 |
| TLI | >0.90 | 0.934 |
| SRMR | <0.08 | 0.041 |
| RMSEA | <0.08 | 0.052 |
| Relationship | Hypothesis | β | S.E. | t-Value | Beta | p-Value | Decision |
|---|---|---|---|---|---|---|---|
| JS <--- KMC | H1a | 0.241 *** | 0.052 | 4.617 | 0.225 | 0.000 | Accepted |
| OC <--- KMC | H1b | 0.402 *** | 0.061 | 6.563 | 0.36 | 0.000 | Accepted |
| EE <--- KMC | H1c | 0.783 *** | 0.036 | 22.001 | 0.786 | 0.000 | Accepted |
| JS <--- EE | H2a | 0.713 *** | 0.052 | 13.605 | 0.664 | 0.000 | Accepted |
| OC <--- EE | H2b | 0.556 *** | 0.061 | 9.058 | 0.497 | 0.000 | Accepted |
| R-square (EE) = 0.618 | |||||||
| R-square (JS) = 0.728 | |||||||
| R-square (OC) = 0.657 |
| Relationship | β | Std. Error | t-Value | Confidence Interval | Sig. | Conclusion | |
|---|---|---|---|---|---|---|---|
| Lower Bounds | Upper Bounds | ||||||
| JS <--- EE <--- KMC | 0.558 | 0.072 *** | 7.750 | 0.443 | 0.683 | 0.000 | Partial mediation |
| OC <--- EE <--- KMC | 0.436 | 0.062 *** | 7.032 | 0.305 | 0.591 | 0.000 | Partial mediation |
| Unstandardized Coefficients (B), Standardized Coefficients (Beta), Confidence interval of 95%, and bootstrap sample of 5000. | |||||||
Disclaimer/Publisher’s Note: The statements, opinions and data contained in all publications are solely those of the individual author(s) and contributor(s) and not of MDPI and/or the editor(s). MDPI and/or the editor(s) disclaim responsibility for any injury to people or property resulting from any ideas, methods, instructions or products referred to in the content. |
© 2024 by the authors. Licensee MDPI, Basel, Switzerland. This article is an open access article distributed under the terms and conditions of the Creative Commons Attribution (CC BY) license (https://creativecommons.org/licenses/by/4.0/).
Share and Cite
Obeng, H.A.; Arhinful, R.; Mensah, L.; Owusu-Sarfo, J.S. Assessing the Influence of the Knowledge Management Cycle on Job Satisfaction and Organizational Culture Considering the Interplay of Employee Engagement. Sustainability 2024, 16, 8728. https://doi.org/10.3390/su16208728
Obeng HA, Arhinful R, Mensah L, Owusu-Sarfo JS. Assessing the Influence of the Knowledge Management Cycle on Job Satisfaction and Organizational Culture Considering the Interplay of Employee Engagement. Sustainability. 2024; 16(20):8728. https://doi.org/10.3390/su16208728
Chicago/Turabian StyleObeng, Hayford Asare, Richard Arhinful, Leviticus Mensah, and Jerry Seth Owusu-Sarfo. 2024. "Assessing the Influence of the Knowledge Management Cycle on Job Satisfaction and Organizational Culture Considering the Interplay of Employee Engagement" Sustainability 16, no. 20: 8728. https://doi.org/10.3390/su16208728
APA StyleObeng, H. A., Arhinful, R., Mensah, L., & Owusu-Sarfo, J. S. (2024). Assessing the Influence of the Knowledge Management Cycle on Job Satisfaction and Organizational Culture Considering the Interplay of Employee Engagement. Sustainability, 16(20), 8728. https://doi.org/10.3390/su16208728
