A Comparison of Outdoor Green and Indoor Education: Psycho-Environmental Impact on Kindergarten and Primary Schools Teachers
Abstract
1. Introduction
Aim and Hypotheses
2. Materials and Methods
2.1. Sample and Procedure
2.2. Measures
2.3. Statistical Analysis
3. Results
3.1. Preliminary Analyses
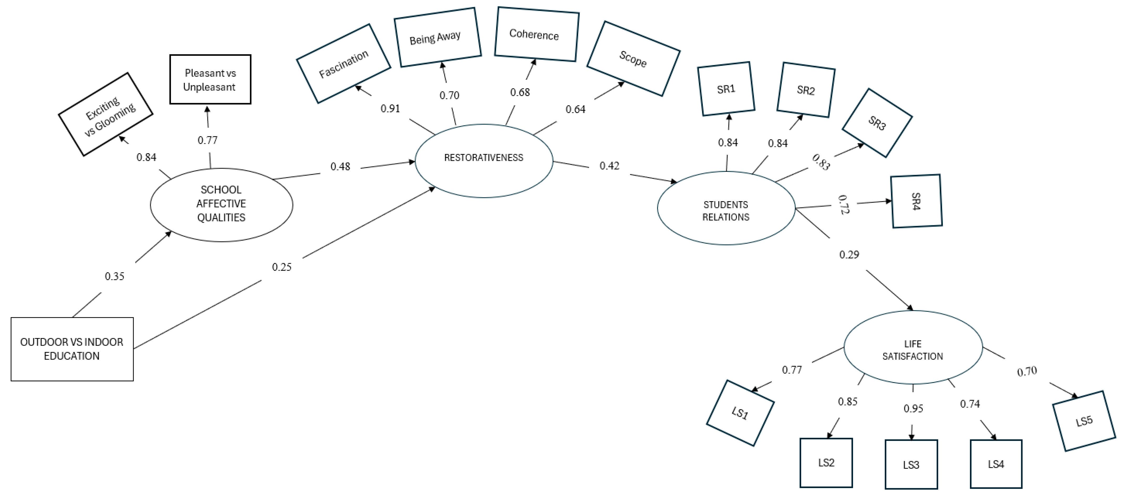
3.2. Model Testing
4. Discussion
5. Conclusions
Author Contributions
Funding
Institutional Review Board Statement
Informed Consent Statement
Data Availability Statement
Conflicts of Interest
References
- Ford, P. Outdoor Education: Definition and Philosophy; Office of Educational Research and Improvement: Washington, DC, USA, 1986.
- Meijer, A. Outdoor Education and Teachers. Subjective Well-Being: A Correlational Study on the Well-Being of Dutch Primary School Teachers and the Use of Outdoor Education; Linköpings Universitet Electronic Press: Linköping, Sweden, 2023; Available online: https://urn.kb.se/resolve?urn=urn:nbn:se:liu:diva-195909 (accessed on 5 September 2024).
- Mannion, G.; Lynch, J. The Primacy of Place in Education in Outdoor Settings. In Routledge International Handbook of Outdoor Studies; Routledge: London, UK, 2015; pp. 85–94. [Google Scholar]
- Saraç, S.; Gülay Ogelman, H.; Yıldırım, Ö. Adjustment to Preschool after COVID-19 in Turkey: Teachers’ Perspectives. Early Years 2024, 44, 450–464. [Google Scholar] [CrossRef]
- Amicone, G.; Petruccelli, I.; De Dominicis, S.; Gherardini, A.; Costantino, V.; Perucchini, P.; Bonaiuto, M. Green Breaks: The Restorative Effect of the School Environment’s Green Areas on Children’s Cognitive Performance. Front. Psychol. 2018, 9, 1579. [Google Scholar] [CrossRef]
- Faber Taylor, A.; Butts-Wilmsmeyer, C.; Jordan, C. Nature-Based Instruction for Science Learning—A Good Fit for All: A Controlled Comparison of Classroom versus Nature. Environ. Educ. Res. 2022, 28, 1527–1546. [Google Scholar] [CrossRef]
- Jennerjohn, A. Natural Partners: Learning from Young Students’ Writing After Science Lessons Outdoors’. Doctoral Dissertation, University of Minnesota, Minneapolis, MN, USA, 2022. [Google Scholar]
- Mason, L.; Ronconi, A.; Scrimin, S.; Pazzaglia, F. Short-Term Exposure to Nature and Benefits for Students’ Cognitive Performance: A Review. Educ. Psychol. Rev. 2022, 34, 609–647. [Google Scholar] [CrossRef]
- Carpenter, C.; Harper, N. Health and Wellbeing Benefits of Activities in the Outdoors. In Routledge International Handbook of Outdoor Studies; Routledge: London, UK, 2015; pp. 59–68. [Google Scholar]
- Kuo, M.; Barnes, M.; Jordan, C. Do Experiences With Nature Promote Learning? Converging Evidence of a Cause-and-Effect Relationship. Front. Psychol. 2019, 10, 305. [Google Scholar] [CrossRef]
- Hascher, T.; Waber, J. Teacher Well-Being: A Systematic Review of the Research Literature from the Year 2000–2019. Educ. Res. Rev. 2021, 34, 100411. [Google Scholar] [CrossRef]
- Hargreaves, A. Mixed Emotions: Teachers’ Perceptions of Their Interactions with Students. Teach. Teach. Educ. 2000, 16, 811–826. [Google Scholar] [CrossRef]
- Roffey, S. Pupil Wellbeing–Teacher Wellbeing: Two Sides of the Same Coin? Educ. Child Psychol. 2012, 29, 8–17. [Google Scholar] [CrossRef]
- Zee, M.; Koomen, H.M. Teacher Self-Efficacy and Its Effects on Classroom Processes, Student Academic Adjustment, and Teacher Well-Being: A Synthesis of 40 Years of Research. Rev. Educ. Res. 2016, 86, 981–1015. [Google Scholar] [CrossRef]
- Harding, S.; Morris, R.; Gunnell, D.; Tamsin Ford, T.; Hollingworth, W.; Tilling, K.; Evans, R. Is Teachers’ Mental Health and Wellbeing Associated with Students’ Mental Health and Wellbeing? J. Affect. Disord. 2019, 242, 180–187. [Google Scholar] [CrossRef]
- Klassen, R.M.; Perry, N.E.; Frenzel, A.C. Teachers’ Relatedness with Students: An Underemphasized Component of Teachers’ Basic Psychological Needs. J. Educ. Psychol. 2012, 104, 150–165. [Google Scholar] [CrossRef]
- Pakarinen, E.; Kiuru, N.; Lerkkanen, M.K.; Poikkeus, A.M.; Siekkinen, M.; Nurmi, J.E. Classroom Organization and Teacher Stress Predict Learning Motivation in Kindergarten Children. Eur. J. Psychol. Educ. 2010, 25, 281–300. [Google Scholar] [CrossRef]
- Siekkinen, M.; Pakarinen, E.; Lerkkanen, M.K.; Poikkeus, A.M.; Salminen, J.; Poskiparta, E.; Nurmi, J.E. Social Competence Among 6-Year-Old Children and Classroom Instructional Support and Teacher Stress. Early Educ. Dev. 2013, 24, 877–897. [Google Scholar] [CrossRef]
- Sutton, R.E.; Wheatley, K.F. Teachers’ Emotions and Teaching: A Review of the Literature and Directions for Future Research. Educ. Psychol. Rev. 2003, 15, 327–358. [Google Scholar] [CrossRef]
- Zinsser, K.M.; Curby, T.W. Understanding Preschool Teachers’ Emotional Support as a Function of Center Climate. SAGE Open 2014, 4, 2158244014560728. [Google Scholar] [CrossRef]
- Faskunger, J. Teaching with the Sky as a Ceiling: A Review of Research about the Significance of Outdoor Teaching for Children’s Learning in Compulsory School; Linköping University Electronic Press: Linköping, Sweden, 2018; Available online: http://www.diva-portal.org/smash/record.jsf?pid=diva2%3A1253050&dswid=-6731 (accessed on 5 September 2024).
- Deschamps, A.; Scrutton, R.; Ayotte-Beaudet, J.F. School-Based Outdoor Education and Teacher Subjective Well-Being: An Exploratory Study. Front. Educ. 2022, 7, 961054. [Google Scholar] [CrossRef]
- Fägerstam, E. High School Teachers’ Experience of the Educational Potential of Outdoor Teaching and Learning. J. Adventure Educ. Outdoor Learn. 2014, 14, 56–81. [Google Scholar] [CrossRef]
- Marchant, E.; Todd, C.; Cooksey, R.; Dredge, S.; Jones, H.; Reynolds, D.; Stratton, G.; Dwyer, R.; Lyons, R.; Brophy, S. Curriculum-Based Outdoor Learning for Children Aged 9–11: A Qualitative Analysis of Pupils’ and Teachers’ Views. PLoS ONE 2019, 14, e0212242. [Google Scholar] [CrossRef]
- Waite, S.; Aronsson, J. Some Impacts on Health and Wellbeing from School-Based Outdoor Learning. In High-Quality Outdoor Learning; Jucker, R., Von Au, J., Eds.; Springer International Publishing: Cham, Switzerland, 2022; pp. 171–190. [Google Scholar] [CrossRef]
- Leppink, E.W.; Odlaug, B.L.; Lust, K.; Christenson, G.; Grant, J.E. The Young and the Stressed: Stress, Impulse Control, and Health in College Students. J. Nerv. Ment. Dis. 2016, 204, 931–938. [Google Scholar] [CrossRef]
- Amitai, A.; Van Houtte, M. Being Pushed out of the Career: Former Teachers’ Reasons for Leaving the Profession. Teach. Teach. Educ. 2022, 110, 103540. [Google Scholar] [CrossRef]
- Diliberti, M.; Schwartz, H.L.; Grant, D.M. Stress Topped the Reasons Why Public School Teachers Quit, Even before COVID-19; Rand: Santa Monica, CA, USA, 2021. [Google Scholar]
- Schenetti, M.; Di Nisio, I.; Rubat du Mérac, E. Wellbeing of Outdoor Education Teachers: The Role of School Management and Organization. Investig. En La Esc. 2023, 106, 44–52. [Google Scholar]
- Jordan, C.; Chawla, L. A Coordinated Research Agenda for Nature-Based Learning. In High-Quality Outdoor Learning, edited by Jucker, R., Von Au, J., Eds.; Springer International Publishing: Cham, Switzerland, 2022; pp. 29–46. [Google Scholar] [CrossRef]
- Chawla, L. Benefits of Nature Contact for Children. J. Plan. Lit. 2015, 30, 433–452. [Google Scholar] [CrossRef]
- Gifford, R.; Chen, A. Children and Nature: What We Know and What We Do Not; University of Victoria: Oak Bay and Saanich, BC, Canada, 2016. [Google Scholar]
- Kaplan, Rachel, and Stephen Kaplan. The Experience of Nature: A Psychological Perspective; Cambridge University Press: Cambridge, UK, 1989. [Google Scholar]
- Kaplan, S. The Restorative Benefits of Nature: Toward an Integrative Framework. J. Environ. Psychol. 1995, 15, 169–182. [Google Scholar] [CrossRef]
- Hartig, T.; Staats, H. The Need for Psychological Restoration as a Determinant of Environmental Preferences. J. Environ. Psychol. 2006, 26, 215–226. [Google Scholar] [CrossRef]
- Kaplan, S.; Berman, M.G. Directed Attention as a Common Resource for Executive Functioning and Self-Regulation. Perspect. Psychol. Sci. 2010, 5, 43–57. [Google Scholar] [CrossRef]
- Mirrahimi, S.; Tawil, N.M.; Abdullah, N.A.G.; Surat, M.; Usman, I.M.S. Developing Conducive Sustainable Outdoor Learning: The Impact of Natural Environment on Learning, Social and Emotional Intelligence. Procedia Eng. 2011, 20, 389–396. [Google Scholar] [CrossRef]
- Van Den Bogerd, N.; Coosje Dijkstra, S.; Koole, S.L.; Seidell, J.C.; De Vries, R.; Maas, J. Nature in the Indoor and Outdoor Study Environment and Secondary and Tertiary Education Students’ Well-Being, Academic Outcomes, and Possible Mediating Pathways: A Systematic Review with Recommendations for Science and Practice. Health Place 2020, 66, 102403. [Google Scholar] [CrossRef]
- Manca, S.; Cerina, V.; Tobia, V.; Sacchi, S.; Fornara, F. The Effect of School Design on Users’ Responses: A Systematic Review (2008–2017). Sustainability 2020, 12, 3453. [Google Scholar] [CrossRef]
- Lin, M.; Van Stan, J.T. Impacts of Urban Landscapes on Students’ Academic Performance. Landsc. Urban Plan. 2020, 201, 103840. [Google Scholar] [CrossRef]
- Pirchio, S.; Passiatore, Y.; Panno, A.; Cipparone, M.; Carrus, G. The Effects of Contact With Nature During Outdoor Environmental Education on Students’ Wellbeing, Connectedness to Nature and Pro-Sociality. Front. Psychol. 2021, 12, 648458. [Google Scholar] [CrossRef]
- Fägerstam, E. Space and Place: Perspectives on Outdoor Teaching and Learning; Linköping University, Department of Behavioural Sciences and Learning: Linköping, Sweden, 2012. [Google Scholar]
- Brown, M.; Wattchow, B. Enskilment and Place-Responsiveness in Outdoor Studies: Ways of Life. In Routledge International Handbook of Outdoor Studies; Routledge: London, UK, 2015; pp. 435–443. [Google Scholar]
- Sandell, K.; Öhman, J. An Educational Tool for Outdoor Education and Environmental Concern. J. Adventure Educ. Outdoor Learn. 2013, 13, 36–55. [Google Scholar] [CrossRef]
- Creswell, J.W.; Clark, V.L.P. Designing and Conducting Mixed Methods Research; Sage Publications: Los Angeles, CA, USA, 2017. [Google Scholar]
- Russell, J.A.; Ward, L.M.; Pratt, G. Affective Quality Attributed to Environments: A Factor Analytic Study. Environ. Behav. 1981, 13, 259–288. [Google Scholar] [CrossRef]
- Perugini, M.; Bonnes, M.; Aiello, A.; Ercolani, A.P. Il Modello Circonflesso Delle Qualità Affettive Dei Luoghi: Sviluppo Di Uno Strumento Valutativo Italiano. [The Affective Quality of Places’ Circumplex Model: Development of an Italian Valutative Tool.]. Test. Psicometria Metodol. 2002, 9, 131–152. [Google Scholar]
- Pasini, M.; Berto, R.; Brondino, M.; Hall, R.; Ortner, C. How to Measure the Restorative Quality of Environments: The PRS-11. Procedia-Soc. Behav. Sci. 2014, 159, 293–297. [Google Scholar] [CrossRef]
- Hartig, T.; Kaiser, F.G.; Bowler, P.A. Further Development of a Measure of Perceived Environmental Restorativeness; Institutet för bostads-och urbanforskning. 1997. Available online: http://uu.diva-portal.org/smash/record.jsf?pid=diva2%3A130237&dswid=-4600 (accessed on 5 September 2024).
- Pasini, M.; Berto, R.; Scopelliti, M.; Carrus, G. Measuring the Restorative Value of the Environment: Contribution to the Validation of the Italian Version of the Perceived Restorativeness Scale. Boll. Di Psicol. Appl. 2009, 257, 3–11. [Google Scholar]
- Johnson, B.; Stevens, J.J.; Zvoch, K. Teachers’ Perceptions of School Climate: A Validity Study of Scores From the Revised School Level Environment Questionnaire. Educ. Psychol. Meas. 2007, 67, 833–844. [Google Scholar] [CrossRef]
- Matteucci, M.C.; Guglielmi, D.; Lauermann, F. Teachers’ Sense of Responsibility for Educational Outcomes and Its Associations with Teachers’ Instructional Approaches and Professional Wellbeing. Soc. Psychol. Educ. 2017, 20, 275–298. [Google Scholar] [CrossRef]
- Diener, E.; Emmons, R.A.; Larsen, R.J.; Griffin, S. The Satisfaction With Life Scale. J. Personal. Assess. 1985, 49, 71–75. [Google Scholar] [CrossRef]
- Carmines, E.G. Analyzing Models with Unobserved Variables. Soc. Meas. Curr. Issues 1981, 80. [Google Scholar]
- Tabachnick, B.G.; Fidell, L.S. Experimental Designs Using ANOVA; Thomson/Brooks/Cole: Belmont, CA, USA, 2007. [Google Scholar]
- Amicone, G.; Collado, S.; Perucchini, P.; Petruccelli, I.; Ariccio, S.; Bonaiuto, B. Green versus Grey Break: Children’s Place Experience of Recess-Time in Primary Schools’ Natural and Built Area. Child. Geogr. 2023, 22, 15–29. [Google Scholar] [CrossRef]
- Frumkin, H.; Bratman, G.N.; Breslow, S.J.; Cochran, B.; Kahn, P.H., Jr.; Lawler, J.J.; Levin, P.S.; Tandon, P.S.; Varanasi, U.; Wolf, K.L.; et al. Nature Contact and Human Health: A Research Agenda. Environ. Health Perspect. 2017, 125, 075001. [Google Scholar] [CrossRef]
- Passmore, H.A.; Howell, A.J. Nature Involvement Increases Hedonic and Eudaimonic Well-Being: A Two-Week Experimental Study. Ecopsychology 2014, 6, 148–154. [Google Scholar] [CrossRef]
- Russell, R.; Guerry, A.D.; Balvanera, P.; Gould, R.K.; Basurto, X.; Chan, K.M.A.; Klain, S.; Levine, J.; Tam, J. Humans and Nature: How Knowing and Experiencing Nature Affect Well-Being. Annu. Rev. Environ. Resour. 2013, 38, 473–502. [Google Scholar] [CrossRef]
- Renshaw, T.L.; Long, A.C.J.; Cook, C.R. Assessing Teachers’ Positive Psychological Functioning at Work: Development and Validation of the Teacher Subjective Wellbeing Questionnaire. Sch. Psychol. Q. 2015, 30, 289–306. [Google Scholar] [CrossRef]
- Bell, A.C.; Dyment, J.E. Grounds for Health: The Intersection of Green School Grounds and Health-promoting Schools. Environ. Educ. Res. 2008, 14, 77–90. [Google Scholar] [CrossRef]
- Becker, C.; Lauterbach, G.; Spengler, S.; Dettweiler, U.; Mess, F. Effects of Regular Classes in Outdoor Education Settings: A Systematic Review on Students’ Learning, Social and Health Dimensions. Int. J. Environ. Res. Public Health 2017, 14, 485. [Google Scholar] [CrossRef]
- Blair, D. The Child in the Garden: An Evaluative Review of the Benefits of School Gardening. J. Environ. Educ. 2009, 40, 15–38. [Google Scholar] [CrossRef]
- Mann, J.; Gray, T.; Truong, S.; Brymer, E.; Passy, R.; Ho, S.; Sahlberg, P.; Ward, K.; Bentsen, P.; Curry, C.; et al. Getting Out of the Classroom and Into Nature: A Systematic Review of Nature-Specific Outdoor Learning on School Children’s Learning and Development. Front. Public Health 2022, 10, 877058. [Google Scholar] [CrossRef]
- OECD. Gender Imbalances in the Teaching Profession. Education Indicators in Focus; OECD Publishing: Paris, France, 2017. [Google Scholar] [CrossRef]
- Heft, H. Wayfinding, Navigation, and Environmental Cognition from a Naturalist’s Stance. In Handbook of Spatial Cognition; Waller, D., Nadel, L., Eds.; American Psychological Association: Washington, DC, USA, 2013; pp. 265–294. [Google Scholar] [CrossRef]
- Gibson, J.J. The Ecological Approach to the Visual Perception of Pictures. Leonardo 1978, 11, 227. [Google Scholar] [CrossRef]
- Fiskum, T.A.; Jacobsen, K. Outdoor Education Gives Fewer Demands for Action Regulation and an Increased Variability of Affordances. J. Adventure Educ. Outdoor Learn. 2013, 13, 76–99. [Google Scholar] [CrossRef]
- Norwood, M.F.; Lakhani, A.; Kendall, E. Teaching Traditional Indoor School Lessons in Nature: The Effects on Student Learning and Behaviour. Landsc. Urban Plan. 2021, 206, 103963. [Google Scholar] [CrossRef]
- UNESCO Roadmap for Implementing the Global Action Programme on Education for Sustainable Development. 2014. Available online: http://Unesdoc.Unesco.Org (accessed on 7 February 2021).
- Priest, S. Redefining Outdoor Education: A Matter of Many Relationships. J. Environ. Educ. 1986, 17, 13–15. [Google Scholar] [CrossRef]
- Wattchow, B.; Brown, M. A Pedagogy of Place: Outdoor Education for a Changing World; Monash University Publishing: Clayton, VIC, Australia, 2011. [Google Scholar]




| Min | Max | M | sd | Sk | C | |||
|---|---|---|---|---|---|---|---|---|
| AQ_Pleasant vs. Unpleasant | 2.00 | 6.00 | 4.78 | 1.00 | −0.69 | −0.16 | ||
| AQ_Exciting vs. Gloomy | 0.67 | 6.00 | 2.55 | 1.09 | 0.77 | 0.18 | ||
| AQ_Stimulating vs. Boring | 1.50 | 6.00 | 4.61 | 1.03 | −0.63 | −0.02 | ||
| AQ_Relaxing vs. Distressing | 1.33 | 6.00 | 4.43 | 0.96 | −0.66 | 0.27 | ||
| School Affective Qualities | 1.38 | 6.00 | 4.61 | 0.92 | −0.67 | 0.02 | ||
| Fascination | 1.00 | 10.00 | 6.86 | 2.14 | −0.47 | −0.29 | ||
| Being Away | 1.00 | 10.00 | 5.08 | 2.49 | 0.13 | −0.98 | ||
| Coherence | 1.00 | 10.00 | 6.13 | 2.26 | −0.39 | −0.42 | ||
| Scope | 1.00 | 10.00 | 6.59 | 2.37 | −0.37 | −0.69 | ||
| Perceived Restorativeness | 1.00 | 10.00 | 6.17 | 1.92 | −0.22 | −0.60 | ||
| Social Relations | 1.00 | 5.00 | 3.53 | 0.85 | −0.40 | −0.18 | ||
| Satisfaction with Life | 2.20 | 9.00 | 6.80 | 1.32 | −0.99 | 0.72 | ||
| 1 | 2 | 3 | 4 | 5 | 6 | 7 | 8 | 9 | 10 | 11 | 12 | 13 | 14 | |||
|---|---|---|---|---|---|---|---|---|---|---|---|---|---|---|---|---|
| 1. Fascination | 1 | |||||||||||||||
| 2. Being Away | 0.634 ** | 1 | ||||||||||||||
| 3. Coherence | 0.617 ** | 0.547 ** | 1 | |||||||||||||
| 4. Scope | 0.574 ** | 0.484 ** | 0.650 ** | 1 | ||||||||||||
| 5. Students Relations | 0.376 ** | 0.322 ** | 0.319 ** | 0.209 ** | 1 | |||||||||||
| 6. Teachers Collaboration | 0.469 ** | 0.299 ** | 0.507 ** | 0.297 ** | 0.377 ** | 1 | ||||||||||
| 7. School Resources | 0.459 ** | 0.239 ** | 0.362 ** | 0.354 ** | 0.207 ** | 0.435 ** | 1 | |||||||||
| 8. Decision Making | 0.319 ** | 0.245 ** | 0.336 ** | 0.263 ** | 0.284 ** | 0.502 ** | 0.321 ** | 1 | ||||||||
| 9. Innovations | 0.528 ** | 0.370 ** | 0.536 ** | 0.343 ** | 0.368 ** | 0.698 ** | 0.431 ** | 0.470 ** | 1 | |||||||
| 10. AQ_Stimulating vs. Boring | 0.549 ** | 0.329 ** | 0.360 ** | 0.393 ** | 0.142 * | 0.400 ** | 0.267 ** | 0.234 ** | 0.481 ** | 1 | ||||||
| 11. AQ_Exciting vs. Gloomy | 0.461 ** | 0.278 ** | 0.295 ** | 0.344 ** | 0.083 | 0.338 ** | 0.195 ** | 0.218 ** | 0.434 ** | 0.945 ** | 1 | |||||
| 12. AQ_Pleasant vs. Unpleasant | 0.586 ** | 0.415 ** | 0.419 ** | 0.434 ** | 0.289 ** | 0.420 ** | 0.330 ** | 0.249 ** | 0.473 ** | 0.733 ** | 0.643 ** | 1 | ||||
| 13. AQ_Relaxing vs. Distressing | 0.115 | 0.089 | 0.140 * | −0.002 | 0.260 ** | 0.093 | 0.079 | −0.007 | 0.014 | 0.062 | −0.096 | 0.198 ** | 1 | |||
| 14. Satisfaction with Life | 0.209 ** | 0.117 | 0.207 ** | 0.076 | 0.277 ** | 0.179 ** | 0.121 | 0.136 | 0.178 * | 0.113 | 0.086 | 0.169* | 0.190 ** | 1 | ||
Disclaimer/Publisher’s Note: The statements, opinions and data contained in all publications are solely those of the individual author(s) and contributor(s) and not of MDPI and/or the editor(s). MDPI and/or the editor(s) disclaim responsibility for any injury to people or property resulting from any ideas, methods, instructions or products referred to in the content. |
© 2024 by the authors. Licensee MDPI, Basel, Switzerland. This article is an open access article distributed under the terms and conditions of the Creative Commons Attribution (CC BY) license (https://creativecommons.org/licenses/by/4.0/).
Share and Cite
Mosca, O.; Rubat du Mérac, E.; Pedditzi, M.L.; Meloni, C.; Isoni, C.; Livi, S.; Fornara, F. A Comparison of Outdoor Green and Indoor Education: Psycho-Environmental Impact on Kindergarten and Primary Schools Teachers. Sustainability 2024, 16, 8106. https://doi.org/10.3390/su16188106
Mosca O, Rubat du Mérac E, Pedditzi ML, Meloni C, Isoni C, Livi S, Fornara F. A Comparison of Outdoor Green and Indoor Education: Psycho-Environmental Impact on Kindergarten and Primary Schools Teachers. Sustainability. 2024; 16(18):8106. https://doi.org/10.3390/su16188106
Chicago/Turabian StyleMosca, Oriana, Emiliane Rubat du Mérac, Maria Luisa Pedditzi, Carla Meloni, Cristina Isoni, Stefano Livi, and Ferdinando Fornara. 2024. "A Comparison of Outdoor Green and Indoor Education: Psycho-Environmental Impact on Kindergarten and Primary Schools Teachers" Sustainability 16, no. 18: 8106. https://doi.org/10.3390/su16188106
APA StyleMosca, O., Rubat du Mérac, E., Pedditzi, M. L., Meloni, C., Isoni, C., Livi, S., & Fornara, F. (2024). A Comparison of Outdoor Green and Indoor Education: Psycho-Environmental Impact on Kindergarten and Primary Schools Teachers. Sustainability, 16(18), 8106. https://doi.org/10.3390/su16188106

