An Improved Aggregation–Decomposition Optimization Approach for Ecological Flow Supply in Parallel Reservoir Systems
Abstract
1. Introduction
2. Methods
2.1. Study Area
2.2. Inflow Generation Using the SWAT Model
2.3. Calculation of Ecological Flow
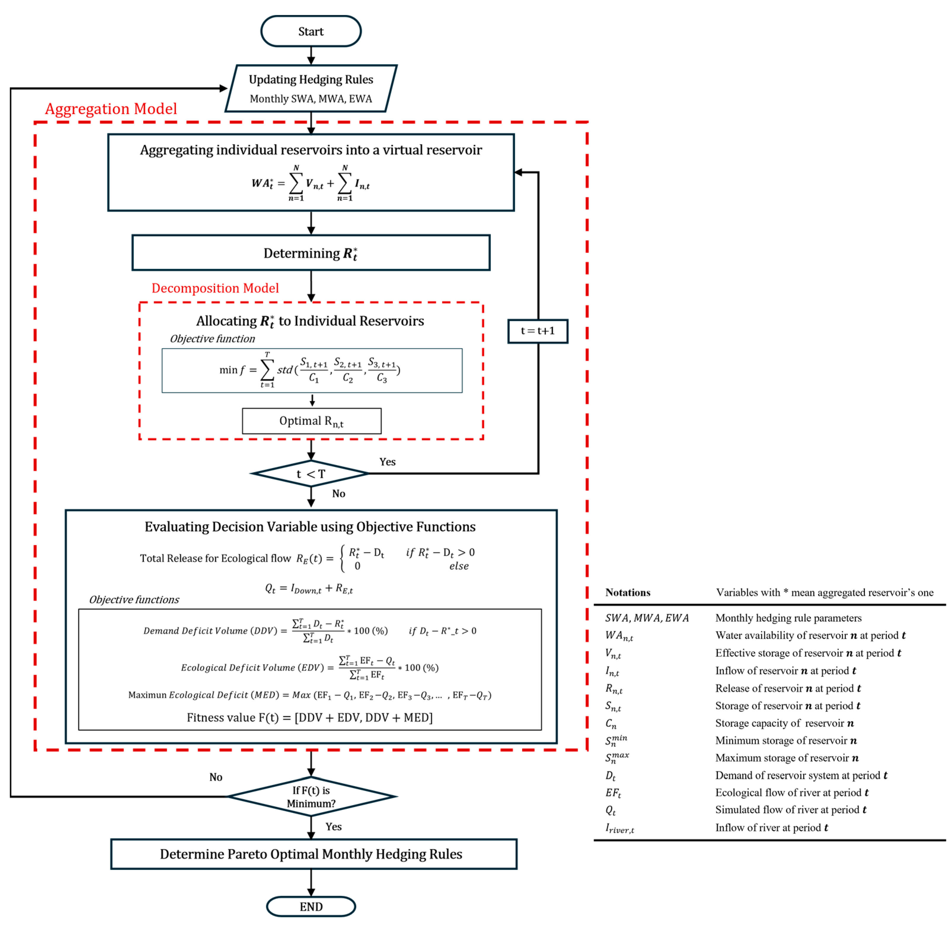
2.4. The Operation Model for Parallel Reservoirs
2.4.1. The Aggregation Model
Standard Operation Policy (SOP)
Transformed Hedging Rule (THR)
- Water-balance constraints:
- Storage constraints:
- Release constraints:
- Hedging rule constraints:where is the storage of an individual reservoir n in period t; is the inflow of an individual reservoir n in period t; is the release of an individual reservoir n in period t, and is the minimum storage of an individual reservoir n; is the maximum storage of individual reservoir n; is the minimum storage and release of an individual reservoir n; and is the maximum release of an individual reservoir n.
Aggregated Hedging Rule for Ecological Flow (AHRE)
- Water-balance constraints:
- Hedging rule constraints:
2.4.2. The Decomposition Model
- Storage constraints:
- Release constraints:
- Decomposition constraints:
3. Results
3.1. Inflow Estimation Using the SWAT Model
3.2. Ecological Flow Estimation
3.3. Results of the Optimized AHRE Model
3.4. Comparison of the Three Operating Models
4. Discussion
5. Conclusions
Author Contributions
Funding
Institutional Review Board Statement
Data Availability Statement
Conflicts of Interest
Abbreviations
| AHRE | Aggregated hedging rule for ecological flow |
| AGDP | Aggregation–decomposition |
| SWAT | Soil and Water Assessment Tool |
| GEFC | Global Environmental Flow Calculator |
| EMC | Environmental Management Class |
| SOP | Standard operation policy |
| THR | Transformed hedging rule |
| DDV | Combined water demand deficit volume |
| EDV | Ecological flow deficit volume |
| MED | Maximum ecological flow deficit |
| NSGA | Non-dominated sorting genetic algorithm |
References
- Arthington, A.H.; Bunn, S.E.; Poff, N.L.; Naiman, R.J. The Challenge of Providing Environmental Flow Rules to Sustain River Ecosystems. Ecol. Appl. 2006, 16, 1311–1318. [Google Scholar] [CrossRef]
- Trenberth, K.E.; Dai, A.; van der Schrier, G.; Jones, P.D.; Barichivich, J.; Briffa, K.R.; Sheffield, J. Global Warming and Changes in Drought. Nat. Clim. Change 2014, 4, 17–22. [Google Scholar] [CrossRef]
- Walling, B.; Chaudhary, S.; Dhanya, C.T.; Kumar, A. Estimation of Environmental Flow Incorporating Water Quality and Hypothetical Climate Change Scenarios. Environ. Monit. Assess. 2017, 189, 225. [Google Scholar] [CrossRef]
- Chang, L.-C.; Chang, F.-J. Multi-Objective Evolutionary Algorithm for Operating Parallel Reservoir System. J. Hydrol. 2009, 377, 12–20. [Google Scholar] [CrossRef]
- Intergovernmental Panel on Climate Change (IPCC) Climate Change 2021—The Physical Science Basis: Working Group I Contribution to the Sixth Assessment Report of the Intergovernmental Panel on Climate Change, 1st ed.; Cambridge University Press: Cambridge, UK, 2023; ISBN 978-1-00-915789-6.
- Al-Jawad, J.Y.; Alsaffar, H.M.; Bertram, D.; Kalin, R.M. Optimum Socio-Environmental Flows Approach for Reservoir Operation Strategy Using Many-Objectives Evolutionary Optimization Algorithm. Sci. Total Environ. 2019, 651, 1877–1891. [Google Scholar] [CrossRef]
- Li, F.-F.; Wei, J.-H.; Fu, X.-D.; Wan, X.-Y. An Effective Approach to Long-Term Optimal Operation of Large-Scale Reservoir Systems: Case Study of the Three Gorges System. Water Resour. Manag. 2012, 26, 4073–4090. [Google Scholar] [CrossRef]
- Anand, J.; Gosain, A.K.; Khosa, R. Optimisation of Multipurpose Reservoir Operation by Coupling Soil and Water Assessment Tool (SWAT) and Genetic Algorithm for Optimal Operating Policy (Case Study: Ganga River Basin). Sustainability 2018, 10, 1660. [Google Scholar] [CrossRef]
- Yang, Z.; Yang, K.; Hu, H.; Su, L. The Cascade Reservoirs Multi-Objective Ecological Operation Optimization Considering Different Ecological Flow Demand. Water Resour. Manag. 2019, 33, 207–228. [Google Scholar] [CrossRef]
- Li, F.-F.; Shoemaker, C.A.; Qiu, J.; Wei, J.-H. Hierarchical Multi-Reservoir Optimization Modeling for Real-World Complexity with Application to the Three Gorges System. Environ. Model. Softw. 2015, 69, 319–329. [Google Scholar] [CrossRef]
- Sedighkia, M.; Abdoli, A. Design of Optimal Environmental Flow Regime at Downstream of Multireservoir Systems by a Coupled SWAT-Reservoir Operation Optimization Method. Environ. Dev. Sustain. 2023, 25, 834–854. [Google Scholar] [CrossRef]
- Al-Aqeeli, Y.H.; Mahmood Agha, O.M.A. Optimal Operation of Multi-Reservoir System for Hydropower Production Using Particle Swarm Optimization Algorithm. Water Resour. Manag. 2020, 34, 3099–3112. [Google Scholar] [CrossRef]
- Pan, Z.; Chen, L.; Teng, X. Research on Joint Flood Control Operation Rule of Parallel Reservoir Group Based on Aggregation–Decomposition Method. J. Hydrol. 2020, 590, 125479. [Google Scholar] [CrossRef]
- Dobson, B.; Wagener, T.; Pianosi, F. An Argument-Driven Classification and Comparison of Reservoir Operation Optimization Methods. Adv. Water Resour. 2019, 128, 74–86. [Google Scholar] [CrossRef]
- Clark, E.J. Impounding Reservoirs. J. (Am. Water Work. Assoc.) 1956, 48, 349–354. [Google Scholar]
- Oliveira, R.; Loucks, D.P. Operating Rules for Multireservoir Systems. Water Resour. Res. 1997, 33, 839–852. [Google Scholar] [CrossRef]
- T. Bower, B.; M. Hufschmidt, M.; W. Reedy, W. 11. Resource Systems by Simulation Analyses. In Design of Water-Resource Systems; Harvard University Press: Cambridge, MA, USA, 1962; pp. 443–458. ISBN 978-0-674-42103-5. [Google Scholar] [CrossRef]
- Revelle, C.; Joeres, E.; Kirby, W. The Linear Decision Rule in Reservoir Management and Design: 1, Development of the Stochastic Model. Water Resour. Res. 1969, 5, 767–777. [Google Scholar] [CrossRef]
- Maass, A.; Hufschmidt, M.M.; Dorfman, R.; Thomas, H.A., Jr.; Marglin, S.A.; Fair, G.M. Design of Water-Resource Systems: New Techniques for Relating Economic Objectives, Engineering Analysis, and Governmental Planning; Harvard University Press: Cambridge, MA, USA, 1962; ISBN 978-0-674-42103-5. [Google Scholar] [CrossRef]
- Stedinger, J.R.; Sule, B.F.; Loucks, D.P. Stochastic Dynamic Programming Models for Reservoir Operation Optimization. Water Resour. Res. 1984, 20, 1499–1505. [Google Scholar] [CrossRef]
- Bayazit, M.; Ünal, N.E. Effects of Hedging on Reservoir Performance. Water Resour. Res. 1990, 26, 713–719. [Google Scholar] [CrossRef]
- Shih, J.; ReVelle, C. Water-Supply Operations during Drought: Continuous Hedging Rule. J. Water Resour. Plann. Manag. 1994, 120, 613–629. [Google Scholar] [CrossRef]
- Draper, A.J.; Lund, J.R. Optimal Hedging and Carryover Storage Value. J. Water Resour. Plann. Manag. 2004, 130, 83–87. [Google Scholar] [CrossRef]
- Shiau, J. Analytical Optimal Hedging with Explicit Incorporation of Reservoir Release and Carryover Storage Targets. Water Resour. Res. 2011, 47, 2010WR009166. [Google Scholar] [CrossRef]
- Ahmadianfar, I.; Zamani, R. Assessment of the Hedging Policy on Reservoir Operation for Future Drought Conditions under Climate Change. Clim. Change 2020, 159, 253–268. [Google Scholar] [CrossRef]
- Kang, L.; Zhang, S.; Ding, Y.; He, X. Extraction and Preference Ordering of Multireservoir Water Supply Rules in Dry Years. Water 2016, 8, 28. [Google Scholar] [CrossRef]
- Azari, A.; Hamzeh, S.; Naderi, S. Multi-Objective Optimization of the Reservoir System Operation by Using the Hedging Policy. Water Resour. Manag. 2018, 32, 2061–2078. [Google Scholar] [CrossRef]
- Abdollahi, A.; Ahmadianfar, I. Multi-Mechanism Ensemble Interior Search Algorithm to Derive Optimal Hedging Rule Curves in Multi-Reservoir Systems. J. Hydrol. 2021, 598, 126211. [Google Scholar] [CrossRef]
- Huang, C.; Zhao, J.; Wang, Z.; Shang, W. Optimal Hedging Rules for Two-Objective Reservoir Operation: Balancing Water Supply and Environmental Flow. J. Water Resour. Plann. Manag. 2016, 142, 04016053. [Google Scholar] [CrossRef]
- Xu, W. Study on Multi-Objective Operation Strategy for Multi-Reservoirs in Small-Scale Watershed Considering Ecological Flows. Water Resour. Manag. 2020, 34, 4725–4738. [Google Scholar] [CrossRef]
- Ahmadianfar, I.; Bozorg-Haddad, O.; Chu, X. Optimizing Multiple Linear Rules for Multi-Reservoir Hydropower Systems Using an Optimization Method with an Adaptation Strategy. Water Resour. Manag. 2019, 33, 4265–4286. [Google Scholar] [CrossRef]
- Ahmadianfar, I.; Kheyrandish, A.; Jamei, M.; Gharabaghi, B. Optimizing Operating Rules for Multi-Reservoir Hydropower Generation Systems: An Adaptive Hybrid Differential Evolution Algorithm. Renew. Energy 2021, 167, 774–790. [Google Scholar] [CrossRef]
- Dariane, A.B.; Momtahen, S. Optimization of Multireservoir Systems Operation Using Modified Direct Search Genetic Algorithm. J. Water Resour. Plann. Manag. 2009, 135, 141–148. [Google Scholar] [CrossRef]
- Ahmadi Najl, A.; Haghighi, A.; Vali Samani, H.M. Simultaneous Optimization of Operating Rules and Rule Curves for Multireservoir Systems Using a Self-Adaptive Simulation-GA Model. J. Water Resour. Plann. Manag. 2016, 142, 04016041. [Google Scholar] [CrossRef]
- Rashid, M.U.; Latif, A.; Azmat, M. Optimizing Irrigation Deficit of Multipurpose Cascade Reservoirs. Water Resour. Manag. 2018, 32, 1675–1687. [Google Scholar] [CrossRef]
- Wang, Z.; Zhang, L.; Cheng, L.; Liu, K.; Ye, A.; Cai, X. Optimizing Operating Rules for a Reservoir System in Northern China Considering Ecological Flow Requirements and Water Use Priorities. J. Water Resour. Plann. Manag. 2020, 146, 04020051. [Google Scholar] [CrossRef]
- Deep, K.; Singh, K.P.; Kansal, M.L.; Mohan, C. Management of Multipurpose Multireservoir Using Fuzzy Interactive Method. Water Resour. Manag. 2009, 23, 2987–3003. [Google Scholar] [CrossRef]
- Wang, Y.; Chang, J.; Huang, Q. Simulation with RBF Neural Network Model for Reservoir Operation Rules. Water Resour. Manag. 2010, 24, 2597–2610. [Google Scholar] [CrossRef]
- Shaikh, S.A. Application of Artificial Neural Network for Optimal Operation of a Multi-Purpose Multi-Reservoir System, I: Initial Solution and Selection of Input Variables. Sustain. Water Resour. Manag. 2020, 6, 60. [Google Scholar] [CrossRef]
- Turgeon, A. Optimal Operation of Multireservoir Power Systems with Stochastic Inflows. Water Resour. Res. 1980, 16, 275–283. [Google Scholar] [CrossRef]
- Li, Z.; Huang, B.; Yang, Z.; Qiu, J.; Zhao, B.; Cai, Y. Mitigating Drought Conditions under Climate and Land Use Changes by Applying Hedging Rules for the Multi-Reservoir System. Water 2021, 13, 3095. [Google Scholar] [CrossRef]
- Zhang, J.; Li, Z.; Wang, X.; Lei, X.; Liu, P.; Feng, M.; Khu, S.-T.; Wang, H. A Novel Method for Deriving Reservoir Operating Rules Based on Flood Classification-Aggregation-Decomposition. J. Hydrol. 2019, 568, 722–734. [Google Scholar] [CrossRef]
- Xu, W.; Chen, C. Optimization of Operation Strategies for an Interbasin Water Diversion System Using an Aggregation Model and Improved NSGA-II Algorithm. J. Irrig. Drain. Eng. 2020, 146, 04020006. [Google Scholar] [CrossRef]
- Guo, X.; Hu, T.; Zeng, X.; Li, X. Extension of Parametric Rule with the Hedging Rule for Managing Multireservoir System during Droughts. J. Water Resour. Plann. Manag. 2013, 139, 139–148. [Google Scholar] [CrossRef]
- Shen, Z.; Liu, P.; Ming, B.; Feng, M.; Zhang, X.; Li, H.; Xie, A. Deriving Optimal Operating Rules of a Multi-Reservoir System Considering Incremental Multi-Agent Benefit Allocation. Water Resour. Manag. 2018, 32, 3629–3645. [Google Scholar] [CrossRef]
- Tan, Q.; Wang, X.; Wang, H.; Wang, C.; Lei, X.; Xiong, Y.; Zhang, W. Derivation of Optimal Joint Operating Rules for Multi-Purpose Multi-Reservoir Water-Supply System. J. Hydrol. 2017, 551, 253–264. [Google Scholar] [CrossRef]
- Li, L.; Liu, P.; Rheinheimer, D.E.; Deng, C.; Zhou, Y. Identifying Explicit Formulation of Operating Rules for Multi-Reservoir Systems Using Genetic Programming. Water Resour. Manag. 2014, 28, 1545–1565. [Google Scholar] [CrossRef]
- He, S.; Guo, S.; Yin, J.; Liao, Z.; Li, H.; Liu, Z. A Novel Impoundment Framework for a Mega Reservoir System in the Upper Yangtze River Basin. Appl. Energy 2022, 305, 117792. [Google Scholar] [CrossRef]
- Mao, J.; Zhang, P.; Dai, L.; Dai, H.; Hu, T. Optimal Operation of a Multi-Reservoir System for Environmental Water Demand of a River-Connected Lake. Hydrol. Res. 2016, 47, 206–224. [Google Scholar] [CrossRef]
- Neitsch, S.L.; Arnold, J.G.; Kiniry, J.R.; Williams, J.R. Soil and Water Assessment Tool Theoretical Documentation Version 2009; Texas Water Resources Institute: College Station, TX, USA, 2011. [Google Scholar]
- Department of Water Affairs and Forestry. White Paper on a National Water Policy for South Africa; Department of Water Affairs and Forestry: Pretoria, South Africa, 1997. [Google Scholar]
- Acreman, M.C.; Dunbar, M.J. Defining Environmental River Flow Requirements–a Review. Hydrol. Earth Syst. Sci. 2004, 8, 861–876. [Google Scholar] [CrossRef]
- Smakhtin, V.U.; Eriyagama, N. Developing a Software Package for Global Desktop Assessment of Environmental Flows. Environ. Model. Softw. 2008, 23, 1396–1406. [Google Scholar] [CrossRef]
- Shiau, J.T. Water Release Policy Effects on the Shortage Characteristics for the Shihmen Reservoir System during Droughts. Water Resour. Manag. 2003, 17, 463–480. [Google Scholar] [CrossRef]
- Spiliotis, M.; Mediero, L.; Garrote, L. Optimization of Hedging Rules for Reservoir Operation During Droughts Based on Particle Swarm Optimization. Water Resour. Manag. 2016, 30, 5759–5778. [Google Scholar] [CrossRef]
- Shih, J.-S.; ReVelle, C. Water Supply Operations during Drought: A Discrete Hedging Rule. Eur. J. Oper. Res. 1995, 82, 163–175. [Google Scholar] [CrossRef]
- Srinivasan, K.; Philipose, M.C. Evaluation and Selection of Hedging Policies Using Stochastic Reservoir Simulation. Water Resour. Manag. 1996, 10, 163–188. [Google Scholar] [CrossRef]
- Men, B.; Wu, Z.; Li, Y.; Liu, H. Reservoir Operation Policy Based on Joint Hedging Rules. Water 2019, 11, 419. [Google Scholar] [CrossRef]

















| Multi-Reservoir Optimization | Operation Rules for Individual Reservoirs | AGDP Method | |||
|---|---|---|---|---|---|
| Rule-based | Hedging rules (HRs) | Three complex reservoirs in the southwest of Iran/Minimizing the water supply shortage | [28] | Six complex reservoirs in the southwest of China/Minimizing water pumping and water diversion and maximizing water supply | [43] |
| A total of 115 complex reservoirs in the southeast of China/Maximizing guarantee rate for water supply and ecological flow | [30] | Five parallel reservoirs in southeast China/Maximizing water supply reliability | [41] | ||
| Two parallel reservoirs in the west of Iran/Minimizing drinking and agricultural water deficit | [27] | Three complex reservoirs in Northern China/Minimizing water shortage | [44] | ||
| Three parallel reservoirs located in the Jialing River, China/Minimizing the water supply deficits | [26] | Six parallel reservoirs in the northeast of China/Maximizing water supply reliability | [46] | ||
| Three parallel reservoirs in eastern China/Minimizing the economic and environmental water deficit | [29] | ||||
| Mathematical equations | three- and four-complex reservoirs in Iran/Maximizing hydropower generation | [31,32] | Five complex reservoirs of the Yangtze River in China/Maximizing hydropower generation and water supply reliability | [45] | |
| Seven complex reservoirs in Southeast Iran/Maximizing water supply, hydropower generation, and flood-preventing capacity | [33] | Ten complex reservoirs in China/Minimizing the flood loss at flood control sections | [42] | ||
| Two cascade reservoirs in China/Maximizing hydropower generation | [47] | ||||
| Rule curves | Three complex reservoirs in the southwest of Iran/Maximizing the hydropower generation and water supply | [34] | |||
| Two cascade reservoirs in Pakistan/Minimizing irrigation shortages | [35] | ||||
| Two parallel reservoirs in northern China/Maximizing water supply reliabilities (domestic, ecological, and agricultural uses) | [36] | ||||
| Fuzzy-based | Five complex reservoirs in Maharashtra State, India/Maximizing irrigation releases and hydropower generation | [37] | |||
| Artificial neural networks | Three cascade reservoirs in China/ Maximizing water supply for municipal, industrial, irrigation, hydropower generation, and ecological purposes. | [38] | |||
| Four complex reservoirs in India/Minimizing deficit of water supply for irrigation, municipal, and industrial use | [39] | ||||
| Reservoir state sequence | Water level/storage | Three cascade reservoirs of the middle Yangtze River in China/Maximizing hydropower generation, ecological flow | [9] | Thirty complex reservoirs of the Yangtze River in China/Maximizing impoundment efficiency and hydropower generation | [48] |
| Two cascade reservoirs in China/Maximizing hydropower generation | [7] | ||||
| Release | Two cascade reservoirs in Iran/Minimizing water demand and environmental flow deficit | [11] | Nine complex reservoirs of the Yangtze River in China/Maximizing environmental flow satisfaction | [49] | |
| Two parallel reservoirs in India/Minimizing water demand and maximizing hydropower generation | [8] | ||||
| Two cascade reservoirs in Iraq/Maximizing hydropower generation | [12] | ||||
| Two cascade reservoirs in China/Maximizing hydropower generation | [10] | ||||
| Reservoir | Gumgae | Dansan | Youngju |
|---|---|---|---|
| Basin area (km2) | 24.25 | 53.00 | 500.00 |
| Dead water level (m) | 279.0 | 278.0 | 135.0 |
| Normal water level (m) | 306.7 | 310.0 | 161.0 |
| Active storage (106m3) | 5.271 | 6.169 | 172.6 |
| Mean storage rate (%) | 82.07 | 88.57 | 41.8 |
| Data Type | Source |
|---|---|
| Topography | WAMIS (Water Resources Management Information System) (http://www.wamis.go.kr, accessed on 28 August 2024.) |
| Land use | WAMIS |
| Soil type | Rural Development Administration, Republic of Korea (http://www.rda.go.kr, accessed on 28 August 2024.) |
| Meteorological data | Korea Meteorological Administration (http://www.kma.go.kr, accessed on 28 August 2024.) |
| Streamflow data | WAMIS |
| Point source data | National Institute of Environmental Research (http://www.nier.go.kr, accessed on 28 August 2024.) |
| Reservoir data | My Water (Korea Water Resources Corporation) (http://www.water.or.kr, accessed on 28 August 2024.) |
| Parameters | Value |
|---|---|
| Population size | 100 |
| Iteration number | 10,000 |
| Crossover probability | 0.8 |
| Mutation probability | 0.2 |
Disclaimer/Publisher’s Note: The statements, opinions and data contained in all publications are solely those of the individual author(s) and contributor(s) and not of MDPI and/or the editor(s). MDPI and/or the editor(s) disclaim responsibility for any injury to people or property resulting from any ideas, methods, instructions or products referred to in the content. |
© 2024 by the authors. Licensee MDPI, Basel, Switzerland. This article is an open access article distributed under the terms and conditions of the Creative Commons Attribution (CC BY) license (https://creativecommons.org/licenses/by/4.0/).
Share and Cite
Min, I.; Lee, N.; Kim, S.; Bang, Y.; Jang, J.; Jung, K.; Park, D. An Improved Aggregation–Decomposition Optimization Approach for Ecological Flow Supply in Parallel Reservoir Systems. Sustainability 2024, 16, 7475. https://doi.org/10.3390/su16177475
Min I, Lee N, Kim S, Bang Y, Jang J, Jung K, Park D. An Improved Aggregation–Decomposition Optimization Approach for Ecological Flow Supply in Parallel Reservoir Systems. Sustainability. 2024; 16(17):7475. https://doi.org/10.3390/su16177475
Chicago/Turabian StyleMin, Inkyung, Nakyung Lee, Sanha Kim, Yelim Bang, Juyeon Jang, Kichul Jung, and Daeryong Park. 2024. "An Improved Aggregation–Decomposition Optimization Approach for Ecological Flow Supply in Parallel Reservoir Systems" Sustainability 16, no. 17: 7475. https://doi.org/10.3390/su16177475
APA StyleMin, I., Lee, N., Kim, S., Bang, Y., Jang, J., Jung, K., & Park, D. (2024). An Improved Aggregation–Decomposition Optimization Approach for Ecological Flow Supply in Parallel Reservoir Systems. Sustainability, 16(17), 7475. https://doi.org/10.3390/su16177475

