Next Article in Journal
Comparative Environmental Life Cycle Assessment on Corn Starch Plasticization and Co-Plasticization Processes
Previous Article in Journal
Comparative Analysis of Leak Detection Methods Using Hydraulic Modelling and Sensitivity Analysis in Rural and Urban–Rural Areas
Previous Article in Special Issue
An Approach to Advance Circular Practices in the Maritime Industry through a Database as a Bridging Solution
 
 
Font Type:
Arial Georgia Verdana
Font Size:
Aa Aa Aa
Line Spacing:
Column Width:
Background:
Review

Navigating Green Ship Recycling: A Systematic Review and Implications for Circularity and Sustainable Development

by
Omar M. ElMenshawy
1,2,
M. Ali Ülkü
1,2,3,* and
Juliana Hsuan
2,4
1
Department of Industrial Engineering, Dalhousie University, Halifax, NS B3H 4R2, Canada
2
CRSSCA—Centre for Research in Sustainable Supply Chain Analytics, Dalhousie University, Halifax, NS B3H 4R2, Canada
3
Department of Management Science & Information Systems, Dalhousie University, Halifax, NS B3H 4R2, Canada
4
Department of Operations Management, Copenhagen Business School, DK-2000 Frederiksberg, Denmark
*
Author to whom correspondence should be addressed.
Sustainability 2024, 16(17), 7407; https://doi.org/10.3390/su16177407
Submission received: 25 June 2024 / Revised: 16 August 2024 / Accepted: 21 August 2024 / Published: 28 August 2024
(This article belongs to the Special Issue Ship Recycling Industry and Sustainable Development)

Abstract

The shipping industry is the cornerstone that facilitates the movement of approximately 90% of international commercial goods. However, environmental challenges, particularly in the ship recycling (SR) industry, have become increasingly evident. Via closed-loop production patterns within an economic system, a circular economy aims to improve resource-use efficiency by focusing on urban and industrial waste to achieve better balance and harmony between the economy, environment, and society. A key element in this process is a well-executed disassembly that enables reuse, remanufacturing, high-value recycling, and implementing other circular strategies. Based on a systematic literature review, this paper delineates the SR process, identifies influential scholarly works on recycling end-of-life ships, discusses factors affecting shipowners’ decision to recycle, and opportunities for sustainability and circularity in SR processes. The results confirm the increasing need for green SR to reduce shipbreaking waste. Also discussed is how greening SR could be integrated into sustainable development goals under proper environmental and safety regulations and an aligned cultural mindset for stakeholders.

1. Background

Approximately 90–95% of the world’s commercial goods are transported by sea due to cost efficiency, making shipping an essential link in the global logistical chain and a minimal part of a product’s cost. However, this industry also poses environmental and economic challenges. Without an effective system for recycling or reusing materials from end-of-life (EoL) ships, valuable resources like steel, machines, and furnishings remain unused, impacting the economy negatively [1]. In waste management, recycling EoL ships containing recyclable components such as steel, copper, titanium alloys, and electronics has recently gained research attention [2]. A ship’s lifecycle includes three phases: asset creation through design and building, maintenance during shipping operations, and dismantling at EoL [3]. When a ship reaches its EoL, it undergoes various disposal methods, including scrapping, abandonment, and recycling.
With an aim toward zero-waste in processes, effective ship recycling (SR) supports the United Nations Sustainable Development Goal (SDG) #12 directly in ensuring “sustainable consumption and production”. The SR industry serves as a crucial link in the lifecycle of ships, allowing for the recovery of valuable materials such as steel and providing employment opportunities in numerous coastal regions worldwide. However, conventional SR practices often result in adverse environmental impacts, including releasing hazardous substances, soil and water pollution, and destroying fragile ecosystems. Moreover, the working conditions in many shipbreaking yards have been a cause for concern, with reports of labor rights violations and occupational health and safety hazards. Consequently, stakeholders have a growing consensus that green ship recycling (GSR), in which the negative environmental impact of ship recycling is minimized by design and execution (c.f. [4]), should be commonplace and must transition to a more sustainable and circular approach. To that end, one needs to explore the stages of SR processes.
Mannan et al. [5] identified four commercially practiced shipbreaking methods: beaching, alongside/afloat, slipways, and dry docking. Other methods, like artificial reefing and ship museums, are less conventional. Traditionally, shipbreaking has been crucial in financing the industrial revolution. During World War II, nations like the US, the UK, and Germany built the “obsolete fleet”, leading to the rise of the “Obsolete Vessel Scrapping” industry. Initially concentrated in developed nations, ship demolition shifted in the 1950s to Mediterranean coasts and then to emerging countries and areas like Spain, Türkiye, and Taiwan in the 1970s, driven by low-cost labor and a thriving steel industry. Since the 1980s, to maximize profits, ship owners have been sending EoL ships to ship-breaking yards in India, Pakistan, Bangladesh, the Philippines, and Vietnam despite lower health, safety, and environmental (HSE) standards in these countries [3].
SR refers to the disassembly of ships to extract and recover materials for reuse, particularly steel [6]. The SR industry has become vital when ship owners encounter reduced revenue at the EoL of a vessel. Figure 1 illustrates the distribution of ships slated for recycling across various global regions. Countries and regions are denoted on the world map, and each is marked by a circle representing the number of ships. The degree of color is directly proportional to the number of ships in that region. The map underscores significant SR activities in South Asia, particularly India and Bangladesh. These two nations alone account for a combined total of 249 ships, significantly outweighing the number in other regions. This observation aligns with the established understanding that SR has shifted towards developing nations due to economic considerations and less stringent regulatory environments.
According to records from the NGO Shipbreaking Platform [7], 443 EoL ships were sold to scrap yards in 2022 (Figure 1). Of these, 292 large tankers, bulkers, offshore platforms, and cargo and cruise ships broke down on the beaches of Bangladesh, India, and Pakistan, accounting for over 80% of global gross tonnage dismantled. Despite the European Union possessing a significant number of ship demolition yards, only a relatively small proportion of the ships sent for scraping make their way to the coasts of Europe [3]. An extensive analysis of more than 22,500 business records of ships scrapped between 2000 and 2019 revealed that 22,547 were dismantled globally, resulting in about 358 million gross tons of scraps [8].
Ship owners recycle their vessels in South Asian shipbreaking nations, mainly developed countries (Figure 2). It is attractive to ship owners because they benefit from low labor costs and loose health, safety, and environmental regulations. Scrap resources also supply the construction industry [9]. These locations possess favorable geographic, economic, and labor conditions, attracting shipowners seeking cost-effective dismantling services. However, the environmental and social challenges associated with shipbreaking practices have led to increased scrutiny and efforts toward achieving sustainable SR. Figure 2 displays the number of dismantled ships and their average age. During the last seven years, the number of dismantled ships has decreased, while the average age of the ships increased from 26 to 34 years.
SR costs are relatively higher in the European Union and the USA than in South Asia because of the strict environmental and occupational safety and health regulations. Thus, ship-recycling facilities in the EU and USA are not economically sustainable. The shipping industry relies on developing countries to disassemble decommissioned vessels via recycling. Consequently, the SR industry avoids the burden of complying with the high-cost standards in developed countries to manage the hazardous waste involved in decommissioning [1]. Figure 3 shows the number of ships recycled between 2016 and 2022. Although most ships are owned and operated by high-income economies, such as the EU, the United States, South Korea, and Japan, a significant portion (about 80%) is dismantled in just three countries: Bangladesh (32%), India (28%), and Pakistan (19%).
The widely criticized beaching method strands ships along the coast, where they are disassembled into smaller sections by unskilled workers with minimal protection. This practice often exposes delicate coastal zone environments to hazardous materials released during dismantling [8]. There was a visible decline in the total number of ships dismantled after 2018, indicating either a decrease in EoL ships or an increase in regulations and environmental concerns that could limit shipbreaking activities. Notably, the EU has made the least contribution, reflecting stricter environmental regulations and more advanced SR facilities. The fluctuations in numbers for India and Pakistan suggest varying economic or regulatory factors that influence their shipbreaking industries annually.
As evidenced by our earlier discussion, green SR (GSR) has paramount implications for sustainability. This paper aims to understand the current state of GSR practices from the existing literature, identify pathways for future research venues, and discuss how GSR can support sustainable development and a circular economy.
This paper is organized as follows: Having contextualized this research in Section 1, Section 2 provides a systematic literature review on select keywords and identifies influential scholarly works. Then, Section 3 gives an overview of current SR methods and delineates related managerial decision factors. Section 4 studies how circular economy and SR could be related. Moreover, Section 5 offers a detailed discussion of the need to transition GSR from a linear approach to one that better fits a circular economy and how that supports sustainable development. Finally, Section 6 concludes.

2. Research Methodology

This section outlines the research methodology employed to investigate the circular economy model of the ship-recycling industry. This study aims to provide a future overview of the SR industry and assess the implementation and effectiveness of CE principles in SR processes, considering economic, environmental, and social aspects. To answer these research questions, an extensive review of scientific studies encompassed the academic literature and industrial reports on SR. The first phase in writing the literature review chapter involved a systematic search to retrieve published studies on SR activities and circular economy models. This study followed the systematic literature review (SLR) technique, which employs a methodical, transparent, and replicable methodology to identify and assess significant contributions relevant to a specific research topic [10]. Based on the study by Maestrini et al. [11], SLR includes four phases: (i) source identification, (ii) source selection, (iii) source evaluation, and (iv) data analysis, as illustrated in Figure 4.
Two databases were used during the source identification step: SCOPUS and Google Scholar. These two databases were selected to ensure a comprehensive and authoritative collection of sources. SCOPUS, a peer-reviewed abstract and citation database, provides access to high-quality academic literature and advanced search tools (c.f. [12]). By contrast, Google Scholar broadened the scope of research with its inclusive and easily accessible range of scholarly materials, including articles, theses, and conference papers, some of which may not be indexed by other databases. By leveraging the credibility and precision of Scopus along with the accessibility and breadth of Google Scholar, we aimed to establish a well-rounded and robust foundation for literature review. A meticulous selection of keywords was performed to increase the number of articles considered in the analysis. The following keyword string was used: (Green OR Sustainable OR Circular Economy OR Reverse Logistics OR Closed Loop Supply Chain Network OR Sustainable Supply Chain) AND (Ship OR Vessel OR EoL Ship OR EoL Vessel) AND (Breaking OR Scraping OR Recycling OR Dismantling).
A manual cross-checking process was carried out, and Mendeley bibliographic citation software (Mendeley Cite v1.63.0) was utilized with the “sort by title” method to identify and remove duplicate results. The screening was performed based on the abstracts of the articles. The number of records has decreased from 145 to 95. The following criteria were used to evaluate the remaining records as inclusion criteria:
  • Studies specifically addressing shipyard improvements in SR.
  • Studies developing potential sustainable methodologies and CE actions for SR.
  • Studies contributing to the CE in other industries, such as automotive and aviation.
The data analysis phase aimed to highlight key activities and summarize relevant findings. Various tools, methods, approaches, opinions, and strategies related to SR are examined and surveyed to address this research question comprehensively. Figure 5 illustrates the trends in published articles based on specific keyword combinations from 2003 to 2022. The articles focused on various aspects of SR and its intersection with sustainability. The depicted keyword combinations include themes related to circular economy, reverse logistics, closed-loop supply chain networks, and sustainable supply chains. Each keyword combination was distinctly represented through color-coded bars corresponding to the number of publications in different time brackets. A notable observation is an escalating interest in articles that align with the keyword “Ship Dismantling OR SR AND Circular Economy.” Within the 2019–2022 range, there was a surge of 15,100 articles underscoring the growing emphasis on integrating circular economy principles with SR.
Conversely, publications encompassing the “End of Life Ship OR SR AND Sustainable Supply Chain” keyword demonstrate consistent traction, especially from 2015 onwards. This steady interest implies continued exploration of sustainable supply chain practices in SR. However, as reflected by their respective keyword combinations, reverse logistics and closed-loop supply chain networks have witnessed varied publication numbers across the years, hinting at fluctuating academic attention to these specific intersections. The graph aims to track and compare the scholarly interest and attention given to the intersection of SR and various sustainability concepts over the last two decades. This is significant given the rampant need for sustainable practices in industries like SR.
Even after commercial use, ships continue to be potential marine and coastal pollution sources. ‘SR’, as an industry, is also known as ‘ship breaking’ or ‘ship dismantling’ [13]. The SR industry is pivotal in global trade and the maritime sector, contributing significantly to economic growth. However, this industry has long been associated with environmental and social challenges, leading to an urgent need for sustainable practices [14]. Dismantling an old and non-functional ship to recover and recycle its constituent materials can provide opportunities to reuse recyclable materials [15]. From this standpoint, it represents a cost-effective and environmentally friendly approach for shipowners and developing economies [16]. However, HSE issues during ship dismantling can lead to environmental and ecosystem pollution and potential worker injuries [17]. Recently, companies have implemented sustainable supply chain management practices to reduce negative environmental and social impacts within their supply chains. During this period, supply chain literature developed a circular approach to achieve these goals [18].
Properly managing EoL ships is a critical issue affecting various stakeholders such as governments, producers, treatment facilities, and users. Implementing regulations and new laws has become even more important from both the environmental and economic perspectives.
Two decades ago, the management of EoL ships was in its early stages; however, it evolved into a well-established and expanding research field. Table 1 summarizes 56 articles related to EoL ships published over the past two decades. Properly managing EoL ships is a critical issue affecting various stakeholders, such as governments, producers, treatment facilities, and users. Implementing regulations and new laws has become even more important from both the environmental and economic perspectives. It compares the papers based on three main categories: the solution approach, sustainability dimensions, and study area. Table 1 elucidates the diverse array of methodological approaches employed in the literature, ranging from material flow analysis (MFA) to life cycle analysis (LCA), illustrating the breadth of the research techniques deployed to evaluate sustainability in the context of EoL ships. In the initial decade of the study, the scholarly focus was predominantly on waste management practices, subsequently shifting towards incorporating risk analysis methods. The consistent emphasis on managing hazardous materials across the corpus of research underscores the need to address the safe and responsible handling of toxic substances inherent in EoL vessels. In addition, despite the hazardous nature of ship dismantling, relatively few studies have focused on worker safety during the first decade; however, attention has increased in the second decade. Furthermore, economic considerations are regularly examined, reflecting the significant costs entailed in SR and broader economic ramifications for the maritime sector.

3. Methods and Decision Factors for Ship Recycling

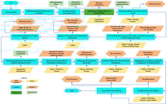
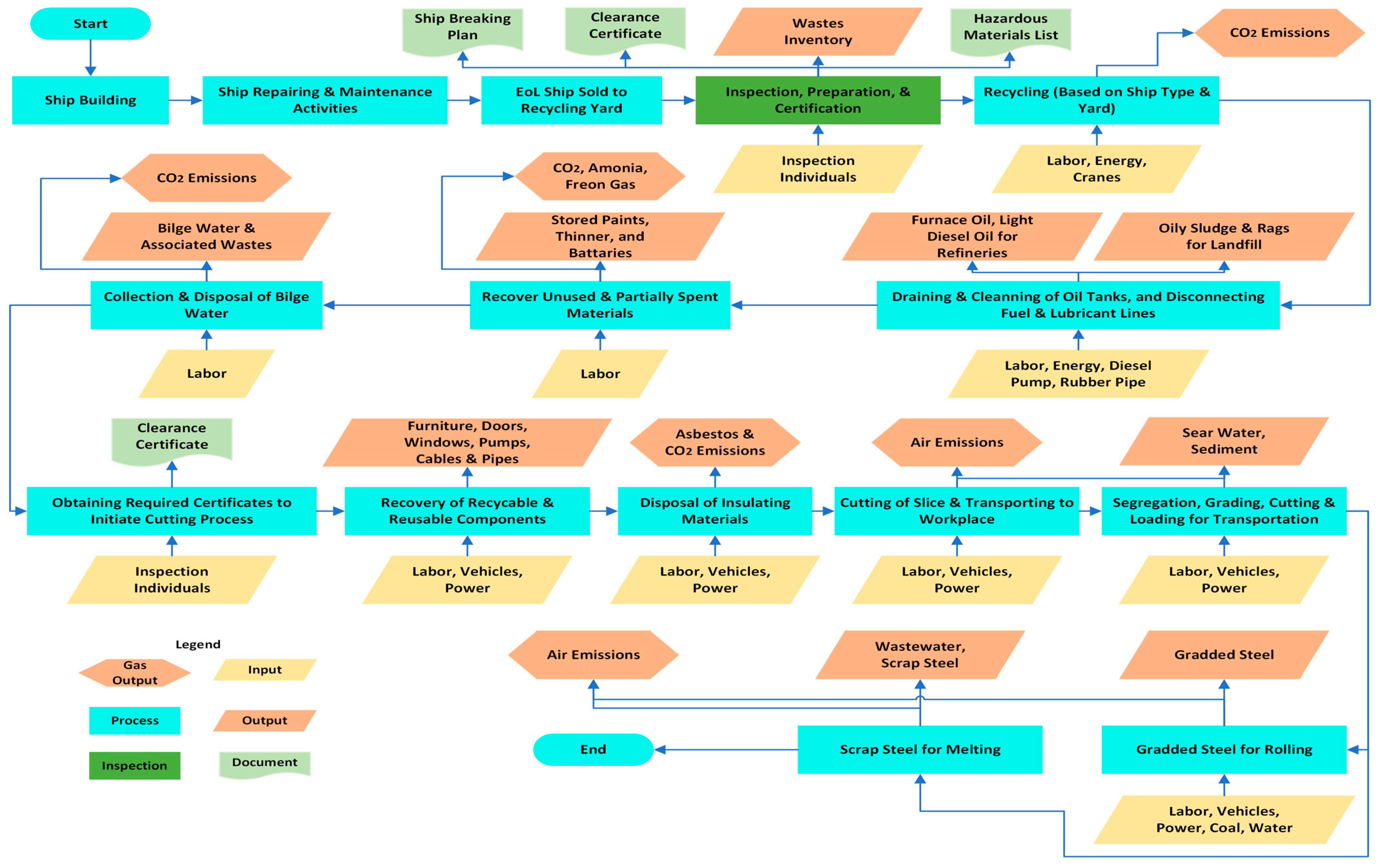
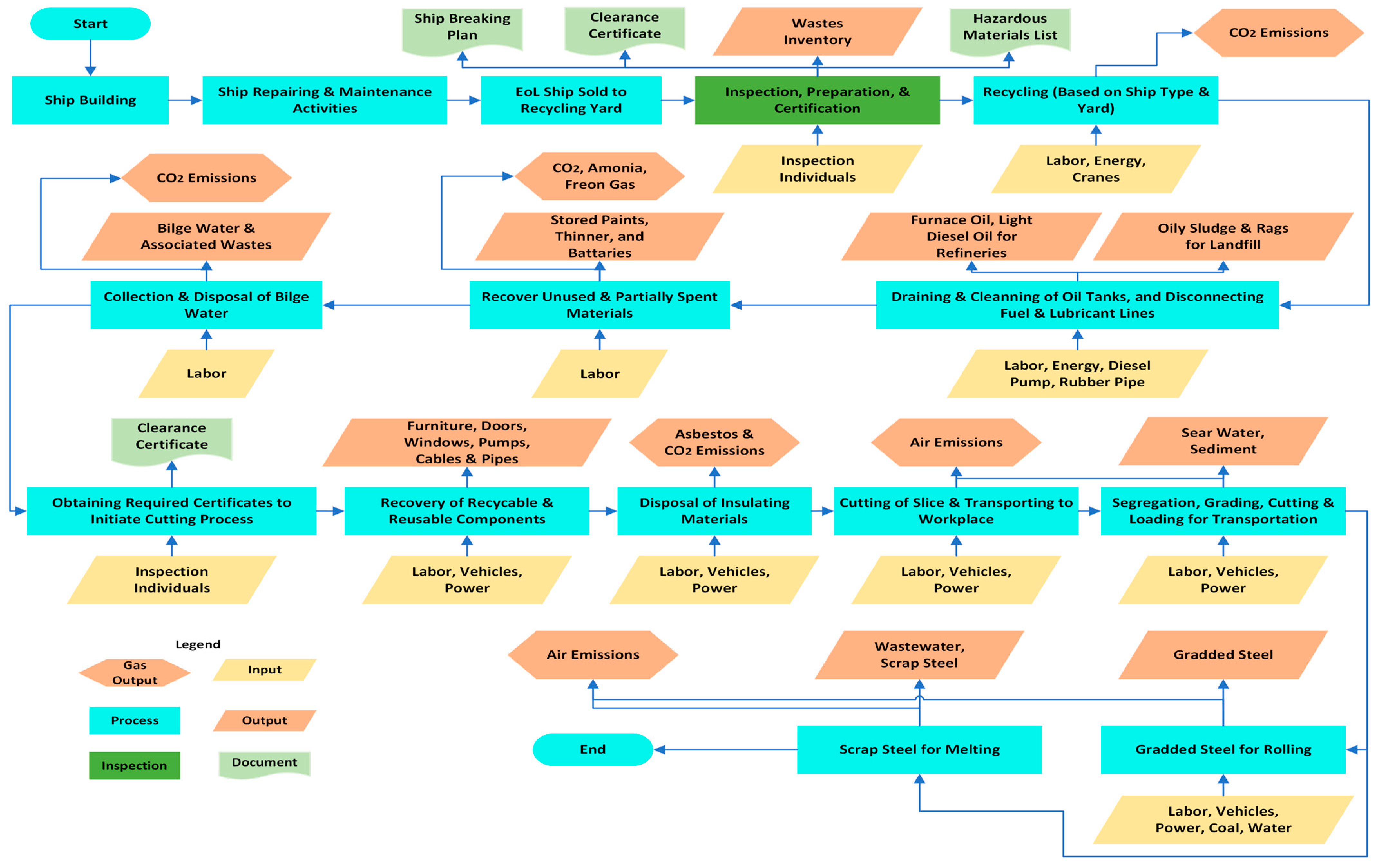
Ship-recycling procedures (displayed in Figure 6) are essential for the safe, efficient, and environmentally responsible dismantling of EoL ships (i.e., shipbreaking). As the global fleet ages, these procedures address economic, environmental, and social challenges. The dismantling process starts with the superstructure, using a top-down approach and cutting along welding lines while avoiding risks to oil tanks. Inspections for flammable items in engine rooms precede the disassembly, including draining fluids and dismantling connection pipes and equipment. Reusable equipment is carefully dismantled, and gas-free examinations are conducted before fire-cutting processes. The dismantling strategy progresses from easier to more challenging tasks, maintaining ship balance, recycling efficiency, and access pathways. Engine room dismantling occurs simultaneously on both sides to avoid imbalance [29,62,65].
Hull cutting begins from both forward and aft sections, prioritizing transverse components before longitudinal ones to maintain balance and prevent structural failures. The hull is divided into blocks for ashore transportation, with safety measures in place, especially when cutting cabins, to prevent lead poisoning. The final phase involves cutting the bottom section, maintaining buoyancy and strength, and cleaning to remove sludge and debris. The adherence to international and national regulations, comprehensive hazardous material assessments, and best practices throughout the SR lifecycle is crucial. This ensures worker safety, environmental protection, and sustainable practices in the industry. The various methods of SR, including beaching, landing, alongside breaking, and dry docks, are significant in determining the process’s efficiency, safety, and environmental impact [51,57].

3.1. Shipbreaking Methods

Many existing studies on shipbreaking methods have primarily focused on commercially viable approaches, particularly the beaching method. It is the most prevalent SR technique and is performed during high tide by bringing the ship at full speed to the beach. Approximately 66% of the world’s EoL ships are dismantled using this substandard SR method [49]. In addition to this, labor exploitation and human rights issues may surface. On average, the labor cost of beaching is 11 USD per ton of ship recycled, which can be as low as 6 USD in Bangladesh [6]. Once beached, the ship is gradually dismantled using manual labor and basic cutting equipment. It is cost-effective and labor-intensive; however, it poses significant environmental and safety concerns owing to the lack of infrastructure and appropriate waste management systems. Owing to their significant tidal range and extensive mudflats, the SR yards in Chittagong, Bangladesh; Alang, India; and Gadani, Pakistan, mainly use this technique [67]. India has the world’s largest ship-recycling yard located in Alang. This yard accounts for 47% of all EoL ships recycled worldwide and employs nearly 60,000 people [56]. When dismantling ships on tidal mudflats, a potential concern is that any oil or remaining cargo spill may be carried away by the next tide, which poses a significant challenge. However, this can be mitigated by implementing appropriate measures and adhering to appropriate procedures.
Another method with a higher environmental impact and worker safety is the landing method, also known as the ‘slipway method’, which is commonly used in Türkiye because it has a low tidal difference. About 4% of the world’s recycling capacity uses it [49]. In contrast to the beaching method, ships are pushed towards and pulled up onto a concrete shipway, facilitating the containment of spills and the subsequent clean-up processes. No steel plates, blocks, or other equipment are cut down to the waterline, and at least a portion of the ship remains on dry land with a concrete sloping (slip) [28]. Usually, a mobile crane working from the shore removes the hull and machinery pieces from a ship. The low tidal difference and improved access to the hull and working area may offer advantages for safe and environmentally sound operations compared to the beaching method. Safety and environmental concerns arise from using slipways, as they angle the ship, they may impose impracticable working conditions, and there is no full containment.
Similarly, in terms of environmental protection, but safer for workers, is the practice of alongside method, which constitutes the most practiced method in the USA, the EU, and China. It is also known as ‘quayside’ or ‘pier side’ (see [28]). Thus, ships are docked along a quay to disassemble them by using machines on the land. The ship is systematically dismantled using cranes and a choice of automated cutting equipment such as mechanical shears or gas cutting torches. The process follows a “top-down” approach, where the superstructure and upper sections are initially removed, followed by progression through the ship towards the engine room until only the double bottom remains. This method ensures a planned and structured dismantling process. In the final step, the remaining body is lifted out of the water to dismantle land or floating dry docks. The fluid leakage flowing into the water can be contained (via oil booms) and subsequently removed. Finally, using dry and floating docks constitutes the cleanest and safest means of SR; the probability of polluting the adjacent environment is relatively low, and the danger of working accidents is significantly reduced.
Finally, the most popular method in the EU is called the dry dock method in which ships are disassembled in a dry dock, floating dock, or slipway with a locked gate and waterproof floor structure. The dock area is equipped with cranes and additional arrangements as per the established SR facility plan. To ensure stability, the ships were supported by blocks and positioned on the floor per a predetermined docking plan. This is the safest and cleanest way of recycling a vessel because the chance of polluting the surrounding water by accident is almost zero, as everything is contained within the dock. The dock was cleaned before flooding to disassemble the next ship and avoid contaminant accumulation. The only negative aspect of this method is that it is expensive to recycle a vessel, which makes it difficult to use. According to the latest list of ship dismantling facilities published by EUR-LEX [68], Denmark, France, Italy, Latvia, the UK, Norway, Finland, and the Netherlands are countries that use the drydock method.
Figure 7 emphasizes that no single recycling method is perfect across all the metrics. While some methods prioritize safety or cost-effectiveness, they might compromise yard cleanliness or environmental impact, and vice versa. The industry’s challenge lies in optimizing these methods or innovating new ones to enhance both safety and environmental friendliness while remaining economically viable.
Beaching, prevalent in South Asia, offers the lowest cost but at the expense of worker safety, cleanliness, and environmental impact due to its reliance on manual labor in uncontrolled settings. Landing (slipway) slightly improves safety and cleanliness but still presents challenges in pollution control. The alongside (pier side) method, used in more regulated regions, further enhances safety and environmental standards, though with increased costs. Dry dock recycling, the most controlled and advanced method, provides the highest safety, cleanliness, and pollution control, but it is also the most expensive due to the infrastructure and technology required. This spectrum highlights the trade-offs between cost and operational standards in ship recycling, which are proxied with gradations for each factor (safety, cost, yard cleanliness, and pollution), as shown in Figure 7.
The impact of ship recycling on environmental pollution is significant, primarily due to the release of hazardous materials and pollutants during dismantling. Ships contain toxic substances, such as asbestos, heavy metals, and oil residues [51]. When recycling occurs in less controlled environments, such as in beaching yards, these substances are often released directly into the surrounding soil, water, and air, leading to severe environmental degradation [33]. This pollution can contaminate marine ecosystems, harm local biodiversity, and pose long-term health risks to nearby communities. In contrast, more controlled recycling methods like dry docks are designed to contain and manage these pollutants effectively, minimizing environmental impact [67]. Hence, the less regulated and controlled the recycling method, the higher the level of environmental pollution, choosing the recycling method as a critical factor in mitigating ecological harm.

3.2. Economic Decision Factors in Ship Recycling

Ship owners and stakeholders in the maritime industry face complex decisions regarding vessel recycling. This section explains the key factors that influence SR decisions. Understanding these factors is crucial for effective decision-making and promoting sustainable practices in the SR industry. Figure 8 shows common factors in ship owners’ decisions to recycle a ship or not. These factors (current earnings, ship’s obsolescence, scrap price, and future market expectations) control the demand and supply dynamics of vessel recycling and freight markets because most ships taken out of the freight market are supplied to the SR market.
In addition to the clear indicators of low earnings, the market may also be depressed. Consequently, ship owners rely on two crucial factors—current earnings and future market expectations—to determine whether or not to keep a ship active in the shipping industry [61]. Low earnings caused by high operational expenses or low freight rates lead to a decline in the profitability of vessel operations. This necessitates ship owners to implement specific cost-saving measures, such as slow steaming, temporarily laying up ships, and converting vessels for alternative trades. Once all cost-cutting measures have been exhausted, ship owners are faced with two primary options: first, to continue operating in the market despite incurring losses, with the hope that freight rates will improve soon, and, second, to sell the ship either in the circularity market for continued trading under a different owner or in the SR market for dismantling and recycling.
Ship obsolescence, controlled by physical, technical, and regulatory factors, leads to varying dismantling ages (see Figure 9). Ships are typically scrapped around 25–30 years old [49]. Recent data show fluctuating dismantling ages for different ship types, influenced by market demand, technological advancements, and regulatory changes. Due to their large initial investments and operational longevity, oil tankers and bulk carriers often have higher average dismantling ages. In contrast, container and passenger ships see more variable dismantling ages, likely due to rapid technological updates and shifting market demands. Physical obsolescence naturally occurs as a ship ages, with increased wear and tear leading to higher maintenance and repair costs, especially during the fourth and fifth surveys [61]. These surveys, conducted every five years to renew class certificates, involve expensive out-of-water inspections to check the ship’s structural integrity and compliance with class rules. The increasing costs of docking and maintenance often make older ships uneconomical. Technical obsolescence happens when a ship, despite being in good physical condition, becomes unprofitable due to newer, more efficient vessels entering the market. Regulatory obsolescence involves scrapping ships to comply with regulations, such as environmental standards, to prevent disasters like oil spills [1,16]. Each factor plays a role in determining when a ship is deemed obsolete and sent for recycling.
Scrap prices do not play a vital role in the ship owner’s decision on when to scrap a ship as much as deciding where to scrap a vessel. A ship operating unprofitably, with no expectation of being profitable shortly, will likely end up in an SR yard for scrapping, even at a low scrap price. Nevertheless, the decision to scrap a ship can be slightly delayed if an increase in scrap prices is anticipated in the short term. An SR yard that offers a high price to an EoL ship is always attractive to shipowners. Figure 10 shows the demolition price (USD) per light displacement tonnage (LDT) relative to the number of dismantled tanker ships in the Indian market. When the number of dismantled ships increased, the price increased, as is clearly shown during the two periods, from June 2016 to May 2018 and June 2020 to November 2021. As shown in Figure 10, the demolition price experienced fluctuations over the years, with a noticeable downward trend between mid-2018 and early 2020 and a subsequent sharp increase, peaking around the end of 2020.
The determination of the offer price for EoL ships is influenced by the fundamental economic concepts of supply and demand on a global scale. Within the ship demolition market, shipowner decisions regarding vessel scrapping shape the supply of obsolete ships. However, a broader economic perspective reveals that the pricing of EoL vessels is anchored in the principles of demand and supply. The inflow of obsolete ships earmarked for scrapping forms the supply, whereas the demand is steered by the steelmaking industry’s appetite for scrap steel. Local factors significantly influenced the offer prices of EoL ships. These factors include adherence to health, safety, and environmental standards in SR yards; the intended use of scrap steel (melting or re-rolling); market demand for other recyclable items such as non-ferrous scrap, used machinery, and furniture; labor wages; costs associated with waste disposal; taxes; and the chosen method of recycling (beaching, slipway, alongside, drydock). Additionally, several other factors affect the offer price, such as the distance between the ship’s last port of call and the recycling yard, contractual terms and conditions such as “on delivery” and “as-is, where-is”, the complexity of the hull configuration, the ship’s compatibility with the recycling yard in terms of size and draft restrictions, and the presence of remaining items on board, including bunkers, waste oil, and spare parts.
Ship owners may rationalize their choice to continue operating an unprofitable vessel during an economic downturn by anticipating higher freight rates in the future. The potential for substantial earnings justifies this decision during a period of booming freight rates, which can offset losses incurred during a market downturn (Jain et al., 2016) [37]. However, if a ship owner foresees a prolonged period of lower freight rates, they may be compelled to sell their ship. The decision to opt for the recycling market rather than the circularity market is based on the ship’s selling potential and value in the circularity market. When the scrap value exceeds the market value or when there is a lack of buyers in the circularity market, the ship will likely be sold in the recycling market (Zhou et al., 2021) [61].

4. Circular Economy and Ship Recycling

Worldwide attention to CE has recently grown to overcome the current production and consumption model based on continuous growth and increased resource throughput. Three fields form the creation of a CE: ecological economics, environmental economics, and industrial ecology [70,71]. CE successfully combined several hypothetical areas to develop an alternative growth model for decoupling. For example, CE acknowledges entropic limits, indefinite metal recyclability, and the restoration of ecological provision/services to economic systems. From environmental economics, CE takes a holistic idea from industrial ecology, system thinking, organizational learning, and human resources development. From industrial ecology, CE draws from understanding material and energy flows between industry and the environment.
The research on circular economy (CE) is expanding [72] from the automotive industry [73] to textile and clothing [74] to novel food production [75], and the CE principles in ship dismantling are gaining wider recognition, but significant gaps remain. Firstly, there is a scarcity of studies on the practical implementation and effectiveness of CE in real-world ship-dismantling operations. The lack of in-depth research on the challenges and opportunities for adopting CE principles has hindered the development of robust strategies for sustainable ship dismantling. Another critical gap is the limited focus on the practical application of CE principles in ship-dismantling yards. Research is needed to explore specific strategies, technologies, and business models that can facilitate the shift from linear to circular economies in SR. This includes a comparative analysis across various regions to identify and learn from successful CE implementations.
Additionally, there is a dearth of comprehensive impact assessments evaluating the environmental and economic outcomes of CE practices in SR. Most studies focus on specific aspects like material recovery or energy efficiency, but holistic assessments are lacking considering overall sustainability, life cycle impacts, cost-effectiveness, and social consequences. Lastly, the potential impact of emerging technologies and innovations, such as automation, robotics, and sustainable dismantling methods, on SR circularity is under-researched. Investigating these technological trends is crucial for guiding decision-makers in adopting innovative solutions for CE implementation. Addressing these gaps is essential for thoroughly understanding CE in SR, overcoming practical challenges, and guiding policymakers and industry stakeholders in promoting sustainable, circular practices. To that end, we conduct a systematic literature review on some keywords and identify emerging research patterns and influential scholarly works on GSR.
Rahman et al. [60] suggested that about 300 million gross tonnages will be available for demolition in the next five years. The inability to recycle them would cost about 20 billion dollars. It also provides direct and indirect employment for over 100,000 workers in Bangladesh and India [34]. More importantly, South Asian recycling nations have suffered from economic losses and employment opportunities. In addition, among the four recycling methods mentioned earlier, the beaching method stands out for its lack of pollutant containment, which demands special attention to the management of hazardous materials, such as asbestos, protection of the environment, and safety of workers [61]. Considering these challenges, it is unsurprising that most SR activities occur in regions of the global south, where regulatory standards and labor remuneration are low [30,40,44].
Steuer et al. [2] indicated in their study that 99% of the dismantled ship materials can be recovered. Where hazardous materials form approximately 1%, these numbers are relatively higher than the findings in other papers, and differences in waste categorization play a significant role. Upon delving into specific fractions, in Figure 11, the Supplier-Input-Process-Output-Customer (SIPOC) diagram shows that scrap steel constitutes approximately 75% of recyclable secondary resources, whereas non-ferrous metals constitute 7.8%. Ship motors constitute a substantial fraction (9.6%), offering the potential for refurbishment, reuse, or scrapping of valuable content. Approximately 6500 tons (0.4%) of the remaining hazardous fractions (average 0.65%) was subjected to incineration, whereas the remaining 2900 tons (0.2%) was transferred to landfills. From an environmental and sustainable development perspective, the circular economy model is rarely applied in developing countries compared to developed nations. CE is based on a fragmented collection of ideas from scientific fields, including emerging and semi-scientific concepts. For example, these sources include industrial ecology, cleaner production, industrial symbioses, industrial ecosystems, zero-emissions concepts, and product service systems. Currently, the worldwide system follows a linear economy, mainly taking, making, and disposing of products. However, as seen in Figure 11, the proposed CE model involves waste production, consumption, and disposal to recycle it for further production. Therefore, it is mainly managed using the 3R concept. Thus, the CE model is one of the most environmentally friendly and sustainable development approaches [76].

5. Transitioning from a Linear to a Circular Economy

The linear model, also known as the ‘take-make-dispose’ model, depends on large quantities of easily accessible resources and energy and, as such, is increasingly inadequate for the reality in which it operates. de Oliveira et al. [77] explained the process as follows: “This process begins with “take”, the extraction of natural resources, followed by “make”, the production of goods and services, and “distribution”, when the product is delivered to the consumer”. Working towards efficiency alone will not change the finite nature of stocks but can only delay the expected. Transitioning to CE requires supporting conditions that remove obstacles during product life extension and material recovery operations. CE refers to an industrial economy that is healing by intention, aims to depend on renewable energy, minimize, track, and eliminate the use of toxic chemicals, and eliminates waste through cautious design. The CE concept extends beyond the mechanics of producing and consuming goods and services in the areas it seeks to redefine. CE is grounded in studying non-linear systems, mainly living systems. The main consequence of taking insights from living systems is optimizing systems rather than components, which can also be termed as “design to fit” [78]. Consequently, a circular economy forms a sharp difference between the consumption and use of materials.
A CE economy advocates the need for a “functional service” model in which manufacturers or retailers increasingly retain ownership of their products and, where possible, act as service providers, selling the use of products, not their one-way consumption. This shift directly impacts the development of efficient and effective take-back systems and the proliferation of product and business model design practices that generate more durable products, facilitate disassembly and refurbishment, and consider product-service shifts where appropriate. In line with Ülkü and Engau [79] and Ülkü et al. [80], Figure 12 exhibits the salient features of a circular supply chain (CSC) compared to its linear (traditional) and sustainable counterparts as follows: “The CSC is a sustainable and resilient supply chain designed to end waste by valorizing any material flows in shortened loops and slowing down consumption. Within a circular economy, which requires systems thinking and compliance with Quadruple Bottom-Line (QBL) imperatives (cultural, economic, environmental, and societal long-term well-being), a CSC creates restorative and regenerative products and processes while co-creating with stakeholders (across multiple industries, public sectors, and consumer markets) a shared value via the circulation of resources (raw materials, by-products, end-of-life, and end-of-use products, disposal of waste, process capabilities), and timely and transparent information”.
As illustrated in Figure 12, CSC incorporates both an open loop and a closed loop. The materials (i.e., raw materials, by-products, or EoL products) and process capabilities (such as idle manufacturing capacity) that are recovered during the primary stages of an SC (sourcing, manufacturing, and delivery) are reintroduced into the system as “circular resource flows”. These circular resource flows can be restored within the closed-loop end of the CSC through activities such as reusing, refurbishing, remanufacturing, repurposing, and recycling components. These resources can be utilized within the same industry or in other industries as inputs in the open loop. Any remaining biological waste that would otherwise have been disposed of in landfills is regenerated and transformed into biological nutrients. These nutrients are returned to the biosphere and serve as natural capital for future reuse.
As discussed, ship recycling helps support a circular economy if appropriately done. It is also noteworthy to highlight the value of “upcycling”, which is increasingly becoming a common practice, albeit in more advanced ship-recycling facilities. Upcycling involves repurposing parts of decommissioned ships into valuable products, extending the materials’ lifecycle and reducing waste. For example, steel from ship hulls can be melted down and reused in construction, while wooden interiors and furniture can be transformed into bespoke architectural elements or furniture [33]. Smaller components like wiring, machinery, and fixtures can be refurbished and resold in other industries [49]. Therefore, upcycling conserves resources and reduces the environmental impact of extracting and processing new raw materials. By creatively repurposing ship parts, the ship-recycling industry can contribute to a more sustainable, circular economy with minimal waste and prolonged life of products and their components.

5.1. Why Go Circular?

According to the circularity gap report issued by the Platform for Accelerating the Circular Economy (PACE), “the global economy is consuming 70% more virgin materials than the world can safely replenish: annual resource use was 89.8 billion tons in 2016 and has passed 100 billion in 2019. More than 90% of what we take from the Earth to fulfill our needs and wants goes to waste, with only 8.6% of materials cycled” [81]. CE is a broad concept; however, three principles can be defined. The first involves preserving and enhancing natural capital by effectively managing finite stocks and utilizing renewable resources. The second principle focuses on optimizing resource utilization by promoting the circulation of products, components, and materials at their highest levels of utility, encompassing both technical and biological aspects. The third principle aims to enhance the system’s efficiency by identifying and eliminating negative externalities from the outset, thereby ensuring greater sustainability.
In its 2015 report, EMF [78] highlighted five simple principles for CE. The first and second principles, “design out waste” and “waste is food”, aim to maximize the utilization of materials and maintain their highest value for as long as possible by leveraging both technical and biological cycles. In addition, the core CE concept revolves around reintroducing products and materials into the biosphere through non-toxic restorative loops, which form the essence of biological nutrients. Similarly, on the technical nutrient side, there is potential for enhancing quality, a process known as upcycling. The third principle, “build resilience through diversity”, suggests that systems that exhibit diversity, encompassing numerous connections and scales, tend to display greater resilience when confronted with external shocks than systems designed solely for efficiency. The fourth principle, “rely on energy from renewable sources”, highlights the need to preserve and enhance natural capital by using renewable resources. Finally, the fifth principle, “think in systems”, emphasizes the ability to understand how parts influence one another within a whole, and the relationship between the whole and parts is essential. It considers elements related to infrastructure, the environment, and social contexts. Although machines are also regarded as systems, they are typically considered to be bound and deterministic. “Systems thinking usually refers to non-linear systems (feedback-rich systems)”. CE is often associated with the concept of “Recycle”, but the most effective approach to achieving material efficiency and reaping economic and environmental benefits is to prioritize waste “Reduction” and “Reuse” [82]. The 3Rs approach was recently expanded to include more actions in transitioning from LE to CE.
The “R-list” (see Figure 13) shows the circularity principles required to transform from LE to CE. These strategies can be used in the ship-recycling industry. Design Out Waste: this principle is directly connected to the strategies of ‘Reduce’, ‘Refuse’, and ‘Rethink’ on the R-List. These strategies emphasize reducing the consumption of new materials and energy, refusing products with harmful impacts, and rethinking product utilization to minimize waste generation during the design phase. Waste is Food: ‘Recycle’, ‘Remanufacture’, and ‘Repurpose’ strategies embody the idea that waste should be converted into a resource. Recycling refines materials for reuse, remanufacturing uses parts from damaged products to create the same function, and repurposing creates new products from the old, aligning with the concept of converting waste back into useful inputs. Build Resilience Through Diversity: ‘Repair’ and ‘Refurbish’ contribute to this principle by promoting the repair of defective products and renewing outdated products, respectively. These actions lead to a more diverse and resilient system in which products and components are maintained and used for extended periods rather than being replaced. Relying on Energy from Renewable Sources: while explicitly listed in the R-List, the principle can be seen as an underlying theme across all strategies, as a circular economy encourages using renewable energy in all stages of the product lifecycle to minimize environmental impact. Think in Systems: the R-List itself is an outcome of systems thinking, in which the entire lifecycle of products is considered. The ‘Reuse’ and ‘Recover’ strategies involve revalorizing another user’s discarded product for its original functions and retrieving energy from non-recyclable materials. Both strategies require understanding and designing complex systems in which materials and products flow in a loop while maintaining their value and utility within the system.

5.2. Implications of Green Ship Recycling for Sustainable Development

The supply chain of SR is complex, involving a wide range of stakeholders where information sharing is not transparent [6]. One of the main concerns with the regulations is the management of toxic waste and dismantling practices in South Asia. Marine regulation adoption and implementation in SR takes time. For instance, the Basel Convention (adopted in 1989, entered into force in 1992, and still enforced) is a regulation to control the transboundary movements of hazardous waste and disposal. Under this regulation, all EOL vessels can be classified as ‘waste’; hence, it becomes challenging to enforce and control the disposal of hazardous materials (e.g., asbestos, waste oils, PBCs, etc.) contained in the ships. The Hong Kong Convention (HKC) (adopted in 2009, expected to enter into force in 2025) additionally focuses on safe and environmentally sound SR practices, requiring the development and maintenance of the inventory of hazardous materials (IHM) for new builds and existing ships as well as the survey and certification of the IHM. The most stringent regulation is EU SR Regulation (EU SRR) (entered into force in 2013), only enforced inside the EU. In compliance with HKC, it additionally requires that any ship, regardless of its flag, calling at an EU port must have an IHM approved by its flag state on board.
Transitioning into circular SR will undoubtedly present more demanding challenges for an industry that is slow in ratifying regulations. When the maritime sector is the primary transporter of goods, for the circular SR to take place, the circular supply chain perspective should be considered by incorporating processes and operations on how sustainable consumption is fed back to source, make, and deliver (i.e., the linear supply chain) through the 3Rs (reuse, remake, recycle) that comply with QBL (recall Figure 12). This means that the inventory of materials ‘recovered’ from the 3Rs is cataloged and traceable after demolishing the ship. This is to ensure that all the components and materials (from 3Rs) are documented with specifications for any ship that intends to use them, potentially creating markets for used parts. As such, ships should be designed for dismantling and incorporating technologies that can reduce (or better, eliminate) the emission of hazardous gases and particles into the atmosphere.
As UN’s Sustainable Development Goals become more integrated into national policies as well as the organizational culture and mindsets of stakeholders engaged in responsible SR, circularity also means that the development of business models to achieve social and environmental goals should be fostered. It would be pertinent for HKC to be ratified and EU SRR efforts to be extended to other parts of the world, especially South Asia.

6. Concluding Remarks

This paper delineated the greening-ship-recycling process and offered a systematic literature review to identify research opportunities in sustainability and circularity. For instance, the scholarly focus has shifted from waste management practices to incorporating risk analysis methods. There is a consistent emphasis on handling toxic substances in end-of-life vessels and an increasing research focus on worker safety.
Linking green ship recycling to the circular economy has also germinated exciting fields of inquiry and new scholarly publications. Because it aims to improve resource-use efficiency by focusing on urban and industrial waste to achieve a better balance and harmony between the economy and the environment, research into circular economy requires an interdisciplinary and system-wide approach. As green ship recycling progresses from a linear, sustainable supply chain to a circular supply chain model, quadruple bottom line imperatives (cultural, economic, environmental, and societal well-being) must be adhered to. Such a transition will bring additional challenges to the already complex supply chain, for example, human rights issues may quickly emerge if ship-recycling facilities pose unsafe working conditions, labor is exploited, and regulations and control are lax, among others. Moreover, investments in environmentally friendly technologies for transitioning into GSR call for a compelling balance between the benefits of sustainability (long-term goals) and profitability (in the short-term).
Regulations in the maritime sector play a crucial role in the sustainable development of ship recycling, such as the ratification of the Hong Kong Convention and the further development of European Union Ship Recycling Regulations. Discrepancies in ship-recycling practices occur mainly in South Asian nations that depend on beaching methods, where regulations may be lax and loosely monitored.
For future research, exploring how Sustainable Development Goals can undergird efforts from different maritime industrial sectors to collaborate to make circular ship recycling a tangible goal would be interesting. In so doing, new markets, such as those related to developing infrastructure for reverse logistics, would emerge, providing new employment opportunities and economic development.

Author Contributions

Conceptualization, M.A.Ü. and O.M.E.; methodology, O.M.E.; validation, J.H., M.A.Ü., and O.M.E.; investigation, J.H., M.A.Ü., and O.M.E.; visualization, O.M.E.; writing—original draft, O.M.E. and M.A.Ü.; writing—review and editing, J.H. and M.A.Ü.; supervision, M.A.Ü. All authors have read and agreed to the published version of the manuscript.

Funding

This research received no external funding.

Data Availability Statement

Not applicable.

Conflicts of Interest

The authors declare no conflict of interest.

References

  1. Chang, Y.C.; Wang, N.; Durak, O.S. Ship recycling and marine pollution. Mar. Pollut. Bull. 2010, 60, 1390–1396. [Google Scholar] [CrossRef]
  2. Steuer, B.; Staudner, M.; Ramusch, R. Role and potential of the circular economy in managing end-of-life ships in China. Resour. Conserv. Recycl. 2021, 164, 105039. [Google Scholar] [CrossRef]
  3. Tola, F.; Mosconi, E.M.; Marconi, M.; Gianvincenzi, M. Perspectives for the development of a circular economy model to promote ship recycling practices in the European context: A systemic literature review. Sustainability 2023, 15, 5919. [Google Scholar] [CrossRef]
  4. Zhou, Q.; Liang, J.; Du, Z.; Zhu, H.; Jiao, Y. A study on factors affecting workers’ safety during ship recycling. Ocean Eng. 2021, 239, 109910. [Google Scholar] [CrossRef]
  5. Mannan, B.; Rizvi, M.J.; Dai, Y.M. Does end-of-life ships research trends change in last three decades? A review for the future roadmap. J. Int. Marit. Saf. Environ. Aff. Shipp. 2023, 7, 2187603. [Google Scholar] [CrossRef]
  6. Hsuan, J.; Parisi, C. Mapping the supply chain of ship recycling. Mar. Policy 2020, 118, 103979. [Google Scholar] [CrossRef]
  7. NGO Shipbreaking Platform. Shipbreaking: A Dirty and Dangerous Industry. 2024. Available online: https://shipbreakingplatform.org/ (accessed on 10 August 2024).
  8. Wan, Z.; Wang, L.; Chen, J.; Sperling, D. Ship scrappage records reveal disturbing environmental injustice. Mar. Policy 2021, 130, 104542. [Google Scholar] [CrossRef]
  9. Rahman, M.; Kim, J. Circular economy, proximity, and shipbreaking: A material flow and environmental impact analysis. J. Clean. Prod. 2020, 259, 120681. [Google Scholar] [CrossRef]
  10. Denyer, D.; Tranfield, D. Producing a systematic review. In The Sage Handbook of Organizational Research Methods; Buchanan, D.A., Bryman, A., Eds.; Sage Publications Ltd.: Thousand Oaks, CA, USA, 2009; pp. 671–689. [Google Scholar]
  11. Maestrini, V.; Luzzini, D.; Maccarrone, P.; Caniato, F. Supply chain performance measurement systems: A systematic review and research agenda. Int. J. Prod. Econ. 2017, 183, 299–315. [Google Scholar] [CrossRef]
  12. Yun, N.Y.; Ülkü, M.A. Sustainable supply chain risk management in a climate-changed world: Review of extant literature, trend analysis, and guiding framework for future research. Sustainability 2023, 15, 13199. [Google Scholar] [CrossRef]
  13. Karim, M.S. Prevention of Pollution of the Marine Environment From Vessels: The Potential and Limits of the International Maritime Organisation, 1st ed.; Springer: Cham, Switzerland, 2015. [Google Scholar] [CrossRef]
  14. Sivaprasad, K.; Nandakumar, C.G. Design for ship recycling. Ships Offshore Struct. 2013, 8, 214–223. [Google Scholar] [CrossRef]
  15. Ozturkoglu, Y.; Kazancoglu, Y.; Ozkan-Ozen, Y.D. A sustainable and preventative risk management model for ship recycling industry. J. Clean. Prod. 2019, 238, 117907. [Google Scholar] [CrossRef]
  16. Dey, A.; Ejohwomu, O.A.; Chan, P.W. Sustainability challenges and enablers in resource recovery industries: A systematic review of the ship-recycling studies and future directions. J. Clean. Prod. 2021, 329, 129787. [Google Scholar] [CrossRef]
  17. Schøyen, H.; Burki, U.; Kurian, S. Shipowners’ stance to environmental and safety conditions in ship recycling. A case study among Norwegian shipping managers. Case Stud. Transp. Policy 2017, 5, 499–508. [Google Scholar] [CrossRef]
  18. Mastos, T.D.; Nizamis, A.; Terzi, S.; Gkortzis, D.; Papadopoulos, A.; Tsagkalidis, N.; Ioannidis, D.; Votis, K.; Tzovaras, D. Introducing an application of an industry 4.0 solution for circular supply chain management. J. Clean. Prod. 2021, 300, 126886. [Google Scholar] [CrossRef]
  19. Tewari, A.; Joshi, H.V.; Trivedi, R.H.; Sravankumar, V.G.; Raghunathan, C.; Khambhaty, Y.; Kotiwar, O.S.; Mandal, S.K. The Effect of Ship Scrapping Industry and its Associated Wastes on the Biomass Production and Biodiversity of Biota in in situ Condition at Alang. Mar. Pollut. Bull. 2001, 42, 461–468. [Google Scholar] [CrossRef]
  20. Srinivasa, R.M.; Basha, S.; Sravan Kumar, V.G.; Joshi, H.V.; Ghosh, P.K. Quantification and classification of ship scraping waste at Alang-Sosiya, India. Mar. Pollut. Bull. 2003, 46, 1609–1614. [Google Scholar] [CrossRef]
  21. Basha, S.; Gaur, P.M.; Thorat, R.B.; Trivedi, R.H.; Mukhopadhyay, S.K.; Anand, N.; Desai, S.H.; Mody, K.H.; Jha, B. Heavy metal content of suspended particulate matter at world’s largest ship-breaking yard, Alang-Sosiya, India. Water Air Soil Pollut. 2007, 178, 373–384. [Google Scholar] [CrossRef]
  22. Florent, P. The blue lady case and the international issue of ship dismantling. Law Environ. Dev. J. 2008, 4, 135–148. [Google Scholar]
  23. Sonak, S.; Sonak, M.; Giriyan, A. Shipping hazardous waste: Implications for economically developing countries. Int. Environ. Agreem. Politics Law Econ. 2008, 8, 143–159. [Google Scholar] [CrossRef]
  24. Moen, A.E. Breaking Basel: The elements of the Basel Convention and its application to toxic ships. Mar. Policy 2008, 32, 1053–1062. [Google Scholar] [CrossRef]
  25. Knapp, S.; Kumar, S.N.; Remijn, A.B. Econometric analysis of the ship demolition market. Mar. Policy 2008, 32, 1023–1036. [Google Scholar] [CrossRef]
  26. Carvalho, I.S.; Antão, P.; Soares, C.G. Modelling of environmental impacts of ship dismantling. In Analysis and Design of Marine Structures; Soares, C.G., Das, P.K., Eds.; CRC Press: London, UK, 2009; pp. 557–566. [Google Scholar]
  27. Khan, I.; Chowdhury, H.; Alam, F.; Kumar, A. Sustainable design of ship breaking industry in developing countries. Asian J. Water Environ. Pollut. 2012, 9, 1–11. [Google Scholar]
  28. Hougee, M. Shades of Green in the Ship Recycling Industry: An Assessment of Corporate End-of-Life Vessel Policies and Practices. Master’s Thesis, Environmental Policy–Wageningen University, Wageningen, The Netherlands, 2013. [Google Scholar]
  29. Muhibbullah, M.; Molla, M.H.; Ali, K.M.B.; Sarwar, M.I.; Hossain, N. Health hazards and risks of ship breaking activities in Bangladesh: An environmental impact assessment approach. Eur. J. Adv. Res. Biol. Life Sci. 2014, 2, 1–15. [Google Scholar]
  30. Alam, S.; Faruque, A. Legal regulation of the shipbreaking industry in Bangladesh: The international regulatory framework and domestic implementation challenges. Mar. Policy 2014, 47, 46–56. [Google Scholar] [CrossRef]
  31. Cairns, G. A critical scenario analysis of end-of-life ship disposal the “bottom of the pyramid” as opportunity and graveyard. Crit. Perspect. Int. Bus. 2014, 10, 172–189. [Google Scholar] [CrossRef]
  32. Kurt, R.E. A risk assessment tool for the ship recycling industry. Disaster Manag. Hum. Health Risk 2015, 150, 147–158. [Google Scholar]
  33. Hiremath, A.M.; Tilwankar, A.K.; Asolekar, S.R. Significant steps in ship recycling vis-a-vis wastes generated in a cluster of yards in Alang: A case study. J. Clean. Prod. 2015, 87, 520–532. [Google Scholar] [CrossRef]
  34. Rahman, S.M.M.; Mayer, A.L. How social ties influence metal resource flows in the Bangladesh ship recycling industry. Resour. Conserv. Recycl. 2015, 104, 254–264. [Google Scholar] [CrossRef]
  35. Nøst, T.H.; Halse, A.K.; Randall, S.; Borgen, A.R.; Schlabach, M.; Paul, A.; Rahman, A.; Breivik, K. High concentrations of organic contaminants in air from ship breaking activities in Chittagong, Bangladesh. Environ. Sci. Technol. 2015, 49, 11372–11380. [Google Scholar] [CrossRef]
  36. Frey, R.S. Breaking ships in the world-system: An analysis of two ship breaking capitals, Alang-Sosiya, India and Chittagong, Bangladesh. J. World-Syst. Res. 2015, 21, 25–49. [Google Scholar] [CrossRef]
  37. Jain, K.P.; Pruyn, J.F.J.; Hopman, J.J. Quantitative assessment of material composition of end-of-life ships using onboard documentation. Resour. Conserv. Recycl. 2016, 107, 1–9. [Google Scholar] [CrossRef]
  38. Yılmaz, A.; Karacık, B.; Yakan, S.D.; Henkelmann, B.; Schramm, K.W.; Okay, O.S. Organic and heavy metal pollution in shipbreaking yards. Ocean Eng. 2016, 123, 452–457. [Google Scholar] [CrossRef]
  39. Hossain, M.S.; Fakhruddin, A.N.M.; Chowdhury, M.A.Z.; Gan, S.H. Impact of ship-breaking activities on the coastal environment of Bangladesh and a management system for its sustainability. Environ. Sci. Policy 2016, 60, 84–94. [Google Scholar] [CrossRef]
  40. Hiremath, A.M.; Pandey, S.K.; Asolekar, S.R. Development of ship-specific recycling plan to improve health safety and environment in ship recycling yards. J. Clean. Prod. 2016, 116, 279–298. [Google Scholar] [CrossRef]
  41. Moncayo, G.A. International law on ship recycling and its interface with EU law. Mar. Pollut. Bull. 2016, 109, 301–309. [Google Scholar] [CrossRef]
  42. Rahman, S.M.M.; Handler, R.M.; Mayer, A.L. Life cycle assessment of steel in the ship recycling industry in Bangladesh. J. Clean. Prod. 2016, 135, 963–971. [Google Scholar] [CrossRef]
  43. Jansson, K. Circular economy in shipbuilding and marine networks—A focus on remanufacturing in ship repair. IFIP Adv. Inf. Commun. Technol. 2016, 480, 661–671. [Google Scholar]
  44. Choi, J.K.; Kelley, D.; Murphy, S.; Thangamani, D. Economic and environmental perspectives of end-of-life ship management. Resour. Conserv. Recycl. 2016, 107, 82–91. [Google Scholar] [CrossRef]
  45. Devault, D.A.; Beilvert, B.; Winterton, P. Ship breaking or scuttling? A review of environmental, economic and forensic issues for decision support. Environ. Sci. Pollut. Res. 2017, 24, 25741–25774. [Google Scholar] [CrossRef]
  46. Alcaide, J.I.; Rodríguez-Díaz, E.; Piniella, F. European policies on ship recycling: A stakeholder survey. Mar. Policy 2017, 81, 262–272. [Google Scholar] [CrossRef]
  47. Sujauddin, M.; Koide, R.; Komatsu, T.; Hossain, M.M.; Tokoro, C.; Murakami, S. Ship breaking and the steel industry in Bangladesh: A material flow perspective. J. Ind. Ecol. 2017, 21, 191–203. [Google Scholar] [CrossRef]
  48. Gilbert, P.; Wilson, P.; Walsh, C.; Hodgson, P. The role of material efficiency to reduce CO2 emissions during ship manufacture: A life cycle approach. Mar. Policy 2017, 75, 227–237. [Google Scholar] [CrossRef]
  49. Jain, K.P.; Pruyn, J.F.J.; Hopman, J.J. Material flow analysis (MFA) as a tool to improve ship recycling. Ocean Eng. 2017, 130, 674–683. [Google Scholar] [CrossRef]
  50. Barua, S.; Rahman, I.M.M.; Hossain, M.M.; Begum, Z.A.; Alam, I.; Sawai, H.; Maki, T.; Hasegawa, H. Environmental hazards associated with open-beach breaking of end-of-life ships: A review. Environ. Sci. Pollut. Res. 2018, 25, 30880–30893. [Google Scholar] [CrossRef] [PubMed]
  51. Du, Z.; Zhang, S.; Zhou, Q.; Yuen, K.F.; Wong, Y.D. Hazardous materials analysis and disposal procedures during ship recycling. Resour. Conserv. Recycl. 2018, 131, 158–171. [Google Scholar] [CrossRef]
  52. Gunbeyaz, S.A.; Kurt, R.E.; Baumler, R. A study on evaluating the status of current occupational training in the ship recycling industry in Bangladesh. WMU J. Marit. Aff. 2019, 18, 41–59. [Google Scholar] [CrossRef]
  53. Ocampo, E.S.; Pereira, N.N. Can ship recycling be a sustainable activity practiced in Brazil? J. Clean. Prod. 2019, 224, 981–993. [Google Scholar] [CrossRef]
  54. Misra, H. Analysis of Alang ship breaking yard, India. Econ. Aff. 2019, 64, 417–424. [Google Scholar] [CrossRef]
  55. Rizvi, M.J.; Islam, M.R.; Adekola, O.; Margaret, O.N. A sustainable shipbreaking approach for cleaner environment and better well-being. J. Clean. Prod. 2020, 270, 122522. [Google Scholar] [CrossRef]
  56. Singh, R.; Cherrie, J.W.; Rao, B.; Asolekar, S.R. Assessment of the future mesothelioma disease burden from past exposure to asbestos in ship recycling yards in India. Int. J. Hyg. Environ. Health 2020, 225, 113478. [Google Scholar] [CrossRef] [PubMed]
  57. Gunbeyaz, S.A.; Kurt, R.E.; Turan, O. Investigation of different cutting technologies in a ship recycling yard with simulation approach. Ships Offshore Struct. 2020, 17, 564–576. [Google Scholar] [CrossRef]
  58. Devaux, C.; Nicolaï, J.P. Designing an EU ship recycling licence: A roadmap. Mar. Policy 2020, 117, 103826. [Google Scholar] [CrossRef]
  59. Önal, M.; Neşer, G.; Gürsel, K.T. Environmental impacts of steel ship hulls building and recycling by life cycle assessment (LCA). Ships Offshore Struct. 2021, 16, 1061–1066. [Google Scholar] [CrossRef]
  60. Rahman, S.M.M.; Kim, J.; Laratte, B. Disruption in circularity? Impact analysis of COVID-19 on ship recycling using Weibull tonnage estimation and scenario analysis method. Resour. Conserv. Recycl. 2021, 164, 105139. [Google Scholar] [CrossRef]
  61. Zhou, Q.; Du, Z.; Liu, J.; Liang, J.; Jiao, Y. Factors influencing green ship recycling: A conceptual framework and modeling. J. Clean. Prod. 2021, 322, 129155. [Google Scholar] [CrossRef]
  62. Soner, O.; Celik, E.; Akyuz, E. A fuzzy best–worst method (BWM) to assess the potential environmental impacts of the process of ship recycling. Marit. Policy Manag. 2022, 49, 396–409. [Google Scholar] [CrossRef]
  63. Tanha, M.; Michelson, G.; Chowdhury, M.; Castka, P. Shipbreaking in Bangladesh: Organizational responses, ethics, and varieties of employee safety. J. Saf. Res. 2022, 80, 14–26. [Google Scholar] [CrossRef]
  64. Gunbeyaz, S.A.; Giagloglou, E.; Kurt, R.E.; Rogge, K.G.; Alkaner, S.; McKenna, S.A.; Turan, O.; Lord, R. Workers’ exposure to dust and potentially toxic elements during steel cutting in two ship dismantling cases. Ocean Eng. 2023, 270, 113628. [Google Scholar] [CrossRef]
  65. Du, Z.; Zhu, H.; Zhou, Q.; Wong, Y.D. Challenges and solutions for ship recycling in China. Ocean Eng. 2017, 137, 429–439. [Google Scholar] [CrossRef]
  66. Garmer, K.; Sjöström, H.; Hiremath, A.M.; Tilwankar, A.K.; Kinigalakis, G.; Asolekar, S.R. Development and validation of three-step risk assessment method for ship recycling sector. Saf. Sci. 2015, 76, 175–189. [Google Scholar] [CrossRef]
  67. Rahman, S. Aspects and impacts of SR in Bangladesh. Procedia Eng. 2017, 194, 268–275. [Google Scholar] [CrossRef]
  68. EUR-LEX. 10th Edition European List of Ship Recycling Facilities Pursuant to Regulation (EU) No 1257/2013 of the European Parliament and of the Council. 2022. Available online: http://data.europa.eu/eli/dec_impl/2022/691/oj (accessed on 1 February 2023).
  69. VesselsValue. Market Reports. 2023. Available online: https://www.vesselsvalue.com/reports/ (accessed on 20 February 2023).
  70. Ren, Y.; Li, R.; Wu, K.J.; Tseng, M.L. Discovering the systematic interlinkages among the circular economy, supply chain, industry 4.0, and technology transfer: A bibliometric analysis. Clean. Responsible Consum. 2023, 9, 100123. [Google Scholar] [CrossRef]
  71. Ghisellini, P.; Cialani, C.; Ulgiati, S. A review on circular economy: The expected transition to a balanced interplay of environmental and economic systems. J. Clean. Prod. 2016, 114, 11–32. [Google Scholar] [CrossRef]
  72. Alhawari, O.; Awan, U.; Bhutta, M.K.S.; Ülkü, M.A. Insights from circular economy literature: A review of extant definitions and unravelling paths to future research. Sustainability 2021, 13, 859. [Google Scholar] [CrossRef]
  73. Saidani, M.; Yannou, B.; Leroy, Y.; Cluzel, F. Heavy vehicles on the road towards the circular economy: Analysis and comparison with the automotive industry. Resour. Conserv. Recycl. 2018, 135, 108–122. [Google Scholar] [CrossRef]
  74. Saha, K.; Dey, P.K.; Kumar, V. A comprehensive review of circular economy research in the textile and clothing industry. J. Clean. Prod. 2024, 444, 141252. [Google Scholar] [CrossRef]
  75. Skinner, D.M.; Ülkü, M.A. Cellular agriculture and the circular economy. In Cellular Agriculture: Technology, Society, Sustainability and Science; Fraser, E.D.G., Kaplan, D.L., Newman, L., Yada, R.Y., Eds.; Academic Press: Cambridge, MA, USA, 2024; pp. 393–405. [Google Scholar]
  76. Ahmed, Z.; Mahmud, S.; Acet, D.H. Circular economy model for developing countries: Evidence from Bangladesh. Heliyon 2022, 8, e09530. [Google Scholar] [CrossRef] [PubMed]
  77. de Oliveira, C.T.; Dantas, T.E.T.; Soares, S.R. Nano and micro level circular economy indicators: Assisting decision-makers in circularity assessments. Sustain. Prod. Consum. 2021, 26, 455–468. [Google Scholar] [CrossRef]
  78. EMF. Towards the Circular Economy: Economic and Business Rationale for an Accelerated Transition. Werktrends.Nl15. 2015. Available online: https://www.werktrends.nl/app/uploads/2015/06/Rapport_McKinsey-Towards_A_Circular_Economy.pdf (accessed on 24 May 2023).
  79. Ülkü, M.A.; Engau, A. Sustainable supply chain analytics. In Industry, Innovation and Infrastructure—Encyclopedia of the UN Sustainable Development Goals; Filho, W.L., Azul, A.M., Brandli, L., Salvia, A.L., Wall, T., Eds.; Springer: Cham, Switzerland, 2021; pp. 1123–1134. [Google Scholar]
  80. Ülkü, M.A.; Skinner, D.M.; Yıldırım, G. Toward sustainability: A review of analytical models for circular supply chains. In Circular Economy Supply Chains: From Chains to Systems; Bals, L., Tate, W.L., Ellram, L.M., Eds.; Emerald Publishing Limited: Bingley, UK, 2022; pp. 215–236. [Google Scholar]
  81. Circular Economy. The Circularity Gap Report, Platform for Accelerating the Circular Economy (PACE). 2022. Available online: https://www.circularity-gap.world/2022 (accessed on 10 April 2023).
  82. Rahla, K.M.; Mateus, R.; Bragança, L. Selection criteria for building materials and components in line with the circular economy principles in the built environment—A review of current trends. Infrastructures 2021, 6, 49. [Google Scholar] [CrossRef]
  83. Potting, J.; Hekkert, M.P.; Worrell, E.; Hanemaaijer, A. Circular Economy: Measuring Innovation in the Product Chain. Planbureau Voor de Leefomgeving. PBL Publication Number 2544. 2017. Available online: https://library.wur.nl/WebQuery/titel/2200191 (accessed on 10 April 2023).
Figure 1. Shipbreaking records in 2022 (based on data in [7]).
Figure 1. Shipbreaking records in 2022 (based on data in [7]).
Sustainability 16 07407 g001
Figure 2. Worldwide ship dismantling activity from 2005 to 2022 (based on data in [7]).
Figure 2. Worldwide ship dismantling activity from 2005 to 2022 (based on data in [7]).
Sustainability 16 07407 g002
Figure 3. Comparison of ship dismantling in different countries (based on data in [7]).
Figure 3. Comparison of ship dismantling in different countries (based on data in [7]).
Sustainability 16 07407 g003
Figure 4. Literature search and evaluation process.
Figure 4. Literature search and evaluation process.
Sustainability 16 07407 g004
Figure 5. Keyword trend analysis (anywhere in the article), between 2003 and 2022.
Figure 5. Keyword trend analysis (anywhere in the article), between 2003 and 2022.
Sustainability 16 07407 g005
Figure 6. Ship-recycling procedures in Alang, India (based on [33,56,66]).
Figure 6. Ship-recycling procedures in Alang, India (based on [33,56,66]).
Sustainability 16 07407 g006
Figure 7. SR methods summary.
Figure 7. SR methods summary.
Sustainability 16 07407 g007
Figure 8. Four main economic-decision factors in ship recycling.
Figure 8. Four main economic-decision factors in ship recycling.
Sustainability 16 07407 g008
Figure 9. The average dismantling age for various types of ships (based on data in [7]).
Figure 9. The average dismantling age for various types of ships (based on data in [7]).
Sustainability 16 07407 g009
Figure 10. Tanker ship demolition price vs. scrapped ships in the Indian market (based on data in [69]).
Figure 10. Tanker ship demolition price vs. scrapped ships in the Indian market (based on data in [69]).
Sustainability 16 07407 g010
Figure 11. SIPOC diagram for ship recycling (based on data in [2]).
Figure 11. SIPOC diagram for ship recycling (based on data in [2]).
Sustainability 16 07407 g011
Figure 12. Linear SC vs. sustainable SC vs. circular SC (based on [80]).
Figure 12. Linear SC vs. sustainable SC vs. circular SC (based on [80]).
Sustainability 16 07407 g012
Figure 13. R-list strategies to transform from LE to CE (based on [83]).
Figure 13. R-list strategies to transform from LE to CE (based on [83]).
Sustainability 16 07407 g013
Table 1. Summary of publications on the EoL ships (MFA: material flow analysis, LCA: life cycle analysis, BWM: best-worst method, CEM: circular economy modeling, RiA: risk analysis, DsM: design modeling, WaM: waste management, ENV: environment, ECN: economy, SOC: society, PLL: policies and laws, WSF: workers’ safety, DMM: dismantling method, HAZ: hazardous materials).
Table 1. Summary of publications on the EoL ships (MFA: material flow analysis, LCA: life cycle analysis, BWM: best-worst method, CEM: circular economy modeling, RiA: risk analysis, DsM: design modeling, WaM: waste management, ENV: environment, ECN: economy, SOC: society, PLL: policies and laws, WSF: workers’ safety, DMM: dismantling method, HAZ: hazardous materials).
PaperSolution ApproachesSustainability AspectsStudy Area
MFALCABWMCEMRiADsMWaMENVECNSOCPLLWSFDMMHAZ
Tewari et al., 2001 [19]
Srinivasa et al., 2003 [20]
Basha et al., 2007 [21]
Florent, 2008 [22]
Sonak et al., 2008 [23]
Moen, 2008 [24]
Knapp et al., 2008 [25]
Chang et al., 2010 [1]
Carvalho et al., 2011 [26]
Khan et al., 2012 [27]
Hougee, 2013 [28]
Sivaprasad and Kumar, 2013 [14]
Muhibbullah et al., 2014 [29]
Alam and Faruque, 2014 [30]
Cairns, 2014 [31]
Kurt, 2015 [32]
Hiremath et al., 2015 [33]
Rahman and Mayer, 2015 [34]
Nøst et al., 2015 [35]
Frey, 2015 [36]
Jain et al., 2016 [37]
Yılmaz et al., 2016 [38]
Hossain et al., 2016 [39]
Hiremath et al., 2016 [40]
Argüello Moncayo, 2016 [41]
Rahman et al., 2016 [42]
Jansson, 2016 [43]
Choi et al., 2016 [44]
Devault et al., 2017 [45]
Ignacio Alcaide et al., 2017 [46]
Sujauddin et al., 2017 [47]
Schøyen et al., 2017 [17]
Gilbert et al., 2017 [48]
Jain et al., 2017 [49]
Barua et al., 2018 [50]
Du et al., 2018 [51]
Gunbeyaz et al., 2019 [52]
Ocampo and Pereira, 2019 [53]
Misra, 2019 [54]
Ozturkoglu et al., 2019 [15]
Rizvi et al., 2020 [55]
Singh et al., 2020 [56]
Hsuan and Parisi, 2020 [6]
Rahman and Kim, 2020 [9]
Gunbeyaz et al., 2020 [57]
Devaux and Nicolaï, 2020 [58]
Steuer et al., 2021 [2]
Önal et al., 2021 [59]
Rahman et al., 2021 [60]
Zhou, Liang, et al., 2021 [4]
Zhou, Du, et al., 2021 [61]
Soner et al., 2022 [62]
Tanha et al., 2022 [63]
Gunbeyaz et al., 2023 [64]
Tola et al., 2023 [3]
Disclaimer/Publisher’s Note: The statements, opinions and data contained in all publications are solely those of the individual author(s) and contributor(s) and not of MDPI and/or the editor(s). MDPI and/or the editor(s) disclaim responsibility for any injury to people or property resulting from any ideas, methods, instructions or products referred to in the content.

Share and Cite

MDPI and ACS Style

ElMenshawy, O.M.; Ülkü, M.A.; Hsuan, J. Navigating Green Ship Recycling: A Systematic Review and Implications for Circularity and Sustainable Development. Sustainability 2024, 16, 7407. https://doi.org/10.3390/su16177407

AMA Style

ElMenshawy OM, Ülkü MA, Hsuan J. Navigating Green Ship Recycling: A Systematic Review and Implications for Circularity and Sustainable Development. Sustainability. 2024; 16(17):7407. https://doi.org/10.3390/su16177407

Chicago/Turabian Style

ElMenshawy, Omar M., M. Ali Ülkü, and Juliana Hsuan. 2024. "Navigating Green Ship Recycling: A Systematic Review and Implications for Circularity and Sustainable Development" Sustainability 16, no. 17: 7407. https://doi.org/10.3390/su16177407

APA Style

ElMenshawy, O. M., Ülkü, M. A., & Hsuan, J. (2024). Navigating Green Ship Recycling: A Systematic Review and Implications for Circularity and Sustainable Development. Sustainability, 16(17), 7407. https://doi.org/10.3390/su16177407

Note that from the first issue of 2016, this journal uses article numbers instead of page numbers. See further details here.

Article Metrics

Back to TopTop