Next Article in Journal
Feature Extraction and Classification of Motor Imagery EEG Signals in Motor Imagery for Sustainable Brain–Computer Interfaces
Next Article in Special Issue
A Case Study on the Data Mining-Based Prediction of Students’ Performance for Effective and Sustainable E-Learning
Previous Article in Journal
Spatial–Temporal Divergence and Coupling Analysis of Land Use Change and Ecosystem Service Value in the Yangtze River Delta Urban Agglomeration
Previous Article in Special Issue
Roots of Resilience: Uncovering the Secrets behind 25+ Years of Inclusive Education Sustainability
 
 
Font Type:
Arial Georgia Verdana
Font Size:
Aa Aa Aa
Line Spacing:
Column Width:
Background:
Article

“But Marley Can’t Play Up Here!” Children Designing Inclusive and Sustainable Playspaces through Practitioner Research

by
Kathy Cologon
School of Education, Macquarie University, Sydney 2109, Australia
Sustainability 2024, 16(15), 6626; https://doi.org/10.3390/su16156626
Submission received: 3 June 2024 / Revised: 17 July 2024 / Accepted: 24 July 2024 / Published: 2 August 2024
(This article belongs to the Special Issue Innovation and Sustainability in Inclusive Education)

Abstract

The present study engages early childhood teachers and educators in practitioner research as they respond to children’s concerns about justice and equity in playground accessibility and explore ideas for inclusive and sustainable playspaces. Conducted in a community-based early childhood setting in a low socioeconomic urban area in NSW, Australia, the research engaged six teachers and educators as active researchers alongside 26 children aged three to six years. Utilising a critical pedagogy framework, the present study explored how children identified and expressed concerns about the lack of playground accessibility and sustainability. Through reflective practice and engagement with Universal Design principles, children, teachers, and educators collaboratively developed ideas and recommendations for inclusive and sustainable playspaces. Findings highlight the children’s capacity for critical awareness of and advocacy for equity and justice, as well as the transformative potential of practitioner research in fostering inclusive, equitable, and sustainable pedagogy. The present study underscores the value of practitioner research with a child-led focus, drawing on critical pedagogy to create inclusive and sustainable playspaces.

1. Introduction

In recent years, there has been a growing emphasis on inclusive education and the development of equitable learning environments that welcome and cater to all children. This emphasis is particularly crucial in early childhood settings, where the foundation for lifelong learning and social development is established. The present study engages early childhood teachers and educators in practitioner research, focusing on addressing issues of accessibility and sustainability in playspaces, particularly playgrounds. In this paper, I use the term teachers and educators to signify the involvement of degree-qualified teachers (4-year university qualification) and educators (with diploma and certificate level education).
Through a critical pedagogy framework, this research explores how young children articulate concerns about justice and equity and how early childhood teachers and educators can respond to these concerns by designing inclusive and sustainable playspaces. The study involves 6 early childhood teachers and educators and 26 children aged 3 to 6 years. By integrating Universal Design (UD) principles, the research aims to foster a more inclusive and equitable environment, highlighting the transformative potential of child-led inquiry and practitioner research in promoting social justice and sustainability in early childhood education.
Practitioner research is a powerful approach to critical pedagogy, enabling teachers and educators to critically reflect on and transform their pedagogy through engaging with day-to-day experiences within their education settings. This approach encompasses various methods such as action research, teacher research, teacher inquiry, self-study, and practitioner inquiry. These approaches share common goals and practices, including reflection on praxis, critical reflection, and a focus on enabling teachers and educators to develop and utilise knowledge that is practical and directly relevant to their local contexts [1,2]. Engaging in practitioner research has been found to support collaboration, teacher dedication, ethical engagement, local significance, self-transformation, renewal, and sustainability [2].
Over the past two decades, practitioner research has become recognised as a valuable form of research and professional learning and growth, extending beyond the acquisition of new knowledge and skills to encompass a more transformative and participatory approach [3,4,5]. Collaborating with practitioners in this way involves collective efforts, fosters authentic collegiality, integrates diverse perspectives, and builds communities of practice, thereby enhancing shared understandings and collaborative cultures amongst teachers and educators [2,3].
Practitioner research has been shown to facilitate professional agency and professional growth, leading to improved educational practices and outcomes as well as advocacy for broader policy change [6]. This approach maintains a strong ethical foundation as the basis of transformative practice [2,7].
Practitioner research aligns with the broader principles of critical pedagogy, with an emphasis on reflective practices and the development of critical consciousness amongst teachers, educators, and children. Critical pedagogy calls upon teachers to critically reflect on their interactions, relationships, and broader contextual factors, fostering a deeper understanding of social justice and inclusivity [8,9]. By engaging in practitioner enquiry, educators can address challenges and issues that arise within practice, such as the inaccessibility of playspaces, through a participatory and inclusive lens.
Placemaking, a participatory act of creating meaningful environments, is critical in early childhood settings, as it influences children’s identities, sense of belonging, and inclusion. Involving children in placemaking processes respects their agency and provides valuable insights into their preferences and needs [10]. Research has shown that early childhood environments shape children’s identities and their sense of belonging [11]. Additionally, children’s views must be included in placemaking to respect their rights, as articulated in the United Nations Convention on the Rights of the Child (CRC) [12]. Children’s perspectives highlight the importance of spaces that allow for social interactions, autonomy, and a balance between safety and dignity of risk [10,13]. Playspaces are one important aspect of placemaking. Incorporating children’s perspectives in placemaking not only upholds their rights but also fosters more inclusive and supportive early childhood environments for all children.

1.1. The Study Context

The context for this research was a community-based early childhood setting located in a low socioeconomic urban area within a diverse community in NSW, Australia. In this early childhood setting, the children and teachers within the preschool room regularly went on ‘mini excursions’ within the local community. These included trips to the local parks in the vicinity, as well as to the bakery and to the local school.
The present study forms part of a larger longitudinal research project exploring effective ways of supporting inclusive early childhood education and care. The teachers and educators who participated in the present study had participated previously in a series of surveys as part of the larger research project. In their responses in the survey, these teachers and educators had volunteered to engage in further in-depth research within their setting.
By inviting the teachers and educators to participate in this practitioner research, my contribution was to bring information and support for engaging with critical pedagogy through practitioner research. As the project unfolded, I introduced the framework of UD in response to the questions and reflections of the teachers, educators, and children. The teachers brought their funds of knowledge about the context, community, children, and their expertise in early childhood pedagogy and practice.
When planning the project together, I asked the team of teachers and educators to choose a focus area of relevance to their setting. The intention was that I would act as a ‘sounding board’, support, provocateur, and source of information as needed to support the team in their critical pedagogy practitioner research while the teachers and educators would lead the project as practitioner researchers.
The teachers and educators shared that on a recent mini excursion to a local playground, the children had observed that the playground was not accessible in a range of ways. A group of the children had been playing together at the playground underneath the play structure. As part of the game the children wanted to go up on the fort. One of the children playing in this group has cerebral palsy and uses a walker as a mobility aid to get around. This child could not go up on the fort to play as there was no access. The children brought their concerns to the teachers asking why the playground wasn’t “made for everyone”, pointing out parts of the playground that Marley could not access.
The teachers and educators shared that the local playground was part of the fabric of the community and a regular place for mini excursions. They felt that it was positive and important that the children were noticing and raising concerns about the lack of accessibility of the playground as matters of equity and justice, and the teachers and educators wanted to respond. They chose this issue and incident as the focus of their practitioner research.

1.2. A Rights-Based Approach

The approach of the teachers and educators within this research underscores the significance of child rights and child-led research, emphasising the necessity for CRC [12]. This rights-based approach is rooted in the principles of respect, agency, and inclusivity, which are critical in fostering a supportive and equitable environment for all children.
In working with the teachers and educators, I shared Lundy’s 2007 [14] framework of space, voice, audience, and influence. This framework involves creating a space where children can freely express their views, facilitating their articulation of these views, ensuring there is a receptive audience to listen, and acting on these views in a meaningful way [14]. This holistic approach ensures that children’s perspectives are not only acknowledged but are also influential in shaping decisions that impact their lives.
In taking a rights-based approach, the teachers and educators worked to dismantle the micro-practices of power that often marginalise children’s perspectives. They recognised the importance of not only gathering but also valuing the perspectives of all children in all their diversities [15]. This approach aligns with the broader goals of justice and equity, ensuring that every child has opportunities to contribute to and benefit from an inclusive early childhood environment.

1.3. Defining Inclusion

Inclusivity and sustainability are essential for justice and equity within and beyond early childhood settings. Inclusion involves creating environments where all of us, in all our diversities, genuinely belong. In ensuring inclusion within education, the UN Committee on the Rights of Persons with Disabilities stresses the importance of non-discriminatory practices that embrace human diversity and privilege universal design [16].
Critical pedagogy situates inclusion not just as a technical aspect of education but as a political and ethical endeavour. From a critical pedagogy standpoint, inclusivity requires identifying and dismantling the social, political, and economic barriers that prevent the full participation of all people [17].
Inclusion can be understood as practices that ensure that every person, in all our diversities, is fully valued and has genuine opportunities to participate, contribute, and have their contribution recognised within a community [18,19]. Inclusivity underlines the importance of diversity, equity, and the recognition of each person’s unique ways of being and doing without segregation or discrimination. Inclusion is about creating environments where all of us feel welcome and supported and where our contributions are acknowledged and appreciated [19,20].
Inclusive education, as one key aspect of inclusion, involves the implementation of flexible and responsive pedagogies that accommodate the diversity of all students, ensuring full participation and belonging [20]. Inclusive education is rooted in principles of equity and justice, seeking to dismantle barriers to learning and participation and promoting anti-bias education [19]. Inclusive education has been identified as a fundamental human right. Bringing inclusive education to a reality requires systemic changes in policies and practices to create supportive and equitable learning environments [20].

1.4. Defining Sustainability

Sustainability in early childhood education involves bringing together environmental, social, and economic dimensions within education settings to promote holistic understandings and responsible stewardship of the planet and its inhabitants. This involves not only educating young children about environmental conservation but also engaging them in critical reflections and actions related to broader socio-political issues such as poverty, equity, equality, and human rights [21,22]. Sustainability education emphasises the capacity of young children to participate in meaningful dialogues and decision-making processes that foster transformative learning and ethical practices aimed at creating a sustainable future.
Sustainability within education involves designing and implementing educational environments that are ecologically responsible, economically viable, and socially inclusive [23]. This ensures that current educational practices and physical environments meet the needs of all children without compromising the ability of future generations to meet their own needs [24].
Understanding sustainability within early childhood involves addressing environmental, economic, and social factors.
Environmental Sustainability focuses on creating spaces that minimise environmental impact and promote biodiversity. This includes using eco-friendly materials, energy-efficient processes, and designs that harmonise with the natural environment [25];
Economic Sustainability involves ensuring that environments are cost-effective and maintainable over time. This includes planning for the durability of resources and considering both construction and maintenance costs [23];
Social Sustainability emphasises creating inclusive and accessible pedagogies and environments for children in all their diversities. This dimension promotes equity, fosters social interaction, and supports holistic development [24]. For instance, playspaces designed with Universal Design principles can ensure that all children, including children who experience disability, can fully participate in play and social interactions [26].
Sustainability in the context of inclusive playspaces addresses environmental, economic, and social dimensions. By drawing together these dimensions, sustainability in playground design involves creating enriching, safe, and inclusive play environments that contribute to children’s well-being and development while preserving resources for future generations [25]. This holistic approach ensures that all children can fully participate in and benefit from playspaces [23,24]. The notion of social sustainability is particularly pertinent to this study.

1.5. Research Objectives

The aim of the present study was to explore how early childhood teachers and educators respond to the perspectives of young children through practitioner research. The approach taken within the study was intended to increase the confidence and knowledge of teachers and educators in engaging children with critical pedagogy for sustainable change. This research highlights the importance of recognising and responding to children’s perspectives and involving children in decision-making processes, fostering agency and empowerment.
The research objectives are deeply rooted in the principles of critical pedagogy, which advocate for education as a means of empowering children to challenge and change oppressive structures [8]. By responding to children’s concerns, this research aims to develop their critical consciousness and agency, aligning with Freire’s vision of education for liberation.

1.6. Research Questions

  • Within the context of this study, how do young children identify and express concerns about justice and equity in their everyday lives?
  • How do the early childhood teachers and educators in this study respond to the justice and equity concerns raised by young children?
  • Within the context of this study, what were the outcomes of engaging in practitioner research with a child-led focus, drawing on critical pedagogy?
The study is grounded in critical pedagogy and practitioner research, emphasising the role of teachers and educators as skilled and reflective professionals who engage in continuous learning and improvement. Within the study, UD principles were introduced to support teachers and educators as they responded to children’s perspectives and grew in their knowledge and confidence, and as provocations to stimulate children’s thinking about inclusivity and sustainability.

2. Theoretical Framework

…inclusion in play environments should be considered an important political objective to facilitate healthy, vibrant, fair, and connected communities.
([27], p. 3)
In the present study, the theoretical framework draws on the principles of critical pedagogy, as conceptualised by Paulo Freire, as a transformative approach to education that emphasises the development of critical consciousness, social justice, and empowerment amongst learners [8]. Critical pedagogy requires an ongoing commitment to question and challenge societal structures and injustices.
Key concepts of critical pedagogy applied within the present study include the following:
Social Justice: Ensuring that pedagogy and practice promote equity and provide all children, in all their diversities, with opportunities to flourish;
Critical Consciousness: Developing an awareness of social, political, and economic inequalities, critically analysing these structures, and taking action to address inequities toward justice;
Empowerment: Equipping children with the opportunities, skills, and knowledge to contribute toward positive change within their communities and challenge oppressive systems. [8]

2.1. Critical Pedagogy and Early Childhood Education

Critical pedagogy is particularly relevant to early childhood education as it fosters an inclusive and socially just learning environment. By engaging young children in discussions about accessibility and sustainability, teachers and educators can help them develop a sense of agency and responsibility toward creating a more equitable society. The present study employs critical pedagogy to guide teacher’s and educator’s responses to children’s concerns about playground accessibility, thereby promoting social justice and inclusion from an early age.
Critical pedagogy, as conceptualised by Paulo Freire, emphasises education as a means of emancipation and empowerment. Critical pedagogy involves problem-posing education that encourages learners to question and critique ideologies and taken-for-granted truths through dialogue [8,28]. In early childhood settings, fostering critical consciousness can help children recognise and resist social injustices from a young age.
In the context of this study, critical pedagogy is employed through practitioner research, where early childhood teachers and educators reflect on their practices and engage with real-world experiences. This approach aligns with the development of critical consciousness, as children articulate their concerns about lack of accessibility and inclusivity and teachers and educators respond [9]. The teachers’ and educators’ reflective practices and engagement with the children’s perspectives underscore the significance of child rights and child-led research, emphasising the necessity for children to participate actively in decisions that affect their lives [12].

2.2. Ideology and Social Justice in Education

…children’s inclusion decisions may be influenced in part by their implicit understanding of the demands of the play setting.
([29], p.172)
Freire [8,30] contends that teachers and educators play a crucial role in either embedding or challenging existing ideologies through everyday teaching moments. Teaching according to purportedly “neutral” lines often perpetuates dominant ideologies and social inequalities. In the context of this study, the teachers’ responses to the children’s concerns about accessibility illustrate a critical understanding of social justice. They move beyond merely acknowledging inequities in playground design, instead actively involving children in developing alternative ideas [17].

2.3. Developing Critical Consciousness

Critical consciousness, which can be understood as the awareness and decision to perceive and act against social, political, and economic oppression, is fundamental to the transformative power of education [8,31]. In the study, children’s critiques of playground inaccessibility and their involvement in designing inclusive playspaces and working toward material change reflect an emerging critical consciousness. By engaging children in reflective discussions and practical problem-solving, teachers and educators expand their own perspectives and support children as they grapple with understanding and challenging the structural conditions of social injustice [32,33].
In this study, critical pedagogy was used as a framework for responding to children in the process of critiquing and redesigning playspaces to be more inclusive and sustainable. This approach not only addresses immediate issues of accessibility but also promotes a broader understanding of social justice among young children.

2.4. Universal Design

In combination with critical pedagogy, the present study draws on UD principles to support children in their work in designing inclusive and sustainable playspaces. UD is an approach originally developed in the field of architecture that seeks to create environments accessible to all people, across all human diversities. UD principles emphasise flexibility, simplicity, and inclusivity, with the aim of designing spaces that can be used by everyone [18].
Universal Design for Learning (UDL) extends these principles to educational contexts, providing a framework for developing adaptable learning environments and pedagogy to meet the diverse needs of all students [34]. UDL involves creating multiple means of engagement, representation, and expression to ensure that all learners can access and benefit from educational opportunities.
In the context of this study, information about UD principles, particularly their application to education through UDL, was provided to the teachers and educators in response to the questions of the children. These teachers and educators then shared this information with the children as they responded to the children’s concerns about inaccessible playgrounds.
UD and UDL are deeply embedded in various human rights frameworks and conventions. The United Nations defines UD as designing products and environments that are accessible and usable by everyone to the fullest extent, without requiring modifications or special designs [16].
Key principles of UD include the following:
Equitable Use: Creating designs that are useful and accessible to people with diverse abilities;
Flexibility in Use: Designing spaces that accommodate a wide range of individual preferences and abilities;
Simple and Intuitive Use: Ensuring that designs are easy to understand and use, regardless of the user’s experience, knowledge, or concentration level [34].

2.5. Application of Critical Pedagogy and Universal Design to This Study

Moore, Lynch, and Boyle [26] highlight the key role that UD can play in supporting outdoor play, social participation, and inclusion in public playgrounds. They argue that UD principles can help create environments that are accessible to all children, thus promoting social interaction and physical activity. Their scoping review suggests that playgrounds designed with UD principles can enhance the play experiences of children who experience disability, creating opportunities for children to engage meaningfully together.
In this study, the teachers and educators introduced UD principles to the children through critical pedagogy to stimulate their thinking about inclusivity and sustainability in the design, or redesign, of playspaces. By engaging with critical pedagogy and UD, children were given the opportunity to engage with and respond to their own concerns about justice and equity as they were encouraged to consider how playspaces can be designed to be accessible and enjoyable for all people together [25]. This approach not only fosters inclusivity but also promotes social and environmental sustainability.
The combination of critical pedagogy and UD in the present study highlights the potential for educational practices that not only address immediate issues of accessibility and sustainability but also foster a culture of justice and equity in early childhood education.

3. Literature Review

3.1. Inclusion, Sustainability, and Accessibility in Early Childhood Education

Inclusion is a fundamental aspect of social justice, requiring a commitment to equity and the removal of barriers that prevent full participation [19]. Research highlights that inclusive environments not only benefit children who experience disability or children from other oppressed groups but also enrich the experiences of all children, promoting diversity and empathy [35].
Fielding and Moss [17] argue that early childhood education must be positioned as an ethical and political project, one that critically examines and challenges the social structures that perpetuate inequality. This approach aligns with the principles of critical pedagogy, which seek to expose and address the power dynamics and injustices present within and beyond education settings.
Sustainability in early childhood education encompasses environmental, economic, and social dimensions. Environmentally sustainable practices involve using materials and methods that minimise ecological impact, such as eco-friendly playground materials and designs that promote biodiversity [26]. Economic sustainability ensures that playgrounds are cost-effective and maintainable, considering both the initial investment and long-term upkeep. Social sustainability focuses on creating inclusive spaces that are accessible to all children, fostering social interaction, and supporting the holistic development of every child [25].
‘Inclusive playspace’ has come to describe built playspaces where everyone belongs that are purpose-designed to include all members of the community (irrespective of age, ability, or any other perceivable difference) in the experience of play. “Inclusive playspaces aim to provide opportunities for children to play together and have fun” ([27] p. 5).
Playgrounds, as one common form of public playspace, designed with UD principles can enhance accessibility and inclusion. UD principles advocate for environments that are usable by all people without the need for adaptation, ensuring equitable use, flexibility, and simplicity [18]. Research by Burke [27] and Moore et al. [26] underscores the importance of accessible playgrounds. Moore and Lynch [36] highlight that playground accessibility standards often focus on physical accessibility, potentially neglecting the sensory or developmental factors. They recommend that playground designs should incorporate principles of UD to ensure inclusivity for all children.

3.2. Practitioner Research

Practitioner research involves teachers and educators systematically investigating their own pedagogy and practice. This approach is grounded in the principles of critical pedagogy, which emphasise the role of educators as reflective practitioners who engage in praxis [8,37].
Various approaches and terminologies such as ‘action research,’ ‘teacher research,’ ‘teacher inquiry’, ‘self-study’, and ‘practitioner inquiry’ fall under the conceptual framework of practitioner research [6,37]. Practitioner research is an approach that has been conceptualised as ‘an inquiry stance,’ emphasising the importance of focusing on commonalities rather than differences and labels [1].
For decades now, extensive studies and advocacy efforts have established practitioner research as a legitimate form of research and professional learning in early childhood and other education fields [3,4]. Proponents of participatory approaches agree on several core features: creating a communicative space for praxis; intentionality; collaboration; practicality; social practice; systematic study of one’s own work; critical reflection; professional growth; contextual and local relevance; a goal of improvement; transformation and change; educational change; practitioner agency and empowerment; a political stance; questioning assumptions; sustainability and collaboration; trust; and ethics [2,3,6].
Studies have demonstrated the effectiveness of practitioner research in fostering inclusivity and sustainability. For example, Newman and Leggett [37] highlight how reflective practice and action research enabled early childhood educators to implement more inclusive practices and engage children in meaningful learning experiences. Paujik et al. [21] explored the engagement of young children in investigating poverty as a socio-political aspect of sustainability through practitioner research. This project demonstrated how critical reflection and collaborative inquiry allowed both teachers and children to develop a deeper understanding of poverty, fostering empathy and socio-political awareness and integrating sustainability education beyond environmental dimensions.
Paujik et al. [21] emphasise the role of early childhood educators as active researchers who not only facilitate learning but also engage in critical reflections on their practice. This approach helped uncover children’s capacity to understand complex socio-political issues and encouraged the development of a more holistic view of sustainability that includes social justice and equity.
As the present study unfolded, the practitioner research involved early childhood teachers and educators responding to children’s concerns about playground inaccessibility. By engaging in critical reflection and action, teachers and educators developed and implemented strategies that promoted inclusivity and sustainability, guided by the principles of UD. This approach aligns with the findings of Moore Lynch and Boyle [26], who emphasise the need for playground designs to go beyond mere accessibility standards and consider the broader social and environmental context to enhance the play experiences of all children. This holistic approach to sustainability, as highlighted by Paujik et al. [21], demonstrates the transformative potential of practitioner research in addressing both environmental and socio-political dimensions in early childhood education.

3.3. Children’s Participation and Perspectives

Applied within early childhood, critical pedagogy emphasises the importance of seeking, recognising, and valuing children’s perspectives, acknowledging children as active agents in their own learning and development [8,12]. By involving children in the research process, teachers and educators can ensure that child perspectives and experiences are central to the creation of inclusive and equitable education environments. This approach aligns with the CRC, which emphasizes the right of children to express their views and be heard in matters affecting them [12].
Extant research underscores the importance of engaging with children’s perspectives, recognising children as active agents in their own lives and education [10,19,38]. Studies highlight that engaging children in discussions about integrity, self-worth, and social justice can support the development of critical awareness and sensitivity toward social issues [39]. Involving children in research processes may also help to authentically capture their perspectives and experiences, which is crucial for informing practice and policy [10,19,38].
Engaging children in research processes involves using methods that capture their perspectives and experiences authentically. Techniques such as interviews, observations, and visual methods (e.g., drawings, models, puppets, photographs, and child-led tours) are effective in documenting children’s perspectives and informing practice [40,41]. The Mosaic approach, which employs a multi-method and participatory framework, has been found to be particularly valuable in this context. The mosaic approach supports children’s meaning-making and critical consciousness through various modalities [41].
Involving children in the design and evaluation of playspaces ensures that these spaces meet the diverse needs and preferences of all users. Studies by Burke [27] and Moore, Lynch and Boyle [26] highlight the value of children’s input in creating inclusive playspaces. When children are actively involved in the design process, they can provide insights that adults may overlook, leading to more effective and meaningful designs. This participatory approach aligns with the principles of critical pedagogy and UD, fostering a sense of ownership and agency amongst children [8].
Extant research provides evidence to demonstrate that participatory methods not only enhance the design of physical spaces but also empower children by recognising and valuing their contributions. Research with young children has shown that when they are given opportunities to express their views and participate in decision making, children develop a stronger sense of agency and critical consciousness and develop political and social agency, which can lead to actions for change [39,42]. For example, Souto-Manning [42] found that children’s problematisation of racial and socio-economic segregation in their classrooms led to collective social action and a more inclusive environment.
Incorporating children’s participation and perspectives into educational practice and research is essential for fostering inclusive and equitable environments. By using participatory methods and valuing children’s perspectives, teachers and educators can create spaces that are responsive to the needs and preferences of all users, while also empowering children and enhancing their sense of agency and burgeoning critical consciousness.

3.4. State-of-the-Art Summary

This paper addresses key gaps in the literature concerning playground accessibility and sustainability by employing critical pedagogy and practitioner research methodologies. Prior research underscores the necessity of inclusive and sustainable practices within early childhood education. Inclusion requires the removal of barriers to participation, benefiting all children by promoting diversity and empathy. Fielding and Moss [17] argue for early childhood education as an ethical project that challenges social structures perpetuating inequality, aligning with critical pedagogy principles that highlight power dynamics and justice.
As discussed by Burke [27] and Moore, Lynch and Boyle [26], playgrounds designed with UD principles can enhance accessibility and social participation. UD leads to environments usable by all without adaptation (or with less adaptation), ensuring equitable, flexible, and intuitive use. However, as noted above, Moore and Lynch [36] point out that current accessibility standards often neglect sensory or developmental factors, suggesting a need for more comprehensive designs.
Sustainability in early childhood education, incorporating environmental, economic, and social dimensions, is another key focus area for early childhood. Environmentally sustainable practices involve eco-friendly materials and designs promoting biodiversity [26]. Social sustainability focuses on inclusive spaces accessible to all children, fostering social interaction and holistic development [25].
Practitioner research can support teachers and educators in building on their practices to foster inclusivity and sustainability. Newman and Leggett [37], for example, demonstrate that reflective practice and action research enable teachers and educators to implement inclusive practices. This approach aligns with Cochran-Smith and Lytle’s [1] concept of inquiry as a stance, emphasising continuous reflection and action in professional practice.
This study contributes to the extant literature by demonstrating how critical pedagogy and UD principles can be effectively implemented within early childhood education to work toward inclusive sustainable playspaces. By engaging children as active participants, this research highlights children’s capacity for critical awareness and advocacy, offering valuable insights for policymakers, teachers, and educators aiming to promote equity and justice within early childhood education settings.

4. Data Collection Methods

Data were collected using a variety of qualitative methods to capture the perspectives and experiences of both children and educators. The methods included the following:
Reflective Journals: Teachers and educators wrote reflective journals throughout the study, documenting their observations, reflections, and insights on the children’s interactions and the development of inclusive playground designs;
Inclusive Arts-Based Research Methods: Drawing on Cologon, Cologon, Mevawalla, and Niland [43] and Cologon and Cologon [19], arts-based methods such as drawing, painting, model-making, photography, map-making, and storytelling were used to elicit children’s ideas and designs for inclusive playgrounds. These methods provided a medium for children to express their thoughts and creativity, enabling them to communicate their perspectives in ways that are meaningful to them. The teachers and educators also held many small and larger group times with the children to discuss their experiences, perceptions, and ideas about playground accessibility and design;
Focus Group Discussions: Four focus group discussions were conducted with the teachers and educators. These discussions provided rich qualitative data on the participants’ views and collaborative decision-making processes.

4.1. Data Analysis

Data analysis in the present study was conducted using thematic analysis. Thematic analysis is a qualitative research method that involves a process of identifying, analysing, and reporting patterns or themes within data. This method is widely used in various fields, including education, to gain insights into participants’ experiences and perspectives and involves a series of in-depth processes.
Thematic analysis is a comprehensive and flexible method for analysing qualitative data, allowing researchers to identify meaningful patterns and themes that provide deep insights into participants’ experiences. By following systematic steps—data collection and organisation, immersion, coding, theme generation, participatory interpretation, reflexivity, and presentation—researchers can ensure a thorough and credible analysis. Incorporating critical reflections and theoretical frameworks further enriches the analysis, situating findings within broader socio-political contexts and emphasising the importance of participants’ perspectives.

4.2. Familiarisation with the Data

In analysing the data, I began by immersing myself by reading and re-reading the data from the reflective journals, focus group transcripts, observation notes, and documentation about, as well as images of, the child-created artefacts. This initial step allowed me to organise, and get an overall sense of, the data and identify preliminary insights. This process has been found to be important in fully understanding the perspectives and experiences of the participants [38].

4.3. Developing Codes and Generating Themes

Initial codes were generated to identify repeated features of the data. This coding process involved highlighting meaningful segments of text and assigning labels to them. I used NVivo 14 software to facilitate the coding process and manage the data systematically. (NVivo is a computer-assisted software program that facilitates organisation of data and themes).
After initial coding, I grouped related codes into broader themes. Themes represent higher-level patterns and concepts that emerge from the data. In identifying themes, I concentrated on detecting patterns of meaning within the data and highlighting key information relevant to the research focus [44]. Themes were developed and refined through a process of constant comparison, where data were compared within and across different sources [45]. Throughout the data analysis process, I worked with the emerging themes to “reflect the meaning of the retrieved words and phrases” ([45] p. 128). This process of ongoing review and comparison enabled me to identify themes emerging through repetitions and patterns in the data [46].
Key themes addressed children’s critical awareness of accessibility issues, their creative solutions, and the role of teachers and educators in facilitating inclusive design processes.

4.4. Participatory Interpretation and Member Checking

A key aspect of thematic analysis is participatory interpretation, where participants’ interpretations of the data are sought through ongoing dialogues and reflections. This ensures that participants’ perspectives remain central to the analysis and that their perspectives are accurately represented [41,42]. For example, Mevawalla [38] engaged children in interpreting the data to maintain their centrality in the analysis.

4.5. Reflexivity and Crystallization

Throughout the analysis, I sought to engage in reflexive practices, continuously reflecting on my own biases and assumptions. Reflexivity is crucial for maintaining the credibility and authenticity of the analysis. Additionally, crystallization involves examining the data from multiple angles to validate findings and ensure consistency across different data sources and methods [41].

4.6. Presentation and Interpretation

The final stage of thematic analysis involved interpreting and synthesising the themes into a coherent narrative. This narrative links key insights back to the theoretical framework and research questions [39,42].

5. Methodology

5.1. Ethical Considerations

Ethical considerations were paramount in this study, given the involvement of young children and the potentially sensitive nature of discussing inclusivity and accessibility. The study received approval from the Macquarie University Human Research Ethics Committee. I was committed to conducting the study with respect and sensitivity toward all participants. I took the following steps to ensure ethical integrity.

5.1.1. Informed Consent and Assent:

Informed consent was obtained from all participating teachers and educators, and from the parents of the children. Assent was also sought from the children, ensuring they understood the study’s purpose and their role in it. The children actively engaged in the process of consent and assent. For example:
“Olivia asked me ‘Why are you writing my name?’ I reminded her about the research and explained ‘I am writing what you told me about the playground’. She sat down next to me and carefully copied what I had written”
(Educator 3, FGD2)

5.1.2. Confidentiality and Anonymity:

Pseudonyms were used for all participants to protect their identities. While the teachers and educators were invited to co-author on this paper, for reasons of confidentiality and maintaining anonymity for all the children, families, and staff involved, they chose not to. Maintaining confidentiality and anonymity also influenced the choice of images of artefacts included within this paper. Data were stored securely and only the researcher had access to identifiable information.

5.2. Context and Participants

The study was conducted in a community-based early childhood education setting in a low socioeconomic urban area in New South Wales (NSW), Australia. The participants included two early childhood teachers and four early childhood educators working with two groups of 3–5-year-old children in a community early childhood setting. In total, 26 of the children participated in the research.
The children enrolled in the preschool room were aged between three and six years of age, with the majority being between four and five years old. The group was wonderfully diverse, with a mixture of languages and cultural backgrounds, including Aboriginal families; children who do and do not experience disability, one of whom uses mobility aids; and five neurodivergent children.

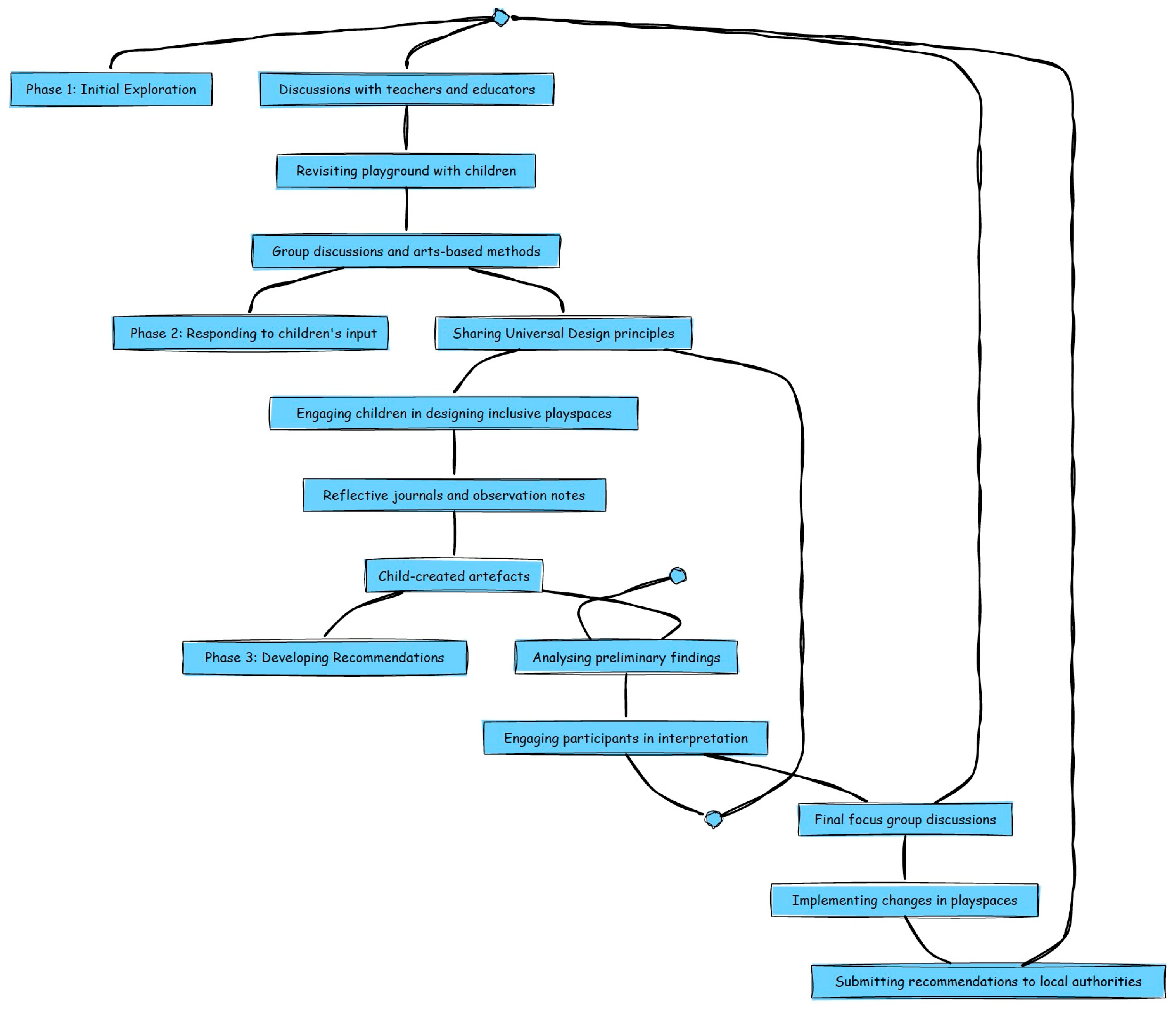
5.3. Research Design

The project unfolded in three phases over a period of three months (see Figure 1). Before the commencement of the research, I held initial discussions with the teachers and educators. During this process, I shared the focus of the research on critical pedagogy and provided information to support participant understanding. This included a presentation, readings, an accessible infographic, and prompts for reflections. The teachers and educators then reflected and chose the project focus. Data collection at this stage of the project involved a focus-group discussion.

5.4. Phase 1

Following the initial information-sharing process and focus group discussion, the first phase of the data collection involved the teachers and educators commencing the project at the centre. As noted earlier in this paper, the focus of the practitioner research was sparked by the comments of some children during a mini excursion to the local playground. Following this instigation, the first component of the study involved the teachers revisiting this situation with the children. In this phase of the research, the children shared thoughts in a group discussion and then were invited to engage in arts-based methods to share their perspectives further. Data collection at this phase of the study included reflective journals kept by the teachers and educators, observation notes, and documentation about, as well as images of, the child-created artefacts.
Following a four-week immersion, we held another focus-group discussion. At this time, the teachers and educators asked for more information from me to support the children in engaging further. In response, I shared information about UD and UDL. This included a presentation, readings, an accessible infographic, and prompts for reflections. The teachers and educators reflected on UD and UDL and took this framework to the children to continue the exploration during the second phase of the study.

5.5. Phase 2

During the second phase of the study, the children decided to embark on a process of designing ideas or models of inclusive playspaces, drawing on the framework of UD. Initially, the children wanted to create an inclusive playground together but as the discussions and explorations continued, the children chose to create multiple playspace designs to be inclusive of the diverse ideas and ways of being and doing amongst the group.
Again, the data collection at this stage of the project included the teachers and educators keeping reflective journals and making observation notes about discussions with the children and images of the child-created artefacts. Following another four-week immersion, we held a further focus-group discussion.
At the conclusion of the second phase of the study, I engaged in initial data analysis and took this back to the participants. I provided the teachers and educators with a write up of the themes and an accessible infographic of these themes. The teachers and educators then took this back to the children to explore what the children wanted to do next. This process also enabled participant interpretation and member checking.

5.6. Phase 3

During the final phase of the study, the teachers, educators, and children responded to the themes, provided clarification and input, and discussed the actions that they wished to take next. The children negotiated some changes to the playspaces in the centre, as well as writing recommendations to “the grown-ups who decide” about improving the local playgrounds. The teachers and educators explained the role of the local council in providing and upkeeping playgrounds in the local area, so the children decided that they wanted to send their recommendations to the council.
Data collection at this final stage of the project included the teachers and educators keeping reflective journals, making observational notes about discussion with the children and images of the child-created artefacts, the recommendations settled upon by the children, and a final focus group discussion.

6. Findings

The findings from the present study illustrate principles of critical pedagogy in action. By responding to children and engaging in discussions about playground accessibility, the teachers and educators facilitated the development of critical consciousness, encouraging the children to expand on their identification and articulation of issues of equity and justice within their everyday environments [8].
“Critical pedagogy sounds hard and far away, and justice and equity feel too heavy for little kids, but our children showed us that they already see what’s fair and unfair. They are helping me understand critical pedagogy”
(Teacher 1, Reflective Journal)

6.1. Children’s Critiques of Playground Inaccessibility and Sustainability Issues

The focus of this practitioner research, focused around critiques of playground inaccessibility on the part of the children, created a strong foundation from which the teachers and educators engaged the children in this project. In genuinely recognising and acknowledging the concerns of the children, the teachers and educators were able to respond and extend the children’s engagement in critical pedagogy toward critical consciousness and praxis.
The teachers and educators reflected from the outset that the awareness of injustice and inequity on the part of the children awoke their own consciousness regarding aspects of the built environment that they were so accustomed to that had slipped their notice.
“I think I was aware that the access issues were unfair to Marley, and to Kai, to Ari and Min too come to think of it, but I guess I’d stopped thinking about it. You know, ‘spose I’m kind of used to how things are”
(Educator 2, FGD1)

6.2. Barriers to Accessibility

When visiting a local playground, several children noticed that some of their friends could not participate in many of the playground experiences due to access barriers. One child commented, “It’s not fair that Marley can’t go on the fort because there are stairs” (Min, age 4). This sentiment was echoed in drawings, photographs, and conversations as the children emphasised that playgrounds should be for everyone.
“Today, we went on another mini excursion back to the playground. During our time there, the children talked more about accessibility and fairness. Their conversations were thoughtful.”
Max who had not been at the playground last time, but had been in the group discussions asked Marley: “Why can’t you play on the fort?”
Marley: “I can’t get my walker up there.”
The children started to talk about how the playground could be improved.
Lewis: “It need ramps and paths that Marley can use,”
Dara: “And maybe stuff to feel for Kai.”
Emil: “Yep and stuff that makes sounds too. Like bells or crinkles. Oma can’t see good so them don’t come to the park. I think we need sounds.”
Marley: “Yeah. The park should be for everyone.”
(Teacher 2, reflective journal)
Barriers to accessibility were a theme in the photographs as the children chose to include photographs stairs, drops on the sides of the play equipment, rope climbing apparatus, and hard metal poles. The children’s observations highlighted the physical barriers preventing full participation within the early childhood community and the broader community and underscored the need for inclusive design.

6.3. Impact on Social Interactions

The children noted that the inaccessibility of playground equipment impacted social interactions. A child remarked, “We can’t all play together because some parts don’t work. We can’t get to them.” (Mackenzie, age 5, Educator 3 notes). The children’s drawings also illustrated this focus as they depicted a sense of some children being excluded.
These findings are consistent with Burke’s [27] findings on the social exclusion of children who experience disability in play settings. The lack of accessible equipment meant that some children were often left out, affecting their peer engagement and social interactions.
As the teachers and educators continued to support the children through critical pedagogy, they decided to go and visit more playgrounds within the community. One of the playgrounds had a wheelchair accessible swing called a ‘liberty swing’.
“This afternoon, Mia noticed the liberty swing behind the fence and watched as some of the other children played nearby. She told me that she had never used this type of swing before and wondered why it was locked. Mia shared her thoughts with Harlow and Logan, discussing how it did not seem fair that they could not have a turn. They also talked about how it was not fair for kids who use wheelchairs to be stuck inside the fenced area when they want to swing. Mia, Harlow, and Logan all agreed that everyone should be able to play together and decided to talk to me about making it more fair for everyone. This conversation shows Mia’s keen observation skills, empathy, and ability to think critically about inclusion and accessibility, as well as Harlow and Logan’s understanding of fairness and their desire to advocate for equitable play opportunities.
Mia: (pointing at the swing) “Hey, do you see that swing over there? It’s behind a fence.”
The children asked me to go over with them to investigate.
Harlow, trying the latch: “Yeah, but the gate is locked. We can’t go in.”
Logan, shaking the fence: “Not fair! I want to swing.”
Mia: “How ‘bout kids who use wheelchairs. They get stuck in the fence.”
Harlow: “That’s mean. They should swing with us.”
Logan: “Yeah, everyone should play together. Not be stuck.”
Mia: “I reckon I would want to be on the other swings with everyone else.”
Nate: “So I make, we make it for everybody and then we just can play.”
This experience left an impression on the children. Harlow drew a playground picture the next day illustrating the Liberty swing and the main playground isolated from each other [see Figure 2]. Harlow showed me the drawing and explained “I can’t go in there [liberty swing] but they get stuck there and can’t play with me.”
(Teacher 1, reflective journal)
Figure 2. Harlow’s drawing of the playground with the liberty swing enclosure on the right and the main playground on the left.
Figure 2. Harlow’s drawing of the playground with the liberty swing enclosure on the right and the main playground on the left.
Sustainability 16 06626 g002

6.4. Environmental Concerns

The children also expressed concerns about the environmental impact of the playground materials. One child pointed out, “The playground is all plastic, and that’s not good for birds and animals and earth” (Harry, age 5, Educator documentation). Another added, “There’s nowhere for the animals and birds to drink water” (Emelia, age 4, Educator documentation). These comments align with sustainability principles, emphasising the importance of using eco-friendly materials and considering the needs of local wildlife [25]. The children’s awareness of environmental sustainability highlights the intersection of ecological and social considerations in playground design.
The children noticed the lack of quiet spaces where someone might need a break from the sounds of the playground.
Harlow: “Sometimes it’s too loud here. Be nice to have a quiet bit.”
Andi: “What about animals? Like water.”
Harper: “And the dogs”
(Educator 3, reflective journal)

6.5. Inaccessibility and Unsustainable Practices

The findings indicate that inaccessibility and unsustainable practices in playground design hinder the overall play experience and social cohesion among all children. Teachers reflected on the process, noting that “children’s awareness and empathy for their peers’ experiences of exclusion grew through these discussions and activities” (Teacher 1, FGD 3). This supports the notion that critical pedagogy can empower children to become advocates for social justice and inclusion [8].
“As the conversation unfolded, it was clear that the children were thinking lots about inclusion and access. It was great to see they were not only finding limitations but also thinking about solutions.
Quinn: “What if we had a special area with soft, quiet things like pillows or blankets?”
Andi: “A little garden or patch of grass for the animals,”
Kai: “Water.”
(Educator 1, reflective journal)

6.6. Social Consciousness

Teachers and educators involved in the study observed that engaging children in critical discussions about accessibility and sustainability was deeply connected with their social consciousness and empathy. One teacher noted, “By listening to and acting on the children’s concerns, we saw a big increase in their awareness of social justice issues and their willingness to advocate for change” (Teacher 1, FGD). This reinforces the idea that inclusive education is fundamental to fostering a culture of empathy and social responsibility [10].
The children wanted to make sure all their friends could play at the playground. Noticing animals needed places to rest and drink water was also beautiful, reflecting their growing awareness and empathy for all living creatures.
(Educator 3, FGD3)
These moments remind me of the valuable lessons we learn during our regular activities. Whether we’re playing soccer, pruning the garden, or exploring the playground, the children are always discovering, learning, and growing. Their ability to observe, question, and seek solutions is truly inspiring.
(Educator 4, FGD3)
Being part of this reminded me the importance of listening to children’s perspectives and supporting their efforts to create a more inclusive environment.
(Teacher 2, FGD3)

6.7. Inclusive and Creative Designs

The second phase of the study built on the children’s initial critiques of playground inaccessibility, focusing on exploring ideas for inclusive and sustainable playgrounds using UD. The process empowered children to contribute innovative ideas and highlighted the importance of inclusive and environmentally conscious playspaces. The reflections of teachers and educators underscored the impact of this participatory approach on the children’s social consciousness and advocacy skills.
Using the principles of UD and sustainability, the children developed innovative ideas for making playspaces more inclusive and environmentally friendly. Initially, they aimed to create a single inclusive playground but, as discussions progressed, they decided to design multiple playspaces to incorporate the diverse ideas and needs within the group.

6.8. Understanding Universal Design

By inviting the children to create playspaces that addressed their concerns about the local playgrounds, the teachers and educators introduced the idea of UD. They explained to the children that UD means making sure that everyone can be part of everything, like a playground where all the children can play wherever they want. One of the children pointed out parts of the playgrounds that were accessible, noting about the playground designers that “They were trying, we can try so everyone can come here” (Maddison, age 4).
The teachers and educators explained that UD means that everything is easier for everyone to use. They talked about the examples the children had already raised regarding the inaccessible aspects of the local playground and invited the children to make playspaces for everyone with a wide range of materials (see Figure 3, for example). The teachers and educators continued to make these materials available across the four-week period and many of the children added to their creations little by little over time.

6.8.1. Ramp Access

Children emphasised the importance of replacing stairs with ramps to ensure accessibility. One child explained, “Ramps are for lots of people, not just for ones with wheels” (Andre, age 5). The children included ramps in all sorts of places, including a ramp up to the sky (see Figure 4, for example).

6.8.2. Tall Places and Small Places

The children shared that things need to be a different sizes and heights “cos people are different sizes” (Noah, age 3 [see Figure 5])

6.8.3. Tactile and Auditory Elements

The children suggested incorporating tactile and auditory elements to engage children with different sensory preferences.
Children proposed pathways with different textures and sensory elements, such as pebbles, sand, and water features, to enhance sensory experiences while being accessible for wheels. “The path changes feel, so it’s fun to walk on, but you can push the wheels on, too” (Ava, age 4).
Tilly: “I hear the bells, ding, ding, ding.”
Marley: “We hanged up the bells so you can hear them before you bang your head on the pole. You can close your eyes and try it.”
Ari: “I was making the sounds in the playground like this” (scrunching paper).
One child proposed, “We should have a music wall where you can make sounds with different stuff” (Harper, age 5 [Figure 6]).

6.8.4. Inclusive Swings and Slides

Children designed swings that could accommodate mobility aids with bells and chimes and ‘crunkles’ to give auditory cues. They also suggested slides with gentle slopes and wider platforms. “This slide is for everyone. You can go down with your friend if you want” (Isla, age 5).

6.9. Eco-Friendly

To create a more eco-friendly environment, children designed areas with natural materials such as wood, stone, and plants. Children designed areas with “lots of trees and flowers to make it feel like a forest” (Ashley, age 4).
Children’s designs incorporated recycled materials to build play structures. They emphasised the importance of sustainability, with one child noting, “We should use old things, like using wood from old tables” (Connor, age 5).
Children included elements like water bowls for animals and shady areas for shelter. “You lie down safely in the shady bit” (Dara, age 4). One child had a ‘yes climbing’ and ‘no climbing’ area amongst the trees “So birds can be safe” (Cruz, age 4).

6.10. Cosy Places

Children included many places for active and social play. They also included small quiet spaces, soft materials, and “hidey spots” where the children could play together away from scrutiny (see Figure 7, for example).

7. Recommendations Drawn from Children’s Input

After I shared the preliminary analysis with the teachers and educators, they took the findings back to the children and engaged them in the final phase of the study. The children and their teachers and educators revisited their documentation and discussed what actions they wanted to take now that they had thought about so many ways to create inclusive and accessible playspaces. In the initial discussion, the children shared further thoughts on important considerations that included but also extended beyond UD and physical spaces into interpersonal elements:
Kai: “Say hello.”
Max: “Be kind”
Isla: “Have the swings for everyone.”
Audrey: “Help people.”
These discussions expanded to consider ways of being and doing within the early childhood centre itself. The children explored their ideas for inclusive playspaces and negotiated with the teachers and educators to make changes to their own indoor and outdoor playspaces.
The children had wonderful ideas for adding cosy spaces outdoors. We now have a comfy, shady rest area. We can still supervise, but [the children] can also have a sense of space and quiet when they want to.
The children also wanted to add sounds to different places. Emil talked lots about his Oma in our playground discussions and the children really latched onto the idea that sounds can help people know where they are.
Teacher 2, FGD4
It was really fun. We found all sorts of stuff that makes sounds. The favourite was the beautiful [wind] chimes, but we also have lots of bells now and a wooden frog that croaks.
Educator 3, FGD4
In continuing to implement critical pedagogy, the teachers and educators engaged the children in thinking about what they might do next.
The children talked about the idea of telling ‘the people in charge’ that we need inclusive playgrounds. They shared their ideas for who might be in charge. I told them about the council. The children decided that they wanted to write to [the council] to share their ideas and ask them to make the playgrounds accessible.
Educator 3, FGD4
Working together over the final four weeks of the project, the children, teachers, and educators developed their ideas, revisited the preliminary findings, and, together, developed their recommendations for the council. The following section contains the final recommendations as developed in collaboration with the children.

Making Playgrounds for Everyone: Recommendations from Children

The following is the recommendations developed by the children, along with their teachers and educators. These recommendations were sent to the local council:
When we went to the playground, we noticed our friends couldn’t play on many things because there were no ramps for walkers and wheelchairs. We all said, “That’s not fair! Playgrounds should be for everyone!” Our teachers asked us questions like, “How can we make the playground better for everyone?”. This helped us think about what’s fair and what’s not.
We learned about making playgrounds that everyone can use. This is called Universal Design. We thought of ideas like having ramps instead of stairs and making areas with fun things to touch and hear. One of us said, “Ramps are for everyone, not just for people with wheelchairs”. We also made sure there were spots for quiet play and places with shade because the sun makes things hot.
We talked about how the playground should be kind to animals and birds and the earth too. We didn’t want plastic everywhere because it’s bad for them. One of us said, “The playground is all plastic, and that’s not good for the birds and animals”. We thought using wood and plants would be better. We also wanted a water place for birds and animals to drink.
Our teachers listened to our ideas and asked more questions to help us think. They gave us lots of materials to make our own playgrounds. We drew and painted pictures, built models, and made-up maps and songs about our playgrounds. This helped us to show what we wanted and needed and to share all our ideas.
We think there should be rules that make sure all playgrounds are made for everyone. This means ramps, fun things to touch and hear, and places with shade and water for animals. We also want to make sure playgrounds are safe but we think that it’s important for all kids to try new things, even if they might fall sometimes. This is called the dignity of risk. It means everyone, including kids with walkers or wheelchairs, should get to try fun and challenging things in the playground.
We hope that the people who make playgrounds will listen to kids like us. We know what makes play fun and fair. If they use our ideas, playgrounds will be better for everyone.
Here are some ideas for making playgrounds fun and fair for everyone.
  • Making Playgrounds for Everyone
    Make sure everyone can use all parts of the playground, even when they are using walkers or wheelchairs;
    Have ramps instead of stairs so everyone can get to the slides and swings;
    Put different play equipment at different heights so everyone can join in the fun.
  • Fun for All Senses
    Add things that are fun to touch, hear, and see, like music walls and bumpy paths;
    Have places with water or sand to play with.
  • Using Nature
    Use wood, stones, and plants instead of plastic to help the environment;
    Put in bird feeders and water spots for animals and birds to drink.
  • Inclusive Play Equipment
    Design swings and slides that everyone can use, but don’t put wheelchair swings stuck inside little fences;
    Have swings that can hold all kids so we can play together, including when we use wheelchairs or walkers.
  • Interesting Paths and Playspaces
    Make paths with different textures that are easy for wheelchairs and strollers;
    Build play areas that let kids play together and make friends.
  • Easy-to-Understand Signs
    Use signs that have pictures, braille, and big letters so everyone can read them;
    Make sure the instructions for the play equipment are clear and easy to follow.
  • Quiet and Rest Spots
    Have quiet places where kids can relax if they need a break;
    Put seats and shaded areas for resting.
  • Toilets and water
    Make sure there are toilets near the playground that everyone can use;
    Have drinking water fountains and hand-washing stations at the right height for kids and grown-ups.
  • Getting Ideas from Everyone
    Ask all of the kids what they want in the playground. Don’t forget to ask kids with disability too;
    Talk to parents and teachers to get their ideas too;
    Get the community involved in making and taking care of playgrounds;
    Teach everyone about the importance of inclusive playgrounds and why they matter.
  • Letting Kids Take Risks
    Make sure the playground has safe ways for kids to try new and exciting things, like climbing;
    Let kids with disability have chances to play on their own and take risks too.

8. Discussion

The findings of the present study illustrate the valuable role that practitioner research, critical pedagogy, and UD principles can play in fostering inclusive and sustainable playspaces. By engaging children as active participants in the research process, the present study demonstrates the potential of early childhood education to address issues of justice, equity, and accessibility.

8.1. Children’s Critical Awareness and Advocacy

The study underscores the capacity of young children to identify and articulate concerns about playground accessibility, reflecting a keen sense of justice and equity. The children’s critiques of playground inaccessibility, and their responses to these appraisals, align with the principles of critical pedagogy, which emphasise the development of critical consciousness and empowerment [8]. As noted by Mevawalla et al., [47], engaging children in reflective discussions about social justice issues can foster empathy and a deeper understanding of equity. This study extends this understanding by illustrating how children, as young as three years old, can actively participate in identifying barriers and proposing solutions for more inclusive play environments.

8.2. Practitioner Research as a Tool for Praxis

The active involvement of teachers and educators as co-researchers in this study highlights the transformative potential of practitioner research. By critically reflecting on their practices and engaging with children’s perspectives, teachers and educators were able to respond to issues of accessibility and sustainability in a meaningful way. This approach aligns with Cochran-Smith and Lytle’s [1] concept of inquiry as a stance, which emphasises the importance of teachers’ continuous reflection and action in their professional practice. The findings from this study reinforce the notion that practitioner research can lead to significant changes in educational practices, fostering more inclusive and equitable environments [3].

8.3. The Role of Universal Design in Early Childhood Education

UD principles underscore the importance of creating environments that are accessible to all of us, in all our diversities. UD principles, such as equitable use, flexibility in use, and intuitive design, were effectively communicated to the children, who incorporated these concepts into their playground creations. This approach not only addressed immediate accessibility issues but also promoted a broader understanding of inclusivity among the children. As highlighted by Moore, Lynch and Boyle [26], UD can enhance social participation and inclusion in public playgrounds, making them more enjoyable and accessible for all children.

8.4. Environmental and Social Sustainability

The children’s awareness of environmental sustainability, as evidenced by their critiques of plastic playground materials and their suggestions for eco-friendly designs, reflects an understanding of the interconnectedness of social and environmental issues. Sustainability education in early childhood, as described by Somerville and Williams [22], involves engaging children in critical reflections and actions related to environmental conservation and social justice. The children’s proposals for natural materials, water features for animals, and shaded areas for rest align with the principles of sustainable design, which emphasise the need to create environments that are not only accessible but also environmentally responsible [25].

8.5. Implications for Policy and Practice

The recommendations developed by the children and their teachers and educators provide valuable insights for policymakers and practitioners seeking to create more inclusive and sustainable play environments. It is our hope that the recommendations of the children in this present study can inform future designs of public playgrounds.
The present study highlights the importance of involving children in the design and evaluation of playspaces, as their perspectives can lead to more effective and meaningful designs. This participatory approach aligns with the principles of the CRC [12], which emphasises the right of children to express their views and be heard in matters affecting them.
The findings also suggest that systemic changes in policies and practices are necessary to ensure that all children have access to inclusive and supportive play environments. This includes adopting UD principles in playground design, promoting sustainability education, and fostering a culture of critical reflection and advocacy amongst teachers, educators and children alike. By addressing these issues, early childhood education can play a crucial role in promoting social justice and equity, both within and beyond educational settings.

8.6. Limitations

While the present study provides valuable insights into the potential of practitioner research and critical pedagogy in fostering inclusive and accessible playspaces, several limitations must be acknowledged.
As a qualitative research study, the findings are not generalisable. While the diverse backgrounds of the participating children provide a rich data set, the findings may not be applicable to settings with different demographic characteristics or educational philosophies.
The sample size of 26 children and 6 teachers and educators is relatively small. The data collection was conducted over a period of four months, which may not be sufficient to capture the long-term impact of the interventions and changes implemented. Future research could benefit from a larger sample size and a longer duration to explore the sustained effects of practitioner research and the implementation of UD principles in early childhood settings.
The study relied on qualitative data collection methods, including reflective journals, focus group discussions, and arts-based research methods. While these methods provide rich, descriptive data, they may also be subject to biases such as social desirability and researcher interpretation. The reliance on teacher and educator observations and reflections may also influence the findings, as these adults’ perspectives might inadvertently shape or limit the children’s expressions and experiences. Triangulating these qualitative methods with quantitative measures could provide a more comprehensive understanding of the impact of the research.
While the study adhered to ethical standards, including informed consent and child assent, the dynamics of power between adults and children in the research process must be acknowledged. Ensuring that children’s perspectives are genuinely recognised, acknowledged, and valued requires continuous reflection and adaptation of research methods to mitigate any potential biases or influences exerted by adults.
In summary, while the present study offers valuable contributions to understanding how practitioner research and critical pedagogy can promote inclusive and accessible playspaces, these limitations highlight the need for further research. Addressing these limitations in future studies can enhance the robustness and applicability of the findings, ultimately contributing to the development of more inclusive and equitable early childhood education environments.

9. Conclusions

The present study highlights the transformative potential of practitioner research, guided by critical pedagogy, and UD. By engaging children as active participants in the research process, the study demonstrates the importance of listening to and valuing children’s perspectives in addressing issues of accessibility and equity. The findings underscore the need for changes in policies and practices to promote inclusivity and sustainability in early childhood education. By adopting these approaches, educators and policymakers can create environments that support the well-being and development of all children, fostering a culture of justice, equity, and social responsibility.
Through reflective practice and the application of UD principles, teachers and educators were able to respond effectively to children’s concerns about playground accessibility. This approach not only enhanced the inclusivity and sustainability of the playspaces within the early childhood setting but also empowered children to become advocates for social change, reflecting the core tenets of critical pedagogy.
The findings demonstrate children’s capacity for critical awareness of accessibility issues and a strong sense of justice, which can be harnessed through participatory and inclusive research methodologies. By valuing and acting on children’s perspectives, teachers and educators can create more equitable and supportive environments that cater to the diversities of all children.
Despite the limitations of the study explored above, the research provides valuable insights into the practical application of UD in early childhood. It also highlights the benefits of practitioner research as a process of continuous professional learning for teachers and educators in understanding and implementing inclusive practices.
In conclusion, the study reaffirms the importance of involving children in decision-making processes that impact their lives and well-being. By integrating critical pedagogy and practitioner research, teachers and educators can foster environments that not only accommodate but celebrate diversity, promoting a culture of inclusivity and social justice from an early age.

Funding

This research received no external funding.

Institutional Review Board Statement

The study received ethical approval from the Macquarie University Human Research Ethics Committee, ensuring compliance with ethical standards in research involving children (520192635124166). The present study formed one part of a larger longitudinal research study.

Informed Consent Statement

Informed consent was obtained from all subjects involved in the study.

Data Availability Statement

The data presented in this study are available on request from the corresponding author.

Acknowledgments

My sincere thanks to each of the children, teachers, and educators who shared their insights, reflections, and creativity within this project. This project was unfunded research.

Conflicts of Interest

The author declares no conflict of interest.

References

  1. Cochran-Smith, M.; Lytle, S.L. Inquiry as Stance: Practitioner Research for the Next Generation; Teachers College Press: New York, NY, USA, 2015. [Google Scholar]
  2. Mockler, N.; Casey, A. (In)sights from 40 years of practitioner action research in education: Perspectives from the, U.S.; UK; Australia. In Practitioner Research in Early Childhood: International Issues and Perspectives; Newman, L., Woodrow, C., Eds.; Sage: Newcastle upon Tyne, UK, 2015; pp. 122–135. [Google Scholar]
  3. Pascal, C.; Bertram, T. Praxis, ethics and power: Developing praxeology as a participatory paradigm for early childhood research. Eur. Early Child. Educ. Res. J. 2012, 20, 477–492. [Google Scholar] [CrossRef]
  4. Saunders, L.; Somekh, B. Action research educational change: Teachers as innovators. In The Sage Handbook of Educational Action Research; Noffke, S., Somekh, B., Eds.; Sage: Newcastle upon Tyne, UK, 2009; pp. 190–201. [Google Scholar]
  5. Vescio, V.; Ross, D.; Adams, A. A review of impact on professional learning communities on teaching practice and student learning. Teach. Teach. Educ. 2008, 24, 80–91. [Google Scholar] [CrossRef]
  6. Shannon, D.; Smith, S.; Dana, N. Practitioner research in early childhood education and care: A 21-year review of the literature. Infants Young Child. 2016, 29, 312–334. [Google Scholar] [CrossRef]
  7. Elliott, J. The nature of teacher research. In Research Methods in Education, 6th ed.; Cohen, L., Manion, L., Morrison, K., Eds.; Routledge: London, UK, 2008; pp. 505–513. [Google Scholar]
  8. Freire, P. Pedagogy of the Oppressed; Zed Books: London, UK, 1970. [Google Scholar]
  9. Horton, M.; Freire, P. We Make the Road by Walking: Conversations on Education and Social Change; Temple University Press: Philadelphia, PA, USA, 1990. [Google Scholar]
  10. Watson, K.; Newman, L. Children’s voices: Inclusive early childhood placemaking with children. J. Early Child. Res. 2024, 22, 258–271. [Google Scholar] [CrossRef]
  11. Strong-Wilson, T.; Ellis, J. Children and place: Reggio Emilia’s environment as third teacher. Theory Pract. 2007, 46, 40–44. [Google Scholar] [CrossRef]
  12. United Nations. Convention on the Rights of the Child. 1989. Available online: https://www.unicef.org/child-rights-convention (accessed on 4 February 2024).
  13. Clark, A. Transforming Children’s Spaces: Children’s and Adults’ Participation in Designing Learning Environments; Routledge: London, UK, 2010. [Google Scholar]
  14. Lundy, L. ‘Voice’ is not enough: Conceptualising Article 12 of the United Nations Convention on the Rights of the Child. Br. Educ. Res. J. 2007, 33, 927–942. [Google Scholar] [CrossRef]
  15. Dahlberg, G.; Moss, P. Ethics and Politics in Early Childhood Education; Routledge: London, UK, 2005. [Google Scholar]
  16. Office of the High Commissioner for Human Rights. Convention on the Rights of Persons with Disabilities. 2006. Available online: https://www.ohchr.org/en/instruments-mechanisms/instruments/convention-rights-persons-disabilities (accessed on 24 February 2024).
  17. Fielding, M.; Moss, P. Radical Education and the Common School: A Democratic Alternative; Routledge: London, UK, 2012. [Google Scholar]
  18. Cologon, K. Considerations for implementing universal design for learning: Toward anti-oppressive pedagogies. In International Encyclopedia of Education; Elsevier: Amsterdam, The Netherlands, 2023; pp. 334–340. [Google Scholar]
  19. Cologon, K.; Cologon, T. Children as Changemakers. In Inclusive Education in the Early Years: Right from the Start, 2nd ed.; Cologon, K., Mevawalla, Z., Eds.; Oxford University Press: Melbourne, Australia, 2023; pp. 29–39. [Google Scholar]
  20. Cologon, K.; Mevawalla, Z. In solidarity hope: Understanding inclusive education. In Inclusive Education in the Early Years: Right from the Start, 2nd ed.; Cologon, K., Mevawalla, Z., Eds.; Oxford University Press: Melbourne, Australia, 2023; pp. 19–28. [Google Scholar]
  21. Paujik, Y.M.; Miller, M.; Gibson, M.; Walsh, K. Doing socio-political sustainability in early childhood: Teacher-as-researcher reflective practices. Glob. Stud. Child. 2020, 11, 265–280. [Google Scholar] [CrossRef]
  22. Somerville, M.; Williams, C. Sustainability education in early childhood: An updated review of research in the field. Contemp. Issues Early Child. 2015, 16, 102–117. [Google Scholar] [CrossRef]
  23. Hedefalk, M.; Almqvist, J.; Östman, L. Education for sustainable development in early childhood education: A review of the research literature. Environ. Educ. Res. 2015, 21, 975–990. [Google Scholar] [CrossRef]
  24. MacDonald, M. Early childhood education and sustainability: A living curriculum. Child. Educ. 2015, 91, 332–341. [Google Scholar] [CrossRef]
  25. Yang, J.; Chen, C.; Zheng, M. Elevating children’s play experience: A design intervention to enhance children’s social interaction in park playgrounds. Sustainability 2023, 15, 6971. [Google Scholar] [CrossRef]
  26. Moore, A.; Lynch, H.; Boyle, B. Can universal design support outdoor play, social participation, and inclusion in public playgrounds? A scoping review. Disabil. Rehabil. 2022, 44, 3304–3325. [Google Scholar] [CrossRef] [PubMed]
  27. Burke, J. Not just for the fun of it: Children’s constructions of disability and inclusive play through spatiality in a playspace. In Disability Studies: Educating for Inclusion; SensePublishers: Rotterdam, The Netherlands, 2015; pp. 3–21. [Google Scholar]
  28. Freire, P. Pedagogy of Freedom: Ethics, Democracy, and Civic Courage; Rowman & Littlefield Publishers, Inc.: Lanham, MD, USA, 1998. [Google Scholar]
  29. Diamond, K.; Hong, S. Young children’s decisions to include peers with physical disabilities in play activities. J. Early Interv. 2010, 32, 163–177. [Google Scholar] [CrossRef]
  30. Freire, P. Teachers as Cultural Workers: Letters to Those Who Dare Teach; Westview Press: Boulder, CO, USA, 2005. [Google Scholar]
  31. Freire, P. Education for Critical Consciousness; Seabury Press: New York, NY, USA, 1973. [Google Scholar]
  32. Darder, A. Reinventing Paulo Freire: A Pedagogy of Love; Westview Press: Boulder, CO, USA, 2002. [Google Scholar]
  33. Kincheloe, J.L. Critical pedagogy in the twenty-first century. In Critical Pedagogy: Where Are We Now? Mclaren, P., Kincheloe, J.L., Eds.; Peter Lang: New York, NY, USA, 2007; Volume 299, pp. 9–42. [Google Scholar]
  34. CAST. Universal Design for Learning Guidelines: Version 2.2. 2018. Available online: http://udlguidelines.cast.org (accessed on 2 January 2024).
  35. Mackenzie, M.; Cologon, K.; Fenech, M. Embracing everybody: Approaching the inclusive early childhood education of a child labelled with autism from a social relational understanding of disability. Australas. J. Early Child. 2016, 41, 4–12. [Google Scholar] [CrossRef]
  36. Moore, A.; Lynch, H. Accessibility and usability of playground environments for children under 12: A scoping review. Scand J. Occup. Ther. 2015, 22, 331–344. [Google Scholar] [CrossRef] [PubMed]
  37. Newman, L.; Leggett, N. Practitioner research: With intent. Eur. Early Child. Educ. Res. J. 2019, 27, 120–137. [Google Scholar] [CrossRef]
  38. Mevawalla, Z. Critical Consciousness, Social Justice and Resistance: The Experiences of Young Children Living on the Streets in India; Peter Lang: New York, NY, USA, 2020. [Google Scholar] [CrossRef]
  39. Silva, J.M.; Langhout, R.D. Cultivating agents of change in children. Theory Res. Soc. Educ. 2011, 39, 61–91. [Google Scholar] [CrossRef]
  40. Karaolis, O. Portraiture as a methodology for examining inclusion in early childhood education. Early Child. Educ. J. 2020, 48, 163–173. [Google Scholar]
  41. Clark, A.; Moss, P. Listening to Young Children: The Mosaic Approach, 2nd ed.; NCB: London, UK, 2011. [Google Scholar]
  42. Souto-Manning, M. Negotiating culturally responsive pedagogy through multicultural children’s literature: Towards critical democratic literacy practices in a first grade classroom. J. Early Child. Lit. 2009, 9, 50–74. [Google Scholar] [CrossRef]
  43. Cologon, K.; Cologon, T.; Mevawalla, Z.; Niland, A.. Generative listening: Using arts-based inquiry to investigate young children’s perspectives of inclusion, exclusion and disability. J. Early Child. Res. 2019, 17, 54–69. [Google Scholar] [CrossRef]
  44. Braun, V.; Clarke, V. Using thematic analysis in psychology. Qual. Res. Psychol. 2006, 3, 77–101. [Google Scholar] [CrossRef]
  45. Yin, R.K. Case Study Research: Design and Methods, 4th ed.; Sage: Thousand Oaks, CA, USA, 2009. [Google Scholar]
  46. Ryan, G.; Bernard, R. Techniques to identify themes. Field Methods 2003, 15, 85–109. [Google Scholar] [CrossRef]
  47. Mevawalla, Z.; Cologon, K.; Hayden, J.; Hadley, F. Behaviour as Communication: Counter-Stories of Resistance and Dignity Work. Equity Excell. Educ. 2021, 54, 285–302. [Google Scholar] [CrossRef]
Figure 1. The research methodology.
Figure 1. The research methodology.
Sustainability 16 06626 g001
Figure 3. Deci’s painting of a playground with “places for everyone”.
Figure 3. Deci’s painting of a playground with “places for everyone”.
Sustainability 16 06626 g003
Figure 4. Min’s drawing of a playground with many ramps including a ramp “up to the sky”.
Figure 4. Min’s drawing of a playground with many ramps including a ramp “up to the sky”.
Sustainability 16 06626 g004
Figure 5. Noah’s drawing, depicting people of different sizes.
Figure 5. Noah’s drawing, depicting people of different sizes.
Sustainability 16 06626 g005
Figure 6. Harper’s drawing of a music wall in the playground.
Figure 6. Harper’s drawing of a music wall in the playground.
Sustainability 16 06626 g006
Figure 7. Quinn’s painting of “Our space. All the places for everyone”.
Figure 7. Quinn’s painting of “Our space. All the places for everyone”.
Sustainability 16 06626 g007
Disclaimer/Publisher’s Note: The statements, opinions and data contained in all publications are solely those of the individual author(s) and contributor(s) and not of MDPI and/or the editor(s). MDPI and/or the editor(s) disclaim responsibility for any injury to people or property resulting from any ideas, methods, instructions or products referred to in the content.

Share and Cite

MDPI and ACS Style

Cologon, K. “But Marley Can’t Play Up Here!” Children Designing Inclusive and Sustainable Playspaces through Practitioner Research. Sustainability 2024, 16, 6626. https://doi.org/10.3390/su16156626

AMA Style

Cologon K. “But Marley Can’t Play Up Here!” Children Designing Inclusive and Sustainable Playspaces through Practitioner Research. Sustainability. 2024; 16(15):6626. https://doi.org/10.3390/su16156626

Chicago/Turabian Style

Cologon, Kathy. 2024. "“But Marley Can’t Play Up Here!” Children Designing Inclusive and Sustainable Playspaces through Practitioner Research" Sustainability 16, no. 15: 6626. https://doi.org/10.3390/su16156626

APA Style

Cologon, K. (2024). “But Marley Can’t Play Up Here!” Children Designing Inclusive and Sustainable Playspaces through Practitioner Research. Sustainability, 16(15), 6626. https://doi.org/10.3390/su16156626

Note that from the first issue of 2016, this journal uses article numbers instead of page numbers. See further details here.

Article Metrics

Back to TopTop