Strategic Fit Orientation and Business Agility of Non-Oil Export Women Entrepreneurs in a Developing Economy
Abstract
1. Introduction
2. Literature Review
2.1. Strategic Fit
2.2. Business Agility
2.3. Theoretical Framework
2.4. Development of Research Hypotheses
2.4.1. Strategic Fit Orientation and Business Agility
2.4.2. Cost Advantage and Business Agility
2.4.3. Risk Management and Business Agility
2.4.4. Innovative Service to Customers and Business Agility
2.4.5. Market Strategy and Business Agility
2.4.6. Technological Changes and Business Agility
2.4.7. Opportunity Identification and Business Agility
2.4.8. Threat Management and Business Agility
3. Materials and Methods
3.1. Sample and Data Collection
3.2. Analysis and Measurement
3.3. Test of Hypothesis
3.4. Result
4. Estimation of Path Coefficients (β) and T-Statistics
5. Model Fit and Goodness of Fit Index
6. Discussion of Findings
7. Conclusions and Managerial Implications
8. Limitation to the Study
9. Suggestions for Further Studies
Author Contributions
Funding
Institutional Review Board Statement
Informed Consent Statement
Data Availability Statement
Acknowledgments
Conflicts of Interest
References
- Ojo, T.A. Digital financial inclusion for women in the fourth industrial revolution: A key towards achieving sustainable development goal 5. Afr. Rev. 2022, 14, 98–123. [Google Scholar] [CrossRef]
- Arejiogbe, O.E.; Moses, C.L.; Salau, O.P.; Onayemi, O.O.; Agada, S.A.; Dada, A.E.; Obisesan, O.T. Bolstering the impact of social entrepreneurship and poverty alleviation for sustainable development in Nigeria. Sustainability 2023, 15, 6673. [Google Scholar] [CrossRef]
- Elam, A.B.; Brush, C.G.; Greene, P.G.; Baumer, B.; Dean, M.; Heavlow, R.; Global Entrepreneurship Research Association. Women’s Entrepreneurship Report 2018/2019; Global Entrepreneurship Research Association, London Business School: London, UK, 2019. [Google Scholar]
- Vodă, A.I.; Butnaru, G.I.; Butnaru, R.C. Enablers of entrepreneurial activity across the European Union—An analysis using GEM individual data. Sustainability 2020, 12, 1022. [Google Scholar] [CrossRef]
- Etim, E.S.; Iwu, C.G. The constraints of being a female entrepreneur in Akwa Ibom North East Senatorial District, Nigeria. Socioecon. Sci. J. Theory Pract. Socio-Econ. Dev. 2018, 7, 1–22. [Google Scholar] [CrossRef]
- Akulava, M.; Marozau, R.; Abrashkevich, A.; Guerrero, M. Global Entrepreneurship Monitor Report. GEM Belarus 2019/2020. International Finance Cooperation. 2020. Available online: https://www.researchgate.net/profile/Radzivon-Marozau/publication/343182077_GEM_Belarus_20192020_Global_Entrepreneurship_Monitor_Report/links/5f1aca9aa6fdcc9626ad441e/GEM-Belarus-2019-2020-Global-Entrepreneurship-Monitor-Report.pdf (accessed on 7 April 2024).
- Abosede, A.J.; Obasan, K.A.; Alese, O.J. Strategic management and Small and Medium Enterprises (SMEs) development: A review of literature. Int. Rev. Manag. Bus. Res. 2016, 5, 315. [Google Scholar]
- Rahman, M.; Hack-Polay, D.; Shafique, S.; Igwe, P.A. Dynamic capability of the firm: Analysis of the impact of internationalisation on SME performance in an emerging economy. Int. J. Emerg. Mark. 2023, 18, 2383–2401. [Google Scholar] [CrossRef]
- Morini, C.; Polis, M.C.B.; da Silva, D.; Junior, E.I. Export barriers for SMEs from emerging market: A model of analysis for non-tech companies. BAR Braz. Adm. Rev. 2021, 18, e200121. [Google Scholar] [CrossRef]
- Oluwatoyin, A.D.; Oluwole, I.O.; Taiye, B.T.; Joy, D.I.; Maxwell, O.A.; Ayodotun, I.S.; Charles, O.A. Entrepreneurial orientation and business performance of non-oil exporting SMEs in Lagos State, Nigeria. Int. J. Entrep. 2018, 22, 1–7. [Google Scholar]
- Tende, F.B.; Ekanem, I.S. Strategic agility: An intervention prescription to competitive advantage of small businesses in Nigeria. Int. J. Bus. Syst. Econ. 2018, 6, 1401–1423. [Google Scholar]
- Elsharnouby, T.H.; Elbanna, S.; Abu Farha, A.; Mauji, N. Exploring critical internal enablers to SMEs export performance: Evidence from Qatar. Humanit. Soc. Sci. Commun. 2024, 11, 1–12. [Google Scholar] [CrossRef]
- Taherpour Kalantari, H.; Aslani, M. Impact of strategy fit on organizational performance with an emphasis on the moderating role of organizational structure and the intervening role of environmental turbulence in specialized parent Companies. Manag. Dev. Process 2021, 34, 89–112. [Google Scholar] [CrossRef]
- Bıçakcıoğlu-Peynirci, N.; Morgan, R.E. Unbundling the effects of internationalization on firm performance in emerging economies: The moderating effects of strategic resource decisions. J. Int. Mark. 2021, 30, 55–74. [Google Scholar] [CrossRef]
- Demir, R.; Campopiano, G.; Kruckenhauser, C.; Bauer, F. Strategic agility, internationalisation speed and international success—The role of coordination mechanisms and growth modes. J. Int. Manag. 2021, 27, 100838. [Google Scholar] [CrossRef]
- Ofoegbu, O.; Akanbi, P.A. The influence of strategic agility on the perceived performance of manufacturing firms in Nigeria. Int. Bus. Econ. Res. J. (IBER) 2012, 11, 153–160. [Google Scholar] [CrossRef]
- Asad, M.; Asif, M.U.; Sulaiman, M.A.; Satar, M.S.; Alarifi, G. Open innovation: The missing nexus between entrepreneurial orientation, total quality management, and performance of SMEs. J. Innov. Entrep. 2023, 12, 79. [Google Scholar] [CrossRef]
- Verbeke, A. Three simple guidelines to make the dynamic capabilities paradigm actionable in international business research. J. Int. Bus. Stud. 2022, 53, 573–582. [Google Scholar] [CrossRef]
- Kuuluvainen, A. Dynamic capabilities in the international growth of small and medium-sized firms. Turku Sch. Econ. 2011, 952–978. [Google Scholar]
- Iyiola, O.; Azuh, D.E. Women entrepreneurs as small-medium enterprise (SME) operators and their roles in socio-economic development in Ota, Nigeria. Int. J. Econ. Bus. Financ. 2014, 2, 1–10. [Google Scholar]
- Mohammed, K.; Fatima, B.; Abdennour, B.; Lakhdar, A. The fit between strategic choice and organizational structure and their impact on the effectiveness of the organization: Study of a set of medium and large institutions in Algeria. Int. J. Bus. Soc. Sci. 2017, 8, 1–9. [Google Scholar]
- Folorunso, F.; Omoregbe, M.; Efegbudu, J.; Olanrewaju, K. Women Entrepreneurship and Sustainability a Systematic Literature Review. 2023. Available online: https://papers.ssrn.com/sol3/papers.cfm?abstract_id=4552980 (accessed on 7 April 2024).
- Hoque, M.T.; Nath, P.; Ahammad, M.F.; Tzokas, N.; Yip, N. Constituents of dynamic marketing capability: Strategic fit and heterogeneity in export performance. J. Bus. Res. 2022, 144, 1007–1023. [Google Scholar] [CrossRef]
- Zahoor, N.; Lew, Y.K. Sustaining superior international performance: Strategic orientations and dynamic capability of environmentally concerned small- and medium-sized enterprises. Bus. Strat. Environ. 2022, 31, 1002–1017. [Google Scholar] [CrossRef]
- Shams, R.; Vrontis, D.; Belyaeva, Z.; Ferraris, A.; Czinkota, M.R. Strategic agility in international business: A conceptual framework for “agile” multinationals. J. Int. Manag. 2021, 27, 1–10. [Google Scholar] [CrossRef]
- Olorunshola, O. Small Business Sustainability Strategies in the Maritime Industry in Lagos, Nigeria. Ph.D. Thesis, Walden University, Minneapolis, MN, USA, 2019. [Google Scholar]
- Ibidunni, A.S.; Atolagbe, T.; Obi, J.; Olokundun, M.; Oke, O.A.; Amaihian, A.B.; Borishade, T.; Obaoye, D. Moderating effect of entrepreneurial orientation on entrepreneurial competencies and performance of agrobased SMEs. Int. J. Entrep. 2018, 22, 1–9. [Google Scholar]
- Aagaard, A. Identifying sustainable business models through sustainable value creation. Sustain. Bus. Models Innov. Implement. Success 2019, 1–24. [Google Scholar] [CrossRef]
- Vagnoni, E.; Khoddami, S. Designing competitivity activity model through the strategic agility approach in a turbulent environment. Foresight 2016, 18, 625–648. [Google Scholar] [CrossRef]
- Agyapong, A.; Amanor, K.; Poku, K. Antecedents to the implementation of hybrid strategy in a dynamic business environment—An econometric analysis of business decisions in Ghana. J. Dev. Entrep. 2016, 21, 1650025. [Google Scholar] [CrossRef]
- Arieftiara, D.; Utama, S.; Wardhani, R. Environmental uncertainty as a contingent factor of business strategy choice decision: Introducing an alternative measurement of uncertainty. Australas. Account. Bus. Finance J. 2017, 11, 116–130. [Google Scholar] [CrossRef]
- Obiageli, E.G. Impact of business environment on organization performance in Nigeria: A study of Union Bank of Nigeria. Eur. Sci. J. 2015, 11, 478–494. [Google Scholar]
- Zhu, Z.; Matsuno, K. Entrepreneurial proclivity: Its environmental conditions and growth consequences. J. Strat. Mark. 2015, 24, 20–33. [Google Scholar] [CrossRef]
- Igwe, P.A.; Rugara, D.G.; Rahman, M. A Triad of Uppsala internationalization of emerging markets firms and challenges: A systematic review. Adm. Sci. 2021, 12, 3. [Google Scholar] [CrossRef]
- Shaheen, H.A.K.; Almohtaseb, A.A. Framework for exploring fit and flexibility in strategic human resource management in jordanian telecommunication companies. Eur. J. Bus. Manag. Res. 2020, 5, 1–8. [Google Scholar] [CrossRef]
- Nagel, R.N.; Dove, R.; Goldman, S.; Preiss, K. 21st Century Manufacturing Enterprise Strategy: An Industry-Led View; Iococca Institute, Lehigh University: Bethlehem, PA, USA, 1991; pp. 405–418. [Google Scholar]
- Kale, E.; Aknar, A.; Başar, Ö. Absorptive capacity and firm performance: The mediating role of strategic agility. Int. J. Hosp. Manag. 2019, 78, 276–283. [Google Scholar] [CrossRef]
- Nafei, W.A. The role of organizational agility in reinforcing job engagement: A study on industrial companies in Egypt. Int. Bus. Res. 2016, 9, 153. [Google Scholar] [CrossRef]
- Oyerinde, A.J.; Olatunji, O.C.; Adewale, O.A. Corporate social responsibility and performance of the oil and gas industry in Nigeria. EKSU J. Manag. Sci. 2018, 2, 97–106. [Google Scholar]
- Bako, M.J.; Syed, J. Women’s marginalization in Nigeria and the way forward. Hum. Resour. Dev. Int. 2018, 21, 425–443. [Google Scholar] [CrossRef]
- Zhou, K.Z.; Wu, F. Technological capability, strategic flexibility, and product innovation. Strateg. Manag. J. 2010, 31, 547–561. [Google Scholar] [CrossRef]
- Baker, J.; Singh, H. The roots of misalignment: Insights on strategy implementation from a system dynamics perspective. J. Strat. Inf. Syst. 2019, 28, 101576. [Google Scholar] [CrossRef]
- Kanagavalli, G.; Surya, M.S.M. Hurdles to achieve strategic fit. Bus. Success Hinges Bus. Strateg. 2017, 161–171. [Google Scholar]
- Teece, D.J. A dynamic capabilities-based entrepreneurial theory of the multinational enterprise. In The Eclectic Paradigm: A Framework for Synthesizing and Comparing Theories of International Business from Different Disciplines or Perspectives; Palgrave Macmillan: London, UK, 2016; pp. 224–273. [Google Scholar]
- Zahra, S.A.; Petricevic, O.; Luo, Y. Toward an action-based view of dynamic capabilities for international business. J. Int. Bus. Stud. 2022, 53, 583–600. [Google Scholar] [CrossRef]
- Majukwa, D.; Haddud, A. Operations management impact on achieving strategic fit: A case from the retail sector in Zimbabwe. Cogent Bus. Manag. 2016, 3, 1189478. [Google Scholar] [CrossRef]
- Thompson, A.A., Jr.; Strickland, A.J., III; Gamble, J.E. Crafting & Executing Strategy, 17th ed.; McGraw Hill: Bangkok, Thailand, 2010. [Google Scholar]
- Wirtz, J. Organizational Ambidexterity: Cost-Effective Service Excellence, Service Robots, and Artificial Intelligence. Organ. Dyn. 2020, 49, 1–9. [Google Scholar] [CrossRef]
- Lee, I.H.; Paik, Y.; Uygur, U. Does gender matter in the export performance of international new ventures? Mediation effects of firm-specific and country-specific advantages. J. Int. Manag. 2016, 22, 365–379. [Google Scholar] [CrossRef]
- Zafari, H. Marketing Strategies to Enhance Profitability among International Oil and Gas Service Companies. Walden University. 2017. Available online: https://scholarworks.waldenu.edu/cgi/viewcontent.cgi?article=5221&context=dissertations (accessed on 7 April 2024).
- Arokodare, M.A.; Asikhia, O.U. Entrepreneurial orientation as a determinant of oil and gas service firm performance in Nigeria: The moderating role of external environment. J. Manag. Strat. 2020, 11, 1–17. [Google Scholar] [CrossRef]
- Kim, M.-J.; Lee, J.; Park, J.-Y. The effect of cooperation-strategy fit on the performance of subcontractors-focused on Samsung electronics’ subcontractors. J. Econ. Bus. Manag. 2015, 3, 370–376. [Google Scholar] [CrossRef][Green Version]
- Kumkale, I. Organization’s tool for creating competitive advantage: Strategic agility. Balk. Near East. J. Soc. Sci. 2016, 2, 118–124. [Google Scholar]
- Ufua, D.E.; Itai, M.; Kumar, A.; Al-Faryan, M.A.S. Achieving operational resilience through kaizen practice: A case in a commercial livestock farm in Nigeria. TQM J. 2023, 36, 1092–1112. [Google Scholar] [CrossRef]
- Gutiérrez, L.G.; Pérez, V.F. Managerial networks and strategic flexibility: A QM perspective. Ind. Manag. Data Syst. 2010, 110, 1192–1214. [Google Scholar] [CrossRef]
- Mondal, P.K.; Rahman, H.; Hosin, S.; Sarkar, P. An ahp based approach to identify and eliminate most severe risks of the internal supply chain of ready made garments (RMG) industries: A case study. Int. J. Econ. Finance Manag. Sci. 2017, 5, 168. [Google Scholar] [CrossRef]
- Linton, G. Innovativeness, risk-taking, and proactiveness in startups: A case study and conceptual development. J. Glob. Entrep. Res. 2019, 9, 20. [Google Scholar] [CrossRef]
- Akhilesh, B. Impact of supply chains agility on customer satisfaction. In Proceedings of the 2010 International Conference on E-Business, Management and Economics, IPEDR, Hong Kong, China, 28–30 December 2010; IACSIT Press: Hong Kong, China, 2011; Volume 3, pp. 325–329. [Google Scholar]
- Worlu, R.E.; Adeniji, A.A.; Atolagbe, T.M.; Salau, O.P. Total quality management (Tqm) as a tool for sustainable customer loyalty in a competitive environment: A critical review. Acad. Strateg. Manag. J. 2019, 18, 1–6. [Google Scholar]
- Zaki, M.; Neely, A. Customer experience analytics: Dynamic customer-centric model. In Handbook of Service Science; Springer: Berlin/Heidelberg, Germany, 2019; Volume II, pp. 207–233. [Google Scholar]
- Beraha, A.; Bingol, D.; Ozkan-Canbolat, E.; Szczygiel, N. The effect of strategic flexibility configurations on product innovation. Eur. J. Manag. Bus. Econ. 2018, 27, 129–140. [Google Scholar] [CrossRef]
- Ceesay, L.B. Building a high customer experience management organization: Toward customer-centricity. Jindal J. Bus. Res. 2020, 9, 162–175. [Google Scholar] [CrossRef]
- Gupta, S.; Ramachandran, D. Emerging market retail: Transitioning from a product-centric to a customer-centric approach. J. Retail. 2021, 97, 597–620. [Google Scholar] [CrossRef]
- Guenzi, P.; Georges, L. Interpersonal trust in commercial relationships: Antecedents and consequences of customer trust in the salesperson. Eur. J. Mark. 2010, 44, 114–138. [Google Scholar] [CrossRef]
- Franklin, D.; Marshall, R. Adding co-creation as an antecedent condition leading to trust in business-to-business relationships. Ind. Mark. Manag. 2019, 77, 170–181. [Google Scholar] [CrossRef]
- Sekhon, H.; Roy, S.; Shergill, G.; Pritchard, A. Modelling trust in service relationships: A transnational perspective. J. Serv. Mark. 2013, 27, 76–86. [Google Scholar] [CrossRef]
- Chen, Y.; Wang, Y.; Nevo, S.; Benitez, J.; Kou, G. Improving strategic flexibility with information technologies: Insights for firm performance in an emerging economy. J. Inf. Technol. 2017, 32, 10–25. [Google Scholar] [CrossRef]
- Chakravarty, A.; Grewal, R.; Sambamurthy, V. Information technology competencies, organizational agility, and firm performance: Enabling and facilitating roles. Inf. Syst. Res. 2013, 24, 976–997. [Google Scholar] [CrossRef]
- Ravichandran, T. Exploring the relationships between IT competence, innovation capacity and organizational agility. J. Strateg. Inf. Syst. 2018, 27, 22–42. [Google Scholar] [CrossRef]
- Teece, D.; Peteraf, M.; Leih, S. Dynamic capabilities and organizational agility: Risk, uncertainty, and strategy in the innovation economy. Calif. Manag. Rev. 2016, 58, 13–35. [Google Scholar] [CrossRef]
- Faiz, M.; Norsafinas, S.; Afifah, R. Entrepreneurial orientation and export performance among Malaysian small and medium-sized exporters: The mediating role of international opportunity recognition. Int. J. Bus. Technopreneurship 2019, 9, 151–164. [Google Scholar]
- Khin, S.; Lim, T.H. Entrepreneurial opportunity recognition, exploitation and new venture success: Moderating role of prior market and technology knowledge. Int. J. Entrep. 2018, 22, 1–6. [Google Scholar]
- Hillson, D.; Murray-Webster, R. Understanding and Managing Risk Attitude; Informa UK Limited: London, UK, 2017. [Google Scholar]
- Saleh, M.A.; Saad, M. Digital transformation impact on agility and strategic risk management. J. Bus. Manag. Sci. 2023, 11, 63–82. [Google Scholar] [CrossRef]
- Jajja, M.S.S.; Chatha, K.A.; Farooq, S. Impact of supply chain risk on agility performance: Mediating role of supply chain integration. Int. J. Prod. Econ. 2018, 205, 118–138. [Google Scholar] [CrossRef]
- Fornell, C.; Larcker, D.F. Evaluating structural equation models with unobservable variables and measurement error. J. Mark. Res. 1981, 18, 39–50. [Google Scholar] [CrossRef]
- Aladejebi, O. 21st century challenges confronting women entrepreneurs in Southwest Nigeria. Arch. Bus. Res. 2020, 8, 261–280. [Google Scholar] [CrossRef]
- Henseler, J.; Hubona, G.; Ray, P.A. Using PLS path modeling in new technology research: Updated guidelines. Ind. Manag. Data Syst. 2016, 116, 2–20. [Google Scholar] [CrossRef]
- Kock, N.; Hadaya, P. Minimum sample size estimation in PLS-SEM: The inverse square root and gamma-exponential methods. Inf. Syst. J. 2018, 28, 227–261. [Google Scholar] [CrossRef]
- Hair, J.F.; Risher, J.J.; Sarstedt, M.; Ringle, C.M. When to use and how to report the results of PLS-SEM. Eur. Bus. Rev. 2019, 31, 2–24. [Google Scholar] [CrossRef]
- Dada, A.E.; Adegbuyi, A.A.; Ogbari, M.E. Entrepreneurial Attributes and Venture Creation among Undergraduate Students of Selected Universities in Southwest, Nigeria. Adm. Sci. 2023, 13, 176. [Google Scholar] [CrossRef]




| Items for Strategic Fit Orientation | Industry | SA | A | U | D | SD | Mean | St.D |
| Trying to achieve the cost advantage by producing at the lowest cost | Agribusiness | 58 | 79 | 3 | 2 | 2 | 4.312 | 0.714 |
| Info-Tech | 84 | 102 | 12 | 1 | 2 | 4.318 | 0.698 | |
| Textile | 29 | 16 | 9 | 3 | - | 4.245 | 0.911 | |
| Total | 171 | 197 | 24 | 6 | 4 | 4.292 | 0.774 | |
| Developing strategies to alleviate potential risks | Agribusiness | 34 | 97 | 4 | 7 | 2 | 4.069 | 0.763 |
| Info-Tech | 63 | 113 | 17 | 6 | 2 | 4.139 | 0.768 | |
| Textile | 21 | 22 | 12 | 2 | - | 4.087 | 0.851 | |
| Total | 118 | 232 | 33 | 15 | 4 | 4.098 | 0.794 | |
| Service to customers is best defined as innovative | Agribusiness | 43 | 84 | 14 | 2 | 1 | 4.152 | 0.702 |
| Info-Tech | 62 | 106 | 24 | 7 | 2 | 4.089 | 0.807 | |
| Textile | 21 | 27 | 7 | 1 | 1 | 4.157 | 0.840 | |
| Total | 126 | 217 | 45 | 10 | 4 | 4.133 | 0.783 | |
| Providing a focused, relatively stable market for its customer | Agribusiness | 38 | 70 | 33 | 2 | 1 | 3.986 | 0.784 |
| Info-Tech | 57 | 115 | 24 | 2 | 3 | 4.099 | 0.755 | |
| Textile | 18 | 26 | 9 | 3 | 1 | 4.000 | 0.925 | |
| Total | 113 | 211 | 66 | 7 | 5 | 4.028 | 0.821 | |
| Adapting to technological changes | Agribusiness | 42 | 80 | 18 | 2 | 2 | 4.097 | 0.769 |
| Info-Tech | 64 | 103 | 29 | 3 | 2 | 4.114 | 0.775 | |
| Textile | 20 | 27 | 8 | 1 | 1 | 4.122 | 0.846 | |
| Total | 126 | 210 | 55 | 6 | 5 | 4.111 | 0.797 | |
| Identifies opportunities in the market | Agribusiness | 40 | 90 | 9 | 3 | 2 | 4.131 | 0.731 |
| Info-Tech | 60 | 118 | 16 | 5 | 2 | 4.139 | 0.741 | |
| Textile | 24 | 20 | 10 | 2 | 1 | 4.122 | 0.946 | |
| Total | 124 | 228 | 35 | 10 | 5 | 4.131 | 0.806 | |
| Evaluating situations and possible consequences of threats | Agribusiness | 34 | 77 | 24 | 8 | 1 | 3.937 | 0.829 |
| Info-Tech | 46 | 126 | 20 | 7 | 2 | 4.029 | 0.747 | |
| Textile | 20 | 28 | 7 | 2 | - | 4.157 | 0.774 | |
| Total | 100 | 231 | 51 | 17 | 3 | 4.041 | 0.783 | |
| Items | SA | A | U | D | SD | Mean | St.D | |
| Quick adaptation to unforeseen changes | Agribusiness | 23 | 82 | 38 | 1 | - | 3.881 | 0.663 |
| Info-Tech | 42 | 127 | 26 | 6 | - | 4.019 | 0.677 | |
| Textile | 16 | 27 | 11 | 3 | - | 3.982 | 0.834 | |
| Total | 81 | 236 | 75 | 10 | 0 | 3.961 | 0.725 | |
| Taking great steps to streamline core processes for optimum performance | Agribusiness | 24 | 100 | 17 | 1 | 2 | 3.993 | 0.663 |
| Info-Tech | 52 | 118 | 21 | 8 | 2 | 4.044 | 0.782 | |
| Textile | 17 | 27 | 12 | - | 1 | 4.035 | 0.822 | |
| Total | 93 | 245 | 50 | 9 | 5 | 4.024 | 0.756 | |
| High capability to deliver products to its customers in the most cost-effective manner | Agribusiness | 33 | 94 | 13 | 2 | 2 | 4.069 | 0.706 |
| Info-Tech | 65 | 112 | 20 | 4 | 4.184 | 0.686 | ||
| Textile | 19 | 28 | 8 | 2 | - | 4.122 | 0.780 | |
| Total | 117 | 234 | 41 | 8 | 2 | 4.125 | 0.724 | |
| Variables and Cross Loading | Path Co-Efficient (O) | Indirect Effect (IE.) | Std. Dev. (S.T.D.E.V.) | T Statistics (O/STDEV) | p Values | |
|---|---|---|---|---|---|---|
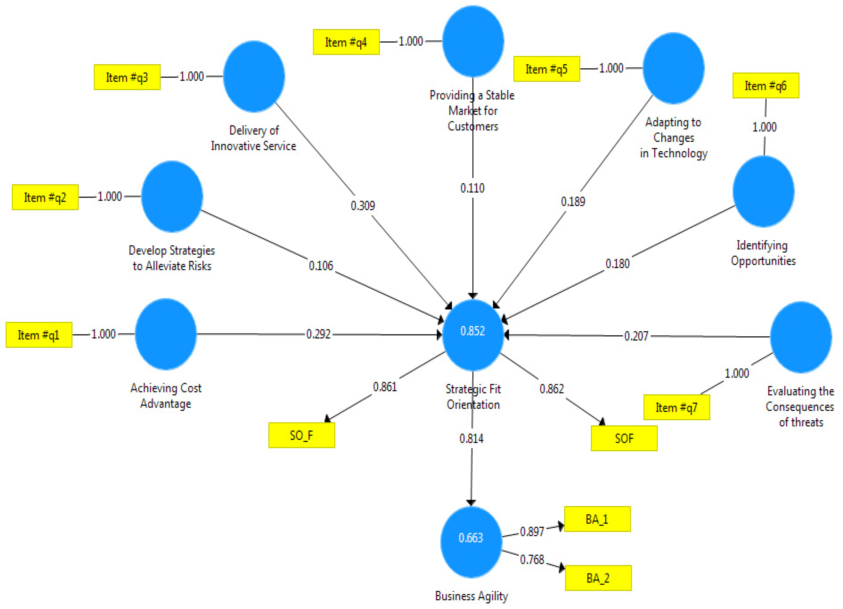
| Achieving cost advantage at the lowest cost → Strategic fit orientation | 0.292 | 0.021 | 4.537 | 0.000 | ||
| Achieving cost advantage at the lowest cost → Business agility | 0.258 | 0.019 | 3.829 | 0.000 | ||
| Developing strategies to alleviate potential risks → Strategic fit orientation | 0.106 | 0.184 | 1.992 | 0.047 | ||
| Developing strategies to alleviate potential risks → Business agility | 0.101 | 0.155 | 1.980 | 0.041 | ||
| Service to customers is innovative → Strategic fit orientation | 0.309 | 0.018 | 5.691 | 0.000 | ||
| Service to customers is innovative → Business agility. | 0.281 | 0.014 | 5.627 | 0.000 | ||
| Providing a stable market for its customers → Strategic fit orientation | 0.110 | 0.021 | 2.052 | 0.041 | ||
| Providing a stable market for its customers → Business agility | 0.103 | 0.013 | 1.997 | 0.038 | ||
| Adapting to technological changes → Strategic fit orientation | 0.189 | 0.019 | 3.487 | 0.001 | ||
| Adapting to technological changes → Business agility | 0.150 | 0.016 | 3.399 | 0.000 | ||
| Identifies opportunities in the market → Strategic fit orientation | 0.180 | 0.019 | 2.917 | 0.004 | ||
| Identifies opportunities in the market → Business agility | 0.142 | 0.015 | 2.893 | 0.003 | ||
| Evaluating the consequences of threats → Strategic fit orientation | 0.207 | 0.019 | 4.044 | 0.000 | ||
| Evaluating the consequences of threats → Business agility | 0.169 | 0.018 | 3.968 | 0.000 | ||
| Strategic fit orientation → Business agility | 0.814 | 0.083 | 7.023 | 0.000 | ||
| R Square (R2) | R Square (R2) Adjusted | |||||
| Strategic fit orientation → Business agility | 0.663 | 0.629 | ||||
| The Model Fit Index Calculation | The Goodness of Fit (GoF) Model | ||||
|---|---|---|---|---|---|
| Construct | AVE ≥ 0.50 | Cut-Off Value | Results | Conclusion | |
| Achieving cost advantage at the lowest cost | 0.598 | d_ULS | 1.551 | Good | |
| Developing strategies to alleviate potential risks | 0.683 | SRMR | ≤0.08 | 0.043 | Good Fit |
| Service to customers is innovative | 0.719 | RMSEA | ≤0.08 | 0.076 | Good Fit |
| Providing a stable market for its customer | 0.682 | Chi-Square | 273.19 | 273.19 | Good |
| Adapting to technological changes | 0.729 | CMIN/DF | ≤3.00 | 1.889 | Fit |
| identifying opportunities in the market | 0.684 | NFI | ≥0.90 | 0.907 | Fit |
| Evaluating the consequences of threats | 0.711 | CFI | ≥0.90 | 0.944 | Good Fit |
| Business Agility | 0.788 | GFI | ≥0.90 | 0.910 | Fit |
Disclaimer/Publisher’s Note: The statements, opinions and data contained in all publications are solely those of the individual author(s) and contributor(s) and not of MDPI and/or the editor(s). MDPI and/or the editor(s) disclaim responsibility for any injury to people or property resulting from any ideas, methods, instructions or products referred to in the content. |
© 2024 by the authors. Licensee MDPI, Basel, Switzerland. This article is an open access article distributed under the terms and conditions of the Creative Commons Attribution (CC BY) license (https://creativecommons.org/licenses/by/4.0/).
Share and Cite
Adesanya, O.D.; Ogunnaike, O.O.; Ufua, D.E.; Onayemi, O.O.; Dada, A.E.; Edewor, O.J. Strategic Fit Orientation and Business Agility of Non-Oil Export Women Entrepreneurs in a Developing Economy. Sustainability 2024, 16, 6360. https://doi.org/10.3390/su16156360
Adesanya OD, Ogunnaike OO, Ufua DE, Onayemi OO, Dada AE, Edewor OJ. Strategic Fit Orientation and Business Agility of Non-Oil Export Women Entrepreneurs in a Developing Economy. Sustainability. 2024; 16(15):6360. https://doi.org/10.3390/su16156360
Chicago/Turabian StyleAdesanya, Oluwatoyin Deborah, Olaleke Oluseye Ogunnaike, Daniel Ebakoleaneh Ufua, Oluwakemi Oluwafunmilayo Onayemi, Augustina Esitse Dada, and Ogheneofejiro Jesujoba Edewor. 2024. "Strategic Fit Orientation and Business Agility of Non-Oil Export Women Entrepreneurs in a Developing Economy" Sustainability 16, no. 15: 6360. https://doi.org/10.3390/su16156360
APA StyleAdesanya, O. D., Ogunnaike, O. O., Ufua, D. E., Onayemi, O. O., Dada, A. E., & Edewor, O. J. (2024). Strategic Fit Orientation and Business Agility of Non-Oil Export Women Entrepreneurs in a Developing Economy. Sustainability, 16(15), 6360. https://doi.org/10.3390/su16156360

