Study on the Strength of Rural Tourism Operators’ Willingness to Carbon Offset and Its Influencing Mechanisms
Abstract
1. Introduction
2. Theoretical Basis and Hypotheses Development
2.1. Value–Belief–Norm (VBN) Theory
2.2. Theory of Planned Behavior (TPB)
2.3. Integration of the Value–Belief–Norm Theory and the Theory of Planned Behavior
3. Methods
3.1. Questionnaire Design and Study Area
3.2. Sampling and Data Collection
3.3. Sample Description
4. Results
4.1. Analysis of Operators’ Willingness to Participate in Carbon Offsetting
4.1.1. Strength and Spatial Analysis of Operators’ Willingness to Participate in Carbon Offsetting
4.1.2. Analysis of the Willingness of Operators to Participate in Carbon Offsetting in All-for-One Tourism Counties and Non-All-for-One Tourism Counties
4.1.3. Comparison of Willingness to Participate in Carbon Offsetting among Operators of Suburban, Outer Suburb and Remote Tourism Sites
4.2. Study on the Mechanism Influencing Operators’ Willingness to Participate in Carbon Offsetting
4.2.1. Analysis Methods
4.2.2. Reliability and Validity Analysis
4.2.3. Goodness-of-Fit Model and Model Modification
4.2.4. Path Analysis and Hypothesis Testing
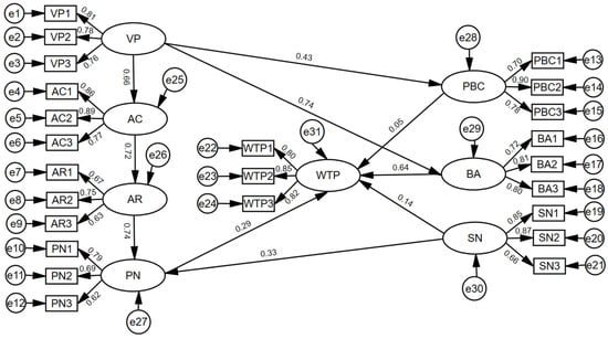
- Analysis of influencing factors based on the value–belief–norm theory. In the analysis of Hypothesis 1, the VP of tour operators’ participation in carbon-offsetting behavior has a significant and positive effect on AC (β = 0.656, p < 0.001). In the analysis of Hypothesis 2, AC has a significant and positive effect on AR (β = 0.716, p < 0.001). In the analysis of Hypothesis 3, AR has a significant and positive effect on PN (β = 0.743, p < 0.001). In the analysis of Hypothesis 4, PN has a significant and positive effect on WTP. Therefore, Hypotheses H1, H2, H3, and H4 are valid.
- Analysis of influencing factors based on the theory of planned behavior. In the analysis of Hypothesis 5, the BA of tour operators’ participation in carbon-offsetting behavior has a significant and positive effect on WTP (β = 0.640, p < 0.001). In the analysis of Hypothesis 7, SN has a significant and positive effect on WTP (β = 0.142, p < 0.001). However, in the analysis of Hypothesis 6, PBC presents a positive but insignificant effect on WTP (β = 0.052, p > 0.01), with the effect of BA on WTP in carbon offsetting being the largest (0.640 > 0.142). Therefore, Hypotheses H5 and H7 are valid, but H6 is not valid.
- In the integrated model, the value–belief–norm theory and the theory of planned behavior interacted with each other. In the analysis of Hypothesis 8, the VP of tour operators’ WTP in carbon offsetting has a significant positive effect on BA (β = 0.742, p < 0.001). In the analysis of Hypothesis 9, VP has a significant positive effect on PBC (β = 0.434, p < 0.001). In the analysis of Hypothesis 10, SN has a significant positive effect on PN (β = 0.328, p < 0.001). Therefore, Hypotheses H8, H9, and H10 are valid.
| Hypothesis | Unstandardized Estimation | Standardized Estimation | Status | ||
|---|---|---|---|---|---|
| Unstd. | S.E. | t-Value | Std. | ||
| H1 | 0.640 | 0.053 | 12.075 | 0.656 *** | Accepted |
| H2 | 0.573 | 0.043 | 13.326 | 0.716 *** | Accepted |
| H3 | 0.677 | 0.059 | 11.475 | 0.743 *** | Accepted |
| H4 | 0.407 | 0.080 | 5.088 | 0.292 *** | Accepted |
| H5 | 0.654 | 0.072 | 9.083 | 0.640 *** | Accepted |
| H6 | 0.053 | 0.041 | 1.293 | 0.052 | Rejected |
| H7 | 0.122 | 0.037 | 3.297 | 0.142 *** | Accepted |
| H8 | 0.718 | 0.045 | 15.956 | 0.742 *** | Accepted |
| H9 | 0.415 | 0.043 | 9.651 | 0.434 *** | Accepted |
| H10 | 0.202 | 0.026 | 7.769 | 0.328 *** | Accepted |
4.2.5. Mediation Effects Test
- Tour operators’ VP has a significant indirect effect on AR and WTP, with the specific paths being VP → AC →AR (β = 0.470, p < 0.001) and VP → BA → WTP (β = 0.474, p < 0.001), respectively. Moreover, the mediation effect point estimate of VP affecting operators’ WTP in carbon offsetting through PBC was 0.022, and the confidence interval contained 0 in both the bias-corrected and percentile method confidence intervals, which means that this mediation effect was not significant.
- Tour operators’ AC has a significant indirect effect on PN, the specific path is AC → AR → PN (β = 0.532, p < 0.001).
- AR or SN can produce significant indirect effects on tour operators’ WTP through PN, respectively, the specific path is ARor SN → PN → WTP (β = 0.037, β = 0.022, p = 0.001).
| Hypothetical Path | Point Estimate | Bias-Corrected 95% Confidence Interval | Percentile 95% Confidence Interval | p Value | ||
|---|---|---|---|---|---|---|
| Lower | Upper | Lower | Upper | |||
| VP → AC → AR | 0.470 | 0.385 | 0.568 | 0.384 | 0.567 | 0.001 |
| VP → BA → WTP | 0.474 | 0.381 | 0.559 | 0.380 | 0.559 | 0.001 |
| VP → PBC → WTP | 0.022 | −0.011 | 0.054 | −0.010 | 0.056 | 0.183 |
| AC →AR → PN | 0.532 | 0.461 | 0.597 | 0.464 | 0.601 | 0.001 |
| AR → PN → WTP | 0.551 | 0.476 | 0.625 | 0.476 | 0.625 | 0.001 |
| SN → PN → WTP | 0.096 | 0.059 | 0.145 | 0.057 | 0.142 | 0.001 |
5. Discussion
5.1. Analyzing the Strength and Spatial Variation of Operators’ Willingness to Participate in Carbon Offsetting
5.2. Analysis of the Mechanisms Influencing Operators’ Willingness to Participate in Carbon Offsetting
6. Conclusions
6.1. Empirical Results
6.2. Research Contribution and Implications
6.2.1. Theoretical Contribution and Implications
6.2.2. Practical Contribution and Implications
- Strengthen publicity and education on the idea of ecological civilization for operators of rural tourism sites, enhance their perception of ecological and environmental value perceptions, and promote the formation of environmental ethics. Meanwhile, attention should be paid to enhancing the AR for carbon offsetting actions by operators to prompt them to realize that they are the key players in environmental protection. By organizing training courses, seminars and other activities, the government should raise the level of operators’ awareness of carbon-offsetting behavior, help them understand the importance and significance of carbon offsetting, as well as the positive impact of participating in carbon-offsetting actions for sustainable development of rural tourism to establish the correct awareness of environmental protection and behavioral habits.
- Guide rural tourism operators at the institutional level to enhance their awareness of the consequences of carbon offsetting and AR. Strengthen supervision and management and formulate relevant laws and regulations to supervise the carbon emissions of tourism operators. Tourism operators who violate the relevant provisions of carbon compensation should bear the corresponding responsibility, increase the cost of violation by tourism operators, and raise the lower limit of carbon emissions and carbon compensation behavior so that tourism operators are aware of the consequences of non-participation in carbon compensation behavior or high emissions. At the same time, strengthen the supervision of law enforcement departments and public opinion, use the strict enforcement process to make tourism operators implement the spirit of laws and regulations, and through the correct guidance of public opinion, monitor and regulate the carbon compensation behavior of tourism operators, so as to achieve the purpose of constraints.
- The enhancement of the WTP in carbon offsetting is a systematic project [70], which should enhance the willingness of rural tourism operators to participate in carbon offsetting from multi-dimensional factors such as SN, BA and PBC. By setting up a number of typical operators who actively participate in carbon offsetting, playing the role of demonstration and leading, publicizing and promoting the advanced experience and achievements of the typical operators, and guiding other operators to actively participate in carbon offsetting actions. Formulate relevant incentive policies, and provide incentives such as rewards, subsidies and tax exemptions to rural tourism operators who actively participate in carbon offsetting to reduce the resistance of operators to participate in carbon offsetting.
7. Limitations and Future Research
Author Contributions
Funding
Institutional Review Board Statement
Informed Consent Statement
Data Availability Statement
Conflicts of Interest
References
- Liu, J.; Ji, L.; Sun, Y.; Chiu, Y.H.; Zhao, H. Unleashing the convergence between SDG 9 and SDG 8 towards pursuing SDGs: Evidence from two urban agglomerations in China during the 13th five-year plan. J. Clean. Prod. 2024, 434, 139924. [Google Scholar] [CrossRef]
- Zhou, B.; Zhao, H.; Yu, J.; He, T.; Liu, J. Does the growth of the digital economy boost the efficiency of synergistic carbon-haze governance? Evidence from China. Front. Environ. Sci. 2022, 10, 984591. [Google Scholar] [CrossRef]
- Bai, T.; Qi, Y.; Li, Z.; Xu, D. Digital economy, industrial transformation and upgrading, and spatial transfer of carbon emissions: The paths for low-carbon transformation of Chinese cities. J. Environ. Manag. 2023, 344, 118528. [Google Scholar] [CrossRef]
- Mathew, V. Sustainable tourism: A case of destination competitiveness in South Asia. South Asian J. Tour. Herit. 2009, 2, 83–89. [Google Scholar]
- Koçak, E.; Ulucak, R.; Ulucak, Z.Ş. The impact of tourism developments on CO2 emissions: An advanced panel data estimation. Tour. Manag. Perspect. 2020, 33, 100611. [Google Scholar] [CrossRef]
- Chiesa, T.; Gautam, A. Towards a Low Carbon Travel & Tourism Sector; World Economic Forum: Geneva, Switzerland, 2009. [Google Scholar]
- Jiang, G.; Gao, W.; Xu, M.; Tong, M.; Liu, Z. Geographic Information Visualization and Sustainable Development of Low-Carbon Rural Slow Tourism under Artificial Intelligence. Sustainability 2023, 15, 3846. [Google Scholar] [CrossRef]
- Huang, Y.; Wang, S. The Epochal Importance and Innovative Path of Rural Tourism Development in China under the Background of “Double Carbon”. Gansu Soc. Sci. 2022, 3, 218–228. [Google Scholar] [CrossRef]
- Yang, J.; Yang, R.; Chen, M.H.; Su, C.H.; Zhi, Y.; Xi, J. Effects of rural revitalization on rural tourism. J. Hosp. Tour. Manag. 2021, 47, 35–45. [Google Scholar] [CrossRef]
- Yoon, H.; Min, K.; Kim, C. Harmony of Sustainability and Productivity: Korean Templestay as Sustainable Tourism. Sustainability 2021, 14, 44. [Google Scholar] [CrossRef]
- Kazmina, L.; Makarenko, V.; Provotorina, V.; Shevchenko, E. Rural tourism (agritourism) of the Rostov region: Condition, problems and development trends. E3S Web Conf. 2020, 175, 10001. [Google Scholar] [CrossRef]
- Yin, Y.; Li, X. Development logic and path choice of rural tourism in the context of rural revitalization strategy. J. Natl. Sch. Adm. 2018, 5, 182–186+193. [Google Scholar] [CrossRef]
- Wang, L.; Ding, C.; Peng, J.; Li, W. Comparison of factors affecting carbon offsetting willingness of forest park tour operators. Econ. Geogr. 2020, 40, 230–238. [Google Scholar] [CrossRef]
- Wang, L. Research on Decision-Making Behavior of Forest Tourism Stakeholders from the Perspective of Carbon Compensation. Ph.D. Thesis, Jiangxi Agricultural University, Nanchang, China, 2012. [Google Scholar]
- Gössling, S. Carbon neutral destinations: A conceptual analysis. J. Sustain. Tour. 2009, 17, 17–37. [Google Scholar] [CrossRef]
- Kitamura, Y.; Ichisugi, Y.; Karkour, S.; Itsubo, N. Carbon footprint evaluation based on tourist consumption toward sustainable tourism in Japan. Sustainability 2020, 12, 2219. [Google Scholar] [CrossRef]
- Dorta Antequera, P.; Díaz Pacheco, J.; López Díez, A.; Bethencourt Herrera, C. Tourism, transport and climate change: The carbon footprint of international air traffic on islands. Sustainability 2021, 13, 1795. [Google Scholar] [CrossRef]
- Ritchie, B.W.; Sie, L.; Gössling, S.; Dwyer, L. Effects of climate change policies on aviation carbon offsetting: A three-year panel study. J. Sustain. Tour. 2020, 28, 337–360. [Google Scholar] [CrossRef]
- Baumber, A.; Merson, J.; Lockhart Smith, C. Promoting low-carbon tourism through adaptive regional certification. Climate 2021, 9, 15. [Google Scholar] [CrossRef]
- Bhaktikul, K.; Aroonsrimorakot, S.; Laiphrakpam, M.; Paisantanakij, W. Toward a low-carbon tourism for sustainable development: A study based on a royal project for highland community development in Chiang Rai, Thailand. Environ. Dev. Sustain. 2021, 23, 10743–10762. [Google Scholar] [CrossRef]
- Wang, J.; Wang, S.; Ru, X.; Chen, J. Understanding the acceptance of carbon offset programs among hospitality consumers: An application of the extended parallel process model. J. Sustain. Tour. 2024, 32, 943–960. [Google Scholar] [CrossRef]
- DeMattio, D.; Halawi, L. How Education on Climate Change Affects Consumers’ Willingness to Participate in Carbon Offsetting Programs? Coll. Aviat. Rev. Int. 2022, 40, 1–18. [Google Scholar] [CrossRef]
- Raffaelli, R.; Franch, M.; Menapace, L.; Cerroni, S. Are tourists willing to pay for decarbonizing tourism? Two applications of indirect questioning in discrete choice experiments. J. Environ. Plan. Manag. 2022, 65, 1240–1260. [Google Scholar] [CrossRef]
- Wu, H.; Zhang, H.; Song, H. Are Chinese willing to pay for travel carbon offset products? J. Sustain. Tour. 2024, 1–22. [Google Scholar] [CrossRef]
- Håbesland, D.E.; Kilgore, M.A.; Becker, D.R.; Snyder, S.A.; Solberg, B.; Sjølie, H.K.; Lindstad, B.H. Norwegian family forest owners’ willingness to participate in carbon offset programs. For. Policy Econ. 2016, 70, 30–38. [Google Scholar] [CrossRef]
- Peng, Q.; Xu, W.; Xiao, Y. Can carbon offset policies be effectively implemented in all regions of China? An evolutionary game analysis of decision-making dynamics of local governments. Sustainability 2022, 14, 1591. [Google Scholar] [CrossRef]
- Sardianou, E.; Kostakis, I.; Mitoula, R.; Gkaragkani, V.; Lalioti, E.; Theodoropoulou, E. Understanding the entrepreneurs’ behavioural intentions towards sustainable tourism: A case study from Greece. Environ. Dev. Sustain. 2016, 18, 857–879. [Google Scholar] [CrossRef]
- Borden, R.J.; Schettino, A.P. Determinants of environmentally responsible behavior. J. Environ. Educ. 1979, 10, 35–39. [Google Scholar] [CrossRef]
- Chuah, S.H.W.; El-Manstrly, D.; Tseng, M.L.; Ramayah, T. Sustaining customer engagement behavior through corporate social responsibility: The roles of environmental concern and green trust. J. Clean. Prod. 2020, 262, 121348. [Google Scholar] [CrossRef]
- Ahmad, W.; Kim, W.G.; Anwer, Z.; Zhuang, W. Schwartz personal values, theory of planned behavior and environmental consciousness: How tourists’ visiting intentions towards eco-friendly destinations are shaped? J. Bus. Res. 2020, 110, 228–236. [Google Scholar] [CrossRef]
- Rezaei-Moghaddam, K.; Vatankhah, N.; Ajili, A. Adoption of pro-environmental behaviors among farmers: Application of Value–Belief–Norm theory. Chem. Biol. Technol. Agric. 2020, 7, 7. [Google Scholar] [CrossRef]
- Setiawan, B.; Afiff, A.Z.; Heruwasto, I. Personal norm and pro-environmental consumer behavior: An application of norm activation theory. ASEAN Mark. J. 2021, 13, 3. [Google Scholar] [CrossRef]
- Ajzen, I. The theory of planned behavior: Frequently asked questions. Hum. Behav. Emerg. Technol. 2020, 2, 314–324. [Google Scholar] [CrossRef]
- Stern, P.C.; Dietz, T.; Abel, T.; Guagnano, G.A.; Kalof, L. A value-belief-norm theory of support for social movements: The case of environmentalism. Hum. Ecol. Rev. 1999, 6, 81–97. [Google Scholar]
- Batool, N.; Wani, M.D.; Shah, S.A.; Dada, Z.A. Theory of planned behavior and value-belief norm theory as antecedents of pro-environmental behaviour: Evidence from the local community. J. Hum. Behav. Soc. Environ. 2023, 34, 693–709. [Google Scholar] [CrossRef]
- Wang, L.; Zhang, Q.; Wong, P.P.W. Reexamination of consumers’ willingness to stay at green hotels: Rethinking the role of social identity theory, value-belief-norm theory, and theory of planned behavior. J. Hosp. Mark. Manag. 2024, 33, 547–581. [Google Scholar] [CrossRef]
- Majeed, S.; Kim, W.G.; Kim, T. Perceived green psychological benefits and customer pro-environment behavior in the value-belief-norm theory: The moderating role of perceived green CSR. Int. J. Hosp. Manag. 2023, 113, 103502. [Google Scholar] [CrossRef]
- Schwartz, S.H. Normative influences on altruism. In Advances in Experimental Social Psychology; Academic Press: Cambridge, MA, USA, 1977; Volume 10, pp. 221–279. [Google Scholar]
- Schwartz, S.H.; Bilsky, W. Toward a universal psychological structure of human values. J. Personal. Soc. Psychol. 1987, 53, 550. [Google Scholar] [CrossRef]
- Stren, P.C. Toward a coherent theory of environmentally significant behaviour. J. Soc. Issues 2000, 56, 407–424. [Google Scholar] [CrossRef]
- Momenpour, Y.; Sadighi, H.; Choobchian, S.; Lebailly, P.; Dogot, T.; Viira, A.-H.; Azadi, H. Towards predicting the pro-environmental behaviour of wheat farmers by using the application of value-belief-norm theory. Environ. Dev. Sustain. 2024, 1–31. [Google Scholar] [CrossRef]
- Liobikienė, G.; Poškus, M.S. The importance of environmental knowledge for private and public sphere pro-environmental behavior: Modifying the value-belief-norm theory. Sustainability 2019, 11, 3324. [Google Scholar] [CrossRef]
- Hiratsuka, J.; Perlaviciute, G.; Steg, L. Testing VBN theory in Japan: Relationships between values, beliefs, norms, and acceptability and expected effects of a car pricing policy. Transp. Res. Part F Traffic Psychol. Behav. 2018, 53, 74–83. [Google Scholar] [CrossRef]
- Klöckner, C.A. A comprehensive model of the psychology of environmental behaviour—A meta-analysis. Glob. Environ. Change 2013, 23, 1028–1038. [Google Scholar] [CrossRef]
- Wang, Z.; Nie, L.; Jeronen, E.; Xu, L.; Chen, M. Understanding the environmentally sustainable behavior of chinese university students as tourists: An integrative framework. Int. J. Environ. Res. Public Health 2023, 20, 3317. [Google Scholar] [CrossRef] [PubMed]
- De Groot, J.I.M.; Steg, L. Relationships between value orientations, self-determined motivational types and pro-environmental behavioural intentions. J. Environ. Psychol. 2010, 30, 368–378. [Google Scholar] [CrossRef]
- De Groot, J.I.M.; Steg, L. Morality and prosocial behavior: The role of awareness, responsibility, and norms in the norm activation model. J. Soc. Psychol. 2009, 149, 425–449. [Google Scholar] [CrossRef] [PubMed]
- Schwartz, S.H.; Howard, J.A. Internalized values as motivators of altruism. In Development and Maintenance of Prosocial Behavior: International Perspectives on Positive Morality; Springer: Boston, MA, USA, 1984; pp. 229–255. [Google Scholar]
- Mahasuweerachai, P.; Suttikun, C. The power of personal norms and green message framing persuade consumers’ willingness to pay premium prices at eco-friendly restaurants. J. Int. Food Agribus. Mark. 2023, 1–25. [Google Scholar] [CrossRef]
- Fishbein, M.; Ajzen, I. Belief, Attitude, Intention, and Behavior: An Introduction to Theory and Research; Addison-Wesley: Reading, MA, USA, 1977. [Google Scholar]
- Ajzen, I. The Theory of Planned Behaviors. Organ. Behav. Hum. Decis. Process. 1991, 50, 179–211. [Google Scholar] [CrossRef]
- Yuriev, A.; Dahmen, M.; Paillé, P.; Boiral, O.; Guillaumie, L. Pro-environmental behaviors through the lens of the theory of planned behavior: A scoping review. Resour. Conserv. Recycl. 2020, 155, 104660. [Google Scholar] [CrossRef]
- Cop, S.; Alola, U.V.; Alola, A.A. Perceived behavioral control as a mediator of hotels’ green training, environmental commitment, and organizational citizenship behavior: A sustainable environmental practice. Bus. Strategy Environ. 2020, 29, 3495–3508. [Google Scholar] [CrossRef]
- Liu, J.; An, K.; Jang, S. A model of tourists’ civilized behaviors: Toward sustainable coastal tourism in China. J. Destin. Mark. Manag. 2020, 16, 100437. [Google Scholar] [CrossRef]
- Mancha, R.M.; Yoder, C.Y. Cultural antecedents of green behavioral intent: An environmental theory of planned behavior. J. Environ. Psychol. 2015, 43, 145–154. [Google Scholar] [CrossRef]
- Lin, Y.; Tian, M.; Zeng, H. A study on the willingness and behavior of rural tourism operators to participate in online marketing—Based on survey data from Rongshui and Yangshuo in Guangxi. China Agric. Resour. Zoning 2019, 40, 56–63. [Google Scholar]
- Fauzi, M.A.; Hanafiah, M.H.; Kunjuraman, V. Tourists’ intention to visit green hotels: Building on the theory of planned behaviour and the value-belief-norm theory. J. Tour. Futures 2022, 10, 255–276. [Google Scholar] [CrossRef]
- Hu, L.; Bentler, P.M. Fit indices in covariance structure modeling: Sensitivity to underparameterized model misspecification. Psychol. Methods 1998, 3, 424. [Google Scholar] [CrossRef]
- Nordlund, A.M.; Garvill, J. Value structures behind proenvironmental behavior. Environ. Behav. 2002, 34, 740–756. [Google Scholar] [CrossRef]
- García Mejías, M.V.; Arroyo-Arcos, L.; Segrado-Pavón, R.G.; De Marez, L.; Ponnet, K. Factors influencing the intention to adopt a pro-environmental behavior by tourist operators of a Mexican national marine park. Tur. Soc. 2021, 29, 221–238. [Google Scholar] [CrossRef]
- Cordes, H.; Baumeister, S.; Käyrä, M. Factors influencing the willingness to pay for aviation voluntary carbon offsets: A literature review. Eur. J. Tour. Res. 2024, 36, 3602. [Google Scholar] [CrossRef]
- Tao, Y.; Duan, M.; Deng, Z. Using an extended theory of planned behaviour to explain willingness towards voluntary carbon offsetting among Chinese consumers. Ecol. Econ. 2021, 185, 107068. [Google Scholar] [CrossRef]
- Mirahmadizadeh, A.; Delam, H.; Seif, M.; Bahrami, R. Designing, constructing, and analyzing Likert scale data. J. Educ. Community Health 2018, 5, 63–72. [Google Scholar] [CrossRef]
- Hair, J.F. Multivariate Data Analysis. Ph.D. Thesis, Kennesaw State University, Kennesaw, GA, USA, 2009. [Google Scholar]
- Anderson, J.C.; Gerbing, D.W. Structural equation modeling in practice: A review and recommended two-step approach. Psychol. Bull. 1988, 103, 411. [Google Scholar] [CrossRef]
- Cronbach, L.J. Coefficient alpha and the internal structure of tests. Psychometrika 1951, 16, 297–334. [Google Scholar] [CrossRef]
- Gefen, D.; Straub, D.; Boudreau, M.C. Structural equation modeling and regression: Guidelines for research practice. Commun. Assoc. Inf. Syst. 2000, 4, 7. [Google Scholar] [CrossRef]
- MacKinnon, D.P.; Warsi, G.; Dwyer, J.H. A simulation study of mediated effect measures. Multivar. Behav. Res. 1995, 30, 41–62. [Google Scholar] [CrossRef] [PubMed]
- Kline, T.J.B.; Dunn, B. Analysis of interaction terms in structural equation models: A non-technical demonstration using the deviation score approach. Can. J. Behav. Sci./Rev. Can. Sci. Comport. 2000, 32, 127. [Google Scholar] [CrossRef]
- Ge, L.; Zhao, H.; Liu, J.; He, T.; Zhang, X.; Liu, Y. Towards Green Production: How Big a Role Does Digital Economic Contribution Play in China? Pol. J. Environ. Stud. 2024, 33, 5677–5692. [Google Scholar] [CrossRef] [PubMed]



| Question | Option |
|---|---|
| Sex | 1. Male; 2. Female |
| Age | 1. Under 26 years old; 2. 26–35 years old (inclusive); 3. 36–45 years old (inclusive); 4. 46–60 years old (inclusive); 5. Above 60 years old. |
| Educational Level | 1. Primary and below; 2. Junior school 3. High school (including technical secondary school); 4. University (referring to junior college or above). |
| Annual income from tourism operations | 1. Less than RMB 50,000; 2. RMB 50,000–99,999; 3. RMB 100,000–200,000; 4. Over RMB 200,000. |
| Tourism Business Sector | 1. Catering; 2. Transportation; 3. Shopping; 4. Sightseeing; 5. Accommodation; 6. Entertainment. |
| Latent Variable | Item | Observed Variable |
|---|---|---|
| VP | VP1 | I think participating in carbon offsetting for tourism is good for the ecosystem |
| VP2 | I believe that participation in tourism carbon offsets can contribute to the environmental sustainability of tourist destinations | |
| VP3 | I believe that participation in tourism carbon offsets can eliminate some of the tourism carbon emissions | |
| AC | AC1 | Carbon dioxide emissions contribute to global warming |
| AC2 | Excessive carbon emissions from tourism can lead to climate anomalies and ecological damage | |
| AC3 | Climate anomalies and ecological degradation will affect my tourism operations | |
| AR | AR1 | My business activities generate a certain amount of carbon emissions, which I am responsible for partially offsetting |
| AR2 | Carbon emissions from business activities are a direct cause of climate variability | |
| AR3 | Participating in carbon offsetting for tourism is socially responsible and for a healthier planet | |
| PN | PN1 | Not participating in carbon offsetting for tourism makes me feel guilty |
| PN2 | Participation in carbon offsetting for tourism is a personal responsibility | |
| PN3 | My values inspire me to participate in carbon offsetting for tourism | |
| BA | BA1 | I am concerned about ecological issues in tourist destinations and am willing to contribute carbon offsets where I can |
| BA2 | I am satisfied with the favorable environmental impact of participating in carbon offsetting for tourism | |
| BA3 | I am very confident about the future of carbon offsetting in tourism | |
| SN | SN1 | My family and friends support carbon offsetting for travel |
| SN2 | I have found that other local tour operators operate to save energy and reduce emissions | |
| SN3 | Relevant departments will publicize and guide low-carbon business practices | |
| PBC | PBC1 | Tourism carbon offsets are small |
| PBC2 | Travel carbon offsetting does not take much of my time | |
| PBC3 | It is convenient to be able to participate in carbon offsetting for tourism | |
| WTP | WTP1 | I would like to keep an eye on carbon offsetting for tourism |
| WTP2 | I would like to participate in carbon offsetting for tourism | |
| WTP3 | I would like to encourage those in my vicinity to participate in carbon offsetting for tourism |
| Variable | Description | Frequency | Proportion |
|---|---|---|---|
| Sex | Male | 380 | 50.9% |
| Female | 366 | 49.1% | |
| Age | Under 26 years old | 25 | 3.4% |
| 26–35 years old (inclusive) | 145 | 19.4% | |
| 36–45 years old (inclusive) | 304 | 40.8% | |
| 46–60 years old (inclusive) | 246 | 33.0% | |
| Above 60 years old | 26 | 3.5% | |
| Educational level | Primary and below | 128 | 17.2% |
| junior school | 251 | 33.6% | |
| High school (including technical secondary school) | 249 | 33.4% | |
| University (referring to junior college or above) | 118 | 15.8% | |
| Annual income from tourism operations | Less than RMB 50,000 | 171 | 22.9% |
| RMB 50,000–99,999 | 208 | 27.9% | |
| RMB 100,000–200,000 | 249 | 33.4% | |
| Over RMB 200,000 | 118 | 15.8% | |
| Tourism Business Sector | Catering | 367 | 49.2% |
| Transportation | 19 | 2.5% | |
| Shopping | 175 | 23.5% | |
| Sightseeing | 17 | 2.3% | |
| Accommodation | 90 | 12.1% | |
| Entertainment | 78 | 10.5% |
| Comparison | Types | Sample Size | Mean | Mean Difference | t-Statistics | p-Values |
|---|---|---|---|---|---|---|
| Suburban vs. outer suburb | Suburban | 47 | 3.6551 | −0.3362 | −1.963 | 0.054 * |
| outer suburb | 16 | 3.9913 | −2.193 | |||
| Suburban vs. remote | Suburban | 47 | 3.6551 | −0.0817 | −0.676 | 0.484 |
| remote | 37 | 3.7368 | −0.703 | |||
| outer suburb vs. remote | outer suburb | 16 | 3.9913 | 0.2545 | 1.854 | 0.070 * |
| remote | 37 | 3.7368 | 1.773 |
| Latent Variables | Items | Mean | Standard Deviation | Standardized Factor Loading | Composite Reliability | Average Variance Extracted | Cronbach’s α |
|---|---|---|---|---|---|---|---|
| VP | VP1 | 3.98 | 0.802 | 0.844 | 0.833 | 0.627 | 0.830 |
| VP2 | 4.00 | 0.766 | 0.825 | ||||
| VP3 | 3.87 | 0.798 | 0.698 | ||||
| AC | AC1 | 4.03 | 0.821 | 0.866 | 0.882 | 0.715 | 0.878 |
| AC2 | 4.03 | 0.779 | 0.928 | ||||
| AC3 | 4.08 | 0.773 | 0.730 | ||||
| AR | AR1 | 3.65 | 0.924 | 0.639 | 0.717 | 0.463 | 0.708 |
| AR2 | 3.64 | 0.866 | 0.802 | ||||
| AR3 | 4.07 | 0.747 | 0.581 | ||||
| PN | PN1 | 3.68 | 0.792 | 0.830 | 0.779 | 0.545 | 0.774 |
| PN2 | 3.80 | 0.734 | 0.755 | ||||
| PN3 | 3.92 | 0.719 | 0.612 | ||||
| BA | BA1 | 3.76 | 0.814 | 0.724 | 0.822 | 0.608 | 0.819 |
| BA2 | 3.80 | 0.798 | 0.863 | ||||
| BA3 | 3.80 | 0.801 | 0.744 | ||||
| SN | SN1 | 3.63 | 0.827 | 0.835 | 0.837 | 0.636 | 0.831 |
| SN2 | 3.58 | 0.841 | 0.890 | ||||
| SN3 | 3.79 | 0.732 | 0.647 | ||||
| PBC | PBC1 | 3.54 | 0.830 | 0.697 | 0.837 | 0.635 | 0.832 |
| PBC2 | 3.51 | 0.845 | 0.913 | ||||
| PBC3 | 3.50 | 0.877 | 0.765 | ||||
| WTP | WTP1 | 3.92 | 0.802 | 0.837 | 0.895 | 0.739 | 0.893 |
| WTP2 | 3.89 | 0.790 | 0.896 | ||||
| WTP3 | 3.83 | 0.856 | 0.845 |
| KMO Value | Bartlett’s Spherical Test | ||
|---|---|---|---|
| Approx. Chi-Squared | Df | p-Value | |
| 0.934 | 10,806.978 | 276 | <0.0001 |
| Items | Benchmark Value | Before Bollen–Stine Bootstrap Correction | After Bollen–Stine Bootstrap Correction |
|---|---|---|---|
| χ2 | The smaller the better | 1652.833 | 309.112 |
| Df | The bigger the better | 242 | 242 |
| Normed Chi-square (χ2/df) | 1 < χ2/df < 3 | 6.830 | 1.277 |
| GFI | >0.9 | 0.846 | 0.972 |
| AGFI | >0.9 | 0.809 | 0.963 |
| RMSEA | <0.08 | 0.088 | 0.019 |
| TLI | >0.9 | 0.849 | 0.993 |
| CFI | >0.9 | 0.868 | 0.994 |
Disclaimer/Publisher’s Note: The statements, opinions and data contained in all publications are solely those of the individual author(s) and contributor(s) and not of MDPI and/or the editor(s). MDPI and/or the editor(s) disclaim responsibility for any injury to people or property resulting from any ideas, methods, instructions or products referred to in the content. |
© 2024 by the authors. Licensee MDPI, Basel, Switzerland. This article is an open access article distributed under the terms and conditions of the Creative Commons Attribution (CC BY) license (https://creativecommons.org/licenses/by/4.0/).
Share and Cite
Song, W.; Wang, L.; He, Y.; Ye, Y.; Jiang, Y. Study on the Strength of Rural Tourism Operators’ Willingness to Carbon Offset and Its Influencing Mechanisms. Sustainability 2024, 16, 6253. https://doi.org/10.3390/su16146253
Song W, Wang L, He Y, Ye Y, Jiang Y. Study on the Strength of Rural Tourism Operators’ Willingness to Carbon Offset and Its Influencing Mechanisms. Sustainability. 2024; 16(14):6253. https://doi.org/10.3390/su16146253
Chicago/Turabian StyleSong, Wei, Liguo Wang, Yan He, Yanting Ye, and Yuting Jiang. 2024. "Study on the Strength of Rural Tourism Operators’ Willingness to Carbon Offset and Its Influencing Mechanisms" Sustainability 16, no. 14: 6253. https://doi.org/10.3390/su16146253
APA StyleSong, W., Wang, L., He, Y., Ye, Y., & Jiang, Y. (2024). Study on the Strength of Rural Tourism Operators’ Willingness to Carbon Offset and Its Influencing Mechanisms. Sustainability, 16(14), 6253. https://doi.org/10.3390/su16146253

