Remote Sensing Technologies for Mapping Ecosystem Services: An Analytical Approach for Urban Green Infrastructure
Abstract
1. Introduction
2. Materials and Methods
2.1. Preliminaries and Assumption
2.2. Steps in Method
- Identification of research objectives for search string construction.
- Identification of relevant studies to define inclusion/exclusion criteria.
- Data monitoring and sorting of information according to key questions and assumptions.
- Collection, synthesis, and reporting of results according to the research objectives.
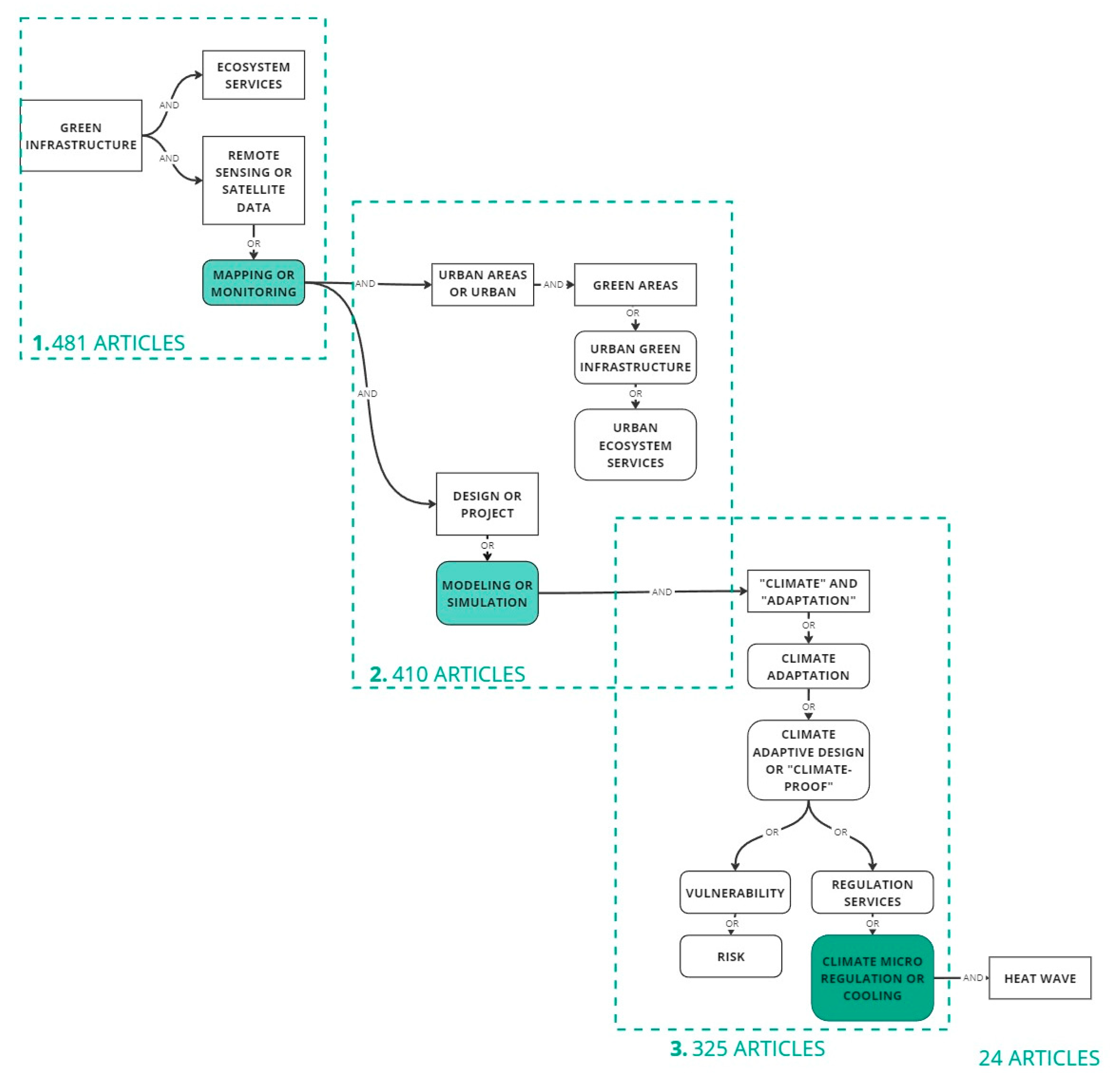
2.3. Step 1: Identification of Research Objectives for Search String Construction
- The first phase covered the general concept and application of remote sensing methodologies for GI planning, reflecting large-scale projects at metropolitan or regional levels. In terms of approach, this phase considered various hazards, including heat waves, but is not limited to them.
- In the second phase, the keywords of search strings were more closely aligned with the concept of remote sensing for GI design at the urban scale. This phase emphasized the key role of interoperable analytical tools for ecosystem service modeling and scenario-based simulations.
- In the final phase, we applied an additional filter to focus our results specifically on heat wave studies. This targeted approach aimed to refine the scope of the investigation and analyze and compare remote sensing methodologies for climate adaptation of GI in urban areas.
- (1)
- Examine the breadth, scope, and nature of research activities in the application of remote sensing technologies for GI planning.
- (2)
- Provide a clear overview of data-driven methodologies and ecosystem-based approaches that employ urban-scale satellite data for UGI design.
- (3)
- Describe a research framework for the climate-adaptive design of UGI aimed at mitigating heat waves through a data-driven process using remote sensing technologies.

2.4. Step 2: Identification of Relevant Studies and Inclusion/Exclusion Criteria
2.5. Step 3: Data Monitoring and Sorting of Information According to Key Questions and Assumptions
2.6. Step 4: Collection, Synthesis, and Reporting of Results
3. Results
3.1. Overview of Research Activities
3.2. Applications and Methodologies
3.2.1. Regional Scale Applications
3.2.2. Urban Scale Applications
3.2.3. Application for Heat Wave Adaptation at the District Level
4. Discussion
- A temporal analysis of the evolution in the field of research in relation to major guiding documents and technological advancements.
- Methodological overview at the regional scale.
- Methodological overview at the urban scale.
- Methodological overview of heat wave applications.
- Focus on emerging indicators of heat waves.
4.1. Temporal Analysis
4.2. Methodological Overview of Regional-Scale Applications
4.3. Methodological Overview of Urban-Scale Applications
4.4. Methodological Overview for Heat Wave Adaptation
4.5. Emergent Indicator Categories
5. Conclusions
Author Contributions
Funding
Institutional Review Board Statement
Informed Consent Statement
Conflicts of Interest
Appendix A



Appendix B

Appendix C

Appendix D


References
- European Commission. Communication from the Commission to the European Parliament, the Council, the European Economic and Social Committee and the Committee of the Regions, Green Infrastructure (GI)—Enhancing Europe’s Natural Capital; COM/2013/0249 Final; European Commission: Brussels, Belgium, 2013. [Google Scholar]
- Benedict, M.; McMahon, E.T. Green infrastructure: Smart conservation for the 21st century. Renew. Resour. J. 2002, 20, 12–17. [Google Scholar]
- Sandström, S. Green infrastructure planning in urban Sweden. Plan. Pract. Res. 2002, 17, 373–385. [Google Scholar] [CrossRef]
- Cook, E.A. Landscape structure indices for assessing urban ecological networks. Landsc. Urban Plan. 2002, 58, 269–280. [Google Scholar] [CrossRef]
- Millennium Ecosystem Assessment. Ecosystems and Human Well-Being: Wetlands and Water Synthesis; Millennium Ecosystem Assessment: Washington, DC, USA, 2005. [Google Scholar]
- Gill, S.E.; Handley, J.F.; Ennos, A.R.; Pauleit, S. Adapting cities for climate change: The role of the green infrastructure. Built Environ. 2007, 33, 115–133. [Google Scholar] [CrossRef]
- Rigillo, M. Infrastrutture verdi e servizi eco-sistemici in area urbana: Prospettive di ricerca per la progettazione ambientale. Techne 2016, 11, 59–65. [Google Scholar]
- D’Ambrosio, V.; Di Martino, F.; Rigillo, M. Digital geocomputational technologies for the metaproject of urban green infrastructures. AGATHÓN Int. J. Archit. Art Des. 2022, 11, 162–171. [Google Scholar]
- Potschin, M.B.; Haines-Young, R.H. Ecosystem services: Exploring a geographical perspective. Prog. Phys. Geogr. 2011, 35, 575–594. [Google Scholar] [CrossRef]
- Ochoa, V.; Urbina-Cardona, N. Tools for spatially modeling ecosystem services: Publication trends, conceptual reflections and future challenges. Ecosyst. Serv. 2017, 26, 155–169. [Google Scholar] [CrossRef]
- Di Cesare, E.A.; Floris, R.; Cocco, C.; Campagna, M. Linking knowledge to action with geodesign. In Smart Planning: Sustainability and Mobility in the Age of Change; Springer: Cham, Switzerland, 2018; pp. 179–198. [Google Scholar]
- Leone, M. Adattamento climatico e gestione del rischio. In Adattarsi al Clima che Cambia, Innovare la Conoscenza per il Progetto Ambientale; Losasso, M., Lucarelli, M.T., Rigillo, M., Valente, R., Eds.; Maggioli Editore: Rimini, Italy, 2020. [Google Scholar]
- Furberg, D.; Ban, Y.; Mörtberg, U. Monitoring urban green infrastructure changes and impact on habitat connectivity using high-resolution satellite data. Remote Sens. 2020, 12, 3072. [Google Scholar] [CrossRef]
- Chauvenet, A.L.; Reise, J.; Kümpel, N.F.; Pettorelli, N. Satellite-Based Remote Sensing for Measuring the Earth’s Natural Capital and Ecosystem Services. 2015. Available online: https://www.researchgate.net/publication/313143864_Satellite-based_remote_sensing_for_measuring_the_earth's_natural_capital_and_ecosystem_services (accessed on 15 January 2024).
- Venhari, A.A.; Tenpierik, M.; Mahdizadeh Hakak, A. Heat mitigation by greening the cities, a review study. Environ. Earth Ecol. 2017, 1, 5–32. [Google Scholar] [CrossRef]
- Firehock, K.E.; Walker, R.A. Green Infrastructure: Map and Plan the Natural World with GIS; Esri Press: Redlands, CA, USA, 2019. [Google Scholar]
- Core Writing Team; Lee, H.; Romero, J. (Eds.) Climate Change 2023: Synthesis Report, Summary for Policymakers. Contribution of Working Groups I, II and III to the Sixth Assessment Report of the Intergovernmental Panel on Climate Change; IPCC: Geneva, Switzerland, 2023. [Google Scholar]
- European Commission EEA. Climate-ADAPT Strategy 2022–2024: Sharing Knowledge for a Climate-Resilient Europe; European Commission EEA: Brussels, Belgium, 2022. [Google Scholar]
- Forman, R.T. Land Mosaics: The Ecology of Landscapes and Regions; Cambridge University Press: Cambridge, UK, 1995. [Google Scholar]
- Kerr, J.T.; Ostrovsky, M. From space to species: Ecological applications for remote sensing. Trends Ecol. Evol. 2003, 18, 299–305. [Google Scholar] [CrossRef]
- Qian, Y.; Zhou, W.; Yu, W.; Pickett, S.T. Quantifying spatiotemporal pattern of urban greenspace: New insights from high-resolution data. Landsc. Ecol. 2015, 30, 1165–1173. [Google Scholar] [CrossRef]
- Colding, J. The role of ecosystem services in contemporary urban planning. In Urban Ecology: Patterns, Processes, and Applications; Niemelä, J., Breuste, J.H., Guntenspergen, G., McIntyre, N.E., Elmqvist, T., James, P., Eds.; OUP: Oxford, UK, 2011; pp. 228–237. [Google Scholar]
- Alberti, M. Measuring urban sustainability. Environ. Impact Assess. Rev. 1996, 16, 381–424. [Google Scholar] [CrossRef]
- European Commission. Forging a Climate-Resilient Europe—The New EU Strategy on Adaptation to Climate Change; COM/2021/82 Final; European Commission: Brussels, Belgium, 2021. [Google Scholar]
- European Environmental Agency. Spatial Analysis of Green Infrastructure in Europe; EEA Technical Report No 2; European Environmental Agency: Copenhagen, Denmark, 2014. [Google Scholar]
- Salata, S.; Garnero, G.; Barbieri, C.A.; Giaimo, C. The integration of ecosystem services in planning: An evaluation of the nutrient retention model using InVEST software. Land 2017, 6, 48. [Google Scholar] [CrossRef]
- Hansen, R.; Pauleit, S. From multifunctionality to multiple ecosystem services? A conceptual framework for multifunctionality in green infrastructure planning for urban areas. Ambio 2014, 43, 516–529. [Google Scholar] [CrossRef] [PubMed]
- Liquete, C.; Kleeschulte, S.; Dige, G.; Maes, J.; Grizzetti, B.; Olah, B.; Zulian, G. Mapping green infrastructure based on ecosystem services and ecological networks: A Pan-European case study. Environ. Sci. Policy 2015, 54, 268–280. [Google Scholar] [CrossRef]
- Connop, S.; Vandergert, P.; Eisenberg, B.; Collier, M.J.; Nash, C.; Clough, J.; Newport, D. Renaturing cities using a regionally-focused biodiversity-led multifunctional benefits approach to urban green infrastructure. Environ. Sci. Policy 2016, 62, 99–111. [Google Scholar] [CrossRef]
- Dennis, M.; Barlow, D.; Cavan, G.; Cook, P.A.; Gilchrist, A.; Handley, J.; James, P.; Thompson, J.; Tzoulas, K.; Wheater, C.P.; et al. Mapping urban green infrastructure: A novel landscape-based approach to incorporating land use and land cover in the mapping of human-dominated systems. Land 2018, 7, 17. [Google Scholar] [CrossRef]
- Ruckelshaus, M.H.; Guannel, G.; Arkema, K.; Verutes, G.; Griffin, R.; Guerry, A.; Silver, J.; Faries, J.; Brenner, J.; Rosenthal, A. Evaluating the benefits of green infrastructure for coastal areas: Location, location, location. Coast. Manag. 2016, 44, 504–516. [Google Scholar] [CrossRef]
- Raymond, C.M.; Frantzeskaki, N.; Kabisch, N.; Berry, P.; Breil, M.; Nita, M.R.; Geneletti, D.; Calfapietra, C. A framework for assessing and implementing the co-benefits of nature-based solutions in urban areas. Environ. Sci. Policy 2017, 77, 15–24. [Google Scholar] [CrossRef]
- Baró, F. Contribution of ecosystem services to air quality and climate change mitigation policies: The case of urban forests in Barcelona, Spain. Ambio 2014, 43, 466–479. [Google Scholar] [CrossRef] [PubMed]
- Jayasooriya, V.M.; Ng, A.W.; Muthukumaran, S.; Perera, B.J. Green infrastructure practices for improvement of urban air quality. Urban For. Urban Green. 2017, 21, 34–47. [Google Scholar] [CrossRef]
- Artmann, M.; Kohler, M.; Meinel, G.; Gan, J.; Ioja, I.C. How smart growth and green infrastructure can mutually support each other—A conceptual framework for compact and green cities. Ecol. Indic. 2019, 96, 10–22. [Google Scholar] [CrossRef]
- Cortinovis, C.; Zulian, G.; Geneletti, D. Assessing nature-based recreation to support urban green infrastructure planning in Trento (Italy). Land 2018, 7, 112. [Google Scholar] [CrossRef]
- Norton, B.A.; Coutts, A.M.; Livesley, S.J.; Harris, R.J.; Hunter, A.M.; Williams, N.S. Planning for cooler cities: A framework to prioritize green infrastructure to mitigate high temperatures in urban landscapes. Landsc. Urban Plan. 2015, 134, 127–138. [Google Scholar] [CrossRef]
- Meerow, S.; Newell, J.P. Spatial planning for multifunctional green infrastructure: Growing resilience in Detroit. Landsc. Urban Plan. 2017, 159, 62–75. [Google Scholar] [CrossRef]
- Zölch, T.; Maderspacher, J.; Wamsler, C.; Pauleit, S. Using green infrastructure for urban climate-proofing: An evaluation of heat mitigation measures at the micro-scale. Urban For. Urban Green. 2016, 20, 305–316. [Google Scholar] [CrossRef]
- Langemeyer, J.; Wedgwood, D.; McPhearson, T.; Baró, F.; Madsen, A.L.; Barton, D.N. Creating urban green infrastructure where it is needed–A spatial ecosystem service-based decision analysis of green roofs in Barcelona. Sci. Total Environ. 2020, 707, 135487. [Google Scholar] [CrossRef] [PubMed]
- Venter, Z.S.; Hjertager Krog, N.; Barton, D.N. Linking green infrastructure to urban heat and human health risk mitigation in Oslo, Norway. Sci. Total Environ. 2020, 709, 136193. [Google Scholar] [CrossRef]
- Marando, F.; Heris, M.P.; Zulian, G.; Udías, A.; Mentaschi, L.; Chrysoulakis, N.; Parastatidis, D.; Maes, J. Urban heat island mitigation by green infrastructure in European Functional Urban Areas. Sustain. Cities Soc. 2022, 77, 103564. [Google Scholar] [CrossRef]
- Farrugia, S.; Hudson, M.D.; McCulloch, L. An evaluation of flood control and urban cooling ecosystem services delivered by urban green infrastructure. Int. J. Biodivers. Sci. Ecosyst. Serv. Manag. 2013, 9, 136–145. [Google Scholar] [CrossRef]
- Grilo, F.; Pinho, P.; Aleixo, C.; Catita, C.; Silva, P.; Lopes, N.; Freitas, C.; Santos-Reis, M.; McPhearson, T.; Branquinho, C. Using green to cool the grey: Modelling the cooling effect of green spaces with a high spatial resolution. Sci. Total Environ. 2020, 724, 138182. [Google Scholar] [CrossRef] [PubMed]
- Bartesaghi-Koc, C.; Osmond, P.; Peters, A. Mapping and classifying green infrastructure typologies for climate-related studies based on remote sensing data. Urban For. Urban Green. 2019, 37, 154–167. [Google Scholar] [CrossRef]
- Lin, B.B.; Meyers, J.; Beaty, R.M.; Barnett, G.B. Urban green infrastructure impacts on climate regulation services in Sydney, Australia. Sustainability 2016, 8, 788. [Google Scholar] [CrossRef]
- Santamouris, M.; Osmond, P. Increasing green infrastructure in cities: Impact on ambient temperature, air quality and heat-related mortality and morbidity. Buildings 2020, 10, 233. [Google Scholar] [CrossRef]
- Rost, A.T.; Liste, V.; Seidel, C.; Matscheroth, L.; Otto, M.; Meier, F.; Fenner, D. How cool are allotment gardens? A case study of nocturnal air temperature differences in Berlin, Germany. Atmosphere 2020, 11, 500. [Google Scholar] [CrossRef]
- Ring, Z.; Damyanovic, D.; Reinwald, F. Green and open space factor Vienna: A steering and evaluation tool for urban green infrastructure. Urban For. Urban Green. 2021, 62, 127131. [Google Scholar] [CrossRef]
- Wong, C.P.; Jiang, B.; Kinzig, A.P.; Ouyang, Z. Quantifying multiple ecosystem services for adaptive management of green infrastructure. Ecosphere 2018, 9, e02495. [Google Scholar] [CrossRef]
- Reinwald, F.; Brandenburg, C.; Gabor, A.; Hinterkörner, P.; Kainz, A.; Kraus, F.; Ring, Z.; Scharf, B.; Tötzer, T.; Damyanovic, D. Multi-Level Toolset for Steering Urban Green Infrastructure to Support the Development of Climate-Proofed Cities. Sustainability 2021, 13, 12111. [Google Scholar] [CrossRef]
- UNFCCC Secretariat. Compendium on Methods and Tools to Evaluate Impacts of, and Vulnerability and Adaptation to, Climate Change: Final Draft Report; UNFCCC Secretariat: Bonn, Germany, 2008. [Google Scholar]
- European Commission. Mapping and Assessment of Ecosystems and their Services (MAES): An Analytical Framework for Ecosystem Assessments under Action 5 of the EU Biodiversity Strategy to 2020; European Commission: Brussels, Belgium, 2013. [Google Scholar]
- European Commission. The European Green Deal; European Commission: Brussels, Belgium, 2019. [Google Scholar]
- European Commission. EU Biodiversity Strategy for 2030: Bringing Nature back into Our Lives; European Commission: Brussels, Belgium, 2020. [Google Scholar]










| Criteria | Description |
|---|---|
| Disciplinary criteria | Excluded specific thematic areas to focus this study more effectively. |
| Temporal criteria | Focused on studies from 2005 onwards to align with the consolidation of the ecosystem service concept. |
| Conceptual criteria | Utilized progressively refined keywords and search strings to identify studies relevant to the research objectives. |
| Relational criteria | Ensured accurate selection based on preliminary analysis hierarchies. |
Disclaimer/Publisher’s Note: The statements, opinions and data contained in all publications are solely those of the individual author(s) and contributor(s) and not of MDPI and/or the editor(s). MDPI and/or the editor(s) disclaim responsibility for any injury to people or property resulting from any ideas, methods, instructions or products referred to in the content. |
© 2024 by the authors. Licensee MDPI, Basel, Switzerland. This article is an open access article distributed under the terms and conditions of the Creative Commons Attribution (CC BY) license (https://creativecommons.org/licenses/by/4.0/).
Share and Cite
Di Palma, M.; Rigillo, M.; Leone, M.F. Remote Sensing Technologies for Mapping Ecosystem Services: An Analytical Approach for Urban Green Infrastructure. Sustainability 2024, 16, 6220. https://doi.org/10.3390/su16146220
Di Palma M, Rigillo M, Leone MF. Remote Sensing Technologies for Mapping Ecosystem Services: An Analytical Approach for Urban Green Infrastructure. Sustainability. 2024; 16(14):6220. https://doi.org/10.3390/su16146220
Chicago/Turabian StyleDi Palma, Martina, Marina Rigillo, and Mattia Federico Leone. 2024. "Remote Sensing Technologies for Mapping Ecosystem Services: An Analytical Approach for Urban Green Infrastructure" Sustainability 16, no. 14: 6220. https://doi.org/10.3390/su16146220
APA StyleDi Palma, M., Rigillo, M., & Leone, M. F. (2024). Remote Sensing Technologies for Mapping Ecosystem Services: An Analytical Approach for Urban Green Infrastructure. Sustainability, 16(14), 6220. https://doi.org/10.3390/su16146220

