Enhanced Environmental Sustainability for the Acoustic Absorption Properties of Cabuya Fiber in Building Construction Using Machine Learning Predictive Model
Abstract
1. Introduction
Literature Review
2. Materials and Methods
2.1. Specimens Preparation Methodology
2.2. Determining the Sound Absorption Coefficient (SAC)
2.3. Modeling the SAC Using Gaussian Process Regression (GPR)
- x = input vector;
- x′ = input vector;
- ‖ ‖ = Euclidean norm;
- σ = length scale.
- Length scale (σ): this hyperparameter controls the smoothness of the function learned by the Gaussian process [89]. A smaller-length scale leads to a wavier function that can capture fine-grained variations in the data, while a larger-length scale results in a smoother function that better generalizes to unseen data. Adjusting this parameter is essential in adapting the model to the specific characteristics of the data and preventing overfitting or underfitting.
- Noise variance (σ2): This hyperparameter represents the variance of noise in the data [90]. It considers the uncertainty and measurement errors present in the observed target values. Adjusting the noise variance parameter is critical to balancing the model’s fit to the training data and its ability to generalize to new data points. Setting an appropriate noise level is essential for accurate predictions and robustness of the Gaussian process regression model.
2.4. Computational Assumptions, Applicability, and Limitations of the SAC Predictive Model
3. Results and Discussion
3.1. Experimental Measurement Results
3.2. Comparison with Other Natural Fibers
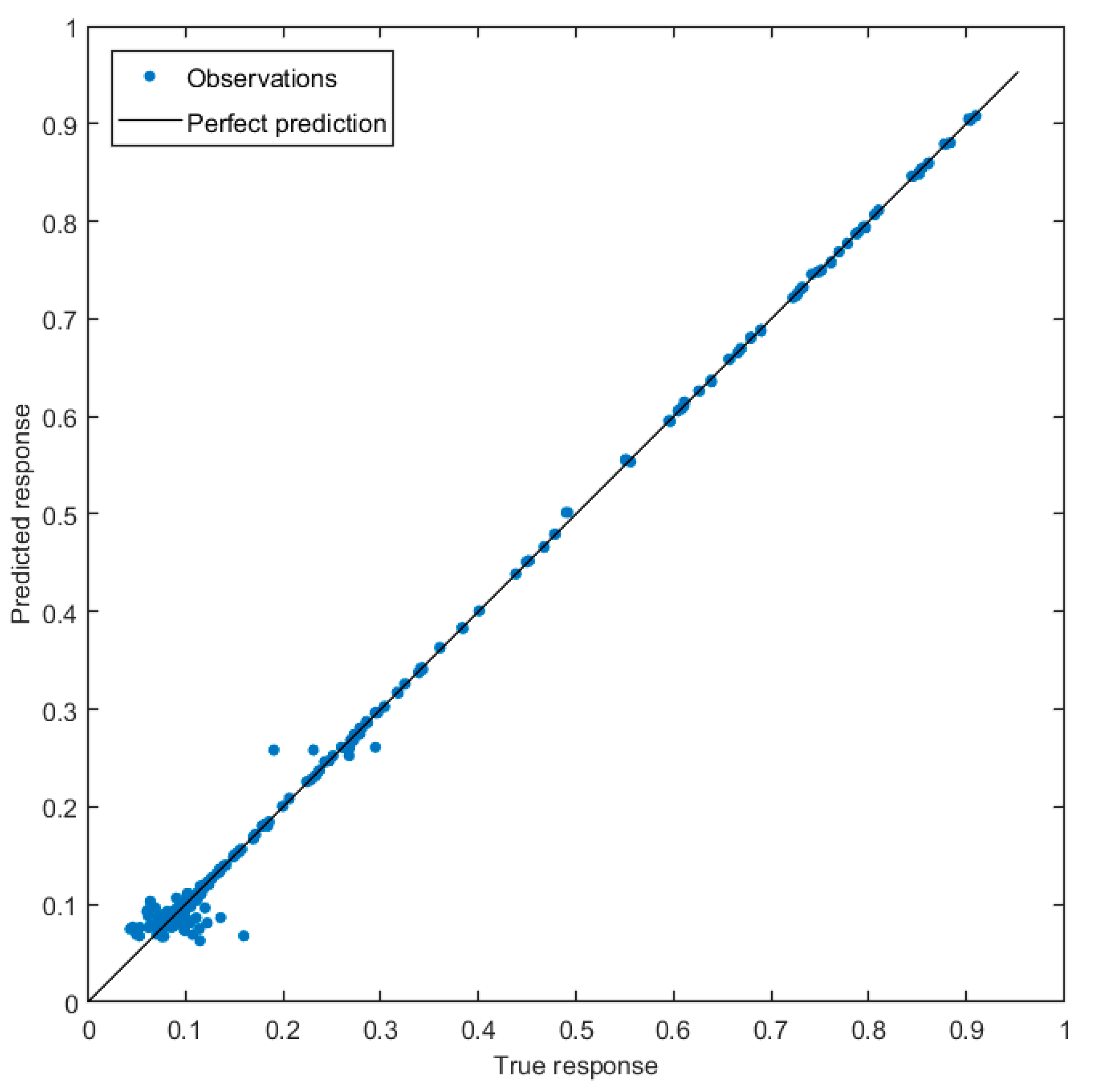
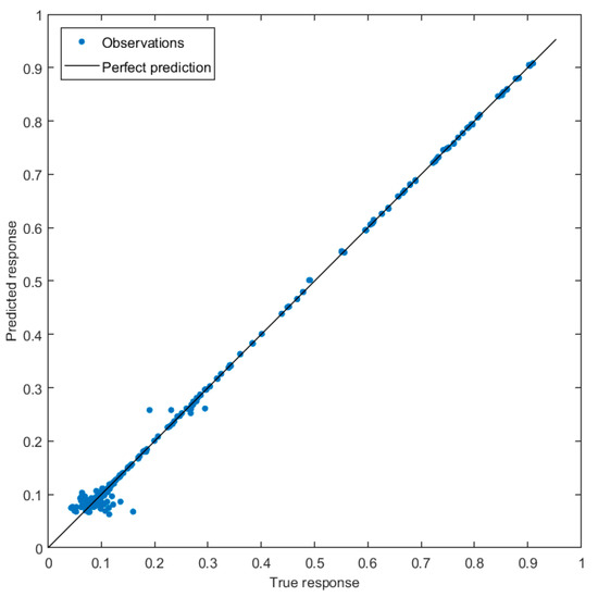
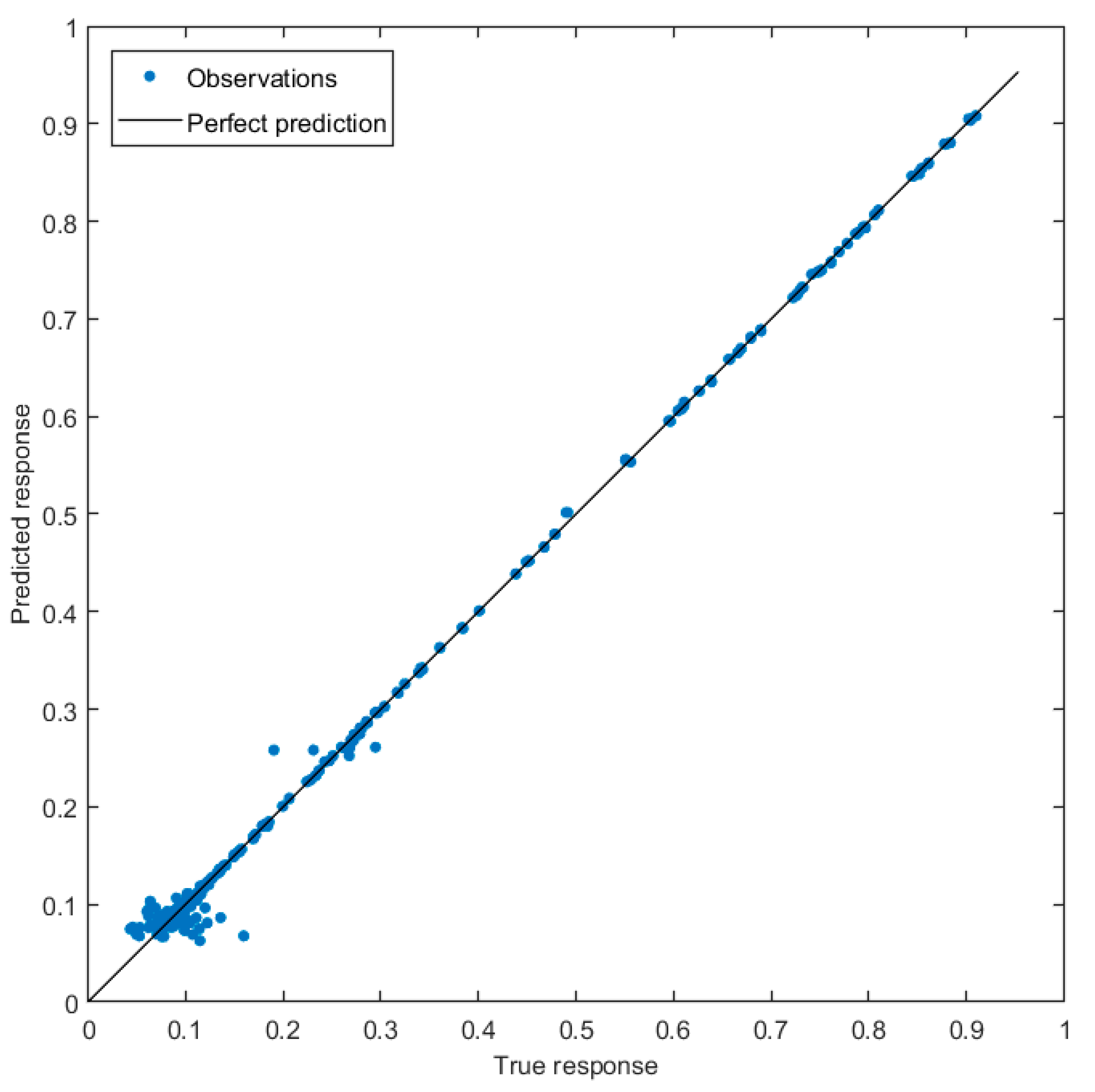
3.3. Development of Predictive Models
- RMSE (root mean square error): This metric quantifies the average deviation between the values predicted by the model and those observed in the test data [100]. It measures the square root of the mean of the squares of the differences between forecasts and actual values, providing an estimate of the dispersion of the data around the regression line. A lower RMSE value indicates a better fit of the model to the test data.
- MAE (mean absolute error): This metric calculates the mean absolute deviation between the predicted and observed values [101]. It provides a measure of the average of the absolute discrepancies between model predictions and actual data. MAE is less sensitive to large errors than MSE, providing a more robust estimate of model performance.
- MSE (mean squared error): This metric measures the mean of the squares of the differences between the predicted and observed values [102]. MSE strongly penalizes large errors, producing an estimate of the dispersion of the data around the regression line. However, because MSE is measured in square units of the original measurement units, it can be more difficult to interpret than RMSE and MAE.
- The joint use of these metrics provides a complete evaluation of the model’s performance, allowing you to identify any areas for improvement and optimize its predictive capacity on test data.
3.4. Integration of the Research Process in the Construction Sector
3.5. Limitations of the Study and Future Lines of Research
4. Conclusions
Author Contributions
Funding
Institutional Review Board Statement
Informed Consent Statement
Data Availability Statement
Conflicts of Interest
References
- Environmental Protection Department. Monitoring of Solid Waste in Hong Kong—Waste Statistics for 2021; Environmental Protection Department: Hong Kong, China, 2022.
- Li, Y.; Zhang, X. Comparison and Analysis of International Construction Waste Management Policies. In Construction Research Congress ASCE 2012; American Society of Civil Engineers: Reston, VA, USA, 2012; pp. 1672–1681. [Google Scholar]
- Kartam, N.; Al-Mutairi, N.; Al-Ghusain, I.; Al-Humoud, J. Environmental Management of Construction and Demolition Waste in Kuwait. Waste Manag. 2004, 24, 1049–1059. [Google Scholar] [CrossRef]
- Huang, B.; Wang, X.; Kua, H.; Geng, Y.; Bleischwitz, R.; Ren, J. Construction and Demolition Waste Management in China through the 3R Principle. Resour. Conserv. Recycl. 2018, 129, 36–44. [Google Scholar] [CrossRef]
- The European Parliament and the Council of the European Union-Official Journal of the European Union. Directive 2008/98/EC of 19 November 2008 on Waste and Repealing Certain Directives; Publication Office of the European Union: Luxembourg, 2008; pp. 3–30. [Google Scholar]
- Hao, J.L.; Hills, M.J.; Tam, V.W.Y. The Effectiveness of Hong Kong’s Construction Waste Disposal Charging Scheme. Waste Manag. Res. 2008, 26, 553–558. [Google Scholar] [CrossRef] [PubMed]
- Ahmed, N.; Abdel-Hamid, M.; Abd El-Razik, M.M.; El-Dash, K.M. Impact of sustainable design in the construction sector on climate change. Ain Shams Eng. J. 2021, 12, 1375–1383. [Google Scholar] [CrossRef]
- Regions Commission to the European Parliament and the Council—The European Economic and Social Committee and the Committee of the. A New Circular Economy Action Plan for a Cleaner and More Competitive Europe. 2020. Available online: https://circulareconomy.europa.eu/platform/en/news-and-events/all-news/eus-new-circular-economy-action-plan-out (accessed on 1 May 2024).
- Islam, R.; Hassan, T.; Yuniarto, A.; Uddin, A.S.M.S.; Salmiati, S. An Empirical Study of Construction and Demolition Waste Generation and Implication of Recycling. Waste Manag. 2019, 95, 10–21. [Google Scholar] [CrossRef] [PubMed]
- Hebel, D.E.; Heisel, F. Cultivated Building Materials: Industrialized Natural Resources for Architecture and Construction; Birkhäuser: Basel, Switzerland, 2017. [Google Scholar]
- Amin, M.N.; Ahmad, W.; Khan, K.; Ahmad, A. A comprehensive review of types, properties, treatment methods and application of plant fibers in construction and building materials. Materials 2022, 15, 4362. [Google Scholar] [CrossRef]
- Aguirre Merino, C.P.; Jarrín Zambrano, G.S.; Guilcapi Pacheco, E.D.; Montenegro Ocaña, F.R. Cabuya (Furcraea Andina, Asparagaceae): A Biocultural Persistence for the Reproduction of the Puruhá Social Being in the Guano River Microbasin (Ecuadorian Andes). Acta Botánica Mex. 2021, 130, e2194. [Google Scholar] [CrossRef]
- De La Torre, L.; Cummins, I.; Logan-Hines, E. Agave Americana and Furcraea Andina: Key Species to Andean Cultures in Ecuador. Bot. Sci. 2018, 96, 246–266. [Google Scholar] [CrossRef]
- De la Torre, L.; Navarrete, H.; Muriel, P.; Macía, M.J.; Balslev, H. Enciclopedia de Las Plantas Útiles Del Ecuador; Herbario QCA: Quito, Ecuador; Herbario AAU: Aarhus, Denmark, 2008. [Google Scholar]
- Mohammadi, M.; Taban, E.; Tan, W.H.; Din, N.B.C.; Putra, A.; Berardi, U. Recent Progress in Natural Fiber Reinforced Composite as Sound Absorber Material. J. Build. Eng. 2024, 84, 108514. [Google Scholar] [CrossRef]
- Gade, D.W. La Ethnobotánica Del Perú: Desde La Prehistoria Al Presente. J. Ethnobiol. 2010, 30, 175–176. [Google Scholar] [CrossRef]
- Torre, L.D.L.; Muriel, P.; Balslev, H. Etnobotánica En Los Andes Del Ecuador. In Botánica Económica los Andes Cent; Moraes R, M., Øllgaard, B., Kvist, L.P., Borchsenius, F., Balslev, H., Eds.; Universidad Mayor de San Andrés: La Paz, Bolivia, 2006; No. December 2006; pp. 246–267. [Google Scholar]
- Karimah, A.; Ridho, M.R.; Munawar, S.S.; Ismadi; Amin, Y.; Damayanti, R.; Lubis, M.A.R.; Wulandari, A.P.; Nurindah; Iswanto, A.H.; et al. A Comprehensive Review on Natural Fibers: Technological and Socio-Economical Aspects. Polymers 2021, 13, 4280. [Google Scholar] [CrossRef] [PubMed]
- Korjenic, A.; Zach, J.; Hroudová, J. The use of insulating materials based on natural fibers in combination with plant facades in building constructions. Energy Build. 2016, 116, 45–58. [Google Scholar] [CrossRef]
- Elfaleh, I.; Abbassi, F.; Habibi, M.; Ahmad, F.; Guedri, M.; Nasri, M.; Garnier, C. A Comprehensive Review of Natural Fibers and Their Composites: An Eco-Friendly Alternative to Conventional Materials. Results Eng. 2023, 19, 101271. [Google Scholar] [CrossRef]
- Berardi, U.; Iannace, G. Acoustic Characterization of Natural Fibers for Sound Absorption Applications. Build. Environ. 2015, 94, 840–852. [Google Scholar] [CrossRef]
- Neto, J.S.S.; de Queiroz, H.F.M.; Aguiar, R.A.A.; Banea, M.D. A Review on the Thermal Characterisation of Natural and Hybrid Fiber Composites. Polymers 2021, 13, 4425. [Google Scholar] [CrossRef] [PubMed]
- Mansingh, B.B.; Binoj, J.S.; Manikandan, N.; Sai, N.P.; Siengchin, S.; Mavinkere Rangappa, S.; Bharath, K.N.; Indran, S. Chapter 12—Kenaf Fibers, Their Composites and Applications. In The Textile Institute Book Series; Mavinkere Rangappa, S., Parameswaranpillai, J., Siengchin, S., Ozbakkaloglu, T., Wang, H., Eds.; Woodhead Publishing: Sawston, UK, 2022; pp. 283–304. [Google Scholar] [CrossRef]
- Singh, B.; Gupta, M.; Tarannum, H.; Randhawa, A. Natural Fiber-Based Composite Building Materials. In Cellulose Fibers: Bio- and Nano-Polymer Composites: Green Chemistry and Technology; Kalia, S., Kaith, B.S., Kaur, I., Eds.; Springer: Berlin/Heidelberg, Germany, 2011; pp. 701–720. [Google Scholar] [CrossRef]
- Ramakrishnan, S.; Loganayagan, S.; Kowshika, G.; Ramprakash, C.; Aruneshwaran, M. Adobe Blocks Reinforced with Natural Fibres: A Review. Mater. Today Proc. 2021, 45, 6493–6499. [Google Scholar] [CrossRef]
- Wu, J.; Zhao, Z.; Jiang, C.; Yang, Y.; Sun, Z.; Yuang, J.; Xiao, F. Recent Development and Application of Natural Fiber in Asphalt Pavement. J. Clean. Prod. 2024, 449, 141832. [Google Scholar] [CrossRef]
- Dewi, S.M.; Wijaya, M.N.; Remayanti, N.R. The Use of Bamboo Fiber in Reinforced Concrete Beam to Reduce Crack. AIP Conf. Proc. 2017, 1887, 020003. [Google Scholar] [CrossRef]
- Rojas-Torres, A.M. Addition of Coconut Fiber to Concrete and Its Impact on Compressive Strength (Text in Spanish). 2015. Available online: https://repositorio.uta.edu.ec/jspui/handle/123456789/17066 (accessed on 1 May 2024).
- Kandasamy, J.; Arumugam, S.; Murugan, R.; Reddy, D.M.; Kar, V.R. Natural Fiber Composite for Structural Applications. In Structural Health Monitoring System for Synthetic, Hybrid and Natural Fiber Composites; Springer: Singapore, 2021; pp. 23–35. [Google Scholar] [CrossRef]
- Saini, K.; Matsagar, V.A.; Kodur, V.R. Recent Advances in the Use of Natural Fibers in Civil Engineering Structures. Constr. Build. Mater. 2024, 411, 134364. [Google Scholar] [CrossRef]
- Abdalla, J.A.; Hawileh, R.A.; Bahurudeen, A.; Jyothsna, G.; Sofi, A.; Shanmugam, V.; Thomas, B.S. A Comprehensive Review on the Use of Natural Fibers in Cement/Geopolymer Concrete: A Step towards Sustainability. Case Stud. Constr. Mater. 2023, 19, e02244. [Google Scholar] [CrossRef]
- Khan, A.; Sapuan, S.M.; Siddiqui, V.U.; Zainudin, E.S.; Zuhri, M.Y.M.; Harussani, M.M. A Review of Recent Developments in Kenaf Fiber/Polylactic Acid Composites Research. Int. J. Biol. Macromol. 2023, 253, 127119. [Google Scholar] [CrossRef]
- Ali, M.; Alabdulkarem, A.; Nuhait, A.; Al-Salem, K.; Iannace, G.; Almuzaiqer, R. Characteristics of Agro Waste Fibers as New Thermal Insulation and Sound Absorbing Materials: Hybrid of Date Palm Tree Leaves and Wheat Straw Fibers. J. Nat. Fibers 2022, 19, 6576–6594. [Google Scholar] [CrossRef]
- Zhu, K.; Tu, H.; Yang, P.; Qiu, C.; Zhang, D.; Lu, A.; Luo, L.; Chen, F.; Liu, X.; Chen, L.; et al. Mechanically strong chitin fibers with nanofibril structure, biocompatibility, and biodegradability. Chem. Mater. 2019, 31, 2078–2087. [Google Scholar] [CrossRef]
- Bastidas, K.G.; Pereira, M.F.R.; Sierra, C.A.; Zea, H.R. Study and Characterization of the Lignocellulosic Fique (Furcraea andina spp.) Fiber. Cellulose 2022, 29, 2187–2198. [Google Scholar] [CrossRef]
- Piras, G.; Muzi, F. Energy Transition: Semi-Automatic BIM Tool Approach for Elevating Sustainability in the Maputo Natural History Museum. Energies 2024, 17, 775. [Google Scholar] [CrossRef]
- Piras, G.; Agostinelli, S.; Muzi, F. Digital Twin Framework for Built Environment: A Review of Key Enablers. Energies 2024, 17, 436. [Google Scholar] [CrossRef]
- Salinas, J.G.P.; Salinas, C.F.P.; Miniguano, C.B.C. Analysis of the Mechanical Properties of the Composite of Polyester Matrix Reinforced with Glass Fiber 375 and Cabuya Applied to the Automotive Industry (Text in Spanish). Enfoque UTE 2017, 8, 1–15. [Google Scholar]
- Pruna, L.; Ve-lasco, F.; Chachapoya, F.; Paredes, C. Elaboration of the cabuya fiber in flat fabric as reinforcement matrix for the construction of a rear-view mirror. Ingenius Rev. Cienc. Tecnol. 2020, 24, 81–86. [Google Scholar]
- Valdivieso, H.; Caiza, P. Masonry Reinforcement Using Cabuya Fiber and Perimeter Electro-Welded Mesh. In International Conference on Applied Technologies; Springer Nature: Cham, Switzerland, 2022; pp. 74–88. [Google Scholar]
- Teves, A.; Candiotti, S.; Santiuste, C.; Charca, S. Theoretical Analysis of Mechanical Properties in Natural Fibres under Quasi-Static Load: A Case Study of Ichu and Cabuya. Appl. Phys. A Mater. Sci. Process. 2024, 130, 9. [Google Scholar] [CrossRef]
- Wang, X.; Zhao, W.; Zhang, Y.; Shi, J.; Shan, S.; Cai, L. Exploring Wood Micromechanical Structure: Impact of Microfibril Angle and Crystallinity on Cell Wall Strength. J. Build. Eng. 2024, 90, 109452. [Google Scholar] [CrossRef]
- Tenazoa, C.; Savastano, H.; Charca, S.; Quintana, M.; Flores, E. The effect of alkali treatment on chemical and physical properties of ichu and cabuya fibers. J. Nat. Fibers 2021, 18, 923–936. [Google Scholar] [CrossRef]
- Brenes-Acosta, A.; Stradi-Granados, B.A. Comparative Study of the Mechanical Properties of Polyester Resin with and without Reinforcement with Fiber-Glass and Furcraea Cabuya Fibers. Fibers Polym. 2014, 15, 2186–2192. [Google Scholar] [CrossRef]
- Yang, T.; Hu, L.; Xiong, X.; Petrů, M.; Noman, M.T.; Mishra, R.; Militký, J. Sound Absorption Properties of Natural Fibers: A Review. Sustainability 2020, 12, 8477. [Google Scholar] [CrossRef]
- Puyana-Romero, V.; Chuquín, J.S.A.; Chicaiza, S.I.M.; Ciaburro, G. Characterization and Simulation of Acoustic Properties of Sugarcane Bagasse-Based Composite Using Artificial Neural Network Model. Fibers 2023, 11, 18. [Google Scholar] [CrossRef]
- da Silva, C.C.B.; Terashima, F.J.H.; Barbieri, N.; de Lima, K.F. Sound Absorption Coefficient Assessment of Sisal, Coconut Husk and Sugar Cane Fibers for Low Frequencies Based on Three Different Methods. Appl. Acoust. 2019, 156, 92–100. [Google Scholar] [CrossRef]
- Othmani, C.; Taktak, M.; Zein, A.; Hentati, T.; Elnady, T.; Fakhfakh, T. Experimental and Theoretical Investigation of the Acoustic Performance of Sugarcane Wastes Based Material. Appl. Acoust. 2016, 109, 90–96. [Google Scholar] [CrossRef]
- Arenas, J.P.; Crocker, M.J. Recent Trends in Porous Sound-Absorbing Materials. Sound Vib. 2010, 44, 12–18. [Google Scholar]
- Taban, E.; Tajpoor, A.; Faridan, M.; Samaei, S.E.; Beheshti, M.H. Acoustic Absorption Characterization and Prediction of Natural Coir Fibers. Acoust. Aust. 2019, 47, 67–77. [Google Scholar] [CrossRef]
- Ersoy, S.; Küçük, H. Investigation of Industrial Tea-Leaf-Fibre Waste Material for Its Sound Absorption Properties. Appl. Acoust. 2009, 70, 215–220. [Google Scholar] [CrossRef]
- Putra, A.; Or, K.H.; Selamat, M.Z.; Nor, M.J.M.; Hassan, M.H.; Prasetiyo, I. Sound Absorption of Extracted Pineapple-Leaf Fibres. Appl. Acoust. 2018, 136, 9–15. [Google Scholar] [CrossRef]
- Centeno-Mesa, N.; Lombana-Toro, O.; Correa-Aguirre, J.P.; Hidalgo-Salazar, M.A. Effect of Fique Fibers and Its Processing By-Products on Morphology, Thermal and Mechanical Properties of Epoxy Based Biocomposites. Sci. Rep. 2022, 12, 15143. [Google Scholar] [CrossRef] [PubMed]
- Taiwo, E.M.; Yahya, K.; Haron, Z. Potential of Using Natural Fiber for Building Acoustic Absorber: A Review. J. Phys. Conf. Ser. 2019, 1262, 012017. [Google Scholar] [CrossRef]
- Murillo-Serna, J.S.; Rincón-Barón, E.J.; Alzate-Guarin, F. Anatomía Foliar Comparativa de Tres Especies de Furcraea (Asparagaceae: Agavoideae). Hoehnea 2018, 45, 607–615. [Google Scholar] [CrossRef]
- Gomez, T.S.; Navacerrada, M.A.; Díaz, C.; Fernández-Morales, P. Fique Fibres as a Sustainable Material for Thermoacoustic Conditioning. Appl. Acoust. 2020, 164, 107240. [Google Scholar] [CrossRef]
- Navacerrada, M.A.; Díaz, C.; Fernández, P. Characterization of a Material Based on Short Natural Fique Fibers. BioResources 2014, 9, 3480–3496. [Google Scholar] [CrossRef]
- León-Becerra, J.; Tavera-Ruiz, C.; Galvis-Chacón, J. Statistical Analysis of a Woven Fique-Reinforced Biocomposite Using Mechanics of Structure Genome Homogenization. Fibers Polym. 2024, 25, 301–307. [Google Scholar] [CrossRef]
- Plaza-Rojas, C.A.; Amaya-Orozco, N.A.; Rivera-Hoyos, C.M.; Montaña-Lara, J.S.; Páez-Morales, A.; Salcedo-Reyes, J.C.; Pedroza-Rodríguez, A.M. Use of biochar and a post-coagulation effluent as an adsorbent of malachite green, beneficial bacteria carrier, and seedling substrate for plants belonging to the poaceae family. 3 Biotech 2023, 13, 386. [Google Scholar] [CrossRef] [PubMed]
- Rodríguez, E.F.R.; Honores, A.M.F. Etnobotánica Del Perú Pre-Hispano; Ediciones Herbarium Truxillense (HUT), Universidad Nacional de Trujillo: Trujillo, Perú, 2007. [Google Scholar]
- Jaiswal, D.; Devnani, G.L.; Rajeshkumar, G.; Sanjay, M.R.; Siengchin, S. Review on Extraction, Characterization, Surface Treatment and Thermal Degradation Analysis of New Cellulosic Fibers as Sustainable Reinforcement in Polymer Composites. Curr. Res. Green Sustain. Chem. 2022, 5, 100271. [Google Scholar] [CrossRef]
- Valenzuela-Inga, A.J.; Benito-Zuñiga, J.G.; Huamán-Chavez, J.A.; Hinostroza-Maravi, H.K.; Del Carpio-Ramirez, S.I.; Perez-Campomanes, G. Automation of Agave Americana L fiber for the production of reinforced earthenware blocks. In Proceedings of the 2023 IEEE 13th Annual Computing and Communication Workshop and Conference (CCWC), Las Vegas, NV, USA, 8–11 March 2023; IEEE: Piscataway, NJ, USA; pp. 1091–1097. [Google Scholar]
- Pérez-Salinas, C.; Castro-Miniguano, C.; Moya-Moya, E.; Goyos, L. Analysis of surface roughness and delamination factor applied to the drilling of hybrid polymeric composite materials by the Taguchi method. Mater. Today Proc. 2023. [CrossRef]
- Muñoz-Blandón, O.; Ramírez-Carmona, M.; Rendón-Castrillón, L.; Ocampo-López, C. Exploring the Potential of Fique Fiber as a Natural Composite Material: A Comprehensive Characterization Study. Polymers 2023, 15, 2712. [Google Scholar] [CrossRef]
- ISO 10534-2:1998; Acoustics—Determination of Sound Absorption Coefficient and Impedance in Impedance Tubes—Part 2: Transfer-Function Method. International Organization for Standardization: Geneva, Switzerland, 1998.
- ISO 354:2003; Acoustics-Measurement of Sound Absorption in a Reverberation Room. International Organization for Standardization: Geneva, Switzerland, 2003.
- Puyana-Romero, V.; Jaramillo Cevallos, W.A.; Ciaburro, G. Simulation of Acoustic Properties of Plaster Matrix Composite MATERIAL Reinforced with Corn Stem Fibers. Fibers 2023, 11, 26. [Google Scholar] [CrossRef]
- Ciaburro, G.; Puyana-Romero, V.; Iannace, G.; Jaramillo-Cevallos, W.A. Characterization and modeling of corn stalk fibers tied with clay using support vector regression algorithms. J. Nat. Fibers 2022, 19, 7141–7156. [Google Scholar] [CrossRef]
- Schulz, E.; Speekenbrink, M.; Krause, A. A tutorial on Gaussian process regression: Modelling, exploring, and exploiting functions. J. Math. Psychol. 2018, 85, 1–16. [Google Scholar] [CrossRef]
- Kersting, K.; Plagemann, C.; Pfaff, P.; Burgard, W. Most likely heteroscedastic Gaussian process regression. In Proceedings of the 24th International Conference on Machine Learning, Corvalis, OR, USA, 20–24 June 2007; pp. 393–400. [Google Scholar]
- Chen, T.; Ren, J. Bagging for Gaussian process regression. Neurocomputing 2009, 72, 1605–1610. [Google Scholar] [CrossRef]
- McNamara, J.M.; Green, R.F.; Olsson, O. Bayes’ theorem and its applications in animal behaviour. Oikos 2006, 112, 243–251. [Google Scholar] [CrossRef]
- Rasmussen, C.; Williams, C. Gaussian Processes for Machine Learning; Mit Press: Cambridge, MA, USA, 2006. [Google Scholar]
- Nash, W.J.; Sellers, T.L.; Talbot, S.R.; Cawthorn, A.J.; Ford, W.B. The Population Biology of Abalone (Haliotis species) in Tasmania. I. Blacklip Abalone (H. rubra) from the North Coast and Islands of Bass Strait. Sea Fisheries Division; Technical Report 48; Marine Laboratories: Taroona, Australia, 1994; p. 411. [Google Scholar]
- Seewig, J. Linear and robust Gaussian regression filters. J. Phys. Conf. Ser. 2005, 13, 254. [Google Scholar] [CrossRef]
- Deringer, V.L.; Bartók, A.P.; Bernstein, N.; Wilkins, D.M.; Ceriotti, M.; Csányi, G. Gaussian process regression for materials and molecules. Chem. Rev. 2021, 121, 10073–10141. [Google Scholar] [CrossRef]
- Wang, W.; Xu, Z.; Lu, W.; Zhang, X. Determination of the spread parameter in the Gaussian kernel for classification and regression. Neurocomputing 2003, 55, 643–663. [Google Scholar] [CrossRef]
- Pan, Y.; Zeng, X.; Xu, H.; Sun, Y.; Wang, D.; Wu, J. Evaluation of Gaussian process regression kernel functions for improving groundwater prediction. J. Hydrol. 2021, 603, 126960. [Google Scholar] [CrossRef]
- Weinberger, K.Q.; Tesauro, G. Metric learning for kernel regression. In Proceedings of the Artificial Intelligence and Statistics, San Juan, Puerto Rico, 21–24 March 2007; pp. 612–619. [Google Scholar]
- Wilson, A.; Adams, R. Gaussian process kernels for pattern discovery and extrapolation. In Proceedings of the International Conference on Machine Learning, Atlanta, GA, USA, 16–21 June 2013; pp. 1067–1075. [Google Scholar]
- Duvenaud, D.K.; Nickisch, H.; Rasmussen, C. Additive gaussian processes. Adv. Neural Inf. Process. Syst. 2011, 24. Available online: https://arxiv.org/pdf/1112.4394 (accessed on 1 May 2024).
- Van Der Vaart, A.; Van Zanten, H. Information Rates of Nonparametric Gaussian Process Methods. J. Mach. Learn. Res. 2011, 12. [Google Scholar]
- Glielmo, A.; Zeni, C.; De Vita, A. Efficient nonparametric n-body force fields from machine learning. Phys. Rev. B 2018, 97, 184307. [Google Scholar] [CrossRef]
- Glielmo, P.; Boulesteix, A.L.; Bischl, B. Tunability: Importance of hyperparameters of machine learning algorithms. J. Mach. Learn. Res. 2019, 20, 1–32. [Google Scholar]
- Wang, B.; Gong, N.Z. Stealing hyperparameters in machine learning. In Proceedings of the 2018 IEEE Symposium on Security and Privacy (SP), San Francisco, CA, USA, 20–24 May 2018; IEEE: Piscataway, NJ, USA; pp. 36–52. [Google Scholar] [CrossRef]
- Luo, G. A review of automatic selection methods for machine learning algorithms and hyper-parameter values. Netw. Model. Anal. Health Inform. Bioinform. 2016, 5, 1–16. [Google Scholar] [CrossRef]
- Shahriari, B.; Swersky, K.; Wang, Z.; Adams, R.P.; De Freitas, N. Taking the human out of the loop: A review of Bayesian optimization. Proc. IEEE 2015, 104, 148–175. [Google Scholar] [CrossRef]
- Snoek, J.; Rippel, O.; Swersky, K.; Kiros, R.; Satish, N.; Sundaram, N.; Patwary, M.; Prabhat, M.; Adams, R. Scalable bayesian optimization using deep neural networks. In Proceedings of the International Conference on Machine Learning, Lille, France, 6–11 June 2015; pp. 2171–2180. [Google Scholar] [CrossRef]
- Eriksson, D.; Pearce, M.; Gardner, J.; Turner, R.D.; Poloczek, M. Scalable global optimization via local Bayesian optimization. Adv. Neural Inf. Process. Syst. 2019, 32, 5497–5508. [Google Scholar] [CrossRef]
- Frazier, P.I.; Wang, J. Bayesian optimization for materials design. In Information Science for Materials Discovery and Design; Springer: Cham, Switzerland, 2016; pp. 45–75. [Google Scholar]
- Tudor, E.M.; Dettendorfer, A.; Kain, G.; Barbu, M.C.; Réh, R.; Krišťák, Ľ. Sound-absorption coefficient of bark-based insulation panels. Polymers 2020, 12, 1012. [Google Scholar] [CrossRef] [PubMed]
- Cao, L.; Fu, Q.; Si, Y.; Ding, B.; Yu, J. Porous materials for sound absorption. Compos. Commun. 2018, 10, 25–35. [Google Scholar] [CrossRef]
- Sgard, F.C.; Olny, X.; Atalla, N.; Castel, F. On the use of perforations to improve the sound absorption of porous materials. Appl. Acoust. 2005, 66, 625–651. [Google Scholar] [CrossRef]
- McGrory, M.; Cirac, D.C.; Gaussen, O.; Cabrera, D. Sound Absorption Coefficient Measurement: Re-Examining the Relationship between Impedance Tube and Reverberant Room Methods. In Proceedings of the Australian Acoustical Society Conference 2012, Acoustics 2012: Acoustics, Development, and the Environment, Fremantle, Australia, 21–23 November 2012; pp. 135–142. [Google Scholar]
- Shi, J.; Luo, D.; Weng, H.; Zeng, X.T.; Lin, L.; Chu, H.; Tong, T. Optimally estimating the sample standard deviation from the five-number summary. Res. Synth. Methods 2020, 11, 641–654. [Google Scholar] [CrossRef]
- McGrath, S.; Zhao, X.; Steele, R.; Thombs, B.D.; Benedetti, A.; Depression Screening Data (DEPRESSD) Collaboration. Estimating the sample mean and standard deviation from commonly reported quantiles in meta-analysis. Stat. Methods Med. Res. 2020, 29, 2520–2537. [Google Scholar] [CrossRef] [PubMed]
- Seddeq, H.S. Factors Influencing Acoustic Performance of Sound Absorptive Materials. Aust. J. Basic Appl. Sci. 2009, 3, 4610–4617. [Google Scholar]
- Zhang, X.A. The Vibration Sound Absorption Theory of Soft Materials. J. Acoust. Soc. Am. 2008, 123 (Suppl. 5), 3497. [Google Scholar] [CrossRef]
- Bergmeir, C.; Benítez, J.M. On the use of cross-validation for time series predictor evaluation. Inf. Sci. 2012, 191, 192–213. [Google Scholar] [CrossRef]
- Rodriguez, J.D.; Perez, A.; Lozano, J.A. Sensitivity analysis of k-fold cross validation in prediction error estimation. IEEE Trans. Pattern Anal. Mach. Intell. 2009, 32, 569–575. [Google Scholar] [CrossRef] [PubMed]
- Chai, T.; Draxler, R.R. Root mean square error (RMSE) or mean absolute error (MAE). Geosci. Model Dev. Discuss. 2014, 7, 1525–1534. [Google Scholar]
- Wang, Z.; Bovik, A.C. Mean squared error: Love it or leave it? A new look at signal fidelity measures. IEEE Signal Process. Mag. 2009, 26, 98–117. [Google Scholar] [CrossRef]








| Thickness (mm) | ||||||||
|---|---|---|---|---|---|---|---|---|
| Frequency (Hz) | 12 | 16.83 | 17.76 | 20.24 | 23.38 | 27.46 | 28.62 | 30.6 |
| 100 | 0.03560 | 0.00666 | 0.00420 | 0.00894 | 0.05934 | 0.00963 | 0.02988 | 0.02928 |
| 125 | 0.01527 | 0.01233 | 0.01909 | 0.00682 | 0.02886 | 0.00517 | 0.03796 | 0.01824 |
| 160 | 0.01363 | 0.00517 | 0.00198 | 0.00427 | 0.00489 | 0.00971 | 0.00456 | 0.00350 |
| 200 | 0.00187 | 0.00201 | 0.00183 | 0.00193 | 0.00319 | 0.00193 | 0.00110 | 0.00173 |
| 250 | 0.00416 | 0.00151 | 0.00446 | 0.00170 | 0.00250 | 0.00657 | 0.00191 | 0.00131 |
| 315 | 0.00264 | 0.00084 | 0.00119 | 0.00044 | 0.00129 | 0.00069 | 0.00030 | 0.00114 |
| 400 | 0.00052 | 0.00050 | 0.00021 | 0.00022 | 0.00011 | 0.00030 | 0.00031 | 0.00071 |
| 500 | 0.00021 | 0.00022 | 0.00019 | 0.00021 | 0.00031 | 0.00017 | 0.00020 | 0.00094 |
| 630 | 0.00029 | 0.00015 | 0.00015 | 0.00026 | 0.00033 | 0.00023 | 0.00016 | 0.00073 |
| 800 | 0.00015 | 0.00009 | 0.00015 | 0.00028 | 0.00021 | 0.00006 | 0.00016 | 0.00030 |
| 1000 | 0.00014 | 0.00008 | 0.00015 | 0.00003 | 0.00011 | 0.00027 | 0.00024 | 0.00043 |
| 1250 | 0.00004 | 0.00014 | 0.00023 | 0.00025 | 0.00052 | 0.00062 | 0.00035 | 0.00093 |
| 1600 | 0.00027 | 0.00037 | 0.00023 | 0.00024 | 0.00072 | 0.00045 | 0.00019 | 0.00011 |
| 2000 | 0.00027 | 0.00024 | 0.00009 | 0.00009 | 0.00009 | 0.00010 | 0.00046 | 0.00018 |
| 2500 | 0.00008 | 0.00032 | 0.00025 | 0.00023 | 0.00026 | 0.00045 | 0.00072 | 0.00066 |
| 3150 | 0.00025 | 0.00018 | 0.00025 | 0.00028 | 0.00007 | 0.00016 | 0.00066 | 0.00024 |
| 4000 | 0.00038 | 0.00014 | 0.00020 | 0.00015 | 0.00055 | 0.00007 | 0.00030 | 0.00005 |
| 5000 | 0.00019 | 0.00043 | 0.00052 | 0.00040 | 0.00020 | 0.00013 | 0.00019 | 0.00095 |
| Material | First Peak | Second Peak | SAC > 0.5 | ||||
|---|---|---|---|---|---|---|---|
| Thickness (mm) | Frequency (Hz) | SAC | Frequency (Hz) | SAC | Lower Limit (Hz) | Upper Limit (Hz) | |
| Coir [50] | 25 | 3135 | 0.95 | 6350 | 0.87 | 2100 | max. |
| 35 | 2000 | 0.92 | 5000 | 0.74 | 1245 | max. | |
| Tea leaf [51] | 10 | 4373 | 0.27 | - | - | 4240 | 4640 |
| 20 | 6083 | 0.63 | - | - | 4240 | max. | |
| 30 | 5581 | 0.67 | - | - | 2740 | max. | |
| Pineapple [52] | 20 | 2200 | 0.97 | 4280 | 0.85 | 1000 | max. |
| 30 | 1575 | 0.98 | 4500 | 0.80 | 610 | max. | |
| Furcraea Agavaceae [54] | 10.5 | 4275 | 0.94 | - | - | 2425 | max. |
| 25 | 1800 | 0.99 | 6292 | 0.95 | 875 | max. | |
| Furcraea Macrophylla [55] | 10 | 2200 | 0.98 | - | - | 1415 | max. |
| 15 | 3135 | 0.92 | 5000 | 0.90 | 915 | max. | |
| Cabuya (FA) Present study | 12 | 5000 | 0.79 | - | - | 3380 | max. |
| 16.83 | 5000 | 0.73 | - | - | 2600 | max. | |
| 17.76 | 4000 | 0.77 | - | - | 2095 | max. | |
| 20.24 | 3150 | 0.81 | - | - | 1743 | max. | |
| 23.38 | 3150 | 0.85 | - | - | 1618 | max. | |
| 27.46 | 2500 | 0.79 | - | - | 1493 | max. | |
| 28.62 | 2000 | 0.88 | - | - | 1159 | max. | |
| 30.6 | 2000 | 0.91 | 5000 | 0.90 | 1084 | max. | |
| RMSE | MAE | MSE | |
|---|---|---|---|
| Training | 0.0101 | 0.0047 | 0.0001 |
| Validation | 0.0153 | 0.0053 | 0.0002 |
| Test | 0.0176 | 0.0062 | 0.0002 |
Disclaimer/Publisher’s Note: The statements, opinions and data contained in all publications are solely those of the individual author(s) and contributor(s) and not of MDPI and/or the editor(s). MDPI and/or the editor(s) disclaim responsibility for any injury to people or property resulting from any ideas, methods, instructions or products referred to in the content. |
© 2024 by the authors. Licensee MDPI, Basel, Switzerland. This article is an open access article distributed under the terms and conditions of the Creative Commons Attribution (CC BY) license (https://creativecommons.org/licenses/by/4.0/).
Share and Cite
Bravo-Moncayo, L.; Puyana-Romero, V.; Argotti-Gómez, M.; Ciaburro, G. Enhanced Environmental Sustainability for the Acoustic Absorption Properties of Cabuya Fiber in Building Construction Using Machine Learning Predictive Model. Sustainability 2024, 16, 6204. https://doi.org/10.3390/su16146204
Bravo-Moncayo L, Puyana-Romero V, Argotti-Gómez M, Ciaburro G. Enhanced Environmental Sustainability for the Acoustic Absorption Properties of Cabuya Fiber in Building Construction Using Machine Learning Predictive Model. Sustainability. 2024; 16(14):6204. https://doi.org/10.3390/su16146204
Chicago/Turabian StyleBravo-Moncayo, Luis, Virginia Puyana-Romero, Marcelo Argotti-Gómez, and Giuseppe Ciaburro. 2024. "Enhanced Environmental Sustainability for the Acoustic Absorption Properties of Cabuya Fiber in Building Construction Using Machine Learning Predictive Model" Sustainability 16, no. 14: 6204. https://doi.org/10.3390/su16146204
APA StyleBravo-Moncayo, L., Puyana-Romero, V., Argotti-Gómez, M., & Ciaburro, G. (2024). Enhanced Environmental Sustainability for the Acoustic Absorption Properties of Cabuya Fiber in Building Construction Using Machine Learning Predictive Model. Sustainability, 16(14), 6204. https://doi.org/10.3390/su16146204

