Does Air Quality Ecological Compensation Improve Total Factor Energy Efficiency?—A Quasi-Natural Experiment from 282 Cities in China
Abstract
1. Introduction
2. Literature Review
3. Theoretical Analysis and Hypothesis Development
3.1. Impact of Ecological Compensation on Total Factor Energy Efficiency
3.2. Mechanisms
4. Research Design
4.1. Data
4.2. Time-Varying Difference-in-Differences Regression Model
4.3. Variable Selection
4.3.1. Explained Variable
4.3.2. Explanatory Variable
4.3.3. Control Variable
4.4. Data Sources
5. Empirical Analysis
5.1. Main Regression
5.2. Parallel Trend and Dynamic Test
5.3. Placebo Test
5.4. Robustness Tests
5.4.1. Propensity Score Matching Difference-in-Differences
5.4.2. Considering Only the First Three Batches of Pilot Cities
5.4.3. Instrumental Variable Approach
5.4.4. Exclusion of Disruptive Policies
5.4.5. Extended Analysis for Machine Learning
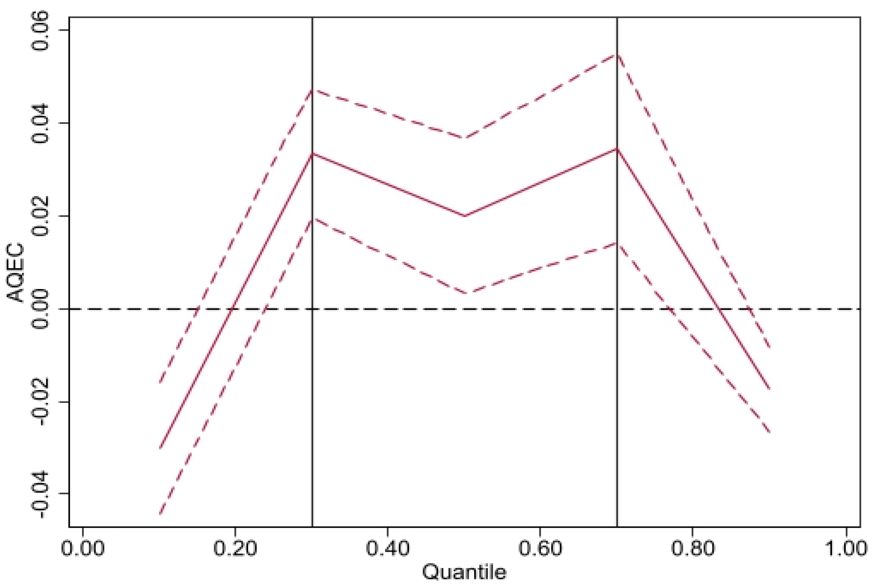
5.5. Additional Analysis
6. Mechanism Analysis and Heterogeneity Analysis
6.1. Mechanism Analysis
6.1.1. Industrial Structure Advancement
6.1.2. Green Technology Innovation
6.2. Heterogeneity Analysis
6.2.1. Heterogeneity of Urban Industrial Characterization
6.2.2. Heterogeneity of City Size
7. Conclusions and Policy Recommendations
7.1. Conclusions
7.2. Policy Recommendations
7.3. Limitations
Author Contributions
Funding
Institutional Review Board Statement
Informed Consent Statement
Data Availability Statement
Conflicts of Interest
References
- Dixon, R.K.; McGowan, E.; Onysko, G.; Scheer, R.M. US energy conservation and efficiency policies: Challenges and opportunities. Energy Policy 2010, 38, 6398–6408. [Google Scholar] [CrossRef]
- Trianni, A.; Cagno, E.; Thollander, P.; Backlund, S. Barriers to industrial energy efficiency in foundries: A European comparison. J. Clean. Prod. 2013, 40, 161–176. [Google Scholar] [CrossRef]
- Wen, Q.; Fang, J.; Li, X.; Su, F. Impact of Ecological Compensation on Farmers’ Livelihood Strategies in Energy Development Regions in China: A Case Study of Yulin City. Land 2022, 11, 965. [Google Scholar] [CrossRef]
- Qin, Y.; Wang, W. Research on ecological compensation mechanism for energy economy sustainable based on evolutionary game model. Energies 2022, 15, 2895. [Google Scholar] [CrossRef]
- Song, M.; Huang, D.; Paudel, B. A supply-demand framework for eco-compensation calculation and allocation in China’s national key ecological function areas—A case study in the Yangtze River Economic Belt. Land 2022, 12, 7. [Google Scholar] [CrossRef]
- Xiao, W.; Qu, L.; Li, K.; Guo, C.; Li, J. An assessment of the rational range of eco-compensation standards: A case study in the Nujiang Prefecture, Southwestern China. Land 2022, 11, 1417. [Google Scholar] [CrossRef]
- Dai, S.; Zhang, W.; Lan, L. Quantitative evaluation of China’s ecological protection compensation policy based on PMC index model. Int. J. Environ. Res. Public Health 2022, 19, 10227. [Google Scholar] [CrossRef] [PubMed]
- Bawa, R.; Colson, G.; Dwivedi, P. Monetary compensation for changing forest management practices to increase water availability in Georgia, United States. Environ. Res. Lett. 2023, 18, 064017. [Google Scholar] [CrossRef]
- Jayalath, T.A.; Grala, R.K.; Grado, S.C.; Evans, D.L. Increasing provision of ecosystem services through participation in a conservation program. Ecosyst. Serv. 2021, 50, 101303. [Google Scholar] [CrossRef]
- Song, J.; Liang, Z.; Guo, Q.; Wang, C. Current Situation, Dilemmas and Measures to Improve Horizontal Ecological Compensation Coordination Mechanisms in River Basins. Sustainability 2023, 15, 1504. [Google Scholar] [CrossRef]
- Cai, Z.; Yang, X. Research on restoration of heavy metal contaminated farmland based on restoration ecological compensation mechanism. Sustainability 2023, 15, 5210. [Google Scholar] [CrossRef]
- Wunder, S.; Engel, S.; Pagiola, S. Taking stock: A comparative analysis of payments for environmental services programs in developed and developing countries. Ecol. Econ. 2008, 65, 834–852. [Google Scholar] [CrossRef]
- Liu, M.; Zhang, A.; Zhang, X.; Xiong, Y. Research on the game mechanism of cultivated land ecological compensation standards determination: Based on the empirical analysis of the Yangtze River Economic Belt, China. Land 2022, 11, 1583. [Google Scholar] [CrossRef]
- Verhoef, E.T.; Nijkamp, P. The adoption of energy-efficiency enhancing technologies: Market performance and policy strategies in case of heterogeneous firms. Econ. Model. 2003, 20, 839–871. [Google Scholar] [CrossRef]
- Dirckinck-Holmfeld, K. The options of local authorities for addressing climate change and energy efficiency through environmental regulation of companies. J. Clean. Prod. 2015, 98, 175–184. [Google Scholar] [CrossRef]
- Wang, G.; Cheng, K.; Luo, Y.; Salman, M. Heterogeneous environmental regulations and green economic efficiency in China: The mediating role of industrial structure. Environ. Sci. Pollut. Res. 2022, 29, 63423–63443. [Google Scholar] [CrossRef] [PubMed]
- Mandal, S.K.; Madheswaran, S. Environmental efficiency of the Indian cement industry: An interstate analysis. Energy Policy 2010, 38, 1108–1118. [Google Scholar] [CrossRef]
- Song, M.; Zheng, H.; Shen, Z. Whether the carbon emissions trading system improves energy efficiency—Empirical testing based on China’s provincial panel data. Energy 2023, 275, 127465. [Google Scholar] [CrossRef]
- Yang, J.; Xiong, G.; Shi, D. Innovation and sustainable: Can innovative city improve energy efficiency? Sustain. Cities Soc. 2022, 80, 103761. [Google Scholar] [CrossRef]
- Qi, J.; Song, Y.; Zhang, Y. Environmental Protection Tax and Energy Efficiency: Evidence from Chinese City-Level Data. Energies 2023, 16, 8104. [Google Scholar] [CrossRef]
- Li, X.; Zipp, K.Y. Dynamics and uncertainty in land use conversion for perennial energy crop production: Exploring effects of payments for ecosystem services policies. Agric. Resour. Econ. Rev. 2019, 48, 328–358. [Google Scholar] [CrossRef]
- Everard, M.; Longhurst, J.; Pontin, J.; Stephenson, W.; Brooks, J. Developed-developing world partnerships for sustainable development (1): An ecosystem services perspective. Ecosyst. Serv. 2017, 24, 241–252. [Google Scholar] [CrossRef]
- Sáenz, L.; Mulligan, M.; Arjona, F.; Gutierrez, T. The role of cloud forest restoration on energy security. Ecosyst. Serv. 2014, 9, 180–190. [Google Scholar] [CrossRef]
- Song, C.; Bilsborrow, R.; Jagger, P.; Zhang, Q.; Chen, X.; Huang, Q. Rural household energy use and its determinants in China: How important are influences of payment for ecosystem services vs. other factors? Ecol. Econ. 2018, 145, 148–159. [Google Scholar] [CrossRef]
- Gan, Z.; Zong, J. Can ecological compensation improve urban air quality? China Popul. Resour. Environ. 2021, 31, 118–129. (In Chinese) [Google Scholar]
- Weng, S.; Tao, W.; Cui, L. Can ecological compensation reduce air pollution? New evidence from resource-based cities in China. Energy Sources Part B Econ. Plan. Policy 2024, 19, 2351803. [Google Scholar] [CrossRef]
- He, J.; Zhuang, T.; Xie, X. Energy consumption, economic development and environmental improvement in China. Energy Environ. 2014, 25, 1345–1357. [Google Scholar] [CrossRef]
- Shen, K.R.; Zhou, L. Local government competition, vertical environmental regulation and the pollution backflow effect. Econ. Res. J. 2020, 3, 35–49. [Google Scholar]
- Wang, L.; Zhang, Y.; Zhao, Q.; Ren, C.; Fu, Y.; Wang, T. Horizontal CO2 Compensation in the Yangtze River Delta Based on CO2 Footprints and CO2 Emissions Efficiency. Int. J. Environ. Res. Public Health 2023, 20, 1369. [Google Scholar] [CrossRef]
- Lin, D.; Zhou, X.; Song, L. Does Ecological Compensation Reduce Air Pollutant Emissions?—Evidence from Quasi-Natural Experiments in China. Pol. J. Environ. Stud. 2022, 31, 5139–5150. [Google Scholar] [CrossRef] [PubMed]
- Wang, S.; Li, S.; Jiao, J. Evaluation and optimization of ecological compensation fairness in prefecture-level cities of Anhui province. Environ. Res. Commun. 2023, 5, 031008. [Google Scholar] [CrossRef]
- Wang, S.; Balta-Ozkan, N.; Yildirim, J.; Chen, F.; Wang, Y. Can Compulsory Ecological Compensation for Land Damaged by Mining Activities Mitigate CO2 Emissions in China? Front. Environ. Sci. 2021, 9, 778937. [Google Scholar] [CrossRef]
- Cui, L.; Duan, H.; Mo, J.; Song, M. Ecological compensation in air pollution governance: China’s efforts, challenges, and potential solutions. Int. Rev. Financ. Anal. 2021, 74, 101701. [Google Scholar] [CrossRef]
- Zheng, Q.; Wan, L.; Wang, S.; Wang, C.; Fang, W. Does ecological compensation have a spillover effect on industrial structure upgrading? Evidence from China based on a multi-stage dynamic DID approach. J. Environ. Manag. 2021, 294, 112934. [Google Scholar] [CrossRef] [PubMed]
- Wan, L.; Zheng, Q.; Wu, J.; Wei, Z.; Wang, S. How does the ecological compensation mechanism adjust the industrial structure? Evidence from China. J. Environ. Manag. 2022, 301, 113839. [Google Scholar] [CrossRef] [PubMed]
- Zhang, W.; Li, G. Environmental decentralization, environmental protection investment, and green technology innovation. Environ. Sci. Pollut. Res. 2022, 29, 12740–12755. [Google Scholar] [CrossRef] [PubMed]
- Quan, T.; Zhang, H.; Li, J.; Lu, B. Horizontal ecological compensation mechanism and green low-carbon development in river basins: Evidence from Xin’an River basin. Environ. Sci. Pollut. Res. 2023, 30, 88463–88480. [Google Scholar] [CrossRef] [PubMed]
- Liu, M.; Shan, Y.; Li, Y. Study on the effect of carbon trading regulation on green innovation and heterogeneity analysis from China. Energy Policy 2022, 171, 113290. [Google Scholar] [CrossRef]
- Sun, H.; Edziah, B.K.; Kporsu, A.K.; Sarkodie, S.A.; Taghizadeh-Hesary, F. Energy efficiency: The role of technological innovation and knowledge spillover. Technol. Forecast. Soc. Chang. 2021, 167, 120659. [Google Scholar] [CrossRef]
- Wurlod, J.D.; Noailly, J. The impact of green innovation on energy intensity: An empirical analysis for 14 industrial sectors in OECD countries. Energy Econ. 2018, 71, 47–61. [Google Scholar] [CrossRef]
- Wang, L.; Ma, Y. Technological innovation, resource endowment, and green total factor energy efficiency. Environ. Sci. Pollut. Res. 2022, 29, 79618–79633. [Google Scholar] [CrossRef] [PubMed]
- Li, G.; Gao, D.; Li, Y. Dynamic environmental regulation threshold effect of technical progress on green total factor energy efficiency: Evidence from China. Environ. Sci. Pollut. Res. 2022, 29, 8804–8815. [Google Scholar] [CrossRef] [PubMed]
- Ma, T.; Cao, X.; Zhao, H. Development zone policy and high-quality economic growth: Quasi-natural experimental evidence from China. Reg. Stud. 2023, 57, 590–605. [Google Scholar] [CrossRef]
- Yang, S.; Ding, D.; Sun, C. Does innovative city policy improve green total factor energy efficiency? Evidence from China. Sustainability 2022, 14, 12723. [Google Scholar] [CrossRef]
- Wen, H.; Liang, W.; Lee, C.C. Urban broadband infrastructure and green total-factor energy efficiency in China. Util. Policy 2022, 79, 101414. [Google Scholar] [CrossRef]
- Wang, X.; Tang, S.; Ahmad, M.; Bai, Y. Can market-oriented environmental regulation tools improve green total factor energy efficiency? Analyzing the emission trading system. Front. Environ. Sci. 2022, 10, 906921. [Google Scholar] [CrossRef]
- Jacobson, L.S.; LaLonde, R.J.; Sullivan, D.G. Earnings losses of displaced workers. Am. Econ. Rev. 1993, 83, 685–709. [Google Scholar]
- Yang, F.; Wang, C. Clean energy, emission trading policy, and CO2 emissions: Evidence from China. Energy Environ. 2023, 34, 1657–1673. [Google Scholar] [CrossRef]
- Hou, Y.; Yang, M.; Ma, Y.; Zhang, H. Study on city’s energy transition: Evidence from the establishment of the new energy demonstration cities in China. Energy 2024, 292, 130549. [Google Scholar] [CrossRef]
- Tang, K.; Zhang, K. The effects of low-carbon governance on energy-environmental efficiency: Evidence from China’s low-carbon city pilot policy. Emerg. Mark. Financ. Trade 2023, 60, 1227–1245. [Google Scholar] [CrossRef]
- Zhang, X.M.; Lu, F.; Xue, D. Does China’s carbon emission trading policy improve regional energy efficiency?—An analysis based on quasi-experimental and policy spillover effects. Environ. Sci. Pollut. Res. 2022, 29, 21166–21183. [Google Scholar] [CrossRef] [PubMed]
- Du, L.; Wang, F.; Tian, M. Environmental information disclosure and green energy efficiency: A spatial econometric analysis of 113 prefecture-level cities in China. Front. Environ. Sci. 2022, 10, 966580. [Google Scholar] [CrossRef]
- Chernozhukov, V.; Chetverikov, D.; Demirer, M.; Duflo, E.; Hansen, C.; Newey, W.; Robins, J. Double/debiased machine learning for treatment and structural parameters. Econom. J. 2018, 21, C1–C68. [Google Scholar] [CrossRef]
- Athey, S.; Tibshirani, J.; Wager, S. Generalized random forests. Ann. Stat. 2019, 47, 1148–1178. [Google Scholar] [CrossRef]
- Knittel, C.R.; Stolper, S. Machine learning about treatment effect heterogeneity: The case of household energy use. AEA Pap. Proc. 2021, 111, 440–444. [Google Scholar] [CrossRef]
- Tilov, I.; Farsi, M.; Volland, B. From frugal Jane to wasteful John: A quantile regression analysis of Swiss households’ electricity demand. Energy Policy 2020, 138, 111246. [Google Scholar] [CrossRef]
- Yang, Z.; Cao, Y.; Du, J. The Impact of New Urbanization Construction on Sustainable Economic Growth of Resource-Based Cities. Environ. Sci. Pollut. Res. 2023, 30, 96860–96874. [Google Scholar] [CrossRef] [PubMed]





| Variable | Variable Definition | Number of Cities | Obs | Mean | Std. Dev. | Min | Max |
|---|---|---|---|---|---|---|---|
| Energy_efficiency | Pilot cities for air-quality ecological compensation policy | 61 | 1159 | 0.4993 | 0.1553 | 0.1702 | 1.2188 |
| Non-air-quality ecological compensation policy pilot cities | 221 | 4199 | 0.4772 | 0.1788 | 0.0880 | 1.5943 | |
| First batch of pilot cities for air-quality ecological compensation policy | 16 | 304 | 0.5264 | 0.1473 | 0.2003 | 1.0531 | |
| Second batch of pilot cities for air-quality ecological compensation policy | 12 | 228 | 0.5151 | 0.1787 | 0.1809 | 1.0795 | |
| Third batch of pilot cities for air-quality ecological compensation policy | 17 | 323 | 0.4911 | 0.1575 | 0.2063 | 1.2188 | |
| Fourth batch of pilot cities for air-quality ecological compensation policy | 16 | 304 | 0.4692 | 0.1350 | 0.1702 | 0.8211 | |
| Full sample | 5358 | 0.4820 | 0.1742 | 0.0880 | 1.5943 | ||
| AQEC | Ecological compensation pilot policy (1 for carrying out ecological compensation pilot, 0 otherwise) | 5358 | 0.0819 | 0.2743 | 0.0000 | 1.0000 | |
| Lnstaff | Urban incumbency (natural logarithm of the average number of urban workers on the job) | 5358 | 3.4357 | 0.8314 | 0.3075 | 6.6490 | |
| Lnpgdp | Level of economic development (natural logarithm of GDP per capita) | 5358 | 10.4070 | 0.8081 | 4.5951 | 12.5130 | |
| Lnwage | Wage level (natural logarithm of the average wage of employees) | 5358 | 10.5991 | 0.6426 | 8.7335 | 12.2922 | |
| Lninvent | R&D innovation capacity (natural logarithm of the number of patents granted for inventions) | 5358 | 4.3341 | 2.0305 | 0.0000 | 11.2797 | |
| Lnpeople | Population size (natural logarithm of total urban population) | 5358 | 5.8693 | 0.6976 | 2.8190 | 8.1366 |
| Variable | (1) | (2) | (3) | (4) | (5) | (6) |
|---|---|---|---|---|---|---|
| AQEC | 0.0349 *** (0.0063) | 0.0350 *** (0.0063) | 0.0249 *** (0.0060) | 0.0256 *** (0.0060) | 0.0213 *** (0.0061) | 0.0171 *** (0.0060) |
| Lnstaff | −0.0049 (0.0067) | −0.0221 *** (0.0065) | −0.0264 *** (0.0067) | −0.0359 *** (0.0069) | −0.0600 *** (0.0071) | |
| Lnpgdp | 0.1372 *** (0.0067) | 0.1438 *** (0.0073) | 0.1414 *** (0.0073) | 0.1528 *** (0.0072) | ||
| Lnwage | −0.0331 ** (0.0147) | −0.0325 ** (0.0147) | −0.0408 *** (0.0145) | |||
| Lninvent | 0.0144 *** (0.0025) | 0.0093 *** (0.0025) | ||||
| Lnpeople | 0.2338 *** (0.0196) | |||||
| City effect | Yes | Yes | Yes | Yes | Yes | Yes |
| Year effect | Yes | Yes | Yes | Yes | Yes | Yes |
| Cons | 0.2561 *** (0.0055) | 0.2718 *** (0.0223) | −0.9465 *** (0.0629) | −0.6795 *** (0.1344) | −0.6692 *** (0.1340) | −1.9626 *** (0.1711) |
| N | 5358 | 5358 | 5358 | 5358 | 5358 | 5358 |
| R2 | 0.5275 | 0.5276 | 0.5642 | 0.5646 | 0.5674 | 0.5792 |
| Variable | PSM-DID | Consider the First Three Batches of Pilot Cities | First-Stage Regression (AQEC) | Second-Stage Regression (Energy_efficiency) |
|---|---|---|---|---|
| AQEC | 0.0167 *** (0.0059) | 0.0214 *** (0.0066) | 0.4814 ** (0.2332) | |
| Greenbelt | −0.0040 *** (0.0013) | |||
| Controls | Yes | Yes | Yes | Yes |
| City effect | Yes | Yes | Yes | Yes |
| Year effect | Yes | Yes | Yes | Yes |
| Cons | −1.9146 *** (0.1785) | −1.9789 *** (0.1705) | −1.9732 ** (0.8661) | −1.8354 ** (0.7237) |
| N | 5255 | 5358 | 5358 | 5358 |
| R2 | 0.5899 | 0.5794 | 0.4485 | 0.3883 |
| RKF test | 13.93 |
| Variable | (1) | (2) | (3) | (4) | (5) | (6) |
|---|---|---|---|---|---|---|
| AQEC | 0.0158 *** (0.0060) | 0.0166 *** (0.0060) | 0.0180 *** (0.0060) | 0.0151 ** (0.0060) | 0.0167 *** (0.0060) | 0.0148 ** (0.0060) |
| Emissions trading pilot policy | 0.0280 *** (0.0060) | 0.0209 *** (0.0061) | ||||
| New energy demonstration city pilot | 0.0149 ** (0.0060) | 0.0109* (0.0060) | ||||
| Low-carbon city pilot policy | 0.0299 *** (0.0047) | 0.0263 *** (0.0049) | ||||
| Carbon emissions trading pilot policy | 0.0235 *** (0.0075) | 0.0161 ** (0.0078) | ||||
| Environmental information disclosure | 0.0457 *** (0.0062) | 0.0410 *** (0.0062) | ||||
| Controls | Yes | Yes | Yes | Yes | Yes | Yes |
| City effect | Yes | Yes | Yes | Yes | Yes | Yes |
| Year effect | Yes | Yes | Yes | Yes | Yes | Yes |
| Cons | −1.9797 *** (0.1708) | −1.9421 *** (0.1712) | −1.9516 *** (0.1705) | −1.8983 *** (0.1722) | −2.1047 *** (0.1713) | −2.0343 *** (0.1718) |
| N | 5358 | 5358 | 5358 | 5358 | 5358 | 5358 |
| R2 | 0.5810 | 0.5797 | 0.5825 | 0.5800 | 0.5837 | 0.5884 |
| Variables | (1) | (2) | (3) | (4) |
|---|---|---|---|---|
| Energy_efficiency | Energy_efficiency | Energy_efficiency | Energy_efficiency | |
| Kfolds = 4 | Kfolds = 5 | Kfolds = 6 | Kfolds = 7 | |
| AQEC | 0.0192 *** (0.0055) | 0.0200 *** (0.0055) | 0.0180 *** (0.0055) | 0.0205 *** (0.0053) |
| Controls | Yes | Yes | Yes | Yes |
| City effect | Yes | Yes | Yes | Yes |
| Year effect | Yes | Yes | Yes | Yes |
| Cons | −0.0002 (0.0020) | 0.0001 (0.0020) | 0.0000 (0.0020) | 0.0000 (0.0020) |
| N | 5358 | 5358 | 5358 | 5358 |
| (1) Industrial Structure Advancement | (2) Total Factor Energy Efficiency | (3) Green Technology Innovation | (4) Total Factor Energy Efficiency | |
|---|---|---|---|---|
| AQEC | 0.0387 *** (0.0030) | 0.1578 *** (0.0339) | ||
| AQEC × Moderator | 0.0081 *** (0.0025) | 0.0078 *** (0.0016) | ||
| Controls | Yes | Yes | Yes | Yes |
| City effect | Yes | Yes | Yes | Yes |
| Year effect | Yes | Yes | Yes | Yes |
| Cons | 1.7001 *** (0.0865) | −1.9561 *** (0.1711) | −1.1372 (0.9680) | −1.9287 *** (0.1708) |
| N | 5358 | 5358 | 5358 | 5358 |
| R2 | 0.7355 | 0.5794 | 0.8224 | 0.5805 |
| OIB | NOIB | Scities | Mcities | Lcities | |
|---|---|---|---|---|---|
| AQEC | 0.0227 *** (0.0069) | 0.0094 (0.0082) | 0.0196 ** (0.0078) | 0.0017 (0.0105) | −0.0058 (0.0212) |
| Controls | Yes | Yes | Yes | Yes | Yes |
| City effect | Yes | Yes | Yes | Yes | Yes |
| Year effect | Yes | Yes | Yes | Yes | Yes |
| Cons | −2.3459 *** (0.2014) | −1.5926*** (0.2473) | −1.9584 *** (0.1940) | −0.8280 * (0.4366) | −0.9972 (0.8683) |
| N | 1786 | 3572 | 3762 | 1330 | 266 |
| R2 | 0.7550 | 0.5425 | 0.5681 | 0.6152 | 0.7893 |
Disclaimer/Publisher’s Note: The statements, opinions and data contained in all publications are solely those of the individual author(s) and contributor(s) and not of MDPI and/or the editor(s). MDPI and/or the editor(s) disclaim responsibility for any injury to people or property resulting from any ideas, methods, instructions or products referred to in the content. |
© 2024 by the authors. Licensee MDPI, Basel, Switzerland. This article is an open access article distributed under the terms and conditions of the Creative Commons Attribution (CC BY) license (https://creativecommons.org/licenses/by/4.0/).
Share and Cite
Zhang, X.; Wu, L.; Zhang, Z. Does Air Quality Ecological Compensation Improve Total Factor Energy Efficiency?—A Quasi-Natural Experiment from 282 Cities in China. Sustainability 2024, 16, 6067. https://doi.org/10.3390/su16146067
Zhang X, Wu L, Zhang Z. Does Air Quality Ecological Compensation Improve Total Factor Energy Efficiency?—A Quasi-Natural Experiment from 282 Cities in China. Sustainability. 2024; 16(14):6067. https://doi.org/10.3390/su16146067
Chicago/Turabian StyleZhang, Xiekui, Lijun Wu, and Zefeng Zhang. 2024. "Does Air Quality Ecological Compensation Improve Total Factor Energy Efficiency?—A Quasi-Natural Experiment from 282 Cities in China" Sustainability 16, no. 14: 6067. https://doi.org/10.3390/su16146067
APA StyleZhang, X., Wu, L., & Zhang, Z. (2024). Does Air Quality Ecological Compensation Improve Total Factor Energy Efficiency?—A Quasi-Natural Experiment from 282 Cities in China. Sustainability, 16(14), 6067. https://doi.org/10.3390/su16146067
