Next Article in Journal
Sustainable Consumption and Environmental Change in Taiwan: Understanding Consumer Perceptions and Narratives of Practice
Next Article in Special Issue
Assessing the Potential for Valorisation of a Pulp and Paper Industry Byproduct for the Construction of Unpaved Forest Roads: A Geotechnical Perspective
Previous Article in Journal
Crisis Management and Sustainability in Tourism Industry: Obstacles and Recovery Strategies after the COVID-19 Crisis in Antalya, Türkiye
Previous Article in Special Issue
Using the Amount of Plastic Packaging Placed on the Market to Determine the Annual Amount of Plastic Packaging Waste Generated in Poland to Enable Sustainable Waste Management
 
 
Font Type:
Arial Georgia Verdana
Font Size:
Aa Aa Aa
Line Spacing:
Column Width:
Background:
Article

Elevating Recycling Standards: Global Requirements for Plastic Traceability and Quality Testing

by
Benjamin Gazeau
1,*,
Roberto Minunno
1,
Atiq Zaman
1 and
Faiz Shaikh
2
1
Curtin University Sustainability Policy Institute (CUSP), School of Design and the Built Environment, Curtin University, Perth 6845, Australia
2
School of Civil and Mechanical Engineering, Curtin University, Perth 6845, Australia
*
Author to whom correspondence should be addressed.
Sustainability 2024, 16(12), 5122; https://doi.org/10.3390/su16125122
Submission received: 15 April 2024 / Revised: 5 June 2024 / Accepted: 12 June 2024 / Published: 16 June 2024
(This article belongs to the Collection Recovery and Recycling from Waste Streams)

Abstract

Globally, we produced 489 million tonnes of plastic in 2023 and we recycled only 8.17%. This study navigates the landscape of recycling practices, highlighting the imperative to reevaluate and upgrade industry-standard protocols. The central focus of this study is on integrating more robust traceability criteria and advanced quality testing methodologies to improve recycled plastics with intrinsic value, particularly in anticipation of future market applications. The investigation examines the prevailing industry standard traceability and quality framework. It then assesses the applicability of those standards using technical datasheets for recycled high-density polyethylene resin grades. This study proposes a paradigm shift toward a more sophisticated analytical approach. This comprehensive framework aims to transcend traditional quality and traceability evaluation. This paper employs a mixed methodological approach, including a thematic analysis of relevant industry standard regulations and an in-depth literature review, to address the need for an operational framework for recycling quality. This study highlights that recycling quality depends on technical attributes determining functionality and application suitability. While some properties are measured, the conventional framework does not address the degradation level of recycled plastic. This study concludes with broader considerations, emphasising the need for a traceability model to disclose material history and composition. This study advocates an industry-wide upgrade in recycling standards, prioritising traceability and quality testing. The proposed enhancements in testing grids and the improved understanding of recycling quality collectively contribute to a holistic framework, unlocking the intrinsic value of recycled plastics for future market applications.

1. Introduction

The world generated over 489 million tonnes of plastic in 2023 alone (OECD, 2023b) [1], and the resulting waste that was recycled for the same period reached 8.17% (OECD, 2023a) [2]. The same data source (OECD, 2023a) [2] estimated that 17.17% of plastic waste is mismanaged, which has significant impacts on ecosystems, human health, and global climate systems (Adeniran & Shakantu, 2022; Kibria et al., 2023) [3,4]. The annual health responsibility costs of the life cycle of plastics are estimated to exceed USD 250 billion (Philip J Landrigan, 2024) [5]. As Zhang (2001) [6] noted, “quality is a complex and abstract concept with various interpretations and viewpoints prevalent in everyday life, academia, industry, and the public sphere”. The way quality is perceived and used to serve trust between industrial partners and customers is subjective. Harmonisation became necessary for quality system management, and industry-standard guidance documents were established and implemented, with a certification process recognised by all. Recycling quality needs a more precise definition and operational framework, the absence of which hinders the development of effective policies for recycling and the circular economy (Tonini et al., 2022) [7].
Polymeric waste materials have the potential to be valuable resources for manufacturing new products through recycling processes (Vilaplana & Karlsson, 2008) [8]. However, plastic waste from households is often contaminated and heterogeneous, resulting in recycled plastic with limited applications due to reduced quality (Eriksen et al., 2019) [9]. The main idea conveyed in the study of Alassali et al. (2021) [10] is the examination of technical obstacles interfering with the efficiency of plastic waste recycling, mainly focusing on the quality of recycled materials. Through a comprehensive literature review, factors such as contamination, degradation, product designs, and waste management practices contribute to the decline in plastic quality during recycling processes. The novel quality model of Golkaram et al. (2022) [11] aims to address the challenge of degraded recycled plastic in a circular economy. The model considers degradation, mixing degree, and contaminations to compute a quality score between 0 and 1 that incorporates a compilation of material properties, minimum and maximum acceptable values for each property, an ideal or preferred value (or range) for the property, and a relative importance or weighting factor (J) assigned to the property. This emphasises the need for a harmonised and applicable framework, which might lead to an update of the industry standards.
International standards are used for various purposes across various industries and sectors. Experts develop these standards worldwide to provide a framework of best practices, guidelines, and specifications to ensure consistency, safety, and quality in products, services, and processes. The International Organization for Standardization (ISO) is one of the leading and widely accepted organisations to develop and provide various standards. ISO 9001 [12] specifies requirements for a quality management system (QMS) and provides guidelines for organisations to ensure processes are well defined, controlled, and continuously improved. By following the standard’s guidelines, organisations can enhance the quality of their products and services, leading to higher customer satisfaction.
Following the findings of the 2021 ISO survey (ISO, 2021) [13], a remarkable total of 1,077,884 certificates that were considered valid for the ISO 9001 standard were found to be in existence, showcasing a continual growth of 10% when compared with the figures recorded in the preceding 2020 survey; such an impressive surge stands as a testament to the growing recognition and acceptance of the ISO 9001 quality management system on a global scale, underscoring the undeniable trend of organisations worldwide embracing its principles and guidelines as a means to enhance their operational efficacy and ensure the delivery of products and services that consistently meet stringent quality benchmarks (ISO, 2021) [13]. This proliferation of ISO 9001 certificates, crossing a diverse array of industries and sectors across 189 countries, further highlights not only the widespread diffusion of this quality management framework but also the resolute commitment towards fostering a culture of quality consciousness, continuous improvement, and customer satisfaction (ISO, 2021) [13].
A comprehensive analysis of the data presented in the survey underscores that 51,371 delivered certificates across 136 countries have certified ISO 9001 within the specific area of the Rubber and Plastic product category, attesting to the persistent integration of quality management principles within a sector that extends the entire spectrum of rubber and plastic goods (ISO, 2021); a parallel scrutiny of the survey data also discloses that the sphere of recycling, a domain that plays a pivotal role in sustainable resource utilisation and environmental conservation, claims an ISO 9001 certification level with 3680 in-force certificates in 94 countries, further reaffirming the recycling industry’s commitment to operational excellence, continuous improvement, and the establishment of robust quality control mechanisms, all of which contribute to the overarching objective of minimising ecological impact while maximising resource efficiency on a worldwide scale. In each case, China is leading the number of certificate attribution (ISO, 2021) [13].
The notion of recycling quality is a recurrent theme in the scientific literature and European Union legislation. However, a notable absence persists regarding this concept’s precise definition and operational framework. This lack of conceptual clarity significantly impedes the development of robust policies aimed at addressing recycling and advancing the circular economy (Tonini et al., 2022) [7].
What is the ISO system, why is it used, and what are the challenges and barriers to implementation?
Certification like international standards ISO 9001 [12], 14001 [14] (Environment management system), and 45001 [15] (Health and Safety management system) provides assurance that firms are able to provide services and products beyond expectations (ISO, 2014) [16]. It is an internationally recognised framework for quality assurance and performance monitoring. It is a healthy sign of good business practice, demonstrating that the organisation is committed to continuous improvement. Certified organisations outperform the non-certified ones with regard to quality, customer satisfaction, operational, market, and financial performance (Psomas & Kafetzopoulos, 2014) [17]. It is voluntary-based certification, but most of the time, the motivation to achieve certification comes from the pressure of customers who have adopted the system and the ability to apply it to public offers (Kakouris & Sfakianaki, 2019) [18]. The industry is like a network; a need for trust among the chain of stakeholders creates strength in the network.
Small and medium (SME) organisations may face more challenges than large corporations in achieving certification. The most commonly cited of these were bureaucracy, a lack of guidance by top management, demands on time and resources, and resistance to change (Sfakianaki & Kakouris, 2020) (Dellana et al., 2020) [12,19]. In order to meet the challenges, Ivanova et al. (2014) [20] suggested three alternatives: (I) incentive, (II) design around existing processes, and (III) design using the information technology available. This third opportunity coincides with traceability objectives, where stakeholders can share and view data along the supply chain and measure benefits with potential opportunities; it is also a way of improvement.
The novelty of this paper lies in its pioneering approach to systematically analyse and compare various plastic recycling standards. It highlights the gaps and limitations in current industry practices, advocating for improving and enhancing standardised methods for disclosing material compositions. This study also introduces advanced analytical testing techniques to verify composition ratios and degradation levels, providing a more precise understanding of recycled plastics’ properties. Additionally, this paper proposes a harmonised framework for better traceability, including a certification label system and collaboration with regulatory bodies to enforce stringent standards. This research aims to enhance the quality and integration of recycled resins, ultimately supporting a more sustainable circular economy by focusing on the correlation between technical characteristics and the functionality of recycled materials.
This paper follows a structured approach, beginning with an overview of the methodology used in the study. This is followed by a comprehensive presentation of the results obtained through a comparative analysis. Thereafter, the discussion section examines the implications of these results, providing insights and interpretations. Finally, the conclusion synthesises the findings, highlights their significance, and outlines avenues for future research in the field.

2. Method

The present study represents a rigorous exploration of industry-standard analysis techniques, employing a well-established comparative analysis methodology in tandem with an in-depth investigation into the practical applicability of such standards through a meticulous examination of technical datasheets extracted from documentation about resin materials available in the market. The primary focus of this study is to identify the gaps, disparities, or imperfections that may arise when translating theoretical industry standards into practical product documentation. This analytical framework is meticulously designed to facilitate a comprehensive evaluation of the extent to which these industry standards are reflected and adhered to in the technical specifications and documentation provided by resin manufacturers, thus shedding light on the practicality and effectiveness of these standards within the market landscape.
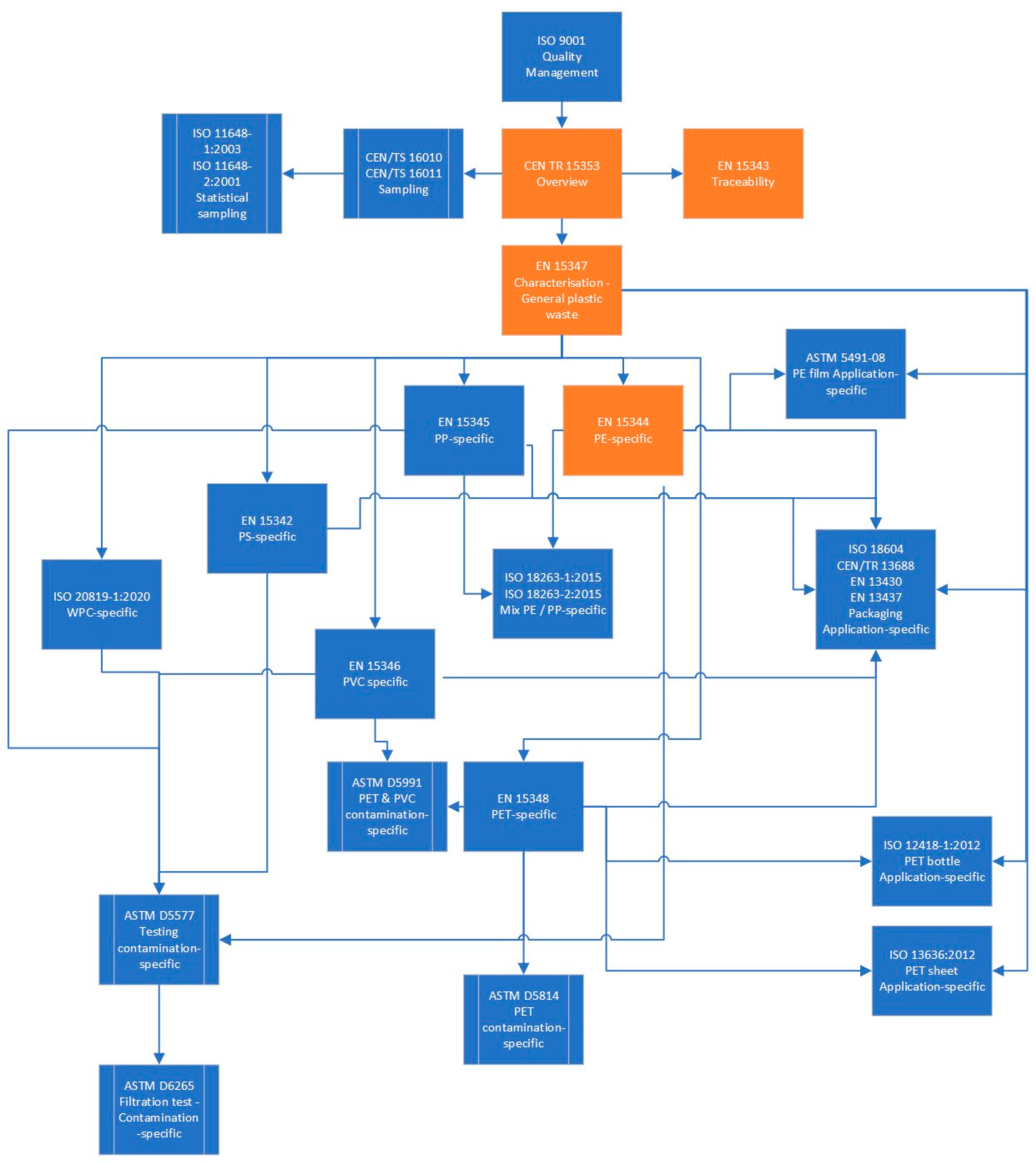
The background paper (Schuyler et al., 2022) [21] was considered to identify the industry standards used to select recycling, traceability and material standards. The authors used an extensive identification process for industry standards related to plastic waste. The search contained standards issued on a national or international scale regarding plastic-related subjects; however, it deliberately omitted standards tailored to particular product specifications. The arrangement of these standards was oriented towards a supply chain perspective and surrounded classifications commonly employed within the context of the circular economy paradigm. These classifications contain various supply chain stages, including raw materials, design, manufacturing, consumer usage, recovery, disposal, recycling (see Figure 1 for the inter-relationship of industry standards related to plastic recycling activities), and reuse.
Polyethylene (PE) material stands for polyethylene, one of the most commonly used plastic materials globally. It is a polymer made from repeating units of the ethylene molecule. Ethylene is derived from natural gas or petroleum. PE can be divided into subtypes based on its density and branching, which include high-density (HDPE), low-density (LDPE), very low-density (LLDPE), and medium-density (MDPE). The differences among these subcategories primarily stem from variations in their molecular structure, branching, and polymerisation processes. Despite their differences in properties, they are all considered types of polyethylene (PE) because they are composed predominantly of ethylene monomers. Their distinct characteristics make each type suitable for specific applications, ranging from flexible films to rigid containers and pipes.
According to the Organisation for Economic Co-operation and Development report (OECD, 2022) [22] titled “Global Plastics Outlook—Policy Scenarios to 2060”, HDPE constituted 12% of the total global plastic consumption in 2019. Given the overall poor recycling performance in the plastic industry and the fact that HDPE is known for its high recyclability amongst other types of plastics (Zaman & Newman, 2021) [23], this study focuses on reviewing the traceability and quality requirements in the global standards. Therefore, this study’s analysis will focus on HDPE material. This material-specific choice results in the analysis of four industry standards (Figure 1). Despite the global relevance of microplastics, and their danger to the environment (Campanale et al., 2020) [24], we excluded that part from the scope of our review because the focus is on plastic recycling activities within waste management.
In pursuit of a comprehensive analysis to assess the practical applicability to industry standards within the Australian context, an effort was made to establish communication with six resin suppliers. The primary objective behind this engagement with these suppliers was to initiate the procurement of recycled high-density polyethylene (r-HDPE) materials, thereby facilitating an in-depth examination and evaluation of the extent to which these materials conform to established industry standards. Two material suppliers with their operation based in Australia and four suppliers importing in Australia from overseas manufacturers were selected using a web search methodology (see Table S1 in Supplementary Materials for the detail of the grade and value).
A limitation of this study is the relatively narrow scope of resin grades (only HDPE) analysed to better understand the current industry practices. Future research could address this limitation by using a survey-based methodology involving a broader range of industry stakeholders to expand the spectrum of resin grades. Despite this limitation, the methodology presented in this paper remains innovative, as it was not previously undertaken. Moreover, this novel approach can be effectively applied to the assessment of other plastic resins. Another area for improvement of the literature review method is that grey literature cannot be systematically gathered. To improve this, we suggest employing targeted searches in databases that index grey literature and consulting with industry experts to identify relevant unpublished studies. This approach can be used as a follow-up study for a future project.

3. Results

The below description of standard findings offers a comprehensive overview, and through its examination, one can pinpoint where variations and distinctions between them occur. Table 1 provides a summary of identification mechanisms, while Table 2 focuses on the assessment of quality attributes.
While each standard retains the capacity for autonomous utilisation, it is essential to note that these standards are intrinsically interconnected within a hierarchical framework. This interconnection forms a cohesive progression that collectively informs and guides plastic recycling. To unlock its full potential, it is strongly recommended that these standards be integrated into a unified approach. This means treating them as constituent elements of a single overarching standard, explicitly designed for the complex domain of plastic recycling activities. This framework would appropriately channel differentiation and specialisation into material-specific contexts. This ensures that the standards are adaptable to the distinctive requirements of various plastic types and concurrently align with the unique demands of contamination control standards tailored to the specific materials being processed.
The overview standard’s objective (Table 1) is not centred on waste tracking; instead, it aims to monitor the utilisation of resources and consumption linked to potential risks. Conversely, the remaining three standards explicitly trace the origins of waste and endeavour to establish a unified process for its identification until some differentiation. Only one standard offers to disclose the recycled content but fails to include information on the number of times the material has been recycled. As discussed later, the number of recycling cycles significantly impacts the material’s properties. It is crucial to incorporate this information into the standard, although currently, it may be difficult to obtain, especially in the absence of a mandatory traceability system.
Such differentiation occurs, for example, with EN-15347 [25] adding a layout of understanding for the identification and concentration of the main polymer and its contaminants, while EN-15343 [26] specifically tracks process variables and quality records as its core element.
Contamination level occurs most of the time at the sorting stage of the waste stream. Gadaleta et al. (2023) [27] evaluated the existing efficiency of the Material Recovery Facility (MRF) in Italy and demonstrated commendable results for PET and PE bottles, registering rates of 80.2% and 92.8%, respectively. However, a notable contrast is evident in the case of mixed or flexible packaging, where the efficiency levels attained are comparatively lower, ranging between 55% and 50%. It is essential to note that the sorting systems used in this case study were automated optical and manual sorting processing steps.
An optimal approach for sorting plastic waste to enhance recycling efficiency was proposed by Lim et al. (2022) [28], taking into account economic viability. The optimal sorting strategy is designed for four types: LDPE, HDPE, PP, and PVC. This strategic sorting methodology marginally elevates the overall sorting efficiency by 4 wt%. Significantly, when considering the revenue generated from selling recycled plastic, this strategy markedly reduces the overall sorting cost by 69.28% compared to the conventional sorting scenario.
The Circular Economy for Flexible Packaging (CEFLEX) project focused on improved sorting procedures to improve the overall quality of recycled plastic. In the study led by Lase et al. (2022) [29], the outcomes are compared with the traditional recycling of post-consumer flexible plastics, revealing that the Quality Recycling Process (QRP) implemented by CEFLEX yields a comparable process efficiency (64–66%) when contrasted with conventional recycling (66%). The net recovery indicator performs superior recovery rates, notably exceeding 90% for the transparent monolayer, as opposed to the 51–91% observed for the coloured multilayer.
Given the variations in sorting technologies (Taneepanichskul et al., 2022) [30], the mention of the choice of technology within the traceability model could guide the assessment of contamination levels in specific material streams, functioning as an indicator of confidence.
Quality assessment (Table 2) is the core segment for two of the standards, namely, EN-15347 [25] and EN-15344 [31], while the other two do not express specific guidelines. The quality assessment test grid differs between the two standards. Some tests become either mandatory or optional from one standard to another, although the material-specific standard offers a wider array of tests to appreciate the degradation level. Similarly, the two standards do not provide any range value for quality assessment or the sampling process; therefore, the user’s appreciation of quality results needs to be balanced using comparative data from their own experience or virgin-grade materials.
Table 1. Standard traceability focus.
Table 1. Standard traceability focus.
CEN TR 15353 [32]EN 15347EN 15343EN 15344
DescriptionOverviewCharacterisation of general plastic wasteTraceabilityMaterial-specific PE
Batch identificationNot includedYesYesYes
Form of the wasteNot includedYes Yes
History of the waste (source, use, and final fate)Not includedYesYesNot included
Main polymer concentrationNot includedYesNot includedNot included
Other polymer concentrationNot includedYesNot includedNot included
Process variable recordNot includedNot includedYesNot included
Quality control test recordNot includedNot includedYesNot included
Recycled contentNot includedNot includedYesNot included
Resource usedYesNot includedNot includedNot included
Energy consumptionYesNot includedNot includedNot included
Air and water emissionYesNot includedNot includedNot included
Waste generatedYesNot includedNot includedNot included
Risks to the environmentYesNot includedNot includedNot included
Surprisingly, none of the standards offer direction for sampling procedures. The role of the sampling standard procedure is to ensure representative and accurate data collection, facilitating informed decision-making based on a subset of data from the larger population. CEN-16010 and CEN-16011 have been established for this purpose, the first describing the sampling procedure while the second offers sample preparation guidance.
Table 2. Standard quality focus.
Table 2. Standard quality focus.
CEN TR 15353EN 15347EN 15343EN 15344
Impact strengthNot includedYes, following EN ISO 179-1 and EN 179-2 or EN ISO 180Not includedYes—Optional, following EN ISO 180, EN ISO 179-1, and EN ISO 7765-1
Melt flow indexNot includedYes, following EN ISO 1133Not includedYes, following EN ISO 1133
Vicat softening temperatureNot includedYes, following EN ISO 306 Method ANot includedNot included
Additives, contaminants, moisture, volatilesNot includedYes, but no method instructed except for the moisture test following EN 12099Not includedYes—Optional, using method in annex, and EN 12099 for the residual humidity
Ash contentNot includedYes, following EN ISO 3451-1Not includedYes—Optional, following EN ISO 3451-1
Tensile strain at break/YieldNot includedYes, following EN ISO 527 (part 1 to 3)Not includedYes—Optional, following EN ISO 527 (part 1 to 3)
DensityNot includedNot includedNot includedYes, following EN ISO 1183-1
Bulk densityNot includedNot includedNot includedYes—Optional, following EN ISO 60
Filtration levelNot includedNot includedNot includedYes, using mesh size to indicate the opening of the finest filter
Colour/transparencyNot includedYes, by visual assessmentNot includedYes—Optional, following ISO 18314-1, ISO 13468-1, and visual assessment
Particle sizeNot includedNot includedNot includedYes—Optional, following ISO 22498
LDPE contentNot includedNot includedNot includedYes, following ISO 11357-3
PP contentNot includedNot includedNot includedYes—Optional, using infrared spectrometry (Fourier-Transform Infrared Spectroscopy (FTIR)) or Differential Scanning Calorimetry (DSC)
The subsequent step involves a comprehensive analysis to assess the feasibility and applicability of the established standards in the context of a comprehensive evaluation of commercially procurable r-HDPE grades. This exercise will include a detailed evaluation of the technical datasheets corresponding to r-HDPE resins, clarifying these materials’ critical characteristics and properties.
The datasheets of HDPE recycled resins were collected from six resin suppliers available in Australia, representing thirteen diverse grades (Table 3). Notably, within this spectrum of HDPE recycled resin suppliers, one particular supplier, accounting for two of the grades, is distinguished for providing information explaining the composition material for its packaging.
Each of the grades distinctly showcases its envisioned purpose within the scope of utilising recycled resin, effectively delineating the targeted applications that align with the inherent properties and characteristics of the respective materials. Intriguingly, among these diverse grades, a subset of precisely five grades judiciously advises against employing the material for applications involving food contact, considerations of human health, or scenarios susceptible to environmental stress cracking, thereby underscoring the paramount importance attributed to safety, regulatory compliance, and the preservation of ecological integrity within these specialised contexts. Noteworthily, within this matrix of grades, a notable trio of materials have garnered formal recognition for their suitability in facilitating food-grade contact, an endorsement that is further bolstered by the issuance of FDA-certified labels, solidifying their adherence to the rigorous standards stipulated by authoritative regulatory bodies. Conversely, standing out in this intricate landscape of grade distinctions, one specific grade attains the prestigious Eucertplas certification, an esteemed recognition that bears testimony to its adherence to the meticulous quality criteria delineated by this reputable certification entity.
The composition is characterised by varying degrees of recycled content. Specifically, three of these grades exhibit 100% recycled content composition, one grade provides information of 80% recycled content, another one shows 70% recycled content, and two grades display 50% recycled content. However, it is imperative to note that not all r-HDPE grades within this selection offer clarity concerning the extent of their recycled content, with a number of these grades maintaining undisclosed or indeterminate proportions of recycled material composition. This opacity surrounding recycled content concentration necessitates further scrutiny, thereby highlighting the imperative for transparency and comprehensive disclosure within recycled HDPE resin production and distribution, particularly in promoting sustainability and informed consumer choices within the polymer industry.
Two distinct suppliers, collectively representing three unique grades, conscientiously supply details about the potential contamination ratios within their respective offerings. Among this subset of grades, a notable pair certifies an impeccable contamination ratio of 0%, reaffirming their commitment to ensuring the purity and quality of their recycled materials. Meanwhile, one particular grade stands apart by specifying a contamination allowance of up to 6%, although it omits explicit specifications regarding the precise identification or characterisation of these contaminants. This omission underscores the need for further investigation into the compositional integrity of this grade.
A subset of eleven HDPE resin grades discloses the provenance origin for traceability purposes. Two of these grades can be traced back to their industrial waste source within this subset. In contrast, the prevailing majority of grades, totalling nine in number, are traceable to post-consumer sources. This finding substantiates the considerable influence of post-consumer recycling initiatives in the sourcing and composition of these HDPE resin grades, indicative of an effort to contribute to the circular economy and resource sustainability. Furthermore, in clarifying the geographical origins of these HDPE resin offerings, it is determined that a distinctive subgroup of four grades within this sample provides explicit information regarding their country of origin. This manifestation of geographical transparency allows for an even deeper level of insight into the provenance of these HDPE grades, shedding light on the regional and global dynamics that underpin the recycling and utilisation of waste materials in producing recycled resins. One supplier, equivalent to four grades, discloses crucial carbon footprint data points about their HDPE resin offerings. The transparency offered extends to providing comprehensive “cradle-to-gate” carbon footprint data, an encompassing assessment that meticulously tracks the environmental impact of the resin from its inception at the raw material extraction stage (the cradle) to the point of its manufacturing and delivery (the gate).
The following focus will be on a comprehensive examination of various physical-property attributes of the r-HDPE grades.
Within the context of the prior discussion, which centred on outlining a standardised test list, it becomes pertinent to acknowledge that resin suppliers, in their pursuit of comprehensive and informative documentation, extend their commitment to transparency beyond the established standard testing protocols but not following all of the testing methods outlined within the standards. The resin suppliers did not follow the industry standard protocol but established their own version of a quality reporting system.
Each assessed grade report uses an ASTM test standard, an internal methodology, or an ISO test method. While these test methods should be similar, our analysis found no clear concordance between ASTM, ISO, or internal methods. Therefore, it is imperative to either list all comparable test methods or harmonise them to enable stakeholders to compare each property across different materials properly. This approach is exemplified through supplementary testing results encompassing a diverse array of physical and mechanical attributes, each contributing distinctive relevance in explaining the material characteristics of grades. Amongst the additional data offered is the flexural modulus, which encompasses a set of ten grades and provides insights into its structural rigidity and mechanical behaviour. Flexural strength, documented for four grades, offers data on the material’s resistance to deformation under applied loads. Furthermore, stress cracking resistance, evaluated for three grades, is essential in discerning the material’s resistance to the effects of stress-induced cracks, a key consideration in applications where durability is of prime concern. Hardness, quantified through the Shore D scale and assessed for two grades, provides data on the material’s surface resistance to indentation and abrasion, thus informing its suitability for specific applications. Melting point temperature, presented for two grades, outlines the temperature at which the solid material transitions into a liquid state, explaining its thermal behaviour. Additionally, colouration following internal methodology, with distinctions amongst grades, is categorised into three levels: A grade, represented by one grade; B grade, represented by three grades; and L grade, accounting for three grades. This discerning approach underscores the profound significance of these supplementary testing results in advancing our comprehension of material characteristics, ultimately contributing to informed decision-making processes in polymer applications and materials science.
Technical datasheet analysis:
The study involved a comparative analysis between virgin-grade HDPE sourced from the MatWeb™ materials database and r-HDPE from various supplier streams available in Australia. The substantial variability observed (see Supplementary Materials) in the test results can be attributed to several factors, namely, the uncertainty surrounding the purity of the materials, the unidentified degradation processes at play, and the presence of undisclosed elements such as additives or the potential re-engineering of the r-HDPE. In the subsequent section, we will explain how these variables can impact the overall quality of r-HDPE. The ultimate objective is to mitigate this observed variability and establish a more consistent and stabilised quality standard. Variability in virgin HDPE (v-HDPE) occurs during the material engineering steps, where its properties are built according to application requirements.
The standard does not anticipate any deviation range or a fixed value, as predicting the degradation level proves impractical, and a straightforward comparison with the virgin grade is rendered complex owing to the diverse engineering methodologies employed.

4. Discussion

In the previous section, we delved into the comprehensive examination of the standardised test grid and the technical datasheets derived from a spectrum of available r-HDPE grades. However, it becomes evident that the test results obtained from these distinct recycled grades and those discerned from the analysis of virgin-grade counterparts exhibit a noteworthy degree of variability. This substantial divergence in test outcomes across the various HDPE grades prompts an in-depth exploration, which we shall undertake in this section, aimed at unravelling the underlying factors and rationales that underpin this observed heterogeneity. We will clarify the reasons behind this apparent variability and provide comprehensive explanations, clearing the complexities contributing to this dispersion in test results.
First, it is essential to note that most studies testing the properties of recycled plastic use materials without additives or specify certain additives while ensuring that the material is carefully selected to avoid mixed compositions. Although the results from these studies highlight the variability of the properties, as discussed below, this paper highlights the necessity for improved traceability by disclosing material compositions upfront. Additionally, it emphasises the development of more analytical tests to verify composition ratios and degradation levels. By implementing these measures, the recycling industry can establish a harmonised framework, facilitating the use and integration of recycled resins.
Blending recycled content with virgin grade occurs when stakeholders want to incorporate recycled content into their production or products for various reasons: some for economic benefits, some for sustainability claims, circular economy principles, etc. Not every product uses 100% recycled content, also due to the variability in the property or quality level of the recycled material stream. Recycled materials suffer degradation during their previous life cycle until they are converted into recycled pellets ready for use again. Thermal processes used to convert material into product, mechanical stress during product use, environmental conditions on the product from its usage up to the management of its waste, mechanical recycling operation including shredding and thermal processes used again, but also additives or the material composition itself, which is rarely 100% mono-material, affect properties.
The effect of blending v-HDPE with r-HDPE was experimented by Zhang et al. (2023) [33] and it was demonstrated that an increase in virgin ratio improves mechanical properties and fatigue performance. It also led to slower crack propagation, which is correlated with purity content in the mix, meaning that the presence of more contaminant in the blend increases the possibilities of fatigue performance, which needs further investigation as to whether the r-HDPE would have known contamination or not. The authors used Differential Scanning Calorimetry (DSC) to measure the crystallinity level of virgin and recycled grades, and the results showed a reduced crystallinity for r-HDPE by 23.49%. Crystallinity restricts molecular movement above the glass transition and raises the modulus; the higher the crystallinity, the more rigid the polymer (McKeen, 2021) [34].
Another study led by Nguyen et al. (2022) [35] examined the effect of various mechanical tests for HDPE pipes and compared virgin-grade products with recycled content products. Regardless of their composition, all materials met the requirements for the application. While this result sounds interesting, knowledge about the recycled composition would have been highly relevant to be considered for comparison data.
The cleaning process can significantly influence the quality and properties of recycled material, as demonstrated in this research (Santana & Gondim, 2009) [36]. Notably, sodium hydroxide (NaOH) substantially impacts the oxidative degradation of high-density polyethylene (HDPE). In instances where HDPE is subjected to treatment with a NaOH solution, noticeable effects are observed. These include a reduction in the decomposition temperature, as evidenced by Thermal Gravimetric (TG) analysis, as well as a decrease in the Oxidative Induction Time (OIT), as determined through Differential Scanning Calorimetry (DSC) analysis.
Another study involved a comparative analysis between virgin-grade HDPE and recycled HDPE sourced from various waste streams and subjected to diverse processing conditions. Alzerreca et al. (2015) [37] showcased a real reduction in material properties compared to the baseline properties exhibited by the virgin-grade HDPE. The substantial disparity in molecular weight reduction observed between the recycled resin and its virgin counterpart is of particular significance. This diminution in molecular weight is a consequence of a multifaceted process that transpires throughout the material’s or the product’s preceding service life and occurs during its recycling stages, particularly in the context of mechanical recycling technologies. This decrease in molecular weight holds profound implications for several material attributes, including mechanical strength, chemical resilience, resistance to abrasion, brittleness, and viscosity. An instrumental stride toward achieving improved outcomes resides in mitigating contaminants, a goal that can be facilitated through enhanced sorting methodologies or advanced technologies. Furthermore, re-engineering waste materials to elevate their quality levels constitutes a crucial endeavour, as it contributes to reconstructing the material’s structural and functional integrity.
Chemical migration has been observed in plastic products, posing significant risks during recycling activities if the composition of the feedstock is not well documented. Unknown or unregulated substances can migrate into new materials, potentially introducing hazardous chemicals such as flame retardants, to mention but one, into consumer products and compromising safety standards (Gerassimidou et al., 2023; Kajiwara et al., 2022; Rung et al., 2023) [38,39,40]. This consideration might be true for microplastics but would need further analysis, as a future recommendation. This is one of the challenges this paper is trying to highlight when disclosing composition material in the traceability section of the standard and validating the statement by upscaling the quality appreciation of the recycled feedstock by using analytical tests.
Another critical consideration is the number of recycling cycles to which a material is subjected (Oblak et al., 2015) [41]. It is established for all polymer materials that the more a material undergoes repeated recycling cycles, the more significant the adverse impact is on its quality and inherent properties (Jiun et al., 2016; Kuram et al., 2016; Sergi et al., 2023; Soriano et al., 2006) [42,43,44,45]. In product manufacturing practices, a prevalent incorporation of recycled content at varying ratios exists. However, this integration is often executed without concurrently implementing robust traceability systems that comprehensively and transparently disclose the material’s origin, composition, and recycled content ratios, as stipulated by industry standards discussed previously. This need for more traceability significantly complicates the recycling process’s re-engineering phase. Empirical findings presented in the study of Oblak et al. (2015) [41] underscore that while up to ten recycling cycles may yield results that are relatively comparable to the material’s virgin state, a marked decline in material properties is observed beyond this threshold. Consequently, the material undergoes such a substantial transformation from its original virgin form that its suitability for subsequent applications becomes increasingly challenging to ascertain. In light of this scenario, alternative recycling technologies such as pyrolysis or chemical recycling may present viable options. Nevertheless, it is imperative to conduct a rigorous economic evaluation of these alternatives and to address the intricate challenge of segregating materials resulting from multiple recycling cycles, particularly distinguishing r-HDPE from virgin or other r-HDPE counterparts—unless, of course, a traceability system synergised with artificial intelligence technology is implemented to facilitate this discrimination process.
Having explored potential sources of variability and their consequential implications, it has become imperative to delve into the precise methods by which we can enhance the existing standard test grid. This enhancement can be achieved by including Supplementary Material testing methodologies, which are comprehensively explained and corroborated in academic literature.
In order to highlight such a degradation process, Stromberg and Karlsson (2009) [46] established a test protocol for a description of the mechanical, physical, and chemical property changes during recycling and service life by combining several reprocessing cycles and thermo-oxidation methods. Through the thermo-oxidation method, the polymer chains are cleaved, and the resulting shortened chains are terminated with oxygenated functional groups, including carboxylic acids, esters, ketones, and aldehydes (Kumagai et al., 2022) [47]. This protocol was used to compare virgin grade and recycled resin, including multiple cycles of recycling; it would be a good baseline for improving the industry-standard testing grid.
While the standard’s relevance primarily lies in its capacity to uncover partial degradation within the scope of quality assessment, the degradation process of recycled plastic involves the analysis of three distinct degradation components: the degree of degradation, the degree of mixing (or composition), and the presence of low-molecular-weight compounds (Vilaplana & Karlsson, 2008) [8]. The assessment of degradation levels aims to pinpoint variations in mechanical characteristics, structural modifications encompassing crystallinity and glass transition temperature, and chemical alterations. Simultaneously, the evaluation of mixing levels highlights the existence of additives, be they mineral or organic charges, and other polymers. Additionally, scrutinising low-molecular-weight compounds offers insights into contaminants and additives alongside the degradation of products attributed to the plastic’s life cycle.
The suggested improvement to the testing grid, aimed at comprehensively elucidating the intrinsic value of properties in recycled plastics, entails integrating a multifaceted analytical approach. This involves the incorporation of Gas Chromatography–Mass Spectrometry (GC-MS) for assessing odour levels and thermal analysis via Differential Scanning Calorimetry (DSC) and Dynamic Mechanical Analysis (DMA) to scrutinise aspects such as crystallinity, melting behaviour, morphology, thermal history, and viscoelastic behaviour. Additionally, the inclusion of Oxidative Induction Time is particularly relevant for recycled high-density polyethylene (r-HDPE) as a robust indicator, as delineated by Stromberg and Karlsson (2009) [46]. Further enhancement is achieved by evaluating molecular weight distribution and composition using Size-Exclusion Chromatography and mass spectrometric methodologies. Cozzarini et al. (2023) [48] explore the combined use of infrared spectroscopy and calorimetry in real-world scenarios, specifically for the quality control of recycled pellets composed solely of polyolefins. Calibration curves were developed for infrared spectroscopy to enable quantitative analysis of common polymers in the plastic waste stream. This allows for the determination and tracking of composition and contaminants in recycled pellets across different production batches.
Investigating alterations in chemical functional groups can be accomplished through vibrational spectroscopy or nuclear magnetic resonance. Gas Chromatography (GC) and High-Performance Liquid Chromatography (HPLC) are strategically employed to identify contaminants and discern additives present in minimal concentrations, thereby contributing to an exhaustive and nuanced evaluation of recycled plastic properties. This becomes particularly crucial when dealing with materials containing specific additives in their polymer matrix, as seen in electronic products incorporating distinct flame-retardant components in their blends (Taurino et al., 2010) [49].
Adding to the complexity level by using multiple industry standards related to plastic waste requires careful integration to ensure consistency, effectiveness, and efficiency across the entire recycling process. Therefore, we propose the creation of a single comprehensive document that consolidates all necessary information for data sampling, traceability, and material characterisation. This document should encompass all material types, including specific case studies on potential contamination, and outline possible applications. Such a resource would be highly valued by industry stakeholders, greatly enhancing its practical utility.

5. Conclusions

Due to the scarce availability of scholarly studies reviewing plastic standards and requirements, this paper analyses various plastic recycling standards, focusing on HDPE. It compares these standards to better understand current industry practices and the requirements for traceability and quality standards. Additionally, a comparative assessment has yet to determine whether industry stakeholders adhere to these regulatory guidance documents and how they are implemented in practice.
An industry standard framework should help to advance the recycling industry and improve the quality and integration of recycled resins. The gaps in the traceability and quality requirements identified in this study affirm that it is essential to further improve standardised methods for disclosing material compositions, implementing advanced analytical tests to verify composition ratios and degradation levels. Developing a harmonised traceability and quality framework and introducing a certification label system can ensure comprehensive and transparent material disclosures, while collaboration with regulatory bodies to enforce stringent traceability standards will promote uniform recycling practices. Employing advanced analytical techniques such as FTIR, DSC, and chromatography will provide accuracy on recycled plastics’ chemical and physical properties, which are crucial for assessing their suitability for various applications. These measures will collectively enhance the efficiency and reliability of the recycling process, facilitating the integration of high-quality recycled resins into new products and supporting a more sustainable circular economy.
Applying a correlation between the technical characteristics of recycled material is key in outlining its functionality and the potential substitution of virgin material across diverse markets where the material might find application. This dynamic highlight a value addition to the recycled material’s functionality. It can only happen if the property assessment is complete to fully appreciate the material functionality.
While the necessity for multiple standard papers, with its inherent financial implications, is not imperative, a pragmatic approach could involve the development of a singular framework exclusively tailored to recycled plastic material. It is essential to underline that the use of recycled material in product applications or selection should adhere to compliance standards, irrespective of whether the material is of virgin or recycled origin, in whole or partial measure.
A notable limitation lies in the economic evaluation of the investment in analytical equipment and the requisite skilled personnel for integration. Alternatively, an envisaged scenario involves third-party entities serving as testing laboratories, contributing to providing quality information for stakeholders with similar economic implications. The voluntary nature of compliance for certification also presents a crucial constraint. Addressing this challenge necessitates exploring strategies to incentivise and elucidate the benefits, particularly economically, thereby fostering broader adherence.
Furthermore, there exists an opportunity for in-depth analyses encompassing the entire spectrum of recycled grades within a specific material, exemplified by high-density polyethylene (HDPE) and extending to other materials. This comprehensive exploration holds the potential to yield insights into the distinctive characteristics and applications of recycled grades, contributing to the evolution of sustainable material practices.
Given that 91.83% of plastic is not recycled, the gaps identified in the traceability system, and the lack of standard applicability amongst the evaluation of the recycled material, applying the concept detailed in this paper would significantly increase the level of recycled plastic and build trust amongst industry stakeholders able to use more recycled content within their activity.

Supplementary Materials

The following supporting information can be downloaded at: https://www.mdpi.com/article/10.3390/su16125122/s1, Supplementary Materials of test grid analysis.

Author Contributions

Writing—original draft, B.G.; Supervision, R.M., A.Z. and F.S. All authors have read and agreed to the published version of the manuscript.

Funding

This research received no external funding.

Institutional Review Board Statement

Not applicable.

Informed Consent Statement

Not applicable.

Data Availability Statement

Data is contained within the article and Supplementary Materials.

Conflicts of Interest

The authors declare no conflicts of interest.

References

  1. OECD. Plastics Use by Polymer; OECD: Paris, France, 2023; Available online: https://stats.oecd.org/Index.aspx?DataSetCode=PLASTIC_USE_8 (accessed on 25 March 2024).
  2. OECD. Plastic Waste by End-of-Life Fate; OECD: Paris, France, 2023; Available online: https://stats.oecd.org/Index.aspx?DataSetCode=PLASTIC_USE_V2_2 (accessed on 25 March 2024).
  3. Adeniran, A.A.; Shakantu, W. The Health and Environmental Impact of Plastic Waste Disposal in South African Townships: A Review. Int. J. Environ. Res. Public Health 2022, 19, 779. [Google Scholar] [CrossRef] [PubMed]
  4. Kibria, M.G.; Masuk, N.I.; Safayet, R.; Nguyen, H.Q.; Mourshed, M. Plastic Waste: Challenges and Opportunities to Mitigate Pollution and Effective Management. Int. J. Environ. Res. 2023, 17, 20. [Google Scholar] [CrossRef] [PubMed]
  5. Landrigan, P.J.; Raps, H.; Symeonides, C.; Dunlop, S.; on behalf of the MinderooMonaco Commission Authors. The Minderoo-Monaco Commission on Plastics and Human Health. 2024. Available online: https://cdn.minderoo.org/assets/documents/landrigan-et-al-2023-minderoo-monaco-commission-summary.pdf (accessed on 25 March 2024).
  6. Zhang, Q. Quality dimensions, perspectives and practices: A mapping analysis. Int. J. Qual. Reliab. Manag. 2001, 18, 708–721. [Google Scholar] [CrossRef]
  7. Tonini, D.; Albizzati, P.F.; Caro, D.; De Meester, S.; Garbarino, E.; Blengini, G.A. Quality of recycling: Urgent and undefined. Waste Manag. 2022, 146, 11–19. [Google Scholar] [CrossRef] [PubMed]
  8. Vilaplana, F.; Karlsson, S. Quality Concepts for the Improved Use of Recycled Polymeric Materials: A Review. Macromol. Mater. Eng. 2008, 293, 274–297. [Google Scholar] [CrossRef]
  9. Eriksen, M.K.; Damgaard, A.; Boldrin, A.; Astrup, T.F. Quality Assessment and Circularity Potential of Recovery Systems for Household Plastic Waste. J. Ind. Ecol. 2019, 23, 156–168. [Google Scholar] [CrossRef]
  10. Alassali, A.; Picuno, C.; Chong, Z.K.; Guo, J.; Maletz, R.; Kuchta, K. Towards higher quality of recycled plastics: Limitations from the material’s perspective. Sustainability 2021, 13, 13266. [Google Scholar] [CrossRef]
  11. Golkaram, M.; Mehta, R.; Taveau, M.; Schwarz, A.; Gankema, H.; Urbanus, J.H.; De Simon, L.; Cakir-Benthem, S.; van Harmelen, T. Quality model for recycled plastics (QMRP): An indicator for holistic and consistent quality assessment of recycled plastics using product functionality and material properties. J. Clean. Prod. 2022, 362, 132311. [Google Scholar] [CrossRef]
  12. Dellana, S.; Kros, J.F.; Falasca, M.; Rowe, W.J. Risk management integration and supply chain performance in ISO 9001-certified and non-certified firms. Int. J. Product. Perform. Manag. 2020, 69, 1205–1225. [Google Scholar] [CrossRef]
  13. ISO. ISO Survey 2021. 2021. Available online: https://www.iso.org/committee/54998.html?t=KomURwikWDLiuB1P1c7SjLMLEAgXOA7emZHKGWyn8f3KQUTU3m287NxnpA3DIuxm&view=documents#section-isodocuments-top (accessed on 25 March 2024).
  14. ISO 14001:2015; Environmental Management Systems—Requirements with Guidance for Use. ISO: Geneva, Switzerland, 2015.
  15. ISO 45001:2018; Occupational Health and Safety Management Systems—Requirements with Guidance for Use. ISO: Geneva, Switzerland, 2018.
  16. ISO. Economic Benefits of Standard ISO; ISO: Geneva, Switzerland, 2014. [Google Scholar]
  17. Psomas, E.; Kafetzopoulos, D. Performance measures of ISO 9001 certified and non-certified manufacturing companies. Benchmarking Int. J. 2014, 21, 756–774. [Google Scholar] [CrossRef]
  18. Kakouris, A.; Sfakianaki, E. Motives for implementing ISO 9000–does enterprise size matter? Int. J. Product. Perform. Manag. 2019, 68, 447–463. [Google Scholar] [CrossRef]
  19. Sfakianaki, E.; Kakouris, A.P. Obstacles to ISO 9001 certification in SMEs. Total Qual. Manag. Bus. Excell. 2020, 31, 1544–1564. [Google Scholar] [CrossRef]
  20. Ivanova, A.; Gray, J.; Sinha, K. Towards a unifying theory of management standard implementation. Int. J. Oper. Prod. Manag. 2014, 34, 1269–1306. [Google Scholar] [CrossRef]
  21. Schuyler, Q.; Ho, C.; Ramezani, F. Standards as a Tool for Reducing Plastic Waste. Sustainability 2022, 14, 10876. [Google Scholar] [CrossRef]
  22. OECD. Global Plastics Outlook; OECD: Paris, France, 2022. [Google Scholar] [CrossRef]
  23. Zaman, A.; Newman, P. Plastics: Are they part of the zero-waste agenda or the toxic-waste agenda? Sustain. Earth 2021, 4, 4. [Google Scholar] [CrossRef]
  24. Campanale, C.; Massarelli, C.; Savino, I.; Locaputo, V.; Uricchio, V.F. A detailed review study on potential effects of microplastics and additives of concern on human health. Int. J. Environ. Res. Public Health 2020, 17, 1212. [Google Scholar] [CrossRef] [PubMed]
  25. EN 15347:2007; Plastics. Recycled Plastics. Characterization of Plastics Waste. European Commission: Luxembourg, 2007.
  26. EN 15343:2008; Plastics—Recycled Plastics—Plastics Recycling Traceability and Assessment of Conformity and Recycled Content. European Commission: Luxembourg, 2008.
  27. Gadaleta, G.; De Gisi, S.; Todaro, F.; D’Alessandro, G.; Binetti, S.; Notarnicola, M. Assessing the Sorting Efficiency of Plastic Packaging Waste in an Italian Material Recovery Facility: Current and Upgraded Configuration. Recycling 2023, 8, 25. [Google Scholar] [CrossRef]
  28. Lim, J.; Ahn, Y.; Cho, H.; Kim, J. Optimal strategy to sort plastic waste considering economic feasibility to increase recycling efficiency. Process Saf. Environ. Prot. 2022, 165, 420–430. [Google Scholar] [CrossRef]
  29. Lase, I.S.; Bashirgonbadi, A.; van Rhijn, F.; Dewulf, J.; Ragaert, K.; Delva, L.; Roosen, M.; Brandsma, M.; Langen, M.; De Meester, S. Material flow analysis and recycling performance of an improved mechanical recycling process for post-consumer flexible plastics. Waste Manag. 2022, 153, 249–263. [Google Scholar] [CrossRef]
  30. Taneepanichskul, N.; Purkiss, D.; Miodownik, M. A Review of Sorting and Separating Technologies Suitable for Compostable and Biodegradable Plastic Packaging. Front. Sustain. 2022, 3, 901885. [Google Scholar] [CrossRef]
  31. EN 15344:2021; Plastics. Recycled Plastics. Characterization of Polyethylene (PE) Recyclates. European Commission: Luxembourg, 2021.
  32. CEN/TR 15353:2008; Plastics—Recycled Plastics—Guidelines for the Development of Standards for Recycled Pastics. European Commission: Luxembourg, 2008.
  33. Zhang, J.; Hirschberg, V.; Rodrigue, D. Blending Recycled High-Density Polyethylene HDPE (rHDPE) with Virgin (vHDPE) as an Effective Approach to Improve the Mechanical Properties. Recycling 2023, 8, 2. [Google Scholar] [CrossRef]
  34. McKeen, L.W. Introduction to the physical, mechanical, and thermal properties of plastics and elastomers. In Elsevier Science & Technology Books; Elsevier: Amsterdam, The Netherlands, 2021. [Google Scholar]
  35. Nguyen, K.Q.; Cousin, P.; Mohamed, K.; Robert, M.; Benmokrane, B. Effects of Exposure Conditions on Antioxidant Depletion, Tensile Strength, and Creep Modulus of Corrugated HDPE Pipes Made with or without Recycled Resins. J. Polym. Environ. 2022, 30, 3959–3973. [Google Scholar] [CrossRef]
  36. Santana, R.M.C.; Gondim, G. Influence of cleaning conditions on the degradation of recycled HDPE. J. Appl. Polym. Sci. 2009, 112, 1454–1460. [Google Scholar] [CrossRef]
  37. Alzerreca, M.; Paris, M.; Boyron, O.; Orditz, D.; Louarn, G.; Correc, O. Mechanical properties and molecular structures of virgin and recycled HDPE polymers used in gravity sewer systems. Polym. Test. 2015, 46, 1–8. [Google Scholar] [CrossRef]
  38. Gerassimidou, S.; Geueke, B.; Groh, K.J.; Muncke, J.; Hahladakis, J.N.; Martin, O.V.; Iacovidou, E. Unpacking the complexity of the polyethylene food contact articles value chain: A chemicals perspective. J. Hazard. Mater. 2023, 454, 131422. [Google Scholar] [CrossRef] [PubMed]
  39. Kajiwara, N.; Matsukami, H.; Malarvannan, G.; Chakraborty, P.; Covaci, A.; Takigami, H. Recycling plastics containing decabromodiphenyl ether into new consumer products including children’s toys purchased in Japan and seventeen other countries. Chemosphere 2022, 289, 133179. [Google Scholar] [CrossRef] [PubMed]
  40. Rung, C.; Welle, F.; Gruner, A.; Springer, A.; Steinmetz, Z.; Munoz, K. Identification and Evaluation of (Non-)Intentionally Added Substances in Post-Consumer Recyclates and Their Toxicological Classification. Recycling 2023, 8, 24. [Google Scholar] [CrossRef]
  41. Oblak, P.; Gonzalez-Gutierrez, J.; Zupancic, B.; Aulova, A.; Emri, I. Processability and mechanical properties of extensively recycled high density polyethylene. Polym. Degrad. Stab. 2015, 114, 133–145. [Google Scholar] [CrossRef]
  42. Jiun, Y.L.; Tze, C.T.; Moosa, U.; Tawawneh, M.A. Effects of Recycling Cycle on Used Thermoplastic Polymer and Thermoplastic Elastomer Polymer. Polym. Polym. Compos. 2016, 24, 735–740. [Google Scholar] [CrossRef]
  43. Kuram, E.; Ozcelik, B.; Yilmaz, F. The influence of recycling number on the mechanical, chemical, thermal and rheological properties of poly(butylene terephthalate)/polycarbonate binary blend and glass-fibre-reinforced composite. J. Thermoplast. Compos. Mater. 2016, 29, 1443–1457. [Google Scholar] [CrossRef]
  44. Sergi, C.; Tirillò, J.; Iacovacci, C.; Sarasini, F. Influence of reprocessing cycles on the morphological, thermal and mechanical properties of flax/basalt hybrid polypropylene composites. Sustain. Mater. Technol. 2023, 36, e00648. [Google Scholar] [CrossRef]
  45. Soriano, F.; Morales, G.; de León, R.D. Recycling of high impact polystyrene in coextruded sheet: Influence of the number of processing cycles on the microstructure and macroscopic properties. Polym. Eng. Sci. 2006, 46, 1698–1705. [Google Scholar] [CrossRef]
  46. Stromberg, E.; Karlsson, S. The Design of a Test Protocol to Model the Degradation of Polyolefins During Recycling and Service Life. J. Appl. Polym. Sci. 2009, 112, 1835–1844. [Google Scholar] [CrossRef]
  47. Kumagai, S.; Sato, M.; Ma, C.; Nakai, Y.; Kameda, T.; Saito, Y.; Watanabe, A.; Watanabe, C.; Teramae, N.; Yoshioka, T. A comprehensive study into the thermo-oxidative degradation of sulfur-based engineering plastics. J. Anal. Appl. Pyrolysis 2022, 168, 105754. [Google Scholar] [CrossRef]
  48. Cozzarini, L.; Marsich, L.; Ferluga, A. Qualitative and quantitative contaminants assessment in recycled pellets from post-consumer plastic waste by means of spectroscopic and thermal characterization. Polym. Eng. Sci. 2023, 63, 1126–1132. [Google Scholar] [CrossRef]
  49. Taurino, R.; Pozzi, P.; Zanasi, T. Facile characterization of polymer fractions from waste electrical and electronic equipment (WEEE) for mechanical recycling. Waste Manag. 2010, 30, 2601–2607. [Google Scholar] [CrossRef]
Figure 1. Standards and their relationship to one another (orange highlight is for the case study discussed in this paper)—Polypropylene (PP), Polystyrene (PS), Polyethylene Terephthalate (PET), Polyvinyl Chloride (PVC), Wood Plastic Composite (WPC).
Figure 1. Standards and their relationship to one another (orange highlight is for the case study discussed in this paper)—Polypropylene (PP), Polystyrene (PS), Polyethylene Terephthalate (PET), Polyvinyl Chloride (PVC), Wood Plastic Composite (WPC).
Sustainability 16 05122 g001
Table 3. Technical data-sheet quality test grid.
Table 3. Technical data-sheet quality test grid.
Number of Grades ConcernedNote
Colour7
Melt flow index13Various test method conditions used but primarily methodology used is 190 °C and 2.16 kg weight (11 grades)
Three grades display value range instead of data point
Density13Five grades display value range
Tensile strength at yield6
Tensile strength at break7
Elongation at break9Two grades display a value range
Impact strength10Two methods used
Two grades display a value range
Vicat softening temperature1
Ash content2One grade displays value range
Moisture content2Both grades display value range
Disclaimer/Publisher’s Note: The statements, opinions and data contained in all publications are solely those of the individual author(s) and contributor(s) and not of MDPI and/or the editor(s). MDPI and/or the editor(s) disclaim responsibility for any injury to people or property resulting from any ideas, methods, instructions or products referred to in the content.

Share and Cite

MDPI and ACS Style

Gazeau, B.; Minunno, R.; Zaman, A.; Shaikh, F. Elevating Recycling Standards: Global Requirements for Plastic Traceability and Quality Testing. Sustainability 2024, 16, 5122. https://doi.org/10.3390/su16125122

AMA Style

Gazeau B, Minunno R, Zaman A, Shaikh F. Elevating Recycling Standards: Global Requirements for Plastic Traceability and Quality Testing. Sustainability. 2024; 16(12):5122. https://doi.org/10.3390/su16125122

Chicago/Turabian Style

Gazeau, Benjamin, Roberto Minunno, Atiq Zaman, and Faiz Shaikh. 2024. "Elevating Recycling Standards: Global Requirements for Plastic Traceability and Quality Testing" Sustainability 16, no. 12: 5122. https://doi.org/10.3390/su16125122

APA Style

Gazeau, B., Minunno, R., Zaman, A., & Shaikh, F. (2024). Elevating Recycling Standards: Global Requirements for Plastic Traceability and Quality Testing. Sustainability, 16(12), 5122. https://doi.org/10.3390/su16125122

Note that from the first issue of 2016, this journal uses article numbers instead of page numbers. See further details here.

Article Metrics

Back to TopTop