Next Article in Journal
How to Leverage Digital Sustainability Orientation to Promote Environmentally Sustainable Practices of Manufacturing Enterprises in China
Previous Article in Journal
The Detection of Railheads: An Innovative Direct Image Processing Method
Previous Article in Special Issue
Linking Digital Technologies to Sustainability through Industry 5.0: A bibliometric Analysis
 
 
Font Type:
Arial Georgia Verdana
Font Size:
Aa Aa Aa
Line Spacing:
Column Width:
Background:
Article

Big Data Analytics, Strategic Capabilities, and Innovation Performance: Mediation Approach of Organizational Ambidexterity

by
Thamir H. Alaskar
*,
Amin K. Alsadi
,
Wassim J. Aloulou
and
Faouzi M. Ayadi
Business Administration Department, College of Business, Imam Mohammad Ibn Saud Islamic University, Riyadh 31441, Saudi Arabia
*
Author to whom correspondence should be addressed.
Sustainability 2024, 16(12), 5111; https://doi.org/10.3390/su16125111
Submission received: 24 April 2024 / Revised: 28 May 2024 / Accepted: 12 June 2024 / Published: 15 June 2024
(This article belongs to the Special Issue Digitalization Leading the Way for a Sustainable Future)

Abstract

Our study explores the critical role played by organizational ambidexterity capabilities in the link between big data analytics, strategic innovation capabilities, and innovation performance. We developed a conceptual framework based on resource-based and dynamic capability views to examine the direct and indirect relationships among main variables. We used a quantitative approach to collect data from 172 Saudi IT and Telecom firms. We then employed structural equation modeling through Smart-PLS to test the study hypotheses. Our findings revealed that big data analytics and strategic innovation capabilities have a significant impact on organizational ambidexterity and then on innovation performance. Ambidexterity capability mediates between big data analytics capabilities and innovation performance and between strategic innovation capabilities and innovation performance. Our study contributes to the literature on big data and innovation. It offers valuable insights into the potential impacts of big data analytics, strategic innovation, and ambidexterity capabilities on innovation performance. It demonstrates how significantly boosting a firm’s capabilities for improved firms’ innovation performance can potentially enhance performance outcomes (e.g., competitiveness and sustainability). These findings provide managers with meaningful implications regarding the innovation performance that can be achieved by leveraging these important resources and capabilities.

1. Introduction

In the era of rapid digital transformation and data-driven decision-making, strategic innovation capability (SIC) and big data analytics capabilities (BDACs) have a substantial influence over the organizational ambidexterity (OAMB) and innovation performance of organizations aspiring to thrive in the dynamic business landscape [1,2,3,4,5,6]. This study delves into the intricate relationships between these key constructs to unravel the mechanisms through which organizations can harness their SIC and BDACs to drive innovation performance (IP), with a particular emphasis on the mediating role played by OAMB.
The advent of big data analytics has revolutionized how organizations gather, process, and utilize vast amounts of information for strategic decision-making [7,8]. SIC represents an organization’s proactive ability to seek and capitalize on innovative opportunities, fostering adaptability and continuous improvement [9,10]. For instance, OAMB prevails as an organizational capability, acting as a pivotal mediator enabling organizations to exploit existing competencies while exploring new opportunities [2,11]. Integrating SIC, BDACs, and OAMB becomes the catalyst for transformative and sustainable innovation.
This study aims to explore the complex pathways through which enhanced capabilities work to ultimately impact innovation performance (IP) in a specific context: Saudi Arabia. It examines how these capabilities boost the innovation performance of Saudi ICT firms, potentially enhancing their competitiveness and sustainability in rapidly changing market conditions. In this context, Saudi Arabia is positioning itself as a digital economy leader in the Middle East, with plans to harness its strong investment capabilities to stimulate the economy and transform the country, including growing the ICT sector. Key initiatives include strengthening telecom infrastructure, promoting local tech demand, developing data regulations, and facilitating public–private collaboration. The country aims to leverage its strategic geographic location to become a hub connecting the East and West. With investments in data centers, fiber networks, and tech startups, Saudi Arabia is working to build a vibrant digital ecosystem [12].
In such a context where Saudi firms fervently embrace digital transformation [13], understanding the influence of SIC and BDACs on IP becomes crucial for navigating the complexities of the local business ecosystem. Alaskar [14] mentioned that the impact of environmental changes has prompted Saudi enterprises to reassess their strategic choices on the use of technology such as big data analytics (BDA). Saudi ICT firms will face the challenges of acquiring capabilities to use big data analytics and formulating strategies for innovation. While existing studies have explored the impacts of digital technologies on IP, the impacts of strategic capabilities (such as BDACs and SIC) on IP through OAMB remains unexplored [15]. To our knowledge, no previous study has empirically examined the interplay among these variables to enhance innovation performance. Addressing this research gap, the current study investigates how a firm’s BDACs and SIC influence its ability to achieve OAMB. Additionally, this study examines how OAMB can act as a mechanism through which strategic-level dimensions (BDACs and SIC) are translated into improved IP.
Previous research has highlighted the contribution of BDACs to firm performance through integration with other capabilities, such as adaptive capability [16], innovation capability [17], dynamic capability [5,18], and dynamic and operational capabilities (marketing capability and technological capability) [7]. In this study, we seek to develop the idea that BDACs and SIC can leverage a firm’s competence to strengthen organizational capabilities (such as ambidexterity) to enhance its IP.
The novelty of our research lies in addressing this gap in the existing literature by empirically examining how BDACs and SIC influence FIP through the mediation of OAMB within the context of Saudi Arabia, a dynamic and technologically advancing market. By exploring these dynamics, the research seeks to provide valuable insights for policymakers, academia, and industry practitioners that could foster and accelerate digital transformation and support the introduction of competitive and sustainable innovations, enabling firms to navigate the challenges and opportunities of the digital era.
The paper’s organization is as follows: The subsequent section provides the theoretical background by introducing the main concepts of BDACs, SIC, OAMB, and IP from the perspectives of RBV and DC. Additionally, it elaborates on the proposed model through hypotheses development. Moving on to Section 3, the methodology employed in this study and the data analysis strategy are described. Section 4 presents this study’s findings, while Section 5 engages in a discussion of these findings, offering both theoretical and managerial implications. In the final section, the paper concludes by summarizing the main results and providing a list of limitations and potential directions for future research.

2. Theoretical Background and Hypotheses’ Development

2.1. Theoretical Background

2.1.1. RBV, Dynamic Capabilities, and Innovation Performance

Theoretical assumptions and conceptualizations in studies on IT capabilities often rely on the resource-based view (RBV) frameworks of the organizations [7,19]. The RBV posits that a competitive advantage is derived from the distinctive aggregation of resources that possess economic value, are affected by shortages, and are challenging to replicate [20]. To clarify the advantages and distinctions of businesses, the approach used perceives an enterprise as an assemblage of resources and directs attention toward the characteristics and strategic components of those resources [20]. However, Teng et al. [21] mentioned that the RBV is a compelling paradigm for assessing the strategic significance of information technology (IT) resources.
The RBV theory posits that an enterprise’s ability to attain distinctive innovation outcomes in the market may be attributed to its possession of unique resources and capabilities that exhibit characteristics of value, rarity, non-imitability, and irreplaceability [20]. Mikalef et al. [7] argue that while the concept of IT capacity operates under the premise that resources may be easily duplicated, the existing body of research on IT competence acknowledges that the capacity to use and allocate IT-related resources effectively has the potential to provide a competitive edge and distinguish organizations in the context of competition [22]. Nevertheless, the study conducted by Wade and Hulland [23] establishes a coherent connection between resources that are special to a business and the ability to maintain a competitive advantage over time. This research offers a valuable framework for assessing the influence of information system resources on the overall performance of a firm [21,24]. Furthermore, this theory encourages cross-functional research by providing a framework for facilitating comparisons across IT and other resources, as mentioned by Liang et al. [25].
Expanding upon the RBV, the Dynamic Capabilities View (DCV) addresses the complex matters pertaining to the effective deployment of company capabilities to attain a sustainable competitive advantage within dynamic business settings [26]. Teng et al. [21] argue that the DCV framework is used to examine the sources and strategies employed by organizations to reconfigure their internal and external competencies in response to dynamic and fast-evolving surroundings [27]. According to Tallon [28], this framework helps to determine the potential performances of IT capabilities under different environmental circumstances.
Drawing on the RBV framework, Zhang et al. [29] mentioned that the prior research has examined the influence of different information technology (IT) resources on the performances of organizations; for instance, scholars have investigated the impact of IT infrastructure [30], IT capabilities, and IT investment management. Zhang et al. [29] argue that these studies suggest that IT resources, when leveraged as a source of competitive advantage, have the potential to improve production efficiency, enhance financial performance, and reduce operational costs. Moreover, Constantiou and Kallinikos [31] argue that it is vital to determine whether the basic items relevant to big data analytics contribute to competitive performance advantages and through what processes these effects are accomplished to extract any significant theoretical and practical consequences, as well as indicate important topics for future study.
Chaudhuri et al. [32] argued that while RBV asserts that the capture and usage of relevant data are vital for the effective functioning of analytics tools, the enhancement of both process and product innovation inside a company leads to improved performance and the long-term sustenance of its commercial value, as mentioned by Vidgen et al. [33]. They add that it is insufficient for an organization to rely just on the harmonious use of its resources to achieve success in its inventive capacities; as shown by the RBV, the company should effectively adapt to the dynamic and evolving internal and external business environments, as attributed to the dynamic capability (DC) perspective proposed by Helfat and Peteraf [34].
Nevertheless, the existing body of literature has not yet provided a comprehensive description of how ambidexterity can effectively mediate the relationship between BDACs, SIC and IP. The use of the RBV as the theoretical framework for this research is considered appropriate, given its aim to identify resources that facilitate the development of BDACs. By expanding upon the RBV and previous research on big data analytics, we establish a conceptualization of BDACs as the organizational capabilities required to efficiently use technology and skilled personnel to acquire, retain, and analyze data with the ultimate goal of generating high IP.

2.1.2. Big Data Analytics Capabilities (BDACs)

Big data refers to data sets that are described as large volumes of data collected by firms. It continues to grow exponentially in size over time. Consequently, it is complex to deal with traditional data-processing application software. Big data tools are emerging to help firms to collect, process, and analyze data to unlock valuable insights, solve business problems, increase agility and innovation, and make and drive better decisions [35]. Big data seeks to glean intelligence from data to create an opportunity and then translate it into business advantage [36,37]. Big data differs from regular data in terms of five ‘Vs:’ volume (quantities of data), velocity (speed of data collection), variety (different types of data), veracity (reliability of data sources), and value (transactional, strategic, and informational benefits of big data) [38,39,40]. In addition, two additional “V” dimensions for big data were identified: variability referred to the dynamic opportunities that are available by interpreting big data, and visualization referred to the representation of data in meaningful ways through artificial intelligence methods that generate models.
Collecting big data without a concrete purpose may not be valuable in the future [41]. In fact, it must be ordered and analyzed using adequate analytical procedures, tools, and techniques to potentially make their impacts in terms of analyzing and visualizing valuable insights [41,42]. Big data analytics pertains to this process of collecting, analyzing, and presenting insights from big data in a way that allows for the gaining of actionable insights, the creation of business value, and the establishment of competitive advantage [8,42]. This complete process needs necessary organizational resources, skills, and capabilities to ensure its better execution.
The term BDACs refers to a firm’s ability to leverage big data to gain strategic and operational insight [8,42,43,44]. It also pertains to the firm’s ability to assemble, integrate, and deploy its big data-specific resources [9]. Similarly, BDACs are the ability of a firm to effectively deploy technology and talent to capture, store, and analyze data for the generation of insights [7]. This concept has been suggested to deal with big data-related projects [45], and through it, big data is leveraged to create superior value [46,47].
Gaining a comprehensive understanding of BDACs and utilizing it efficiently and effectively can contribute to improving a firm’s decision-making, creating value, sustaining superior innovation and firm performance, and maintaining competitiveness in dynamic environments [6,7,8,35,43,48,49].
Several studies have considered BDACs as multidimensional constructs, including dimensions, such as BDA management capability (planning, investment, coordination, and control), BDA infrastructure flexibility capability (connectivity, compatibility, and modularity), and BDA talent/personnel expertise capability (technology management, technical, business and relational knowledge) [5,38], or as big-data related tangible resources (financial, technology, data), human skills (technical and managerial), and intangible resources (data-driven culture and organizational learning) [7,9,50].

2.1.3. Strategic Innovation Capability

Innovation capability refers to a firm’s ability to originate, nurture, and put forward novel ideas, products, services, business models, and processes that deliver value to customers and stakeholders [51,52]. Firms also can find solutions to existing problems and respond to challenges in the market [17].
There is extensive literature in the innovation field that shows that various conceptualizations and classifications of innovation and innovation capabilities were identified, including types such as product, process, technological, or administrative innovations, as well as distinctions based on the degree of risk, such as incremental versus radical innovations [18,53,54,55,56]. In the context of BDA, strategic innovation capabilities refer to the skills, knowledge, and resources that firms must possess to effectively utilize BDA for the purpose of effectively generating new and valuable ideas, products, or services [9]. Developing strong strategic innovation capabilities in such a context helps firms to reap numerous benefits, including the generation and implementation of strategies that enhance product/service development, personalize offerings, develop new business models, and create value.
Accordingly, the use of BDACs as IT capabilities enhances other capabilities, such as strategic innovation capabilities, which in return enhance IP. For instance, IT capabilities like BDACs focus on deploying IT-related resources within organization to improve firms’ strategic innovative capabilities, such as identifying new gaps, trends, and insights and achieving the creation, integration, and absorption of new knowledge [9,10,52,57]. According to several studies, SIC has shown its importance from the perspective of using information systems, IT, and digital capabilities [1,6,17]. SIC is related to the strategic improvement of business and management processes, as well as service and product quality, and the development of new technologies [58]. By deploying IT-related resources and capabilities on business analysis (e.g., BDACs), new opportunities for innovation can be created to outperform competitors [18,59].

2.1.4. Organizational Ambidexterity

Organizational ambidexterity represents a complex framework where firms seek to balance the exploitation of existing capabilities with the exploration of new innovative ways, which, in turn, help to improve their present efficiency, their future growth, and their competitiveness [60,61]. Organizational ambidexterity is also considered a dynamic capability that enables firms to adapt to rapid market changes and sustain performance by simultaneously maximizing the returns from current operations and pursuing breakthroughs through disruptive innovations [61]. These two dimensions of ambidexterity sometimes involve managing contradicting activities that are crucial for maintaining a focus on both the short-term performance and long-term strategic renewal of the firm [60].
However, the extant literature shows that the achievement of ambidexterity by firms is not an easy task since it demands a deep understanding of how to maintain the previously discussed balance. Bøe-Lillegraven [62] shows that while ambidexterity has been linked to superior firm performance through both the exploitation of existing businesses and the exploration of new opportunities, the empirical evidence that supports this link varies across different studies. These differences in the previous studies show the need for future research to explore contingencies by examining the different roles that could be played by ambidexterity and the need to use different performance measures within different contexts to better understand the impact and mechanisms of ambidexterity [62].
Moreover, ambidexterity being a dynamic capability means that there is a continuous need for re-balancing as the conditions change over time. Firms must always keep the balance between maintaining operational excellence and, at the same time, seeking to engage in disruptive innovations [60]. This synthesis and balancing of these competing orientations (efficiently exploiting what we have or know while simultaneously exploring the unknown) allows organizations to succeed in the market. Therefore, ambidexterity is not just a strategic goal but also a complex strategic process that is central to sustaining the success of firms in today’s continuously changing market conditions [60,61].

2.1.5. Innovation Performance (IP)

Innovation performance (IP) refers to the outcomes of a firm’s innovation efforts, including the successful launch and differentiation of new products/services, the renewal of administrative systems and business processes to align with the market environment [6,44,63,64], and the firm’s ability to create value through these innovation endeavors to outperform competitors in meeting customer and market demands [29,35,40,65]. IP is essential for businesses and industries as it drives competitive advantage, enables adaptation to changing market conditions, facilitates new product/service development, improves operational efficiency, and allows organizations to stay relevant and responsive to evolving customer needs within dynamic competitive landscapes.
Traditionally, objective indicators such as patent applications, new product launches, and sales growth are employed to measure IP. However, this study adopts subjective indicators for IP measurement due to the challenges associated with effectively communicating objective indicators. Prior studies have identified a strong correlation between subjective performance and objective measures or the information that firms release [51]. These subjective indicators rely on information provided by managers who measure their firms’ innovation outcomes and compare them to those of key competitors over the past three years [66].
Achieving IP is a complex endeavor that demands a combination of capabilities: BDACs, ambidexterity, and innovation capability (IC). Consequently, this study advances our understanding of these capabilities as antecedents of IP.

2.2. Hypotheses Development

2.2.1. The Impacts of BDACs, SIC, and OAMB on IP

BDAC and IP
Theoretical assumptions and conceptualizations in studies on IT capabilities often rely on the resource-based view (RBV) framework of the organizations [7,19]. Organizations that possess big data analytics (BDA) capabilities are capable of extracting and analyzing environmental information to more accurately identify and seize new business opportunities and integrate data insights into the innovation processes. Consequently, they are consistently positioned to innovate and gain enhanced performance [52,67].
BDACs has been found to significantly impact the performances of organizations in various ways. In the literature on BDACs and performance, several studies investigated and supported their relationships: firm performance [5,17,38,48,50,59,68,69], competitive performance [2], supply chain performance [70,71], business vale creation [42], and sustainable IP [4,35,43,44,47,72,73,74].
Regarding the relationship between BDACs and IP, several studies’ findings revealed such support. For example, in the pharmaceutical industry in Pakistan, Munir et al. [45] found that a direct and positive link exists between BDACs and organizational IP. Similarly, Alghamdi and Agag [35] indicated in their study that big data analytics driven by AI from manufacturing companies has a significant and positive impact on IP. Similarly, through a survey of 421 Chinese managers and employees engaged in the field of big data analytics, Zhang and Yuan [29] found that BDACs have a positive effect on IP. From what precedes, we can state the following hypothesis:
H1: 
There is a positive relationship between BDACs and IP.
SIC and IP
Innovation has become the key to unlocking new markets, developing new products, and staying ahead of the competition. BDACs are expected to have a profound impact on strategic innovation in the next five years. Their roles as enablers, facilitators, drivers, shapers, or accelerators have been discussed [53,75,76].
SIC is an essential prerequisite for unlocking superior firm, organizational, and IP [5,51,63,64]. Research affirms that firms equipped with robust SIC consistently achieve superior IP due to their ability to effectively generate and implement new strategies for novel ideas for products, services, and processes based on knowledge and insights extracted and analyzed through the deployment of IT-based capabilities. Such insights positively influence the results of new product innovation processes [6,53]. Furthermore, managing SIC within the context of BDA can generate greater benefits for IP [56,71]. Zhan et al. [75] proposed a conceptual framework based on the interview outputs from experts and academic researchers. They showed how big data is leveraged to reduce lead times and costs in product innovation processes and facilitate the identification and prioritization of customer needs in particular market segments.
Consequently, we expect a positive relationship between SIC and IP in the context of BDA and propose the following hypothesis:
H2: 
There is a positive relationship between SIC and IP.
OAMB and IP
Ambidexterity, which represents s firm’s capability for both exploration and exploitation, could enhance firm IP. For example, Popadić et al. [77] contends that high levels of both exploratory and exploitative activities will enhance a firm’s IP. Yanuar and Fontana [78] also reinforce this argument by mentioning that the capacity for simultaneous exploration and exploitation allows firms to effectively respond to environmental and market changes and challenges, therefore positively influencing their IPs. Moreover, Li et al. [79] show that ambidexterity supports firms in simultaneously developing exploration and exploitation activities and, thus, is crucial for both adaptability and long-term success in terms of IP. Based on the previous discussion, we propose the following hypothesis:
H3: 
There is a positive relationship between OAMB and IP.

2.2.2. The Mediating Role of Organizational Ambidexterity

The Mediating Role of Ambidexterity in the BDAC—IP Relationship
Organizational ambidexterity (OAMP) refers to a firm’s ability to simultaneously pursue exploration of new opportunities and exploitation of existing capabilities [67]. The literature that discusses the relationship between organizational ambidexterity and dynamic capabilities (similar to BDACs) also highlights that an organization’s capacity to redesign or reconfigure its routines, activities, and resources is a vital integral aspect of its ambidexterity. For instance, O’Reilly and Tushman [80] propose that ambidexterity is a deliberate approach to reconfiguring existing firm assets and capabilities to address existing, as well as new, opportunities. In line with this view, Weiss and K. Kanbach [81] also link dynamic capabilities to organizational ambidexterity, arguing that ambidexterity helps organizations to reconfigure their resource base to exploit existing competencies and explore new ones. This notion is further supported by the studies of Simsek [82] and Ahammad et al. [83], who provide definitions of organizational ambidexterity that emphasize the capacity to reconfigure activities and make changes in response to changing demands and contradictory processes.
Big data analytics capabilities (BDACs) consist of tangible resources, human skills, and intangible assets essential to an organization’s routines and activities [84]. These capabilities, particularly human skills and intangible assets, form the core of an organization’s dynamic capabilities and are vital for addressing current problems (exploitation) and identifying new opportunities (exploration) [2,65,84]. According to Yanuar and Fontana [78], dynamic capabilities, similar to BDACs, are crucial for companies to reconfigure and redesign their resources effectively to meet the needs of both exploration and exploitation. Similarly, Rialti et al. [65] argue that BDA infrastructures are flexible, inter-operable, scalable, and adaptable to various types of data, ensuring effective information flow over time and in any situation or context, thus enabling ambidextrous organizations to reconfigure activities and make changes in response to shifting demands.
Organizational ambidexterity in terms of the exploitation of existing competencies and the exploration of new data-driven opportunities is proposed to enhance performance [77,79]. The capability to balance these dual activities allows firms to effectively manage environmental and market challenges by fostering both incremental and radical innovations [78,79]. This balance is crucial within the context of BDACs, as it strengthens a firm’s ability to adapt and transform data insights into innovations performance.
Promoting organizational ambidexterity enables firms to more effectively invest in the insights derived from BDACs, thus enhancing their IP. To the best of our knowledge, no previous study has simultaneously examined the relationships among these three variables. Thus, the current study seeks to enhance our understanding of the possible mediating role of organizational ambidexterity in the BDAC-IP relationship. Based on the previous discussions, we hypothesize the following:
H4: 
There is a positive relationship between BDACs and OAMP.
H5: 
OAMP mediates the relationship between BDACs and IP.
The Mediating Role of Ambidexterity in the SIC—IP Relationship
Innovation within the organizational context is a complex phenomenon that might be significantly shaped by the strategic and operational capabilities of firms. This paper examines two critical constructs in this domain, SIC and OAMB, along with their collective impact on IP.
SIC is a fundamental construct in innovation management, defined as a firm’s ability to generate, accept, and implement new ideas, processes, products, or services. This capability involves a strategic orientation towards innovation, encompassing long-term vision, strategic planning, and resource allocation [17,51,52]. This broad scope definition clearly reveals a strategic-level capability that drives overall innovation direction and strategy within the organization. It involves long-term vision, strategic planning, and the allocation of resources toward innovative activities. Moreover, it is related to developing a firm’s potential and readiness for innovation. It is more about the capacity to innovate and less about the actual implementation of specific innovations.
On the other hand, organizational ambidexterity is considered to be an operational capability. Its adopted definition deals with more specific actions and processes related to balancing and implementing exploration and exploitation activities within the organization [61], such as “looking for novel technological ideas” or “continuously improving the reliability of products”. These operational-level activities could be perceived as how the strategic level of a firm’s innovation capability is implemented within the organization. Thus, this operational-level ambidexterity involves managing day-to-day operations while simultaneously seeking new opportunities [60]. SIC enhances an organization’s ability to create and implement innovative strategies. By effectively managing exploration–exploitation tension, organizations can innovate in ways that differentiate them from competitors, increase market share, and drive sustained performance. SIC and ambidexterity are mutually reinforcing concepts. SIC provides the foundation for organizations to effectively balance exploration and exploitation, while ambidexterity enables organizations to boost their IPs.
Although previous studies (e.g., Alamayreh et al. [85]), have acknowledged the positive association between ambidexterity and innovation, the specific nature of this relationship, particularly its impact on organizational performance, remains unexplored. This study aims to fill this gap by examining how SIC influences a firm’s ability to achieve OAMB, assuming that a robust SIC fosters a better balance in exploration and exploitation activities. Moreover, we investigate how OAMB operationalizes the strategic potential of IC into effective innovation practices, thereby impacting IP. We suggest that OAMB may not only benefit from a strong SIC but also play a crucial role into translating this strategic capability into improved firm IP. Based on the previous discussions, we hypothesize the following:
H6: 
There is a positive relationship between SIC and OAMB.
H7: 
OAMB mediates the relationship between SIC and IP.

2.3. Research Model

As illustrated in Figure 1, the hypothetical research model shows the influence of BDACs and SIC on organizational ambidexterity and, in turn, on IP. In Figure 1, the direct and indirect relationships in this study are tested with the help of a mediation model of organizational ambidexterity.

3. Methods

3.1. Sampling and Data Collection

The present study used a survey approach, using a questionnaire that was developed based on components derived from prior research. First, the survey was looked over by three academics and then pretested by five respondents. The data were gathered throughout the period of May to June 2023 via the use of an online survey questionnaire hosted on the Google Forms platform. While there are two main sampling methods, which may either be limited to one business or used in multiple sectors, Sirmon et al. (2011) [86] discuss the importance of the snowball technique in enhancing the theoretical perspective by including a diverse range of symmetrical methods. However, this research specifically utilized selective sampling with snowballing [87] (Goodman, 1961) to select professionals from various firms with different levels of breadth due to the absence of publicly available information on firms in a particular context.
The research mainly consisted of individuals who held positions in management, namely middle and senior management, inside Saudi firms. A total of 172 observations were gathered. Following the procedures outlined by Tabachnick et al. [88], the data underwent screening and purification. This study’s primary focus was on small and medium-sized enterprises (SMEs) located in Riyadh, the capital of Saudi Arabia, and operating in ICT industry sectors.
The demographic characteristics of the sample are shown in Table 1. In terms of respondent position distribution, the general manager accounted for 40.7% of the replies. In terms of respondent work experience, the majority of respondents (25%) had experience of between 10 and 15 years, while 23.3% had experience of between 5 and 10 years. When categorizing respondents based on firm size, we find that 28.5% have 3000 employees or more, while 19.8% have between 50 and 249 employees. In terms of firm revenue, the majority of respondents (33.1%) had more than 200 million SAR. In terms of firm age distribution, the majority of participants were in the age groups of 20 years and more (35.5%) and 5 to 10 years (28.5%).

3.2. Variable Measurement

This study’s primary focus was on small and medium-sized enterprises (SMEs) located in Riyadh, the capital of Saudi Arabia, and operating in ICT industry sectors. In this study, four constructs—BDACs, SIC, OAMB, and IP—were operationalized and measured using scales from various previous studies. All constructs were assessed using a five-point Likert scale, with response options ranging from 1, indicating “Strongly disagree”, to 5, indicating “Strongly agree”. The measurement of all these constructs was conducted using items that were adapted and modified from prior research studies (Table 2).

3.3. Strategy of Analysis

Initially, we performed an exploratory factor analysis to investigate, validate, and assess the measurement of various constructs. Following that, we utilized confirmatory factor analysis to validate the measurement model, thoroughly assessing the validity and reliability of each construct. Moreover, we expanded the measurement model into a structural equation model, incorporating mediators and satisfaction as dependent variables, to examine and analyze the hypothesized relationships.

3.4. Measurement Model

In relation to the concepts of reliability and internal consistency, it can be seen from Table 3 that the obtained values for composite reliability are above the threshold of 0.7, while the values for Cronbach’s alpha meet the acceptable criterion of 0.6. Both findings align with the assertions made by Hair et al. [89] on the acceptable ranges for both measures. Furthermore, it is worth noting that according to Table 4, the minimum acceptable threshold for the Average Variance Extracted (AVE) index is above 0.5. Additionally, all the results indicate a reasonable degree of discriminant validity for the used items when considering their squared correlations, as found by Hair et al. [89]. Considering the data shown in Table 3 and Table 4, all measured values fall within an acceptable range.
To ensure the validity of our findings and address potential limitations of the Fornell and Larcker criterion [90], we employed the heterotrait–monotrait ratio (HTMT) statistic [91]. This statistic compares the average correlations between items measuring distinct constructs to the average correlations within items measuring the same constructs. Discriminant validity is established if the HTMT estimate is below the threshold value of 0.9. Our analysis, presented in Table 5, revealed the highest HTMT estimate of 0.860, confirming the presence of discriminant validity. This enables us to proceed to the subsequent stage of analyzing this study’s hypotheses.

4. Result

Structural Model

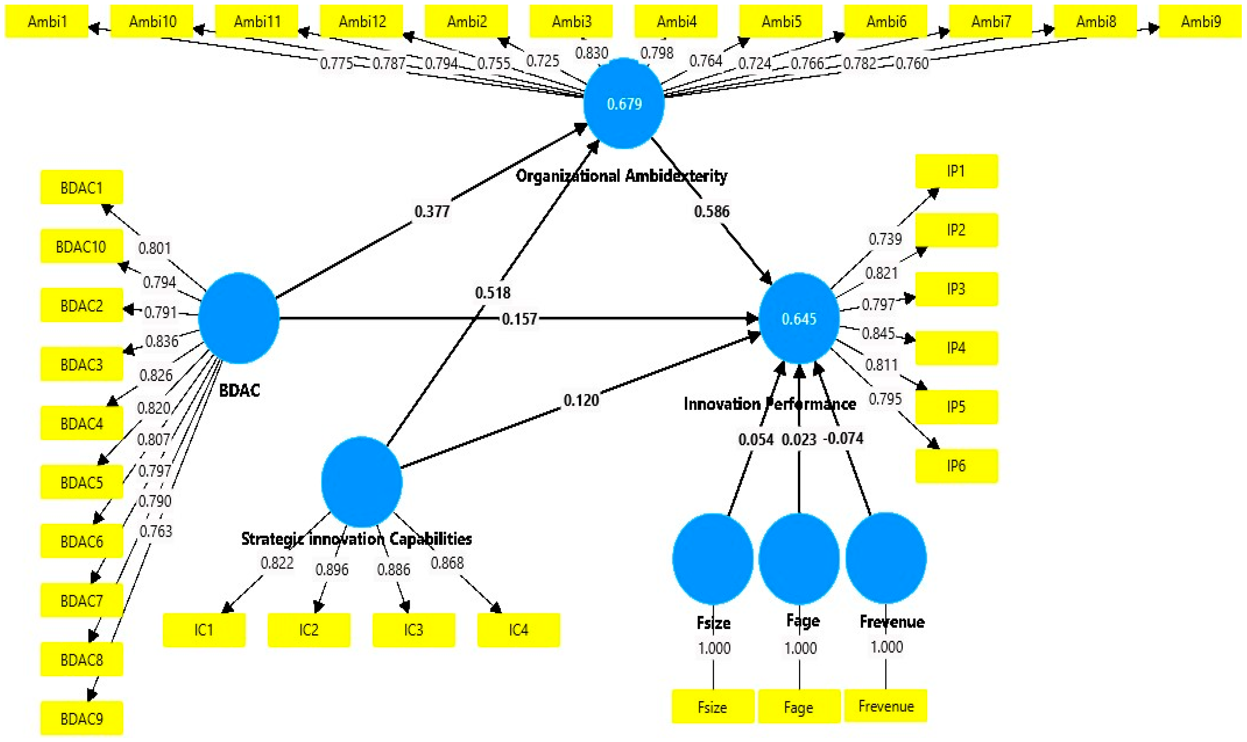
The estimating phase of the structural model was completed using the SEM-PLS module incorporated into SmartPLS version 4. The structural studies focus on evaluating the robustness of the structural route, while the joint productivity analysis indicates that the R2 value of the dependent variable, as shown in Table 6, is deemed acceptable at 0.647 for the IP,0.540 for OAMB. The observed results suggest a level of production that is considered good, indicating a strong relationship between the independent and dependent variables. Based on Falk and Miller [92], it is important to note that the minimum acceptable threshold for the coefficient of determination (R2) should be more than 0.1.
In addition, the GOF index, which is widely recognized as the primary indicator in both the measurement model and structural model, has been widely used for the validation of PLS models and the evaluation of overall prediction performance [93]. Table 7 presents the statistical fitness of the indices, which is shown by an overall goodness-of-fit index of 0.660. However, Wetzels et al. [94] established a suitable threshold of 0.5 for the goodness-of-fit index, which refers to the fact that the value of GOF mentioned above meets the acceptable criterion. The fitted model is shown is Figure 2.

5. Discussion

This study provides evidence of the influence of BDACs and SIC on the IPs of Saudi ICT firms in a developing-country context through the mediation of organizational ambidexterity.
This study suggested positive and direct relationships among the main variables. First, its finding confirms the positive direct relationship between BDACs and IP, and it is consistent with previous studies [4,11,35,44,45,72,74]. Second, regarding the hypothesis that stated that there is a positive relationship between SIC and IP, the finding of this study is in line with previous research [6,51,63,64]. Third, this study explored the relationship between OAMB and IP, and its finding is consistent with those of previous studies [30,77,78,79].
This study also suggested a mediating role for OAMB in the relationship between SIC and IP and between BDACs and IP. The findings of the current study reveal that BDACs significantly enhance OAMB, leading to improved IP. These findings are in line with previous research findings [2,44,62,67,84,85] regarding the central role of BDACs in gaining market insights crucial for a firm’s innovation and performance.
Our findings showed OAMB to be a critical mediator translating BDACs impact into FIP. BDACs foster an environment conducive to ambidexterity; they enable organizations to redesign their structures by leveraging infrastructures, processes, and skills to extract meaningful information from big data, thus helping with better exploration and exploitation of market opportunities.
This ambidexterity, in turn, boosts IP by enabling it to be faster and more responsive, effectively balancing exploration and exploitation and utilizing big data insights to enhance the firm’s ability to innovate continuously and maintain competitiveness in a rapidly changing business environment.
This study also explored the relationship between SIC and FIP along with the mediating role of OAMB in this relationship. Our finding revealed a positive relationship, which is in line with those of previous studies [53,61].
The effect of SIC on IP is both direct and indirect through OAMB. The enhancement of firm IP is achieved through strategic innovation initiatives that encourage collaboration (strategic partnerships), knowledge sharing, and resource allocation (e.g., investing in R&D in new digital technologies). More importantly, our study could be the first to reveal how OAMB, as an operational mechanism aimed at managing the exploration–exploitation balance, plays a critical mediating role in the SIC-FIP relationship by translating SICs as a strategic orientation toward innovation into significant improvements in firms’ innovation performances.

6. Conclusions, Implications, and Limitations

This research examined key factors influencing the inclination of Saudi enterprises to embrace IP. The present research constructed a prognostic model for accepting innovation in Saudi Arabia, a transitioning developing country.
From a theoretical perspective, scholars consider BDACs a resource and employ resource-based theory [11,68] to examine its influence on organizational performance. However, exploring the dynamic and systematic assessment of IP competence in relation to BDACs and strategic innovation capabilities has not been undertaken. Therefore, the primary focus of this paper’s contribution is placed on two key factors. One objective is to enhance the study of big data analytics and strategic innovation capabilities for firms and use resource-based view theory to enhance understanding of the process by which BDACs and strategic innovation capabilities impact IP. Second, we aim to examine how the organizational ambidexterity mechanism mediates BDACs and strategic innovation capabilities with IP by including both singular perspectives.
The primary results of the research provide new perspectives on how firms might use BDACs to initiate innovation, employ their ambidexterity to improve IP, and adopt strategic innovation capabilities that aid in improving innovation. Furthermore, the managers might identify advantages from the conclusions of this research by recognizing the significance of the ongoing enhancement of big data capabilities in terms of the acquisition of precise massive amounts of internal and external data resources and employing big data techniques to analyze the consolidated data and convert concealed valuable information into knowledge to improve the IPs of firms. Therefore, firms must contemplate re-evaluating management practices in the digital age, as Zhang et al. [11] mentioned.
In addition, this paper’s investigation of BDACs, SIC, and their impacts on IP within Saudi firms through OAMB brings to light the significant roles of technological infrastructure and innovation ecosystems in fostering sustainable business practices. These ecosystems include governmental institutions, universities, research institutions, and collaborations among private firms and wider society that could serve as solid ground for sustainable innovation. The innovation ecosystems and technological infrastructure are not only vital sources for providing technology, but they are also crucial in promoting the efficient use of resources, driving economic resilience, and facilitating the integration of sustainable solutions into business models. By actively engaging with these ecosystems, Saudi firms can access a wide array of knowledge on different fields, advanced technologies, and collaboration opportunities that can strengthen their BDACs and SIC, thereby fostering an innovation-oriented culture that aligns with sustainability principles and practices. This collaboration can embed sustainability into Saudi firms’ activities of exploration and exploitation, thus enabling them to respond to new sustainability pressures and challenges while taking advantage of the new opportunities [95,96].
We contend that the relationships between BDACs, SIC, and OAMB within these innovation ecosystems might significantly boost a firm’s capability for continuous innovation and adaptation, and this could enhance Saudi firms’ competitiveness and sustainability in rapidly changing and evolving local and global market conditions. Thus, our finding could extend beyond the immediate impacts of BDACs and SIC on IP to also consider how these capabilities, through both organizational ambidexterity and ecosystem collaboration, could support the achievement of sustainable business practices, which are crucial for long-term success and environmental management.
In addition, the present research provides practical guidance to management on the supportive functions of strategic innovation capabilities in enhancing IP. Firms should prioritize the strategic balance between using existing resources and exploring new opportunities while developing innovation practices. Furthermore, this research demonstrates the significance of OAMB to a firm’s success. OAMB plays a crucial role in IP by allowing enterprises to explore new opportunities and exploit them appropriately for implementing necessary changes effectively and promptly.
However, while the study strategy of the research was scientific and methodical, allowing for valuable contributions, there are some areas in which it might be improved. Initially, this research only examines enterprises located inside one country, hence potentially restricting the applicability of the findings due to the limited scope of regional sampling. Subsequent investigations may aim to tackle this issue. Furthermore, the research employed a survey tool as one source of gathering data for each firm. While we have made efforts to verify the reliability and validity of our results, future research should consider using a mixed methodology and multiple-source approach to enhance generalization and validation. Also, the primary objective of the present research was to investigate the determinants embracing IP. A future study should investigate the effects of other factors on operational, financial, or sustainable performance indicators.

Author Contributions

Conceptualization, T.H.A., A.K.A., W.J.A., and F.M.A.; methodology, T.H.A., W.J.A., A.K.A., and F.M.A.; software, T.H.A.; validation, T.H.A.; investigation, T.H.A., W.J.A., and F.M.A.; data curation, T.H.A. and W.J.A.; writing—original draft preparation, T.H.A., A.K.A., W.J.A., and F.A; writing—review and editing, T.H.A., A.K.A., W.J.A., and F.M.A.; supervision, T.H.A.; project administration, T.H.A.; funding acquisition, T.H.A. All authors have read and agreed to the published version of the manuscript.

Funding

This work was supported and funded by the Deanship of Scientific Research at Imam Mohammad Ibn Saud Islamic University (IMSIU), Saudi Arabia, for funding this research work through (grantnumber IMSIU-RG23029).

Institutional Review Board Statement

Not applicable.

Informed Consent Statement

Not applicable.

Data Availability Statement

Data is contained within the article.

Acknowledgments

The authors sincerely acknowledge the respondents of this study for their valuable consent that helped us to complete the analysis part of this study. The authors also acknowledge the anonymous reviewers for their valuable comments and for all the support administrators provided in publishing procedures.

Conflicts of Interest

The authors declare no conflicts of interest.

References

  1. Alaskar, T.H. Innovation Capabilities as a Mediator between Business Analytics and Firm Performance. Sustainability 2023, 15, 5522. [Google Scholar] [CrossRef]
  2. Aljumah, A.I.; Nuseir, M.T.; Alam, M.M. Organizational performance and capabilities to analyze big data: Do the ambidexterity and business value of big data analytics matter? Bus. Process Manag. J. 2021, 27, 1088–1107. [Google Scholar] [CrossRef]
  3. Bhatti, S.H.; Ahmed, A.; Ferraris, A.; Hirwani Wan Hussain, W.M.; Wamba, S.F. Big data analytics capabilities and MSME innovation and performance: A double mediation model of digital platform and network capabilities. Ann. Oper. Res. 2022, 1–24. [Google Scholar] [CrossRef]
  4. Muhammad, A.; Yu, C.K.; Qadir, A.; Ahmed, W.; Yousuf, Z.; Fan, G. Big data analytics capability as a major antecedent of firm innovation performance. Int. J. Entrep. Innov. 2022, 23, 268–279. [Google Scholar] [CrossRef]
  5. Wamba, S.F.; Gunasekaran, A.; Akter, S.; Ren, S.J.F.; Dubey, R.; Childe, S.J. Big data analytics and firm performance: Effects of dynamic capabilities. J. Bus. Res. 2017, 70, 356–365. [Google Scholar] [CrossRef]
  6. Sarwar, Z.; Gao, J.; Khan, A. Nexus of digital platforms, innovation capability, and strategic alignment to enhance innovation performance in the Asia Pacific region: A dynamic capability perspective. Asia Pac. J. Manag. 2023, 1–35. [Google Scholar] [CrossRef]
  7. Mikalef, P.; Krogstie, J.; Pappas, I.O.; Pavlou, P. Exploring the relationship between big data analytics capability and competitive performance: The mediating roles of dynamic and operational capabilities. Inf. Manag. 2020, 57, 103169. [Google Scholar] [CrossRef]
  8. Wamba, S.F.; Dubey, R.; Gunasekaran, A.; Akter, S. The performance effects of big data analytics and supply chain ambidexterity: The moderating effect of environmental dynamism. Int. J. Prod. Econ. 2020, 222, 107498. [Google Scholar] [CrossRef]
  9. Gupta, M.; George, J. Toward the development of a big data analytics capability. Inf. Manag. 2016, 53, 1049–1064. [Google Scholar] [CrossRef]
  10. Kodama, M. Management System for Strategic Innovation: Building Dynamic Capabilities View of the Firm, 1st ed.; Routledge: Abingdon, UK, 2023. [Google Scholar]
  11. Zhang, Z.; Shang, Y.; Cheng, L.; Hu, A. Big data capability and sustainable competitive advantage: The mediating role of ambidextrous innovation strategy. Sustainability 2022, 14, 8249. [Google Scholar] [CrossRef]
  12. Ministry of Communication and Information Technology. Saudi Arabi: Leadership of Digital Economy in the Middle East, Report. 2023. Available online: https://www.mcit.gov.sa/sites/default/files/2023-03/MCIT_DEC_23_En_V7.pdf (accessed on 27 May 2024).
  13. Alaskar, T.H.; Mezghani, K.; Alsadi, A.K. Examining the adoption of Big data analytics in supply chain management under competitive pressure: Evidence from Saudi Arabia. J. Decis. Syst. 2021, 30, 300–320. [Google Scholar] [CrossRef]
  14. Alaskar, T. The impact of organizational capabilities on business analytics use: The moderating role of environmental dynamism. Inf. Syst. E-Bus. Manag. 2024, 1–23. [Google Scholar] [CrossRef]
  15. Usai, A.; Fiano, F.; Petruzzelli, A.M.; Paoloni, P.; Briamonte, M.F.; Orlando, B. Unveiling the impact of the adoption of digital technologies on firms’ innovation performance. J. Bus. Res. 2021, 133, 327–336. [Google Scholar] [CrossRef]
  16. Erevelles, S.; Fukawa, N.; Swayne, L. Big Data consumer analytics and the transformation of marketing. J. Bus. Res. 2016, 69, 897–904. [Google Scholar] [CrossRef]
  17. Ashrafi, A.; Ravasan, A.Z.; Trkman, P.; Afshari, S. The role of business analytics capabilities in bolstering firms’ agility and performance. Int. J. Inf. Manag. 2019, 47, 1–15. [Google Scholar] [CrossRef]
  18. Mikalef, P.; Boura, M.; Lekakos, G.; Krogstie, J. Big data analytics capabilities and innovation: The mediating role of dynamic capabilities and moderating effect of the environment. Br. J. Manag. 2019, 30, 272–298. [Google Scholar] [CrossRef]
  19. Bhatt, G.D.; Grover, V. Types of information technology capabilities and their role in competitive advantage: An empirical study. J. Manag. Inf. Syst. 2005, 22, 253–277. [Google Scholar] [CrossRef]
  20. Barney, J. Firm resources and sustained competitive advantage. J. Manag. 1991, 17, 99–120. [Google Scholar] [CrossRef]
  21. Teng, T.; Tsinopoulos, C.; Tse, Y.K. IS capabilities, supply chain collaboration and quality performance in services: The moderating effect of environmental dynamism. Ind. Manag. Data Syst. 2022, 122, 1592–1619. [Google Scholar] [CrossRef]
  22. Ravichandran, T.; Lertwongsatien, C.; Lertwongsatien, C. Effect of information systems resources and capabilities on firm performance: A resource-based perspective. J. Manag. Inf. Syst. 2005, 21, 237–276. [Google Scholar] [CrossRef]
  23. Wade, M.; Hulland, J. The resource-based view and information systems research: Review, extension, and suggestions for future research. MIS Q. 2004, 28, 107–142. [Google Scholar] [CrossRef]
  24. Ayadi, F.M.; Alaskar, T.H.; Aloulou, W.J.; Alsadi, A.K. From Digital Platform Capabilities to Firm Performance: A Mediation Approach Based on Firm Agility and Network Capabilities. Int. J. Cust. Relatsh. Mark. Manag. 2024, 15, 1–24. [Google Scholar] [CrossRef]
  25. Liang, T.P.; You, J.J.; Liu, C.C. A resource-based perspective on information technology and firm performance: A meta-analysis. Ind. Manag. Data Syst. 2010, 110, 1138–1158. [Google Scholar] [CrossRef]
  26. Teece, D.; Pisano, G.; Shuen, A. Dynamic capabilities and strategic management. Strateg. Manag. J. 1997, 18, 509–533. [Google Scholar] [CrossRef]
  27. Teece, D.J. Explicating dynamic capabilities: The nature and micro foundations of (sustainable) enterprise performance. Strateg. Manag. J. 2007, 28, 1319–1350. [Google Scholar] [CrossRef]
  28. Tallon, P. Inside the adaptive enterprise: An information technology capabilities perspective on business process agility. Inf. Technol. Manag. 2008, 9, 21–36. [Google Scholar] [CrossRef]
  29. Zhang, H.; Yuan, S. How and When Does Big Data Analytics Capability Boost Innovation Performance? Sustainability 2023, 15, 4036. [Google Scholar] [CrossRef]
  30. Benitez, J.; Castillo, A.; Llorens, J.; Braojos, J. IT-enabled knowledge ambidexterity and innovation performance in small US firms: The moderator role of social media capability. Inf. Manag. 2018, 55, 131–143. [Google Scholar] [CrossRef]
  31. Constantiou, I.D.; Kallinikos, J. New Games, New Rules: Big Data and the Changing Context of Strategy. J. Inf. Technol. 2015, 30, 44–57. [Google Scholar] [CrossRef]
  32. Chaudhuri, R.; Chatterjee, S.; Vrontis, D.; Thrassou, A. Adoption of robust business analytics for product innovation and organizational performance: The mediating role of organizational data-driven culture. Ann. Oper. Res. 2021, 1–35. [Google Scholar] [CrossRef]
  33. Vidgen, R.; Shaw, S.; Grant, D.B. Management challenges in creating value from business analytics. European J. Oper. Res. 2017, 261, 626–639. [Google Scholar] [CrossRef]
  34. Helfat, C.E.; Peteraf, M.A. Understanding dynamic capabilities: Progress along a developmental path. Strateg. Organ. 2009, 7, 91–102. [Google Scholar] [CrossRef]
  35. Alghamdi, O.A.; Agag, G. Boosting Innovation Performance through Big Data Analytics Powered by Artificial Intelligence Use: An Empirical Exploration of the Role of Strategic Agility and Market Turbulence. Sustainability 2023, 15, 14296. [Google Scholar] [CrossRef]
  36. McAfee, A.; Brynjolfsson, E.; Davenport, T.H.; Patil, D.J.; Barton, D. Big data: The Management Revolution. Harv. Bus. Rev. 2012, 90, 61–67. [Google Scholar]
  37. Schroeck, M.; Shockley, R.; Smart, J.; Romero-Morales, D.; Tufano, P. Analytics: The real-world use of big data. In How Innovative Organizations are Extracting Value from Uncertain Data. How Innovative Organizations are Extracting Value from UncertainData; IBM Institute for Business Value: New York, NY, USA, 2012. [Google Scholar]
  38. Akter, S.; Wamba, S.; Gunasekaran, A.; Dubey, R.; Childe, S. How to improve firm performance using big data analytics capability and business strategy alignment? Int. J. Prod. Econ. 2016, 182, 113–131. [Google Scholar] [CrossRef]
  39. Alsadi, A.K.; Alaskar, T.H.; Mezghani, K. Adoption of big data analytics in supply chain management: Combining organizational factors with supply chain connectivity. Int. J. Inf. Syst. Supply Chain Manag. (IJISSCM) 2021, 14, 88–107. [Google Scholar] [CrossRef]
  40. Kuo, S.Y. Improving innovation performance through learning capability and adaptive capability: The moderating role of big data analytics. Knowl. Manag. Res. Pract. 2023, 1–13. [Google Scholar] [CrossRef]
  41. Müller, O.; Junglas, I.; Brocke, J.V.; Debortoli, S. Utilizing big data analytics for information systems research: Challenges, promises and guidelines. Eur. J. Inf. Syst. 2016, 25, 289–302. [Google Scholar] [CrossRef]
  42. Mikalef, P.; Pappas, I.; Krogstie, J.; Giannakos, M. Big data analytics capabilities: A systematic literature review and research agenda. Inf. Syst. E-Bus. Manag. 2018, 16, 547–578. [Google Scholar] [CrossRef]
  43. Cetindamar, D.; Shdifat, B.; Erfani, E. Understanding big data analytics capability and sustainable supply chains. Inf. Syst. Manag. 2022, 39, 19–33. [Google Scholar] [CrossRef]
  44. Binsaeed, R.H.; Grigorescu, A.; Yousaf, Z.; Condrea, E.; Nassani, A.A. Leading Role of Big Data Analytic Capability in Innovation Performance: Role of Organizational Readiness and Digital Orientation. Systems 2023, 11, 284. [Google Scholar] [CrossRef]
  45. Munir, S.; Rasid, S.Z.A.; Jamil, F. Big Data Analytics Capabilities & Innovation Performance through Process Oriented Dynamic Capabilities. Leadersh. Organ. Behav. J. 2022, 1, 91–109. [Google Scholar]
  46. Dubey, R.; Gunasekaran, A.; Childe, S.J. Big data analytics capabilities in supply chain agility: The moderating effect of organizational flexibility. Manag. Decis. 2019, 57, 2092–2112. [Google Scholar] [CrossRef]
  47. Sun, B.; Liu, Y. Business model designs, big data analytics capabilities and new product development performance: Evidence from China. Eur. J. Innov. Manag. 2021, 24, 1162–1183. [Google Scholar] [CrossRef]
  48. Ansari, K.; Ghasemaghaei, M. Big Data Analytics Capability and Firm Performance: Meta-Analysis. J. Comput. Inf. Syst. 2023, 63, 1477–1494. [Google Scholar] [CrossRef]
  49. Gao, J.; Sarwar, Z. How do firms create business value and dynamic capabilities by leveraging big data analytics management capability? Inf. Technol. Manag. 2022, 1–22. [Google Scholar] [CrossRef] [PubMed]
  50. Morimura, F.; Sakagawa, Y. The intermediating role of big data analytics capability between responsive and proactive market orientations and firm performance in the retail industry. J. Retail. Consum. Serv. 2023, 71, 103193. [Google Scholar] [CrossRef]
  51. Aloulou, W.J. Be innovative and resilient: Empirical evidence from Saudi firms on how to translate entrepreneurial orientation into firm performance. Adm. Sci. 2023, 13, 168. [Google Scholar] [CrossRef]
  52. Wang, X.; Dass, M. Building innovation capability: The role of top management innovativeness and relative-exploration orientation. J. Bus. Res. 2017, 76, 127–135. [Google Scholar] [CrossRef]
  53. Lozada, N.; Arias-Pérez, J.; Henao-García, E.A. Unveiling the effects of big data analytics capability on innovation capability through absorptive capacity: Why more and better insights matter. J. Enterp. Inf. Manag. 2023, 36, 680–701. [Google Scholar] [CrossRef]
  54. Mikalef, P.; Krogstie, J. Examining the interplay between big data analytics and contextual factors in driving process innovation capabilities. Eur. J. Inf. Syst. 2020, 29, 260–287. [Google Scholar] [CrossRef]
  55. Al-Khatib, A.W. The impact of big data analytics capabilities on green supply chain performance: Is green supply chain innovation the missing link? Bus. Process Manag. J. 2023, 29, 22–42. [Google Scholar] [CrossRef]
  56. Rajapathirana, R.J.; Hui, Y. Relationship between innovation capability, innovation type, and firm performance. J. Innov. Knowl. 2018, 3, 44–55. [Google Scholar] [CrossRef]
  57. Wang, Y.; Chen, Y.; Nevo, S.; Jin, J.; Tang, G.; Chow, W. IT capabilities and innovation performance: The mediating role of market orientation. Commun. Assoc. Inf. Syst. 2013, 33, 129–148. [Google Scholar] [CrossRef]
  58. Wang, G.; Dou, W.; Zhu, W.; Zhou, N. The effects of firm capabilities on external collaboration and performance: The moderating role of market turbulence. J. Bus. Res. 2015, 68, 1928–1936. [Google Scholar] [CrossRef]
  59. Bahrami, M.; Shokouhyar, S. The role of big data analytics capabilities in bolstering supply chain resilience and firm performance: A dynamic capability view. Inf. Technol. People 2022, 35, 1621–1651. [Google Scholar] [CrossRef]
  60. Clauss, T.; Kraus, S.; Kallinger, F.L.; Bican, P.M.; Brem, A.; Kailer, N. Organizational ambidexterity and competitive advantage: The role of strategic agility in the exploration-exploitation paradox. J. Innov. Knowl. 2021, 6, 203–213. [Google Scholar] [CrossRef]
  61. Wang, L.; Boasson, V.; Boasson, E.; Liu, Y.; Chen, Y. Big Data-Driven Business Model Innovation (BMI) From the Perspective of Ambidexterity: Case Study of L. Vending Intelligence. J. Glob. Inf. Manag. 2023, 31, 1–21. [Google Scholar] [CrossRef]
  62. Bøe-Lillegraven, T. Untangling the Ambidexterity Dilemma through Big Data Analytics. J. Organ. Des. 2014, 3, 27–37. [Google Scholar] [CrossRef]
  63. Aloulou, W.J. Entrepreneurial orientation and innovation performance of Saudi Firms: A sequential mediation model of absorptive capacity and innovation capability. FIIB Bus. Rev. 2024. [Google Scholar] [CrossRef]
  64. Hurtado-Palomino, A.; De la Gala-Velásquez, B.; Ccorisapra-Quintana, J. The interactive effect of innovation capability and potential absorptive capacity on innovation performance. J. Innov. Knowl. 2022, 7, 100259. [Google Scholar] [CrossRef]
  65. Ghasemaghaei, M.; Calic, G. Assessing the impact of big data on firm innovation performance: Big data is not always better data. J. Bus. Res. 2020, 108, 147–162. [Google Scholar] [CrossRef]
  66. Singh, S.; Darwish, T.K.; Potočnik, K. Measuring organizational performance: A case for subjective measures. Br. J. Manag. 2016, 27, 214–224. [Google Scholar] [CrossRef]
  67. Rialti, R.; Zollo, L.; Ferraris, A.; Alon, I. Big data analytics capabilities and performance: Evidence from a moderated multi-mediation model. Technol. Forecast. Soc. Chang. 2019, 149, 119781. [Google Scholar] [CrossRef]
  68. Su, X.; Zeng, W.; Zheng, M.; Jiang, X.; Lin, W.; Xu, A. Big data analytics capabilities and organizational performance: The mediating effect of dual innovations. Eur. J. Innov. Manag. 2022, 25, 1142–1160. [Google Scholar] [CrossRef]
  69. Karaboga, T.; Zehir, C.; Tatoglu, E.; Karaboga, H.A.; Bouguerra, A. Big data analytics management capability and firm performance: The mediating role of data-driven culture. Rev. Manag. Sci. 2023, 17, 2655–2684. [Google Scholar] [CrossRef]
  70. Al-Khatib, A.W.; Ramayah, T. Big data analytics capabilities and supply chain performance: Testing a moderated mediation model using partial least squares approach. Bus. Process Manag. J. 2023, 29, 393–412. [Google Scholar] [CrossRef]
  71. Bahrami, M.; Shokouhyar, S.; Seifian, A. Big data analytics capability and supply chain performance: The mediating roles of supply chain resilience and innovation. Mod. Supply Chain Res. Appl. 2022, 4, 62–84. [Google Scholar] [CrossRef]
  72. Khan, A.; Tao, M. Knowledge absorption capacity’s efficacy to enhance innovation performance through big data analytics and digital platform capability. J. Innov. Knowl. 2022, 7, 100201. [Google Scholar] [CrossRef]
  73. Hao, S.; Zhang, H.; Song, M. Big data, big data analytics capability, and sustainable innovation performance. Sustainability 2019, 11, 7145. [Google Scholar] [CrossRef]
  74. Tseng, H.T.; Jia, S.; Nisar, T.M.; Hajli, N. Exploiting organizations’ innovation performance via big data analytics: An absorptive knowledge perspective. Inf. Technol. People 2023. ahead-of-print. [Google Scholar] [CrossRef]
  75. Zhan, Y.; Tan, K.H.; Ji, G.; Chung, L.; Tseng, M. A big data framework for facilitating product innovation processes. Bus. Process Manag. J. 2017, 23, 518–536. [Google Scholar] [CrossRef]
  76. Ciampi, F.; Demi, S.; Magrini, A.; Marzi, G.; Papa, A. Exploring the impact of big data analytics capabilities on business model innovation: The mediating role of entrepreneurial orientation. J. Bus. Res. 2021, 123, 1–13. [Google Scholar] [CrossRef]
  77. Popadić, M.; Černe, M.; Milohnić, I. Organizational ambidexterity, exploration, exploitation and firms innovation performance. Organizacija 2015, 48, 112–119. [Google Scholar] [CrossRef]
  78. Yanuar, S.E.; Fontana, A. The effect of strategic entrepreneurship on dynamic capabilities and organizational ambidexterity in improving innovation performance. In Proceeding of the International Conference on Family Business and Entrepreneurship, Bali, Indonesia, 27–28 July 2022; Volume 3. [Google Scholar]
  79. Li, R.; Fu, L.; Liu, Z. Does openness to innovation matter? The moderating role of open innovation between organizational ambidexterity and innovation performance. Asian J. Technol. Innov. 2020, 28, 251–271. [Google Scholar] [CrossRef]
  80. O’Reilly, C.A.; Tushman, M.L. Ambidexterity as a dynamic capability: Resolving the innovator’s dilemma. Res. Organ. Behav. 2008, 28, 185–206. [Google Scholar] [CrossRef]
  81. Weiss, L.; Kanbach, D.K. Toward an integrated framework of corporate venturing for organizational ambidexterity as a dynamic capability. Manag. Rev. Q. 2022, 72, 1129–1170. [Google Scholar] [CrossRef]
  82. Simsek, Z. Organizational Ambidexterity: Towards a Multilevel Understanding. J. Manag. Stud. 2009, 46, 597–624. [Google Scholar] [CrossRef]
  83. Ahammad, M.F.; Glaister, K.W.; Junni, P. Organizational ambidexterity and human resource practices. Int. J. Hum. Resour. Manag. 2019, 30, 503–507. [Google Scholar] [CrossRef]
  84. Aziz, N.A.; Long, F. Examining the relationship between big data analytics capabilities and organizational ambidexterity in the Malaysian banking sector. Front. Big Data 2023, 6, 1036174. [Google Scholar] [CrossRef]
  85. Alamayreh, E.A.M.; Sweis, R.J.; Obeidat, B.Y. The relationship among innovation, organisational ambidexterity and organisational performance. Int. J. Bus. Innov. Res. 2019, 19, 554–579. [Google Scholar] [CrossRef]
  86. Sirmon, D.G.; Hitt, M.A.; Ireland, R.D.; Gilbert, B.A. Resource orchestration to create competitive advantage: Breadth, depth, and life cycle effects. J. Manag. 2011, 37, 1390–1412. [Google Scholar] [CrossRef]
  87. Goodman, L.A. Snowball sampling. Ann. Math. Stat. 1961, 32, 148–170. [Google Scholar] [CrossRef]
  88. Tabachnick, B.G.; Fidell, L.S.; Ullman, J.B. Using Multivariate Statistics; Pearson: Boston, MA, USA, 2013; Volume 6, pp. 497–516. [Google Scholar]
  89. Hair, J.F.; Black, W.C.; Babin, B.J.; Anderson, R.E. Multivariate Data Analysis, 8th ed.; Cengage Learning, EMEA, Hampshire: London, UK, 2019. [Google Scholar]
  90. Fornell, C.; Larcker, D.F. Evaluating structural equation models with unobservable variables and measurement error. J. Mark. Res. 1981, 18, 39–50. [Google Scholar] [CrossRef]
  91. Henseler, J.; Ringle, C.M.; Sarstedt, M. A new criterion for assessing discriminant validity in variance-based structural equation modelin. J. Acad. Mark. Sci. 2015, 43, 115–135. [Google Scholar] [CrossRef]
  92. Falk, R.; Miller, N. A Primer for Soft Modeling; The University of Akron Press: Akron, OH, USA, 1992. [Google Scholar]
  93. Vinzi, V.E.; Trinchera, L.; Amato, S. PLS path modeling: From foundations to recent developments and open issues for model assessment and improvement. In Handbook of Partial Least Squares: Concepts, Methods and Applications; Springer: Berlin/Heidelberg, Germany, 2010; pp. 47–82. [Google Scholar]
  94. Wetzels, M.; Odekerken-Schröder, G.; Van Oppen, C. Using PLS path modeling for assessing hierarchical construct models: Guidelines and empirical illustration. MIS Q. 2009, 33, 177–195. [Google Scholar] [CrossRef]
  95. Costa, J.; Matias, J.C.O. Open Innovation 4.0 as an Enhancer of Sustainable Innovation Ecosystems. Sustainability 2020, 12, 8112. [Google Scholar] [CrossRef]
  96. Liu, Z.; Stephens, V. Exploring Innovation Ecosystem from the Perspective of Sustainability: Towards a Conceptual Framework. J. Open Innov. Technol. Mark. Complex. 2019, 5, 48. [Google Scholar] [CrossRef]
Figure 1. Hypothesized research model.
Figure 1. Hypothesized research model.
Sustainability 16 05111 g001
Figure 2. Fitted model.
Figure 2. Fitted model.
Sustainability 16 05111 g002
Table 1. Characteristics of the sample.
Table 1. Characteristics of the sample.
Firm SizeNo%Respondent’s QualificationNo%
Less than 50 employees3218.6High school diploma or less105.8
Between 50 and 249 employees3419.8Intermediate diploma63.5
Between 250 and 499 employees3118.0Bachelor’s degree11466.3
Between 500 and 2999 employees2615.1Postgraduate degree4224.4
Respondent’s position
3000 employees and more4928.5Chief Executive Officer (CEO)2414.0
General Manager7040.7
Firm AgeChief Information Officer (CIO)127.0
Chief Technology Officer (CTO)2112.2
Other4526.2
Less than 5 years2816.3Respondent’s work experience
5–10 years4928.5
11–15 years1810.5Less than 5 years3721.5
16–20 years169.3Between 5 and 10 years4023.3
20 years and more6135.5Between 10 and 15 years4325.0
Firm LocalizationExecutive level2414.0
More than 20 years2816.3
Central12773.8Firm revenue
Northern158.7Less than 3 million SAR3419.8
Western105.83–40 million SAR4827.9
Eastern95.240–200 million SAR3319.2
Southern116.4More than 200 million SAR5733.1
Table 2. Variables, constructs, sample item, and references.
Table 2. Variables, constructs, sample item, and references.
VariableConstructSample ItemReferences
Independent variableBig Data Analytics Capabilities
(BDACs)
Our organization routinely applies data visualization techniques to assist users or decision-makers to explore new market opportunities in highly volatile and complex environmentsAdopted from Bhatti et al. [3]
Independent variableStrategic Innovation Capability (SIC)Compared to major competitors, our organization is more strategically oriented to develop and adopt new technologies that enhance market offeringsAdapted from Wang et al. [58]; Alaskar [1]; Bahrami and Shokouhyar [59]; Ashrafi et al. [17]
MediatorOrganizational Ambidexterity (OAMB)Our organization looks for novel technological ideas by thinking “outside the box”Adopted from Clauss et al. (2021) [60]
Dependent variableInnovation PerformanceOur organization is good at renewing the administrative system and the mindset in line with the firm’s environmentAdopted from Sarwar et al. [6]
Control variablesFirm age, Firm revenue, Firm size--
Table 3. Loadings, Cronbach’s alpha, rho_A, composite reliability, and AVE.
Table 3. Loadings, Cronbach’s alpha, rho_A, composite reliability, and AVE.
ConstructsItemsLoadingsCronbach’s Alpharho_AComposite ReliabilityAVE
OAMBOAMB10.7750.9380.9400.9460.596
OAMB20.727
OAMB30.832
OAMB40.798
OAMB50.765
OAMB60.727
OAMB70.764
OAMB80.778
OAMB90.757
OAMB100.778
OAMB110.795
OAMB120.756
BDACBDAC10.8010.9390.9390.9480.644
BDAC20.791
BDAC30.836
BDAC40.826
BDAC50.819
BDAC60.807
BDAC70.797
BDAC80.790
BDAC90.764
BDAC100.792
SICSIC10.8180.8910.8920.9240.754
SIC20.897
SIC30.886
SIC40.869
IPIP10.7390.8890.8900.9150.644
IP20.821
IP30.797
IP40.846
IP50.811
IP60.795
Table 4. Correlation matrix.
Table 4. Correlation matrix.
BDACOAMBSICIPFirm AgeFirm RevenueFirm Size
BDAC0.803
OAMB0.7800.772
SIC0.7530.8480.868
IP0.7260.8600.6780.802
Firm age0.0860.0720.1170.093-
Firm revenue0.2960.2140.2710.1820.328-
Firm size0.2440.1410.2080.1670.390.669-
The value in italics represents the square root of AVE.
Table 5. Heterotrait–monotrait ratio (HTMT)—matrix.
Table 5. Heterotrait–monotrait ratio (HTMT)—matrix.
BDACIPOAMB
IP0.726
OAMB0.7800.860
SIC0.7530.7610.848
Table 6. R² and global fit indices.
Table 6. R² and global fit indices.
AVE
OAMB0.5400.596
BDAC-0.644
SIC-0.754
IP0.6470.644
Average0.6620.659
AVE × R²0.436
GoF0.660
Table 7. The summary results of hypothesis development.
Table 7. The summary results of hypothesis development.
ConstructsOriginal Sample (O)Sample Mean (M)Standard Deviation (STDEV)T Statistics (|O/STDEV|)p ValuesH
Firm age → IP0.0230.0240.0480.4820.629-
Firm revenue → IP−0.074−0.0740.0631.1700.242-
Firm size → IP0.0540.0530.0690.7740.439-
BDACs → IP0.3780.3840.0904.1970.000H1 supported
SIC → IP0.4240.4180.0944.5280.000H2 supported
OAMB → IP0.5860.5860.0827.1610.000H3 supported
BDACs → OAMB0.3770.3840.0914.1360.000H4 supported
BDACs → OAMB → IP0.2210.2250.0633.5230.000H5 supported
Partial mediation
SIC → OAMB0.5180.5120.0875.9650.000H6 supported
SIC → OAMB → IP0.3030.3010.0694.4180.000H7 supported
Partial mediation
Disclaimer/Publisher’s Note: The statements, opinions and data contained in all publications are solely those of the individual author(s) and contributor(s) and not of MDPI and/or the editor(s). MDPI and/or the editor(s) disclaim responsibility for any injury to people or property resulting from any ideas, methods, instructions or products referred to in the content.

Share and Cite

MDPI and ACS Style

Alaskar, T.H.; Alsadi, A.K.; Aloulou, W.J.; Ayadi, F.M. Big Data Analytics, Strategic Capabilities, and Innovation Performance: Mediation Approach of Organizational Ambidexterity. Sustainability 2024, 16, 5111. https://doi.org/10.3390/su16125111

AMA Style

Alaskar TH, Alsadi AK, Aloulou WJ, Ayadi FM. Big Data Analytics, Strategic Capabilities, and Innovation Performance: Mediation Approach of Organizational Ambidexterity. Sustainability. 2024; 16(12):5111. https://doi.org/10.3390/su16125111

Chicago/Turabian Style

Alaskar, Thamir H., Amin K. Alsadi, Wassim J. Aloulou, and Faouzi M. Ayadi. 2024. "Big Data Analytics, Strategic Capabilities, and Innovation Performance: Mediation Approach of Organizational Ambidexterity" Sustainability 16, no. 12: 5111. https://doi.org/10.3390/su16125111

APA Style

Alaskar, T. H., Alsadi, A. K., Aloulou, W. J., & Ayadi, F. M. (2024). Big Data Analytics, Strategic Capabilities, and Innovation Performance: Mediation Approach of Organizational Ambidexterity. Sustainability, 16(12), 5111. https://doi.org/10.3390/su16125111

Note that from the first issue of 2016, this journal uses article numbers instead of page numbers. See further details here.

Article Metrics

Back to TopTop