Integration of Smart City Technology and Business Model Innovation
Abstract
1. Introduction
- What is the research background and current research status in the integration of SCT and BMI?
- What is the multidisciplinary research status in the integration of SCT and BMI?
- What are the main context structures in the integration of SCT and BMI in the business models stages and application areas?
2. Materials and Methods
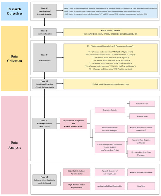
2.1. Phase 1: Identification of Research Objectives
2.2. Phase 2: Database Selection
2.3. Phase 3: Data Collection
2.4. Phase 4: Definition of Selection Criteria for Data Quality
- Repeated literature;
- Literature unrelated to the application of SCT to BMI;
- The main body of research is not the business model innovation;
- Literature that does not mention any type of SCT application;
- Literature not in English;
- Literature type other than ‘Article’, ‘Review article’, or ‘Proceeding Paper’.
2.5. Phase 5: Macro-Quantitative Data Analysis
2.6. Phase 6: Follow-Up Micro-Qualitative Analysis
3. Results
3.1. Results of Macro-Quantitative Analysis
3.1.1. Background Statistics
- Phase 1 (initial stage): Only one article was published in each year during the initial seven years from the year 2007 to 2013 (eight years);
- Phase 2 (progressive stage): There were 65 published articles (27.43 percent of all the articles) during the year 2014 and 2019 (six years), indicating a noteworthy upward trend;
- Phase 3 (period of rapid growth): The number of publications, 167, accounting for 70.46 percent of all the articles, has increased dramatically over the last four years (the year 2020 to 2023) to a total of 167, reaching its peak in the year 2022 at 56 published articles.
3.1.2. Keyword Network Visualization
- Cluster 1 (Occurrences: 218, Total Link Strength: 1507): big data, industry 4.0, framework, internet, value creation, challenges, and future;
- Cluster 2 (Occurrences: 269, Total Link Strength: 1434): business model innovation, management, artificial intelligence, impact, and performance;
- Cluster 3 (Occurrences: 84, Total Link Strength: 613): technology, digital transformation, and servitization;
- Cluster 4 (Occurrences: 45, Total Link Strength: 311): dynamic capabilities and digitalization;
- Cluster 5 (Occurrences: 104, Total Link Strength: 578): innovation, business model, and strategy.
3.1.3. Keyword Burst Detection
3.1.4. Keyword Time Zone Map
3.2. Results of Micro-Qualitative Analysis
3.2.1. Main Research Areas on Smart City Technology and Business Model Innovation
- Business Economics
- Engineering
- Science Technology Other Topics
- Environmental Sciences Ecology
- Operations Research Management Science
- Public Administration
3.2.2. Analysis of Business Models Stages
- Ideation (strategy definition) Stage
- Design Stage
- Testing, Verification, and Implementation Stage
- Across All Stages
4. Discussion
4.1. Application and Contribution of Smart City Technology in the Field of Business Model Innovation
4.1.1. Big Data
4.1.2. Artificial Intelligence
4.1.3. Industry 4.0 and Digital Servitization
4.2. Application of Smart City Technology in Business Models Stages
4.2.1. Overview of the Pulse of Smart City Technology and Business Models Stages
4.2.2. Ideation (Strategy Definition) Stage
4.2.3. Design Stage
4.2.4. Testing, Verification, and Implementation Stages
4.3. Application and Contribution of Smart City Technology in Urban Planning
- Urban Regeneration
- Transportation Systems
- Energy Management
- Environmental Sustainability and Social Equity
4.4. Contributions and Limitations
5. Conclusions
Author Contributions
Funding
Institutional Review Board Statement
Informed Consent Statement
Data Availability Statement
Acknowledgments
Conflicts of Interest
References
- Cook, D.J.; Duncan, G.; Sprint, G.; Fritz, R.L. Using Smart City Technology to Make Healthcare Smarter. Proc. IEEE 2018, 106, 708–722. [Google Scholar] [CrossRef] [PubMed]
- Spicer, Z.; Goodman, N.J.; Wolfe, D.A. How ‘smart’ are smart cities? Resident attitudes towards smart city design. Cities 2023, 141, 104442. [Google Scholar] [CrossRef]
- Ancillai, C.; Sabatini, A.; Gatti, M.; Perna, A. Digital technology and business model innovation: A systematic literature review and future research agenda. Technol. Forecast. Soc. Chang. 2023, 188, 122307. [Google Scholar] [CrossRef]
- Amoroso, D.L.; Lim, R.A.; Santamaria, J.G.O. Business model innovation: A study of empowering leadership. Creat. Innov. Manag. 2021, 30, 286–302. [Google Scholar] [CrossRef]
- Chauhan, C.; Parida, V.; Dhir, A. Linking circular economy and digitalisation technologies: A systematic literature review of past achievements and future promises. Technol. Forecast. Soc. Chang. 2022, 177, 121508. [Google Scholar] [CrossRef]
- Goffetti, G.; Böckin, D.; Baumann, H.; Tillman, A.M.; Zobel, T. Towards sustainable business models with a novel life cycle assessment method. Bus. Strategy Environ. 2022, 31, 2019–2035. [Google Scholar] [CrossRef]
- Wrålsen, B.; O’Born, R. Use of life cycle assessment to evaluate circular economy business models in the case of Li-ion battery remanufacturing. Int. J. Life Cycle Assess. 2023, 28, 554–565. [Google Scholar] [CrossRef]
- Jabłoński, A.; Jabłoński, M. Research on business models in their life cycle. Sustainability 2016, 8, 430. [Google Scholar] [CrossRef]
- Nosratabadi, S.; Mosavi, A.; Lakner, Z. Food supply chain and business model innovation. Foods 2020, 9, 132. [Google Scholar] [CrossRef]
- Kuzior, A.; Sira, M.; Brożek, P. Use of Artificial Intelligence in Terms of Open Innovation Process and Management. Sustainability 2023, 15, 7205. [Google Scholar] [CrossRef]
- Atif, S.; Ahmed, S.; Wasim, M.; Zeb, B.; Pervez, Z.; Quinn, L. Towards a conceptual development of Industry 4.0, servitisation, and circular economy: A systematic literature review. Sustainability 2021, 13, 6501. [Google Scholar] [CrossRef]
- Mariani, M.M.; Machado, I.; Nambisan, S. Types of innovation and artificial intelligence: A systematic quantitative literature review and research agenda. J. Bus. Res. 2023, 155, 113364. [Google Scholar] [CrossRef]
- Pietronudo, M.C.; Croidieu, G.; Schiavone, F. A solution looking for problems? A systematic literature review of the rationalizing influence of artificial intelligence on decision-making in innovation management. Technol. Forecast. Soc. Chang. 2022, 182, 121828. [Google Scholar] [CrossRef]
- Bahoo, S.; Cucculelli, M.; Qamar, D. Artificial intelligence and corporate innovation: A review and research agenda. Technol. Forecast. Soc. Chang. 2023, 188, 122264. [Google Scholar] [CrossRef]
- Gama, F.; Magistretti, S. Artificial intelligence in innovation management: A review of innovation capabilities and a taxonomy of AI applications. J. Prod. Innov. Manag. 2023. [Google Scholar] [CrossRef]
- Ardito, L.; Cerchione, R.; Mazzola, E.; Raguseo, E. Industry 4.0 transition: A systematic literature review combining the absorptive capacity theory and the data–information–knowledge hierarchy. J. Knowl. Manag. 2022, 26, 2222–2254. [Google Scholar] [CrossRef]
- Agostini, L.; Nosella, A. Industry 4.0 and business models: A bibliometric literature review. Bus. Process Manag. J. 2021, 27, 1633–1655. [Google Scholar] [CrossRef]
- Mariani, M.; Borghi, M. Industry 4.0: A bibliometric review of its managerial intellectual structure and potential evolution in the service industries. Technol. Forecast. Soc. Chang. 2019, 149, 119752. [Google Scholar] [CrossRef]
- Calabrese, A.; Levialdi Ghiron, N.; Tiburzi, L. ‘Evolutions’ and ‘revolutions’ in manufacturers’ implementation of industry 4.0: A literature review, a multiple case study, and a conceptual framework. Prod. Plan. Control 2021, 32, 213–227. [Google Scholar] [CrossRef]
- Ghobakhloo, M. Industry 4.0, digitization, and opportunities for sustainability. J. Clean. Prod. 2020, 252, 119869. [Google Scholar] [CrossRef]
- Rahman, H.; D’Cruze, R.S.; Ahmed, M.U.; Sohlberg, R.; Sakao, T.; Funk, P. Artificial intelligence-based life cycle engineering in industrial production: A systematic literature review. IEEE Access 2022, 10, 133001–133015. [Google Scholar] [CrossRef]
- Mariani, M.M.; Machado, I.; Magrelli, V.; Dwivedi, Y.K. Artificial intelligence in innovation research: A systematic review, conceptual framework, and future research directions. Technovation 2023, 122, 102623. [Google Scholar] [CrossRef]
- Hartl, D.; de Luca, V.; Kostikova, A.; Laramie, J.; Kennedy, S.; Ferrero, E.; Siegel, R.; Fink, M.; Ahmed, S.; Millholland, J. Translational precision medicine: An industry perspective. J. Transl. Med. 2021, 19, 245. [Google Scholar] [CrossRef] [PubMed]
- Pereira, V.; Hadjielias, E.; Christofi, M.; Vrontis, D. A systematic literature review on the impact of artificial intelligence on workplace outcomes: A multi-process perspective. Hum. Resour. Manag. Rev. 2023, 33, 100857. [Google Scholar] [CrossRef]
- Acciarini, C.; Cappa, F.; Boccardelli, P.; Oriani, R. How can organizations leverage big data to innovate their business models? A systematic literature review. Technovation 2023, 123, 102713. [Google Scholar] [CrossRef]
- Van Leeuwen, T. The application of bibliometric analyses in the evaluation of social science research. Who benefits from it, and why it is still feasible. Scientometrics 2006, 66, 133–154. [Google Scholar] [CrossRef]
- Ding, X.; Yang, Z. Knowledge mapping of platform research: A visual analysis using VOSviewer and CiteSpace. Electron. Commer. Res. 2022, 22, 787–809. [Google Scholar] [CrossRef]
- Wang, J.; Kim, H.-S. Visualizing the landscape of home IoT research: A bibliometric analysis using VOSviewer. Sensors 2023, 23, 3086. [Google Scholar] [CrossRef]
- Huang, X.; Lv, R.; Zhou, Z.; Fan, M.; Bai, Y.; Ding, Y.; Yang, G. CiteSpace Software Visualization Analyses of the Last Thirty Years of Research on Populus euphratica. Forests 2023, 14, 714. [Google Scholar] [CrossRef]
- Zhang, F.; Yang, B.; Zhu, L. Digital technology usage, strategic flexibility, and business model innovation in traditional manufacturing firms: The moderating role of the institutional environment. Technol. Forecast. Soc. Chang. 2023, 194, 122726. [Google Scholar] [CrossRef]
- Yang, Y. Business ecosystem model innovation based on Internet of Things big data. Sustain. Energy Technol. Assess. 2023, 57, 103188. [Google Scholar] [CrossRef]
- Chen, T.-Y.; Chang, H.-F. Critical success factors and architecture of innovation services models in data industry. Expert Syst. Appl. 2023, 213, 119014. [Google Scholar] [CrossRef]
- Sarwar, Z.; Gao, J.; Khan, A. Nexus of digital platforms, innovation capability, and strategic alignment to enhance innovation performance in the Asia Pacific region: A dynamic capability perspective. Asia Pac. J. Manag. 2023, 1–35. [Google Scholar] [CrossRef]
- Dai, B.; Liang, W. The impact of big data technical skills on novel business model innovation based on the role of resource integration and environmental uncertainty. Sustainability 2022, 14, 2670. [Google Scholar] [CrossRef]
- Paiola, M.; Gebauer, H. Internet of things technologies, digital servitization and business model innovation in BtoB manufacturing firms. Ind. Mark. Manag. 2020, 89, 245–264. [Google Scholar] [CrossRef]
- Kim, I.-H.S. The comprehensive unified paradigm for business model innovation. Technol. Anal. Strateg. Manag. 2023, 35, 1497–1518. [Google Scholar] [CrossRef]
- Frank, A.G.; Mendes, G.H.; Ayala, N.F.; Ghezzi, A. Servitization and Industry 4.0 convergence in the digital transformation of product firms: A business model innovation perspective. Technol. Forecast. Soc. Chang. 2019, 141, 341–351. [Google Scholar] [CrossRef]
- Zhen, Z.; Yanqing, Y. Lean production and technological innovation in manufacturing industry based on SVM algorithms and data mining technology. J. Intell. Fuzzy Syst. 2019, 37, 6377–6388. [Google Scholar] [CrossRef]
- Klos, C.; Spieth, P.; Clauss, T.; Klusmann, C. Digital transformation of incumbent firms: A business model innovation perspective. IEEE Trans. Eng. Manag. 2021, 70, 2017–2033. [Google Scholar] [CrossRef]
- Haaker, T.; Ly, P.T.M.; Nguyen-Thanh, N.; Nguyen, H.T.H. Business model innovation through the application of the Internet-of-Things: A comparative analysis. J. Bus. Res. 2021, 126, 126–136. [Google Scholar] [CrossRef]
- Lindgren, P.; Aagaard, A. The sensing business model. Wirel. Pers. Commun. 2014, 76, 291–309. [Google Scholar] [CrossRef]
- Khanagha, S.; Volberda, H.; Oshri, I. Business model renewal and ambidexterity: Structural alteration and strategy formation process during transition to a C loud business model. RD Manag. 2014, 44, 322–340. [Google Scholar] [CrossRef]
- Han, M.; Jeon, J. Roadmap Incorporating Data Management Perspective for Platform Business Model Innovation. Sustainability 2023, 15, 3151. [Google Scholar] [CrossRef]
- Sun, Y.; Jiang, S.; Jia, W.; Wang, Y. Blockchain as a cutting-edge technology impacting business: A systematic literature review perspective. Telecommun. Policy 2022, 46, 102443. [Google Scholar] [CrossRef]
- Hidalgo-Carvajal, D.; Carrasco-Gallego, R.; Morales-Alonso, G. From goods to services and from linear to circular: The role of servitization’s challenges and drivers in the shifting process. Sustainability 2021, 13, 4539. [Google Scholar] [CrossRef]
- Brenner, B. Transformative sustainable business models in the light of the digital imperative—A global business economics perspective. Sustainability 2018, 10, 4428. [Google Scholar] [CrossRef]
- Ramanathan, R.; Duan, Y.; Ajmal, T.; Pelc, K.; Gillespie, J.; Ahmadzadeh, S.; Condell, J.; Hermens, I.; Ramanathan, U. Motivations and challenges for food companies in using IoT sensors for reducing food waste: Some insights and a road map for the future. Sustainability 2023, 15, 1665. [Google Scholar] [CrossRef]
- Saleem, I.; Hoque, S.M.S.; Tashfeen, R.; Weller, M. The Interplay of AI Adoption, IoT Edge, and Adaptive Resilience to Explain Digital Innovation: Evidence from German Family-Owned SMEs. J. Theor. Appl. Electron. Commer. Res. 2023, 18, 1419–1430. [Google Scholar] [CrossRef]
- Elia, G.; Lerro, A.; Schiuma, G. Leveraging knowledge management systems for business modelling in technology start-ups: An exploratory study. Knowl. Manag. Res. Pract. 2022, 20, 913–924. [Google Scholar] [CrossRef]
- Ahl, A.; Goto, M.; Yarime, M.; Tanaka, K.; Sagawa, D. Challenges and opportunities of blockchain energy applications: Interrelatedness among technological, economic, social, environmental, and institutional dimensions. Renew. Sustain. Energy Rev. 2022, 166, 112623. [Google Scholar] [CrossRef]
- Centorrino, G.; Naciti, V.; Rupo, D. A new era of the music industry? Blockchain and value co-creation: The Bitsong case study. Eur. J. Innov. Manag. 2023, 26, 65–85. [Google Scholar] [CrossRef]
- Chen, Y.; Visnjic, I.; Parida, V.; Zhang, Z. On the road to digital servitization–The (dis) continuous interplay between business model and digital technology. Int. J. Oper. Prod. Manag. 2021, 41, 694–722. [Google Scholar] [CrossRef]
- Burström, T.; Parida, V.; Lahti, T.; Wincent, J. AI-enabled business-model innovation and transformation in industrial ecosystems: A framework, model and outline for further research. J. Bus. Res. 2021, 127, 85–95. [Google Scholar] [CrossRef]
- Denicolai, S.; Previtali, P. Precision Medicine: Implications for value chains and business models in life sciences. Technol. Forecast. Soc. Chang. 2020, 151, 119767. [Google Scholar] [CrossRef]
- Leminen, S.; Rajahonka, M.; Wendelin, R.; Westerlund, M. Industrial internet of things business models in the machine-to-machine context. Ind. Mark. Manag. 2020, 84, 298–311. [Google Scholar] [CrossRef]
- Gao, P.; Li, J. Understanding sustainable business model: A framework and a case study of the bike-sharing industry. J. Clean. Prod. 2020, 267, 122229. [Google Scholar] [CrossRef]
- Kiel, D.; Arnold, C.; Voigt, K.-I. The influence of the Industrial Internet of Things on business models of established manufacturing companies–A business level perspective. Technovation 2017, 68, 4–19. [Google Scholar] [CrossRef]
- Eigner, A.; Stary, C. The role of internet-of-things for service transformation. SAGE Open 2023, 13, 21582440231159281. [Google Scholar] [CrossRef]
- Valter, P.; Lindgren, P.; Prasad, R. Advanced business model innovation supported by artificial intelligence and deep learning. Wirel. Pers. Commun. 2018, 100, 97–111. [Google Scholar] [CrossRef]
- Trabucchi, D.; Patrucco, A.S.; Buganza, T.; Marzi, G. Is transparency the new green? How business model transparency influences digital service adoption. Technovation 2023, 126, 102803. [Google Scholar] [CrossRef]
- Coskun-Setirek, A.; Tanrikulu, Z. Digital innovations-driven business model regeneration: A process model. Technol. Soc. 2021, 64, 101461. [Google Scholar] [CrossRef]
- Klöckner, M.; Kurpjuweit, S.; Velu, C.; Wagner, S.M. Does blockchain for 3D printing offer opportunities for business model innovation? Res.-Technol. Manag. 2020, 63, 18–27. [Google Scholar] [CrossRef]
- Liu, Y.; Zhang, J.Z.; Jasimuddin, S.; Babai, M.Z. Exploring servitization and digital transformation of manufacturing enterprises: Evidence from an industrial internet platform in China. Int. J. Prod. Res. 2023, 62, 2812–2831. [Google Scholar] [CrossRef]
- Wang, Y. Analysis Model Design of the Intermediary Role of Psychological Expectation in Customer Value Proposition Driven Business Model Innovation against the Background of Big Data. Sci. Program. 2022, 2022, 6802518. [Google Scholar] [CrossRef]
- Zheng, J.; Qiao, H.; Zhu, X.; Wang, S. Knowledge-driven business model innovation through the introduction of equity investment: Evidence from China’s primary market. J. Knowl. Manag. 2021, 25, 251–268. [Google Scholar] [CrossRef]
- Zubizarreta, M.; Ganzarain, J.; Cuadrado, J.; Lizarralde, R. Evaluating disruptive innovation project management capabilities. Sustainability 2020, 13, 1. [Google Scholar] [CrossRef]
- Wang, X.; Wu, H.; Lu, L. A Novel Service Provision Mode for Sustainable Development of the Telecom Industry. Sustainability 2021, 13, 5164. [Google Scholar] [CrossRef]
- Stawiarska, E.; Szwajca, D.; Matusek, M.; Wolniak, R. Diagnosis of the maturity level of implementing Industry 4.0 solutions in selected functional areas of management of automotive companies in Poland. Sustainability 2021, 13, 4867. [Google Scholar] [CrossRef]
- Chen, J.; Zhang, R.; Wu, D. Equipment maintenance business model innovation for sustainable competitive advantage in the digitalization context: Connotation, types, and measuring. Sustainability 2018, 10, 3970. [Google Scholar] [CrossRef]
- Åström, J.; Reim, W.; Parida, V. Value creation and value capture for AI business model innovation: A three-phase process framework. Rev. Manag. Sci. 2022, 16, 2111–2133. [Google Scholar] [CrossRef]
- Chen, Y.; Li, J.; Zhang, J. Digitalisation, data-driven dynamic capabilities and responsible innovation: An empirical study of SMEs in China. Asia Pac. J. Manag. 2022, 1–41. [Google Scholar] [CrossRef]
- Veile, J.W.; Schmidt, M.-C.; Voigt, K.-I. Toward a new era of cooperation: How industrial digital platforms transform business models in Industry 4.0. J. Bus. Res. 2022, 143, 387–405. [Google Scholar] [CrossRef]
- Paiola, M.; Agostini, L.; Grandinetti, R.; Nosella, A. The process of business model innovation driven by IoT: Exploring the case of incumbent SMEs. Ind. Mark. Manag. 2022, 103, 30–46. [Google Scholar] [CrossRef]
- Abideen, A.Z.; Pyeman, J.; Sundram, V.P.K.; Tseng, M.-L.; Sorooshian, S. Leveraging capabilities of technology into a circular supply chain to build circular business models: A state-of-the-art systematic review. Sustainability 2021, 13, 8997. [Google Scholar] [CrossRef]
- Jami Pour, M.; Hosseinzadeh, M.; Moradi, M. IoT-based entrepreneurial opportunities in smart transportation: A multidimensional framework. Int. J. Entrep. Behav. Res. 2024, 30, 450–481. [Google Scholar] [CrossRef]
- Baltuttis, D.; Häckel, B.; Jonas, C.M.; Oberländer, A.M.; Röglinger, M.; Seyfried, J. Conceptualizing and assessing the value of internet of things solutions. J. Bus. Res. 2022, 140, 245–263. [Google Scholar] [CrossRef]
- Bouwman, H.; Nikou, S.; de Reuver, M. Digitalization, business models, and SMEs: How do business model innovation practices improve performance of digitalizing SMEs? Telecommun. Policy 2019, 43, 101828. [Google Scholar] [CrossRef]
- Sturm, M.; Weking, J.; Böhm, M.; Schreieck, M.; Krcmar, H. How two leading partners learn to tango: The case of IoT-based business model co-innovation between a retailer and an electronics supplier. Electron. Mark. 2023, 33, 34. [Google Scholar] [CrossRef]
- Thomson, L.; Sjödin, D.; Parida, V.; Jovanovic, M. Conceptualizing business model piloting: An experiential learning process for autonomous solutions. Technovation 2023, 126, 102815. [Google Scholar] [CrossRef]
- Hanafizadeh, P.; Hatami, P.; Analoui, M.; Albadvi, A. Business model innovation driven by the internet of things technology, in internet service providers’ business context. Inf. Syst. E-Bus. Manag. 2021, 19, 1175–1243. [Google Scholar] [CrossRef]
- Konietzko, J.; Bocken, N.; Hultink, E.J. A tool to analyze, ideate and develop circular innovation ecosystems. Sustainability 2020, 12, 417. [Google Scholar] [CrossRef]
- Liu, T. Driving model of innovation of business model based on cloud computing. J. Intell. Fuzzy Syst. 2019, 37, 3373–3380. [Google Scholar] [CrossRef]
- Zhang, H.; Yuan, S. How and when does big data analytics capability boost innovation performance? Sustainability 2023, 15, 4036. [Google Scholar] [CrossRef]
- Moro-Visconti, R.; Cruz Rambaud, S.; López Pascual, J. Artificial intelligence-driven scalability and its impact on the sustainability and valuation of traditional firms. Humanit. Soc. Sci. Commun. 2023, 10, 795. [Google Scholar] [CrossRef]
- Wang, Z.; Lin, S.; Chen, Y.; Lyulyov, O.; Pimonenko, T. Digitalization effect on business performance: Role of business model innovation. Sustainability 2023, 15, 9020. [Google Scholar] [CrossRef]
- Strozzi, F.; Colicchia, C.; Creazza, A.; Noè, C. Literature review on the ‘Smart Factory’concept using bibliometric tools. Int. J. Prod. Res. 2017, 55, 6572–6591. [Google Scholar] [CrossRef]
- Shellshear, E.; Berlin, R.; Carlson, J.S. Maximizing smart factory systems by incrementally updating point clouds. IEEE Comput. Graph. Appl. 2015, 35, 62–69. [Google Scholar] [CrossRef] [PubMed]
- Lang, M.; Deflorin, P.; Dietl, H.; Lucas, E. The impact of complexity on knowledge transfer in manufacturing networks. Prod. Oper. Manag. 2014, 23, 1886–1898. [Google Scholar] [CrossRef]
- Arnold, C.; Kiel, D.; Voigt, K.-I. How the industrial internet of things changes business models in different manufacturing industries. Int. J. Innov. Manag. 2016, 20, 1640015. [Google Scholar] [CrossRef]
- Lu, H.; Zhao, G.; Liu, S. Integrating circular economy and Industry 4.0 for sustainable supply chain management: A dynamic capability view. Prod. Plan. Control 2024, 35, 170–186. [Google Scholar] [CrossRef]
- Cappa, F.; Oriani, R.; Peruffo, E.; McCarthy, I. Big data for creating and capturing value in the digitalized environment: Unpacking the effects of volume, variety, and veracity on firm performance. J. Prod. Innov. Manag. 2021, 38, 49–67. [Google Scholar] [CrossRef]
- Ghasemaghaei, M. The role of positive and negative valence factors on the impact of bigness of data on big data analytics usage. Int. J. Inf. Manag. 2020, 50, 395–404. [Google Scholar] [CrossRef]
- Ghasemaghaei, M.; Turel, O. Possible negative effects of big data on decision quality in firms: The role of knowledge hiding behaviours. Inf. Syst. J. 2021, 31, 268–293. [Google Scholar] [CrossRef]
- Janssen, M.; Van Der Voort, H.; Wahyudi, A. Factors influencing big data decision-making quality. J. Bus. Res. 2017, 70, 338–345. [Google Scholar] [CrossRef]
- Zheng, L.; Dong, Y.; Chen, J.; Li, Y.; Li, W.; Su, M. Impact of crisis on sustainable business model innovation—The role of technology innovation. Sustainability 2022, 14, 11596. [Google Scholar] [CrossRef]
- Chen, F. Construction of Enterprise Management Business Model Based on Internet of Things RFID Technology. J. Sens. 2021, 2021, 1345759. [Google Scholar] [CrossRef]
- Ferràs-Hernández, X.; Nylund, P.A.; Brem, A. The emergence of dominant designs in artificial intelligence. Calif. Manag. Rev. 2023, 65, 73–91. [Google Scholar] [CrossRef]
- Desouza, K.C.; Dawson, G.S.; Chenok, D. Designing, developing, and deploying artificial intelligence systems: Lessons from and for the public sector. Bus. Horiz. 2020, 63, 205–213. [Google Scholar] [CrossRef]
- Haefner, N.; Wincent, J.; Parida, V.; Gassmann, O. Artificial intelligence and innovation management: A review, framework, and research agenda✰. Technol. Forecast. Soc. Chang. 2021, 162, 120392. [Google Scholar] [CrossRef]
- Kakatkar, C.; Bilgram, V.; Füller, J. Innovation analytics: Leveraging artificial intelligence in the innovation process. Bus. Horiz. 2020, 63, 171–181. [Google Scholar] [CrossRef]
- Verganti, R.; Vendraminelli, L.; Iansiti, M. Innovation and design in the age of artificial intelligence. J. Prod. Innov. Manag. 2020, 37, 212–227. [Google Scholar] [CrossRef]
- Belhadi, A.; Mani, V.; Kamble, S.S.; Khan, S.A.R.; Verma, S. Artificial intelligence-driven innovation for enhancing supply chain resilience and performance under the effect of supply chain dynamism: An empirical investigation. Ann. Oper. Res. 2024, 333, 627–652. [Google Scholar] [CrossRef] [PubMed]
- Hutchinson, P. Reinventing innovation management: The impact of self-innovating artificial intelligence. IEEE Trans. Eng. Manag. 2020, 68, 628–639. [Google Scholar] [CrossRef]
- Rajala, R.; Brax, S.A.; Virtanen, A.; Salonen, A. The next phase in servitization: Transforming integrated solutions into modular solutions. Int. J. Oper. Prod. Manag. 2019, 39, 630–657. [Google Scholar] [CrossRef]
- Visnjic, I.; Wiengarten, F.; Neely, A. Only the brave: Product innovation, service business model innovation, and their impact on performance. J. Prod. Innov. Manag. 2016, 33, 36–52. [Google Scholar] [CrossRef]
- Cusumano, M.A.; Kahl, S.J.; Suarez, F.F. Services, industry evolution, and the competitive strategies of product firms. Strateg. Manag. J. 2015, 36, 559–575. [Google Scholar] [CrossRef]
- Neely, A. Exploring the financial consequences of the servitization of manufacturing. Oper. Manag. Res. 2008, 1, 103–118. [Google Scholar] [CrossRef]
- Porter, M.E.; Heppelmann, J.E. How smart, connected products are transforming competition. Harv. Bus. Rev. 2014, 92, 64–88. [Google Scholar]
- Bustinza, O.F.; Vendrell-Herrero, F.; Baines, T. Service Implementation in Manufacturing: An Organisational Transformation Perspective; Elsevier: Amsterdam, The Netherlands, 2017; pp. 1–8. [Google Scholar]
- Vendrell-Herrero, F.; Bustinza, O.F.; Parry, G.; Georgantzis, N. Servitization, digitization and supply chain interdependency. Ind. Mark. Manag. 2017, 60, 69–81. [Google Scholar] [CrossRef]
- Kohtamäki, M.; Parida, V.; Oghazi, P.; Gebauer, H.; Baines, T. Digital servitization business models in ecosystems: A theory of the firm. J. Bus. Res. 2019, 104, 380–392. [Google Scholar] [CrossRef]
- Kraus, S.; Kumar, S.; Lim, W.M.; Kaur, J.; Sharma, A.; Schiavone, F. From moon landing to metaverse: Tracing the evolution of Technological Forecasting and Social Change. Technol. Forecast. Soc. Chang. 2023, 189, 122381. [Google Scholar] [CrossRef]
- D’Amico, G.; Arbolino, R.; Shi, L.; Yigitcanlar, T.; Ioppolo, G. Digital technologies for urban metabolism efficiency: Lessons from urban agenda partnership on circular economy. Sustainability 2021, 13, 6043. [Google Scholar] [CrossRef]
- Verhoef, P.C.; Broekhuizen, T.; Bart, Y.; Bhattacharya, A.; Dong, J.Q.; Fabian, N.; Haenlein, M. Digital transformation: A multidisciplinary reflection and research agenda. J. Bus. Res. 2021, 122, 889–901. [Google Scholar] [CrossRef]
- Ciampi, F.; Demi, S.; Magrini, A.; Marzi, G.; Papa, A. Exploring the impact of big data analytics capabilities on business model innovation: The mediating role of entrepreneurial orientation. J. Bus. Res. 2021, 123, 1–13. [Google Scholar] [CrossRef]
- Warner, K.S.; Wäger, M. Building dynamic capabilities for digital transformation: An ongoing process of strategic renewal. Long Range Plan. 2019, 52, 326–349. [Google Scholar] [CrossRef]
- Figueredo, K.; Seed, D.; Wang, C. A scalable, standards-based approach for IoT data sharing and ecosystem monetization. IEEE Internet Things J. 2020, 9, 5645–5652. [Google Scholar] [CrossRef]
- Paiola, M.; Schiavone, F.; Grandinetti, R.; Chen, J. Digital servitization and sustainability through networking: Some evidences from IoT-based business models. J. Bus. Res. 2021, 132, 507–516. [Google Scholar] [CrossRef]
- Bratuškins, U.; Zaleckis, K.; Treija, S.; Koroļova, A.; Kamičaitytė, J. Digital information tools for urban regeneration: Capital’s approach in theory and practice. Sustainability 2020, 12, 8082. [Google Scholar] [CrossRef]
- Kim, H.W.; Aaron McCarty, D.; Lee, J. Enhancing sustainable urban regeneration through smart technologies: An assessment of local urban regeneration strategic plans in Korea. Sustainability 2020, 12, 6868. [Google Scholar] [CrossRef]
- You, F.; He, H.; Cui, W. A Review of Sustainable Urban Regeneration Approaches Based on Augmented Reality Technology: A Case of the Bund in Shanghai. Sustainability 2022, 14, 12869. [Google Scholar] [CrossRef]
- Oh, J. Smart city as a tool of citizen-oriented urban regeneration: Framework of preliminary evaluation and its application. Sustainability 2020, 12, 6874. [Google Scholar] [CrossRef]
- Wang, S. Artificial intelligence applications in the new model of logistics development based on wireless communication technology. Sci. Program. 2021, 2021, 5166993. [Google Scholar] [CrossRef]
- Henríquez, R.; de Osés, F.X.M.; Marín, J.E.M. Technological drivers of seaports’ business model innovation: An exploratory case study on the port of Barcelona. Res. Transp. Bus. Manag. 2022, 43, 100803. [Google Scholar] [CrossRef]
- Chasin, F.; Paukstadt, U.; Gollhardt, T.; Becker, J. Smart energy driven business model innovation: An analysis of existing business models and implications for business model change in the energy sector. J. Clean. Prod. 2020, 269, 122083. [Google Scholar] [CrossRef]
- Franzò, S.; Natalicchio, A.; Frattini, F.; Magliocca, P. How digital technologies enable business model innovation in the energy sector: An empirical study of Italian energy service companies. IEEE Trans. Eng. Manag. 2023. [Google Scholar] [CrossRef]
- Hui, C.X.; Dan, G.; Alamri, S.; Toghraie, D. Greening smart cities: An investigation of the integration of urban natural resources and smart city technologies for promoting environmental sustainability. Sustain. Cities Soc. 2023, 99, 104985. [Google Scholar] [CrossRef]
- Kuzio, J. Planning for social equity and emerging technologies. Transp. Res. Rec. 2019, 2673, 693–703. [Google Scholar] [CrossRef]
- Holzmeyer, C. Beyond ‘AI for Social Good’(AI4SG): Social transformations—Not tech-fixes—For health equity. Interdiscip. Sci. Rev. 2021, 46, 94–125. [Google Scholar] [CrossRef]
- Xia, S.; Song, J.; Ameen, N.; Vrontis, D.; Yan, J.; Chen, F. What changes and opportunities does big data analytics capability bring to strategic alliance research? A systematic literature review. Int. J. Manag. Rev. 2024, 26, 34–53. [Google Scholar] [CrossRef]














| Search Query | Literature Quantity |
|---|---|
| TS = (“business model innovation” AND (DT or “digital twin”)) | 8 |
| TS = (“business model innovation” AND (IOT or “Internet of Thing*”)) | 63 |
| TS = (“business model innovation” AND “big data”) | 119 |
| TS = (“business model innovation” AND “blockchain”) | 24 |
| TS = (“business model innovation” AND “cloud computing”) | 16 |
| TS = (“business model innovation” AND (AI or “artificial intelligence”)) | 69 |
| TS = (“business model innovation” AND “machine learning”) | 17 |
| Color | Cluster | Keyword | Occurrences | Total Link Strength | Links |
|---|---|---|---|---|---|
| 2 | business model innovation | 153 | 730 | 72 | |
| 1 | big data | 61 | 394 | 70 | |
| 1 | industry 4.0 | 36 | 285 | 65 | |
| 3 | technology | 36 | 264 | 61 | |
| 5 | innovation | 40 | 220 | 62 | |
| 3 | digital transformation | 31 | 210 | 62 | |
| 2 | management | 29 | 208 | 57 | |
| 1 | framework | 27 | 204 | 61 | |
| 5 | business model | 41 | 193 | 62 | |
| 2 | artificial intelligence | 40 | 192 | 59 | |
| 1 | internet | 24 | 177 | 50 | |
| 4 | dynamic capabilities | 24 | 175 | 61 | |
| 1 | value creation | 24 | 165 | 57 | |
| 5 | strategy | 23 | 165 | 53 | |
| 2 | impact | 24 | 161 | 58 | |
| 2 | performance | 23 | 143 | 51 | |
| 1 | challenges | 22 | 142 | 45 | |
| 1 | future | 24 | 140 | 48 | |
| 3 | servitization | 17 | 139 | 53 | |
| 4 | digitalization | 21 | 136 | 53 |
| Year | Research Method | Topic |
|---|---|---|
| 2023 | modeling | Enterprise big data business ecology model decision-making and planning [31] |
| 2023 | Digital technology use and business model innovation for enterprises [30] | |
| 2023 | Innovative service models for the data industry [32] | |
| 2023 | Digital platforms, innovation capabilities, and strategic alignment [33] | |
| 2022 | Impact of big data technology skills on new business model innovation [34] | |
| 2022 | IoT technologies, digital servitization, and business model innovation [35] | |
| 2020 | A comprehensive and unified paradigm for business model innovation [36] | |
| 2019 | Convergence of servitization and Industry 4.0 for digital transformation of enterprises [37] | |
| 2019 | Lean production and technological innovation in manufacturing [38] | |
| 2023 | case study | Enterprise digital transformation [39] |
| 2020 | Business model innovation based on IoT applications [40] | |
| 2014 | Sensing business models [41] | |
| 2014 | Business model innovation and duality [42] | |
| 2023 | literature review | Business model roadmap [43] |
| 2022 | Blockchain as a cutting-edge technology impacting business [44] | |
| 2021 | The role of servitization in transformation [45] | |
| 2018 | Transformative sustainable business models [46] | |
| 2023 | action research | Motivations and challenges of using IoT sensors to reduce food waste [47] |
| 2023 | mixed study | The interplay of artificial intelligence, the IoT edge, and impact resilience [48] |
| 2022 | questionnaire | Technology startup business models utilizing knowledge management systems [49] |
| 2022 | interview | Business model innovation in the energy sector [50] |
| Year | Research Method | Topic |
|---|---|---|
| 2022 | case study | Blockchain and value co-creation [51] |
| 2021 | The interplay between business models and digital technologies [52] | |
| 2021 | Business model innovation and transformation enabled by AI [53] | |
| 2020 | Precision medicine business model [54] | |
| 2020 | Industrial IoT business model in machine environment [55] | |
| 2020 | Sustainable business model [56] | |
| 2017 | The impact of industrial IoT on business models [57] | |
| 2023 | literature review | Artificial intelligence and enterprise innovation [14] |
| 2023 | The role of IoT in business transformation [58] | |
| 2018 | AI and deep learning support business model innovation [59] | |
| 2023 | modeling | Business model transparency affects digital service adoption [60] |
| 2023 | The impact of digitalization on business performance [28] | |
| 2022 | systematic literature review | Sustainable supply chain management |
| 2021 | design science research | Digital innovation-driven business model regeneration [61] |
| 2020 | interview | Blockchain and business model innovation [62] |
| Year | Research Method | Topic |
|---|---|---|
| 2023 | modeling | Service and digital transformation of manufacturing enterprises [63] |
| 2022 | The role of psychological expectation in driving business model innovation [64] | |
| 2021 | Equity investment drives business model innovation [65] | |
| 2021 | Assess innovative project management capabilities [66] | |
| 2021 | New service delivery model in telecommunication industry [67] | |
| 2021 | Automotive company functional areas implement Industry 4.0 solutions [68] | |
| 2018 | Manufacturing enterprise business model innovation [69] | |
| 2022 | case study | Artificial intelligence business model innovation [70] |
| 2022 | Digital, data-driven dynamic capabilities and innovation [71] | |
| 2022 | Industrial digital platforms transform Industry 4.0 business models [72] | |
| 2022 | IoT driven business model innovation [73] | |
| 2023 | literature review | Big data innovates business models [25] |
| 2021 | Circular business model [74] | |
| 2023 | interview | Smart transportation based on the Internet of Things [75] |
| 2022 | design science research | Conceptualize and evaluate the value of IoT solutions [76] |
| 2019 | empirical research | Business model innovation practice improves digital performance of SMEs [77] |
| Year | Research Method | Topic |
|---|---|---|
| 2023 | case study | Big data drives business model innovation [28] |
| 2023 | Business model innovation based on the Internet of Things [78] | |
| 2023 | Conceptualize business model characteristics [79] | |
| 2023 | literature review | The application of artificial intelligence to innovation [10] |
| 2021 | deductive-inductive approach | The Internet of Things drives business model innovation [80] |
| 2020 | design research | Tools for developing circular innovation ecosystems [81] |
| 2019 | modeling | Business model innovation based on cloud computing [82] |
Disclaimer/Publisher’s Note: The statements, opinions and data contained in all publications are solely those of the individual author(s) and contributor(s) and not of MDPI and/or the editor(s). MDPI and/or the editor(s) disclaim responsibility for any injury to people or property resulting from any ideas, methods, instructions or products referred to in the content. |
© 2024 by the authors. Licensee MDPI, Basel, Switzerland. This article is an open access article distributed under the terms and conditions of the Creative Commons Attribution (CC BY) license (https://creativecommons.org/licenses/by/4.0/).
Share and Cite
Liu, Z.; Liu, Y.; Osmani, M. Integration of Smart City Technology and Business Model Innovation. Sustainability 2024, 16, 5102. https://doi.org/10.3390/su16125102
Liu Z, Liu Y, Osmani M. Integration of Smart City Technology and Business Model Innovation. Sustainability. 2024; 16(12):5102. https://doi.org/10.3390/su16125102
Chicago/Turabian StyleLiu, Zhen, Yixin Liu, and Mohamed Osmani. 2024. "Integration of Smart City Technology and Business Model Innovation" Sustainability 16, no. 12: 5102. https://doi.org/10.3390/su16125102
APA StyleLiu, Z., Liu, Y., & Osmani, M. (2024). Integration of Smart City Technology and Business Model Innovation. Sustainability, 16(12), 5102. https://doi.org/10.3390/su16125102

