Next Article in Journal
In Situ Stress Paths Applied in Rock Strength Characterisation Result in a More Correct and Sustainable Design
Previous Article in Journal
Strategies and Tools for Small- and Medium-Sized Enterprises (SMEs) to Move toward Green Operations: The Case of the Taiwan Metal Industry
 
 
Font Type:
Arial Georgia Verdana
Font Size:
Aa Aa Aa
Line Spacing:
Column Width:
Background:
Article

To Zone or Not to Zone When Upgrading a Wet Heating System from Gas to Heat Pump for Maximum Climate Impact: A UK View

Centre for Environment and Sustainability (CES), University of Surrey, Guildford GU2 7XH, UK
*
Author to whom correspondence should be addressed.
Sustainability 2024, 16(11), 4710; https://doi.org/10.3390/su16114710
Submission received: 19 April 2024 / Revised: 27 May 2024 / Accepted: 28 May 2024 / Published: 31 May 2024
(This article belongs to the Section Energy Sustainability)

Abstract

Domestic heating systems across northern Europe are responsible for a substantial fraction of their countries’ carbon footprints. In the UK, the vast majority of home space heating is via natural gas boilers with ‘wet’ hydronic radiator systems. Most of those use TRVs (thermostatic radiator valves) for micro-zoning, to avoid overheating, improve comfort and save energy. To meet Net Zero targets, 20 million such UK gas systems may be retrofitted with heat pumps. Heat pump system designers and installers are cautious about retaining TRVs in such systems in part because of worries that TRV temperature setbacks that lower heat demand may raise heat pump electricity demand in a “bad setback effect”, thus wasting energy. This paper presents a new view of heat pump control and provides the first exploration of this issue through the development of a simple physics-based model. The model tests an installation industry claim about the negative effect of TRVs, and finds that though real it should not apply to typical UK retrofits with weather compensation. The energy efficiency benefits of TRVs for older and partly occupied homes, and to keep bedrooms cooler, remain valid. Comfort-seeking householders and installers should know that setting ‘stiff’ temperature regulation may invoke the bad setback effect and cost dearly in energy and carbon footprint.

1. Introduction

UK residential heating, responsible for 10 to 20% of the UK’s carbon footprint [1], must decarbonise as part of Net Zero goals to tackle climate change. Gas-fired radiator systems in circa 20 million UK dwellings standing now that will still be in use in 2050 are likely to be replaced with heat pump systems [1,2,3,4,5,6,7,8]. Most of those dwellings currently use TRVs (thermostatic radiator valves) to help avoid overheating, improve comfort and save energy, money and thus also carbon emissions, in compliance with building regulation and guidance [9,10]. The TRVs can provide or implement part of "zoning" to focus heat where it is needed and reduce losses from where it is not. For older thermally leaky dwellings with partial occupancy [11,12], such as “empty nests” when children have left, TRV-driven savings can be particularly significant. Simply heating bedrooms during the day, while only living areas are occupied, is a potential waste that zoning can trim. Smarter and learning TRVs that respond dynamically to occupation patterns and heating system behaviour can further enhance micro-zoning gains [13,14].
It is reported that only “low-quality” formal evidence for energy savings from TRV (and other zoning) exists [15,16,17,18], though claims of over 30% for non-smart mechanical TRVs have some support [19] or more typically around half that [20]. A recent study of domestic time and temperature "smart" zonal heating controls showed a saving of 3.5% only over existing controls [21], which in most cases already included TRVs. The first author has seen much larger savings, similar to [14], over non-smart TRVs in a 100+ home trial in comparable circumstances, but those results are not public, and thus there remains uncertainty. It is however evident that domestic heating controls are hard to use effectively [15].
The explicit literature on interactions of TRVs (or similar micro-zoning and static or dynamic temperature setbacks) with heat pumps is relatively thin and such reality often does not match models mandated by regulation such as SAP (standard assessment procedure) [22], and in any case will likely not be reaching heating professionals designing and implementing gas to heat pump retrofits. Such information should be disseminated explicitly though the industry literature and training in practical forms, and implicitly via regulations and supporting calculation methods such as the “Home Energy Model” for the energy rating of new English homes [23,24].
This work aims to fill the understanding gap by assessing the energy efficiency benefits of micro-zoning using TRVs with heat pumps and by testing a specific common industry claim therein. It is evident that the worry deterring installers from using TRVs in heat pump retrofits is likely unfounded for most households in practice. Additional energy, money and carbon savings can be had by using them together.

1.1. TRV History

Thermostatic radiator valves were invented by Mads Clausen of Danfoss (in 1943 [25], promoted in 1952 as energy saving) for early boiler systems that were run hot, so as to avoid cooled return water damaging the heat exchanger. Such systems had the water flow from the boiler at 80 °C or higher. With a simple tap/resistance valve on the radiator to control the passage of water through it, rooms could quickly and seriously overheat. TRVs avoided that discomfort by capping room temperature. A useful side-effect was saving energy. For a well set-up modern system, setting an appropriate flow temperature (primarily depending on external temperature for weather compensation [26]) will minimise overheating. There will still be occasional solar and appliance and other heat gains that need to be accommodated, and some rooms will benefit from being kept cooler than living areas. TRVs can help in such cases.

1.2. How TRVs Work

A TRV enforces a nominal maximum room set-point or target temperature. As the room (and thus air) temperature around the TRV rises, the TRV restricts and eventually stops water flow through the radiator, thus reducing heat input to the room. Simple mechanical TRVs may use a wax- or oil-filled bulb bearing down on a valve pin. As the air around the valve warms, the bulb expands, the pin is pushed down, and the flow of water through the radiator is reduced, thus closing a regulating negative temperature ’thermostatic’ feedback loop. As in [13], a "smart" TRV control mechanism may include a microcontroller to react to and anticipate occupancy, for example, to further reduce heat demand in vacant areas. Typically, radiators draw their hot water in parallel from the central heat source; see Figure 1.

1.3. Heating Control Schemes in Europe

EU ErP (energy related products) defines eight control classes (811/2013) per Table 1 [27,28]. These control schemes can be, and are, applied to heat pump heat generators.
Research [29] by BRE (Building Research Establishment) into UK domestic boilers (fuelled by gas, oil and LPG), identified four main heating temperature control strategies at the boiler: “on–off” (also known as “bang-bang”, class I) such as with a bi-metallic strip room temperature sensor, advanced controls “weather compensation” (e.g., as class II), “load compensation” (as class V), and “Time Proportional and Integral (TPI)” (as class IV). BRE notes that the “on–off” scheme results in temperature swings of 1 to 1.5 °C, even with modern electronic controls (2 °C with a representative “thermo mechanical thermostat” [19]).
BRE observes that weather compensation uses external temperature to predict dwelling heat demand. That temperature can be an external sensor on the building. It is also possible to source the data from the Internet in real time, and for forecasts. Computed heat demand can be used to set the flow temperature to the radiators. Raising the flow temperature delivers more heating power. Lowering the flow temperature raises the efficiency of the heat generator (for heat pumps and condensing boilers). BRE observes that load compensation uses an internal sensor to determine heat demand. The further that indoor temperature is below target temperature, the higher the heat demand. Again, this can be used to set flow temperature. A variant is “room influence” (e.g., as class VII), with temperature sensed in one room in the house; as the sensor temperature drops, the flow temperature will be raised. This or zoning can help with mixed-construction and mixed-occupancy. TPI control computes heat demand based on how long the building has previously taken to achieve the target temperature and is used once the building is close to target. TPI should achieve "stiffer" temperature control, i.e., maintaining temperature within a narrower band around the target.
These schemes can be blended and can be used in conjunction with a timer and house/room thermostat, and indeed an overall off switch for the central heating outside the heating season to avoid accidental activation or to trim the heating season [30]. Other controls and schemes exist.

1.4. Heat Pump Experience in Northern Europe

The coldest northern European countries already make extensive use of heat pumps for space heating: in Norway, 60% of homes are so equipped, with over 40% in Sweden and Finland and over 30% in Estonia [31,32], though cheaper air-to-air is more common in these countries than air-to-water hydronic systems considered in this paper. The UK figure is only about 1%.
Features sometimes considered special about the UK, such as ASHPs (air-source heat pumps) operating for a significant fraction of their runtime with external temperatures only a little above 0 °C and at high relative humidity, requiring significant defrost energy expenditure, occur elsewhere in Europe too [33].
It is not clear what the most common temperature control schemes are for stand-alone domestic heat pump systems in northern Europe, and the literature apparently has little to say directly. Informal discussions and in-passing comments suggest that on–off may be common [34] (supported by [6,35]), with weather compensation [26,36,37,38] relatively common for newer installations, as already happens for combustion boilers. The UK’s relevant standards body, MCS, “requires weather compensation to be available on all space heating systems but does not stipulate how this must be set up,” [39], and “6.3.9. Where it can optimise system efficiency with the maximum possible gradient, weather compensation should be enabled” [40].

1.5. Northern European Housing Stock

Most of the dwellings that will be in use in the UK in 2050 are already built and are quite old with poor fabric compared to the UK’s European neighbours [7,41,42,43,44], though much of that continental housing is also quite old [38]. For example a large fraction of English residential stock is pre-1945 and the majority pre-1965.
Partly because of that age profile, and partly because of the UK’s cheap heating fuel sources in more recent times, e.g., abundant North Sea gas, UK homes are markedly less energy efficient than those of neighbouring countries too. Of those existing homes, approximately 80% have gas-fired wet (i.e., hydronic, with radiators) central heating [4,45]. The UK range of housing archetypes and ages, and issues such as DHW (domestic hot water) storage and noise regulations for external ASHP units, mean that each inefficient home is inefficient in its own way. That in turn implies customised solutions for each home, which will be slower and more expensive than otherwise.

1.6. TRV and Heat Pump Interaction Concerns

The UK has a relatively undersized and inexperienced domestic heat pump industry [46,47], which will need to scale up fast if it is to meet Net Zero targets. Good habits and lore have not yet been fully formed and bad myths should be nipped in the bud. Not doing so may make those targets unattainable or at least more expensive than need be. Currently, some UK heat pump system designers and installers worry that TRVs and heat pumps can interact badly, and in fact waste energy. Adam Chapman of Heat Geek (“created to give expert advice on all aspects of the heating industry to both end users and industry professionals”) stated
“We wouldn’t necessarily advise using TRVs or room stats to turn down unused rooms or spare rooms either. Turning unused rooms right down, or micro zoning, gives a particularly high risk of losing efficiency for heat pumps”. Ref. [48] (extracted June 2023).
There are many other similar installer and industry participant comments, and Nicola Terry (environmental consultant) noted
“… if you are in the habit of turning down the radiator in the spare room, you should turn it on again after having a heat pump installed. Either that or insulate the walls and floor/ceiling to minimise heat leakage from the rest of the house. This is an interesting example where what we learned about energy saving with gas boilers has to be modified for heat pumps. They are a different game entirely”. Ref. [49] (extracted August 2023).
The MCS domestic heat pump best-practice guide [39] states that “6.1.2.1 Ideally, some form of temperature control should be available in all rooms either by thermostatic radiator valves (TRVs) in the case of radiators or zone control valves for UFH”, and that TRVs “are a relatively low cost, passive methods of providing user comfort control, whilst also conserving energy by reducing the risk of overheating the space”. It is important not to lose TRVs’ additional low-cost decarbonisation and comfort value when retrofitting heat pumps, simply though installer uncertainty about possible interactions.

1.7. Contribution of the Work

This work explores whether particular expressed concerns of those in the industry are well-founded though simple first-order modelling, and shows that TRVs (and micro-zoning) can make additional heating energy demand reductions for Net Zero when switching from gas to heat pump. The exact temperature control regime is, however, perhaps unexpectedly important. This paper therefore provides important new guidance on the overall temperature regulation for heat pump systems, especially in dwellings that already benefit from zoning.

2. Methods

The model developed is intended in the first instance to simply reproduce the original installer concerns, and establish how robust they are as-is by testing sensitivity to building construction, room occupancy, archetype and geographic location within the UK. Then, the model is extended to identify the reason for the purported unwanted behaviour and to explore the effects of TRVs and how to maximise savings. The model is a simple, physics-based simulation, and is not intended to capture higher-order behaviour and interactions such as comfort responses to time of day and external conditions, thermal capacitance, central-heating off times, and other time and path dependencies. However, this provides a useful way to explore key effects and helps to identify areas requiring further in-depth analysis. The model application here shows that it is well worth installers (and regulators) being careful about temperature regulation strategies.

2.1. Research Path

The research journey in brief was as follows: on discovery of the reported doubts about using TRVs with heat pumps by more than one trade source, and the first author sceptical having spent circa ten years inventing and bringing to market a smart TRV [13], a model was constructed to match the Heat Geek page, tested against a wide range of external temperatures, tested against a representative year (2018) of temperature data for London then Glasgow, tested for sensitivity to internal wall U-values and room occupancy patterns, extended to a more common UK house archetype, then tested against a decade of weather for seven UK locations. A further adjustment of this model to allow weather compensation made the bad setback effect disappear, in return for a small and likely acceptable sag in room temperature. The SampleComputationsOutput.txt file at the top of [50] shows most of this development path, as its generation was typically extended at each step above. See Figure 2 for a summary flowchart of the final model iteration.

2.2. Initial Claim Replication in Model

The main claim of the Heat Geek article [48] re TRVs, heat demand and electricity demand, here described as the “bad setback effect”, was replicated as simply as possible into a single-class (HGTRVHPMModel) Java model in [50] with all computations nominally at compile time. The results are verified with JUnit unit tests (TestHGTRVHPModel); there is approximately 90% code coverage.
Minor corrections/clarifications were made and versions of the model extended and generalised. These generalised versions were cross-checked with prior versions for unchanged answers in the original cases (Table 2).
Key points of the scenario as reflected in the initial model:
  • The whole system is in equilibrium, i.e., all temperatures are steady.
  • The building is a square grid of four equal-size square rooms.
  • Room arrangement is treated as a horizontal (e.g., bungalow) plan layout for this work; see Figure 3.
  • The outside world is at UK winter design temperature ( t E x t ).
  • Normally, all rooms are at a conventional living-space temperature ( t I n t ), and the home then loses a specified total heat flow to the outside ( H L W ), with one quarter of that heat being supplied by the radiator in each room ( r a d W ).
  • The internal walls between the rooms have a U-value similar to that of a plasterboard-on-stud wall ( I W U ) and a door with a U-value that can be taken at face value or maybe lower but partly open [11] ( I D U ).
  • The radiators are sized just large enough to emit r a d W when their mean water-to-air temperature is a specified delta-T above room temperature, and there is a non-linear relationship between that delta and the heating power.
  • During setback, two of the diagonally opposite rooms are allowed to drop to a cooler setback temperature good for sleeping and less-occupied rooms ( t I n t S e t b a c k ), see Figure 4, using TRVs that reduce flow rate as needed, and the flow temperature of the heat source is adjusted (upwards) as necessary to maintain the other two rooms at t I n t as they leak heat through the internal walls/doors into the setback rooms.
  • Raising the flow temperature reduces the CoP (coefficient of performance) of the heat pump (with data points from a real device) by a greater factor than the heat demand reduction caused by the TRVs, thus the electricity demand of the heat pump goes up while the two rooms are set back.
The basic physics entailed by this description corresponds to just the fabric-loss component of [51] for example, i.e., heat transfer through (say) a wall is proportional to the product of the U-value of, and temperature difference across, and area of, that wall, and as stated is usually the major part of building heat loss.
Note that there are two distinct delta-T (temperature difference) values in the model: the temperature difference between the water entering a radiator (‘flow’) and leaving it (‘return’), and between the mean of those two (‘mean water’) and the room temperature.
The heat loss H L p K from the home in W/K given the difference between (non-setback) internal and external temperatures can be computed as
(1) H L D T = t I n t t E x T (2) H L p K = H L W / H L D T
Because of the simple geometry and symmetry of this model dwelling, when B rooms are set back, the reduced home losses to outside ( H L s b W ) and thus the reduction ( H L f a l l ) can be computed using the new mean home temperature ( t I n t M e a n W h e n S e t b a c k )
(3) t I n t M e a n W h e n S e t b a c k = ( t I n t + t I n t S e t b a c k ) / 2 (4) H L s b W = H L p K · ( t I n t M e a n W h e n S e t b a c k t E x t ) (5) H L f a l l = ( H L W H L s b W ) / H L W )
The internal door area ( I D A ) and U-value ( I D U ), and internal wall area ( I W A , from length I W L and height I W H ) and U-value ( I W U ) for each intra-room wall, are used to compute losses from A rooms into B rooms when set back.
The original article suggests that each room has a single door to just one adjacent room, i.e., one for the pair of internal walls that it has. Slightly more plausible is a door to each of the two adjacent rooms. To ensure that the initial investigation matches the setup for the original Heat Geek claims, the calculations show the former. The extended model allows for adjustment to the latter.
The internal wall area from each A room to its two adjoining B rooms (in ABAB layout) is I W A a b , and minus the area of one door is I W A a b m d .
(6) I W A = I W L · I W H (7) I W A a b = 2 · I W A (8) I W A a b m d = I W A a b I D A
This allows computation of internal wall and door heat loss per A room ( I D W A a b H L W ) when B rooms are set back.
(9) I W A a b H L = I W A a b m d · I W U (10) I W A a b H L W = I W A a b H L · ( t I n t t I n t S e t b a c k ) (11) I D A a b H L = I D A · I D U (12) I D A a b H L W = I D A a b H L · ( t I n t t I n t S e t b a c k ) (13) I D W A a b H L W = I W A a b H L W + I D A a b H L W
From this, the radiator output power in each A room ( r a d W A s b ) and B room ( r a d W B s b ) when B rooms are set back can be calculated.
(14) r a d W A s b = r a d W + I D W A a b H L W (15) r a d W B s b = ( H L s b W 2 · r a d W A s b ) / 2
From this is computed the amount that the heat output of room A radiators needs to be multiplied by to make up the shortfall from the non-setback case. Given the stated exponent from power output increase to delta-T increase ( M W A T P 2 D e x p ), the required delta-T mean radiator temperature to room temperature is computed ( r a d A d T s b ) and thus the new A room radiator mean water temperature itself ( r a d A M W s b ).
(16) r a d W A m u l t s b = r a d W A s b / r a d W (17) r a d A d T m u l t s b = r a d W A m u l t s b M W A T P 2 D e x p (18) r a d A d T s b = r a d M W A T d T · r a d A d T m u l t s b (19) r a d A M W s b = t I n t + r a d A d T s b
The radiators in this model are specified as mean water-to-air temperature DT25, i.e., they emit r a d W when their mean surface temperature is 25 °C ( r a d M W A T d T ) above room temperature.
From this point, the original article uses the mean radiator temperature as the flow temperature from the heat source to the hot end of the radiators. The immediately following calculations replicate this, but the extended model version described later allows for this small discrepancy to be corrected.
Using the supplied example heat pump CoPs (coefficients of performance) in the non-setback case and the setback case allows calculation of the electricity demand for the heat pump in each case; no setback ( H P i n W n s b ) and setback ( H P i n W s b ).
(20) H P i n W n s b = H L W / C o P L (21) H P i n W s b = H L s b W / C o P H
If with B rooms set back and heat demand down, electricity demand goes up, this would be the “bad setback” effect that installers are currently assuming.

2.3. Extended Model

An extended (parameterised) version of the model was developed to allow for the following:
  • Clarification of the minor issues in the original article (doors per internal wall and radiator flow vs mean adjustment);
  • Allowing different interior room setback arrangements (allowing alternative "AABB" arrangement as a sensitivity test);
  • Allowing different external temperatures;
  • Allowing an alternative building archetype (generalised method to calculate for bungalow or 2-storey detached).
The initial model was extended in stages, with the facility to model a detached 2-storey building, and then “soft” temperature regulation added last. Each extension to the model can reproduce the results from previous iterations, and indeed reproduce the original article results if required. This extended model performs most of its computations at runtime, unlike the initial model implementation.

2.3.1. Fixes

To allow doors per internal wall ( d p I W ) to be adjusted, from the original half to a more plausible one, one Equation (8) is reimplemented in the extended models:
I W A a b m d = I W A a b ( 2 · d p I W · I D A )
The original article (and thus the initial model) uses flow temperature as the mean radiator temperature. More realistically for a heat pump system, with a fix applied, the radiators are assumed to run with a temperature drop of 5 K from flow to return, and thus with the mean 2.5 K below the flow ( f l o w M W D e l t a K ).
This in turn means that the supplied sample CoP values are not directly usable when this correction is applied. The extended model uses a simple linear interpolation and extrapolation from the two sample points to compute the new C o P as a reasonable monotone approximation for the flow temperature ( f l o w C ) range covered:
(23) t e m p D e l t a K = C o P H t C o P L t (24) C o P D e l t a = C o P H C o P L (25) C o P = C o P L + ( f l o w C C o P L t ) · ( C o P D e l t a / t e m p D e l t a K )
Note that C o P D e l t a is negative, i.e., CoP falls as flow temperature rises.

2.3.2. Layout

The initial model maximises internal heat flow/loss with the ABAB layout. With the same 50% of rooms set back an “AABB” layout (Figure 5) minimises internal heat flow by minimising (halving) the number of shared surfaces between A and B rooms (Figure 6).
Switching between ABAB and AABB layouts tests sensitivity to the juxtaposition of setback (e.g., unoccupied) and non-setback rooms. (Also, equivalently, the level of insulation in the internal walls.) Switching to AABB layout halves the internal wall heat loss, so requiring adjustment of Equation (13), internal wall heat loss per A room to B room(s).
I D W A a b H L W = ( I W A a b H L W + ( 2 · d p I W · I D A a b H L W ) ) · 1 if r o o m s A l t e r n a t i n g A B A B 0.5 otherwise
Note that AABB layout eliminates inter-floor 2-storey heat loss, see later.

2.3.3. Varying External Temperature and Building Archetype

The initial model scenario uses an external temperature ( t E x t ) which is a reasonable outdoor (winter minimum) design temperature for the Midlands and Wales (approximately 53 °N), and thus the UK (up to 50 m above sea level) [52]. It is useful to test this bad setback effect for sensitivity against a range of design temperatures that might be encountered in different parts of the UK a degree or so either way. This also allows simple weather tape testing against hourly external temperatures in the above locations, though ignoring thermal capacitance of the building and contents.
For the bungalow, the overall building heat loss per K difference between inside (mean) temperature and external temperature is already known ( H L p K ). To allow generalisation to an additional building archetype, this loss to the outside is treated as evenly lost through wall ( T E W A ) and roof, i.e., ceiling in the top storey ( T E R A ), with a derived uniform U-value of E W R U . For simplicity, there are no losses to the ground.
To explore sensitivity of the bad setback effect to building shape (and heated floor-space to external surface-area ratio), the model was extended to allow a 2-storey variant, with a second identical storey.
For the 2-storey detached home, the external area increases to
d e t a c h e d E x t e r n a l A r e a = T E R A + 2 · T E W A ,
i.e., doubling the heated floor area with the second storey does not double the losses to outside for a given temperature differential.
Thus, the heat loss (W) to outside for a given external temperature t E x t V a r , and with number of stories n S t o r i e s , is, without setbacks,
H H L n s b = ( t I n t t E x t V a r ) · ( T E R A + n S t o r i e s · T E W A ) · E W R U .
The default ABAB setback room distribution is extended so that each A room has a B room beneath/above it, and vice versa. In the AABB variant each room has the same (A or B) type beneath/above it, and thus there are no vertical internal heat flows in this case.
Heat flow between A and setback B rooms on adjacent stories is modelled as symmetric (though air leakage and other factors would typically make real-world flows up slightly higher) and internal floor U-values are taken to be the same as internal wall values ( I F U = I W U ), which is a reasonable simplifying approximation. (Internal floor U-values, therefore, approximately match that of plasterboard/8-inch joist space/tongue-and-groove floorboards construction, consistent with a late 1970s build or thereabouts).
Internal heat flows from each A room when B rooms are set back:
(29) I F A a b H L = ( A F A · I F U ) (30) I F A a b H L W = ( t I n t t I n t S e t b a c k ) · I F A a b H L (31) D I W A a b H L W = 0 if nStories = 1 or is AABB I F A a b H L W otherwise (32) D I F W A a b H L W = D I W A a b H L W + D I F A a b H L W ,
with A room temperatures held ‘stiff’ at t I n t .

2.3.4. Simulation of Different UK Locations

To establish whether the reported bad setback effect was an isolated problem that might only apply in particular microclimates or at particular times of year, the model is tested against hourly weather temperature data for ten years for several heavily populated areas of the UK [53]. For a given location and time-span, the model is re-run against the exterior temperature for each hour. The (arithmetic) mean heat and heat pump electrical demand is computed, as well as the fraction of hours in which heat pump demand is increased when B rooms were set back. This hourly computation is performed with a simple loop over the location-specific exterior temperature data read from a CSV file captured within the model project, for both non-setback and setback situations. The value computed is for equilibrium, and not path-dependent as it does not consider factors such as thermal capacitance. Thus, it would only be necessary to compute once for each parameter set, most obviously each (limited-precision) external temperature for a given archetype and ABAB/AABB layout, assuming that the "fixes" parameters are applied. The complexity of this potential optimisation (and opportunity for introducing errors) was avoided as the model runtime is barely noticeable.

2.3.5. Simulation of “Soft” Temperature Regulation

To simulate “soft” temperature regulation in A rooms, i.e., pure “weather compensation”, the model is first run without setbacks for the various parameters, in particular, external temperature. The adjusted flow temperature required to maintain all rooms at the non-setback temperature, overcoming all home losses to outside, is noted. This in effect computes one point on the weather compensation curve, mapping external temperature to flow temperature. The model is then re-run with B rooms set back, maintaining the flow temperature just computed above. Putative A room temperatures are tested in small ( t e m p S t e p K ) steps from the setback temperature ( t I n t S e t b a c k ) up to nominally just above the "normal" temperature ( t I n t ) to find the lowest at which the flows into the room from the radiator are exceeded by the losses internally and externally. This "found" equilibrium temperature is thus slightly conservative/high. A small refinement is to compensate both for the reduced losses to B rooms and outside at lower A room putative temperature ( t e m p A ), e.g., floor losses
I F A a b H L W = ( t e m p A t I n t S e t b a c k ) · I F A a b H L ,
and the increased power output from the radiator ( V r a d W A s b ) given the increased delta-T ( V r a d A d T s b ) between it and the A room for any given flow temperature
(34) V r a d A d T s b = D r a d A M W n s b t e m p A (35) V r a d A d T m u l t s b = V r a d A d T s b / D r a d A d T s b (36) V r a d W A m u l t s b = V r a d A d T m u l t s b · V r a d A d T m u l t s b 1 / M W A T P 2 D e x p (37) V r a d W A s b = V r a d W A m u l t s b · D r a d W n s b
For simplicity, any second-order rise in delta-T from flow to return, and thus dip in mean water temperature, given more heat being drawn from the A room radiators, is ignored.

2.4. Scenarios

Several scenarios are explored in this paper from the initial model onwards. Key input parameters and key calculated values are listed below to produce the results described in this section. The Table 3 parameter values apply across all scenarios, having been inherited from the initial model and thus the original article. Some are inputs and some are calculated/derived.

2.4.1. Initial Model

The Table 4 parameter values apply only to the initial model, prior to any fixes and extensions.

2.4.2. Initial Model with Corrections

These fixes allow increasing the doors per internal wall from 0.5 and adding the expected difference between radiator mean and flow temperature to the flow temperature to compute a more accurate CoP. See Table 5.

2.4.3. AABB Layout

This flag allows rearranging the set back (B) rooms to minimise internal heat flows. See Table 6.

2.4.4. Varying External Temperature

This parameter allows an external temperature other than the default (UK-wide) to be used. Locations cover a selection of UK microclimates and population centres. See Table 7.

2.4.5. Detached 2-Storey

This allows generalising the building model to two stories, attributing heat loss across extra exterior wall surface in a way that is compatible with the initial model. See Table 8.
The initial model example home is being treated here as a bungalow, i.e., four rooms on one level. At approximately 64 m2 heated floor area, it would be in a moderately common size category as can be seen in Table 9, though Table 10 indicates that bungalows themselves make up a small part of the housing stock.
The simplest extrapolation from this home archetype is to a detached home, with two floors identical to the bungalow on top of one another. This tests sensitivity to the archetype shape, in particular, the ratio of usable heated floor area to exterior surface area. Such detached homes are the third most common according to Table 10, and at 128 m2, is the second most common size category as shown in Table 9. To capture some of this shape effect as simply as possible, the initial model non-setback 2 kW heat loss ( H L W ) was treated as entirely lost through the external walls and roof, with those two elements having the same U-value. That implies a U-value of approximately 1.13 W/m2K. Looking at the progression of U-values in building regulations since the 1960s [54], that would imply a late 1970s build or thereabouts, another reasonably common slice of the English stock according to Table 11. So, the initial model bungalow and detached variants are plausibly partially representative of UK housing stock.
Note that in ABAB mode, on each floor an A room has a B room above/below and vice versa. In AABB mode, each room type has a matching type above/below. The U-value of the inter-storey floor/ceiling was taken to be the same as the internal walls for simplicity (2 W/m2K). This is reasonably close to reality for plasterboard/8-inch joist space/tongue-and-groove floorboards. Heat flow was taken to be symmetric up and down, though in reality, air leakage and other factors typically make flows up slightly higher.

2.4.6. Soft Temperature Regulation

This emulates an open loop weather compensation system, fixing the flow temperature at that for the no setback state, searching for a new equilibrium A room temperature when B rooms set back. See Table 12.

2.5. Model Runtime

All code and temperature data used for this paper is available open source at [50].
The model runtime to compute and output all the numbers discussed in this paper is trivial: for the main calculations, a few seconds on a 2020 Apple MacBook Air M1 laptop, running GraalVM 19 Java, in an Eclipse IDE. Thus, no effort was made to optimise code, though easy optimisations are available.

3. Results

This work confirmed that the thrust of the original article claim is true in the specific equilibrium situation described, at typical UK exterior winter temperature and assuming that radiators are not at all oversized [48]. There are some possibly unintended elements in the original piece, but once adjusted, the “bad setback” effect is even more pronounced than the original claim.
The numbers in the original article suggest half a door per internal wall. Parameterising the model to allow a more probable one door per internal wall increased internal heat flows and the bad setback effect. The original article treats interchangeably the mean radiator temperature and the flow temperature to the radiator. Parameterising as discussed in Methods to add the typical difference between the two also increased the bad setback effect. Before these two adjustments, the heat pump demand was 769 W with no B room setbacks, and with setbacks 815 W. With the updated parameters, those became 812 W and 895 W. A 6% rise in heat pump demand with B rooms set back became 10% with the adjustments.

3.1. Internal Heat Flow Sensitivity

The ABAB arrangement of rooms maximises internal heat transfer from A rooms to B rooms, and this maximises the bad setback effect. A flag in the model parameters allows a room arrangement AABB that minimises such internal flows, changing nothing else. With the flag set, the heat pump demand during setback dropped from 895 W to 824 W, i.e., the setback heat pump electricity increase reduced from 10% to 1.5%. This indicates that the bad setback effect is sensitive to, for example, the insulation in such internal walls, and how much the doors are left open [11] into rooms that are set back. (It is good practice to ensure that doors are closed into such rooms to reduce moisture flow along with heat.)

3.2. External Air Temperature

See Table 13 for bungalow behaviour at a range of external temperatures, including the −3 °C original scenario. Note that above a 10 °C threshold, using the TRVs saves heat pump electricity also, i.e., the bad setback effect goes away. This is all steady state, and ignores complicating factors such as wind and solar gain and building thermal capacitance and variable occupancy, and assumes that the heating is nominally on all day.

3.3. Alternative Building Archetype

Taking the original bungalow with fixes applied, the heat demand was 812 W. For the detached house, though twice the heated floor area, demand was 1131 W, only about 39% more. For the bungalow, the bad setback effect was 10%. For the detached house, the bad setback effect was 19%, a marked magnification.

3.4. Multi-Year Multi-City Multi-Archetype Behaviour

To establish how robust this bad setback effect would be across various parts of the UK, especially heavily populated areas, 10 years of recent hourly temperature data from [53], years 2010 to 2019 inclusive (avoiding the somewhat abnormal 2020), across seven reasonably representative UK towns and cities, was used. Both ABAB and AABB configurations of both bungalow and detached archetypes were used as a simple indicator of sensitivity to the internal construction and occupancy and zoning pattern. The summary results are in Table 14.
With the ABAB layout the bad setback effect was visible in all locations, and was much stronger in the detached property with greater internal heat flow compared to its losses to outside. This ABAB bad setback effect was robust across all UK locations tested. It can be largely defeated by, for example, some combination of choosing carefully which rooms to occupy or set back, keeping internal doors closed between areas with different temperatures and better insulating internal walls and floors.
With the AABB layout, the bad setback effect was partly suppressed. Somewhat over half of the TRV-based heat savings were lost but electricity consumption fell with setbacks in place. The fraction of hours in which a setback caused heat pump power to rise fell from tens of percent for ABAB to single-digit percent for AABB.

3.5. Regulation Strategy

A critical part of the initial model scenario is that temperature regulation in the A rooms is “stiff”. The A rooms stay fixed at the 21 °C setpoint. The flow temperature is raised as necessary to achieve this. Even in a conventional gas-fired system with a thermostat on the wall (and “on–off” aka “bang-bang” control), temperature may easily fluctuate by 1–2 °C around the temperature setpoint [29].
A more common scheme in heat pump installations is to use weather compensation to set the radiator flow temperature based on the outside temperature [26] (the heat pump turns down or off if the building gets too hot). When flow temperature was driven entirely by weather compensation, A room temperatures fell a little towards the B room 18 °C setback.
Similar behaviour was observed in a Chinese apartment block [55]. Heated room temperatures fell at most approximately 1.5 °C, and 0.7 °C on average. These are more steady offsets from the target temperature than the “bang-bang” control fluctuations.
When B rooms were then allowed to set back with “soft” regulation, in the initial model bungalow, the worst temperature sag was approximately 1.5 K. For the detached house version, it was approximately 1.9 K. These sags were smaller with a less extreme zoning pattern such as AABB (approximately 1.0 K/approximately 1.1 K). In other words, when this (small) A room temperature sag was allowed, heat pump electricity demand went down in step with heat demand, see Table 15.
Thus, with simple weather compensation, the “bad setback effect” does not occur.
A recent study indicates that occupants have temperature tolerances of at least 2 °C [56]. Steady deviations such as in [55] also seem to be tolerated. A detailed assessment of thermal comfort is a complex and nuanced subject beyond the scope of this work, but [57,58,59] suggest that approximately 2 °C of temperature sag may be tolerable; see Figure 7 for an indication. Thus, a temperature sag such as seen above in A rooms with soft regulation may be entirely acceptable to householders.

3.6. Annual Energy Savings

Energy savings from retaining TRVs in a heat-pump retrofitted UK home are here estimated for a system with weather compensation, given Typical Domestic Consumption Values (TDCV) [60] from Ofgem, the UK energy regulator, and that where a UK home has gas, typically 80% is used for space heating (the balance is used for hot water (DHW) and cooking in the main) [42,61,62]. Given a medium gas TDCV of 11,500 kWh/year, that indicates approximately 9000 kWh/year of gas for space heat demand per UK home on average. Allowing for real-world gas boiler efficiencies of approximately 90% implies approximately 8000 kWh/year actual space heat demand per home. Applying the heat demand delta in London of −18.3%, for example, from Table 15 indicates a reduced heat demand of approximately 1500 kWh/year. The reduction in heat-pump electricity demand is fairly similar seen in the right-hand columns of the table, in the range 15.9% to 19.5%. Given a recent median measured UK ASHP seasonal CoP of 2.8 [63], that would suggest a reduction in electricity demand of approximately 500 kWh/year per home.
Figure 7. Example EN-16798 [64] visualisation with operative temperature at 21 °C and clo bumped up to 1.45 to roughly centre the bullseye (red circle) in the darkest green “good” band; there is approximately 2 °C of temperature sag possible before dropping out of the central band. Screenshot used with permission [58,59].
Figure 7. Example EN-16798 [64] visualisation with operative temperature at 21 °C and clo bumped up to 1.45 to roughly centre the bullseye (red circle) in the darkest green “good” band; there is approximately 2 °C of temperature sag possible before dropping out of the central band. Screenshot used with permission [58,59].
Sustainability 16 04710 g007
Examining a specific case of the modelled bungalow in London with “soft” regulation (i.e., pure weather compensation) and optional TRV-maintained setbacks using the hourly external temperatures for the representative 2018 year, mean heat demand in the ABAB configuration is 719 W without setbacks and 591 W with, corresponding to heat pump electric demand of 246 W (2155 kWh/year) without and 203 W (1778 kWh/year) with, saving 377 kWh/year, −17.4%. In the AABB configuration, mean heat demand is 719 W without setbacks and 605 W with, corresponding to heat pump electric demand of 246 W (2155 kWh/year) without and 208 W (1822 kWh/year) with, saving 333 kWh/year, −15.5%. The non-setback case shows a heat demand of approximately 6300 kWh/year, so a little under the TDCV-derived medium figure, as might be expected for a relatively small home at the warmer end of the UK. This reasonable agreement serves as one validation of the model’s operation.

3.7. Economics

The economic benefits of retaining TRVs in a UK home in 2024 being retrofitted from gas boiler to heat pump can be estimated. Example domestic retail energy prices used for this calculation are for May 2024 from Ecotricity for a London home on a “green” single rate (no time-of-use), though technically in the “South East” pricing region, and from the Ofgem (the UK regulator) energy price cap in force at May 2024, both standing charges and per-kWh charges; see Table 16. These prices are down from peaks induced by the war in Ukraine. It is assumed that gas will not be used in the property at all, and thus no “dual-fuel” discount or similar would apply.
For the Ofgem medium TDCV home in London with an estimated electricity saving of 500 kWh/year and a nominal unit cap of 25.72 p/kWh, the annual saving from having TRVs installed or updated is projected to be approximately GBP130 per year. With typical TRVs priced retail at around GBP20, even for smart TRVs such as [13], that medium TDCV home could have full payback within a year or two. For the modelled bungalow in London with estimated electricity savings of approximately 350 kWh/year, thus approximately GBP90, TRVs for its four radiators could pay back within a year, though this allows for no off times (e.g., overnight) for the space heating. Thus, there is a strong economic case for retaining or installing TRVs, on top of comfort and climate motivations.
Table 16. Sample UK domestic retail electricity costs in May 2024, rounded to 2 decimal places.
Table 16. Sample UK domestic retail electricity costs in May 2024, rounded to 2 decimal places.
SourceStanding Charge p/dayUnit Cost p/kWh
Ecotricity “South East” domestic retail “Green Electricity” standard variable single rate including VAT at 5% taken from first author’s utility bill, see also tariff sheet [65], not subject to the Ofgem price cap56.9032.09
Ofgem price cap for “South East” region in force 1 April to 30 June 2024, paid by Direct Debit, single rate [66]56.9025.29
Ofgem price cap for “London” region in force 1 April to 30 June 2024, paid by Direct Debit, single rate [66]40.7925.72
Ofgem price cap average for England, Scotland and Wales in force 1 April to 30 June 2024 [66]60.1024.50

4. Discussion

Unexpectedly, the Heat Geek concern was shown initially to be supported and robust across the original single-temperature scenario, and across a decade’s external temperature data at various population centres across the UK. It was also unexpected that reconciling this with the actual experience of a user of a heat pump and TRVs who did not find the original article and initial model to reflect their reality, would depend on the detail of radiator sizing and temperature regulation.
Using common open-loop weather compensation (radiator flow temperature driven by external temperature only) eliminates the bad setback effect, and indeed saves a little extra energy. This is in return for a small sag in temperature for A rooms, though likely well within tolerable bounds. At the very least, heat pump system designers/installers and users should be made aware of the additional significant energy saving benefits of this regulation scheme: 17% or more in the locations and archetypes modelled over and above the direct climate footprint savings from switching to a heat pump.
However, comfort-seeking occupants demanding tight (“stiff”) temperature control with such alternative regulation schemes may indeed see their heat pump interact badly with TRVs and waste energy, as Heat Geek flags up, and the modelling demonstrates. Some such occupants will neither care to know nor act on this [67], but it is likely that most would. Even apparently innocuous fiddling with the settings panel for some systems (in response to someone complaining that they are too cold on a very cold day) may shift the control regime, e.g., by increasing "room influence", and have a disproportionate effect on energy consumption and footprint. In these circumstances, it may be best to omit or remove TRVs, or have them all set to a non-setback target temperature so that they only serve to trim true overheating such as from solar gain, and will not cause inward heat flows from surrounding rooms. Because a change of occupants or occupancy pattern may mean that setbacks would again be beneficial, it may be better to leave TRVs in place but educate as to their best use.
Note also that the control regime is not a binary: a mixture of weather compensation with a little bit of "room influence" or similar can be used to retain all the savings from reduced zoned heat demand while trimming temperature sags a little and closing the control loop.
There remain other legitimate reasons to consider reducing zoning and the number of TRVs when upgrading from gas to heat-pump, including raising flow rates and for ASHPs ensuring enough water volume to steal heat from during defrost cycles.

4.1. Limitations

The modelling in this work is simple and does not include losses such as through the ground, nor through ventilation. Nor does it include solar nor appliance nor other gains, nor more detailed weather effects. Also missing is any effect of thermal capacity of the building, and other path dependencies, i.e., the hourly modelling treats each hour independently and in equilibrium.

4.2. Future Research

It would be useful to explore the effects of control alternatives beyond simple weather compensation and the original article approaches, looking at schemes that are typical for the UK and other areas. Additionally these could use higher-fidelity or regulatory-standard models (such as in EnergyPlus, or EWASP [17], or HEM [24]), a weighted range of dwelling archetypes, and physical dwellings. Another avenue is exploring how TRVs or other zoning might be made to work better with heat pumps, including over a range of control strategies, to maximise carbon savings, comfort, and user agency. It would also be useful to establish which temperature control regimes are in place in current and newly installed domestic space-heat heat-pump systems across northern Europe, and establish which are favoured by regulators and why if not weather compensation. All such work should involve input from practitioners.

5. Conclusions

UK heat-pump system installers are unsure if heat pumps and TRVs (and zoning more generally) interact badly, and if TRVs in fact ultimately waste electricity. This work shows, though varying temperature against a decade of external regional temperatures, building archetype, and, critically, the temperature control regime, that this specific industry worry should not in practice be an issue for dwellings with a typical weather compensation control regime, and further that micro-zoning such systems with TRVs will save energy. Thus, TRVs could be deployed in a retrofitted system, for comfort including maintaining bedrooms cooler than living spaces [10], and delivering low-cost multiplicative energy and carbon savings. A typical UK home, partly occupied as the modelled homes, may save approximately 500 kWh electricity per year, and thus over GBP100, based on Ofgem’s current price cap, though this figure is for space heating without off times such as overnight. Occupants demanding tight (“stiff”) temperature control may benefit from a different control setup, avoiding using TRVs for setback. It may still be best to leave some TRVs in place, but turned up to clamp only serious overheating from unexpected or occasional heat gains. Industry guidance and occupant training should maximise the climate benefit of gas boiler retrofits to heat pumps in the UK’s existing thermally poor housing stock, while delivering comfort and agency.

Author Contributions

Conceptualization, D.H.-D.; methodology, D.H.-D.; software, D.H.-D.; investigation, D.H.-D.; resources, D.H.-D.; data curation, D.H.-D.; writing—original draft preparation, D.H.-D.; writing—review and editing, M.L. and L.L.; supervision, M.L. and L.L. All authors have read and agreed to the published version of the manuscript.

Funding

This research received no external funding.

Institutional Review Board Statement

Not applicable.

Informed Consent Statement

Not applicable.

Data Availability Statement

The project code (Apache 2.0 licence) and data is available at https://github.com/DamonHD/TRVmodel (accessed on 27 May 2024) [50], specifically V1.0.0 for this paper at https://github.com/DamonHD/TRVmodel/releases/tag/V1.0.0 (accessed on 27 May 2024) and via doi:10.15126/900901 also. Within it is embedded UK weather temperature data from https://www.degreedays.net/ (accessed on 27 May 2024) [53].

Acknowledgments

Many thanks to Adam Chapman and Nicola Terry for providing clear worked examples of this potential bad setback effect. Also thanks to the many people who helped informally review this analysis, in its various versions. Thanks to Nathan Gambling for explaining why TRVs were invented. Thank you to https://www.degreedays.net/ (accessed on 27 May 2024) for the comprehensive UK weather data. Thanks to Deniz Erbilgin and Chay Strawbridge for reviewing the model code.

Conflicts of Interest

The authors declare no conflict of interest.

Abbreviations

The following abbreviations are used in this manuscript:
ASHPAir-source heat pump
CoPCoefficient of performance
CSVComma separated values
DHWDomestic hot water
HDDHeating degree day
SAPStandard Assessment Procedure
TDCVTypical Domestic Consumption Values
TPITime Proportional and Integral
TRVThermostatic radiator valve

References

  1. Stark, C.; Thompson, M. Net Zero Technical Report; Technical Report; UK Committee on Climate Change: London, UK, 2019. [Google Scholar]
  2. The Second National Infrastructure Assessment. Available online: https://nic.org.uk/studies-reports/national-infrastructure-assessment/second-nia/ (accessed on 18 October 2023).
  3. LCP Delta. Electrification of Heat: Home Surveys and Install Report; Technical Report; Energy Systems Catapult: Birmingham, UK, 2022. [Google Scholar]
  4. English Housing Survey: Energy Report 2020–2021. Available online: https://assets.publishing.service.gov.uk/government/uploads/system/uploads/attachment_data/file/1091144/Energy_Report_2020_revised.pdf (accessed on 20 January 2023).
  5. Open Consultation: Improving Boiler Standards and Efficiency. Available online: https://www.gov.uk/government/consultations/improving-boiler-standards-and-efficiency (accessed on 15 February 2023).
  6. Reguis, A.; Vand, B.; Currie, J. Challenges for the Transition to Low-Temperature Heat in the UK: A Review. Energies 2021, 14, 7181. [Google Scholar] [CrossRef]
  7. Piddington, J.; Nicol, S.; Garrett, H.; Custard, M. The Housing Stock of The United Kingdom. Available online: https://files.bregroup.com/bretrust/The-Housing-Stock-of-the-United-Kingdom_Report_BRE-Trust.pdf (accessed on 30 November 2022).
  8. Hart-Davis, D. UK Homes Wet Heating Retrofits Needed for Net Zero. Available online: https://www.earth.org.uk/UK-homes-needing-retrofit.html (accessed on 21 March 2023).
  9. Conservation of Fuel and Power: Approved Document L. Available online: https://www.gov.uk/government/publications/conservation-of-fuel-and-power-approved-document-l (accessed on 18 May 2023).
  10. Bruce-Konuah, A.; Jones, R.V.; Fuertes, A.; Messi, L.; Giretti, A. The role of thermostatic radiator valves for the control of space heating in UK social-rented households. Energy Build. 2018, 173, 206–220. [Google Scholar] [CrossRef]
  11. Cockroft, J.; Cowie, A.; Samuel, A.; Strachan, P. Potential energy savings achievable by zoned control of individual rooms in UK housing compared to standard central heating controls. Energy Build. 2017, 136, 1–11. [Google Scholar] [CrossRef]
  12. Domestic Building Services Panel. Domestic Heating Design Guide. Available online: https://www.cibse.org/knowledge-research/knowledge-portal/domestic-heating-design-guide-2021 (accessed on 31 May 2023).
  13. Hart-Davis, D.; Erbilgin, D.; Bard, A.D.; Hill, M.J. Radiator Thermostatic Control. GB2594749, 31 August 2022. [Google Scholar]
  14. Beizaee, A.; Allinson, D.; Lomas, K.J.; Foda, E.; Loveday, D.L. Measuring the potential of zonal space heating controls to reduce energy use in UK homes: The case of un-furbished 1930s dwellings. Energy Build. 2015, 92, 29–44. [Google Scholar] [CrossRef]
  15. Lomas, K.J.; Oliveira, S.; Warren, P.; Haines, V.; Chatterton, T.; Beizaee, A.; Prestwood, E.; Gething, B. Do domestic heating controls save energy? A review of the evidence. Renew. Sustain. Energy Rev. 2018, 93, 52–75. [Google Scholar] [CrossRef]
  16. Xu, B.; Jiang, P.; Chen, Z.; Li, Q.; Wang, X.; Yan, Y. An integrated simulation of intermittent heating of multi-zone buildings by heat-pump heating systems with different terminal types. Appl. Therm. Eng. 2023, 235, 121427. [Google Scholar] [CrossRef]
  17. Johnson, R.; Royapoor, M.; Mayfield, M. A multi-zone, fast solving, rapidly reconfigurable building and electrified heating system model for generation of control dependent heat pump power demand profiles. Appl. Energy 2021, 304, 117663. [Google Scholar] [CrossRef]
  18. Terry, N.; Galvin, R. How do heat demand and energy consumption change when households transition from gas boilers to heat pumps in the UK. Energy Build. 2023, 292, 113183. [Google Scholar] [CrossRef]
  19. Fitton, R.; Swan, W.; Hughes, T.; Benjaber, M.; Todd, S. Assessing the performance of domestic heating controls in a whole house test facility. Build. Serv. Eng. Res. Technol. 2016, 37, 539–554. [Google Scholar] [CrossRef]
  20. Marshall, E.; Steinberger, J.K.; Dupont, V.; Foxon, T.J. Combining energy efficiency measure approaches and occupancy patterns in building modelling in the UK residential context. Energy Build. 2016, 111, 98–108. [Google Scholar] [CrossRef]
  21. Lomas, K.; Allinson, D.; Watson, S.; Beizaee, A.; Haines, V.; Li, M. Energy savings from domestic zonal heating controls: Robust evidence from a controlled field trial. Energy Build. 2022, 254, 111572. [Google Scholar] [CrossRef]
  22. Fitton, R.P. The Thermal Energy Performance of Domestic Dwellings in the UK. Ph.D. Thesis, University of Salford, Salford, UK, 2017. [Google Scholar]
  23. Open Consultation: The Future Homes and Buildings Standards: 2023 Consultation. Available online: https://www.gov.uk/government/consultations/the-future-homes-and-buildings-standards-2023-consultation/the-future-homes-and-buildings-standards-2023-consultation (accessed on 17 December 2023).
  24. Open Consultation: Home Energy Model: Future Homes Standard Assessment. Available online: https://www.gov.uk/government/consultations/home-energy-model-future-homes-standard-assessment (accessed on 17 December 2023).
  25. Andersen, V. Danfoss. Available online: https://denstoredanske.lex.dk/Danfoss (accessed on 30 October 2023).
  26. Huchtemann, K.; Müller, D. Simulation study on supply temperature optimization in domestic heat pump systems. Build. Environ. 2013, 59, 327–335. [Google Scholar] [CrossRef]
  27. European Union. Commission Delegated Regulation (EU) No 811/2013 of 18 February 2013 Supplementing Directive 2010/30/EU of the European Parliament and of the Council. Available online: https://eur-lex.europa.eu/legal-content/EN/TXT/?uri=CELEX%3A02013R0811-20170307 (accessed on 17 December 2023).
  28. European Union. Commission Communication in the Framework of the Implementation of Commission Regulation (EU) No 814/2013. Available online: https://eur-lex.europa.eu/legal-content/EN/TXT/?uri=CELEX%3A52014XC0703%2801%29 (accessed on 17 December 2023).
  29. Pout, C. Evidence Gathering—Compensation and TPI Heating Controls. Available online: https://www.gov.uk/government/publications/heating-controls-compensation-and-time-proportional-and-integral-tpi-controls (accessed on 4 October 2023).
  30. Hart-Davis, D. EOU UK Central Heating On/Off Date Micro-Survey Result 2017 to 2023. Available online: https://datadryad.org/stash/dataset/doi:10.5061/dryad.wstqjq2t6 (accessed on 12 November 2023). [CrossRef]
  31. Monschauer, Y.; Wetzel, D. The Future of Heat Pumps. Available online: https://www.iea.org/reports/the-future-of-heat-pumps (accessed on 2 November 2023).
  32. Rosenow, J.; Gibb, D.; Nowak, T.; Lowes, T. Heating up the global heat pump market. Nat. Energy 2022, 7, 901–904. [Google Scholar] [CrossRef]
  33. Vocale, P.; Morini, G.L.; Spiga, M. Influence of outdoor air conditions on the air source heat pumps performance. Energy Procedia 2014, 45, 653–662. [Google Scholar] [CrossRef]
  34. Kelly, N.; Cockroft, J. Analysis of retrofit air source heat pump performance: Results from detailed simulations and comparison to field trial data. Energy Build. 2011, 43, 239–245. [Google Scholar] [CrossRef]
  35. Fabrizio, E.; Ferrara, M.; Monetti, V. Chapter 10—Smart Heating Systems for Cost-Effective Retrofitting. In Cost-Effective Energy Efficient Building Retrofitting; Pacheco-Torgal, F., Granqvist, C.G., Jelle, B.P., Vanoli, G.P., Bianco, N., Kurnitski, J., Eds.; Woodhead Publishing: Sawston, UK, 2017; pp. 279–304. [Google Scholar] [CrossRef]
  36. Boait, P.J.; Fan, D.; Stafford, A. Performance and control of domestic ground-source heat pumps in retrofit installations. Energy Build. 2011, 43, 1968–1976. [Google Scholar] [CrossRef]
  37. Neubert, D.; Glück, C.; Schnitzius, J.; Marko, A.; Wapler, J.; Bongs, C.; Felsmann, C. Analysis of the Operation Characteristics of a Hybrid Heat Pump in an Existing Multifamily House Based on Field Test Data and Simulation. Energies 2022, 15, 5611. [Google Scholar] [CrossRef]
  38. Toleikyte, A.; Roca Reina, J.C.; Volt, J.; Carlsson, J.; Lyons, L.; Gasparella, A.; Koolen, D.; De Felice, M.; Tarvydas, D.; Czako, V.; et al. The Heat Pump Wave: Opportunities and Challenges; Publications Office of the European Union: Luxembourg, 2023. [Google Scholar] [CrossRef]
  39. Domestic Heat Pumps—A Best Practice Guide. Available online: https://mcscertified.com/wp-content/uploads/2021/10/Heat-Pump-Guide.pdf (accessed on 27 February 2024).
  40. The Heat Pump Standard (Installation). Available online: https://mcscertified.com/wp-content/uploads/2021/12/MIS-3005-I-Heat-Pump-Installation-Issue-1.0.pdf (accessed on 27 February 2024).
  41. English Housing Survey Data on Stock Profile (UK DCLG Statistical Data Set). Available online: https://www.gov.uk/government/statistical-data-sets/stock-profile (accessed on 14 November 2023).
  42. Miller, R.; Sarshar, M. Scaling up Retrofit 2050: Why a Nationwide Programme to Upgrade the Existing Housing Stock Is the Only Way for the UK to Achieve Its Carbon Saving Goals. Available online: https://www.theiet.org/media/8758/retrofit.pdf (accessed on 4 January 2023).
  43. Fabbri, M.; Kockat, J.; Jankovic, I.; Sibileau, H. How to Stay Warm and Save Energy—Insulation Opportunities in European Homes. Available online: https://www.bpie.eu/publication/how-to-stay-warm-and-save-energy-insulation-opportunities-in-european-homes/ (accessed on 19 January 2023).
  44. Housing Supply: Net Additional Dwellings, England: 2021 to 2022. Available online: https://www.gov.uk/government/statistics/housing-supply-net-additional-dwellings-england-2021-to-2022/housing-supply-net-additional-dwellings-england-2021-to-2022 (accessed on 30 January 2023).
  45. Henretty, N. Energy Efficiency of Housing in England and Wales. Available online: https://www.ons.gov.uk/peoplepopulationandcommunity/housing/articles/energyefficiencyofhousinginenglandandwales/2020-09-23 (accessed on 21 November 2023).
  46. Cretu, C.; Kerle, I.; Sarsentis, D.; Sissons, A. How to Scale a Highly Skilled Heat Pump Industry. Available online: https://www.nesta.org.uk/report/how-to-scale-a-highly-skilled-heat-pump-industry/ (accessed on 12 February 2024).
  47. Zanetti, O. Overcoming Barriers for Newly Trained Heat Pump Installers. Available online: https://www.nesta.org.uk/project-updates/overcoming-barriers-for-newly-trained-heat-pump-installers/ (accessed on 12 February 2024).
  48. Chapman, A. Why NOT to ZONE Heat Pumps or Boilers! Available online: https://www.heatgeek.com/why-not-to-zone-heat-pumps-or-boilers/ (accessed on 30 June 2023).
  49. Terry, N. Turning Down the Radiators in Unused Rooms. Available online: https://energy-surprises.blogspot.com/2021/09/turning-down-radiators-in-unused-rooms.html (accessed on 11 August 2022).
  50. Hart-Davis, D. TRVmodel: TRV Energy Modelling in Home Heating. Available online: https://github.com/DamonHD/TRVmodel (accessed on 12 November 2023). [CrossRef]
  51. Najjar, M.K.; Figueiredo, K.; Hammad, A.W.; Tam, V.W.; Evangelista, A.C.J.; Haddad, A. A framework to estimate heat energy loss in building operation. J. Clean. Prod. 2019, 235, 789–800. [Google Scholar] [CrossRef]
  52. Heat Pump Design and Specification. Available online: https://www.nhbc.co.uk/binaries/content/assets/nhbc/tech-zone/nhbc-standards/tech-guidance/8.2/tg-8.2-01-heatpumpdesign.pdf (accessed on 26 April 2023).
  53. Degree Days Calculated Accurately for Locations Worldwide. Available online: https://www.degreedays.net/ (accessed on 8 August 2023).
  54. Davies, J. Building Regulations And U-Values: How Have They Changed? Available online: https://great-home.co.uk/building-regulations-u-values-how-have-they-changed/ (accessed on 20 September 2023).
  55. Xu, B.; Chen, Z.; Wang, X.; Jiang, P. Field tests to examine energy saving effects of occupants’ thermostatic radiator valves (TRVs) regulating behavior in district heating systems. Sci. Technol. Built Environ. 2023, 29, 96–105. [Google Scholar] [CrossRef]
  56. Berry, O.; Kiley, D.; King, K.; Marsden, A.; Regan, A.; Woollard, M.; Jacob, M.; Jenkinson, R.; Garcia, D.L.; Yu, L.; et al. Automating Heat Pump Flexibility: Results from a Pilot. Available online: https://www.centrefornetzero.org/work/automating-heat-pump-flexibility-results-from-a-pilot/ (accessed on 18 September 2023).
  57. Standard 55-2023—Thermal Environmental Conditions for Human Occupancy (ANSI Approved). Available online: https://www.techstreet.com/standards/ashrae-55-2023?product_id=2577096 (accessed on 19 February 2024).
  58. Tartarini, F.; Schiavon, S.; Cheung, T.; Hoyt, T. CBE Thermal Comfort Tool: Online tool for thermal comfort calculations and visualizations. SoftwareX 2020, 12, 100563. [Google Scholar] [CrossRef]
  59. CBE Thermal Comfort Tool. Available online: https://comfort.cbe.berkeley.edu/ (accessed on 19 February 2024).
  60. Milligan, A. Decision for Typical Domestic Consumption Values 2023. Available online: https://www.ofgem.gov.uk/decision/decision-typical-domestic-consumption-values-2023 (accessed on 13 May 2024).
  61. Domestic Hot Water Use in the UK. Available online: https://www.gov.uk/government/publications/domestic-hot-water-use-in-the-uk (accessed on 23 March 2024).
  62. Schuetz, P.; Melillo, A.; Businger, F.; Durrer, R.; Frehner, S.; Gwerder, D.; Worlitschek, J. Automated modelling of residential buildings and heating systems based on smart grid monitoring data. Energy Build. 2020, 229, 110453. [Google Scholar] [CrossRef]
  63. Electrification of Heat: Interim Heat Pump Performance Data Analysis Report. Available online: https://es.catapult.org.uk/news/heat-pumps-shown-to-be-three-times-more-efficient-than-gas-boilers/ (accessed on 20 March 2023).
  64. EN16798-1; 2019 Energy Performance of Buildings—Ventilation for Buildings—Part 1: Indoor Environmental Input Parameters for Design and Assessment of Energy Performance of Buildings Addressing Indoor Air Quality. CENELEC: Brussels, Belgium, 2019. Available online: https://standards.cencenelec.eu/dyn/www/f?p=205:105:0 (accessed on 27 May 2024).
  65. Our Domestic Electricity and Gas Tariffs: May 2024. Available online: https://www.ecotricity.co.uk/support/our-energy-tariffs (accessed on 13 May 2024).
  66. Energy Price Cap. Available online: https://www.ofgem.gov.uk/energy-price-cap (accessed on 13 May 2024).
  67. Vu, L.; Soraperra, I.; Leib, M.; van der Weele, J.; Shalvi, S. Ignorance by choice: A meta-analytic review of the underlying motives of willful ignorance and its consequences. Psychol. Bull. 2023, 149, 611–635. [Google Scholar] [CrossRef] [PubMed]
Figure 1. Schematic of four radiators in a wet central heating system each regulated by a TRV (the orange device to left of each radiator) drawing hot water in parallel from a common heat source such as a gas boiler or heat pump.
Figure 1. Schematic of four radiators in a wet central heating system each regulated by a TRV (the orange device to left of each radiator) drawing hot water in parallel from a common heat source such as a gas boiler or heat pump.
Sustainability 16 04710 g001
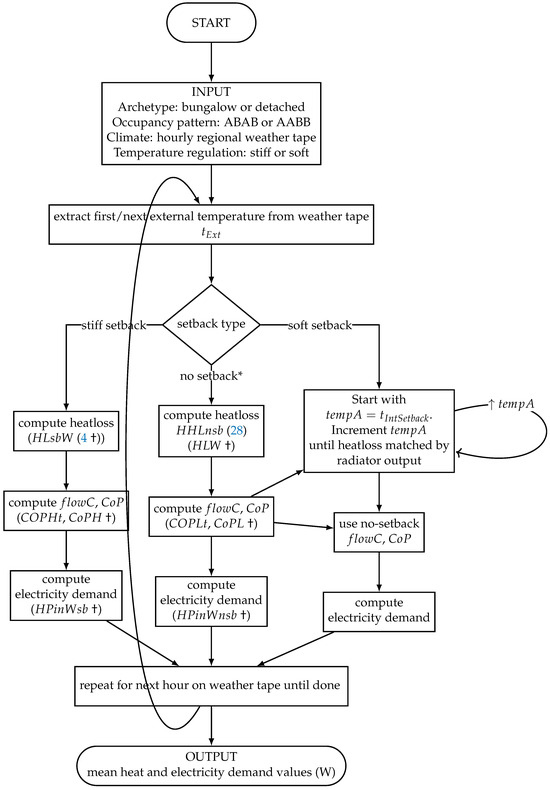
Figure 2. Summary flowchart overview of model operation. “Stiff” regulation and all items marked † are as [48], “soft” regulation is weather compensation. * no-setback computation is used to discover flow temperature (for weather compensation) before soft setback computation.
Figure 2. Summary flowchart overview of model operation. “Stiff” regulation and all items marked † are as [48], “soft” regulation is weather compensation. * no-setback computation is used to discover flow temperature (for weather compensation) before soft setback computation.
Sustainability 16 04710 g002
Figure 3. “ABAB” layout of rooms in the initial model “bungalow” as seen from above. A rooms are always at 21 °C. B rooms can have their temperature set back to 18 °C. B rooms may be unoccupied, or bedrooms kept cooler for sleeping comfort. All external walls around the perimeter are identical, and all internal walls are identical and less well insulated than external walls.
Figure 3. “ABAB” layout of rooms in the initial model “bungalow” as seen from above. A rooms are always at 21 °C. B rooms can have their temperature set back to 18 °C. B rooms may be unoccupied, or bedrooms kept cooler for sleeping comfort. All external walls around the perimeter are identical, and all internal walls are identical and less well insulated than external walls.
Sustainability 16 04710 g003
Figure 4. “ABAB” layout heat flows: (left) without B rooms set back (all warm, coloured red), (right) when set back (cooler rooms coloured blue); arrows indicate heat flows.
Figure 4. “ABAB” layout heat flows: (left) without B rooms set back (all warm, coloured red), (right) when set back (cooler rooms coloured blue); arrows indicate heat flows.
Sustainability 16 04710 g004
Figure 5. “AABB” layout of rooms minimising internal heat flows compared to the “ABAB” layout shown in Figure 3.
Figure 5. “AABB” layout of rooms minimising internal heat flows compared to the “ABAB” layout shown in Figure 3.
Sustainability 16 04710 g005
Figure 6. “AABB” layout heat flows: (left) without B rooms set back (all warm, coloured red), (right) when set back (cooler rooms coloured blue); arrows indicate heat flows.
Figure 6. “AABB” layout heat flows: (left) without B rooms set back (all warm, coloured red), (right) when set back (cooler rooms coloured blue); arrows indicate heat flows.
Sustainability 16 04710 g006
Table 1. EU ErP temperature controls classes [27,28].
Table 1. EU ErP temperature controls classes [27,28].
ClassName
IOn/off room thermostat.
IIWeather compensator control for use with modulating heaters.
IIIWeather compensator control, for use with on/off output heaters.
IVTPI room thermostat, for use with on/off output heaters.
VModulating room thermostat, for use with modulating heaters.
VIWeather compensator and room sensor, for use with modulating heaters.
VIIWeather compensator and room sensor, for use with on/off output heaters.
VIIIMulti-sensor room temperature control, for use with modulating heaters.
Table 2. Parameters and variables in the model referred to in this paper.
Table 2. Parameters and variables in the model referred to in this paper.
ParameterMeaning
A F A (A) room floor area (m2)
C o P interpolated/extrapolated CoP at flow temperature f l o w C
C o P D e l t a CoP delta between known CoP points
C o P H CoP sample at higher temperature
C o P H t CoP sample higher temperature (°C)
C o P L CoP sample at lower temperature
C o P L t CoP sample lower temperature (°C)
d e t a c h e d E x t e r n a l A r e a total external roof and wall area (m2)
D I F W A a b H L W detached home heat flow through internal floor/walls from each A room when B rooms set back (W)
D I W A a b H L W detached home heat flow through internal walls from each A room when B rooms set back (W)
d p I W mean doors per internal wall
D r a d A M W n s b detached home radiator mean water temperature in each A room when B not set back (°C)
E W R U derived external wall and roof U-value (W/m2K)
f l o w C flow temperature of water from heat pump to hot end of radiator for CoP calculation (°C)
f l o w M W D e l t a K difference between mean and flow radiator temperatures for typical heat pump systems (K)
H H L n s b home heat loss to outside with no setbacks (W)
H L D T initial model non-setback home heat loss delta-T interior to exterior (K)
H L f a l l initial model home heat loss fall from normal to setback conditions
H L p K initial model non-setback home heat loss (W/K)
H L s b W initial model home heat loss to outside when B rooms set back (W)
H L W initial model whole home heat loss with no setbacks (W)
H P i n W n s b initial model heat pump electricity demand with no setbacks (W)
H P i n W s b initial model heat pump electricity demand with setbacks (W)
I D A internal door area of a single door (m2)
I D A a b H L initial model internal door heat loss per A room (W/m2K)
I D A a b H L W initial model internal door heat loss per A room (W)
I D U internal door U-value (W/m2K)
I D W A a b H L W initial model internal door and wall heat loss per A room (W)
I F A a b H L heat flow via internal floor from each A room when B rooms set back (W/K)
I F A a b H L W heat flow via internal floor from each A room when B rooms set back (W)
I W A internal wall area (m2)
I W A a b internal wall area from each A room to two adjoining B rooms (m2)
I W A a b H L initial model internal wall heat loss per A room (W/m2K)
I W A a b H L W initial model internal wall heat loss per A room (W)
I W A a d m d internal wall area from each A room to two adjoining B rooms minus one door (m2)
I W H internal wall height (m)
I W L internal wall length (m)
I W U internal wall U-value (W/m2K)
M W A T P 2 D e x p exponent from power output increase to delta-T increase
n S t o r i e s number of stories in the building (1 = bungalow, 2 = detached)
r a d A d T m u l t s b radiator MW-AT delta-T increase multiplier in each A room when B set back
r a d A M W s b radiator mean water temperature in each A room when B set back (°C)
r a d A d T s b radiator MW-AT delta-T in each A room when B set back (K)
r a d M W A T d T radiator mean water-to-air temperature design spec delta-T (K)
r a d W initial model radiator output all rooms no setbacks (W)
r a d W A m u l t s b radiator output increase multiplier in each A room when B set back
r a d W A s b initial model radiator output power in each A room with B rooms set back (W)
r a d W B s b initial model radiator output power in each B room with B rooms set back (W)
r o o m s A l t e r n a t i n g A B A B selects ABAB or AABB setback room layout
t e m p A putative/trial temperature of room A with ‘soft’ regulation and B rooms set back (°C)
T E R A total external roof area (m2)
T E W A total external wall area (m2)
t E x t exterior temperature (°C)
t E x t V a r variable exterior temperature (°C)
t I n t nominal home/room internal temperature with no setback (°C)
t I n t M e a n W h e n S e t b a c k initial model mean room internal temperature when B rooms set back (°C)
t I n t S e t b a c k room internal temperature when set back (°C)
V r a d A d T m u l t s b multiplier in delta-T between A room radiator and room itself with B rooms set back soft vs stiff mode
V r a d A d T s b delta-T between A room radiator and room itself soft mode with B rooms set back (K)
V r a d W A m u l t s b power multiplier of A room radiator output with B rooms set back soft vs stiff mode
V r a d W A s b increased power from A room radiator in soft mode from increased delta-T with B rooms set back (W)
Table 3. Input parameters and select calculated values across all scenarios.
Table 3. Input parameters and select calculated values across all scenarios.
ParameterValue
A F A 16 m2 (calculated)
C o P H 2.3
C o P H t 51.5 °C
C o P L 2.6
C o P L t 46.0 °C
I D A 2 m2
I D U 8 W/m2K
I W H 2.3 m
I W L 4 m
I W U 2 W/m2K (cf plasterboard-on-stud wall at approximately 1.7 W/m2K)
M W A T P 2 D e x p 0.77
r a d M W A T d T 25 K
t e m p D e l t a K 5.5 K (calculated)
t I n t 21 °C
t I n t S e t b a c k 18 °C
Table 4. Input parameters and select calculated values for the initial model only.
Table 4. Input parameters and select calculated values for the initial model only.
ParameterValue
d p I W 0.5
H L D T 24 K (calculated)
H L f a l l 6.25% (calculated)
H L p K 83 W/K (calculated)
H L s b W 1875 W (calculated)
H P i n W n s b 769 W (calculated)
H P i n W s b 815 W (calculated)
I D W A a b H L W 146 W (calculated)
r a d A d T s b 30.5 K (calculated)
r a d W 500 W
r a d W A s b 646 W (calculated)
r a d W B s b 291 W (calculated)
r a d A M W s b 51.5 °C (calculated)
t E x t −3 °C (outdoor winter minimum design temperature for the UK ~53 °N [52])
t I n t M e a n W h e n S e t b a c k 19.5 °C (calculated)
Table 5. Input parameters and select calculated values for fixes.
Table 5. Input parameters and select calculated values for fixes.
ParameterValue
d p I W 0.5 or 1.0 (preferred)
f l o w M W D e l t a K 0 or 2.5 K (preferred)
Table 6. Input parameters and select calculated values for varying setback room layout.
Table 6. Input parameters and select calculated values for varying setback room layout.
ParameterValue
r o o m s A l t e r n a t i n g A B A B true if ABAB layout, false otherwise
Table 7. Input parameters and select calculated values for varying external temperature and weather.
Table 7. Input parameters and select calculated values for varying external temperature and weather.
ParameterValue
locationBelfast, Cardiff, Edinburgh, Glasgow, London, Manchester, Newcastle
t E x t V a r varies, e.g., by hour for weather
Table 8. Input parameters and select calculated values across scenarios.
Table 8. Input parameters and select calculated values across scenarios.
ParameterValue
E W R U 0.61 W/m2K (calculated)
n S t o r i e s number of stories in the building (1 = bungalow, 2 = detached)
T E R A 64 m2 (calculated)
T E W A 73.6 m2 (calculated)
Table 9. English 2020 dwelling stock profile: usable floor area m2. From the 2020 English stock profile, table DA1101 (SST1.1), English Housing Survey [41].
Table 9. English 2020 dwelling stock profile: usable floor area m2. From the 2020 English stock profile, table DA1101 (SST1.1), English Housing Survey [41].
ParameterValue
less than 502340
50–695113
70–896390
90–1093579
110 or more6111
Table 10. English 2020 dwelling stock profile: archetype. From the 2020 English stock profile, table DA1101 (SST1.1), English Housing Survey [41].
Table 10. English 2020 dwelling stock profile: archetype. From the 2020 English stock profile, table DA1101 (SST1.1), English Housing Survey [41].
ParameterValue
all terrace6417
semi-detached5810
detached4137
bungalow1753
converted flat1028
purpose built flat, low rise3764
purpose built flat, high rise625
Table 11. English 2020 dwelling stock profile: age. From the 2020 English stock profile, table DA1101 (SST1.1), English Housing Survey [41].
Table 11. English 2020 dwelling stock profile: age. From the 2020 English stock profile, table DA1101 (SST1.1), English Housing Survey [41].
ParameterValue
pre-19194684
1919–443450
1945–644106
1965–804604
1981–901745
post-19904946
Table 12. Input parameters and select calculated values for soft temperature regulation.
Table 12. Input parameters and select calculated values for soft temperature regulation.
ParameterValue
t e m p S t e p K 0.01 K
Table 13. Extended model with fixes and sample external temperatures showing heat pump electrical demand without and with B room setback and the delta increase with setback. −3 °C is the initial model scenario. The lowest temperature is well below that generally expected in the UK, and the highest is just below the B room setback temperature so that heat continues to flow from inside to outside. The bad setback effect stops at and above 10 °C.
Table 13. Extended model with fixes and sample external temperatures showing heat pump electrical demand without and with B room setback and the delta increase with setback. −3 °C is the initial model scenario. The lowest temperature is well below that generally expected in the UK, and the highest is just below the B room setback temperature so that heat continues to flow from inside to outside. The bad setback effect stops at and above 10 °C.
External CPump Demand Normal (W)Pump Demand with B Setback (W)Change
−131386159315%
−381289510%
06747339%
35495867%
102982980%
13206194−6%
179670−27%
Table 14. Stiff mode: summary of mean power change with selected-room setback of (1) stiff temperature regulation in A rooms (2) whole-home heat demand and of (3) heat pump electrical demand in high ABAB and low AABB internal loss room setback arrangements (4) for 1- and 2-storey (bungalow and detached) archetypes, for 7 UK locations. Based on hourly temperature data for the ten years 2010 to 2019 inclusive. When B rooms were set back, overall home heat demand did fall, but in the ABAB layout that maximises internal losses, heat pump electricity demand rose, in all scenarios, especially in the detached house cases.
Table 14. Stiff mode: summary of mean power change with selected-room setback of (1) stiff temperature regulation in A rooms (2) whole-home heat demand and of (3) heat pump electrical demand in high ABAB and low AABB internal loss room setback arrangements (4) for 1- and 2-storey (bungalow and detached) archetypes, for 7 UK locations. Based on hourly temperature data for the ten years 2010 to 2019 inclusive. When B rooms were set back, overall home heat demand did fall, but in the ABAB layout that maximises internal losses, heat pump electricity demand rose, in all scenarios, especially in the detached house cases.
Location (Weather Station)ArchetypeHome Heat Demand DeltaABAB Heat-Pump Demand DeltaAABB Heat-Pump Demand Delta
Belfast (EGAA)bungalow−11.7%3.1%−4.5%
detached11.5%−4.6%
Manchester (EGCC)bungalow−11.8%3.1%−4.5%
detached11.5%−4.6%
Cardiff (EGFF)bungalow−12.5%2.1%−5.4%
detached10.4%−5.5%
London (EGLL)bungalow−12.3%2.5%−5.1%
detached10.8%−5.2%
Newcastle (EGNT)bungalow−11.4%3.6%−4.1%
detached12.0%−4.2%
Glasgow (EGPF)bungalow−11.5%3.5%−4.2%
detached11.9%−4.3%
Edinburgh (EGPH)bungalow−11.4%3.6%−4.1%
detached12.0%−4.2%
Table 15. Soft mode: summary of mean power change with selected-room setback of (1) soft temperature regulation in A rooms (2) whole-home heat demand and of (3) heat-pump electrical demand in high ABAB and low AABB internal loss room setback arrangements (4) for 1- and 2-storey (bungalow and detached) archetypes, for 7 UK locations. Based on hourly temperature data for the ten years 2010 to 2019 inclusive. Contrast with “stiff” temperature regulation in Table 14.
Table 15. Soft mode: summary of mean power change with selected-room setback of (1) soft temperature regulation in A rooms (2) whole-home heat demand and of (3) heat-pump electrical demand in high ABAB and low AABB internal loss room setback arrangements (4) for 1- and 2-storey (bungalow and detached) archetypes, for 7 UK locations. Based on hourly temperature data for the ten years 2010 to 2019 inclusive. Contrast with “stiff” temperature regulation in Table 14.
Location (Weather Station)ArchetypeHome Heat Demand DeltaABAB Heat-Pump Demand DeltaAABB Heat-Pump Demand Delta
Belfast (EGAA)bungalow−17.5%−17.1%−15.2%
detached−18.6%−15.6%
Manchester (EGCC)bungalow−17.6%−17.1%−15.2%
detached−18.7%−15.6%
Cardiff (EGFF)bungalow−18.7%−18.3%−16.3%
detached−20.0%−16.7%
London (EGLL)bungalow−18.3%−17.9%−15.9%
detached−19.5%−16.3%
Newcastle (EGNT)bungalow−17.0%−16.5%−14.7%
detached−18.1%−15.1%
Glasgow (EGPF)bungalow−17.2%−16.6%−14.8%
detached−18.2%−15.2%
Edinburgh (EGPH)bungalow−17.0%−16.5%−14.7%
detached−18.1%−15.1%
Disclaimer/Publisher’s Note: The statements, opinions and data contained in all publications are solely those of the individual author(s) and contributor(s) and not of MDPI and/or the editor(s). MDPI and/or the editor(s) disclaim responsibility for any injury to people or property resulting from any ideas, methods, instructions or products referred to in the content.

Share and Cite

MDPI and ACS Style

Hart-Davis, D.; Liu, L.; Leach, M. To Zone or Not to Zone When Upgrading a Wet Heating System from Gas to Heat Pump for Maximum Climate Impact: A UK View. Sustainability 2024, 16, 4710. https://doi.org/10.3390/su16114710

AMA Style

Hart-Davis D, Liu L, Leach M. To Zone or Not to Zone When Upgrading a Wet Heating System from Gas to Heat Pump for Maximum Climate Impact: A UK View. Sustainability. 2024; 16(11):4710. https://doi.org/10.3390/su16114710

Chicago/Turabian Style

Hart-Davis, Damon, Lirong Liu, and Matthew Leach. 2024. "To Zone or Not to Zone When Upgrading a Wet Heating System from Gas to Heat Pump for Maximum Climate Impact: A UK View" Sustainability 16, no. 11: 4710. https://doi.org/10.3390/su16114710

APA Style

Hart-Davis, D., Liu, L., & Leach, M. (2024). To Zone or Not to Zone When Upgrading a Wet Heating System from Gas to Heat Pump for Maximum Climate Impact: A UK View. Sustainability, 16(11), 4710. https://doi.org/10.3390/su16114710

Note that from the first issue of 2016, this journal uses article numbers instead of page numbers. See further details here.

Article Metrics

Back to TopTop