Abstract
The maritime industry is regarded as the fulcrum of the global economy. It contributes significantly in diverse ways to the movement of goods. To effectively deliver on its mandate, maritime transportation needs to be sustainable. In the absence of a resilient and highly adaptive workforce; however, it is impossible to address the tangible set of economic, environmental and social expectations for the sector. From a human capital perspective, this paper explores the emerging dynamics of producing a sustainable workforce for global maritime transportation. Results from a recent study involving 305 ship officers (web-based survey) are compared with new changes (from academic sources and industry reports) in the maritime transportation sector. The comparison (findings) highlights emerging changes within the global maritime workforce and the implications for skill development. It also emerged that the shortage of highly skilled talent (on both the landside and seaside) is a critical challenge and is being exacerbated by growing industry changes. Ultimately, these developments endanger sustainable maritime transportation. Consequently, the paper proposes a skill resilience framework with which industry stakeholders could identify skill gaps among the workforce and improve training content to produce an adaptive workforce capable of handling emerging challenges.
1. Introduction
As a truly globalized activity, maritime transportation serves the needs of the world’s economy [1,2]. In volume terms, 90% of global trade is transported via ocean using different ship types [3,4,5]. To put it in proper perspective, more than 11 billion tons of international cargo trade in 2022 was moved using the maritime transport mode [3]. Also, the rapid continuous rise in automation of shipboard and terminal operations [6], the introduction of mega-ships (predominantly in the containerized cargo and liquid bulk trades) and competitive freight rates are attractive propositions to potential shippers [7]. A 2.1% increase in maritime trade is thus forecasted by the United Nations Conference on Trade and Development (UNCTAD) for 2023–2027. This highlights the huge potential of maritime transportation and clearly positions it as the most cost-efficient means available for the movement of cargo from areas of low utility to major consumption hubs around the world. It is thus a critical component of the global economic architecture.
However, all is not rosy for global maritime transportation. A collection of world events is directly impacting the sector, frequently creating severe disruptions and upending established trade customs on a large scale [8]. Typical among these are the recent global COVID-19 pandemic [9], geopolitical issues (which are reshaping trading relations between the West and BRICS countries) [10,11,12], technological advancements [13] and increasing pressure from environmental groups and other stakeholders on the need for global maritime transport to be sustainable and environmentally friendly [11]. The last one concerns environmental imperatives and essentially entails the meeting of United Nations Sustainable Development Goals (UN SDGs) requirements using interventions capable of reducing the global carbon footprints of shipping activities [5,14]. The convergence of these exogenous and endogenous factors is placing financial pressure on maritime transport industry operators (especially shipping companies) and changing their modus operandi even as they dig deep to remain competitive [7].
A major outcome of the ongoing changes happening within the global maritime transportation sector is the shortage of highly skilled workers [15]. For instance, with their limited operational budgets, and many competing interests [11], shipping companies are compelled to take cost-cutting measures to remain competitive. Given that interests such as climate change imperatives (for example meeting IMO’s 3.5% m/m to 0.5% m/m sulphur-level reduction requirements) [11], capital investments in shipboard technologies, etc., cannot be sacrificed, cutting down on crewing costs is often the most pursued strategy. Such a strategy results in poor crewing practices among shipping companies and other third parties connected to the employment of seafarers [16,17]. Meanwhile, cutting down on crewing costs does not come without consequences. It results in low manning levels on ships, poor onboard working conditions and undermines safe navigation [18]. Perhaps the most devasting effect of the crew cost cutting strategy and other poor human resource practices of shipping industry employers is the negative cascading effect on the attraction and retention of skilled workforce for the maritime transport sector. Caesar [19] explains that when shipping companies cut crewing costs by reducing manning levels to stay competitive, the resultant increase in fatigue levels and workload onboard creates a high turnover situation among cadets and senior officers onboard. It equally makes the shipping industry unattractive to prospective young people looking to build a career in seafaring. This situation is a direct threat to sustainable maritime transportation since it leads to the loss of highly skilled labour which is critical to the survival of global shipping. Hence, ongoing changes and practices within and outside the larger maritime transportation sector appear to have direct implications for future manpower needs.
The skill shortage that threatens the sustainability of the global maritime transportation sector is twofold. First, there is the numerical global shortage of skilled labour that has been projected for the global shipping industry; with a 10% increase in demand for every half decade [15,19]. Additionally, 89, 510 ship officers will have to be added by 2026 to avoid acute shortage [20]. This skilled labour shortage is being fuelled largely by a multiplicity of factors ranging from poor human resource practices, the idiosyncratic nature of working onboard ships and other industry peculiarities. Caesar [19] classifies the compendium of causal factors underpinning the numerical shortage of skilled labour as personal, organizational and industrial. Second, there is another kind of skill shortage threatening the future sustainability of maritime transportation at the functional level. This latter category has its roots in the rapid metamorphosis of technological advancements [21]. Automation of maritime operations is on the rise, and this has led to the emergence of new skill demands both onboard and at shore. The new job roles arising from industrial automation of the sector and industry 4.0 developments will have to be filled immediately to keep the wheels of global maritime transportation moving [22]. However, the unique and highly technical analytical competencies required to fill such roles have not yet been fully developed and transferred to people currently working in the sector. The inability of the industry to fill the new roles springing up from technological innovations is a real threat to the future sustainability of global maritime transportation. Another subtle threat to sustainable labour supply is the ageing of the maritime workforce which is touted to contribute more to labour shortages for maritime transportation (at the port and seaside) [19,23]. In developed maritime nations such as the United States, for instance, 86% of the maritime workforce is placed in the getting old bracket.
An intricate understanding of the growing changes happening on the global stage and how they impact the maritime transportation sector is needed. Such understanding will empower the design of workable strategies for the continual supply of the right mix and number of skilled workers to man operations at both the landside (ports, terminals, inland depots, harbours) and waterside (onboard ships and oil platforms) of the global maritime transportation sector. This paper highlights the severity of the skill shortage problem within the larger maritime transportation sector. It specifically explains the mechanism via which poor industry employment practices and other ongoing changes are impacting labour market dynamics. It then charts a new path in proposing that certain things will need to change if maritime transportation is to remain sustainable. The paper advocates the need for a paradigm shift in the training, recruitment and retention of the maritime workforce. For instance, training content for the maritime workforce will need a paradigm shift to concentrate on the transfer of digital and critical thinking competencies [24,25]. Also, training and other industry practices need to be designed in ways that attract the younger generation to careers in the maritime sector. Thus, the foregoing discussion highlights the nature and severity of changes within and outside the global maritime transportation sector and the envisaged impact on the availability and employability of the maritime workforce. Using a mixed methods research design, this paper offers empirical evidence of the perception of maritime industry workers regarding the plethora of employment practices and their respective impact on turnover decisions. The viewpoint of both employees and employers is captured and then discussed alongside the recent happenings within the larger maritime transportation sector.
Thus, the shortage of a highly skilled and adaptive maritime workforce is an issue of grave concern given the emerging changes driven by technology and transitional industrial factors. This naturally instigates the need to take stock of existing manpower needs for the global maritime industry and also an understanding of skills needed to appropriately accommodate the emerging skill demands. Thus, the current study offers a skill resilience model to empower industry stakeholders and enable them to prepare an agile workforce for sustainable maritime transport.
2. Literature Review
This literature review aims to provide an overview of relatively recent studies conducted on the maritime workforce, including training for ship and port workers, HR practices among employers, implications of industry automation and the complexity of retaining skilled talents within the maritime transportation sector.
2.1. Human Resource (HR) Practices among Employers
As pertains to other sectors of the global economy, organizations in the maritime transportation sector also engage in human resource practices such as hiring (recruitment), training and retention strategies among others [15,16,19,26]. Collectively, it is expected that HR activities must be designed to promote the identification, grooming and retention of a highly skilled workforce to deliver on the targets of industry stakeholders. In practice, however, this has not been the experience as many industry employers deploy unorthodox HR activities that do not inure to the benefit of the sector. Caesar, et al. [15] identify some of these practices to include poaching, inequalities regarding employment contracts, reduced crew complement on ships and structural lapses in HR policies that hinder access to leadership positions for the female gender and certain ethnicities onboard ships and at the portside. Meanwhile, empirical evidence [16,26] demonstrates that these poor HR practices undermine efforts aimed at retaining highly skilled talents for the sector. The industry is losing highly skilled ship officers, especially within the liquid bulk trades to the power and chemical industries on the landside due to unequal wages (largely due to ethnicity), opaque promotion criteria, etc. It appears that preference is given to seafarers from developed nations compared to their counterparts from elsewhere. This directly militates against sustainable maritime transportation given the negative effect on the attraction of young talents and retention efforts.
Many of the poor HR practices are now entrenched and almost considered the norm. With this, not all members of the workforce have equal access to opportunities. For instance, junior officers onboard the ship hope to rise into senior roles through a meritorious scheme. In the absence of that, the natural decision is to resign and move to landside jobs. This leads to the loss of critical talent to the existing workforce of the maritime transportation sector and the unavailability of equal advancement opportunities serves as a great disincentive to affected workers [15,26]. Caesar, et al. [15] note that it is some of these unfair HR practices that have made high officer turnover a growing problem, positioning it as the number one reason for the global shortage of ship officers. Other practices within the maritime transportation landscape that work against the sustainable supply of skilled talents for the workforce are accumulation/late payment of wages, abandonment of mariners, limited access to shore leave, erratic contact with family and tedious working schedules in ports and onboard ships. Caesar, et al. [15] argue that to improve the retention of highly skilled staff within the workforce, the multiplicity of issues must be meticulously distilled and thoroughly addressed using a multipronged strategy.
Besides the scourge of poor HR practices, issues such as generational gap disparities and sector-specific idiosyncrasies complicate the attraction and retention of a highly skilled workforce [27]. Differences in the expectations of the different worker generation categories (X, Y and Z) present a challenging web of employee demands that industry employers will need to dexterously navigate to continually attract and retain talent. Understanding the differences in these expectations is key to successful manpower supply for the global maritime transportation sector. For instance, whereas the older generation sees seafaring as a lifetime career, the later generations share a different view [15]. Work in the maritime sector is carried out under some unique circumstances that at times hurt the development of fresh talents to succeed in the retiring generation. Seafarers for example experience long separation from family working at sea [2,16]. Such long periods of working in isolation affect the psyche of seafarers, demotivate them and trigger their eventual movement to the landside to pursue other career options where their skills may be in high demand. Stress, fatigue, burnout and poor working conditions exacerbate the situation and increase the probability of turnover among the workforce as well. Failure to address or ameliorate the effect of these industry idiosyncrasies results in unmet expectations, a breaking of the psychological contract among workers and their eventual exit from the sector. This certainly does not bode well for the sustainability of the maritime transport sector as it represents a threat to the continuous supply of a highly trained workforce.
Therefore, shipping industry policies must target the issues discussed so far and also explore measures to the effect of piracy, criminalization of seafarers, poor cadet mentorship and other industry regulations that do not serve the interests of the maritime transportation sector. There is thus a complex web of sector issues at hand and their negative effect on the sustainable supply of a highly skilled, trained and adaptive workforce should not be overlooked. Thus, the complexity of the environment in which the maritime sector workforce must be retained to ensure sustainability is increasingly growing complex.
2.2. Industry Automation and Labour Implications
For many years, the maritime transportation industry has led the way in the automation of work processes. It has often relied on a careful blend of operational technologies and a highly skilled workforce to deliver on its mandate. Despite the huge initial capital investment, these technologies (both at the port and seaside) improve the productivity of the workforce [28,29] and empower operators to deliver goods to areas of high utility in an efficient manner at relatively reduced costs. Although some research argues that the emergency of technologies such as automated ships (smart vessels) might result in the loss of jobs to seafarers [8], the consensus remains that shipboard automation and similar Fourth Industrial Revolution technologies (Industry 4.0) springing up globally [30] and within the maritime transportation sector portend a positive outlook for both shoreside and shipboard efficiency [13,24]. Also, one can counterintuitively argue that rather than focusing on the supposed downsides of automation, a more constructive outlook is that it should rather instigate a rethink of existing training materials used by the Maritime Education Training Institutes (METIs) and other establishments primarily engaged in educating the industry’s workforce. These developments must rather inspire a switch to transferring analytical and technical competencies to give mariners and other maritime transportation industry workers a defined and sustainable career pathway.
The increasing growth in both shipboard and portside technologies come with an effect on industry labour. The potential to reduce operational costs to as high as 20% for instance underpins the heightened interest in smart ships [8]. Since crewing costs represent the largest item on a shipping company’s expenditure list, technologies capable of reducing the crew complement of a ship are naturally welcome news. Besides reduced crewing costs, the burgeoning of smart ship-related technologies hinges on fuel economy and improved safety [8,31]. Therefore, as technologies connected to maritime operations grew, a corresponding implication for the quality and quantity of labour needed was revealed [28]. Given that smart ship technologies are still in the developmental phase, the extent of their exact impact on skill requirements for the maritime transportation sector is not crystal clear. What is however clear remains the new technical, cyber and AI-related competencies that must be developed in time [6,25]. These unfolding training requirements will have to be inculcated into the pedagogies of seaside and portside worker training institutions. On the one hand, the crew complement of ships will reduce for smart ships but the general outlook for the maritime transportation industry is the multiplicity of new skill requirements and the attendant roles that will emerge but need to be filled.
The majority of predictions from the extant literature regarding the impact of automation within the global maritime transportation sector is that low-skill jobs onboard ships and at seaports will fade out but usher in new highly technical roles [8,29,32]. To adequately prepare the maritime transport industry workforce to seamlessly step into the new roles envisaged to emerge from the industry automation deluge, Koh, et al. [33] propose that knowledge transfer should focus on five competencies. In order of importance and ranking, the areas are digitalization skills, maritime business knowledge, social skills, sustainability competence and supply chain management skills. This is understandable when one considers that the influx of these technologies which are fundamentally rooted in artificial intelligence (AI), cloud computing and the Internet of Things (IoT) naturally positions digitalization skills at the apex of the pyramid of new competencies to be developed among the industry’s workforces. Regarded as one of the truly globalized industries in the world, the maritime transportation business is intrinsically multicultural and will require that future skill developments consider the social skills of the workforce to build cultural competence among them. Also, knowledge/competencies in sustainability are increasingly becoming a core requirement as climate change imperatives have now caught up with the maritime transportation sector. Ships and ports must now operate with the highest level of environmental considerations and consciousness to reduce their carbon footprints [11]. Thus, the future sustainability of maritime transportation hinges on the unhindered supply of a highly skilled workforce that is well grounded in the emerging set of skill demands being instigated by industry changes connected to technological advancements and regulatory requirements.
The emerging new skill demands only mean that the competence profile of people working onboard ships and on the landside in ports will see significant change. It is evident from the extant literature that the maritime transportation workforce of tomorrow will need to be equipped with ambidextrously amphibious skills. This simply means that the skills they acquire should prepare them to comfortably work both at sea (onboard ships) and on land (seaports). Any flexibility in switching skills between the shipside and port side of the sector will further promote sustainability. For instance, Caesar, et al. [15] note that limited career options for ship officers are one of the reasons for their early movement to landside jobs in other industries. This means employers equipping them with these amphibious sets of skills (in high demand and usable both on ships in ports) will help carve out a sustainable career pathway for them. Naturally, ship officers are likely to reciprocate any skill investment in them by rewarding the employer with longer years of service at sea. This counterintuitive approach might help increase the number of officers serving onboard at sea at any given time to lessen the effect of high turnovers on the already exacerbating skill shortage confronting the sector.
Thus, the need for emerging skills is not confined to the maritime transport industry but extends to various sectors. This is largely driven by the digitalization of the workplace which is almost revolutionary due to the numerous benefits it bestows [30]. The literature thus shows that decarbonization (largely driven by regulations and pressure group activities) and digitalization imperatives are increasingly changing the structural landscape of the global maritime transportation sector [11,34]. This change is set to only intensify. To achieve sustainability for the sector, timely alignment must be sought between the training given to the workforce and the critical skill demands emerging from the ongoing sectoral changes. This suggests that any gap (lacuna) between emerging sector realities and current training content must be identified and bridged in time. Already, Emad and Shahbakhsh [35] acknowledge the existence of a gap between cognitive skill expectations and what the maritime workforce currently possesses. Heering, et al. [36] for instance note that the demand for cyber skills is increasing for seafarers but the training package currently administered to them lacks that content. This means a life-long learning approach that will see structural changes to the content of conventional industry training standards such as the STCW for seafarers is imminent. Figure 1 provides details on the technological innovations within the maritime transport sector and the implications, among other things.
Figure 1.
Maritime sector innovations and implications. Source: Authors.
3. Methodology
The current study sought to identify the predictive factors that instigate the movement of shipboard labour to landside jobs in the early years of their career. Spotting these causative factors is necessary if appropriate solutions are to be developed to improve their retention. Further, a review of the literature highlighted the global shortage of ship officers, especially in liquid bulk trades [20,26]. It thus became evident that the exiting of highly skilled talents to landside industries significantly contributes to the shortage within the maritime transportation sector. This phenomenon endangers the sustainability prospects of the sector.
Given the objectives of the study, a quantitative research method involving a web-based survey of 305 ship officers was used. Relying on a random sampling technique, the study sampled participants from a database (population) of 2439 ship officers. The criterion for participation demands that respondents are: (a) active in the Bluewater sector of Australia; (b) working on deep oceangoing vessels; and trained at a recognised MET institution. In calculating the sample size, the margin of error was taken to be 5%. The initial sample of 332 was later refined to 305 since the target population was less than 10,000 [37]. To reach the targeted respondents, the gatekeeper approach was used [38,39]. This approach means that links to the survey were sent to 56 employers within Australia’s maritime transport sector for onward dissemination to ship officers. Many of the gatekeepers are members of the Australian Shipowners Association (ASA), Shipping Australia (SA) and the Australian Maritime Officers Union (AMOU).
A web-based survey collection method was preferred to the face-to-face or mail option for several reasons. Given that many of the target respondents were ship officers working at sea, the web-based survey made it possible to easily reach them via the respective gatekeepers, regardless of which part of the globe they were operating at any given time. This ubiquity affordance is what positions it as very effective in large-scale surveys spanning wide geographical areas [40]. It thus overcame the peculiar remoteness and seclusion challenge posed by the career of seafarers. Also, the low cost and opportunity to analyse collected data quickly and concurrently using in-built statistical packages made web-based surveys the preferable choice. The Dillman approach to designing and administering web-based surveys to address low response rates was followed [41]. Simple, clear language was used with fewer open-ended questions to avoid a high number of incomplete responses.
A Flesch–Kincaid readability test mean of 4.43/5 was a testament to the understandability of the survey instrument. Pre-testing of survey instruments was performed using 12 participants—researchers, industry professionals and layman students [42]. This helped address all biases and weaknesses in the survey instrument. Divided into five parts, the survey instrument focused on understanding why people join the maritime workforce, expectations, and reasons why they may leave or stay. A five-point Likert scale was used to measure the agreeability of respondents to the questions. The survey instrument link—URL (on Survey Monkey) plus a cover letter was sent to the respondents through the gatekeepers. Ethical issues on anonymity, consent and confidentiality were embedded in the questionnaire design to screen out ineligible participants from the first page [37,41]. That data were cleaned, coded and edited using Statistical Package for Social Science (SPSS) (v.22). After the descriptive analysis of the demographic details, the EFA was then performed.
4. Results and Discussion
Given that numerical data were collected from the web-based survey of ship officers, the study employed parametric data analysis techniques. Also, the rule of thumb to apply such techniques when the sample size is more than 100 informed the use of an Exploratory Factor Analysis (EFA) to identify the causative factors underpinning the movement of shipboard labour to landside industries [37]. The results are presented in the next few subsections.
4.1. Descriptives
The characteristics of the study participants are presented in Table 1 and Table 2. The classification of age was carried out using the different classes of generations (Baby Boomer, X and Y) to help cross-tabulate their responses against the reasons for entering the maritime transportation workforce and why they may eventually leave or stay on. A total of 198 responses were received—representing a 65% response rate. This is encouraging considering the 57 recorded for similar previous studies [43]. The age profile highlights the ageing of the maritime workforce in many developed countries as was captured in previous studies [23]. This certainly calls for succession planning programs and other strategic HR interventions to cater for labour shortages that the retirement of Generation X and Baby Boomers might create for the maritime transport sector. Thus, the age of the respondents in Table 1 offers a predictive insight into what mix of policy directives should be pursued in both the short and long term to shore up immediate and future skill demands for the sector.
Table 1.
Demographic data of respondents.
Table 2.
Employment status data of respondents.
Apparently from Table 1, the maritime transport sector is shown to be dominated by men as most of the respondents (99%) are male. This suggests that much needs to be implemented to encourage women to participate in the industry. Industry stakeholders must adopt a concerted effort to remove all occupational and career advancement barriers that hinder the entry and thriving of women in the sector. Kitada [44] notes that there has been a rather lethargic approach to the development of effective HR interventions towards the attraction of women into the sector. At the national level, laws and regulations need refocusing to improve enrolment in that regard. High-power distance countries have much work to do to encourage the participation of more women in the maritime transport sector. Caesar, et al. [26] opine that women remain a largely untapped yet rich source of labour to address skill shortage issues endangering the sustainability of maritime transportation. This is particularly important when one considers the 89,510 officer shortage projected for 2026 [20]. Addressing issues connected to the health, mental well-being and safety of women seafarers is also needed to effectively attract and retain them [45,46]. The demographics also show that more than two-thirds of people working in the maritime transport sector are married. It therefore means that family connections and related issues could be a major decision-making factor for workers deciding to leave the sector. Studies already show that family plays a key role when people join the workforce.
Table 2 indicates that 58.7% of the workforce is working directly with shipping companies with the rest using indirect working contracts through third-party firms such as crewing/manning companies and ship management entities. The latter arrangement is quite popular in the sector. It is largely fuelled by the desire of industry employers to access relatively cheaper labour from emerging maritime nations such as the Philippines, China and the Indian Sub-Continent. The problem however is that labour from these countries is often given a raw deal by the middlemen that secure the work contracts on their behalf. Also, people from the emerging labour supply markets are made to work under poor conditions onboard ships. The convergence of all these issues produces two outcomes that tend to hurt the sustainable supply of highly skilled labour [1,2]. First, poor working conditions and exploitative contracts make the industry unattractive to prospective career decision-makers. At least not to generation Y and Z [15,27,47]. Second, the pinch of these poor practices, abandonment and criminalization coerces many of the mariners to leave the sector to pursue landside careers in other industries. This is one of the leading causes of labour shortage within the maritime transportation sector [27].
4.2. Entry into the Workforce
As applicable in the case of other careers, people choose to work in the maritime transport sector onboard ships for several reasons. Most of these reasons are underpinned by a hodgepodge of expectations, some personal and others group related. To continuously attract people into the sector and retain them, a thorough understanding of the motivating reasons for entry and meeting the wide array of expectations is critical. As shown in Table 2, many people (65.25 in this case) join the sector in their youth. They tend to go to MET school (seafarer training institute) after high school. Others join the industry at a much older age. The different age groups do have differences in expectations. It means a one-size-fits-all approach to expectation management for these groups will not be effective. This explains why younger people reported (cross-tabulation in Table 3) that they were unwilling to spend more than a decade working onboard ships whilst the older generation saw a career in maritime transportation as a lifetime affair.
Table 3.
Cross-tabulation of demographic variables.
The expectations/reasons for which respondents joined the maritime transportation sector are shown in Table 4. A mix of economic and non-economic factors underpin the decision to pursue a career in the sector. Apart from item A1.1, the remaining items highlight the need for effective interventions capable of making the maritime transportation sector attractive. An unattractive sector will serve as a great hindrance to recruitment efforts. This will endanger the sustainability of the sector in both the short and long term.
Table 4.
Factors influencing the decision to become a seafarer.
Aside from monetary rewards, people will pursue a career in maritime transportation provided the working conditions are right. Long voyages and sparse leave periods are a major disincentive. Perhaps, the advent of autonomous ships and other industry technologies might help mariners to spend less time onboard vessels at sea and more time in the office at the portside. Structural and technological changes may be changing the dynamics of the reasons/expectations, but the consensus remains that extrinsic and intrinsic factors form the bedrock of people’s choosing a career in the sector [26]. Thus, the results show that good wages are not enough to convince prospects from the traditional maritime nations. Promotion drives designed around extrinsic rewards will be more appealing to prospects in developing countries where fewer opportunities exist for people aiming to work ashore. High unemployment rates in these countries may thus compel people to resort to working in maritime transportation to meet their economic/family responsibilities. For people from such countries, non-economic factors may not hold much sway when making career decisions concerning joining the maritime transportation workforce [1].
Understanding reasons why people take up a job in the maritime transportation sector will lead to a better understanding of expectations for the different generational categories. Ignoring this will produce a shallow understanding of the mechanisms that may trigger the exiting of highly skilled talents from the sector. For instance, industry entrants who have the ambition of becoming a ship master or port captain will see the lack of fair opportunities for career advancement as a great disincentive and may leave to pursue opportunities in other sectors where their skills may be in high demand [16]. The accumulative effect of this scenario is the shortage of skills. Another important factor that contributes to the shortage of highly skilled workers (for the maritime transport sector) as evident from the EFA results is shown in Table 5(a,b). The four-factor solution highlights the influence of personal and organizational factors. Also, industry factors exert a greater influence on the stay or exiting of talents. The identification of these factors (and the underlying sub-issues simplified by the EFA) inspires the proposed skills resilience framework discussed in Section 4.3 to meet emerging demands occasioned by technological changes and other pressures and retain skilled talent for sustainable maritime transport.
Table 5.
(a) Pattern matrix for the PCA with Promax rotation and a Kaiser normalisation of a 4-factor solution pattern Matrixa. (b) Pattern matrix for the PCA with Promax rotation and a Kaiser normalisation of a 4-factor solution pattern Matrixa.
The result from the survey underscores the criticality of retaining a highly trained workforce to ensure continuity for the global maritime transport sector. This highlights the importance of the skills resilience framework proposed for the sector as it will ensure the continued availability of a highly adaptive workforce for both onshore and offshore operations of the maritime transport sector.
4.3. Framework for Building Resilience
The availability of an appropriately trained and highly skilled workforce is critical to the sustained growth and survival of the global maritime industry [15]. This suggests that any issue or lapse that undermines the seamless supply of skilled talents to industry must be given adequate attention as it can disrupt global trade flow. Since, 2005 when the first BIMCO/ISF Manpower Update report emerged on the global shortage of ship officers [15,19,20], there has been a seismic shift in emphasis on improving the capacity of stakeholders to readily supply skilled ship officers to avoid disruptions within the global maritime logistics network. Quite recently, the emergence of artificial intelligence (AI) and machine learning (ML) technologies is further changing the skill demands for a ship’s crew and workers within the landside segment of the global maritime industry [34]. Whereas AI and ML tools will promote efficiency in the global shipping industry both at sea and on the landside, their impact on the prevailing skill repertoire of mariners and portside workers cannot be ignored [22]. Consequently, a resilient and highly skilled workforce is needed for sustainable maritime transportation.
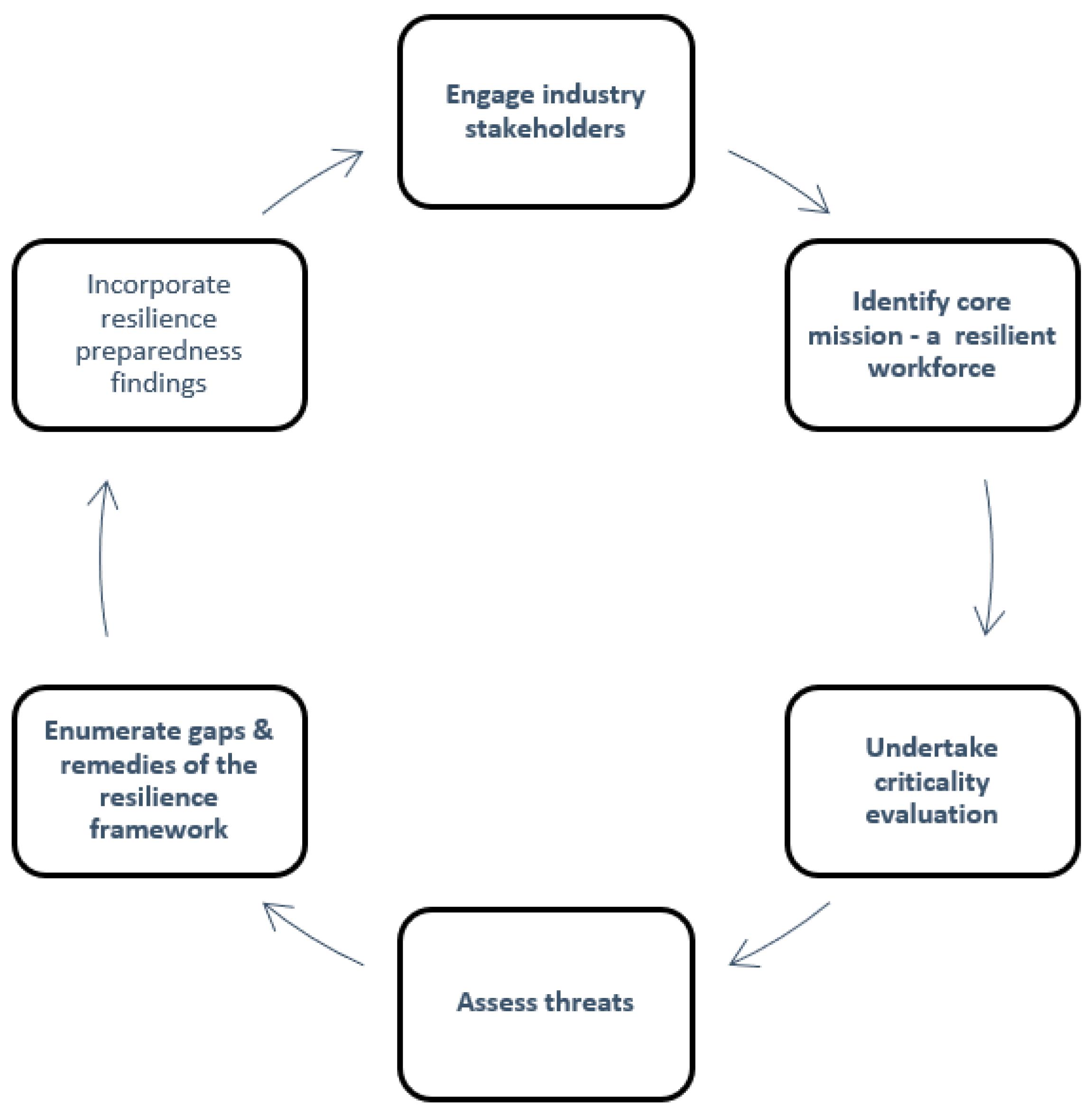
A resilient maritime workforce is agile—equipped to adapt to emerging industry changes, capable of withstanding and recovering from unforeseen disruptions within a reasonable timeframe [48]. Resilience thus lies in the ability of the workforce to return to a previous (or better) state after an incident while sustainability maintains a competitive advantage for stakeholders. Therefore, skill resilience borders on the capability of people to adapt to changes and unlearn and relearn new skills to make them agile within an industry experiencing skill transition. Such individuals can metamorphose their skills to meet emerging demands occasioned by technological changes and other pressures. The maritime industry is exposed to many threats and incidents (ranging from cyberattacks [49], pandemics and technological changes, etc.) that may result in severe disruptions and the ability of the industry to effectively respond to these incidents without significant disruptions to trade is contingent on the availability of a resilient maritime workforce. To realise such an adaptive workforce for the maritime industry, this paper proposes a skill resilience framework that assists in not only identifying existing/future training gaps but also improving training content. The latter goal of the skill resilience framework demands the introduction of innovative educational/learning models that prepare the maritime workforce to be creative and dexterous. This further requires an integration of a resilience mentality into the core activities of maritime industry employees (onshore and offshore). Skill development of seafarers needs to be construed as a core mission of employers and dovetailed into a holistic resilience framework to effectively respond to disruptive incidents. Figure 2 provides details on typical steps critical to a building resilience framework for the maritime workforce.
Figure 2.
Resilient maritime workforce framework process.
The essence of the framework process is to aid maritime industry employers with guidelines that could be used in sticking to their core mission (seamlessly supplying an adaptive workforce) before, during and after the occurrence of disruptive incidents. The established guidelines of the framework will also help to assess the resilience alertness of employers within the larger maritime industry. The framework process will need to focus on critical areas such as the attraction of talent (seafarers), training and education, recruitment and retention (dealing with strategies that elongate the working years of serving seafarers onboard ships or perpetuate their stay on the port side of the larger maritime industry without losing them to other sectors). More importantly, recent studies suggest that the framework process may need to single out the retention of highly skilled workers for special attention [15,19,50]. Focusing on these four key areas will ensure that the framework aligns with the core mission of employers and other industry stakeholders concerned with the availability of a resilient workforce. Thus, the areas are intricately linked to the movement of skilled talents within the global maritime industry.
Coupled with information gleaned from scanning the global maritime labour market, the resilience framework process could help assess vulnerabilities that could easily disrupt the core mission and help prioritize solutions critical to building resilience. Intrinsically, the proposed workforce resilience framework process is to encourage collaboration among all industry stakeholders to carve out labour supply as a core mission, assess the extent of skill gaps within the industry and then develop appropriate measures to build resilience within the workforce to cushion maritime supply chains from disruptions that could be triggered by the shortage of highly skilled workers on the ship and port side. Despite being a globalized industry [2], the human resource policies of maritime industry employers differ in texture and essence. Partly influenced by the culture and the ideology of employers, such a silo approach robs the industry of the concerted attitude needed to build resilience into today’s maritime workforce. A unified front is needed among industry stakeholders to prepare an alert workforce capable of meeting the cumbersome mix of emerging challenges head on.
An effective maritime workforce resilience framework hinges on the consensus that the industry is exposed to a set of internal and external factors that exacerbate its vulnerability to shocks and incidents [2,17,27]. The vulnerabilities need to be identified as part of the framework alongside the skill gaps and the appropriate proactive human resource development strategies introduced to update the skill repertoire of industry professionals. A mindset transformation dimension is required to unleash the creativity of highly skilled talents within the global maritime industry. This suggests that industry working culture and leadership styles that stifle divergent views among the maritime workforce will have to make way for more transformational and participatory perspectives. To change industry culture, top management support is critical. The attitude of top management tends to reflect (trickle down) on the lower echelons of organizations within the industry [51].
The resilience framework identifies workforce training as one of the aspects of the core mission. As part of addressing the identified gaps within the proposed resilience framework, effective resilient-oriented training modules/packages will need to be introduced to the workforce. Designing courses that will engender resilience for the maritime industry workforce will require an integration of psychology and a multiplicity of talent development perspectives to promote proper mental health, cognitive and skills development within the workforce. Moenkemeyer, et al. [52] also recommend that human capital interventions (training and skill development) are critical to building agility, flexibility and adaptability which are all necessary dimensions of resilience. Thus, a thorough assessment of the training needs of the workforce is imperative to holistically ascertain existing shortcomings in skills/capabilities. While identified skill shortages might represent challenges, they should rather be construed as opportunities that could be pursued to cushion the maritime industry against future disruptions from the limited supply of highly skilled labour. As part of the whole process given in Figure 2, it is also important that scenario analysis should be performed to lay bare the consequences of the identified skill shortages, develop contingency plans for all discussed scenarios and integrate them into the mainstream talent development strategies of industry stakeholders.
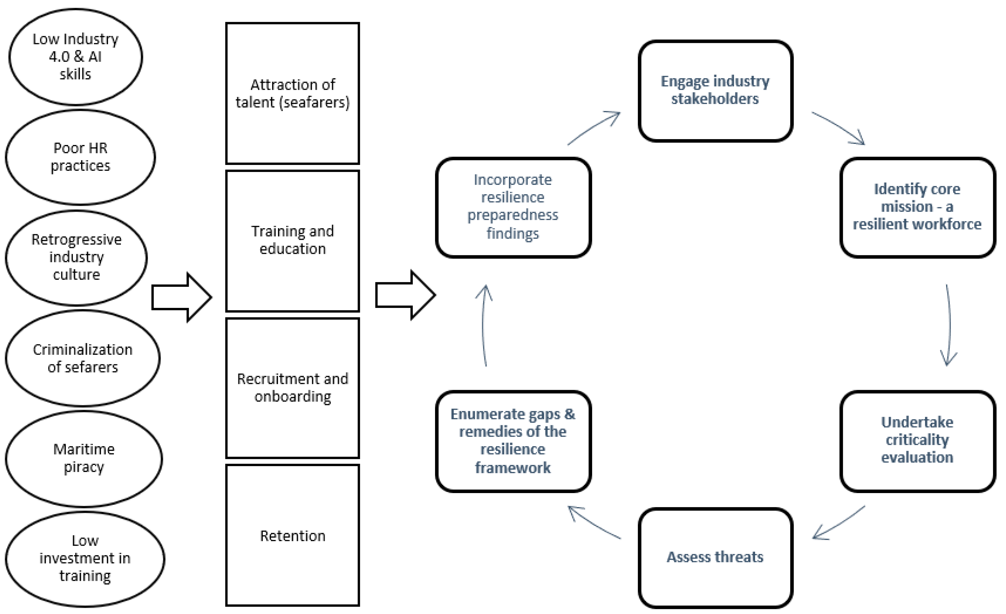
All sources of threats to the sustainable supply of highly skilled workers to the industry should be given adequate assessment and attention within the proposed framework. Typically, ample literature exists to pinpoint the main areas of concern. For instance, poor human resource practices among maritime industry employers are principally notorious for undermining the organic development, engagement and retention of a highly skilled workforce. Several studies enumerate some of these poor practices including limited investment in the systematic training of seafarers, unorthodox recruitment strategies such as the use of third-party crewing agencies to cut down costs, and poaching rather than in-house grooming of ship officers, among other issues [15,19,26]. Combined with underlying changes happening within the global maritime industry, these practices constitute grave sources of threat to the seamless development and supply of the highly skilled workers needed to man the growing number of ships, ports and other infrastructure within maritime supply chains. While these may not be exhaustive of the probable sources of threats, a diligent implementation of the proposed resilience framework using the amalgamated resources of industry stakeholders will help unearth the full spectrum of threat sources. However, the eventual response plan must address the multiplicity of actors that undermine the attraction of highly skilled talents into the maritime industry, and eliminate aspects of industry employment that frustrate the retention of highly skilled workers such as ship officers beyond ten years. For instance, industry issues such as maritime piracy, the criminalization of seafarers and the lack of an integrated career pathway for seafarers militates against sustainable maritime transport as it discourages new entrants as well as causes the early exiting of highly skilled workers.
In Figure 3, the multiplicity of sources of threats is depicted, showing the core areas needing attention, alongside the resilience framework process. The suggested structure of what an eventual resilience framework should entail is presented in Figure 4.
Figure 3.
Sources of threats, core mission and resilient framework process.
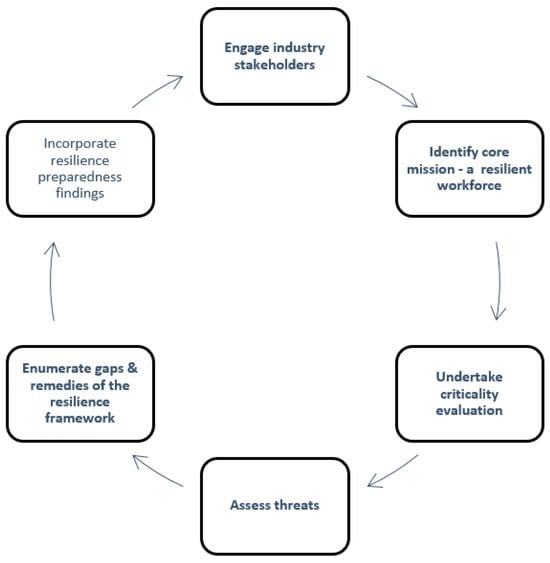
Figure 4.
Skill resilience framework for the maritime industry—structural content.
The structural content of the resilience framework as shown in Figure 4 encompasses activities critical to identifying pertinent skill gaps and improving training content to produce an alert and resilient workforce for the maritime industry.
In the first place, there is a need to take stock of the nature of skills and competencies available within the global maritime transport sector. Headcount should be performed for proficiencies/expertise easily accessible to industry employers at relatively reasonable costs. The key yardstick is to look out for skills that are not only useful but needed to sustain the seamless conveyance of global merchandise from areas of low utility to areas of high utility. Surveys, skill assessments and other data collection methods could be used to gather relevant data for the skill assessment. The relevance of such an exercise is to have enough data to precisely understand the nature of any existing skill gap.
Several changes are taking place within the global maritime industry. Therefore, it is not enough to only assess the skill gaps. Further understanding could be gained through a thorough understanding of the bag of obstacles/hurdles that technological advancements and other industry changes pose to sustainable transportation [32]. For instance, with shipping noted as one of the most regulated industries in the world [2,3,32], it will be expedient to understand the negative impact that changing IMO regulations and other environmental frameworks might have on the quality and supply of labour to augment the industry workforce. Attention must also be paid to the impact of other geopolitical events such as the COVID-19 pandemic [9] and pressure from environmental groups. All these emerging changes are spurring on the concept of green shipping and automation which then translate into ramifications for labour supply.
As changes emerge within the maritime transport sector, the complexion of the required core competencies is also altering. As part of the skill resilience framework for the industry, a list of the ensuing core competencies will have to be generated. Specifically, this exercise has to do with enumerating the core competence needed to effectively adapt to the growing list of changes happening within and outside (if they have the propensity to impact shipping) the industry. The generated list could be delineated into technical, soft, industry-related and AI/big data-based competencies. The advent of automation technology and other industry 4.0 innovations directly impacts the crew complement of vessels and the future of the workforce in the global maritime industry [6,22]. Certainly, a final aspect of assessing the needed core skills is to juxtapose them with current skills available within the workforce. This helps to further elucidate the prevailing skills gaps and ascertain areas requiring attention/resources to avoid disruptions and other negative outcomes for industry stakeholders.
It is not enough to generate the skill gap list from the required core and existing skill sets for the industry. Appropriate training modules will need to be developed to equip the workforce and prepare them for the future. The training content must be abreast of the nature of changes happening and be delivered using a multiplicity of modes. Typically, conventional delivery approaches (classrooms) are good but should be integrated with innovative methods such as simulator options, internet-based distance modules and on-the-job mentorships, among others. A guiding principle is to ensure that chosen delivery methods dovetail with the learning needs of the workforce. For instance, onboard mentorship and e-learning delivery methods can be very useful in addressing skill shortcomings among seafarers. Many of these seafarers spend a larger part of their working life at sea and may not have enough time when on land to do traditional classroom learning [2,16]. With good internet connections onboard nowadays, the non-traditional training modules appear to be more appealing, convenient and effective. Training here transcends usual familiarization, basic safety, navigation and other core skills recommended under the IMO’s STCW guidelines. Besides the identified gaps, training should consider cross-cultural, digital and mental health management skills [22,24,48]. A learning culture undergirded by a continuous transformative learning approach should be embedded into the working policy of industry stakeholders.
Shipping industry employers seldom invest in the training and development of their staff [19,50]. One subtle way to shift the responsibility of training to employees will be to institute a system for the certification and recognition of specific skills. Such a system will encourage the workforce to take initiative for their personal development. The effectiveness of this system and the training aspect of the workforce hinges on the degree of collaboration among industry stakeholders. Maritime industry employers must for instance form partnerships with training institutions/providers, government and other regulatory bodies such as the IMO and ICS to promote the sharing of knowledge that is critical to equipping the workforce. Government backing through partnerships can be very helpful to certification and recognition of skills.
A workable feedback mechanism should be designed as part of the resilience framework to ascertain the effectiveness of training given to the workforce and refine existing modules to yield the needed outcomes for all stakeholders. A good feedback system will help to make the framework malleable, so that it can easily adapt to emerging changes and quickly respond to them. With the help of data analytics tools, industry employers can effectively evaluate the progress of the workforce concerning requisite skills acquisition and the impact of training modules/content and plan the essential adjustments. All these will help identify the skill gaps in the maritime industry and proactively address them to avert disruptions and their attendance labour shortage ramifications.
5. Conclusions and Policy Considerations
Increasingly and into the distant future, the global economy will continue to rely on the maritime transportation sector for the movement of growing trade volume to high-consumption nerve centres across the world. The constant supply of a highly skilled workforce is critical to the execution of this mandate. This suggests that a holistic approach is needed to eliminate the broader spectrum of contributory factors that may undermine the seamless training, recruitment and retention of a skilled workforce for both the sea and portside operations. The findings from this study unearth the multiplicity of critical areas that policymakers must tackle to address the likelihood of any future break in the sustainable supply of skilled labour for the sector. It is imperative that a proper and thorough understanding of the possible militating factors is gained to provide evidence-based support/input for any resilience models targeted at producing a highly skilled workforce for the maritime transportation sector. Consequently, the following policy considerations are proposed to help industry stakeholders achieve the workforce demand targets:
- All stakeholders of the maritime transportation sector, especially employers, must take a long-term approach to developing skilled talents to meet the aggregate workforce demands. This is a more sustainable approach to developing human capital for the sector and will help ameliorate or overcome the many challenges to which Industry 4.0 imperatives expose the sector. It therefore means that traditional, reactionary and short-term HR practices such as short-term contracts and poaching of highly skilled talents (e.g., officers of specialized tankers) will need to be phased out, giving way to employee-centred programmes in which the entire career lifecycle of the workforce is given the preeminence. Any workplace design in this regard needs to focus on building the capability of the workforce and equipping them with amphibious skills to easily alternate between shipside and portside job roles;
- The maritime transportation sector needs a concerted sustainable approach to training the workforce. This underscores an importation (from general human resource practice circles) and meticulous application of sustainable HRM concepts. This encapsulates a rethink of existing training models for the workforce, fairness and equity concerning pay/conditions of service, among other things. The current practice where seafarer pay and conditions of service differ depending on nationality and ethnicity will not inure to the benefit of the maritime transportation sector and is certainly a threat to its sustainability. Thus, pursuing a sustainable HRM strategy not only leads to the retention of highly skilled talents within the workforce but also strengthens the attraction of very gifted people within the Generation Y and Z brackets to the sector. Already, there is strong competition between maritime transportation and other sectors (IT, AI and other landside roles) for talents in the younger generation brackets;
- Given that the transition towards digitalization of the sector is revolutionary and inevitable, the syllabus and training content of Maritime Education Training establishments will need a paradigm shift. As part of the wider global supply chain, which is also undergoing intensive digitalization, maritime transportation is exposed to new risks such as maritime cyber security. Also, the emergence of automated ships and smart ports only increases the probability of cyber-attacks. New training content must cater for cyber awareness training for seafarers and port workers, among other things. This is part of the compendium of changes needed to build resilience in the workforce for the maritime transportation sector. There is thus an urgent need for content revision/overhaul to equip future graduates of maritime colleges with holistic and futuristic skill sets. Since building resilience inherently hinges on intellectual capabilities, training institutes must work together with sector employers and other stakeholders to unearth the specific cybersecurity skill sets lacking and what is needed to produce a cyber-resilient maritime-related workforce. Future competence demands will be mostly in the area of technology, and this has to be infused into the training curriculum in time to prepare the right number and mix of skills for a sustainable maritime transport sector. Further, new training content will need to consider the transfer of technical, critical reasoning and problem-solving skills to realize an analytical workforce.
With the increase in digitalization of the maritime transport sector, new career models will have to be designed for seafarers. Forming about 1.9 million of the seaside of the maritime transport sector, seafarers are very critical to the continued operation of ships. More importantly, automated ships and other Industry 4.0 offshoots suggest that industry employers will have to design flexible career trajectories for seafarers to enable them to spend a good amount of time on the landside of the sector. This will help prolong the number of years highly skilled officers and other categories of scarce talents will be willing to continue working onboard ships. With the study highlighting the tendency for new generation ship officers (Gen Y and Z) to move to the landside of the sector after 10 years of becoming officers, a flexible career option integrated with emerging technologies will ensure that officers spend part of their working days in the office ashore as part of a job rotation scheme to help ameliorate the impact of personal factors such as family commitments on turnover among officers.
Key limitations of the current study include the difficulty in accessing shoreside respondents for the survey (seafarers work far away from home), and the relatively smaller sample size (restricting generalizability of findings), among others. Consequently, it is recommended that future studies choose a larger sample size across wider geographic spreads and deploy a mixed methods approach to studying the maritime labour workforce.
Funding
This research received no external funding.
Institutional Review Board Statement
The study was conducted in accordance with the Declaration of Helsinki and approved by the Institutional Review Board (or Ethics Committee) of the UNIVERSITY OF TASMANIA (protocol code: H0014304 and date of approval: 08/16/2021) for studies involving humans.
Informed Consent Statement
Informed consent was obtained from all subjects involved in the study.
Data Availability Statement
The data presented in this study are available on request from the corresponding author.
Conflicts of Interest
The authors declare no conflict of interest.
References
- Gekara, V.O.; Sampson, H. The World of the Seafarer: Qualitative Accounts of Working in the Global Shipping Industry; Springer Nature: Cham, Switzerland, 2021; Volume 9. [Google Scholar]
- Slišković, A.; Juranko, A. Dual life of seafarers’ families: Descriptive study of perspectives of seafarers’ partners. Community Work. Fam. 2019, 22, 629–646. [Google Scholar] [CrossRef]
- UNCTAD. Review of Maritime Transport 2022. 2022. Available online: https://unctad.org/rmt2022 (accessed on 8 April 2023).
- Liu, K.; Yu, Q.; Yuan, Z.; Yang, Z.; Shu, Y. A systematic analysis for maritime accidents causation in Chinese coastal waters using machine learning approaches. Ocean. Coast. Manag. 2021, 213, 105859. [Google Scholar] [CrossRef]
- Walker, T.R.; Adebambo, O.; Feijoo, M.C.; Elhaimer, E.; Hossain, T.; Edwards, S.J.; Morrison, C.E.; Romo, J.; Sharma, N.; Taylor, S.; et al. Environmental effects of marine transportation. In World Seas: An Environmental Evaluation; Elsevier: Amsterdam, The Netherlands, 2019; pp. 505–530. [Google Scholar]
- Schröder-Hinrichs, J.U.; Song, D.W.; Fonseca, T.; Lagdami, K.; Shi, X.; Loer, K. Transport 2040: Automation, Technology, Employment-The Future of Work; World Maritime University: Malmo, Sweden, 2019. [Google Scholar]
- Notteboom, T.; Pallis, A.; Rodrigue, J.-P. Port Economics, Management and Policy; Routledge: Abingdon, Oxon, UK, 2022. [Google Scholar]
- Jo, S.; D’agostini, E. Disrupting technologies in the shipping industry: How will MASS development affect the maritime workforce in Korea. Mar. Policy 2020, 120, 104139. [Google Scholar] [CrossRef]
- Arslan, O. The Impact of COVID-19 on the Sustainability of the Maritime Labour Force. In The Transformation of Global Trade in a New World; Marco-Lajara, B., Özer, A.C., Falcó, J.M., Eds.; IGI Global: Hershey, PA, USA, 2023; pp. 158–179. [Google Scholar]
- Kotcharin, S.; Maneenop, S. Geopolitical risk and corporate cash holdings in the shipping industry. Transp. Res. Part E Logist. Transp. Rev. 2020, 136, 101862. [Google Scholar] [CrossRef]
- Benamara, H.; Hoffmann, J.; Youssef, F. Maritime transport: The sustainability imperative. In Sustainable Shipping: A Cross-Disciplinary View; Psaraftis, H., Ed.; Springer: Berlin/Heidelberg, Germany, 2019; pp. 1–31. [Google Scholar]
- Khan, K.; Su, C.W.; Tao, R.; Umar, M. How do geopolitical risks affect oil prices and freight rates? Ocean. Coast. Manag. 2021, 215, 105955. [Google Scholar] [CrossRef]
- Ghaderi, H. Wider implications of autonomous vessels for the maritime industry: Mapping the unprecedented challenges. In Advances in Transport Policy and Planning; Milakis, D., Thomopoulos, N., Wee, B.V., Eds.; Elsevier: Amsterdam, The Netherlands, 2020; pp. 263–289. [Google Scholar]
- Ampah, J.D.; Yusuf, A.A.; Afrane, S.; Jin, C.; Liu, H. Reviewing two decades of cleaner alternative marine fuels: Towards IMO’s decarbonization of the maritime transport sector. J. Clean. Prod. 2021, 320, 128871. [Google Scholar] [CrossRef]
- Caesar, L.D.; Cahoon, S.; Fei, J.; Sallah, C. A Exploring the antecedents of high mobility among ship officers: Empirical evidence from Australia. Marit. Policy Manag. 2021, 48, 109–128. [Google Scholar] [CrossRef]
- Fei, J. (Ed.) Managing Human Resources in the Shipping Industry; Routledge: Abingdon, Oxon, UK, 2018. [Google Scholar]
- Tang, L.; Zhang, P. Human Resource Management in Shipping: Issues, Challenges, and Solutions; Routledge: Abingdon, Oxon, UK, 2021. [Google Scholar]
- Andrei, D.M.; Griffin, M.A.; Grech, M.; Neal, A. How demands and resources impact chronic fatigue in the maritime industry. The mediating effect of acute fatigue, sleep quality and recovery. Saf. Sci. 2020, 121, 362–372. [Google Scholar] [CrossRef]
- Caesar, D.L. The global shortage of ship officers: An investigation of the complexity of retention issues among Australian seafarers. In Australian Maritime College, University of Tasmania; University of Tasmania: Launceston, Australia, 2016. [Google Scholar]
- BIMCO/ICS. The Global Supply and Demand for Seafarers in 2021; BIMCO: London, UK, 2021. [Google Scholar]
- Georgiev, P.; Soares, C.G. (Eds.) Sustainable Development and Innovations in Marine Technologies. In Proceedings of the 18th International Congress of the Maritme Association of the Mediterranean (IMAM 2019), Varna, Bulgaria, 9–11 September 2019; CRC Press: London, UK, 2019. [Google Scholar]
- Kim, T.E.; Sharma, A.; Gausdal, A.H.; Chae, C.J. Impact of automation technology on gender parity in maritime industry. WMU J. Marit. Aff. 2019, 18, 579–593. [Google Scholar] [CrossRef]
- Silos, J.M.; Piniella, F.; Monedero, J.; Walliser, J. Trends in the global market for crews: A case study. Mar. Policy 2012, 36, 845–858. [Google Scholar] [CrossRef]
- Bogusławski, K.; Gil, M.; Nasur, J.; Wróbel, K. Implications of autonomous shipping for maritime education and training: The cadet’s perspective. Marit. Econ. Logist. 2022, 24, 327–343. [Google Scholar] [CrossRef]
- Hussein, K.; Song, D.-W. Maritime logistics for the next decade: Challenges, opportunities and required skills. In Global Logistics and Supply Chain Strategies for the 2020s: Vital Skills for the Next Generation; Merkert, R., Hoberg, K., Eds.; Springer: Berlin/Heidelberg, Germany, 2022; pp. 151–174. [Google Scholar]
- Caesar, L.D.; Cahoon, S.; Fei, J. Understanding the complexity of retention among seafarers: A perspective of Australian employers. Aust. J. Marit. Ocean. Aff. 2020, 12, 16–41. [Google Scholar] [CrossRef]
- Caesar, L.D.; Cahoon, S.; Fei, J. Exploring the range of retention issues for seafarers in global shipping: Opportunities for further research. WMU J. Marit. Aff. 2015, 14, 141–157. [Google Scholar] [CrossRef]
- Van Lottum, J.; Van Zanden, J.L. Labour productivity and human capital in the European maritime sector of the eighteenth century. Explor. Econ. Hist. 2014, 53, 83–100. [Google Scholar] [CrossRef]
- Szymanowska, B.B.; Kozłowski, A.; Dąbrowski, J.; Klimek, H. Seaport innovation trends: Global insights. Mar. Policy 2023, 152, 105585. [Google Scholar] [CrossRef]
- Dabić, M.; Maley, J.F.; Švarc, J.; Poček, J. Future of digital work: Challenges for sustainable human resources management. J. Innov. Knowl. 2023, 8, 100353. [Google Scholar] [CrossRef]
- D’agostini, E.; Ryoo, D.-K.; Jo, S.-H. A study on Korean seafarer’s perceptions towards unmanned ships. J. Navig. Port Res. 2017, 41, 381–388. [Google Scholar]
- Tester, K. Technology in Shipping: The Impact of Technological Change on the Shipping Industry; Clyde & Co.: London, UK, 2017. [Google Scholar]
- Koh, L.Y.; Li, X.; Wang, X.; Yuen, K.F. Key knowledge domains for maritime shipping executives in the digital era: A knowledge-based view approach. Technol. Anal. Strateg. Manag. 2022, 1–18. [Google Scholar] [CrossRef]
- Shahbakhsh, M.; Emad, G.R.; Cahoon, S. Industrial revolutions and transition of the maritime industry: The case of Seafarer’s role in autonomous shipping. Asian J. Shipp. Logist. 2022, 38, 10–18. [Google Scholar] [CrossRef]
- Emad, G.R.; Shahbakhsh, M. Digitalization Transformation and its Challenges in Shipping Operation: The Case of Seafarers Cognitive Human Factor. Adv. Transp. 2022, 60, 684–690. [Google Scholar]
- Heering, D.; Maennel, O.; Venables, A. Shortcomings in cybersecurity education for seafarers. In Developments in Maritime Technology and Engineering; Soares, C.G., Ed.; CRC Press: Boca Raton, FL, USA, 2021; pp. 49–61. [Google Scholar]
- Zikmund, W.G.; Babin, B.J.; Carr, J.C.; Griffin, M. Business Research Methods; Cengage Learning: Boston, MA, USA, 2013. [Google Scholar]
- Clark, T. Gaining and maintaining access: Exploring the mechanisms that support and challenge the relationship between gatekeepers and researchers. Qual. Soc. Work. 2011, 10, 485–502. [Google Scholar] [CrossRef]
- Collings, S.; Grace, R.; Llewellyn, G. Negotiating with gatekeepers in research with disadvantaged children: A case study of children of mothers with intellectual disability. Child. Soc. 2016, 30, 499–509. [Google Scholar] [CrossRef]
- Monzon, A.; Bayart, C. Workshop Synthesis: Web-based surveys, new insight to address main challenges. Transp. Res. Procedia 2018, 32, 167–173. [Google Scholar] [CrossRef]
- Dillman, D.A.; Smyth, J.D. Design effects in the transition to web-based surveys. Am. J. Prev. Med. 2007, 32, S90–S96. [Google Scholar] [CrossRef] [PubMed]
- Ott, B.B.; Hardie, T.L. Readability of advance directive documents. Image J. Nurs. Scholarsh. 1997, 29, 53–57. [Google Scholar] [CrossRef] [PubMed]
- Archer, T.M. Response rates to expect from web-based surveys and what to do about it. J. Ext. 2008, 46, 1–5. [Google Scholar]
- Kitada, M. Women seafarers: An analysis of barriers to their employment. In The World of the Seafare; Gekara, V.O., Sampson, H., Eds.; Springer: Malmo, Sweden, 2021; pp. 65–76. [Google Scholar]
- Pike, K.; Wadsworth, E.; Honebon, S.; Broadhurst, E.; Zhao, M.; Zhang, P. Gender in the maritime space: How can the experiences of women seafarers working in the UK shipping industry be improved? J. Navig. 2021, 74, 1238–1251. [Google Scholar] [CrossRef]
- Narayanan, S.C.; Emad, G.R.; Fei, J. Key factors impacting women seafarers’ participation in the evolving workplace: A qualitative exploration. Mar. Policy 2023, 148, 105407. [Google Scholar] [CrossRef]
- Bao, J.; Li, Y.; Zheng, G.; Zhang, P. Exploring into contributing factors to young seafarer turnover: Empirical evidence from China. J. Navig. 2021, 74, 914–930. [Google Scholar] [CrossRef]
- Lim, D.H.; Hur, H.; Ho, Y.; Yoo, S.; Yoon, S.W. Workforce resilience: Integrative review for human resource development. Perform. Improv. Q. 2020, 33, 77–101. [Google Scholar] [CrossRef]
- Afenyo, M.; Caesar, L.D. Maritime cybersecurity threats: Gaps and directions for future research. Ocean. Coast. Manag. 2023, 236, 106493. [Google Scholar] [CrossRef]
- Caesar, L.D.; Fei, J. Recruitment and the image of the shipping industry. In Managing Human Resources in the Shipping Industry; Fei, J., Ed.; Routledge: Abingdon, Oxon, UK, 2018; pp. 18–36. [Google Scholar]
- Cooke, F.L.; Wood, G.; Wang, M.; Li, A.S. Riding the tides of mergers and acquisitions by building a resilient workforce: A framework for studying the role of human resource management. Hum. Resour. Manag. Rev. 2021, 31, 100747. [Google Scholar] [CrossRef]
- Moenkemeyer, G.; Hoegl, M.; Weiss, M. Innovator resilience potential: A process perspective of individual resilience as influenced by innovation project termination. Hum. Relat. 2012, 65, 627–655. [Google Scholar] [CrossRef]
Disclaimer/Publisher’s Note: The statements, opinions and data contained in all publications are solely those of the individual author(s) and contributor(s) and not of MDPI and/or the editor(s). MDPI and/or the editor(s) disclaim responsibility for any injury to people or property resulting from any ideas, methods, instructions or products referred to in the content. |
© 2023 by the author. Licensee MDPI, Basel, Switzerland. This article is an open access article distributed under the terms and conditions of the Creative Commons Attribution (CC BY) license (https://creativecommons.org/licenses/by/4.0/).



