An Intelligent Automatic Sea Forecasting System Targeting Specific Areas on Sailing Routes
Abstract
1. Introduction
2. Related Work and Methodology
2.1. Previous Auto-Response System
2.2. Pixel Reading through OpenCV Image Processing
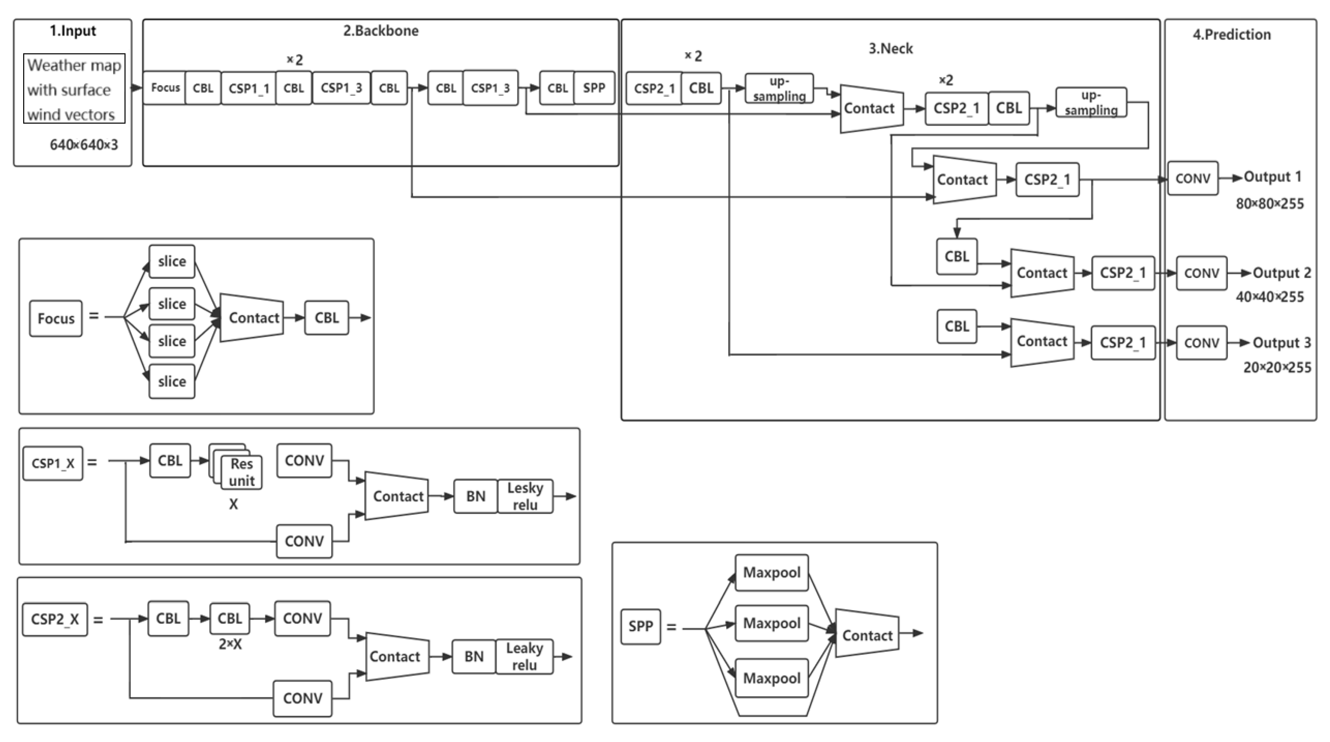
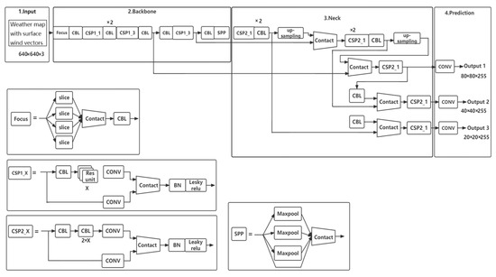
2.3. Wind Vector Recognition by YOLO Deep Learning Algorithm
2.3.1. YOLO4
2.3.2. YOLOv5
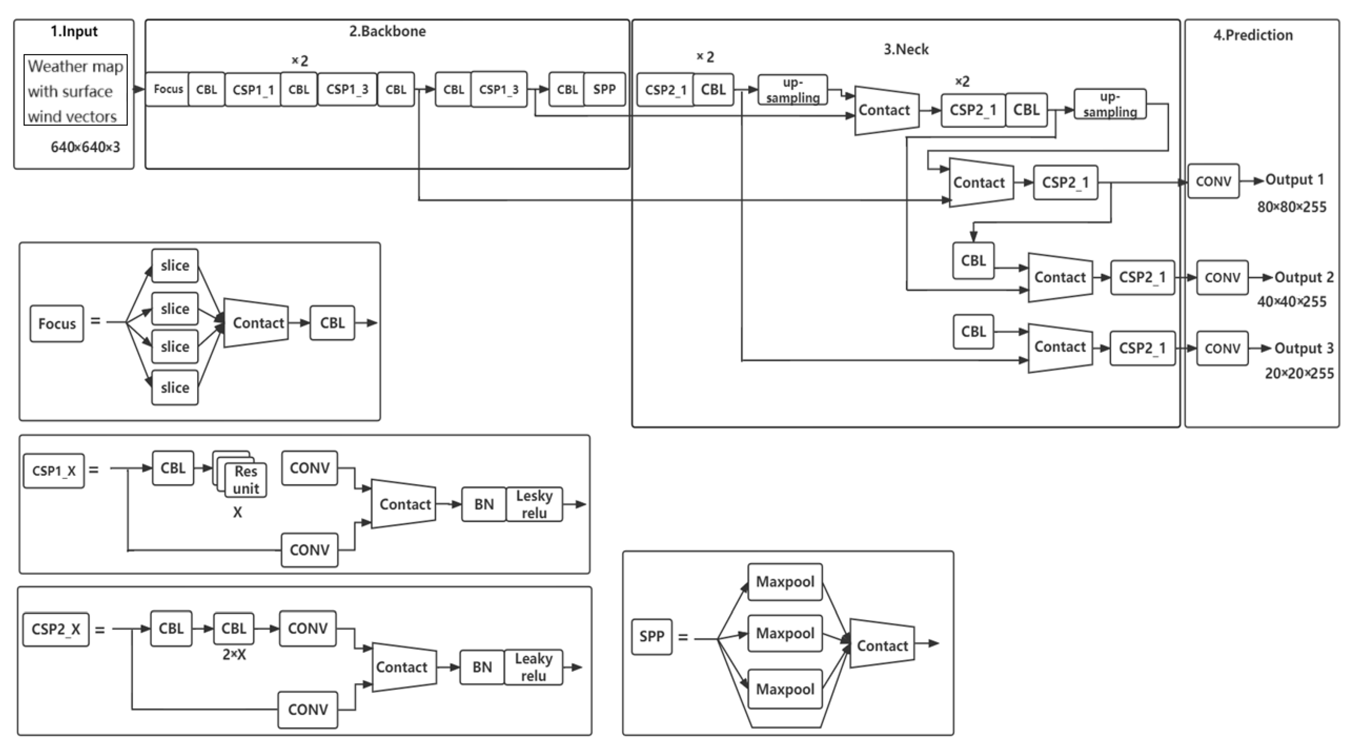
2.3.3. YOLOv5s
3. Meteorological Data Sources and Acquisition
3.1. Global Forecast System and the Navigators’ Association
3.2. Professional Meteorological Agencies
3.3. Interactive Mail Automation
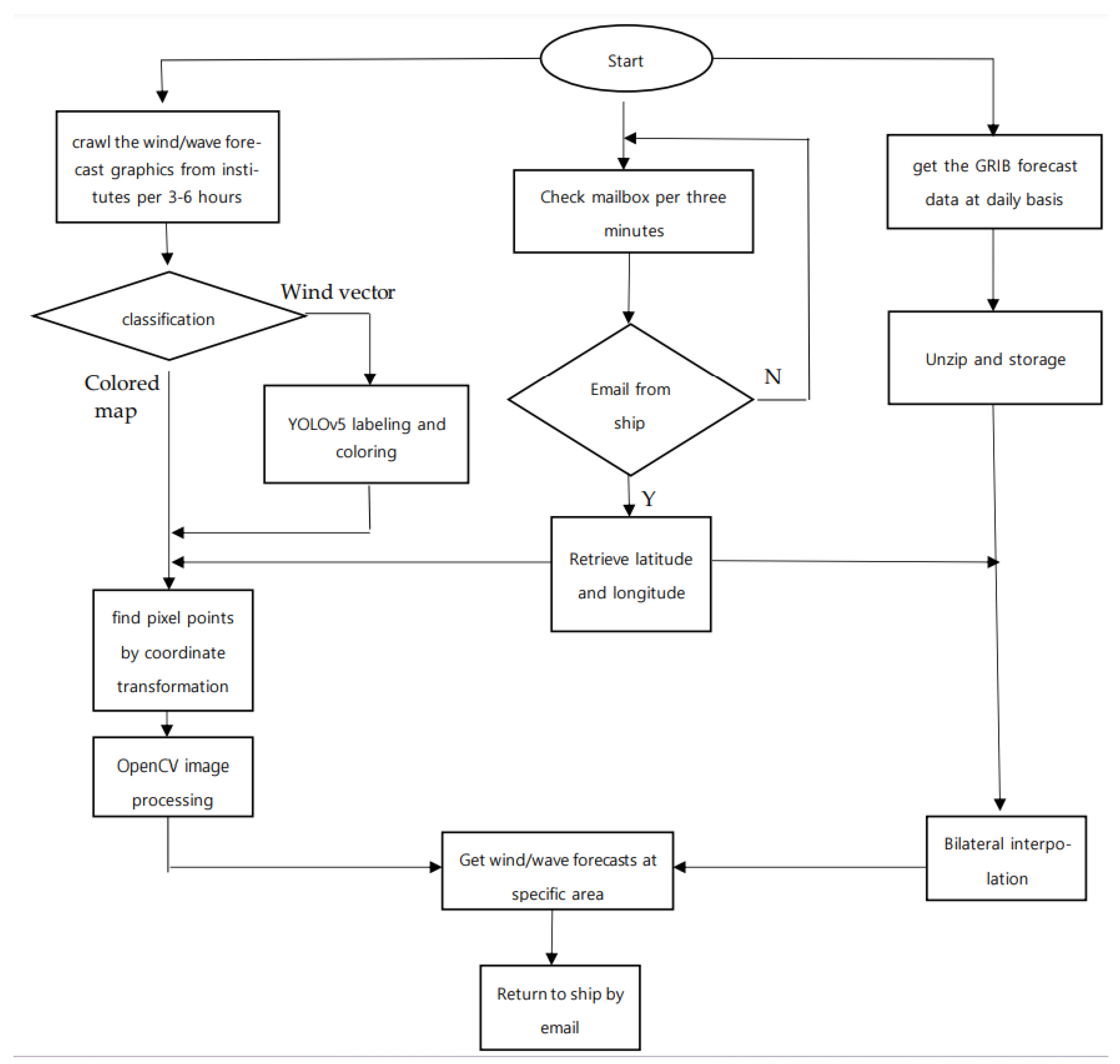
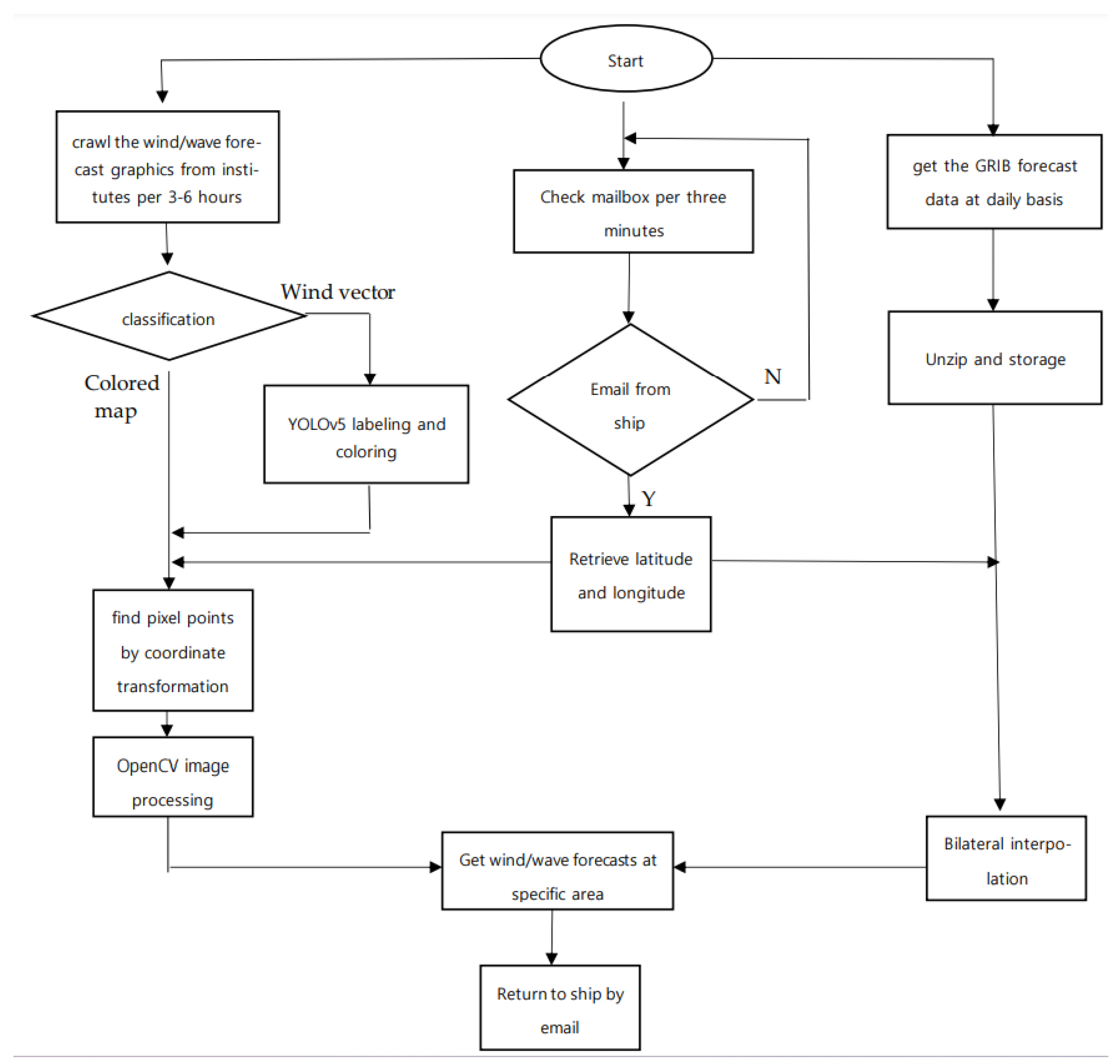
4. Graphic Forecasting Data Retrieval
4.1. Classification and Storage of Weather Forecast
4.2. Interpolation to Obtain the Wind Speed or Wave Height
- (1)
- In each segmentation interval is a cubic polynomial.
- (2)
- Satisfy .
- (3)
- , , and are continuous in the interval. Therefore, the curve is smooth.
4.3. Coordinate Transformation of Forecast Map
4.4. Pixel Processing of Forecast Image
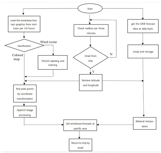
4.5. System Flow Chart
5. Wind Vector Recognition and Labeling Based on YOLOv5s
5.1. Computation Environment and Data
5.2. Evaluation Standard
5.3. Wind Vector Recognition by YOLO
6. Field Tests on the Ships
6.1. Obtain Sea Forecasting via INMARST Stations
6.2. Obtain Forecast Results from Multiple Institutions
7. Conclusions and Future Research Discussion
7.1. Conclusions: An Automatic System with Artificial Intelligence
7.2. Future Research: Decision Problem with More Artificial Intelligence Algorithms
Author Contributions
Funding
Institutional Review Board Statement
Informed Consent Statement
Data Availability Statement
Conflicts of Interest
Nomenclature
| x | position longitude |
| y | position latitude |
| x1 | position longitude rounding |
| y1 | position latitude rounding |
| R1 | position longitude interpolation scale |
| R2 | position latitude interpolation scale |
| V1 | transverse wind speed |
| V2 | longitudinal wind speed |
| Vt | final wind speed |
| a | constant |
| b | constant |
| X1 | horizontal value of pixel matrix arrangement in Mercator projection chart |
| Y1 | longitudinal value of pixel matrix arrangement in Mercator projection chart |
| X2 | horizontal value of pixel matrix arrangement in Lambert projection chart |
| Y2 | longitudinal value of pixel matrix arrangement in Lambert projection chart |
| k | number of pixels with a length of 1° at any longitude in Mercator projection chart |
| p | number of pixels of equatorial 1 length on Mercator projection chart |
| MP | latitudinal lengthening rate |
| X | pixel point matrix arrangement horizontal values |
| Y | pixel point matrix arrangement vertical values |
| α | constant |
| β | constant |
| θ | variable |
References
- Liu, Y.; Zhang, Q.; Sun, D.M. The Development of E-navigation and Strategy Implementation. In Proceedings of the 1st DMU International Conference on Maritime Education and Training, Dalian, China, 15 October 2016; pp. 142–148. [Google Scholar]
- Luan, X. Fuzzy correction method for marine meteorological navigation data based on artificial neural network. Comput. Informatiz. Mech. Syst. 2019, 2, 123–126. [Google Scholar]
- Pleskachevsky, A.L.; Rosenthal, W.; Lehner, S. Meteo-marine parameters for highly variable environment in coastal regions from satellite radar images. ISPRS J. Photogramm. Remote Sens. 2016, 119, 464–484. [Google Scholar] [CrossRef]
- Hinnenthal, J.; Clauss, G. Robust Pareto-optimum routing of ships utilising deterministic and ensemble weather forecasts. Ships Offshore Struct. 2010, 5, 105–114. [Google Scholar] [CrossRef]
- Vidan, P.; Kasum, J.; Zujić, M. Meteorological Navigation and ECDIS. Promet-Traffic&Trans. 2010, 22, 5. [Google Scholar]
- Zis, T.P.; Psaraftis, H.N.; Ding, L. Ship weather routing: A taxonomy and survey. Ocean. Eng. 2020, 213, 107697. [Google Scholar] [CrossRef]
- Szlapczynska, J.; Szlapczynska, R. Preference-based evolutionary multi-objective optimization in ship weather routing. Appl. Soft Comput. 2019, 84, 105742. [Google Scholar] [CrossRef]
- Sasa, K.; Terada, D.; Shigeaki, S.; Wakabayashi, N.; Ikebuchi, T.; Chen, C.; Takayama, A.; Uchida, M. Evaluation of ship performance in international maritime transportation using an onboard measurement system—In case of a bulk carrier in international voyages. Ocean. Eng. 2019, 84, 294–309. [Google Scholar] [CrossRef]
- Grifoll, M.; Martorell, L.; Castells, M.; Martínez de Osés, F.X. Ship weather routing using pathfinding algorithms: The case of Barcelona—Palma de Mallorca. Trans. Res. Procedia. 2018, 33, 299–306. [Google Scholar] [CrossRef]
- National Investigation Report on “Oriental Star” Shipwreck Incident. 2015. Available online: http://sh.sina.com.cn/news/g/2015-12-30/detail-ifxmxxyq4773338.shtml (accessed on 7 July 2023).
- List of Shipwrecks in 2020. Available online: https://en.wikipedia.org/wiki/List_of_shipwrecks_in_2020 (accessed on 1 January 2024).
- List of Shipwrecks in 2021. Available online: https://en.wikipedia.org/wiki/List_of_shipwrecks_in_2021 (accessed on 1 January 2024).
- List of Shipwrecks in 2022. Available online: https://en.wikipedia.org/wiki/List_of_shipwrecks_in_2022 (accessed on 1 January 2024).
- Bertotti, L.; Cavaleri, L. Wind and wave predictions in the Adriatic Sea. J. Mar. Syst. 2009, 78, S227–S234. [Google Scholar] [CrossRef]
- Webster, P.J.; Jian, J.; Hopson, T.M.; Hoyos, C.D.; Agudelo, P.A.; Chang, H.R.; Curry, J.A.; Grossman, R.L.; Palmer, T.N.; Subbiah, A.R. Extended-range probabilistic forecasts of Ganges and Brahmaputra floods in Bangladesh. Bull. Am. Meteorol. Soc. 2010, 91, 1493–1514. [Google Scholar] [CrossRef]
- Zheng, X.X.; Yang, F. Research of wind speed and wind power forecasting. Adv. Mater. Res. 2012, 347, 611–614. [Google Scholar] [CrossRef]
- Ou, Y.; Xu, L.; Wang, J.; Fu, Y.; Chai, Y. A STL decomposition-based deep neural networks for offshore wind speed forecasting. Wind. Eng. 2022, 46, 1753–1774. [Google Scholar] [CrossRef]
- Jian, J.; Webster, P.J. A new marine auto-response quantitative wind forecast system. Procedia—Social. Behav. Sci. 2013, 96, 1362–1365. [Google Scholar] [CrossRef]
- Pulli, K.; Baksheev, A.; Kornyakov, K.; Eruhimov, V. Real-time computer vision with OpenCV. Commun. ACM 2012, 55, 61–69. [Google Scholar] [CrossRef]
- Nie, G.T.; Huang, H. A Survey of Object Detection in Optical Remote Sensing Images. Acta Anat. Sin. 2021, 47, 1749–1768. [Google Scholar]
- Girshick, R.; Donahue, J.; Darrell, T.; Malik, J. Rich Feature Hierarchies for Accurate Object Detection and Semantic Segmentation. In Proceedings of the 2014 IEEE Conference on Computer Vision and Pattern Recognition (ICCV), Columbus, OH, USA, 23–28 June 2014; pp. 580–587. [Google Scholar]
- Girshick, R. Fast R-CNN. In Proceedings of the 2015 IEEE international Conference on Computer Vision (ICCV), Santiago, Chile, 7–13 December 2015; pp. 1440–1448. [Google Scholar]
- Ren, S.Q.; He, K.M.; Girshick, R.; Sun, J. Faster R-CNN: Towards Real-Time Object Detection with Region Proposal Networks. IEEE Trans. Pattern Anal. Mach. Intell. 2017, 39, 1137–1149. [Google Scholar] [CrossRef] [PubMed]
- Liu, W.; Anguelov, D.; Erhan, D.; Szegedy, C.; Reed, S.; Fu, C.Y.; Berg, A. SSD: Single Shot MultiBox Detector. In Proceedings of the 14th European Conference on Computer Vision, Amsterdam, The Netherlands, 17 September 2016; pp. 21–37. [Google Scholar]
- Redmon, J.; Kumar, S.; Divvala, K.; Girshick, R.; Farhadi, A. You Only Look Once: Unified, Real-Time Object Detection. In Proceedings of the 2016 IEEE Conference on Computer Vision and Pattern Recognition (CVPR), Las Vegas, NV, USA, 27–30 June 2016; pp. 779–788. [Google Scholar]
- Jian, J.; Liu, L.; Zhang, Y.; Xu, K.; Yang, J. Optical Remote Sensing Ship Recognition and Classification Based on Improved YOLOv5. Remote Sens. 2023, 15, 4319. [Google Scholar] [CrossRef]
- Sirisha, U.; Praveen, S.P.; Srinivasu, P.N.; Barsocchi, P.; Bhoi, A.K. Statistical analysis of design aspects of various YOLO-based deep learning models for object detection. Int. J. Comput. Intell. Syst. 2023, 16, 126. [Google Scholar] [CrossRef]
- Huang, Z.X.; Jiang, X.N.; Wu, F.L.; Fu, Y.; Zhang, Y.; Fu, T.J.; Pei, J.Y. An Improved Method for Ship Target Detection Based on YOLOv4. Appl. Sci. 2023, 13, 1302. [Google Scholar] [CrossRef]
- Yu, J.; Zhang, W. Face mask wearing detection algorithm based on improved YOLO-v4. Sensors 2021, 21, 3263. [Google Scholar] [CrossRef] [PubMed]
- Malta, A.; Mendes, M.; Farinha, T. Augmented Reality Maintenance Assistant Using YOLOv5. Appl. Sci. 2021, 11, 4758. [Google Scholar] [CrossRef]
- Zhang, S.L.; Zhang, L.P.; Zeng, W.Q.; Guo, Z.; Fu, Z.Q. Identification and localization of walnut varieties based on YOLOv5. J. Chin. Agric. Mech. 2022, 43, 167. [Google Scholar]
- Wang, C.Y.; Liao, H.Y.; Wu, Y.H.; Chen, P.Y.; Hsieh, J.W.; Yeh, I.H. CSPNet: A new backbone that can enhance learning capability of CNN. In Proceedings of the IEEE/CVF Conference on Computer Vision and Pattern Recognition Workshops, Seattle, WA, USA, 14–19 June 2020; pp. 390–391. [Google Scholar]
- Han, J.; Pan, H.L. Revision of convection and vertical diffusion schemes in the NCEP Global Forecast System. Weather. Forecast. 2011, 26, 520–533. [Google Scholar] [CrossRef]
- Chaitanya, A.; Shetty, J.; Chiplunkar, P. Food Image Classification and Data Extraction Using Convolutional Neural Network and Web Crawlers. Procedia Comput. Sci. 2023, 218, 143–152. [Google Scholar] [CrossRef]
- Rezaee, M.J.; Eshkevari, M.; Saberi, M.; Hussain, O. GBK-means clustering algorithm: An improvement to the K-means algorithm based on the bargaining game. Knowl. Based Syst. 2021, 213, 106672. [Google Scholar] [CrossRef]
- Arjun, B.C.; Prakash, H.N. Multimodal Biometric Recognition: Fusion of Modified Adaptive Bilinear Interpolation Data Samples of Face and Signature using Local Binary Pattern Features. Int. J. Eng. Technol. 2020, 9, 3111–3120. [Google Scholar]
- Wada, T. On some information geometric structures concerning Mercator projections. Phys. A: Stat. Mech. Its Appl. 2019, 531, 121591. [Google Scholar] [CrossRef]
- Zhao, D.Z.; Wang, R.Q.; Wang, W.Z. Research on Path Planning of Mobile Robot Based on Binocular Perception. In Proceedings of the 2019 3rd International Conference on Artificial intelligence, Systems, and Computing Technology (AISCT 2019), Brasilia, Brazil, 12–13 October 2019; pp. 441–446. [Google Scholar]
- Liu, J.; Chen, H.; Wang, Y. Multi-source remote sensing image fusion for ship target detection and recognition. Remote Sens. 2021, 13, 4852. [Google Scholar] [CrossRef]
- Shi, P.; Zhao, Z.; Fan, X.; Yan, X.; Yan, W.; Xin, Y. Remote sensing image object detection based on angle classification. IEEE Access 2021, 9, 118696–118707. [Google Scholar] [CrossRef]
- Jian, J.; Wang, H.; Sun, Z.; Wu, G.; Su, X. Study on Automatic Generation of Marine Wind Forecast Text by Artificial Intelligence. Softw. Eng. 2021, 24, 9–12. [Google Scholar]
- Singh, P.; Pasha, J.; Moses, R.; Sobanjo, J.; Ozguven, E.E.; Dulebenets, M.A. Development of exact and heuristic optimization methods for safety improvement projects at level crossings under conflicting objectives. Reliab. Eng. Syst. Saf. 2022, 220, 108296. [Google Scholar] [CrossRef]
- Fathollahi–Fard, A.M.; Dulebenets, M.A.; Hajiaghaei–Keshteli, M.; Tavakkoli–Moghaddam, R.; Safaeian, M.; Mirzahosseinian, H. Two hybrid meta–heuristic algorithms for a dual–channel closed–loop supply chain network design problem in the tire industry under uncertainty. Adv. Eng. Inform. 2021, 50, 101418. [Google Scholar] [CrossRef]
- Singh, E.; Pillay, N. A study of ant-based pheromone spaces for generation constructive hyper-heuristics. Swarm Evol. Comput. 2022, 72, 101095. [Google Scholar] [CrossRef]
- Dulebenets, M.A. An Adaptive Polyploid Memetic Algorithm for scheduling trucks at a cross-docking terminal. Inf. Sci. 2021, 565, 390–421. [Google Scholar] [CrossRef]
- Chen, M.; Tan, Y. SF-FWA. A Self-Adaptive Fast Fireworks Algorithm for effective large-scale optimization. Swarm Evol. Comput. 2023, 80, 101314. [Google Scholar] [CrossRef]
- Dulebenets, M.A. A Diffused Memetic Optimizer for reactive berth allocation and scheduling at marine container terminals in response to disruptions. Swarm Evol. Comput. 2023, 80, 101334. [Google Scholar] [CrossRef]











| Website | www.nmc.cn accessed on 23 December 2023 | www.nmefc.cn accessed on 22 January 2024 | www.imocwx.com accessed on 26 January 2024 | www.tmd.go.th accessed on 26 January 2024 | cfanclimate.net accessed on 26 January 2024 |
| Agency | Chinese National Meteorological Center | Chinese National Marine Environmental Forecasting Center | Japan Meteorological Agency | Thai Meteorological Department | private US forecasting Corporation |
| Component | Surface wind velocity | Wave height | Wave height | Wave height | Surface Wind velocity |
| Domain | 88° E~142° E, 0° N~45° N | 105° E~160° E, 0° N~45° N | 120° E~140° E, 22° N~38° N | 95° E~105° E, 5° N~15° N | 100° E~160° E, 0° N~50° N |
| Initial time | 0000 UTC 1200 UTC | 1200 UTC | 0000 UTC | 0000 UTC | 0200 UTC 1000 UTC |
| Max lead | 72 h | 168 h | 72 h | 96 h | 240 h |
| Time step | 24 h | 6 h | 3 h | 3 h | 6 h |
| Wind scale | Grade 6~13 | Not available | Not available | Not available | 0~75 kts |
| wave height | Not available | 0~14 m | 0~450 cm | 0~250 cm | Not available |
| Map Projection | Mercator | Mercator | Mercator | Mercator | Mercator |
| Image resolution | 795 × 793 | 1763 × 1442 | 640 × 640 | 494 × 640 | 1036 × 822 |
| Pixel point | 33~66 km2 | 11~44 km2 | 6~11 km2 | 4~5 km2 | 46~75 km2 |
| Wind Speed | Illustration | Training Number | Direction |
|---|---|---|---|
| 30 kt | ![]() | 13,790 | Any |
| 35 kt | ![]() | 2434 | Any |
| 40 kt | ![]() | 1157 | Any |
| 45 kt | ![]() | 561 | Any |
| 50 kt | ![]() | 269 | Any |
| 55 kt and above | ![]() | 22 | Any |
| Experiment | Models | mAP | Precision | Recall | Single-Image Detection Time (ms) | Weight |
|---|---|---|---|---|---|---|
| 1 | YOLOv4 | 0.944 | 0.950 | 0.932 | 42 | 244 MB |
| 2 | YOLOv5 | 0.941 | 0.931 | 0.939 | 30 | 29 MB |
| 3 | YOLOv5s | 0.947 | 0.928 | 0.939 | 20 | 27 MB |
| ---ZCZC RE68 PAGE1--- 205,000 UTC FEBRUARY 2023 DALIAN OBSY NO WARNING STOP SYNOPTIC SITUATION 202000Z …… 24 H WEATHER FORECAST FROM 200000Z YELLOW SEA CLEAR TO PARTLY CLOUDY X E WINDS FORECE 6 TO 7 X SEA MODERATE STOP NNNN | TO: qixiang@dlmu.edu.cn SUBJECT: /LAT/33/LON/123 Reply: SUBJECT: TEXT: /LAT33/LON123/.5deg 021912Z/11NE/12E/ 022000Z/12E/13E/12E/12NE/ 022100Z/11E/10SE/9SE/8S/ | TO: qixiang@dlmu.edu.cn SUBJECT: FORECAST TEXT: 123E 33N Reply: SUBJECT: WIND WAVE FORECAST TEXT: (Japan) TILL 2012 UTC WIND 7BF, 13.9–15.1 m/s TILL 2012 UTC WAVE 50–99 cm TILL 2112 UTC WIND 7–8 BF, 14.5–17.1 m/s TILL 2112 UTC WAVE 50–99 cm |
| Ship | Communication Channel | Forecasted Component | Request Time from Ship | Message Receive Time on Ship | Time Taken |
|---|---|---|---|---|---|
| Bulk ship A | Inmarsat-C | Wind | 2021-December-14 18:49 | 2021-December-14 18:56 | 7 min |
| Training ship Yukun | Inmarsat-F | Wind | 2021-December-21 10:21 | 2021-December-14 10:27 | 6 min |
| Engineering ship B | Inmarsat-F | Wind/Wave | 2023-February-20 08:01 | 2023-February-20 02:15 | 1 min |
| Engineering ship B | Inmarsat-F | Wind/Wave | 2023-February-24 08:25 | 2023-February-24 08:26 | 1 min |
| Training ship Yukun | Inmarsat-FBB | Wind | 2021-December-21 9:57 | 2021-December-21 9:59 | 2 min |
| Training ship Yukun | Inmarsat-FBB | Wind/Wave | 2023-April-07 10:05 | 2023-April-07 10:07 | 2 min |
| TO: qixiang@dlmu.edu.cn SUBJECT: FORECAST TEXT: April 30th 7 UTC 122E 24N Reply: SUBJECT: FORECAST TEXT: (CHINA) April 30th 7 UTC less than 6BF, 5–10.8 m/s (JAPAN) April 30th 7 UTC Wave High 200–249 cm (US) April 30th 7 UTC less than 6BF, 5–10.8 m/s | TO: qixiang@dlmu.edu.cn SUBJECT: FORECAST TEXT: April 30th 7 UTC 103E 10N Reply: SUBJECT: FORECAST TEXT: (CHINA) April 30th 7UTC less than 6BF, 5–10.8 m/s (THAILAND) April 30th 7UTC Wave High 0–125 cm (US) April 30th 7UTCless than 6BF, 5–10.8 m/s |
Disclaimer/Publisher’s Note: The statements, opinions and data contained in all publications are solely those of the individual author(s) and contributor(s) and not of MDPI and/or the editor(s). MDPI and/or the editor(s) disclaim responsibility for any injury to people or property resulting from any ideas, methods, instructions or products referred to in the content. |
© 2024 by the authors. Licensee MDPI, Basel, Switzerland. This article is an open access article distributed under the terms and conditions of the Creative Commons Attribution (CC BY) license (https://creativecommons.org/licenses/by/4.0/).
Share and Cite
Jian, J.; Sun, Z.; Sun, K. An Intelligent Automatic Sea Forecasting System Targeting Specific Areas on Sailing Routes. Sustainability 2024, 16, 1117. https://doi.org/10.3390/su16031117
Jian J, Sun Z, Sun K. An Intelligent Automatic Sea Forecasting System Targeting Specific Areas on Sailing Routes. Sustainability. 2024; 16(3):1117. https://doi.org/10.3390/su16031117
Chicago/Turabian StyleJian, Jun, Zheng Sun, and Kai Sun. 2024. "An Intelligent Automatic Sea Forecasting System Targeting Specific Areas on Sailing Routes" Sustainability 16, no. 3: 1117. https://doi.org/10.3390/su16031117
APA StyleJian, J., Sun, Z., & Sun, K. (2024). An Intelligent Automatic Sea Forecasting System Targeting Specific Areas on Sailing Routes. Sustainability, 16(3), 1117. https://doi.org/10.3390/su16031117







