Next Article in Journal
Application of Plant Ingredients for Improving Sustainability of Fresh Pasta
Next Article in Special Issue
Addressing Challenges: Adopting Blockchain Technology in the Pharmaceutical Industry for Enhanced Sustainability
Previous Article in Journal
Impacts of COVID-19 on Logistics Service Providers’ Operations: An Italian Empirical Study
Previous Article in Special Issue
Blockchain-Powered Incentive System for JIT Arrival Operations and Decarbonization in Maritime Shipping
 
 
Font Type:
Arial Georgia Verdana
Font Size:
Aa Aa Aa
Line Spacing:
Column Width:
Background:
Article

Blockchain-Empowered Decentralized Philanthropic Charity for Social Good

1
Graduate School of Informatics, Osaka Metropolitan University, Osaka 558-8585, Japan
2
Graduate School of Engineering, Osaka City University, Osaka 558-8585, Japan
*
Author to whom correspondence should be addressed.
Sustainability 2024, 16(1), 210; https://doi.org/10.3390/su16010210
Submission received: 10 October 2023 / Revised: 11 December 2023 / Accepted: 21 December 2023 / Published: 26 December 2023

Abstract

:
The charity sector impacts society significantly in many areas, including providing education, healthcare, hunger relief, drinking water, disaster relief, environmental preservation, and assistance to underserved people. The existing charity organizations have numerous limitations, such as poor management, high operation costs, and a lack of transparency in the donation execution flow. The authentication of users and institutions is a big problem in the existing system. This research resolves the issues of transparency and reliability with an immutable and traceable distributed ledger. We empower the existing centralized charity works with the electronic know-your-customer (eKYC) authentication approach and cryptographic HASH. Information privacy is implemented using the filters within smart contracts. The implementation of eKYC to ensure authenticity and to secure data flow through the channel are two significant contributions of this work. A coin-toss function for data selection and a random time delay between pieces of data are used to avoid attacks based on guesswork. We aim for this framework to send 100% of donations to the beneficiaries and become a hyper-liquid medium to fill the United Nations Sustainable Development Goals (SDG) funding gap. We also introduce the concept of service charity to broaden the ability for people to offer their services and skills as charity.

1. Introduction

The goal of the charity sector is to improve the well-being of people in need and address social, economic, and environmental issues. This involves monetary gifts, charitable giving, fundraising, lobbying, and awareness campaigns. Charity organizations bring positive change with significant impact on people and society by devoting time, resources, and energy to helping communities [1] and causes in need. The Sustainable Development Goals (SDGs) to eradicate poverty, achieve social equality, safeguard the environment, and promote peace and prosperity were set by the United Nations in 2015. By working together, nations, organizations, and individuals worldwide can accomplish these aims. Charitable actions are directed toward societal issues to enhance community well-being. This research investigates using blockchain technology to facilitate the substantial contribution of philanthropic charity works to achieve these goals. The proposed charity framework is an effort to handle the complex issues listed by the United Nations by addressing the gap between charitable activities and the various SDG targets [2]. A blockchain technology-empowered charity framework helps to achieve the targets transparently [3]. The United Nations Development Programme (UNDP) announced a partnership with the Blockchain Charity Foundation (BCF) to support the application of blockchain technology for social good. During an event at the 73rd UN General Assembly—co-hosted by BCF, the Finance Centre for South–South Cooperation (FCSSC, established in Hong Kong in 2014), and the Women Political Leaders Global Forum in New York City—it was revealed that BCF will donate USD 1 million to UNDP.
The traditional philanthropy environment has encountered issues with openness, accountability, and middlemen that obstruct the effective flow of funds. The existing challenges are fraudulent activities, lack of transparency, high administrative costs, inadequate governance, donor misinformation, duplication of efforts, geographic challenges, fundraising practices, public perception, political issues, and regulatory obstacles. According to charity statistics [4], Scams Awareness Week released a statement about a 70% increase in charity scams in 2020 (Scamwatch received 1081 scam reports with losses of over $138,000) compared to 2019 (Scamwatch received 646 scam reports with losses of over $277,000). It mentioned that this increase happened during the first phase of the COVID-19 pandemic. About 200,000 new websites were recorded with domains containing keywords like “COVID” or “Coronavirus”. The United Kingdom received almost 200 reports about charity scams exploiting the crisis in the Ukraine. Typically, fraudsters have taken advantage of global crises.
The introduction of blockchain technology [5] has recently presented a viable answer to these issues, revolutionizing philanthropy and enabling people to contribute to social good more openly and effectively. We examine how blockchain technology might alter conventional philanthropy models and encourage effective charitable giving. The decentralized and secure feature of blockchain technology, first introduced as the foundational technology for cryptocurrencies, has risen to prominence. The four fundamental characteristics of blockchain are transparency, immutability, security, and decentralization, which have enormous potential for changing the charity sector. The charity contribution process can be automated and streamlined using smart contracts. Smart contracts ensure that money is allocated according to donors’ specified purposes, eliminating the need for intermediaries and cutting administrative expenses. The blockchain records every financial transaction, allowing donors and stakeholders to track the distribution of funds and assess their effectiveness. This openness stimulates more donor engagement and builds trust. Direct peer-to-peer giving is made possible through decentralized systems connecting donors and recipients. Blockchain technology guarantees the security and integrity of transactions, enabling people to support social causes anywhere in the world regardless of location. However, in addition to the potential advantages, there are difficulties when applying blockchain technology [6] to charitable endeavors. This research study aims to ensure that blockchain-enabled philanthropy helps all facets of society by addressing authenticity challenges, regulatory frameworks, privacy issues, and the significance of introducing service as a charity. Our proposed framework and partial implementation maximize the beneficial effects of blockchain technology on philanthropic activities. Through this study, we hope to encourage further blockchain technology research, development, and use in the nonprofit sector, creating positive change and increasing social good on a global scale.

2. Related Works

In this paper, we aim to use existing literature, empirical data, and implemented projects to examine the crucial components that make charitable work effective in building strong and independent communities and advancing sustainable development [7]. This comparative analysis will help us to propose a suitable and competitive framework regarding existing platforms. The related research aims to expand access to healthcare and education, empower disadvantaged communities, and promote environmental sustainability, clean water, and many more initiatives. This investigation endeavors to maximize the positive effects of charitable activity on community development through partnerships, collaboration, and stakeholder engagement. The cooperation between philanthropic organizations, governments, local communities, and other pertinent players emphasizes the significance of group action in bringing about long-lasting change and making it possible to send 100% of donated funds to the beneficiaries of a charity.
The number of research articles on charity work is small; one study by Muhammad Shoaib Farooq et al. [8] proposed the economic model of initial coin offering (ICO) and launched CharityCoin (CC) as a digital currency. This facilitates exchanging fiat currency for buying, selling, and transferring CC to organizations and individuals. Traceability is an important issue; Abeer Almaghrabi et al. [9] and Hadi Saleh et al. [7] focused only on traceability and implemented their work in the public blockchain. Aashutosh Sing et al. [10] implemented a donation-tracking system in the Ethereum blockchain with the aim of full transparency, directing the destination of funding to beneficiaries and ensuring real-time accountability. Baokun et al. [11] tried to build public trust in charity to promote philanthropy works. Ludwig Trotter et al. [5] introduced an event-driven conditional donation approach. In their system, the conditions are applied inside the smart contract. Le Deng et al. [12] developed the solution of data encryption and the Interplanetary File System (IFS) to ensure privacy. In their model, there are punishment models that evaluate the trust value. Hanyang WU et al. [13] proposed their solution during the outbreak of COVID-19, aiming to introduce the service in China for charity donation funds as well as for the allocation of material, information passing and sharing among the charity donation organizations, and self-management. A review by Kyle Hunt et al. [14] of blockchain technology in human operation reviewed the research and common practices. They also discussed the drawbacks of technology and provided advice on how to avoid them. A secure and transparent direct-donation hyperledger-based organ-donation framework was described by Satyajit Ghosh et al. [15] for connecting the platform to NGOs. Danushka Jayasinghe et al. [16] aimed to collect charity donations using blockchain technology for philanthropy and used Bitcoin as the currency. Nurul Ikhsan [17] proposed the zakat management system using blockchain technology. However, there remains the need for more research and promising implementation of decentralized charity work for social good on a large scale.

3. Problem Statement and Motivation

Integrating blockchain into society encourages a more transparent, secure, and equitable world with distributed control and improved access to services. The integrated services of this technology still need improvement in issues like identity standardization. There is no universal standard for identity verification in the blockchain across platforms. This lack of standardization hinders interoperability and makes authentication difficult across various blockchain applications. We are motivated to solve the issue of authentication and attempt to use eKYC [18,19] with HASH [20], using SHA256 for a safer data flow through the channel. We considered the scenario of inherent data immutability during the eKYC process and user information changes over time. A single-point failure could endanger the entire authentication process. Using centralized identity providers or third-party authentication services raises issues with privacy and security. With the help of eKYC, it can be ensured that only verified and legitimate users can participate in the charity framework. As a result, there is a lower chance of fraud and unauthorized access to the charity ecosystem. By incorporating the blockchain-based eKYC, businesses can adhere to regulations more effectively, avoiding potential legal and financial repercussions. Appropriate authentication techniques on the blockchain protect sensitive personal information. Strong data encryption and decentralized storage make user data less susceptible to hacks, improving consumers’ privacy and data protection. It significantly reduces the risk of money laundering, terrorist financing, and other fraudulent activities.
Another motivation for this research is to introduce service provision as a form of charity. Professionals can use their knowledge and specialized expertise to help those in need by providing a service. They can concentrate on offering services that specifically address the needs of marginalized or vulnerable communities to make a significant and focused impact. Service can inspire other professionals to get involved and build a support network. This can ultimately result in a more unified and compassionate society while improving the reputation of the professionals. We also introduce social evaluation for the participants in charity activities. Problems such as trust, transparency, and accountability [4] have a history of plaguing the field of philanthropy and charity-giving initiatives. To improve the impact of charity initiatives, donors need more access to the donation life cycle. We aim to overcome the problem of accountability in the charity sector. Philanthropic organizations have been suffering due to their poor management, financial theft, and lack of supervision. Smart contracts can be created in the blockchain as a standardized accountability structure to automate the implementation and oversight of philanthropic operations. The core motivation of this research project is to address these problems within the charity sector and develop a decentralized ledger-based solution.

4. Proposed Work

Through understanding the fundamental concepts of decentralized charity, we propose a conceptual framework addressing the existing issues, such as sending 100% of funds to the beneficiaries, introducing service as a form of charity, ensuring authenticity, and introducing trustees for trust, as shown in Figure 1. In this hybrid approach, we combine on-chain and off-chain data processing [21,22], as mentioned in Figure 1. The visual interface interacts with off-chain services using the Rest API, and Web 3.0 is used to interact [23] with the blockchain environment. There is bidirectional communication between off-chain services and the blockchain using Web 3.0. In the off-chain services, we manage users, schedule services, facilitate third-party service integration, define data provision gateways, and integrate databases for information storage. In the blockchain environment, transactions are submitted to make blocks, and accounting and traceability are ensured. Finally, operations are synchronized to the network. Real-time tracking of donations, fund management, and effect measurement is made possible through the integration of the blockchain, giving donors and recipients access to transparency and increasing trust. We aim to establish participatory decision-making mechanisms that provide stakeholders—such as trustees, organizations, volunteers, donors, and beneficiaries—with greater input.
The framework facilitates the creation of a transparent and inclusive governance system where stakeholders have a say in charity project planning, resource allocation, and project evaluation by exploiting the blockchain’s decentralized consensus mechanisms. This research aims to provide valuable insights and guidance for charitable organizations and stakeholders seeking to leverage data effectively and ethically so as to drive positive social change. Data in philanthropy are essential in decision-making, impact assessment, and resource allocation. The blockchain has the potential to address the data-processing challenges in traditional philanthropy models. We ensure transparency and accountability through immutable records and auditable transactions. We focus on authenticity, privacy, and confidentiality considerations for sensitive donor and beneficiary information, balancing transparency with the need for data protection and anonymity. We consider the scalability and flexibility in handling large amounts of data without burdening the blockchain. Another essential consideration is integrating external data sources and systems for comprehensive analysis and reporting.
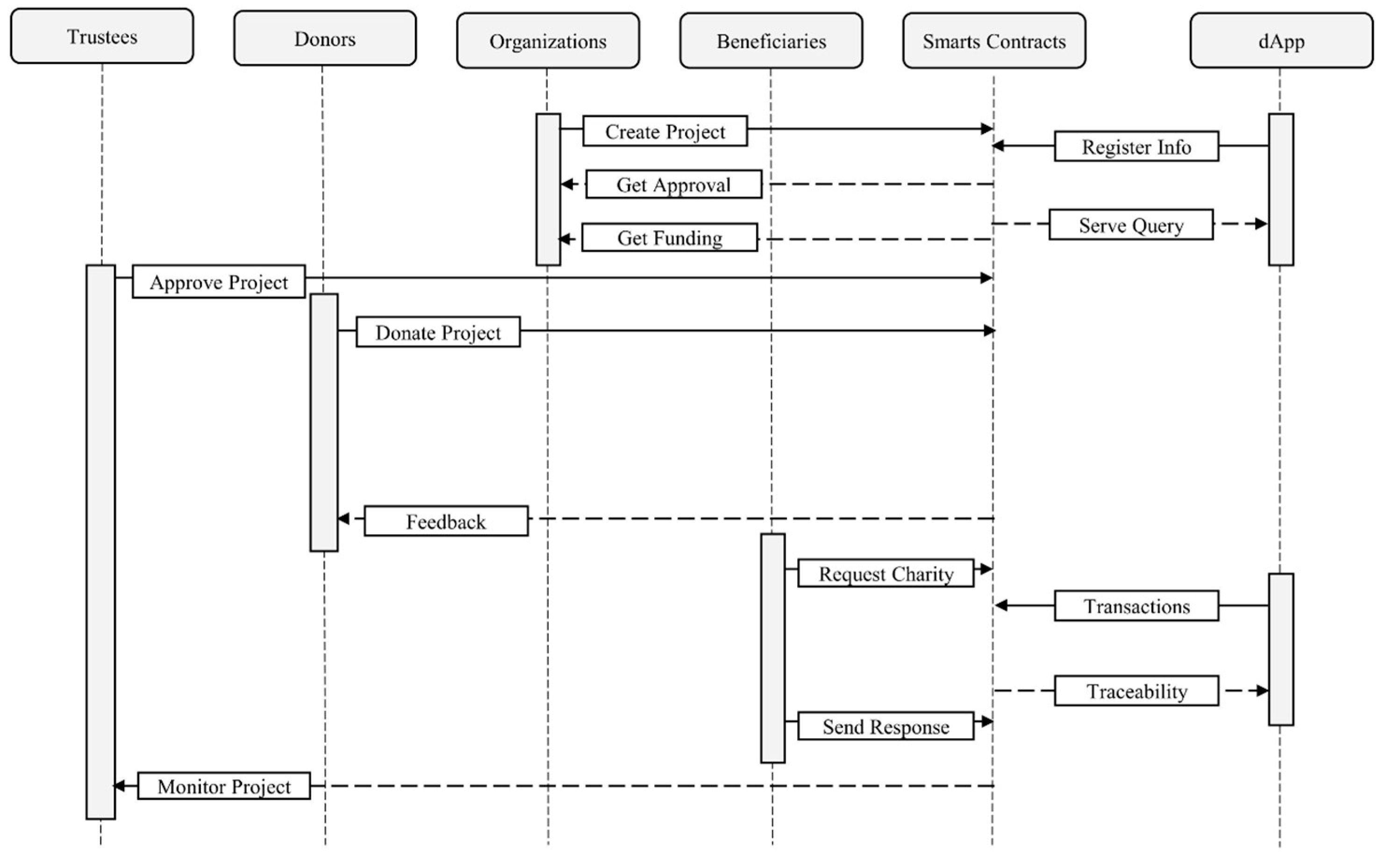
Figure 2 shows the framework’s entities, functionalities, and integrations. Using smart contracts within the framework enables automated and secure fund management. As per the figure, the trustees evaluate and approve charity projects and interact with the blockchain. Donors, beneficiaries, and volunteers interact with the system using smart contracts. The framework strongly emphasizes creating smart contracts that address several aspects of decentralized charities, including monitoring donations, conditional funding, and impact evaluation, as shown in the operation flow diagram in Figure 3. From the dApp interface [24], all entities are registered with the help of smart contracts and logical functions. Users send registration requests and receive a response to the submitted query. The transaction request is sent to the smart contract, and general users view the transaction history from the dApp user interface. Organizations send project initiation requests through the smart contract. Trustees approve the project, and organizations receive the approval. After this operation, trustees can monitor the project, and the corresponding organization can obtain the funding at the end of the donation period. Donors donate to the project and receive continuous feedback. The beneficiaries submit a request for obtaining the charity donations and send a response based on experience.
The framework encourages active participation and collaboration between stakeholders in recognition of the significance of community engagement. It focuses on building platforms that enable open communication, knowledge sharing, and feedback systems, such as web portals and decentralized applications (dApp). The framework is a good starting point, but it must be improved and optimized by further study and real-world application to advance the subject of decentralized philanthropy and social good on a worldwide scale.

5. Implementation of the Proposed Work

This section presents the implementation details of the proposed system framework entities. We have defined our algorithms to better understand the operations, though some small modules are implemented at the code level using the solidity data structures and mapping. In Section 5.1, we outline the system setup phase; we describe network selection for smart-contract execution, the binary interface, and the modified eKYC approach. The smart contract functionality algorithms are presented in Section 5.2, and the deployment of smart contracts is presented in Section 5.3. The important step of the vulnerability audit of smart contracts is described in Section 5.4, Section 5.5 and Section 5.6, which describe the front-end technology and currency exchange, respectively.

5.1. System Setup

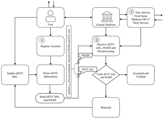
The primary component of the proposed framework is a decentralized ledger to track all transactions, contributions, and activities carried out on the philanthropic charity platform. Each existing blockchain network has advantages and disadvantages; we chose the Ethereum public network with default consensus. The smart contracts are implanted in the Ethereum test network, and the ABI (application binary interface) is used to interact between the applications and smart contracts, as shown in Figure 4. When solidity smart contracts are compiled, they generate the bytecode and register it to the blockchain. At the time of interaction, ABI allows external applications access to the functionality of the smart contracts. Since privacy and authentication are two contributions of this research, a robust user authentication system is implemented. To use the system, users and organizations must sign up and have their identities verified.
We implement the electronic know-your-customer (eKYC) authentication approach during the process to guard against fraud and guarantee legal observance, as shown in Figure 5. We generate a HASH value H A S H U d a t a using SHA256 of the KYC user data U d a t a and send it to the platform in different time slots. Even the time difference is generated randomly, and the order of selecting H A S H U d a t a and U d a t a is chosen through a coin toss.
The coin toss function we mention for selecting the HASH value and eKYC info is defined as follows and implemented in JavaScript, as shown in the corresponding GitHub repository.
X is a random variable representing the outcome of the coin toss. The probability mass function (PMF) of X can be expressed as:
P X = x = 1 2 , f o r   x   0,1
where P X = x represents the probability of the random variable X taking on the value x , where x can be either 0 or 1.
After selecting data using the above coin toss function, a delay is generated between the values to pass to the destination. The random delay function is configured as follows:
D m s   = r a n d o m   × 4000 + 1000
where D m s   is a delay in milliseconds in the range 1000   D m s 4999 and r a n d o m   generates a random value in the range 0 , 1 .
If the information is accepted, the eKYC status is changed to “approved”; otherwise, it is sent back to update the eKYC stage with the status “rejected”. The users of this framework will have a digital wallet associated with their account; we use the MetaMask wallet. The wallet will store cryptocurrency or tokens for making donations and receiving funds. MetaMask is a wallet for this platform because it manages the private key and seed phrase for security. It is non-custodial, uses a secure HTTPS connection, and has the facilities of smart contract interaction.

5.2. Build Smart Contract Functionality

Smart contracts are developed to enable the decentralized philanthropic charity’s functionalities. The smart contracts define the rules and logic covering the flow of fund donations, management, and allocation. The development process involves developing the algorithms and writing code that satisfies the specific requirements and functionalities. Our database normalization makes the smart contract easy to code. All the users in this platform will be registered as users and assigned roles as trustees, volunteers, donors, and beneficiaries. After the registration process, the eKYC will be verified. If the user is a representative of an organization, then the status of the institution can be verified, if required. The algorithm of user registration is shown in Algorithm 1. If the user wants to register with a valid user address, some requirements must be fulfilled as per the algorithm in order to set the registration status to “true”. In the smart contract, there are some functionalities such as updating user data, obtaining user information, transferring admin, and many more to support the charity platform, as mentioned in the corresponding GitHub repository.
Algorithm 1. User registration algorithm.
Register Users →  Donor, Beneficiary, Volunteer, Trustee Personnel, Institution Personnel
Input:User data
Output:Successful user registration or rejection
Step 1:Start
Step 2:Input required user data Udata about the user.
Step 5:IF VALID (userAddress)
   exit (0)
ELSE
require(fullName)
require(dateOfBirth)
require(email)
set all variables given values and some default values
isRegistered=true
END IF
Step 6:User Registered
Step 7:Stop
Institutions are the important entity in this proposed framework. Usually, charity NGOs are institutions, and, in some cases, they may be government bodies. The institution registration process is similar to the user registration process except that some additional information related to the institution is required. The institution registration algorithm is shown in Algorithm 2. After registration, the eKYC will also be verified with a corresponding subset of information from the registration.
Algorithm 2. Institute registration algorithm.
Register Institution →  NGO, Government Body
Input:Institution data
Output:Successful institution registration or rejection
Step 1:Start
Step 2:Input required data  I d a t a   about the institution
Step 5:IF EXIST (NGOAddresss or Government Body)
  exit (0)
ELSE
  require(institutionName)
  require(regNumber)
  require(email)
  set all given variables and some default values
  isRegistered=true
END IF
Step 6:Register institution
Step 7:Stop
The verification of the eKYC is an essential part of the proposed framework. We implement the usual eKYC with an additional experiment to ensure that the data flow through the communication channel is more secure. The HASH value H A S H U d a t a is calculated from the user data U d a t a , and the random time slot t m s is generated from the output of a random function, as shown in Algorithm 3. We use a coin toss function; the principal responsibility of this function is to select the eKYC information and HASH to pass through the channel, removing the ability to use guesswork to send an attack through the channel. The eKYC algorithm for the institution is similar to the user eKYC verification. The eKYC smart contract also supports the functionality of obtaining the eKYC status.
Algorithm 3. eKYC approach algorithm.
eKYC Approach →  Donor, Beneficiary, Volunteer, Trustee Personnel, Institution Personnel
Input:Required data for eKYC
Output:Successful eKYC Verification or Rejection
Step 1:Start
Step 2:Input required data  e K Y C d a t a   for eKYC
Step 3:Check  e K Y C d a t a   data and generate  H A S H K Y C d a t a   value
Step 4:Generate random time interval  t m s   between  e K Y C d a t a   and  H A S H e K Y C d a t a
Step 5:Select  e K Y C d a t a   and  H A S H e K Y C d a t a   for sending order using coin toss
Step 6:Send  e K Y C d a t a   and  H A S H e K Y C d a t a   to charity platform as the result of Step 3 and Step 4
Step 7:Calculate  H A S H e K Y C d a t a   value and cross check to  e K Y C d a t a   at platform end
Step 8:IF (onlyRegisteredUser)
   require(name)
   require(identificationNumber)
   require(phoneNumber)
   require(identificationDocument)
   IF VALID ( e K Y C d a t a ) and VALID ( H A S H e K Y C d a t a )
    Accept  e K Y C d a t a
    Update KYCStatus true
   ELSE
    Reject  e K Y C d a t a
    Update KYCStatus false
    Return to Update KYC info.
   END IF
Step 9:IF (New Service OR Institution from same charity owner wallet address)
  Access  H A S H e K Y C d a t a   value and  e K Y C d a t a     from Step 7
  Access Response of Step 8
END IF
Step 10: e K Y C d a t a  Verified Successfully
Step 11:Stop
Charity organizations can initiate charity projects, and NGOs represent charity organizations in the real-world scenario. NGOs can start a charity project with the required information if they have a valid institution ID and verified eKYC status. The trustees must approve the project, and the social evaluation of the corresponding trustee is increased by 1, as shown in Algorithm 4. Each project has targeted beneficiaries, areas, a fund amount, and start and end dates. When the trustees’ approval is greater than or equal to the approval threshold, then the project is approved, and the social evaluation of the creator and charity service provider is increased by 1. The social evaluation value will be used to make decisions such as project approval and reputation status. It will even be possible to use any mathematical relation to the project parameters to execute decisions. Once the end date is reached, the corresponding NGOs can draw or forward the currency. After that, charity distribution begins and is traceable with the proposed framework. The service charity smart contract also has various functionalities, such as obtaining a project for a creator, claiming refunds, and obtaining social evaluations. The general charity project smart contract is similar to the service charity smart contract, and it is provided in the corresponding GitHub repository.
Algorithm 4. Initiate charity project algorithm.
Initiate Charity Project →  Service Charity
Input:Project Data
Output:Successful charity project initiation or rejection
Step 1:Start
Step 2:Input required data  P d a t a  about the charity project
Step 3:Create Charity:
IF (institutionID eKYC Verified)
   Set all the given values and default parameters
   Register charity project
   isApproved=false
END IF
Step 4:Approve Charity:
IF VALID(project_index)
  IF (address==trustee)
   Require(not approve the project from same address before)
   stusteeApproval=true
   stusteeApprovalCount++
   socialEvaluation[trusteeAddress]+=1
   IF (trusteeApprovalCount>=trusteeThreshould)
    isApproval=true
    socialEvaluation[creatorAddress]+=1
    socialEvaluation[serviceProviderAddress]+=1
   END IF
  END IF
END IF
Step 5:Fund Project:
require(project is approved)
require(project is under donation period)
amountRaised+=msg.value
socialEvaluation[donerAddress]+=1
Step 6:Distribute Fund:
require(only project creator)
require(approved project)
require(valid beneficiary address)
payable.(bebeficiery address).transfer(msg.value)
Update beneficiary array
Step 7:Stop
Implementing these algorithms through self-executable contracts will record each transaction on the blockchain, providing a publicly accessible and tamper-proof record of donations. Fund distribution can be properly carried out through pre-programmed conditions that trigger the release of funds when criteria are met, ensuring that funds are used responsibly. This project will realize its vision of transparency, efficiency, and accountability, revolutionizing the way philanthropic initiatives are carried out for the betterment of society.

5.3. Deployment of Smart Contracts

The algorithms were described in Section 5.2. The other supportive functionalities are implemented inside the smart contract to perform the operations. That automatically enforces the rules and conditions governing the charity’s operations. We write the smart contracts using the solidity programming language compatible with the Ethereum test network. The features of structs, mapping, function modifiers, event enumeration, inheritance, modularity, and error-handling advantages make solidity a unique choice. The view, pure, and payable function types are considered when implementing charity functionalities. The schema normalization shown in the corresponding GitHub repository makes it possible to reduce the number of smart contracts and lines of code. The Remix IDE is used to code, compile, and deploy. Deployment is the step where code converts into bytecode, a low-level representation of the contract that can be executed on the blockchain, as shown in Figure 4. A transaction is created to deploy the contract, broadcast it to the network, and make it available in the Etherscan. Miners on the blockchain network will then verify the transaction, execute the contract’s initialization process, and include it as a new block after the successful verification. The smart contract becomes immutable, meaning its code cannot be altered, ensuring the integrity of the charity’s rules and processes as soon as it is added to the blockchain. We individually perform separate coding for every smart contract test and then compile them together to achieve the functionalities of the charity framework, as described above in the algorithms presented in Section 5.2.

5.4. Possible Vulnerabilities Audit

Solidity smart contracts should be audited to resolve possible vulnerabilities [25,26]. An expected outcome can review each operation for given inputs. In decentralized applications, the primary source of vulnerabilities is code logic. We practiced the easy rule to keep the code clean and make it safe so that the outcome of each instruction was easy to determine, and the incorrect behavior was easy to find. We performed only unit tests for logic verification. As a part of the audit, we performed senders’ and input validation, as shown in the example in Table 1. This ensures that only the owners are able to send money and the donation amount is more than zero.
We set the default visibility of some of the functions to be public because public functions need to be accessible from the outside. We also handled the payable function for the donation; this function keeps the donation connected to the contract address. In the case of multiple inheritance, we defined the contracts in the correct order. When variable shadowing occurred, both variables were created in storage and were accessible from the corresponding contract. We checked how to override a function and found that the process is internal in the base contract. The list of audits we performed on the smart contract are shown in Table 2.

5.5. Front-End and Server-Side Technology

We chose React for the front-end and Node.js for the server-side technology. Our development aims to make the project a user-friendly, efficient, and visually appealing interface for donors, beneficiaries, trustees, NGOs, volunteers, and other participants for seamless engagement.
Front-End Framework: React.js was chosen as the primary JavaScript library for building user interfaces. React Router is used for client-side routing, enabling navigation within the application without full-page reloads, providing a smooth user experience.
Node.js Environment: Node.js serves as the server-side environment for running the front-end application. It provides a JavaScript runtime that enables developers to execute server-side code, handle HTTP requests, and manage application logic.
Web3.js Integration: Web3.js is a library that allows interaction with the Ethereum blockchain and smart contracts. It enables the front end to interact with the blockchain for donation transactions, read blockchain data, and listen to events.
We use npm (node package manager) front-end dependencies for easy installation and updates of the required packages and libraries. We aim to implement user authentication using a secure authentication library like Passport.js to allow users to register, log in, and access their accounts securely. The RESTful APIs on the Node.js back end communicate with the blockchain network and handle business logic. APIs enable the front end to interact seamlessly with the back end and the blockchain. Step-by-step upgradation of this project will use WebSockets technologies to provide real-time updates to users and allow users to receive instant notifications about donation events, transaction confirmations, and other critical updates. We maintain test-driven development (TDD) practices to maintain the code quality and reliability and optimize the front-end application for performance by implementing code splitting and caching mechanisms. Finally, we maintain documentation of the front-end codebase, including API usage, component structure, and guidelines for future development and onboarding of new team members, with the corresponding GitHub repository.

5.6. Currency Exchange

In the charity platform, transactions are performed using cryptocurrencies, but we aim to support traditional fiat currencies. The essential aspect of this implementation is the integration of currency exchange mechanisms, and we have decided to use available currency exchange platforms. This will allow conversion between different currencies, ensuring that donations can be accepted and managed in the preferred currency of a project. The aim of supporting contributions using the fiat currency is to help reduce the exchange fees and the dependency on other exchange platforms. We also desire to build a decentralized exchange platform to create a secure, transparent, and efficient environment for philanthropic activities. We are focused on the issues related to building a currency exchange platform with the ability to convert fiat currency, such as supporting currencies like USD and EUR and developing a mutual understanding with financial institutions. To build a decentralized currency exchange (DEX), we have performed a review of existing DEX platforms and selected the best features to implement in future. In this exchange approach, the exchange fees and the involvement of users are significant challenges. The volunteers using this framework will contribute to further knowledge in such areas.

6. Evaluation of the Proposed Framework

This section contains the performance evaluation of our proposed charity framework using real case scenarios, where we focus on the contributions of this work. We performed the vulnerabilities audit as described in Section 5.4. We found that all the functionalities are working as desired, which is shone in the GitHub repository. We measured the random delay between the input values and the generated HASH, as presented in Table 3. This delay must affect the system’s performance, and it generates a processing delay in the system operation. However, the delay and random selection secure the system from unwanted manipulation of information by attackers, as described in Section 5.1. With the last attempt, we intentionally generated an attack, and found that our designed system works as described in Section 4.
We evaluate users’ contributions using social evaluation (SE) on this platform. We also introduce the concept of service charity (SC), such as a doctor who can offer his or her service as a charity. All the transactions in this framework are traceable, and we implement the eKYC for authentication. We compared this work to some research in the charity sector, as shown in Table 4. The comparison shows that the proposed framework has a positive impact and contains additional features, and it is competitive with the other research works in this field.
There are many charity initiatives around the world, such as the United Nations International Children’s Emergency Fund, the World Food Programme, the World Health Organization, Doctors Without Borders, the International Red Cross and Red Crescent Movement, Oxfam International, Save the Children, and the Bill and Melinda Gates Foundation. The United Nation’s World Food Programme (WFP) is already implemented in blockchain. Our proposed blockchain-powered charity framework operates and solves issues in the existing charity system, as shown in the use cases in Table 5.
The proposed system strongly emphasizes adhering to privacy regulations, especially concerning user data and the implementation of eKYC procedures. The participants are explicitly informed about collecting and using their data and how the data are processed. Users have granular control over the type of information shared, except that required in the mandatory fields. Smart contracts are designed with privacy filters to ensure that sensitive information is visible only to authorized entities. This not only protects user privacy but also meets the requirements of various data-protection regulations. The framework is designed to comply with existing data-protection and privacy regulations according to regional or international standards. The governance model of the blockchain network is transparent and accountable. Clear policies are established to govern the use of data, and these are enforced through smart contracts. Continuous monitoring and auditing mechanisms are in place to track and analyze data transactions.
Addressing scalability is crucial for the success of any system, especially in the context of a charity framework that aims to accommodate a growing number of beneficiaries, donors, and transactions. The system’s scalability is defined by the underlying blockchain network and its consensus mechanism; we prefer the Ethereum network. Sharding and parallel processing are also solutions for scalability, which depend on the corresponding blockchain. For certain non-critical processes, such as data analytics and reporting, we prefer off-chain storage solutions in order to reduce the load on the main blockchain. This enhances the overall system performance and responsiveness. At this stage in the development of our framework, we have limitations still to overcome in addressing certain issues, such as dynamic resource allocation, load balancing, and continuous performance monitoring.

7. Conclusions and Future Work

In conclusion, this research uses blockchain technology to contribute to the social good. With its decentralized nature, this approach to philanthropy uses transparent intermediaries, fostering interactions among entities. Moreover, implementing robust eKYC with HASH compliance safeguards authenticity and legitimacy, fortifying the integrity of the philanthropic ecosystem. We implement the concept of services as a charity, which paves the way for professional and skilled contributions to the charity sector. Transparency, efficiency, and authenticity might be revolutionized by this framework, which inspires extraordinary generosity and gives people more power to actively contribute to creating a compassionate society.
Further study and cooperation with government entities and nonprofit groups are required in order to improve and optimize these systems. Future work can focus on investigating privacy-enhancing techniques, such as zero-knowledge proofs (ZKPs) or secure multiparty computation, so as to enable confidential transactions with eKYC. The introduction of asset donations to the charity sector may be another future implementation goal. We plan to represent the physical assets to the charity with the help of non-fungible tokens (NFTs) and inter-planetary file systems (IPFSs). The deployment of the framework proposed in this paper will lead to the implementation of future works, the functionalities of which are still under research.

Author Contributions

Methodology, I.A.; Validation, T.H.T.; Formal analysis, I.A.; Investigation, K.F.; Resources, K.F.; Writing—original draft, I.A.; Supervision, T.N. and T.H.T.; Project administration, T.H.T. All authors have read and agreed to the published version of the manuscript.

Funding

This work was supported by JST, (i) the establishment of university fellowships towards the creation of science technology innovation, grant number JPMJFS2138. (ii) and the Japan Science and Technology Agency (JST) under a Strategic Basic Research Programs Precursory Research for Embryonic Science and Technology (PRESTO) under grant number JPMJPR20M6.

Institutional Review Board Statement

Not Applicable.

Informed Consent Statement

Not Applicable.

Data Availability Statement

The proposed framework’s schema diagrams, smart contracts, front and back end, and overall implementation are available in the following GitHub repository: https://github.com/istiaque010/socialgoodcharity (accessed on 2 October 2023).

Conflicts of Interest

The authors declare no conflict of interest.

References

  1. An, J.; Briley, D.; Danziger, S.; Levi, S. The Impact of Social Investing on Charitable Donations. Manag. Sci. 2023, 69, 1264–1274. [Google Scholar] [CrossRef]
  2. THE 17 GOALS|Sustainable Development. Available online: https://sdgs.un.org/goals (accessed on 9 August 2023).
  3. Shin, E.J.; Kang, H.G.; Bae, K. A study on the sustainable development of NPOs with blockchain technology. Sustainability 2020, 12, 6158. [Google Scholar] [CrossRef]
  4. Charity Scam Statistics in 2023. Available online: https://dataprot.net/statistics/charity-scam-statistics/ (accessed on 26 August 2023).
  5. Trotter, L.; Harding, M.; Shaw, P.; Davies, N.; Elsden, C.; Speed, C.; Vines, J.; Abadi, A.; Hallwright, J. Smart Donations: Event-Driven Conditional Donations Using Smart Contracts on the Blockchain. In Proceedings of the 32nd Australian Conference on Human-Computer Interaction, Sydney, Australia, 2–4 December 2020; ACM International Conference Proceeding Series. Association for Computing Machinery: New York, NY, USA, 2020; pp. 546–557. [Google Scholar] [CrossRef]
  6. Villanueva, N.E. Blockchain Technology Application: Challenges, Limitations and Issues. J. Comput. Innov. Eng. Appl. 2021, 5, 8–14. [Google Scholar]
  7. Saleh, H.; Avdoshin, S.; Dzhonov, A. Platform for tracking donations of charitable foundations based on blockchain technology. In Proceedings of the 2019 Actual Problems of Systems and Software Engineering, APSSE 2019, Moscow, Russia, 12–14 November 2019; Institute of Electrical and Electronics Engineers Inc.: Piscataway, NJ, USA, 2019; pp. 182–187. [Google Scholar] [CrossRef]
  8. Farooq, M.S.; Khan, M.; Abid, A. A framework to make charity collection transparent and auditable using blockchain technology. Comput. Electr. Eng. 2020, 83, 106588. [Google Scholar] [CrossRef]
  9. Almaghrabi, A.; Alhogail, A. Blockchain-based donations traceability framework. J. King Saud Univ. Comput. Inf. Sci. 2022, 34, 9442–9454. [Google Scholar] [CrossRef]
  10. Singh, A.; Rajak, R.; Mistry, H. Aid, Charity and Donation Tracking System Using Blockchain. In Proceedings of the 4th International Conference on Trends in Electronics and Informatics (ICOEI 2020), Tirunelveli, India, 15–17 June 2020. [Google Scholar]
  11. Hu, B.; Li, H. Research on Charity System Based on Blockchain. In IOP Conference Series: Materials Science and Engineering; Institute of Physics Publishing: Bristol, UK, 2020. [Google Scholar] [CrossRef]
  12. Deng, L.; Liu, S.; Xu, H.; Wang, W.; Yang, W. Blockchain-Based Charitable Donation Privacy Protection. In Proceedings of the AIoTC2022@International Conference on Artificial Intelligence, Internet of Things and Cloud Computing Technology, Fuzhou, China, 21–23 October 2022. [Google Scholar]
  13. Wu, H.; Zhu, X. Developing a Reliable Service System of Charity Donation during the COVID-19 Outbreak. IEEE Access 2020, 8, 154848–154860. [Google Scholar] [CrossRef] [PubMed]
  14. Hunt, K.; Narayanan, A.; Zhuang, J. Blockchain in humanitarian operations management: A review of research and practice. In Socio-Economic Planning Sciences; Elsevier Ltd.: Amsterdam, The Netherlands, 2022; Volume 80. [Google Scholar] [CrossRef]
  15. Ghosh, S.; Dutta, M. Indriya: Building a Secure and Transparent Organ Donation System with Hyperledger Fabric. arXiv 2023, arXiv:2307.02416. [Google Scholar] [CrossRef]
  16. Jayasinghe, D.; Cobourne, S.; Markantonakis, K.; Akram, R.N.; Mayes, K. Philanthropy on the blockchain. In Lecture Notes in Computer Science; Including Subseries Lecture Notes in Artificial Intelligence and Lecture Notes in Bioinformatics; Springer: Berlin/Heidelberg, Germany, 2018; pp. 25–38. [Google Scholar] [CrossRef]
  17. Ikhsan, N. Blockchain zakat in zakat management organizations, is it necessary? Nurul Ikhsan J. Enterp. Dev. (JED) 2023, 5, 317–330. [Google Scholar] [CrossRef]
  18. Malhotra, D.; Saini, P.; Singh, A.K. How Blockchain Can Automate KYC: Systematic Review. Wirel. Pers. Commun. 2021, 122, 1987–2021. [Google Scholar] [CrossRef]
  19. Hannan, A.; Shahriar, A.; Ferdous, S.; Chowdhury, M.J.M.; Rahman, M.S. A systematic literature review of blockchain-based e-KYC systems. Computing 2023, 105, 2089–2118. [Google Scholar] [CrossRef]
  20. Wang, F.; Chen, Y.; Wang, R.; Francis, A.O.; Emmanuel, B.; Zheng, W.; Chen, J. An Experimental Investigation into the Hash Functions Used in Blockchains. IEEE Trans. Eng. Manag. 2019, 67, 1404–1424. [Google Scholar] [CrossRef]
  21. Yu, B.; Feng, L.; Zhu, H.; Qiu, F.; Wan, J.; Yao, S. MeHLDT: A multielement hash lock data transfer mechanism for on-chain and off-chain. Peer-to-Peer Netw. Appl. 2023, 16, 1927–1943. [Google Scholar] [CrossRef]
  22. Liu, C.; Guo, H.; Xu, M.; Wang, S.; Yu, D.; Yu, J.; Cheng, X. Extending On-Chain Trust to Off-Chain—Trustworthy Blockchain Data Collection Using Trusted Execution Environment (TEE). IEEE Trans. Comput. 2022, 71, 3268–3280. [Google Scholar] [CrossRef]
  23. Wang, G.; Qin, R.; Li, J.; Wang, F.-Y.; Gan, Y.; Yan, L. A Novel DAO-Based Parallel Enterprise Management Framework in Web3 Era. IEEE Trans. Comput. Soc. Syst. 2023, 1–10. [Google Scholar] [CrossRef]
  24. Wu, K.; Ma, Y.; Huang, G.; Liu, X. A first look at blockchain-based decentralized applications. In Software—Practice and Experience; John Wiley and Sons Ltd.: Hoboken, NJ, USA, 2021; pp. 2033–2050. [Google Scholar] [CrossRef]
  25. He, D.; Deng, Z.; Zhang, Y.; Chan, S.; Cheng, Y.; Guizani, N. Smart Contract Vulnerability Analysis and Security Audit. IEEE Netw. 2020, 34, 276–282. [Google Scholar] [CrossRef]
  26. Kim, K.B.; Lee, J. Automated Generation of Test Cases for Smart Contract Security Analyzers. IEEE Access 2020, 8, 209377–209392. [Google Scholar] [CrossRef]
  27. Saraswat, D.; Patel, F.; Bhattacharya, P.; Verma, A.; Tanwar, S.; Sharma, R. UpHaaR: Blockchain-based charity donation scheme to handle financial irregularities. J. Inf. Secur. Appl. 2022, 68, 103245. [Google Scholar] [CrossRef]
Figure 1. Structure of the proposed framework.
Figure 1. Structure of the proposed framework.
Sustainability 16 00210 g001
Figure 2. Entities of the proposed framework.
Figure 2. Entities of the proposed framework.
Sustainability 16 00210 g002
Figure 3. Operation flow of the proposed framework.
Figure 3. Operation flow of the proposed framework.
Sustainability 16 00210 g003
Figure 4. Application binary interface in Ethereum.
Figure 4. Application binary interface in Ethereum.
Sustainability 16 00210 g004
Figure 5. Know-your-customer approach.
Figure 5. Know-your-customer approach.
Sustainability 16 00210 g005
Table 1. Unit test for logic verification.
Table 1. Unit test for logic verification.
Logic Test: Sender and Owner
1address owner;
2constructor(uint256 _price) {
3  require(_donation > 0, “INVALID_DONATION”);
4  donation = _donation;
5  owner = msg.sender;
6}
7modifier onlyOwner() {
8  require(msg.sender == owner, “NOT_OWNER”);
9  _;
10}
11function sendDonation(uint256 _donation) external payable onlyOwner {
12  require(_donation > 0, “INVALID_DONATION”);
13  donation = _donation;
14}
Table 2. Vulnerabilities audit for smart contract.
Table 2. Vulnerabilities audit for smart contract.
Vulnerabilities Audit for Smart Contract
Value should be changed after deployment.
Sender validation.
Inputs and output validation.
Perform multiplication before division.
Uninitialized variables are set by default value.
ETH is not sent to address (0).
Underflow and overflow are handled.
Every function specifies the visibility level.
The public function is accessible from the outside.
Withdraw ETH by only payable functions.
Inheritance order.
Variable shadowing.
Overridden functions are used in the base contract.
Table 3. Responses of the input HASH, coin toss function, and random delay function.
Table 3. Responses of the input HASH, coin toss function, and random delay function.
InputOutput
Name,
National ID
Hash Value:
1: HASH-User End, 2: HASH-Destination
Coin   Toss ,   X Random   Delay ,   D m s
Mary Jane, 89124567890121: 4036406495f7394727f95d3f101dd10b49cc36ecd225bc54a1cf938c13dab1b
2: 4036406495f7394727f95d3f101dd10b49cc36ecd225bc54a1cf938c13dab1b4
02797
John David,
4532198765432
1: 02a0ffe60e6d2b86f2d36fbe3c0a63afb95b59a2891e6bb22a3c8bf781a1941a
2: 02a0ffe60e6d2b86f2d36fbe3c0a63afb95b59a2891e6bb22a3c8bf781a1941a
12891
Emma Grace,
9876012345678
1: 7d33b0ff3737057ef204becb98156a566eddb5d09375eaf4584831e1c822e6ab
2: 7d33b0ff3737057ef204becb98156a566eddb5d09375eaf4584831e1c822e6ab
11587
Henry Thomas,
6789345678901
1: a573517327f581727d1fa5f775da4717a383bd935df384af23b66ad89ed89407
2: a573517327f581727d1fa5f775da4717a383bd935df384af23b66ad89ed89407
13194
Lily Rose,
1234567890123
1: cdb5211b92e1eccf4e25597753208d973615443ba535a184250099bbb77f0983
2: 3566525cbb267d724a734e25194405db4d39da2e11f473a65f819e978394cdaa
13916
Table 4. Comparative evaluation of the proposed framework.
Table 4. Comparative evaluation of the proposed framework.
Research WorkImportant FeaturesTFTVSCSEeKYC
Muhammad Shoaib Farooq et al. [8]
Uses crypto wallets.
Initial coin offering (ICO).
Economic model.
Introduces CharityCoin (CC).
Traceable framework.
Uses the Ethereum blockchain.
Abeer Almaghrabi et al. [9]
Uses crypto wallets.
Hybrid quality approach.
Traceable framework.
Uses the Ethereum blockchain.
Hadi Saleh et al. [7]
Uses crypto wallets.
Compares existing platforms.
Traceable framework.
Blockchain not mentioned.
Aashutosh Singh et al. [10]
Traceable framework.
Uses the Ethereum blockchain.
Baokun Hu et al. [11]
Traceable framework.
Uses dApp and smart contract.
Uses the Ethereum blockchain.
Ludwig Trotter et al. [5]
Attaches conditions to donation.
Stores funds in a secure, decentralized escrow.
Releases funds once conditions are met.
Traceable framework.
Deepti Saraswat et al. [27]
Proposes partial key generations through certificate-less cryptography (CLC).
Automated validation of internet security protocols and applications (AVISPA).
Attack analysis and cost evaluations.
Traceable framework.
Hanyang WU et al. [13]
Traceable framework.
Focuses on practical charity issues.
Uses the Ethereum blockchain.
Proposed Framework
Implements all functionalities of a real-world charity.
Trustee for operations audits and governance.
Volunteers to assist in charity work.
Introduces a concept of services as a charity.
Has social evaluation and punishment.
eKYC verification for authentication.
Traceable framework.
Uses the Ethereum blockchain.
TF = traceable framework; T = trustees; V = volunteers; SC = service charity; SE = social evaluation; eKYC = electronic know-your-customer.
Table 5. Use cases of the proposed framework.
Table 5. Use cases of the proposed framework.
Use Cases and Proposed Solutions
Use Case 1: Transparent donation flow
Scenario: A donor wishes to contribute to a disaster relief fund. In the existing charity system, the donor often lacks visibility into how their donation is utilized.
Proposed Solution: With the blockchain-powered framework, every transaction is on an immutable ledger. Donors can track their contributions in real-time, ensuring transparency in fund utilization.
Use Case 2: Authentication and eKYC implementation
Scenario: A charitable organization receives donations from various sources. However, verifying the authenticity of these contributors is a challenge in the existing system.
Proposed Solution: The framework employs electronic know-your-customer (eKYC) procedures. All participants undergo a secure authentication process, enhancing the reliability of the system.
Use Case 3: Smart contracts for information privacy
Scenario: Privacy concerns regarding sharing personal information often deter potential in existing charity systems.
Proposed Solution: Smart contracts with privacy filters are implemented in the blockchain framework to allow for secure and private transactions.
Use Case 4: Minimizing operational costs
Scenario: Traditional charities incur high operational costs due to intermediaries, paperwork, and manual processes for fund distribution.
Proposed Solution: The blockchain framework streamlines the donation process by automating tasks through smart contracts.
Use Case 5: Randomized data selection and time delays for security
Scenario: The existing charity system is vulnerable to malicious attacks, such as data manipulation or timing-based exploits.
Proposed Solution: The framework employs a coin toss function for data selection and introduces random time delays between transactions. This adds an extra layer of security, making it difficult for attackers to predict and exploit the system, thus ensuring the integrity of the donation process.
Disclaimer/Publisher’s Note: The statements, opinions and data contained in all publications are solely those of the individual author(s) and contributor(s) and not of MDPI and/or the editor(s). MDPI and/or the editor(s) disclaim responsibility for any injury to people or property resulting from any ideas, methods, instructions or products referred to in the content.

Share and Cite

MDPI and ACS Style

Ahmed, I.; Fumimoto, K.; Nakano, T.; Tran, T.H. Blockchain-Empowered Decentralized Philanthropic Charity for Social Good. Sustainability 2024, 16, 210. https://doi.org/10.3390/su16010210

AMA Style

Ahmed I, Fumimoto K, Nakano T, Tran TH. Blockchain-Empowered Decentralized Philanthropic Charity for Social Good. Sustainability. 2024; 16(1):210. https://doi.org/10.3390/su16010210

Chicago/Turabian Style

Ahmed, Istiaque, Kai Fumimoto, Tadashi Nakano, and Thi Hong Tran. 2024. "Blockchain-Empowered Decentralized Philanthropic Charity for Social Good" Sustainability 16, no. 1: 210. https://doi.org/10.3390/su16010210

APA Style

Ahmed, I., Fumimoto, K., Nakano, T., & Tran, T. H. (2024). Blockchain-Empowered Decentralized Philanthropic Charity for Social Good. Sustainability, 16(1), 210. https://doi.org/10.3390/su16010210

Note that from the first issue of 2016, this journal uses article numbers instead of page numbers. See further details here.

Article Metrics

Back to TopTop