Gated Recurrent Graph Convolutional Attention Network for Traffic Flow Prediction
Abstract
1. Introduction
- A temporal feature extractor is constructed, which introduces a GRU and uses its hidden states of it combined with an attention mechanism to adaptively assign weights to each time step.
- A node attention mechanism fused with graph convolution operation is constructed, which can dynamically assign weights to each sensor node. A spatial feature extractor based on this method is used to synthetically extract spatial features of traffic flow data from a graph-based road network structure. In addition, a residual connection is introduced into the network to reduce the loss of features in the deep network.
- To test the effectiveness of the proposed GRGCAN, the model and several other baselines are applied to several real-world traffic flow datasets. The results show that the GRGCAN can make accurate predictions of traffic flows with higher prediction accuracy than baselines. In addition, the GRGCAN does not require module reuse and thus has high training efficiency.
2. Related Works
3. Method
3.1. Problem Definition
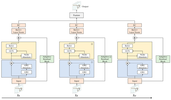
3.2. The Architecture of GRGCAN
3.2.1. Time Feature Extractor
3.2.2. Spatial Feature Extractor
3.2.3. Adaptive Residual Block
3.2.4. Multi-Component Fusion
4. Experiment
4.1. Datasets and Preprocessing
4.2. Experiment Settings
4.3. Evaluation Metrics
4.4. Baselines
- GRU [23]: Gated recurrent unit network: treating traffic flow data as simple time series.
- T-GCN [31]: Temporal graph convolutional network: a model that uses two-layer GCN to extract spatial features and GRU to extract temporal features.
- MSTGCN [39]: Multi-component spatial-temporal graph convolutional networks: a model that uses GCN and CNN to extract spatial and temporal features of the data, respectively.
- ASTGCN [39]: Attention-based spatial-temporal graph convolutional networks: an MSTGCN-based model that uses spatio-temporal attention mechanism and spatio-temporal convolution to extract features.
- STSGCN [41]: Spatial-temporal synchronous graph convolutional networks: a model that constructs localized spatio-temporal graphs and applies GCN.
- STAWnet [40]: Spatial-temporal attention wavenet: A model that applies temporal convolution to capture temporal features and a self-attention network to capture dynamic spatial features without requiring prior knowledge of the graph.
4.5. Result Analysis
4.6. Ablation Experiment
5. Conclusions
Author Contributions
Funding
Institutional Review Board Statement
Informed Consent Statement
Data Availability Statement
Acknowledgments
Conflicts of Interest
References
- Kober, T.; Schiffer, H.W.; Densing, M.; Panos, E. Global energy perspectives to 2060–WEC’s World Energy Scenarios 2019. Energy Strategy Rev. 2020, 31, 100523. [Google Scholar] [CrossRef]
- Ali, L.; Nawaz, A.; Iqbal, S.; Aamir Basheer, M.; Hameed, J.; Albasher, G.; Shah, S.A.R.; Bai, Y. Dynamics of Transit Oriented Development, Role of Greenhouse Gases and Urban Environment: A Study for Management and Policy. Sustainability 2021, 13, 2536. [Google Scholar] [CrossRef]
- Telang, S.; Chel, A.; Nemade, A.; Kaushik, G. Intelligent Transport System for a Smart City. In Security and Privacy Applications for Smart City Development; Tamane, S.C., Dey, N., Hassanien, A.E., Eds.; Studies in Systems, Decision and Control; Springer: Cham, Switzerland, 2021; Volume 308, pp. 171–187. [Google Scholar]
- Singh, B.; Gupta, A. Recent Trends in Intelligent Transportation Systems: A Review. J. Transp. Lit. 2015, 9, 30–34. [Google Scholar] [CrossRef]
- Haydari, A.; Yilmaz, Y. Deep Reinforcement Learning for Intelligent Transportation Systems: A Survey. IEEE Trans. Intell. Transp. Syst. 2020, 23, 11–32. [Google Scholar] [CrossRef]
- Chen, B.; Ji, X.; Ji, X. Dynamic and Static Analysis of Carbon Emission Efficiency in China’s Transportation Sector. Sustainability 2023, 15, 1508. [Google Scholar] [CrossRef]
- Yu, L.; Zheng, J.; Ma, G.; Jiao, Y. Analyzing the evolution trend of energy conservation and carbon reduction in transportation with promoting electrification in China. Energy 2023, 263, 126024. [Google Scholar] [CrossRef]
- Yin, X.; Wu, G.; Wei, J.; Shen, Y.; Qi, H.; Yin, B. Deep learning on traffic prediction: Methods, analysis and future directions. IEEE Trans. Intell. Transp. Syst. 2022, 23, 4927–4943. [Google Scholar] [CrossRef]
- Zhao, C.; Wang, K.; Dong, X.; Dong, K. Is smart transportation associated with reduced carbon emissions? The case of China. Energy Econ. 2022, 105, 105715. [Google Scholar] [CrossRef]
- Cao, P.; Dai, F.; Liu, G.; Yang, J.; Huang, B. A survey of traffic prediction based on deep neural network: Data, methods and challenges. In Proceedings of the 11th EAI International Conference, CloudComp 2021, Melbourne, Australia, 9–10 December 2021. [Google Scholar]
- Yuan, H.; Li, G. A Survey of Traffic Prediction: From Spatio-Temporal Data to Intelligent Transportation. Data Sci. Eng. 2021, 6, 63–85. [Google Scholar] [CrossRef]
- Hamed, M.M.; Al-Masaeid, H.R.; Said, Z.M.B. Short-term prediction of traffic volume in urban arterials. J. Transp. Eng. 1995, 121, 249–254. [Google Scholar] [CrossRef]
- Williams, B.M.; Hoel, L.A. Modeling and forecasting vehicular traffic flow as a seasonal ARIMA process: Theoretical basis and empirical results. J. Transp. Eng. 2003, 129, 664–672. [Google Scholar] [CrossRef]
- Zivot, E.; Wang, J. Modeling Financial Time Series with S-PLUS®, 2nd ed.; Springer: New York, NY, USA, 2006; pp. 369–413. [Google Scholar]
- Ding, A.; Zhao, X.; Jiao, L. Traffic flow time series prediction based on statistics learning theory. In Proceedings of the IEEE 5th International Conference on Intelligent Transportation Systems, Singapore, 6 September 2002. [Google Scholar] [CrossRef]
- Sun, S.; Zhang, C.; Yu, G. A Bayesian network approach to traffic flow forecasting. IEEE Trans. Intell. Transp. Syst. 2006, 7, 124–132. [Google Scholar] [CrossRef]
- Jeong, Y.S.; Byon, Y.J.; Castro-Neto, M.M.; Easa, S.M. Supervised weighting-online learning algorithm for short-term traffic flow prediction. IEEE Trans. Intell. Transp. Syst. 2013, 14, 1700–1707. [Google Scholar] [CrossRef]
- Johansson, U.; Boström, H.; Löfström, T.; Linusson, H. Regression conformal prediction with random forests. Mach. Learn. 2014, 97, 155–176. [Google Scholar] [CrossRef]
- Zheng, Z.; Su, D. Short-term traffic volume forecasting: A k-nearest neighbor approach enhanced by constrained linearly sewing principle component algorithm. Transp. Res. Part Emerg. Technol. 2014, 43, 143–157. [Google Scholar] [CrossRef]
- Hua, J.; Faghri, A. Apphcations of artificial neural networks to intelligent vehicle-highway systems. Transp. Res. Rec. 1994, 1453, 83–90. [Google Scholar]
- Elman, J.L. Distributed representations, simple recurrent networks, and grammatical structure. Mach. Learn. 1991, 7, 195–225. [Google Scholar] [CrossRef]
- Hochreiter, S.; Schmidhuber, J. Long short-term memory. Neural Comput. 1997, 9, 1735–1780. [Google Scholar] [CrossRef]
- Cho, K.; Van Merriënboer, B.; Gulcehre, C.; Bahdanau, D.; Bougares, F.; Schwenk, H.; Bengio, Y. Learning phrase representations using RNN encoder-decoder for statistical machine translation. In Proceedings of the Conference on Empirical Methods in Natural Language Processing, Doha, Qatar, 26–28 October 2014. [Google Scholar] [CrossRef]
- Fu, R.; Zhang, Z.; Li, L. Using LSTM and GRU neural network methods for traffic flow prediction. In Proceedings of the 2016 31st Youth Academic Annual Conference of Chinese Association of Automation, Wuhan, China, 11–13 November 2016. [Google Scholar] [CrossRef]
- Chen, W.; Chen, L.; Xie, Y.; Cao, W.; Gao, Y.; Feng, X. Multi-Range Attentive Bicomponent Graph Convolutional Network for Traffic Forecasting. In Proceedings of the 34th AAAI Conference on Artificial Intelligence, New York, NY, USA, 7–12 February 2020. [Google Scholar]
- LeCun, Y.; Bengio, Y. Convolutional networks for images, speech, and time series. In The Handbook of Brain Theory and Neural Networks; Arbib, M.A., Ed.; The MIT Press: Cambridge, MA, USA, 1998; pp. 255–258. [Google Scholar]
- Ma, X.; Dai, Z.; He, Z.; Ma, J.; Wang, Y.; Wang, Y. Learning traffic as images: A deep convolutional neural network for large-scale transportation network speed prediction. Sensors 2017, 17, 818. [Google Scholar] [CrossRef]
- Yang, G.; Wang, Y.; Yu, H.; Ren, Y.; Xie, J. Short-Term Traffic State Prediction Based on the Spatiotemporal Features of Critical Road Sections. Sensors 2018, 18, 2287. [Google Scholar] [CrossRef]
- Bruna, J.; Zaremba, W.; Szlam, A.; LeCun, Y. Spectral networks and deep locally connected networks on graphs. In Proceedings of the 2nd International Conference on Learning Representations, ICLR 2014, Banff, AB, Canada, 14–16 April 2014. [Google Scholar]
- Defferrard, M.; Bresson, X.; Vandergheynst, P. Convolutional neural networks on graphs with fast localized spectral filtering. In Proceedings of the 30th International Conference on Neural Information Processing Systems, Barcelona, Spain, 5–10 December 2016. [Google Scholar]
- Zhao, L.; Song, Y.; Zhang, C.; Liu, Y.; Wang, P.; Lin, T.; Deng, M.; Li, H. T-GCN: A temporal graph convolutional network for traffic prediction. IEEE Trans. Intell. Transp. Syst. 2019, 21, 3848–3858. [Google Scholar] [CrossRef]
- Yu, B.; Yin, H.; Zhu, Z. Spatio-Temporal Graph Convolutional Networks: A Deep Learning Framework for Traffic Forecasting. In Proceedings of the 27th International Joint Conference on Artificial Intelligence, Stockholm, Sweden, 13–19 July 2018. [Google Scholar] [CrossRef]
- Geng, X.; Li, Y.; Wang, L.; Zhang, L.; Yang, Q.; Ye, J.; Liu, Y. Spatiotemporal multi-graph convolution network for ride-hailing demand forecasting. In Proceedings of the 33rd AAAI Conference on Artificial Intelligence, Honolulu, HI, USA, 27 January–1 February 2019. [Google Scholar] [CrossRef]
- Ge, L.; Li, S.; Wang, Y.; Chang, F.; Wu, K. Global spatial-temporal graph convolutional network for urban traffic speed prediction. Appl. Sci. 2020, 10, 1509. [Google Scholar] [CrossRef]
- Wei, Z.; Zhao, H.; Li, Z.; Bu, X.; Chen, Y.; Zhang, X.; Lv, Y.; Wang, F. STGSA: A Novel Spatial-Temporal Graph Synchronous Aggregation Model for Traffic Prediction. IEEE/CAA J. Autom. Sin. 2023, 10, 226–238. [Google Scholar] [CrossRef]
- Mnih, V.; Heess, N.; Graves, A.; Kavukcuoglu, K. Recurrent models of visual attention. In Proceedings of the NIPS’14: Proceedings of the 27th International Conference on Neural Information Processing Systems, Cambridge, MA, USA, 8–13 December 2014. [Google Scholar]
- Vaswani, A.; Shazeer, N.; Parmar, N.; Uszkoreit, J.; Jones, L.; Gomez, A.N.; Kaiser, Ł.; Polosukhin, I. Attention is all you need. In Advances in Neural Information Processing Systems 30; Guyon, I., Luxburg, U.V., Bengio, S., Wallach, H., Fergus, R., Vishwanathan, S., Garnett, R., Eds.; Curran Associates, Inc.: Red Hook, NY, USA, 2017; pp. 5998–6008. [Google Scholar]
- Pan, Z.; Liang, Y.; Wang, W.; Yu, Y.; Zheng, Y.; Zhang, J. Urban traffic prediction from spatio-temporal data using deep meta learning. In Proceedings of the 25th ACM SIGKDD International Conference on Knowledge Discovery & Data Mining, Anchorage, AK, USA, 4–8 August 2019. [Google Scholar]
- Guo, S.; Lin, Y.; Feng, N.; Song, C.; Wan, H. Attention Based Spatial-Temporal Graph Convolutional Networks for Traffic Flow Forecasting. In Proceedings of the 33rd AAAI Conference on Artificial Intelligence, Hilton Hawaiian, HI, USA, 27 January–1 February 2019. [Google Scholar] [CrossRef]
- Tian, C.; Chan, W. Spatial-temporal attention wavenet: A deep learning framework for traffic prediction considering spatial-temporal dependencies. IET Intell. Transp. Syst. 2021, 15, 549–561. [Google Scholar] [CrossRef]
- Song, C.; Lin, Y.; Guo, S.; Wan, H. Spatial-temporal synchronous graph convolutional networks: A new framework for spatial-temporal network data forecasting. In Proceedings of the AAAI Conference on Artificial Intelligence, New York, NY, USA, 7–12 February 2020. [Google Scholar] [CrossRef]
- Kipf, T.N.; Welling, M. Semi-Supervised Classification with Graph Convolutional Networks. In Proceedings of the 5th International Conference on Learning Representations, Toulon, France, 24–26 April 2017. [Google Scholar]
- Chen, C.; Petty, K.; Skabardonis, A.; Varaiya, P.; Jia, Z. Freeway performance measurement system: Mining loop detector data. Transp. Res. Rec. 2001, 1748, 96–102. [Google Scholar] [CrossRef]
- Jia, R.; Jiang, P.; Liu, L.; Cui, L.; Shi, Y. Data Driven Congestion Trends Prediction of Urban Transportation. IEEE Internet Things J. 2018, 5, 581–591. [Google Scholar] [CrossRef]
- Hou, G. Evaluating Efficiency and Safety of Mixed Traffic with Connected and Autonomous Vehicles in Adverse Weather. Sustainability 2023, 15, 3138. [Google Scholar] [CrossRef]
- Shaik, M.E.; Ahmed, S. An overview of the impact of COVID-19 on road traffic safety and travel behavior. Transp. Eng. 2022, 9, 100119. [Google Scholar] [CrossRef]
- Feng, T.; Liu, K.; Liang, C. An Improved Cellular Automata Traffic Flow Model Considering Driving Styles. Sustainability 2023, 15, 952. [Google Scholar] [CrossRef]
- Rolnick, D.; Ahuja, A.; Schwarz, J.; Lillicrap, T.; Wayne, G. Experience replay for continual learning. In Advances in Neural Information Processing Systems 32; Wallach, H., Larochelle, H., Beygelzimer, A., d’Alché-Buc, F., Fox, E., Garnett, R., Eds.; Curran Associates, Inc.: Vancouver, BC, Canada, 2019; pp. 350–360. [Google Scholar]



| Dataset | Model | |||||||||
|---|---|---|---|---|---|---|---|---|---|---|
| MAE | RMSE | MAPE | MAE | RMSE | MAPE | MAE | RMSE | MAPE | ||
| PeMSD4 | GRU | 27.43 | 44.76 | 17.95% | 25.28 | 43.07 | 16.29% | 31.17 | 49.19 | 20.73% |
| T-GCN | 26.55 | 41.87 | 19.01% | 24.27 | 39.53 | 16.87% | 29.64 | 45.50 | 20.82% | |
| MSTGCN | 20.74 | 32.60 | 14.13% | 24.00 | 37.15 | 16.40% | 30.35 | 44.92 | 21.26% | |
| ASTGCN | 19.97 | 31.59 | 13.54% | 21.51 | 33.86 | 14.64% | 25.06 | 38.79 | 17.34% | |
| STSGCN | 19.72 | 31.81 | 13.12% | 21.63 | 33.81 | 14.22% | 24.78 | 38.55 | 16.17% | |
| STAWnet | 20.87 | 32.09 | 13.57% | 23.02 | 35.09 | 14.82% | 24.70 | 37.81 | 16.61% | |
| GRGCAN | 19.54 | 31.49 | 12.71% | 21.32 | 34.37 | 13.77% | 24.95 | 39.12 | 15.97% | |
| PeMSD8 | GRU | 24.51 | 38.64 | 14.66% | 23.16 | 37.37 | 13.53% | 27.23 | 41.70 | 16.32% |
| T-GCN | 23.15 | 37.37 | 13.77% | 22.24 | 36.60 | 12.97% | 25.63 | 39.26 | 15.51% | |
| MSTGCN | 16.61 | 25.61 | 10.44% | 19.11 | 29.61 | 11.82% | 24.87 | 37.54 | 15.35% | |
| ASTGCN | 16.14 | 24.90 | 10.24% | 18.05 | 27.81 | 11.21% | 21.90 | 33.12 | 13.31% | |
| STSGCN | 15.97 | 24.76 | 10.55% | 17.29 | 27.19 | 11.26% | 19.45 | 30.74 | 12.49% | |
| STAWnet | 15.95 | 24.45 | 10.92% | 17.73 | 27.14 | 12.01% | 20.10 | 30.44 | 13.41% | |
| GRGCAN | 15.56 | 24.26 | 9.65% | 17.23 | 26.91 | 10.45% | 20.28 | 31.47 | 12.13% | |
| Model | Average Training Time (s/epoch) |
|---|---|
| T-GCN | 25.22 |
| MSTGCN | 32.80 |
| ASTGCN | 43.36 |
| STSGCN | 103.39 |
| STAWnet | 44.63 |
| GRGCAN | 19.71 |
| Model | MAE | RMSE | MAPE |
|---|---|---|---|
| GRGCAN | 24.95 | 39.12 | 15.97% |
| GRGCAN-1 | 26.61 | 41.34 | 18.51% |
| GRGCAN-2 | 28.35 | 43.26 | 23.88% |
| GRGCAN-3 | 25.81 | 39.65 | 18.39% |
Disclaimer/Publisher’s Note: The statements, opinions and data contained in all publications are solely those of the individual author(s) and contributor(s) and not of MDPI and/or the editor(s). MDPI and/or the editor(s) disclaim responsibility for any injury to people or property resulting from any ideas, methods, instructions or products referred to in the content. |
© 2023 by the authors. Licensee MDPI, Basel, Switzerland. This article is an open access article distributed under the terms and conditions of the Creative Commons Attribution (CC BY) license (https://creativecommons.org/licenses/by/4.0/).
Share and Cite
Feng, X.; Chen, Y.; Li, H.; Ma, T.; Ren, Y. Gated Recurrent Graph Convolutional Attention Network for Traffic Flow Prediction. Sustainability 2023, 15, 7696. https://doi.org/10.3390/su15097696
Feng X, Chen Y, Li H, Ma T, Ren Y. Gated Recurrent Graph Convolutional Attention Network for Traffic Flow Prediction. Sustainability. 2023; 15(9):7696. https://doi.org/10.3390/su15097696
Chicago/Turabian StyleFeng, Xiaoyuan, Yue Chen, Hongbo Li, Tian Ma, and Yilong Ren. 2023. "Gated Recurrent Graph Convolutional Attention Network for Traffic Flow Prediction" Sustainability 15, no. 9: 7696. https://doi.org/10.3390/su15097696
APA StyleFeng, X., Chen, Y., Li, H., Ma, T., & Ren, Y. (2023). Gated Recurrent Graph Convolutional Attention Network for Traffic Flow Prediction. Sustainability, 15(9), 7696. https://doi.org/10.3390/su15097696

