Antecedents of Behavioral Intentions for Purchasing Hybrid Cars Using Sustainability Theory of Planned Behavior Integrated with UTAUT2
Abstract
1. Introduction
2. Conceptual Framework
2.1. Theories and Literature Review
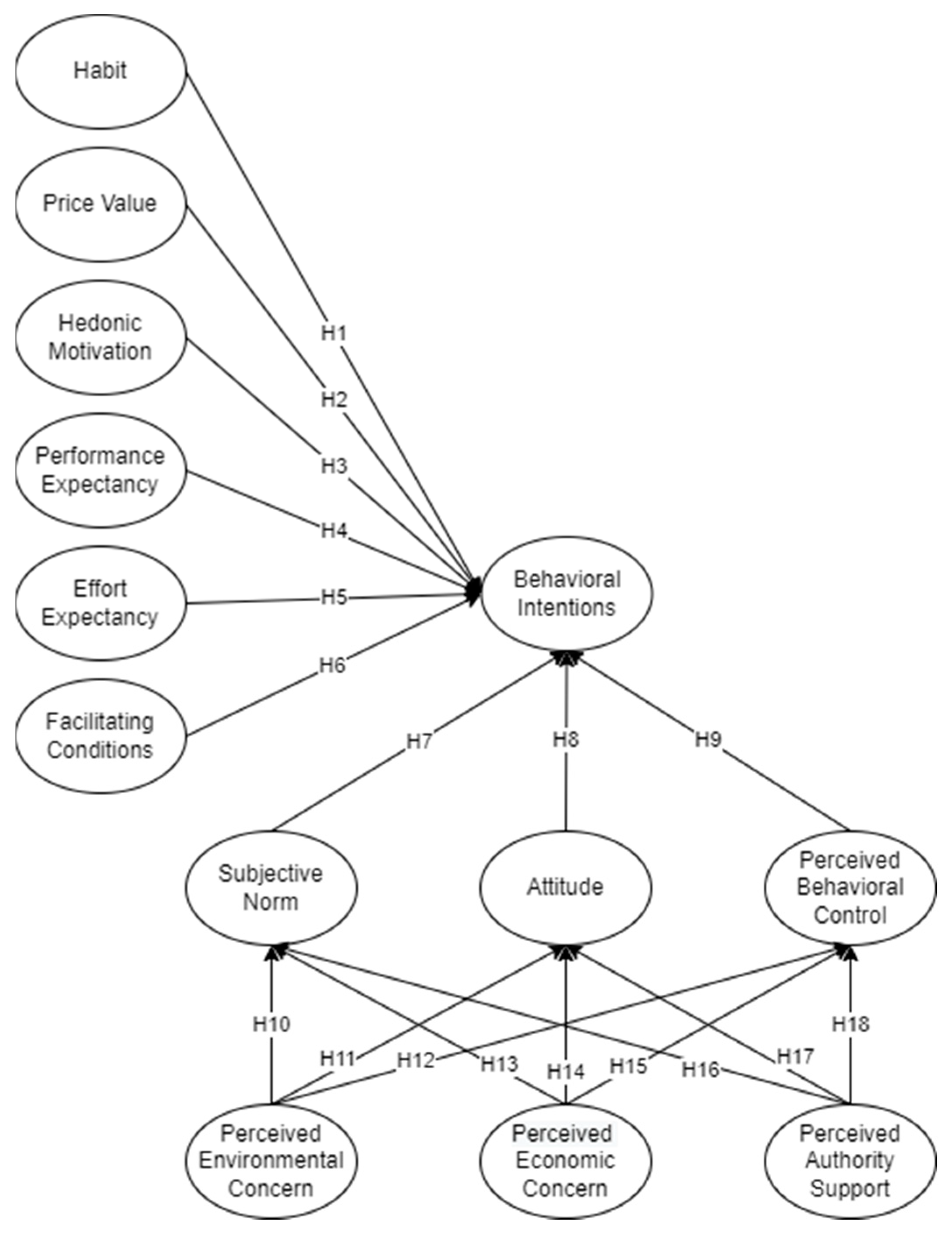
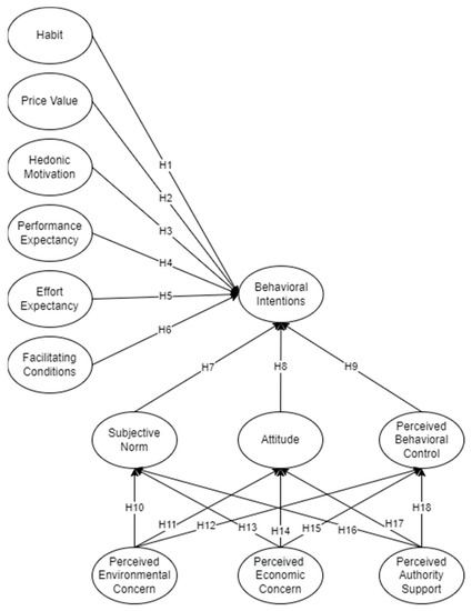
2.2. Conceptual Framework
3. Methodology
3.1. Participants
3.2. Questionnaire
3.3. Structural Equation Modelling
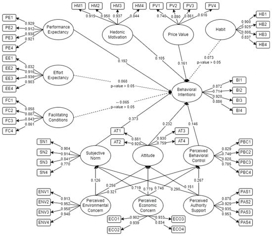
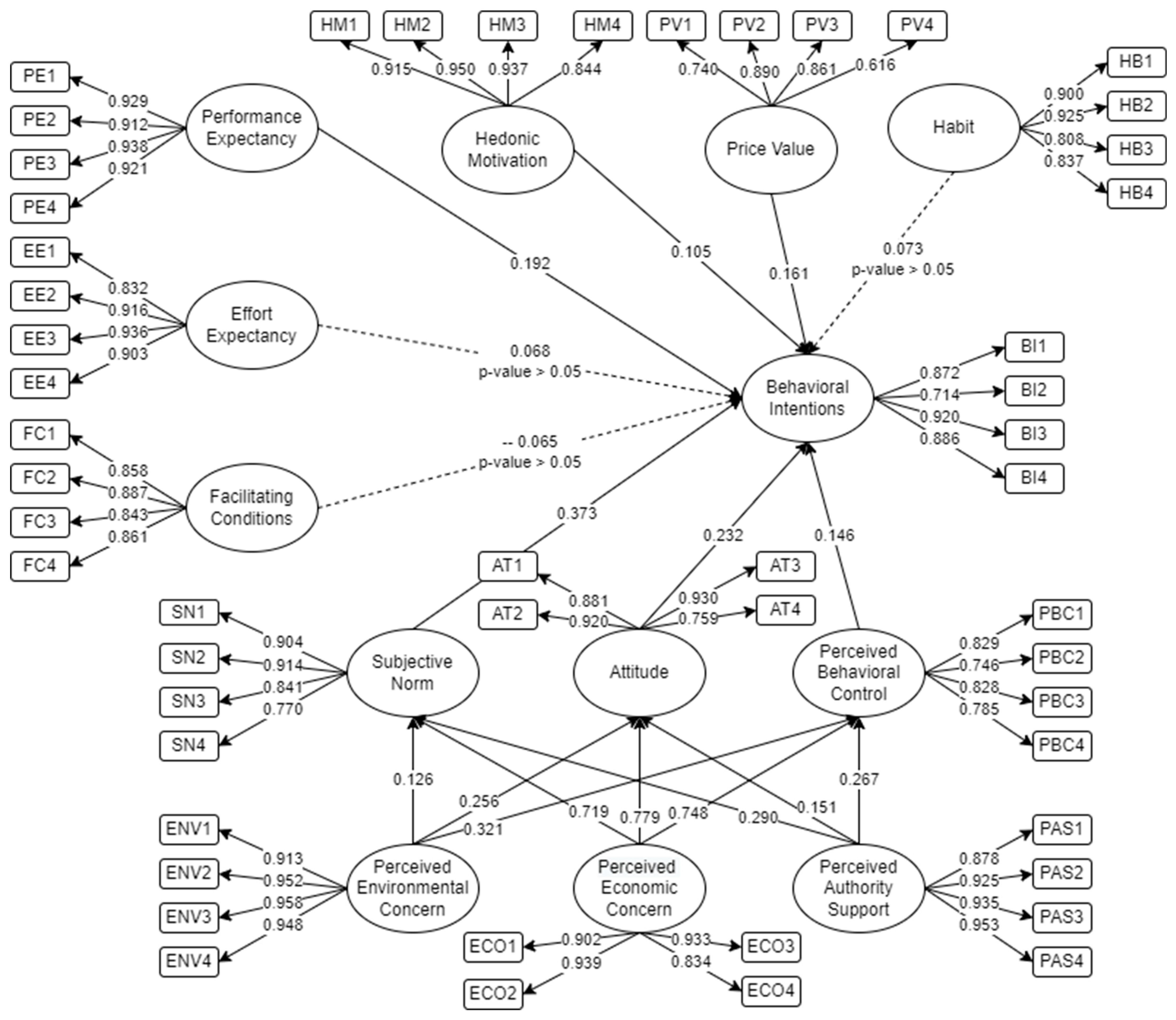
4. Results
5. Discussion
5.1. Practical Implications and Managerial Insights
5.2. Theoretical Implications
5.3. Limitations and Future Research
6. Conclusions
Author Contributions
Funding
Institutional Review Board Statement
Informed Consent Statement
Data Availability Statement
Acknowledgments
Conflicts of Interest
Appendix A. Questionnaire Items
| Latent Variable | Item | Measurement | References |
| Habit | HB1 | Using a hybrid car would become a habit for me. | [47] |
| HB2 | I would be addicted to driving a hybrid car. | [47] | |
| HB3 | I am willing to pay more for a hybrid car. | [47] | |
| HB4 | I would think that I have to use a hybrid car. | [47] | |
| Price Value | PV1 | The use of hybrid cars would be reasonably priced. | [47] |
| PV2 | Hybrid cars would be a good value for money. | [47] | |
| PV3 | I consider a hybrid car a valuable purchase. | [24] | |
| PV4 | The price of a hybrid car is an important factor to consider before purchasing. | [24] | |
| Hedonic Motivation | HM1 | Using a hybrid car is fun. | [48] |
| HM2 | Using a hybrid car is entertaining. | [48] | |
| HM3 | Using a hybrid car is enjoyable. | [48] | |
| HM4 | I feel more satisfied when I use a hybrid car. | [49] | |
| Performance Expectancy | PE1 | Using a hybrid car would help me reach my destination more safely. | [50] |
| PE2 | Using a hybrid car would help me reach my destination more comfortably. | [50] | |
| PE3 | Using a hybrid car would help me accomplish things more quickly. | [24] | |
| PE4 | Using a hybrid car would increase my productivity. | [24] | |
| Effort Expectancy | EE1 | My interaction with a hybrid car is clear and understandable. | [24] |
| EE2 | Learning to operate a hybrid car is easy for me. | [24] | |
| EE3 | I find hybrid cars easy to adopt. | [24] | |
| EE4 | It is easy for me to become skillful at using hybrid cars. | [24] | |
| Facilitating Conditions | FC1 | I have the necessary resources to use a hybrid car. | [50] |
| FC2 | I have the necessary knowledge to use a hybrid car. | [50] | |
| FC3 | I do not need assistance to use hybrid cars. | [51] | |
| FC4 | If I have trouble using a hybrid car, I can easily look for a solution. | [50] | |
| Behavioral Intentions | BI1 | I intend to use hybrid cars in the future. | [52] |
| BI2 | I will always try to use a hybrid car in my travel. | [52] | |
| BI3 | I plan to use hybrid cars in the future. | [52] | |
| BI4 | I predict I would use a hybrid car in the future | [52] | |
| Social Influence | SI1 | I assume that people whose opinions I value would prefer that I use a hybrid car | [49] |
| SI2 | I expect that people who influence my behavior think that I should use a hybrid car | [49] | |
| SI3 | Driving a hybrid car would make a good impression about me on the other people | [53] | |
| SI4 | I assume that people who use hybrid cars enjoy more prestige than those who do not | [54] | |
| Attitude | AT1 | Buying a hybrid car is a wise choice. | [36] |
| AT2 | I like the idea of buying a hybrid car. | [36] | |
| AT3 | Buying a hybrid car would be pleasant. | [36] | |
| AT4 | Learning to use hybrid cars can be a rewarding experience. | [36] | |
| Perceived Behavioral Control | PBC1 | I have no doubt that, if I so want, I will be able to select a hybrid car as my next purchase. | [18] |
| PBC2 | Whether or not I choose to purchase a hybrid car is mostly up to me. | [18] | |
| PBC3 | I could purchase a hybrid car instead of a normal car if I wanted to. | [18] | |
| PBC4 | I am confident that I can drive a hybrid car. | [18] | |
| Perceived Environmental Concerns | PENC1 | Mankind is severely abusing the environment, hence hybrid cars should be utilized. | [16,21] |
| PENC2 | I am worried about the state of the world’s environment and what it will mean for my future, so I suggest using hybrid cars more. | [16,21] | |
| PENC3 | Humans are often misusing/damaging the environment, so it is necessary for me to help save the environment by using hybrid cars. | [16,21] | |
| PENC4 | When humans interfere with nature, nature produces disastrous consequences, which is why I need to participate by operating hybrid cars to avoid the disruption of nature. | [16,21] | |
| Perceived Economic Concerns | PECC1 | There are good warranties and economic incentives for purchasing hybrid cars. | [55] |
| PECC2 | Hybrid cars can generate more savings for me, thus improving my economic standing in society, in the long run. | [55] | |
| PECC3 | Hybrid cars can help me drive more efficiently so I can save up for more important endeavors in the future. | [55] | |
| PECC4 | I can easily acquire a hybrid car, given its competitive industry. | [55] | |
| Perceived Authority Support | PAS1 | Government enacts regulations to allow me as a citizen to use hybrid cars. | [56] |
| PAS2 | The Philippine government is active in setting up the facilities that allow me to use hybrid cars. | [56] | |
| PAS3 | The Philippine government encourages me to use hybrid cars. | [56] | |
| PAS4 | The government endorses the regulation to allow citizens in utilizing hybrid cars. | [56] |
Appendix B. Descriptive Statistics of Measured Items
| Factor Loading | |||||
| Factor | Items | Mean | Std. Deviation | Initial | Final |
| Habit | HB1 | 3.2242 | 1.17451 | 0.900 | - |
| HB2 | 3.1307 | 1.15432 | 0.925 | - | |
| HB3 | 2.8292 | 1.20902 | 0.808 | - | |
| HB4 | 3.2032 | 1.24071 | 0.837 | - | |
| Price Value | PV1 | 3.4666 | 1.11379 | 0.740 | 0.725 |
| PV2 | 3.3788 | 1.12648 | 0.890 | 0.925 | |
| PV3 | 3.4370 | 1.11935 | 0.861 | 0.836 | |
| PV4 | 3.7901 | 1.14716 | 0.616 | 0.700 | |
| Hedonic Motivation | HM1 | 3.3893 | 1.09839 | 0.915 | 0.888 |
| HM2 | 3.4399 | 1.07334 | 0.950 | 0.925 | |
| HM3 | 3.4924 | 1.06428 | 0.937 | 0.957 | |
| HM4 | 3.3540 | 1.07310 | 0.844 | 0.854 | |
| Performance Expectancy | PE1 | 3.4179 | 1.07189 | 0.929 | 0.944 |
| PE2 | 3.5057 | 1.04345 | 0.912 | 0.926 | |
| PE3 | 3.4074 | 1.04210 | 0.938 | 0.912 | |
| PE4 | 3.3645 | 1.06376 | 0.921 | 0.896 | |
| Effort Expectancy | EE1 | 3.4179 | 0.99134 | 0.832 | - |
| EE2 | 3.3731 | 1.02459 | 0.916 | - | |
| EE3 | 3.3903 | 1.02657 | 0.936 | - | |
| EE4 | 3.3826 | 1.04510 | 0.903 | - | |
| Facilitating Conditions | FC1 | 2.9981 | 1.09701 | 0.858 | - |
| FC2 | 3.1031 | 1.11037 | 0.887 | - | |
| FC3 | 2.9504 | 1.13443 | 0.843 | - | |
| FC4 | 3.0057 | 1.07856 | 0.861 | - | |
| Behavioral Intentions | BI1 | 3.5649 | 1.11154 | 0.872 | 0.868 |
| BI2 | 3.3130 | 1.11057 | 0.714 | 0.801 | |
| BI3 | 3.5840 | 1.10422 | 0.920 | 0.917 | |
| BI4 | 3.5697 | 1.10867 | 0.886 | 0.878 | |
| Subjective Norm | SN1 | 3.3406 | 1.03952 | 0.904 | 0.917 |
| SN2 | 3.2882 | 1.04665 | 0.914 | 0.905 | |
| SN3 | 3.2872 | 1.08676 | 0.841 | 0.866 | |
| SN4 | 3.3092 | 1.06603 | 0.77 | 0.772 | |
| Attitude | AT1 | 3.2710 | 1.13427 | 0.881 | 0.899 |
| AT2 | 3.2948 | 1.11938 | 0.920 | 0.922 | |
| AT3 | 3.3025 | 1.09750 | 0.930 | 0.925 | |
| AT4 | 3.4866 | 1.07849 | 0.759 | 0.796 | |
| Perceived Behavioral Control | PBC1 | 3.2719 | 1.09679 | 0.829 | 0.89 |
| PBC2 | 3.4332 | 1.09498 | 0.746 | 0.776 | |
| PBC3 | 3.2443 | 1.13949 | 0.828 | 0.844 | |
| PBC4 | 3.4676 | 1.07720 | 0.785 | 0.810 | |
| Perceived Environmental Concerns | ENV1 | 3.5658 | 1.04961 | 0.913 | 0.922 |
| ENV2 | 3.5420 | 1.06169 | 0.952 | 0.956 | |
| ENV3 | 3.5525 | 1.05309 | 0.958 | 0.953 | |
| ENV4 | 3.5658 | 1.05052 | 0.948 | 0.937 | |
| Perceived Economic Concerns | ECO1 | 3.4580 | 1.02693 | 0.902 | 0.819 |
| ECO2 | 3.4179 | 1.06474 | 0.939 | 0.853 | |
| ECO3 | 3.4427 | 1.05465 | 0.933 | 0.846 | |
| ECO4 | 3.2748 | 1.08249 | 0.834 | 0.824 | |
| Perceived Authority Support | PAS1 | 3.4065 | 1.02446 | 0.878 | 0.894 |
| PAS2 | 3.3435 | 1.02515 | 0.928 | 0.953 | |
| PAS3 | 3.2624 | 1.07451 | 0.935 | 0.899 | |
| PAS4 | 3.3187 | 1.07305 | 0.953 | 0.922 | |
Appendix C. Descriptive Statistics of Measured Items
| Mean | St.Dev. | Skewness | Kurtosis | Shapiro–Wilk | ||||
| Statistic | Statistic | Statistic | Std. Error | Statistic | Std. Error | Statistic | Sig. | |
| HB1 | 3.2242 | 1.17451 | 0.201 | 0.076 | 0.515 | 0.151 | 0.891 | 0.000 |
| HB2 | 3.1307 | 1.15432 | 0.100 | 0.076 | 0.471 | 0.151 | 0.892 | 0.000 |
| HB3 | 2.8292 | 1.20902 | 0.067 | 0.076 | 0.712 | 0.151 | 0.898 | 0.000 |
| HB4 | 3.2032 | 1.24071 | 0.180 | 0.076 | 0.757 | 0.151 | 0.897 | 0.000 |
| PV1 | 3.4666 | 1.11379 | 0.238 | 0.076 | 0.528 | 0.151 | 0.890 | 0.000 |
| PV2 | 3.3788 | 1.12648 | 0.229 | 0.076 | 0.437 | 0.151 | 0.888 | 0.000 |
| PV3 | 3.4370 | 1.11935 | 0.262 | 0.076 | 0.495 | 0.151 | 0.894 | 0.000 |
| PV4 | 3.7901 | 1.14716 | 0.591 | 0.076 | 0.427 | 0.151 | 0.847 | 0.000 |
| HM1 | 3.3893 | 1.09839 | 0.174 | 0.076 | 0.363 | 0.151 | 0.879 | 0.000 |
| HM2 | 3.4399 | 1.07334 | 0.224 | 0.076 | 0.273 | 0.151 | 0.878 | 0.000 |
| HM3 | 3.4924 | 1.06428 | 0.175 | 0.076 | 0.391 | 0.151 | 0.875 | 0.000 |
| HM4 | 3.3540 | 1.07310 | 0.146 | 0.076 | 0.308 | 0.151 | 0.885 | 0.000 |
| PE1 | 3.4179 | 1.07189 | 0.238 | 0.076 | 0.245 | 0.151 | 0.882 | 0.000 |
| PE2 | 3.5057 | 1.04345 | 0.225 | 0.076 | 0.278 | 0.151 | 0.878 | 0.000 |
| PE3 | 3.4074 | 1.04210 | 0.149 | 0.076 | 0.278 | 0.151 | 0.885 | 0.000 |
| PE4 | 3.3645 | 1.06376 | 0.170 | 0.076 | 0.244 | 0.151 | 0.883 | 0.000 |
| EE1 | 3.4179 | 0.99134 | 0.028 | 0.076 | 0.210 | 0.151 | 0.873 | 0.000 |
| EE2 | 3.3731 | 1.02459 | 0.080 | 0.076 | 0.198 | 0.151 | 0.877 | 0.000 |
| EE3 | 3.3903 | 1.02657 | 0.109 | 0.076 | 0.183 | 0.151 | 0.876 | 0.000 |
| EE4 | 3.3826 | 1.04510 | 0.109 | 0.076 | 0.196 | 0.151 | 0.870 | 0.000 |
| FC1 | 2.9981 | 1.09701 | 0.053 | 0.076 | 0.319 | 0.151 | 0.894 | 0.000 |
| FC2 | 3.1031 | 1.11037 | 0.057 | 0.076 | 0.404 | 0.151 | 0.900 | 0.000 |
| FC3 | 2.9504 | 1.13443 | 0.027 | 0.076 | 0.465 | 0.151 | 0.900 | 0.000 |
| FC4 | 3.0057 | 1.07856 | −0.039 | 0.076 | 0.194 | 0.151 | 0.885 | 0.000 |
| BI1 | 3.5649 | 1.11154 | 0.364 | 0.076 | 0.412 | 0.151 | 0.880 | 0.000 |
| BI2 | 3.3130 | 1.11057 | 0.167 | 0.076 | 0.417 | 0.151 | 0.893 | 0.000 |
| BI3 | 3.5840 | 1.10422 | 0.378 | 0.076 | 0.382 | 0.151 | 0.877 | 0.000 |
| BI4 | 3.5697 | 1.10867 | 0.347 | 0.076 | 0.411 | 0.151 | 0.875 | 0.000 |
| SI1 | 3.3406 | 1.03952 | 0.123 | 0.076 | 0.146 | 0.151 | 0.877 | 0.000 |
| SI2 | 3.2882 | 1.04665 | 0.106 | 0.076 | 0.158 | 0.151 | 0.881 | 0.000 |
| SI3 | 3.2872 | 1.08676 | 0.132 | 0.076 | 0.301 | 0.151 | 0.887 | 0.000 |
| SI4 | 3.3092 | 1.06603 | 0.105 | 0.076 | 0.255 | 0.151 | 0.882 | 0.000 |
| AT1 | 3.2710 | 1.13427 | 0.207 | 0.076 | 0.395 | 0.151 | 0.889 | 0.000 |
| AT2 | 3.2948 | 1.11938 | 0.182 | 0.076 | 0.370 | 0.151 | 0.887 | 0.000 |
| AT3 | 3.3025 | 1.09750 | 0.177 | 0.076 | 0.297 | 0.151 | 0.885 | 0.000 |
| AT4 | 3.4866 | 1.07849 | 0.240 | 0.076 | 0.358 | 0.151 | 0.880 | 0.000 |
| PBC1 | 3.2719 | 1.09679 | 0.197 | 0.076 | 0.276 | 0.151 | 0.888 | 0.000 |
| PBC2 | 3.4332 | 1.09498 | 0.216 | 0.076 | 0.395 | 0.151 | 0.884 | 0.000 |
| PBC3 | 3.2443 | 1.13949 | 0.163 | 0.076 | 0.437 | 0.151 | 0.891 | 0.000 |
| PBC4 | 3.4676 | 1.07720 | 0.235 | 0.076 | 0.335 | 0.151 | 0.881 | 0.000 |
| ENV1 | 3.5658 | 1.04961 | 0.279 | 0.076 | 0.283 | 0.151 | 0.872 | 0.000 |
| ENV2 | 3.5420 | 1.06169 | 0.278 | 0.076 | 0.333 | 0.151 | 0.879 | 0.000 |
| ENV3 | 3.5525 | 1.05309 | 0.294 | 0.076 | 0.271 | 0.151 | 0.876 | 0.000 |
| ENV4 | 3.5658 | 1.05052 | 0.281 | 0.076 | 0.250 | 0.151 | 0.868 | 0.000 |
| ECO1 | 3.4580 | 1.02693 | 0.221 | 0.076 | 0.119 | 0.151 | 0.875 | 0.000 |
| ECO2 | 3.4179 | 1.06474 | 0.213 | 0.076 | 0.172 | 0.151 | 0.869 | 0.000 |
| ECO3 | 3.4427 | 1.05465 | 0.214 | 0.076 | 0.183 | 0.151 | 0.871 | 0.000 |
| ECO4 | 3.2748 | 1.08249 | 0.132 | 0.076 | 0.280 | 0.151 | 0.887 | 0.000 |
| PAS1 | 3.4065 | 1.02446 | 0.091 | 0.076 | 0.228 | 0.151 | 0.876 | 0.000 |
| PAS2 | 3.3435 | 1.02515 | 0.128 | 0.076 | 0.082 | 0.151 | 0.875 | 0.000 |
| PAS3 | 3.2624 | 1.07451 | 0.125 | 0.076 | 0.225 | 0.151 | 0.884 | 0.000 |
| PAS4 | 3.3187 | 1.07305 | 0.182 | 0.076 | 0.199 | 0.151 | 0.881 | 0.000 |
References
- Leng, J.; Ruan, G.; Jiang, P.; Xu, K.; Liu, Q.; Zhou, X.; Liu, C. Blockchain-empowered sustainable manufacturing and Product Lifecycle Management in industry 4.0: A survey. Renew. Sustain. Energy Rev. 2020, 132, 110112. [Google Scholar] [CrossRef]
- Park, H.J.; Lin, L.M. Exploring attitude–behavior gap in sustainable consumption: Comparison of recycled and upcycled fashion products. J. Bus. Res. 2020, 117, 623–628. [Google Scholar] [CrossRef]
- Jugend, D.; Pinheiro, M.A.; Luiz, J.V.; Junior, A.V.; Cauchick-Miguel, P.A. Achieving environmental sustainability with ecodesign practices and tools for new product development. Innov. Strateg. Environ. Sci. 2020, 179–207. [Google Scholar] [CrossRef]
- Jouzdani, J.; Govindan, K. On the Sustainable Perishable Food Supply Chain Network Design: A dairy products case to achieve sustainable development goals. J. Clean. Prod. 2021, 278, 123060. [Google Scholar] [CrossRef]
- Tiseo, I. Global Transport CO2 Emissions Breakdown 2020. Available online: https://www.statista.com/statistics/1185535/transport-carbon-dioxide-emissions-breakdown/ (accessed on 23 February 2023).
- Wasiak, A.L. Modeling the effects of implementation of alternative ways of vehicle powering. Fuels 2021, 2, 487–500. [Google Scholar] [CrossRef]
- United Nations The 17 Goals|Sustainable Development. Available online: https://sdgs.un.org/goals (accessed on 2 January 2023).
- Demandt, B. Philippines Car Sales Data. Available online: https://carsalesbase.com/philippines-car-sales-data/ (accessed on 2 January 2023).
- Statista Research Department Philippines: Electric Vehicles Sold 2022. Available online: https://www.statista.com/statistics/1250975/philippines-electric-vehicles-sold/ (accessed on 2 January 2023).
- Santiago, J. Philippines Electric Vehicles Market. Available online: https://www.trade.gov/market-intelligence/philippines-electric-vehicles-market (accessed on 23 February 2023).
- Felipe, C.S.; Rivera, D. Lawmaker Bats for Tax-Free Electric and Hybrid Vehicles. Available online: https://www.philstar.com/business/2019/10/08/1958362/lawmaker-bats-tax-free-electric-and-hybrid-vehicles (accessed on 2 January 2023).
- Talavera, C. Foreign Chambers Want Zero Tariff on Hybrid Vehicles. Available online: https://www.philstar.com/business/2022/12/05/2228509/foreign-chambers-want-zero-tariff-hybrid-vehicles (accessed on 4 January 2023).
- Kapustin, A.; Rakov, V. Methodology to evaluate the impact of hybrid cars engine type on their economic efficiency and Environmental Safety. Transp. Res. Procedia 2017, 20, 247–253. [Google Scholar] [CrossRef]
- Zamil, A.M.; Ali, S.; Akbar, M.; Zubr, V.; Rasool, F. The consumer purchase intention toward Hybrid Electric Car: A utilitarian-hedonic attitude approach. Front. Environ. Sci. 2023, 11, 1101258. [Google Scholar] [CrossRef]
- Tanwir, N.S.; Hamzah, M.I. Predicting purchase intention of hybrid electric vehicles: Evidence from an emerging economy. World Electr. Veh. J. 2020, 11, 35. [Google Scholar] [CrossRef]
- German, J.D.; Redi, A.A.; Prasetyo, Y.T.; Persada, S.F.; Ong, A.K.; Young, M.N.; Nadlifatin, R. Choosing a package carrier during COVID-19 pandemic: An integration of pro-environmental planned behavior (PEPB) theory and Service Quality (SERVQUAL). J. Clean. Prod. 2022, 346, 131123. [Google Scholar] [CrossRef]
- Yuduang, N.; Ong, A.K.; Prasetyo, Y.T.; Chuenyindee, T.; Kusonwattana, P.; Limpasart, W.; Sittiwatethanasiri, T.; Gumasing, M.J.; German, J.D.; Nadlifatin, R. Factors influencing the perceived effectiveness of COVID-19 risk assessment mobile application “Morchana” in Thailand: Utaut2 approach. Int. J. Environ. Res. Public Health 2022, 19, 5643. [Google Scholar] [CrossRef]
- Ajzen, I. The theory of planned behavior: Frequently asked questions. Hum. Behav. Emerg. Technol. 2020, 2, 314–324. [Google Scholar] [CrossRef]
- Bosnjak, M.; Ajzen, I.; Schmidt, P. The theory of planned behavior: Selected recent advances and applications. Eur. J. Psychol. 2020, 16, 352–356. [Google Scholar] [CrossRef]
- Hwang, J.; Kim, I.; Gulzar, M.A. Understanding the eco-friendly role of drone food delivery services: Deepening the theory of planned behavior. Sustainability 2020, 12, 1440. [Google Scholar] [CrossRef]
- German, J.D.; Ong, A.K.; Perwira Redi, A.A.; Robas, K.P. Predicting factors affecting the intention to use a 3PL during the COVID-19 pandemic: A machine learning ensemble approach. Heliyon 2022, 8, e11382. [Google Scholar] [CrossRef]
- Hajishirzi, R.; Costa, C.J.; Aparicio, M. Boosting sustainability through digital transformation’s domains and resilience. Sustainability 2022, 14, 1822. [Google Scholar] [CrossRef]
- Mensah, J. Sustainable development: Meaning, history, principles, pillars, and implications for human action: Literature review. Cogent Soc. Sci. 2019, 5, 1653531. [Google Scholar] [CrossRef]
- Venkatesh, V.; Thong, J.; Xu, X. Consumer acceptance and use of information technology: Extending the unified theory of acceptance and use of Technology. MIS Q. 2012, 36, 157. [Google Scholar] [CrossRef]
- Khazaei, H.; Tareq, M.A. Moderating effects of personal innovativeness and driving experience on factors influencing adoption of bevs in Malaysia: An integrated sem–BSEM approach. Heliyon 2021, 7, e08072. [Google Scholar] [CrossRef] [PubMed]
- Khazaei, H. The datasets of factors influencing adoption of electric cars in Malaysia: A structural equation modelling (SEM) analysis. Data Brief 2019, 27, 104644. [Google Scholar] [CrossRef] [PubMed]
- Manutworakit, P.; Choocharukul, K. Factors influencing battery electric vehicle adoption in Thailand—Expanding the unified theory of acceptance and use of technology’s variables. Sustainability 2022, 14, 8482. [Google Scholar] [CrossRef]
- Gunawan, I.; Redi, A.A.; Santosa, A.A.; Maghfiroh, M.F.; Pandyaswargo, A.H.; Kurniawan, A.C. Determinants of customer intentions to use electric vehicle in Indonesia: An integrated model analysis. Sustainability 2022, 14, 1972. [Google Scholar] [CrossRef]
- Curtale, R.; Liao, F.; Rebalski, E. Transitional behavioral intention to use autonomous electric car-sharing services: Evidence from four European countries. Transp. Res. Part C Emerg. Technol. 2022, 135, 103516. [Google Scholar] [CrossRef]
- Roemer, E.; Henseler, J. The dynamics of Electric Vehicle Acceptance in corporate fleets: Evidence from Germany. Technol. Soc. 2022, 68, 101938. [Google Scholar] [CrossRef]
- Dirsehan, T.; van Zoonen, L. Smart City Technologies from the perspective of technology acceptance. IET Smart Cities 2022, 4, 197–210. [Google Scholar] [CrossRef]
- Feys, M.; Rombaut, E.; Vanhaverbeke, L. Experience and acceptance of autonomous shuttles in the Brussels Capital Region. Sustainability 2020, 12, 8403. [Google Scholar] [CrossRef]
- Hair, J.H. Multivariate Data Analysis: A Global Perspective; Pearson: London, UK, 2010. [Google Scholar]
- Jayasingh, S.; Girija, T.; Arunkumar, S. Factors influencing consumers’ purchase intention towards electric two-wheelers. Sustainability 2021, 13, 12851. [Google Scholar] [CrossRef]
- Karuppiah, V.; Ramayah, T. Modeling hybrid cars adoption using an extended version of the theory of planned behavior. Transp. Lett. 2022, 1–13. [Google Scholar] [CrossRef]
- Wang, L.; Zhang, Q.; Wong, P.P. Purchase intention for Green Cars among Chinese millennials: Merging the value–attitude–behavior theory and theory of planned behavior. Front. Psychol. 2022, 13, 316. [Google Scholar] [CrossRef]
- Zhou, M.; Long, P.; Kong, N.; Zhao, L.; Jia, F.; Campy, K.S. Characterizing the motivational mechanism behind Taxi Driver’s adoption of electric vehicles for living: Insights from China. Transp. Res. Part A Policy Pract. 2021, 144, 134–152. [Google Scholar] [CrossRef]
- Shipley, N.J.; van Riper, C.J. Pride and guilt predict pro-environmental behavior: A meta-analysis of correlational and experimental evidence. J. Environ. Psychol. 2022, 79, 101753. [Google Scholar] [CrossRef]
- Pan, L.; Xia, Y.; Xing, L.; Song, Z.; Xu, Y. Exploring use acceptance of electric bicycle-sharing systems: An empirical study based on PLS-SEM analysis. Sensors 2022, 22, 7057. [Google Scholar] [CrossRef]
- Carlucci, F.; Cirà, A.; Lanza, G. Hybrid electric vehicles: Some theoretical considerations on consumption behaviour. Sustainability 2018, 10, 1302. [Google Scholar] [CrossRef]
- Chen, Z.; Carrel, A.L.; Gore, C.; Shi, W. Environmental and economic impact of electric vehicle adoption in the U.S. Environ. Res. Lett. 2021, 16, 045011. [Google Scholar] [CrossRef]
- Mahroogi, F.O.; Narayan, S. A recent review of Hybrid Automotive Systems in Gulf Corporation Council region. Proc. Inst. Mech. Eng. Part D J. Automob. Eng. 2019, 233, 3579–3587. [Google Scholar] [CrossRef]
- Jin, R.Q.; Rainey, H.G. Positive in public service: Government personnel, Constrained Incentives, and positive work attitudes. Int. Public Manag. J. 2019, 23, 25–56. [Google Scholar] [CrossRef]
- Tummers, L. Public policy and behavior change. Public Adm. Rev. 2019, 79, 925–930. [Google Scholar] [CrossRef]
- Edgar, T.W.; Manz, D.O. Research Methods for Cyber Security; Syngress, an Imprint of Elsevier: Cambridge, MA, USA, 2017. [Google Scholar]
- Podsakoff, P.M.; MacKenzie, S.B.; Lee, J.-Y.; Podsakoff, N.P. Common method biases in behavioral research: A critical review of the literature and recommended remedies. J. Appl. Psychol. 2003, 88, 879–903. [Google Scholar] [CrossRef] [PubMed]
- Korkmaz, H.; Fidanoglu, A.; Ozcelik, S.; Okumus, A. User acceptance of Autonomous Public Transport Systems (APTS): Extended UTAUT2 model. J. Public Transp. 2021, 23, 100013. [Google Scholar] [CrossRef]
- Madigan, R.; Louw, T.; Wilbrink, M.; Schieben, A.; Merat, N. What influences the decision to use automated public transport? using Utaut to understand public acceptance of Automated Road Transport Systems. Transp. Res. Part F Traffic Psychol. Behav. 2017, 50, 55–64. [Google Scholar] [CrossRef]
- Hassan, I.B.; Murad, M.A.; El-Shekeil, I.; Liu, J. Extending the UTAUT2 model with a privacy calculus model to enhance the adoption of a health information application in Malaysia. Informatics 2022, 9, 31. [Google Scholar] [CrossRef]
- Nordhoff, S.; Louw, T.; Innamaa, S.; Lehtonen, E.; Beuster, A.; Torrao, G.; Bjorvatn, A.; Kessel, T.; Malin, F.; Happee, R.; et al. Using the UTAUT2 model to explain public acceptance of conditionally automated (L3) cars: A questionnaire study among 9118 car drivers from eight European countries. Transp. Res. Part F Traffic Psychol. Behav. 2020, 74, 280–297. [Google Scholar] [CrossRef]
- Tan, P.J. Applying the UTAUT to understand factors affecting the use of English e-learning websites in Taiwan. SAGE Open 2013, 3, 215824401350383. [Google Scholar] [CrossRef]
- Salim, B. An application of UTAUT model for acceptance of social media in Egypt: A statistical study. Int. J. Inf. Sci. 2012, 2, 92–105. [Google Scholar] [CrossRef]
- Alalwan, A.A.; Dwivedi, Y.K.; Rana, N.P.; Algharabat, R. Examining factors influencing Jordanian customers’ intentions and adoption of internet banking: Extending UTAUT2 with risk. J. Retail. Consum. Serv. 2018, 40, 125–138. [Google Scholar] [CrossRef]
- Jain, N.K.; Bhaskar, K.; Jain, S. What drives adoption intention of electric vehicles in India? an integrated utaut model with environmental concerns, perceived risk and government support. Res. Transp. Bus. Manag. 2022, 42, 100730. [Google Scholar] [CrossRef]
- Chaveesuk, S.; Khalid, B.; Bsoul-Kopowska, M.; Rostańska, E.; Chaiyasoonthorn, W. Comparative analysis of variables that influence behavioral intention to use moocs. PLoS ONE 2022, 17, e0262037. [Google Scholar] [CrossRef] [PubMed]
- Turoń, K.; Kubik, A. Economic aspects of driving various types of vehicles in intelligent urban transport systems, including CAR-sharing services and Autonomous Vehicles. Appl. Sci. 2020, 10, 5580. [Google Scholar] [CrossRef]
- Mufidah, I.; Jiang, B.; Lin, S.-C.; Chin, J.; Rachmaniati, Y.; Persada, S. Understanding the consumers’ behavior intention in using green ecolabel product through Pro-Environmental planned behavior model in developing and developed regions: Lessons learned from Taiwan and Indonesia. Sustainability 2018, 10, 1423. [Google Scholar] [CrossRef]
- Dash, G.; Paul, J. CB-SEM vs. PLS-SEM methods for research in Social Sciences and Technology forecasting. Technol. Forecast. Soc. Chang. 2021, 173, 121092. [Google Scholar] [CrossRef]
- Fan, Y.; Chen, J.; Shirkey, G.; John, R.; Wu, S.R.; Park, H.; Shao, C. Applications of structural equation modeling (SEM) in Ecological Studies: An updated review. Ecol. Process. 2016, 5, 19. [Google Scholar] [CrossRef]
- Kim, H.-Y. Statistical notes for clinical researchers: Assessing Normal Distribution (2) using skewness and Kurtosis. Restor. Dent. Endod. 2013, 38, 52. [Google Scholar] [CrossRef]
- Westfall, P.H. Kurtosis as peakedness, 1905–2014. RIP Am. Stat. 2014, 68, 191–195. [Google Scholar] [CrossRef] [PubMed]
- Yang, F.; Tan, J.; Peng, L. The effect of risk perception on the willingness to purchase Hazard Insurance—A case study in the Three Gorges Reservoir Region, China. Int. J. Disaster Risk Reduct. 2020, 45, 101379. [Google Scholar] [CrossRef]
- Djimesah, I.E.; Okine, A.N.; Kissi Mireku, K. Influential factors in creating warning systems towards flood disaster management in Ghana: An analysis of 2007 northern flood. Int. J. Disaster Risk Reduct. 2018, 28, 318–326. [Google Scholar] [CrossRef]
- Gefen, D.; Straub, D.; Boudreau, M.-C. Structural equation modeling and regression: Guidelines for Research Practice. Commun. Assoc. Inf. Syst. 2000, 4, 7. [Google Scholar] [CrossRef]
- Steiger, J.H. Understanding the limitations of global fit assessment in structural equation modeling. Personal. Individ. Differ. 2007, 42, 893–898. [Google Scholar] [CrossRef]
- Kline, R.B. Principles and Practice of Structural Equation Modeling; The Guilford Press: New York, NY, USA, 2016. [Google Scholar]
- Alumran, A.; Hou, X.-Y.; Sun, J.; Yousef, A.A.; Hurst, C. Assessing the construct validity and reliability of the parental perception on antibiotics (PAPA) scales. BMC Public Health 2014, 14, 73. [Google Scholar] [CrossRef]
- Rajper, S.Z.; Albrecht, J. Prospects of electric vehicles in the developing countries: A literature review. Sustainability 2020, 12, 1906. [Google Scholar] [CrossRef]
- Mali, B.; Shrestha, A.; Chapagain, A.; Bishwokarma, R.; Kumar, P.; Gonzalez-Longatt, F. Challenges in the penetration of electric vehicles in developing countries with a focus on Nepal. Renew. Energy Focus 2022, 40, 1–12. [Google Scholar] [CrossRef]
- Moták, L.; Neuville, E.; Chambres, P.; Marmoiton, F.; Monéger, F.; Coutarel, F.; Izaute, M. Antecedent variables of intentions to use an autonomous shuttle: Moving beyond tam and tpb? Eur. Rev. Appl. Psychol. 2017, 67, 269–278. [Google Scholar] [CrossRef]
- Richardson, D.B. Electric vehicles and the Electric Grid: A review of modeling approaches, impacts, and renewable energy integration. Renew. Sustain. Energy Rev. 2013, 19, 247–254. [Google Scholar] [CrossRef]
- Simsekoglu, Ö. Socio-demographic characteristics, psychological factors and knowledge related to electric car use: A comparison between electric and conventional car drivers. Transp. Policy 2018, 72, 180–186. [Google Scholar] [CrossRef]
- Ng, V.; Kim, H.M. Autonomous Vehicles and smart cities: A case study of singapore. In Smart Cities for Technological and Social Innovation; Academic Press: Cambridge, MA, USA, 2021; pp. 265–287. [Google Scholar]
- Barbosa Junior, M.; Pinheiro, E.; Sokulski, C.C.; Ramos Huarachi, D.A.; de Francisco, A.C. How to identify barriers to the adoption of sustainable agriculture? A study based on a multi-criteria model. Sustainability 2022, 14, 13277. [Google Scholar] [CrossRef]
- Saif, M.A.; Hussin, N.; Husin, M.M.; Alwadain, A.; Chakraborty, A. Determinants of the intention to adopt digital-only banks in Malaysia: The extension of environmental concern. Sustainability 2022, 14, 11043. [Google Scholar] [CrossRef]
- Lin, S.-C.; Nadlifatin, R.; Amna, A.; Persada, S.; Razif, M. Investigating citizen behavior intention on mandatory and voluntary Pro-Environmental programs through a pro-environmental planned behavior model. Sustainability 2017, 9, 1289. [Google Scholar] [CrossRef]
- Rossi, C.; Rivetti, F. Assessing young consumers’ responses to sustainable labels: Insights from a factorial experiment in Italy. Sustainability 2020, 12, 10115. [Google Scholar] [CrossRef]
- Ong, A.K.; Robielos, R.A.; Jou, Y.T.; Wee, H.M. Three-level supply chain considering direct and indirect transportation cost and carbon emissions. IOP Conf. Ser. Mater. Sci. Eng. 2020, 847, 012050. [Google Scholar] [CrossRef]
- Cricelli, L.; Strazzullo, S. The economic aspect of Digital Sustainability: A systematic review. Sustainability 2021, 13, 8241. [Google Scholar] [CrossRef]
- Agaton, C.B.; Collera, A.A.; Guno, C.S. Socio-economic and environmental analyses of sustainable public transport in the Philippines. Sustainability 2020, 12, 4720. [Google Scholar] [CrossRef]
- Ong, A.K. A machine learning ensemble approach for predicting factors affecting STEM students’ future intention to enroll in chemistry-related courses. Sustainability 2022, 14, 16041. [Google Scholar] [CrossRef]
- Arpaci, I.; Karatas, K.; Kusci, I.; Al-Emran, M. Understanding the social sustainability of the metaverse by integrating UTAUT2 and big five personality traits: A hybrid Sem-Ann Approach. Technol. Soc. 2022, 71, 102120. [Google Scholar] [CrossRef]




| Characteristics | Category | N | % |
|---|---|---|---|
| Gender | Male | 902 | 86.1 |
| Female | 146 | 13.9 | |
| Age | 18–22 years old | 5 | 0.50 |
| 23–22 years old | 341 | 32.5 | |
| 30–22 years old | 365 | 34.8 | |
| 37–22 years old | 192 | 18.3 | |
| 44–50 years old | 97 | 9.30 | |
| 51 years old and older | 48 | 4.60 | |
| Monthly Salary/Allowance | <20,000 PHP | 43 | 4.10 |
| 20,001–30,000 PHP | 52 | 5.00 | |
| 30,001–40,000 PHP | 310 | 29.6 | |
| 40,001–50,000PHP | 495 | 47.2 | |
| 50,001–60,000 PHP | 114 | 10.9 | |
| >60,000 PHP | 34 | 3.20 | |
| Marital Status | Single | 487 | 46.5 |
| Married | 553 | 52.8 | |
| Separated | 4 | 0.40 | |
| Widowed | 4 | 0.40 | |
| Educational Background | High School Graduate | 7 | 0.67 |
| Technical-Vocation Graduate | 2 | 0.19 | |
| College Graduate | 992 | 94.7 | |
| Master’s Degree | 45 | 4.29 | |
| PhD Degree | 2 | 0.19 |
| Goodness of Fit Measures of SEM | Parameter Estimates | Minimum Cut-Off | Suggested by |
|---|---|---|---|
| Incremental Fit Index (IFI) | 0.853 | >0.80 | Gefen et al. [64] |
| Tucker–Lewis Index (TLI) | 0.822 | >0.80 | Gefen et al. [64] |
| Comparative Fit Index (CFI) | 0.853 | >0.80 | Gefen et al. [64] |
| Goodness of Fit Index (GFI) | 0.725 | >0.80 | Gefen et al. [64] |
| Adjusted Goodness of Fit Index (AGFI) | 0.779 | >0.80 | Gefen et al. [64] |
| Root Mean Square Error (RMSEA) | 0.075 | <0.07 | Steiger [65] |
| Factor | Cronbach’s α | Composite Reliability (CR) | Average Variance Extracted (AVE) |
|---|---|---|---|
| Price Value | 0.859 | 0.876 | 0.642 |
| Hedonic Motivation | 0.951 | 0.949 | 0.822 |
| Performance Expectancy | 0.959 | 0.957 | 0.846 |
| Behavioral Intentions | 0.951 | 0.923 | 0.752 |
| Social Influence | 0.945 | 0.923 | 0.751 |
| Attitude | 0.950 | 0.936 | 0.787 |
| Perceived Behavioral Control | 0.927 | 0.899 | 0.691 |
| Perceived Environmental Concerns | 0.970 | 0.969 | 0.888 |
| Perceived Economic Concerns | 0.947 | 0.902 | 0.698 |
| Perceived Authority Support | 0.959 | 0.955 | 0.841 |
| PV | HM | PE | SN | AT | PBC | ENV | ECO | PAS | BI | |
|---|---|---|---|---|---|---|---|---|---|---|
| PV | 0.802 | |||||||||
| HM | 0.683 | 0.907 | ||||||||
| PE | 0.666 | 0.777 | 0.920 | |||||||
| SN | 0.683 | 0.739 | 0.773 | 0.867 | ||||||
| AT | 0.736 | 0.725 | 0.750 | 0.843 | 0.887 | |||||
| PBC | 0.704 | 0.698 | 0.724 | 0.815 | 0.825 | 0.831 | ||||
| ENV | 0.692 | 0.665 | 0.670 | 0.733 | 0.802 | 0.81 | 0.942 | |||
| ECO | 0.678 | 0.688 | 0.718 | 0.803 | 0.841 | 0.848 | 0.841 | 0.836 | ||
| PAS | 0.618 | 0.652 | 0.676 | 0.764 | 0.768 | 0.791 | 0.784 | 0.815 | 0.917 | |
| BI | 0.686 | 0.726 | 0.757 | 0.820 | 0.818 | 0.785 | 0.752 | 0.779 | 0.710 | 0.867 |
| HB | PV | HM | PE | EE | FC | SN | AT | PBC | ENV | ECO | PAS | |
|---|---|---|---|---|---|---|---|---|---|---|---|---|
| PV | 0.753 | |||||||||||
| HM | 0.807 | 0.740 | ||||||||||
| PE | 0.813 | 0.780 | 0.813 | |||||||||
| EE | 0.814 | 0.816 | 0.884 | 0.836 | ||||||||
| FC | 0.769 | 0.646 | 0.708 | 0.761 | 0.784 | |||||||
| SN | 0.844 | 0.836 | 0.804 | 0.816 | 0.843 | 0.779 | ||||||
| AT | 0.763 | 0.868 | 0.779 | 0.813 | 0.724 | 0.785 | 0.887 | |||||
| PBC | 0.844 | 0.808 | 0.785 | 0.787 | 0.812 | 0.758 | 0.826 | 0.832 | ||||
| ENV | 0.790 | 0.814 | 0.832 | 0.846 | 0.811 | 0.685 | 0.825 | 0.884 | 0.855 | |||
| ECO | 0.836 | 0.784 | 0.885 | 0.789 | 0.794 | 0.721 | 0.627 | 0.734 | 0.734 | 0.774 | ||
| PAS | 0.749 | 0.733 | 0.841 | 0.724 | 0.819 | 0.834 | 0.763 | 0.764 | 0.867 | 0.778 | 0.743 | |
| BI | 0.766 | 0.844 | 0.827 | 0.846 | 0.783 | 0.761 | 0.847 | 0.673 | 0.719 | 0.846 | 0.838 | 0.755 |
| VIF | MSV | ASV | |
|---|---|---|---|
| HB | 2.691 | 0.529 | 0.463 |
| PV | 2.683 | 0.542 | 0.450 |
| HM | 3.377 | 0.604 | 0.494 |
| PE | 3.822 | 0.632 | 0.524 |
| EE | 4.257 | 0.590 | 0.543 |
| FC | 2.730 | 0.527 | 0.433 |
| SN | 4.091 | 0.711 | 0.636 |
| AT | 3.423 | 0.708 | 0.675 |
| PBC | 4.005 | 0.719 | 0.654 |
| ENV | 4.360 | 0.707 | 0.629 |
| ECO | 3.357 | 0.664 | 0.665 |
| PAS | 4.255 | 0.504 | 0.504 |
| Goodness of Fit Measures of SEM | Parameter Estimates | Minimum Cut-Off | Suggested by |
|---|---|---|---|
| Incremental Fit Index (IFI) | 0.891 | >0.80 | Gefen et al. [64] |
| Tucker–Lewis Index (TLI) | 0.884 | >0.80 | Gefen et al. [64] |
| Comparative Fit Index (CFI) | 0.890 | >0.80 | Gefen et al. [64] |
| Goodness of Fit Index (GFI) | 0.857 | >0.80 | Gefen et al. [64] |
| Adjusted Goodness of Fit Index (AGFI) | 0.821 | >0.80 | Gefen et al. [64] |
| Root Mean Square Error (RMSEA) | 0.064 | <0.07 | Steiger [65] |
| No | Variable | Direct Effect | p-Value | Indirect Effect | p-Value | Total Effect | p-Value |
|---|---|---|---|---|---|---|---|
| 1 | PAS → PBC | 0.188 | 0.047 | - | - | 0.188 | 0.047 |
| 2 | PAS → AT | 0.201 | 0.023 | - | - | 0.201 | 0.023 |
| 2 | PAS → SI | 0.145 | 0.023 | - | - | 0.145 | 0.023 |
| 3 | PAS → BI | - | - | 0.074 | 0.025 | 0.074 | 0.025 |
| 4 | ECO → PBC | 0.890 | 0.014 | - | - | 0.890 | 0.014 |
| 5 | ECO → AT | 0.902 | 0.026 | - | - | 0.902 | 0.026 |
| 6 | ECO → SI | 0.853 | 0.009 | - | - | 0.853 | 0.009 |
| 7 | ECO → BI | - | - | 0.683 | 0.012 | 0.683 | 0.012 |
| 8 | ENV → PBC | 0.274 | 0.009 | - | - | 0.274 | 0.009 |
| 9 | ENV → AT | 0.248 | 0.005 | - | - | 0.248 | 0.005 |
| 10 | ENV → SI | 0.130 | 0.011 | - | - | 0.130 | 0.011 |
| 11 | ENV → BI | - | - | 0.145 | 0.004 | 0.145 | 0.004 |
| 12 | PE → BI | 0.195 | 0.013 | - | - | 0.195 | 0.013 |
| 13 | HM → BI | 0.132 | 0.017 | - | - | 0.132 | 0.017 |
| 14 | PV → BI | 0.082 | 0.044 | - | - | 0.082 | 0.044 |
| 15 | PBC → BI | 0.116 | 0.024 | - | - | 0.116 | 0.024 |
| 16 | AT → BI | 0.229 | 0.006 | - | - | 0.229 | 0.006 |
| 17 | SN → BI | 0.437 | 0.020 | - | - | 0.437 | 0.020 |
Disclaimer/Publisher’s Note: The statements, opinions and data contained in all publications are solely those of the individual author(s) and contributor(s) and not of MDPI and/or the editor(s). MDPI and/or the editor(s) disclaim responsibility for any injury to people or property resulting from any ideas, methods, instructions or products referred to in the content. |
© 2023 by the authors. Licensee MDPI, Basel, Switzerland. This article is an open access article distributed under the terms and conditions of the Creative Commons Attribution (CC BY) license (https://creativecommons.org/licenses/by/4.0/).
Share and Cite
Ong, A.K.S.; German, J.D.; Redi, A.A.N.P.; Cordova, L.N.Z.; Longanilla, F.A.B.; Caprecho, N.L.; Javier, R.A.V. Antecedents of Behavioral Intentions for Purchasing Hybrid Cars Using Sustainability Theory of Planned Behavior Integrated with UTAUT2. Sustainability 2023, 15, 7657. https://doi.org/10.3390/su15097657
Ong AKS, German JD, Redi AANP, Cordova LNZ, Longanilla FAB, Caprecho NL, Javier RAV. Antecedents of Behavioral Intentions for Purchasing Hybrid Cars Using Sustainability Theory of Planned Behavior Integrated with UTAUT2. Sustainability. 2023; 15(9):7657. https://doi.org/10.3390/su15097657
Chicago/Turabian StyleOng, Ardvin Kester S., Josephine D. German, Anak Agung Ngurah Perwira Redi, Lara Nicole Z. Cordova, Franscine Althea B. Longanilla, Neallo L. Caprecho, and Rocksel Andry V. Javier. 2023. "Antecedents of Behavioral Intentions for Purchasing Hybrid Cars Using Sustainability Theory of Planned Behavior Integrated with UTAUT2" Sustainability 15, no. 9: 7657. https://doi.org/10.3390/su15097657
APA StyleOng, A. K. S., German, J. D., Redi, A. A. N. P., Cordova, L. N. Z., Longanilla, F. A. B., Caprecho, N. L., & Javier, R. A. V. (2023). Antecedents of Behavioral Intentions for Purchasing Hybrid Cars Using Sustainability Theory of Planned Behavior Integrated with UTAUT2. Sustainability, 15(9), 7657. https://doi.org/10.3390/su15097657

