Consumer Behavior after COVID-19: Interpersonal Influences, eWOM and Digital Lifestyles in More Diverse Youths
Abstract
1. Introduction
2. Background
2.1. Repurchase Intention on Digital Platforms of a Diverse Population
2.2. Online Shopping (E-Commerce) Experience in Post COVID-19 Times in a Diverse Population
2.3. Interpersonal Influence on the Repurchase Intention of the LGBTTTQI+ Community
2.4. Electronic Word of Mouth (eWOM) in Repurchase Intention
3. Materials and Methods
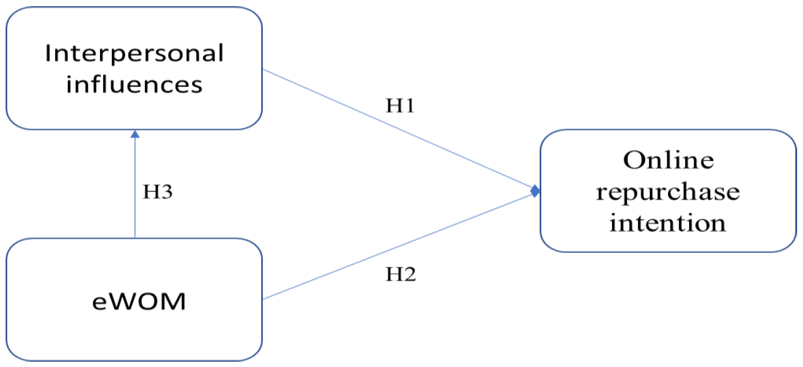
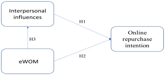
PLS-SEM Model
4. Results
4.1. Evaluation of the Measurement Model
4.2. Evaluation of the Structural Model
5. Discussion
5.1. Theoretical and Practical Implications
5.2. Implications for Management
6. Conclusions
Limitations and Future Research Directions
Author Contributions
Funding
Institutional Review Board Statement
Informed Consent Statement
Data Availability Statement
Conflicts of Interest
References
- Satrio, D.; Priyanto, S.; Nugraha, A. Viral Marketing for Cultural Product: The Role of Emotion and Cultural Awareness to Influence Purchasing Intention. Montenegrin J. Econ. 2020, 16, 77–91. [Google Scholar] [CrossRef]
- Filieri, R.; Lin, Z. The role of aesthetic, cultural, utilitarian and branding factors in young Chinese consumers’ repurchase intention of smartphone brands. Comput. Hum. Behav. 2017, 67, 139–150. [Google Scholar] [CrossRef]
- Whelan, E.; Islam, A.K.M.N.; Brooks, S. Applying the SOBC paradigm to explain how social media overload affects academic performance. Comput. Educ. 2020, 143, 103692. [Google Scholar] [CrossRef]
- Kumar, A.; Huerta-Guerrero, C.; López-Domínguez, E.; Hernández-Velázquez, Y.; Domínguez-Isidro, S.; Cueto-García, A.; De-La-Calleja, J.; Medina-Nieto, M.A.; Kamal, M.; Aljohani, A.; et al. Some considerations regarding the new trends in marketing approaches. Rom. Econ. J. 2020, 23, 2–10. [Google Scholar]
- Zwanka, R.J.; Buff, C. COVID-19 Generation: A Conceptual Framework of the Consumer Behavioral Shifts to Be Caused by the COVID-19 Pandemic. J. Int. Consum. Mark. 2021, 33, 58–67. [Google Scholar] [CrossRef]
- Camilleri, M.A.; Falzon, L. Understanding motivations to use online streaming services: Integrating the technology acceptance model (TAM) and the uses and gratifications theory (UGT). Span. J. Mark. ESIC 2020, 25, 217–238. [Google Scholar] [CrossRef]
- Taddeo, G.; de-Frutos-Torres, B.; Alvarado, M. Creators and spectators facing online information disorder. Effects of digital content production on information skills. [Creadores y espectadores frente al desorden informativo online. Efectos de la producción de contenidos digitales en competencias informativas]. Comunicar 2022, 30, 9–20. [Google Scholar] [CrossRef]
- Marín López, J.C.; López Trujillo, M. Análisis de datos para el marketing digital emprendedor: Caso de estudio Parque de Innovación Empresarial—Universidad Nacional sede Manizales. Rev. Univ. Y Empresa 2020, 22, 65. [Google Scholar] [CrossRef]
- Wachs, S.; Wettstein, A.; Bilz, L.; Gámez-Guadix, M. Adolescents’ motivations to perpetrate hate speech and links with social norms. [Motivos del discurso de odio en la adolescencia y su relación con las normas sociales]. Comunicar 2022, 71, 9–20. [Google Scholar] [CrossRef]
- Peltier, J.W.; Dahl, A.J.; Swan, E.L. Digital information flows across a B2C/C2C continuum and technological innovations in service ecosystems: A service-dominant logic perspective. J. Bus. Res. 2020, 121, 724–734. [Google Scholar] [CrossRef]
- Díaz-Pérez, S.; Soler-i-Martí, R.; Ferrer-Fons, M. From the global myth to local mobilization: Creation and resonance of Greta Thunberg’s frame. [Del mito global a la movilización local: Creación y resonancia del marco Greta Thunberg]. Comunicar 2021, 68, 35–45. [Google Scholar] [CrossRef]
- Nilashi, M.; Asadi, S.; Minaei-Bidgoli, B.; Abumalloh, R.A.; Samad, S.; Ghabban, F.; Ahani, A. Recommendation agents and information sharing through social media for coronavirus outbreak. Telemat. Inform. 2021, 61, 101597. [Google Scholar] [CrossRef]
- Khalifa, M.; Liu, V. Online consumer retention: Contingent effects of online shopping habit and online shopping experience. Eur. J. Inf. Syst. 2007, 16, 780–792. [Google Scholar] [CrossRef]
- Dixit, P.; Kohli, R.; Acevedo-Duque, A.; Gonzalez-Diaz, R.R.; Jhaveri, R.H. Comparing and analyzing applications of intelligent techniques in cyberattack detection. Secur. Commun. Netw. 2021, 2021, 5561816. [Google Scholar] [CrossRef]
- Pérez-Villarreal, H.H.; Martínez-Ruiz, M.P.; Izquierdo-Yusta, A. Testing model of purchase intention for fast food in Mexico: How do consumers react to food values, positive anticipated emotions, attitude toward the brand, and attitude toward eating hamburgers? Foods 2019, 8, 369. [Google Scholar] [CrossRef]
- González-Díaz, R.R.; Acevedo-Duque, Á.; Salazar-Sepúlveda, G.; Castillo, D. Contributions of Subjective Well-Being and Good Living to the Contemporary Development of the Notion of Sustainable Human Development. Sustainability 2021, 13, 3298. [Google Scholar] [CrossRef]
- Müller, J.; Acevedo-Duque, Á.; Müller, S.; Kalia, P.; Mehmood, K. Predictive Sustainability Model Based on the Theory of Planned Behavior Incorporating Ecological Conscience and Moral Obligation. Sustainability 2021, 13, 4248. [Google Scholar] [CrossRef]
- Vergara, O.; Acevedo, Á.; González, Y. Marketing Responsable: Ventaja Distintiva en la Cadena de Valor de las Organizaciones. J. Manag. Bus. Stud. 2019, 1, 44–74. [Google Scholar] [CrossRef]
- Hess, T.; Matt, C.; Benlian, A.; Wiesböck, F. Options for Formulating a Digital Transformation Strategy. MIS Q. Exec. 2016, 15, 123–139. [Google Scholar]
- Matute, J.; Polo-Redondo, Y.; Utrillas, A. The influence of EWOM characteristics on online repurchase intention. Online Inf. Rev. 2016, 40, 1090–1110. [Google Scholar] [CrossRef]
- Bhattacharya, A.; Srivastava, M. A Framework of Online Customer Experience: An Indian Perspective. Glob. Bus. Rev. 2020, 21, 800–817. [Google Scholar] [CrossRef]
- Jung, H.; Park, M.; Hong, K.; Hyun, E. The Impact of an Epidemic Outbreak on Consumer Expenditures:An Empirical Assessment for MERS Korea. Sustainability 2016, 8, 454. [Google Scholar] [CrossRef]
- Reiss, M.C.; Webster, C. Relative Influence in Purchase Decision Making: Married, Cohabitating, and Homosexual Couples. Adv. Consum. Res. 1997, 24, 42–47. [Google Scholar]
- García-Salirrosas, E.E.; Acevedo-Duque, Á. PERVAINCONSA Scale to Measure the Consumer Behavior of Online Stores of MSMEs Engaged in the Sale of Clothing. Sustainability 2022, 14, 2638. [Google Scholar] [CrossRef]
- Marecek, J.; Finn, S.E.; Cardell, M. Gender roles in the relationships of lesbians and gay men. J. Homosex. 1982, 8, 45–49. [Google Scholar] [CrossRef]
- Sohail, M.T.; Elkaeed, E.B.; Irfan, M.; Acevedo-Duque, Á.; Mustafa, S. Determining Farmers’ Awareness About Climate Change Mitigation and Wastewater Irrigation: A Pathway Toward Green and Sustainable Development. Front. Environ. Sci. 2022, 10, 900193. [Google Scholar] [CrossRef]
- Boonlertvanich, K. Conceptual Model for The Repurchase Intentions In The Automobile Service Industry: The Role of Switching Barriers in Satisfaction-Repurchase Intentions Relationship. Int. J. Bus. Res. 2009, 9, 140–157. [Google Scholar]
- Shareef, M.A.; Kapoor, K.K.; Mukerji, B.; Dwivedi, R.; Dwivedi, Y.K. Group behavior in social media: Antecedents of initial trust formation. Comput. Hum. Behav. 2020, 105, 106225. [Google Scholar] [CrossRef]
- Sharma, V.M.; Klein, A. Consumer perceived value, involvement, trust, susceptibility to interpersonal influence, and intention to participate in online group buying. J. Retail. Consum. Serv. 2020, 52, 101946. [Google Scholar] [CrossRef]
- Kalia, P.; Dwivedi, Y.K.; Acevedo-Duque, Á. Cellulographics©: A novel smartphone user classification metrics. J. Innov. Knowl. 2022, 7, 100179. [Google Scholar] [CrossRef]
- Liang, C.-C.; Shiau, W.-L. Moderating effect of privacy concerns and subjective norms between satisfaction and repurchase of airline e-ticket through airline-ticket vendors. Asia Pac. J. Tour. Res. 2018, 23, 1142–1159. [Google Scholar] [CrossRef]
- Kabi, T. Sustainability in consumer marketing. In Marketing to South African Consumers; UCT Liberty Institute of Strategic Marketing & UCT Libraries: Cape Town, South Africa, 2021. [Google Scholar] [CrossRef]
- Liu, Y.; Du, R. Examining the effect of reviewer socioeconomic status disclosure on customers’ purchase intention. J. Glob. Inf. Manag. 2020, 83, 17–35. [Google Scholar] [CrossRef]
- Azizi, S.; Shahri, M.M.; Rahman, H.S.; Rahim, R.A.; Rasedee, A.; Mohamad, R. Green synthesis palladium nanoparticles mediated by white tea (Camellia sinensis) extract with antioxidant, antibacterial, and antiproliferative activities toward the human leukemia (MOLT-4) cell line. Int. J. Nanomed. 2017, 12, 8841. [Google Scholar] [CrossRef]
- Acevedo-Duque, Á.; Gonzalez-Diaz, R.; Vega-Muñoz, A.; Fernández Mantilla, M.M.; Ovalles-Toledo, L.V.; Cachicatari-Vargas, E. The Role of B Companies in Tourism towards Recovery from the Crisis COVID-19 Inculcating Social Values and Responsible Entrepreneurship in Latin America. Sustainability 2021, 13, 7763. [Google Scholar] [CrossRef]
- Zhu, L.; Li, H.; Wang, F.-K.; He, W.; Tian, Z. How online reviews affect purchase intention: A new model based on the stimulus-organism-response (S-O-R) framework. Aslib J. Inf. Manag. 2020, 72, 463–488. [Google Scholar] [CrossRef]
- Bulut, Z.A.; Karabulut, A.N. Examining the role of two aspects of eWOM in online repurchase intention: An integrated trust–loyalty perspective. J. Consum. Behav. 2018, 17, 407–417. [Google Scholar] [CrossRef]
- Li, M. Influence for social good: Exploring the roles of influencer identity and comment section in Instagram-based LGBTQ-centric corporate social responsibility advertising. Int. J. Advert. 2022, 41, 462–499. [Google Scholar] [CrossRef]
- Sun, Y.; Luo, B.; Wang, S.; Fang, W. What you see is meaningful: Does green advertising change the intentions of consumers to purchase eco-labeled products? Bus. Strategy Environ. 2021, 30, 694–704. [Google Scholar] [CrossRef]
- Rajković, B.; Đurić, I.; Zarić, V.; Glauben, T. Gaining trust in the digital age: The potential of social media for increasing the competitiveness of small and medium enterprises. Sustainability 2021, 13, 1884. [Google Scholar] [CrossRef]
- Nikbin, D.; Iranmanesh, M.; Ghobakhloo, M.; Foroughi, B. Marketing mix strategies during and after COVID-19 pandemic and recession: A systematic review. Asia-Pac. J. Bus. Adm. 2022, 14, 405–420. [Google Scholar] [CrossRef]
- Jang, W.E.; Chun, J.W.; Kim, J.J.; Bucy, E. Effects of Self-Presentation Strategy and Tie Strength on Facebook Users’ Happiness and Subjective Vitality. J. Happiness Stud. 2021, 22, 2961–2979. [Google Scholar] [CrossRef]
- Jribi, S.; Ben Ismail, H.; Doggui, D.; Debbabi, H. COVID-19 virus outbreak lockdown: What impacts on household food wastage? Environ. Dev. Sustain. 2020, 22, 3939–3955. [Google Scholar] [CrossRef] [PubMed]
- Tasci, A.D.A.; Fyall, A.; Woosnam, K.M. Sustainable tourism consumer: Socio-demographic, psychographic and behavioral characteristics. Tour. Rev. 2022, 77, 341–375. [Google Scholar] [CrossRef]
- Arruzza, C.; Bhattacharya, T. Teoría de la Reproducción Social. Elementos fundamentales para un feminismo marxista. Arch. De Hist. Del Mov. Obrero Y La Izqda. 2020, 16, 37–69. [Google Scholar] [CrossRef]
- Reza Jalilvand, M.; Samiei, N. The impact of electronic word of mouth on a tourism destination choice: Testing the theory of planned behavior (TPB). Internet Res. 2012, 22, 591–612. [Google Scholar] [CrossRef]
- Beenakker, K.G.; Ling, C.H.; Meskers, C.G.; de Craen, A.J.; Stijnen, T.; Westendorp, R.G.; Maier, A.B. Patterns of muscle strength loss with age in the general population and patients with a chronic inflammatory state. Ageing Res. Rev. 2010, 9, 431–436. [Google Scholar] [CrossRef]
- Huang, X.; Ge, J. Electric vehicle development in Beijing: An analysis of consumer purchase intention. J. Clean. Prod. 2019, 216, 361–372. [Google Scholar] [CrossRef]
- Olsen, S.J.; Azziz-Baumgartner, E.; Budd, A.P.; Brammer, L.; Sullivan, S.; Pineda, R.F.; Cohen, C.; Fry, A.M. Decreased influenza activity during the COVID-19 pandemic—United States, Australia, Chile, and South Africa, 2020. Am. J. Transplant. 2020, 20, 3681–3685. [Google Scholar] [CrossRef]
- Babić Rosario, A.; de Valck, K.; Sotgiu, F. Conceptualizing the electronic word-of-mouth process: What we know and need to know about eWOM creation, exposure, and evaluation. J. Acad. Mark. Sci. 2020, 48, 422–448. [Google Scholar] [CrossRef]
- Martínez, P.; Herrero, Á.; Gómez-López, R. Corporate images and customer behavioral intentions in an environmentally certified context: Promoting environmental sustainability in the hospitality industry. Corp. Soc. Responsib. Environ. Manag. 2019, 26, 1382–1391. [Google Scholar] [CrossRef]
- Patak, M.; Branska, L.; Pecinova, Z. Consumer Intention to Purchase Green Consumer Chemicals. Sustainability 2021, 13, 7992. [Google Scholar] [CrossRef]
- Cohen, J. Statistical Power Analysis. Current Directions in Psychological Science. Curr. Dir. Psy-Chological Sci. 1992, 1, 98–101. [Google Scholar] [CrossRef]
- Hair, J.F., Jr.; Hult, G.T.M.; Ringle, C.M.; Sarstedt, M.; Castillo Apraiz, J.; Cepeda Carrión, G.; Roldán, J.L. Manual de Partial Least Squares Structural Equation Modeling (PLS-SEM) (Segunda Edición). In Manual de Partial Least Squares Structural Equation Modeling (PLS-SEM), 2nd ed.; OmniaScience: Terrassa, Spain, 2019. [Google Scholar] [CrossRef]
- Li, F. The digital transformation of business models in the creative industries: A holistic framework and emerging trends. Technovation 2020, 92, 102012. [Google Scholar] [CrossRef]
- Alhidari, A.; Iyer, P.; Paswan, A. Personal level antecedents of eWOM and purchase intention, on social networking sites. J. Cust. Behav. 2015, 14, 107–125. [Google Scholar] [CrossRef]
- Sohaib, M.; Hui, P.; Akram, U. Impact of eWOM and risk-taking in gender on purchase intentions: Evidence from Chinese social media. Int. J. Inf. Syst. Change Manag. 2018, 10, 101. [Google Scholar] [CrossRef]
- Erkan, I.; Evans, C. The influence of eWOM in social media on consumers’ purchase intentions: An extended approach to information adoption. Comput. Hum. Behav. 2016, 61, 47–55. [Google Scholar] [CrossRef]
- Picone, P.M.; De Massis, A.; Tang, Y.; Piccolo, R.F. The psychological foundations of management in family firms: Values, biases, and heuristics. Fam. Bus. Rev. 2021, 34, 12–32. [Google Scholar] [CrossRef]
- Zimmermann, P.; Curtis, N. COVID-19 in children, pregnancy and neonates: A review of epidemiologic and clinical features. Pediatr. Infect. Dis. J. 2020, 39, 469. [Google Scholar] [CrossRef]
- Farzin, M.; Fattahi, M. eWOM through social networking sites and impact on purchase intention and brand image in Iran. J. Adv. Manag. Res. 2018, 15, 161–183. [Google Scholar] [CrossRef]
- Bresciani, G.; Marchetti, F.; Rizzi, G.; Gabbani, A.; Pineider, F.; Pampaloni, G. Metal N, N-dialkylcarbamates as easily available catalytic precursors for the carbon dioxide/propylene oxide coupling under ambient conditions. J. CO2 Util. 2018, 28, 168–173. [Google Scholar] [CrossRef]
- Paulienė, R.; Sedneva, K. The influence of recommendations in social media on purchase intentions of generations Y and Z. Organ. Mark. Emerg. Econ. 2019, 10, 227–256. [Google Scholar] [CrossRef]
- Yoon, S.; Zhang, D. Social media, information presentation, consumer involvement, and cross-border adoption of pop culture products. Electron. Commer. Res. Appl. 2018, 27, 129–138. [Google Scholar] [CrossRef]
- Madinga, N.W.; Maziriri, E.T.; Chuchu, T.; Mototo, L. The LGBTQAI+ community and luxury brands: Exploring drivers of luxury consumption in South Africa. Afr. J. Bus. Econ. Res. 2021, 16, 207. [Google Scholar] [CrossRef]



| Constructions | Variables | Items | References |
|---|---|---|---|
| Interpersonal influences | REL 1 | My friends/colleagues recommend the products I buy online. | |
| REL 2 | My family recommends the products I buy online. | Bhattacharya and Srivastava (2020) [45] | |
| REL 3 | My online purchases are made on the recommendation of government authorities. | ||
| eWOM | eWOM 1 | I often consult other consumer reviews of products online to help me choose the right product or brand. | |
| eWOM 2 eWOM 3 eWOM 4 | If I don’t read other consumers’ reviews when I buy a product/brand online, I worry about my decision. To make sure of my purchase, I check reviews from other shoppers. I often read other consumers’ product reviews to get good impressions. | Bhattacharya and Srivastava (2020) [45] | |
| Online repurchase intention | IR 1 | I am likely to shop on Internet websites in the near future. | |
| IR 2 | I plan to return to shopping through Internet websites in the near future. | Huang y Ge (2019) [48] | |
| IR 3 | I am willing to continue shopping online even after the pandemic. | ||
| IR 4 | I will recommend others to shop online. |
| Concept | Frequency | Percentages (%) |
|---|---|---|
| Gender Women Men LGBTTTQI+ Years 15 to 20 years 21 to 30 years | 106 | 27.6% |
| 88 190 | 22.9% 50% | |
| 278 106 | 72.4% 27.6% | |
| Educational level Bachelor’s degree Master Postgraduate High school | 252 82 38 | 66.6% 21.4% 9.8% |
| 12 | 3.1% |
| Constructs | Items | Convergent Validity | Reliability | Validity Discriminant | ||
|---|---|---|---|---|---|---|
| Interpersonal influences | REL 1 | Loads >0.70 0.917 | AVE 0.842 | CR 0.914 | CA 0.913 | Yes |
| REL 2 | 0.919 | |||||
| eWOM | eWOM 1 | 0.884 | ||||
| eWOM 2 eWOM 3 eWOM 4 | 0.846 0.933 0.917 | 0.803 | 0.942 | 0.918 | Yes | |
| Online repurchase intention | IR 1 | 0.955 | ||||
| IR 2 | 0.969 | 0.911 | 0.976 | 0.967 | Yes | |
| IR 3 | 0.966 | |||||
| IR 4 | 0.927 |
| Hypothesis | Relationship | Path Coefficient | Standard Error | p-Values | Results |
|---|---|---|---|---|---|
| H1 | REL → IR | 0.144 | 0.03 | 0.000 | It is supported |
| H2 | EWOM → IR | 0.581 | 0.06 | 0.000 | It is supported |
| H3 | EWOM → REL | 0.369 | 0.05 | 0.000 | It is supported |
Disclaimer/Publisher’s Note: The statements, opinions and data contained in all publications are solely those of the individual author(s) and contributor(s) and not of MDPI and/or the editor(s). MDPI and/or the editor(s) disclaim responsibility for any injury to people or property resulting from any ideas, methods, instructions or products referred to in the content. |
© 2023 by the authors. Licensee MDPI, Basel, Switzerland. This article is an open access article distributed under the terms and conditions of the Creative Commons Attribution (CC BY) license (https://creativecommons.org/licenses/by/4.0/).
Share and Cite
Müller-Pérez, J.; Acevedo-Duque, Á.; Rettig, P.V.; García-Salirrosas, E.E.; Fernández-Mantilla, M.M.; Izquierdo-Marín, S.S.; Álvarez-Becerra, R. Consumer Behavior after COVID-19: Interpersonal Influences, eWOM and Digital Lifestyles in More Diverse Youths. Sustainability 2023, 15, 6570. https://doi.org/10.3390/su15086570
Müller-Pérez J, Acevedo-Duque Á, Rettig PV, García-Salirrosas EE, Fernández-Mantilla MM, Izquierdo-Marín SS, Álvarez-Becerra R. Consumer Behavior after COVID-19: Interpersonal Influences, eWOM and Digital Lifestyles in More Diverse Youths. Sustainability. 2023; 15(8):6570. https://doi.org/10.3390/su15086570
Chicago/Turabian StyleMüller-Pérez, Jessica, Ángel Acevedo-Duque, Pilar Valenzuela Rettig, Elizabeth Emperatriz García-Salirrosas, Mirtha Mercedes Fernández-Mantilla, Sandra Sofía Izquierdo-Marín, and Rina Álvarez-Becerra. 2023. "Consumer Behavior after COVID-19: Interpersonal Influences, eWOM and Digital Lifestyles in More Diverse Youths" Sustainability 15, no. 8: 6570. https://doi.org/10.3390/su15086570
APA StyleMüller-Pérez, J., Acevedo-Duque, Á., Rettig, P. V., García-Salirrosas, E. E., Fernández-Mantilla, M. M., Izquierdo-Marín, S. S., & Álvarez-Becerra, R. (2023). Consumer Behavior after COVID-19: Interpersonal Influences, eWOM and Digital Lifestyles in More Diverse Youths. Sustainability, 15(8), 6570. https://doi.org/10.3390/su15086570

