Innovative Blockchain-Based Tracking Systems, A Technology Acceptance for Cross-Border Runners during and Post-Pandemic
Abstract
1. Introduction
1.1. Background of the Study
1.2. Problem Statement
1.3. Main Contribution the Study
- The implementation of a blockchain-based tracking system, which will secure the data and information within the systems.
- The advantages of a tracking system over the existing system, i.e., the manual way of registering and monitoring the movement of a freight or any parcel.
- The runner will be able to be tracked and known by the admin of the system and the customer.
- The proposed system will provide security to help track the movement of each delivery and parcel carrier on hold.
- The system will also eliminate some of the routine manual work that is prevalent in the manual system of tracking.
2. Literature Review
2.1. Review of Prior Literature
2.2. Gap in Literature Review
3. Methodologies
3.1. The Waterfall Methodology
- System planning—this is where I plan the schedule, performing some research and a preliminary investigation about the tracking system for cross-border runners during the COVID-19 pandemic that I wish to implement for runners in Brunei. I will research more about tracking system and plan for the improvement of the problems. During this system planning, a flowchart is required so that we can understand the flow of the proposed system. An entity relationship diagram (ERD) and data flow diagram (DFD) are also needed to understand the relationship with each of the elements.
- System analysis—I need to understand the runner’s and customer’s requirements and needs. During the requirement determination stage, these were analyzed, and from there, an analysis on the possible end user requirements was performed to develop the system.
- System design—this is to figure out the possible solutions based on the requirements and analysis decisions. In this phase, I will determine how the system will be built by doing some design and create a rough plan regarding the requirements. This is to design the prototype system.
- System implementation—the system will be constructed, tested, and checked by the users. This could probably be the most time-consuming phase of all. It also includes activities such as overall testing, where the system will be tested to ensure that the functional requirements are satisfied and work.
- System support—this is to improve the tracking system, doing some maintenance if there is any problem with the system, and keep the system running.
- i.
- Perceived usefulness.
- ii.
- Innovativeness in new technology.
- iii.
- Intention to use.
- iv.
- Security and safety.

3.2. Research Method
3.3. Hypothesis Formulation
3.4. Definition of Variables
3.5. Data Collection
3.6. Data Analysis Method
3.7. Measurement of Variables
3.8. Data Management
4. System Development
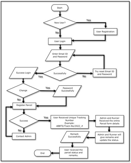
- The flowchart of the blockchain-based tracking system.
- The entity relationship diagram (ERD)
- The prototype of the system design
4.1. System Planning & Analysis
Flowchart of Tracking System
4.2. Prototypes of System Design
- Home page
- Contact us page
- Feedback page
- Frequently asked questions page
- User page
- Runner page
- Director page
- Admin page
5. Data Analysis
5.1. Frequency Analysis from First Survey
5.2. Beta Testing
5.3. Pre-Test (Pilot Test)
5.4. Frequency Analysis from Second Survey (User Acceptance Testing)
6. Discussion
6.1. Summary of Findings
- (1)
- What is important for implementing a tracking system for runners and customers during the Pandemic COVID-19 pandemic?
- (2)
- What is a possible framework of a blockchain-based tracking system?
- (3)
- How can a tracking system be effectively implemented to overcome the challenges during this COVID-19 pandemic?
6.2. Discussion of Findings
7. Conclusions
Author Contributions
Funding
Institutional Review Board Statement
Informed Consent Statement
Data Availability Statement
Acknowledgments
Conflicts of Interest
References
- Feng, H.; Wang, X.; Duan, Y.; Zhang, J.; Zhang, X. Applying blockchain technology to improve agri-food traceability: A review of development methods, benefits and challenges. J. Clean. Prod. 2020, 260, 121031. [Google Scholar] [CrossRef]
- Mendi, A.F.; Çabuk, A. Blockchain applications in geographical information systems. Photogramm. Eng. Remote Sens. 2020, 86, 5–10. [Google Scholar] [CrossRef]
- Kshetri, N.; Loukoianova, E. Blockchain adoption in supply chain networks in Asia. IT Prof. 2019, 21, 11–15. [Google Scholar] [CrossRef]
- Zainudin, J.; Samad, H.; Miserom, F.; Sabri, S. Parcel Tracking System Using Barcode Scanner with Verified Notification. In IOP Conference Series: Materials Science and Engineering; IOP Publishing: Bristol, UK, 2021; Volume 1062, p. 012039. [Google Scholar] [CrossRef]
- Soon, L.C.; Mohamad, S. Pre-notification Parcel Tracking System. Evol. Electr. Electron. Eng. 2021, 2, 719–728. [Google Scholar] [CrossRef]
- Syahnur, N.N.; Apriyani, W.; Baskoro, D.A.; Prakoso, O.S. The influence of the delivery goods safety and the timeliness OF delivery on customer satisfaction level on pt global jet express (j&t express) during the COVID-19 pandemic. Adv. Transp. Logist. Res. 2021, 4, 663–678. [Google Scholar] [CrossRef]
- Karaca, H.N.; Akınlar, C. A multi-camera vision system for real-time tracking of parcels moving on a conveyor belt. In International Symposium on Computer and Information Sciences; Springer: Berlin/Heidelberg, Germany, 2005; pp. 708–717. [Google Scholar] [CrossRef]
- Huvio, E.; Grönvall, J.; Främling, K. Tracking and tracing parcels using a distributed computing approach. In Proceedings of the 14th Annual Conference for Nordic Researchers in Logistics (NOFOMA’2002), Trondheim, Norway, 21 June 2002; pp. 29–43. [Google Scholar]
- Swan, M. Blockchain: Blueprint for a New Economy; O’Reilly Media, Inc.: Newton, MA, USA, 2015. [Google Scholar] [CrossRef]
- Harris, R.R.; Locklar, D.F.; Wright, L.R. Feasibility of Radio Frequency Identification (RFID) and Item Unique Identification (Iuid) in the Marine Corps Small Arms Weapons Tracking System. Naval Postgraduate School Monterey CA Graduate School of Business and Public Policy. 2008. Available online: https://apps.dtic.mil (accessed on 20 June 2022).
- Qian, J.; Wu, W.; Yu, Q.; Ruiz-Garcia, L.; Xiang, Y.; Jiang, L.; Shi, Y.; Duan, Y.; Yang, P. Filling the trust gap of food safety in food trade between the EU and China: An interconnected conceptual traceability framework based on blockchain. Food Energy Secur. 2020, 9, e249. [Google Scholar] [CrossRef]
- Kim, T.Y.; Dekker, R.; Heij, C. Cross-border electronic commerce: Distance effects and express delivery in European Union markets. Int. J. Electron. Commer. 2017, 21, 184–218. [Google Scholar] [CrossRef]
- Yazdanifard, R.; Agodi, T.; Alizadeh, S. How Unreliable Delivery System Affects E-Marketing Effectiveness. In Proceedings of the 2011 International Conference on Information Communication and Management, Shenzhen, China, 26–27 November 2011; pp. 10–14. [Google Scholar]
- Marbouh, D.; Abbasi, T.; Maasmi, F.; Omar, I.A.; Debe, M.S.; Salah, K.; Jayaraman, R.; Ellahham, S. Blockchain for COVID-19: Review, opportunities, and a trusted tracking system. Arab. J. Sci. Eng. 2020, 45, 9895–9911. [Google Scholar] [CrossRef]
- Lee, H.; Yeon, C. Research on how to prevent online counterfeiting with blockchain-based cross border data sharing. In 2020 International Conference on Information and Communication Technology Convergence (ICTC); IEEE: Piscatvie, NJ, USA, 2020; pp. 1940–1945. [Google Scholar] [CrossRef]
- Chang, Y.; Iakovou, E.; Shi, W. Blockchain in global supply chains and cross border trade: A critical synthesis of the state-of-the-art, challenges and opportunities. Int. J. Prod. Res. 2020, 58, 2082–2099. [Google Scholar] [CrossRef]
- Zhang, W.; Yuan, Y.; Hu, Y.; Nandakumar, K.; Chopra, A.; Sim, S.; De Caro, A. Blockchain-based distributed compliance in multinational corporations’ cross-border intercompany transactions. In Future of Information and Communication Conference; Springer: Cham, Switzerland, 2018; pp. 304–320. [Google Scholar] [CrossRef]
- Susanto, H.; Sari, A.; Leu, F.Y. Innovative Business Process Reengineering Adoption: Framework of Big Data Sentiment, Improving Customers’ Service Level Agreement. Big Data Cogn. Comput. 2022, 6, 151. [Google Scholar] [CrossRef]
- Hj Abd Rahman, N.A.; Susanto, H. Addressing the Research Gap on the Effects of Employee Performance on Implementation of TQM From the Perspective of Working Mothers. In Handbook of Research on Artificial Intelligence and Knowledge Management in Asia’s Digital Economy; Ordóñez de Pablos, P., Zhang, X., Almunawar, M., Eds.; IGI Global: Hershey, PA, USA, 2023; pp. 378–398. [Google Scholar] [CrossRef]
- Widroth, L. A New Parcel-Cage Size and Tracking System: Effects on Transportation and Handling in a Logistics Company. 2021. Available online: https://hdl.handle.net/20.500.12380/302924 (accessed on 20 June 2022).
- Igbaria, M.; Iivari, J. The effects of self-efficacy on computer usage. Omega 1995, 23, 587–605. [Google Scholar] [CrossRef]
- Hinzmann, J.; Bogatzki, K. Acceptance of autonomous delivery vehicles for last mile delivery in Germany: Extension of the technology acceptance model to an autonomous delivery vehicles acceptance model. Transp. Res. Part C Emerg. Technol. 2020, 111, 210–225. [Google Scholar]
- Garcia, R.; Calantone, R. A critical look at technological innovation typology and innovativeness terminology: A literature review. J. Prod. Innov. Manag. Int. Publ. Prod. Dev. Manag. Assoc. 2002, 19, 110–132. [Google Scholar] [CrossRef]
- Rodriguez del Bosque, I.; Herrero Crespo, A. How do internet surfers become online buyers? An integrative model of e-commerce acceptance. Behav. Inf. Technol. 2011, 30, 161–180. [Google Scholar] [CrossRef]
- Nguyen, K. Analyzing the Influence of Perceived Attributes towards Consumer Adoption of Crowdsourced Delivery in Vietnam. 2019. Available online: https://www.theseus.fi (accessed on 20 June 2022).
- Arts, J.W.; Frambach, R.T.; Bijmolt, T.H. Generalizations on consumer innovation adoption: A meta-analysis on drivers of intention and behavior. Int. J. Res. Mark. 2011, 28, 134–144. [Google Scholar] [CrossRef]
- Chen, W.; Mes, M.; Schutten, M. Multi-hop driver-parcel matching problem with time windows. Flex. Serv. Manuf. J. 2018, 30, 517–553. [Google Scholar] [CrossRef]
- Choy, J.; Ma, N.L.; Koo, P.S. Performance Measurement Design for a Parcel Delivery Company. 2013. Available online: https://ink.library.smu.edu.sg (accessed on 20 June 2022).
- Razik, M.A.; Rozar, N.M.; Yusoff, M.N.H.; Hassan, H.; Ramli, B.; Zain, R.B.M. Measuring Parcel Service Quality in University Using Servqual Model. Int. J. Supply Chain. Manag. 2018, 7, 291–295. [Google Scholar]
- Hennayake, H.M.G.Y. Impact of Service Quality on Customer Satisfaction of Public Sector Commercial Banks: A Study on Rural Economic Context. Int. J. Sci. Res. Publ. 2017, 7, 156–161. [Google Scholar]
- Nadiyah, R.S.; Faaizah, S. The development of online project based collaborative learning using ADDIE model. Procedia-Soc. Behav. Sci. 2015, 195, 1803–1812. [Google Scholar] [CrossRef]
- Mohd, C.K.N.C.K.; Shahbodin, F. Personalized learning environment: Alpha testing, beta testing & user acceptance test. Procedia-Soc. Behav. Sci. 2015, 195, 837–843. [Google Scholar] [CrossRef]
- Eusoff, R.; Yusof, Z. Development of records management system for matriculation colleges in Malaysia. Asia Pac. J. Inf. Technol. Multimed. 2011, 11, 23–28. [Google Scholar]
- Susanto, H.; Azim, M.Q.; Fang-Yie, L.; Susanto, A.K.; Setiana, D.; Ibrahim, F.; Basuki, A.I.; Ramdhani, T.I.; Setiawan, I.; Riyanto, B.; et al. Artificial Intelligence, Blockchain Framework, Cyberthreat Defenses of Resilient Digital Ecosystems. In Handbook of Research on Artificial Intelligence and Knowledge Management in Asia’s Digital Economy; Ordóñez de Pablos, P., Zhang, X., Almunawar, M., Eds.; IGI Global: Hershey, PA, USA, 2023; pp. 36–63. [Google Scholar] [CrossRef]
- Abdullah, A.H.; Setiana, D.; Susanto, H.; Besar, N. Reengineering Digital Education, Integrated Online and Traditional Learning, Shifting Paradigm of Blended Learning in Time and Post-Pandemic COVID-19. In Handbook of Research on Education Institutions, Skills, and Jobs in the Digital Era; Ordóñez de Pablos, P., Zhang, X., Almunawar, M., Eds.; IGI Global: Hershey, PA, USA, 2023; pp. 382–423. [Google Scholar] [CrossRef]
- Susanto, H.; Susanto, A.K.S. Strengthening artificial intelligence implementation of security business management in time of digital economy innovation. In Digitalisation and Organisation Design; Routledge: London, UK, 2022; pp. 205–225. [Google Scholar]
- Setiana, D.; Besar, N.; Susanto, A.K.S.; Yie, L.F.; Susanto, H.; Subramanian, U. Digital Education, Learning Management Systems: Shifting Paradigm of Education Technology within Digital Ecosystems. In Handbook of Research on Education Institutions, Skills, and Jobs in the Digital Era; IGI Global: Hershey, PA, USA, 2023; pp. 13–30. [Google Scholar]
- Susanto, H. Revealing Cyber Threat of Smart Mobile Devices within Digital Ecosystem: User Information Security Awareness. In Data Integrity and Quality; IntechOpen: London, UK, 2021. [Google Scholar]
- Susanto, H.; Fang-Yie, L.; Susanto, A.K.S. Genetics Algorithm Approaches of Cheminformatics Reengineering Process. J. Biomed. Sci. 2022, 4, 1523–1530. [Google Scholar] [CrossRef]
- Susanto, H.; Yie, L.F.; Rosiyadi, D.; Basuki, A.I.; Setiana, D. Data Security for Connected Governments and Organisations. J. Res. Anthol. Cross-Discip. Des. Appl. Autom. 2022, 191–213, 229–251. [Google Scholar]
- Aziz, N.; Rodiah, R.; Susanto, H. Encrypting of Digital Banking Transaction Records: An Blockchain Cryptography Security Approach. Int. J. Comput. Appl. 2021, 174, 21–26. [Google Scholar] [CrossRef]




| Frequency | Valid Percent | Cumulative Percent | |
|---|---|---|---|
| Gender | |||
| Male | 25 | 27.8 | 27.8 |
| Female | 65 | 72.2 | 100.0 |
| Total | 90 | 100.0 |
| Frequency | Valid Percent | Cumulative Percent | |
|---|---|---|---|
| Age | |||
| 18–30 | 60 | 66.7 | 66.7 |
| 31–45 | 27 | 30.0 | 96.7 |
| 46–54 | 0 | 0 | 96.7 |
| 55 Above | 3 | 3.3 | 100.0 |
| Total | 90 | 100.0 |
| Frequency | Valid Percent | Cumulative Percent | |
|---|---|---|---|
| Education Background | |||
| PhD | 2 | 2.2 | 2.2 |
| Master’s Degree | 8 | 8.9 | 11.1 |
| Degree | 38 | 42.2 | 53.3 |
| Higher National Diploma and equivalent | 22 | 24.4 | 77.8 |
| Other | 20 | 22.2 | 100.0 |
| Total | 90 | 100.0 |
| Frequency | Valid Percent | Cumulative Percent | |
|---|---|---|---|
| Occupation | |||
| Businessman/Businesswomen | 2 | 2.2 | 2.2 |
| Government Employee | 20 | 22.2 | 24.4 |
| Private Sector Employee | 35 | 38.9 | 63.3 |
| Student | 23 | 25.6 | 88.9 |
| Unemployed | 9 | 10.0 | 98.9 |
| Other | 1 | 1.1 | 100.0 |
| Total | 90 | 100.0 |
| Frequency | Valid Percent | Cumulative Percent | |
|---|---|---|---|
| District | |||
| Brunei-Muara District | 64 | 71.1 | 71.1 |
| Tutong District | 3 | 3.3 | 74.4 |
| Temburong District | 1 | 1.1 | 75.6 |
| Belait District | 22 | 24.4 | 100.0 |
| Total | 90 | 100.0 |
| Frequency | Valid Percent | Cumulative Percent | |
|---|---|---|---|
| Yes | 89 | 98.9 | 98.9 |
| No | 1 | 1.1 | 100.0 |
| Total | 90 | 100.0 |
| Frequency | Valid Percent | Cumulative Percent | |
|---|---|---|---|
| Yes | 69 | 76.7 | 76.7 |
| No | 21 | 23.3 | 100.0 |
| Total | 90 | 100.0 |
| Frequency | Valid Percent | Cumulative Percent | |
|---|---|---|---|
| Yes | 85 | 94.4 | 94.4 |
| No | 5 | 5.6 | 100.0 |
| Total | 90 | 100.0 |
| Frequency | Valid Percent | Cumulative Percent | |
|---|---|---|---|
| Yes | 86 | 95.6 | 95.6 |
| No | 4 | 4.4 | 100.0 |
| Total | 90 | 100.0 |
| Frequency | Valid Percent | Cumulative Percent | |
|---|---|---|---|
| Yes | 84 | 93.3 | 93.9 |
| No | 6 | 6.7 | 100.0 |
| Total | 90 | 100.0 |
| Frequency | Valid Percent | Cumulative Percent | |
|---|---|---|---|
| Yes | 64 | 71.1 | 71.1 |
| No | 14 | 15.6 | 86.7 |
| Other | 12 | 13.3 | 100.0 |
| Total | 90 | 100.0 |
| Frequency | Valid Percent | Cumulative Percent | |
|---|---|---|---|
| Yes | 69 | 76.7 | 76.7 |
| No | 10 | 11.1 | 87.8 |
| Other | 11 | 12.2 | 100.0 |
| Total | 90 | 100.0 |
| Frequency | Valid Percent | Cumulative Percent | |
|---|---|---|---|
| Yes | 30 | 33.3 | 33.3 |
| No | 60 | 66.7 | 100.0 |
| Total | 90 | 100.0 |
| Frequency | Valid Percent | Cumulative Percent | |
|---|---|---|---|
| Yes | 70 | 77.8 | 77.8 |
| No | 8 | 8.9 | 86.7 |
| Other | 12 | 13.3 | 100.0 |
| Total | 90 | 100.0 |
| Frequency | Valid Percent | Cumulative Percent | |
|---|---|---|---|
| Yes | 82 | 91.1 | 91.1 |
| No | 4 | 4.4 | 95.6 |
| Other | 4 | 4.4 | 100.0 |
| Total | 90 | 100.0 |
| Frequency | Valid Percent | Cumulative Percent | |
|---|---|---|---|
| Yes | 28 | 31.1 | 31.1 |
| No | 62 | 68.9 | 100.0 |
| Total | 90 | 100.0 |
| Frequency | Valid Percent | Cumulative Percent | |
|---|---|---|---|
| Yes | 46 | 51.1 | 51.1 |
| No | 44 | 48.9 | 100.0 |
| Total | 90 | 100.0 |
| N | Percent | Percent of Cases | |
|---|---|---|---|
| E18_Role-based access into systems Yes = 1, No = 2 | 21 | 29.6% | 47.7% |
| E18_Surveillance cameras Yes = 1, No = 2 | 29 | 40.8% | 65.9% |
| E18_Biometrics Yes = 1, No = 2 | 16 | 22.5% | 36.4% |
| E18_Other Yes = 1, No = 2 | 5 | 7.0% | 11.4% |
| Total | 71 | 100.0% | 161.4% |
| Valid | 44 | 48.9% | |
| Missing | 46 | 51.1% | |
| Total | 90 | 100.0% |
| Frequency | Valid Percent | Cumulative Percent | |
|---|---|---|---|
| Yes | 52 | 57.8 | 57.8 |
| No | 38 | 42.2 | 100.0 |
| Total | 90 | 100.0 |
| N | Percent | Percent of Cases | |
|---|---|---|---|
| E20_Virtual Private Network Yes = 1, No = 2 | 25 | 34.2% | 48.1% |
| E20_Dial-Up Yes = 1, No = 2 | 7 | 9.6% | 13.5% |
| E20_Wi-Fi Yes = 1, No = 2 | 40 | 54.8% | 76.9% |
| E20_Other Yes = 1, No = 2 | 1 | 1.4% | 1.9% |
| Total | 73 | 100.0% | 140.4% |
| Valid | 52 | 57.8% | |
| Missing | 38 | 42.2% | |
| Total | 90 | 100.0% |
| N | Percent | Percent of Cases | |
|---|---|---|---|
| E21_ISO Yes = 1, No = 2 | 68 | 68.0% | 75.6% |
| E21_COBIT Yes = 1, No = 2 | 10 | 10.0% | 11.1% |
| E21_Sarbanes–Oxley Yes = 1, No = 2 | 4 | 4.0% | 4.4% |
| E21_Other Yes = 1, No = 2 | 18 | 18.0% | 20.0% |
| Total | 100 | 100.0% | 111.1% |
| Valid | 90 | 100.0% | |
| Missing | 0 | 0.0% | |
| Total | 90 | 100.0% |
| N | Percent | Percent of Cases | |
|---|---|---|---|
| E22_Oracle Yes = 1, No = 2 | 34 | 24.8% | 37.8% |
| E22_PeopleSoft Yes = 1, No = 2 | 22 | 16.1% | 24.4% |
| E22_Microsoft SQL Yes = 1, No = 2 | 80 | 58.4% | 88.9% |
| E22_Other Yes = 1, No = 2 | 1 | 0.7% | 1.1% |
| Total | 137 | 100.0% | 152.2% |
| Valid | 90 | 100.0% | |
| Missing | 0 | 0.0% | |
| Total | 90 | 100.0% |
| N | Percent | Percent of Cases | |
|---|---|---|---|
| E23_User-friendly configuration and architecture Yes = 1, No = 2 | 75 | 44.4% | 83.3% |
| E23_Cost Saving Yes = 1, No = 2 | 57 | 33.7% | 63.3% |
| E23_Global Recognition and awards Yes = 1, No = 2 | 30 | 17.8% | 33.3% |
| E23_Other Yes = 1, No = 2 | 7 | 4.1% | 7.8% |
| Total | 169 | 100.0% | 187.8% |
| Valid | 90 | 100.0% | |
| Missing | 0 | 0.0% | |
| Total | 90 | 100.0% |
| N | Percent | Percent of Cases | |
|---|---|---|---|
| E24_System failure or data corruption Yes = 1, No = 2 | 76 | 28.5% | 84.4% |
| E24_Infection by viruses and malicious software Yes = 1, No = 2 | 57 | 21.3% | 63.3% |
| E24_Theft or fraud of computers Yes = 1, No = 2 | 42 | 15.7% | 46.7% |
| E24_Theft or stolen information Yes = 1, No = 2 | 46 | 17.2% | 51.1% |
| E24_Attacks by an unauthorized outsider Yes = 1, No = 2 | 43 | 16.1% | 47.8% |
| E24_Other Yes = 1, No = 2 | 3 | 1.1% | 3.3% |
| Total | 267 | 100.0% | 296.7% |
| Valid | 90 | 100.0% | |
| Missing | 0 | 0.0% | |
| Total | 90 | 100.0% |
| N | Percent | Percent of Cases | |
|---|---|---|---|
| E25_Misuse of web access Yes = 1, No = 2 | 50 | 23.4% | 55.6% |
| E25_Misuse of email access Yes = 1, No = 2 | 29 | 13.6% | 32.2% |
| E25_Unauthorized access to systems or data Yes = 1, No = 2 | 48 | 22.4% | 53.3% |
| E25_Misuse of confidential information Yes = 1, No = 2 | 38 | 17.8% | 42.2% |
| E25_Loss or leakage of confidential information Yes = 1, No = 2 | 41 | 19.2% | 45.6% |
| E25_Other Yes = 1, No = 2 | 8 | 3.7% | 8.9% |
| Total | 214 | 100.0% | 237.8% |
| Valid | 90 | 100.0% | |
| Missing | 0 | 0.0% | |
| Total | 90 | 100.0% |
| Frequency | Valid Percent | Cumulative Percent | |
|---|---|---|---|
| Once a year | 46 | 51.1 | 51.1 |
| Once every six months | 27 | 30.0 | 86.7 |
| Once a month | 17 | 18.9 | 100.0 |
| Total | 90 | 100.0 |
| Reliability Statistics | ||
|---|---|---|
| Variables | Cronbach’s Alpha | N |
| Abell blockchain-based tracking system | 0.820 | 4 |
| Content of the system | 0.918 | 4 |
| Multimedia of the system | 0.913 | 4 |
| ABBTS Features | 0.971 | 5 |
| A1 Strongly Disagree = 1, Disagree = 2, Neutral = 3, Agree = 4, Strongly Agree = 5 | A2 Strongly Disagree = 1, Disagree = 2, Neutral = 3, Agree = 4, Strongly Agree = 5 | A3 Strongly Disagree = 1, Disagree = 2, Neutral = 3, Agree = 4, Strongly Agree = 5 | A4 Strongly Disagree = 1, Disagree = 2, Neutral = 3, Agree = 4, Strongly Agree = 5 | |
|---|---|---|---|---|
| Valid | 40 | 40 | 40 | 40 |
| Missing | 0 | 0 | 0 | 0 |
| Mean | 4.4000 | 4.3750 | 3.9250 | 4.3750 |
| Median | 4.5000 | 4.0000 | 4.0000 | 4.5000 |
| Mode | 5.00 | 5.00 | 4.00 | 5.00 |
| Minimum | 3.00 | 3.00 | 3.00 | 3.00 |
| Maximum | 5.00 | 5.00 | 5.00 | 5.00 |
| Sum | 176.00 | 175.00 | 157.00 | 175.00 |
| Frequency | Percent | Valid Percent | Cumulative Percent | |
|---|---|---|---|---|
| 3.00 | 4 | 10.0 | 10.0 | 10.0 |
| 4.00 | 16 | 40.0 | 40.0 | 50.0 |
| 5.00 | 20 | 50.0 | 50.0 | 100.0 |
| Total | 40 | 100.0 | 100.0 |
| Frequency | Percent | Valid Percent | Cumulative Percent | |
|---|---|---|---|---|
| 3.00 | 4 | 10.0 | 10.0 | 10.0 |
| 4.00 | 17 | 42.5 | 42.5 | 52.5 |
| 5.00 | 19 | 47.5 | 47.5 | 100.0 |
| Total | 40 | 100.0 | 100.0 |
| Frequency | Percent | Valid Percent | Cumulative Percent | |
|---|---|---|---|---|
| 3.00 | 10 | 25.0 | 25.0 | 25.0 |
| 4.00 | 23 | 57.5 | 57.5 | 82.5 |
| 5.00 | 7 | 17.5 | 17.5 | 100.0 |
| Total | 40 | 100.0 | 100.0 |
| Frequency | Percent | Valid Percent | Cumulative Percent | |
|---|---|---|---|---|
| 3.00 | 5 | 12.5 | 12.5 | 12.5 |
| 4.00 | 15 | 37.5 | 37.5 | 50.0 |
| 5.00 | 20 | 50.0 | 50.0 | 100.0 |
| Total | 40 | 100.0 | 100.0 |
| Statistic | Std. Error | |||
|---|---|---|---|---|
| AVG_ABBTS | Mean | 4.2688 | 0.08604 | |
| Lower Bound | Lower Bound | 4.0947 | ||
| Upper Bound | Upper Bound | 4.4428 | ||
| 5% Trimmed Mean | 4.2986 | |||
| Median | 4.3750 | |||
| Variance | 0.296 | |||
| Std. Deviation | 0.54416 | |||
| Minimum | 3.00 | |||
| Maximum | 5.00 | |||
| Range | 2.00 | |||
| Interquartile Range | 0.69 | |||
| Skewness | −0.682 | 0.374 | ||
| Kurtosis | 0.087 | 0.733 |
| Tests of Normality | ||||||
|---|---|---|---|---|---|---|
| Kolmogorov–Smirnova | Shapiro–Wilk | |||||
| Statistic | df | Sig. | Statistic | df | Sig. | |
| AVG_ABBTS | 0.165 | 40 | 0.008 | 0.917 | 40 | 0.006 |
| A1 Strongly Disagree = 1, Disagree = 2, Neutral = 3, Agree = 4, Strongly Agree = 5 | A2 Strongly Disagree = 1, Disagree = 2, Neutral = 3, Agree = 4, Strongly Agree = 5 | A3 Strongly Disagree = 1, Disagree = 2, Neutral = 3, Agree = 4, Strongly Agree = 5 | A4 Strongly Disagree = 1, Disagree = 2, Neutral = 3, Agree = 4, Strongly Agree = 5 | |
|---|---|---|---|---|
| Valid | 40 | 40 | 40 | 40 |
| Missing | 0 | 0 | 0 | 0 |
| Mean | 4.1500 | 4.2500 | 4.0500 | 4.2500 |
| Median | 4.0000 | 4.0000 | 4.0000 | 4.0000 |
| Mode | 4.00 | 4.00 | 4.00 | 4.00 |
| Minimum | 3.00 | 3.00 | 3.00 | 3.00 |
| Maximum | 5.00 | 5.00 | 5.00 | 5.00 |
| Sum | 166.00 | 170.00 | 162.00 | 170.00 |
| Frequency | Percent | Valid Percent | Cumulative Percent | |
|---|---|---|---|---|
| 3.00 | 3.00 | 4 | 10.0 | 10.0 |
| 4.00 | 4.00 | 26 | 65.0 | 65.0 |
| 5.00 | 5.00 | 10 | 25.0 | 25.0 |
| Total | 40 | 100.0 | 100.0 |
| Frequency | Percent | Valid Percent | Cumulative Percent | |
|---|---|---|---|---|
| 3.00 | 5 | 12.5 | 12.5 | 12.5 |
| 4.00 | 20 | 50.0 | 50.0 | 62.5 |
| 5.00 | 15 | 37.5 | 37.5 | 100.0 |
| Total | 40 | 100.0 | 100.0 |
| Frequency | Percent | Valid Percent | Cumulative Percent | |
|---|---|---|---|---|
| 3.00 | 8 | 20.0 | 20.0 | 20.0 |
| 4.00 | 22 | 55.0 | 55.0 | 75.0 |
| 5.00 | 10 | 25.0 | 25.0 | 100.0 |
| Total | 40 | 100.0 | 100.0 |
| Frequency | Percent | Valid Percent | Cumulative Percent | |
|---|---|---|---|---|
| 3.00 | 6 | 15.0 | 15.0 | 15.0 |
| 4.00 | 18 | 45.0 | 45.0 | 60.0 |
| 5.00 | 16 | 40.0 | 40.0 | 100.0 |
| Total | 40 | 100.0 | 100.0 |
| Statistic | Std. Error | |||
|---|---|---|---|---|
| AVG_CONTENTS | Mean | 4.1750 | 0.09354 | |
| Lower Bound | Lower Bound | 3.9858 | ||
| Upper Bound | Upper Bound | 4.3642 | ||
| 5% Trimmed Mean | 4.1944 | |||
| Median | 4.0000 | |||
| Variance | 0.350 | |||
| Std. Deviation | 0.59161 | |||
| Minimum | 3.00 | |||
| Maximum | 5.00 | |||
| Range | 2.00 | |||
| Interquartile Range | 0.75 | |||
| Skewness | −0.184 | 0.374 | ||
| Kurtosis | −0.549 | 0.733 |
| Tests of Normality | ||||||
|---|---|---|---|---|---|---|
| Kolmogorov–Smirnova | Shapiro–Wilk | |||||
| Statistic | df | Sig. | Statistic | df | Sig. | |
| AVG_CONTENTS | 0.191 | 40 | 0.001 | 0.910 | 40 | 0.004 |
| A1 Strongly Disagree = 1, Disagree = 2, Neutral = 3, Agree = 4, Strongly Agree = 5 | A2 Strongly Disagree = 1, Disagree = 2, Neutral = 3, Agree = 4, Strongly Agree = 5 | A3 Strongly Disagree = 1, Disagree = 2, Neutral = 3, Agree = 4, Strongly Agree = 5 | A4 Strongly Disagree = 1, Disagree = 2, Neutral = 3, Agree = 4, Strongly Agree = 5 | |
|---|---|---|---|---|
| Valid | 40 | 40 | 40 | 40 |
| Missing | 0 | 0 | 0 | 0 |
| Mean | 3.7750 | 3.5250 | 3.3750 | 3.9000 |
| Median | 4.0000 | 3.0000 | 3.0000 | 4.0000 |
| Mode | 4.00 | 3.00 | 3.00 | 4.00 |
| Minimum | 2.00 | 2.00 | 2.00 | 3.00 |
| Maximum | 5.00 | 5.00 | 5.00 | 5.00 |
| Sum | 151.00 | 141.00 | 135.00 | 156.00 |
| Frequency | Percent | Valid Percent | Cumulative Percent | |
|---|---|---|---|---|
| 2.00 | 1 | 2.5 | 2.5 | 2.5 |
| 3.00 | 15 | 37.5 | 37.5 | 40.0 |
| 4.00 | 16 | 40.0 | 40.0 | 80.0 |
| 5.00 | 8 | 20.0 | 20.0 | 100.0 |
| Total | 40 | 100.0 | 100.0 |
| Frequency | Percent | Valid Percent | Cumulative Percent | |
|---|---|---|---|---|
| 2.00 | 3 | 7.5 | 7.5 | 7.5 |
| 3.00 | 18 | 45.0 | 45.0 | 52.5 |
| 4.00 | 14 | 35.0 | 35.0 | 87.5 |
| 5.00 | 5 | 12.5 | 12.5 | 100.0 |
| Total | 40 | 100.0 | 100.0 |
| Frequency | Percent | Valid Percent | Cumulative Percent | |
|---|---|---|---|---|
| 2.00 | 7 | 17.5 | 17.5 | 17.5 |
| 3.00 | 16 | 40.0 | 40.0 | 57.5 |
| 4.00 | 12 | 30.0 | 30.0 | 87.5 |
| 5.00 | 5 | 12.5 | 12.5 | 100.0 |
| Total | 40 | 100.0 | 100.0 |
| Frequency | Percent | Valid Percent | Cumulative Percent | |
|---|---|---|---|---|
| 3.00 | 13 | 32.5 | 32.5 | 32.5 |
| 4.00 | 18 | 45.0 | 45.0 | 77.5 |
| 5.00 | 9 | 22.5 | 22.5 | 100.0 |
| Total | 40 | 100.0 | 100.0 |
| Statistic | Std. Error | |||
|---|---|---|---|---|
| AVG_MULTIMEDIA | Mean | 3.6438 | 0.11599 | |
| Lower Bound | Lower Bound | 3.4091 | ||
| Upper Bound | Upper Bound | 3.8784 | ||
| 5% Trimmed Mean | 3.6389 | |||
| Median | 3.5000 | |||
| Variance | 0.538 | |||
| Std. Deviation | 0.73355 | |||
| Minimum | 2.25 | |||
| Maximum | 5.00 | |||
| Range | 2.75 | |||
| Interquartile Range | 1.00 | |||
| Skewness | 0.321 | 0.374 | ||
| Kurtosis | −0.497 | 0.733 |
| Tests of Normality | ||||||
|---|---|---|---|---|---|---|
| Kolmogorov–Smirnova | Shapiro–Wilk | |||||
| Statistic | df | Sig. | Statistic | df | Sig. | |
| AVG_MULTIMEDIA | 0.114 | 40 | 0.200 * | 0.944 | 40 | 0.047 |
| A1 Strongly Disagree = 1, Disagree = 2, Neutral = 3, Agree = 4, Strongly Agree = 5 | A2 Strongly Disagree = 1, Disagree = 2, Neutral = 3, Agree = 4, Strongly Agree = 5 | A3 Strongly Disagree = 1, Disagree = 2, Neutral = 3, Agree = 4, Strongly Agree = 5 | A4 Strongly Disagree = 1, Disagree = 2, Neutral = 3, Agree = 4, Strongly Agree = 5 | |
|---|---|---|---|---|
| Valid | 40 | 40 | 40 | 40 |
| Missing | 0 | 0 | 0 | 0 |
| Mean | 4.3500 | 4.4750 | 4.3500 | 4.3750 |
| Median | 4.0000 | 5.0000 | 4.0000 | 4.0000 |
| Mode | 4.00 | 5.00 | 4.00 | 4.00 |
| Minimum | 3.00 | 3.00 | 3.00 | 3.00 |
| Maximum | 5.00 | 5.00 | 5.00 | 5.00 |
| Sum | 174.00 | 179.00 | 174.00 | 175.00 |
| Frequency | Percent | Valid Percent | Cumulative Percent | |
|---|---|---|---|---|
| 3.00 | 2 | 5.0 | 5.0 | 5.0 |
| 4.00 | 22 | 55.0 | 55.0 | 60.0 |
| 5.00 | 16 | 40.0 | 40.0 | 100.0 |
| Total | 40 | 100.0 | 100.0 |
| Frequency | Percent | Valid Percent | Cumulative Percent | |
|---|---|---|---|---|
| 3.00 | 2 | 5.0 | 5.0 | 5.0 |
| 4.00 | 17 | 42.5 | 42.5 | 47.5 |
| 5.00 | 21 | 52.5 | 52.5 | 100.0 |
| Total | 40 | 100.0 | 100.0 |
| Frequency | Percent | Valid Percent | Cumulative Percent | |
|---|---|---|---|---|
| 3.00 | 2 | 5.0 | 5.0 | 5.0 |
| 4.00 | 22 | 55.0 | 55.0 | 60.0 |
| 5.00 | 16 | 40.0 | 40.0 | 100.0 |
| Total | 40 | 100.0 | 100.0 |
| Frequency | Percent | Valid Percent | Cumulative Percent | |
|---|---|---|---|---|
| 3.00 | 3 | 7.5 | 7.5 | 7.5 |
| 4.00 | 19 | 47.5 | 47.5 | 55.0 |
| 5.00 | 18 | 45.0 | 45.0 | 100.0 |
| Total | 40 | 100.0 | 100.0 |
| Frequency | Percent | Valid Percent | Cumulative Percent | |
|---|---|---|---|---|
| 3.00 | 4 | 10.0 | 10.0 | 10.0 |
| 4.00 | 18 | 45.0 | 45.0 | 55.0 |
| 5.00 | 18 | 45.0 | 45.0 | 100.0 |
| Total | 40 | 100.0 | 100.0 |
| Statistic | Std. Error | |||
|---|---|---|---|---|
| AVG_FEATURES | Mean | 4.3800 | 0.09137 | |
| Lower Bound | Lower Bound | 4.1952 | ||
| Upper Bound | Upper Bound | 4.5648 | ||
| 5% Trimmed Mean | 4.4222 | |||
| Median | 4.2000 | |||
| Variance | 0.334 | |||
| Std. Deviation | 0.57788 | |||
| Minimum | 3.00 | |||
| Maximum | 5.00 | |||
| Range | 2.00 | |||
| Interquartile Range | 1.00 | |||
| Skewness | −0.392 | 0.374 | ||
| Kurtosis | −0.476 | 0.733 |
| Tests of Normality | ||||||
|---|---|---|---|---|---|---|
| Kolmogorov–Smirnova | Shapiro–Wilk | |||||
| Statistic | df | Sig. | Statistic | df | Sig. | |
| AVG_FEATURES | 0.258 | 40 | 0.000 | 0.804 | 40 | 0.000 |
Disclaimer/Publisher’s Note: The statements, opinions and data contained in all publications are solely those of the individual author(s) and contributor(s) and not of MDPI and/or the editor(s). MDPI and/or the editor(s) disclaim responsibility for any injury to people or property resulting from any ideas, methods, instructions or products referred to in the content. |
© 2023 by the authors. Licensee MDPI, Basel, Switzerland. This article is an open access article distributed under the terms and conditions of the Creative Commons Attribution (CC BY) license (https://creativecommons.org/licenses/by/4.0/).
Share and Cite
Susanto, H.; Kemaluddin, N. Innovative Blockchain-Based Tracking Systems, A Technology Acceptance for Cross-Border Runners during and Post-Pandemic. Sustainability 2023, 15, 6519. https://doi.org/10.3390/su15086519
Susanto H, Kemaluddin N. Innovative Blockchain-Based Tracking Systems, A Technology Acceptance for Cross-Border Runners during and Post-Pandemic. Sustainability. 2023; 15(8):6519. https://doi.org/10.3390/su15086519
Chicago/Turabian StyleSusanto, Heru, and Nurul Kemaluddin. 2023. "Innovative Blockchain-Based Tracking Systems, A Technology Acceptance for Cross-Border Runners during and Post-Pandemic" Sustainability 15, no. 8: 6519. https://doi.org/10.3390/su15086519
APA StyleSusanto, H., & Kemaluddin, N. (2023). Innovative Blockchain-Based Tracking Systems, A Technology Acceptance for Cross-Border Runners during and Post-Pandemic. Sustainability, 15(8), 6519. https://doi.org/10.3390/su15086519

