Antecedents of Organizational Resilience after COVID-19: The Case of UAE
Abstract
1. Introduction
2. Literature Review
2.1. Organizational Resilience
2.2. Work Stress
2.3. Work Engagement
2.4. Well-Being
2.5. Employee Resilience
3. Methodology
3.1. Data Collection
3.2. Measures
3.3. Data Analysis
4. Results
4.1. Measurement Model
4.2. Hypothesis Testing
5. Discussion and Conclusions
5.1. Implications
5.2. Limitations and Future Research
Funding
Institutional Review Board Statement
Informed Consent Statement
Data Availability Statement
Conflicts of Interest
Appendix A
| Code | Statement |
|---|---|
| Work Stress | |
| WS1 | I feel fidgety or nervous because of my job |
| WS2 | Problems associated with work have kept me awake at night |
| WS3 | I feel nervous before attending meetings in this organization |
| WS4 | If I had a different job, my health would probably improve |
| Work Engagement | |
| WE1 | At my work, I feel bursting with energy |
| WE2 | I am enthusiastic about my job |
| WE3 | I am proud of the work that I do |
| Work Well-Being | |
| WW1 | I feel alive and vital at work |
| WW2 | I am subject to personal harassment at work |
| WW3 | I have energy and spirit at work |
| WW44 | I am subject to bullying at work |
| Employee Resilience | |
| ER1 | I know what I have to do to achieve my aspirations in life |
| ER2 | I am ambitious to achieve certain things during my lifetime’ |
| ER3 | I have got friends to provide me with the emotional support I need’ |
| ER4 | I can solve most problems that challenge me’ |
| Organizational Resilience | |
| OS1 | The company I work achieves a new organizational balance by adapting to changes in the environment (offering new products or services, incorporating new technologies) |
| OR2 | The company I work for was able to quickly recognize that there is a threatening situation due to the pandemic |
| OR3 | The company I work for adapts strategically and operationally to new environmental conditions |
References
- Wise, C.; Armijo, L.; Katada, S.N. Unexpected Outcomes: How Emerging Economies Survived the Global Financial Crisis; Brookings Institution Press: Washington, DC, USA, 2015. [Google Scholar]
- Zhang, X.A.; Cozma, R. Risk sharing on Twitter: Social amplification and attenuation of risk in the early stages of the COVID-19 pandemic. Comput. Hum. Behav. 2022, 126, 106983. [Google Scholar] [CrossRef] [PubMed]
- Reichel, A.; Fuchs, G.; Uriely, N. Perceived Risk and the Non-Institutionalized Tourist Role: The Case of Israeli Student Ex-Backpackers. J. Travel Res. 2007, 46, 217–226. [Google Scholar] [CrossRef]
- Macchi Silva, V.V.; Ribeiro, J.L.D. Human resource management for the resilience of public organizations: A model based on macro-competences. J. Organ. Eff. People Perform. 2022; ahead of print. [Google Scholar]
- Cooke, F.L.; Cooper, B.; Bartram, T.; Wang, J.; Mei, H. Mapping the relationships between high-performance work systems, employee resilience and engagement: A study of the banking industry in China. Int. J. Hum. Resour. Manag. 2016, 30, 1239–1260. [Google Scholar] [CrossRef]
- Korol, T.; Fotiadis, A. Implementing artificial intelligence in forecasting the risk of personal bankruptcies in Poland and Taiwan. Oeconomia Copernic. 2022, 13, 407. [Google Scholar] [CrossRef]
- Lengnick-Hall, C.A.; Beck, T.E.; Lengnick-Hall, M.L. Developing a capacity for organizational resilience through strategic human resource management. Hum. Resour. Manag. Rev. 2011, 21, 243–255. [Google Scholar] [CrossRef]
- Siriopoulos, C.; Georgopoulos, A.; Tsagkanos, A. Does the ‘Market for Corporate Control’ hypothesis explain takeover targets? Appl. Econ. Lett. 2006, 13, 557–561. [Google Scholar] [CrossRef]
- Konstantaras, K.; Siriopoulos, C. Estimating financial distress with a dynamic model: Evidence from family owned enterprises in a small open economy. J. Multinatl. Financ. Manag. 2011, 21, 239–255. [Google Scholar] [CrossRef]
- Siriopoulos, C. A First Assessment of COVID-19 Pandemic in Financial Markets. J. Int. Acad. Case Stud. 2021, 27, 1–8. [Google Scholar]
- Rafiq, M.; Shahzad, F.; Farrukh, M.; Khan, I. The psychological mechanism linking life satisfaction and turnover intention among healthcare workers during the COVID-19 pandemic. Work 2022, 71, 505–514. [Google Scholar] [CrossRef]
- Polyzos, E. Examining the asymmetric impact of macroeconomic policy in the UAE: Evidence from quartile impulse responses and machine learning. J. Econ. Asymmetries 2022, 26, e00267. [Google Scholar] [CrossRef]
- Rafiq, M.; Jafar, R.M.S.; Ahmad, W.; Dastane, O.; Sial, M.A. Job Embeddedness: Cross-cultural Comparison Between China and Pakistan During COVID-19 Pandemic. Vision 2022. [Google Scholar] [CrossRef]
- Pashapour, S.; Bozorgi-Amiri, A.; Azadeh, A.; Ghaderi, S.F.; Keramati, A. Performance optimization of organizations considering economic resilience factors under uncertainty: A case study of a petrochemical plant. J. Clean. Prod. 2019, 231, 1526–1541. [Google Scholar] [CrossRef]
- Fotiadis, A.K.; Huan, T.-C. Decision-Making in Public Hospital During Economic Crisis, in Trade Tales: Decoding Customers’ Stories; Emerald Publishing Limited: Bingley, UK, 2017; pp. 39–43. [Google Scholar]
- Siriopoulos, C. Is COVID-19 Pandemic a Trumped-Up Test for Democracy? J. Int. Acad. Case Stud. 2021, 27, 1–3. [Google Scholar]
- Pal, R.; Torstensson, H.; Mattila, H. Antecedents of organizational resilience in economic crises—An empirical study of Swedish textile and clothing SMEs. Int. J. Prod. Econ. 2014, 147, 410–428. [Google Scholar] [CrossRef]
- Reddy, M.V.; Boyd, S.W.; Nica, M. Towards a post-conflict tourism recovery framework. Ann. Tour. Res. 2020, 84, 102940. [Google Scholar] [CrossRef] [PubMed]
- McManus, S.; Seville, E.; Vargo, J.; Brunsdon, D. Facilitated Process for Improving Organizational Resilience. Nat. Hazards Rev. 2008, 9, 81–90. [Google Scholar] [CrossRef]
- Tong, R.; Wang, X.; Wang, L.; Hu, X. A dual perspective on work stress and its effect on unsafe behaviors: The mediating role of fatigue and the moderating role of safety climate. Process Saf. Environ. Prot. 2022, 165, 929–940. [Google Scholar] [CrossRef]
- Mohamed, L.M. An exploratory study on the perceived work stress by individual characteristics: The case of Egyptian hotels. J. Hosp. Tour. Manag. 2015, 25, 11–18. [Google Scholar] [CrossRef]
- Brunetto, Y.; Farr-Wharton, B.; Wankhade, P.; Saccon, C.; Xerri, M. Managing emotional labour: The importance of organisational support for managing police officers in England and Italy. Int. J. Hum. Resour. Manag. 2022, 1–23. [Google Scholar] [CrossRef]
- Tengilimoğlu, D.; Zekioğlu, A.; Tosun, N.; Işık, O.; Tengilimoğlu, O. Impacts of COVID-19 pandemic period on depression, anxiety and stress levels of the healthcare employees in Turkey. Leg. Med. 2021, 48, 101811. [Google Scholar] [CrossRef]
- Prescott, K.; Baxter, E.; Lynch, C.; Jassal, S.; Bashir, A.; Gray, J. COVID-19: How prepared are front-line healthcare workers in England? J. Hosp. Infect. 2020, 105, 142–145. [Google Scholar] [CrossRef] [PubMed]
- Karatepe, O.M.; Okumus, F.; Saydam, M.B. Outcomes of job insecurity among hotel employees during COVID-19. Int. Hosp. Rev. 2022; ahead of print. [Google Scholar]
- Ok, C.M.; Lim, S. Job crafting to innovative and extra-role behaviors: A serial mediation through fit perceptions and work engagement. Int. J. Hosp. Manag. 2022, 106, 103288. [Google Scholar] [CrossRef]
- Rabiul, M.K.; Promsivapallop, P.; Al Karim, R.; Islam, M.A.; Patwary, A.K. Fostering quality customer service during COVID-19: The role of managers’ oral language, employee work engagement, and employee resilience. J. Hosp. Tour. Manag. 2022, 53, 50–60. [Google Scholar] [CrossRef]
- Fotiadis, A.; Abdulrahman, K.; Spyridou, A. The mediating role of psychological autonomy, competence and relatedness on work life balance and well-being. Front. Psychol. 2019, 10, 1267. [Google Scholar] [CrossRef] [PubMed]
- Crawford, A.C.; Newmeyer, C.E.; Jung, J.H.; Arnold, T.J. Frontline Employee Passion: A Multistudy Conceptualization and Scale Development. J. Serv. Res. 2021, 25, 10946705211027659. [Google Scholar] [CrossRef]
- Michael, N.; Fotiadis, A. Employee turnover—The hotel industry perspective. J. Tour. Herit. Serv. Mark. 2022, 8, 38–47. [Google Scholar]
- Khusanova, R.; Kang, S.-W.; Choi, S.B. Work Engagement Among Public Employees: Antecedents and Consequences. Front. Psychol. 2021, 12, 684495. [Google Scholar] [CrossRef]
- Yang, X.; Jo, W. Roles of work-life balance and trait mindfulness between recovery experiences and employee subjective well-being: A moderated mediation model. J. Hosp. Tour. Manag. 2022, 52, 459–468. [Google Scholar] [CrossRef]
- Klainin-Yobas, P.; Ramirez, D.; Fernandez, Z.; Sarmiento, J.; Thanoi, W.; Ignacio, J.; Lau, Y. Examining the predicting effect of mindfulness on psychological well-being among undergraduate students: A structural equation modelling approach. Personal. Individ. Differ. 2016, 91, 63–68. [Google Scholar] [CrossRef]
- Sobaih, A.E.E.; Elshaer, I.; Hasanein, A.M.; Abdelaziz, A.S. Responses to COVID-19: The role of performance in the relationship between small hospitality enterprises’ resilience and sustainable tourism development. Int. J. Hosp. Manag. 2021, 94, 102824. [Google Scholar] [CrossRef]
- Fisher, E.; Cárdenas, L.; Kieffer, E.; Larson, E. Reflections from the “Forgotten Front Line”: A qualitative study of factors affecting wellbeing among long-term care workers in New York City during the COVID-19 pandemic. Geriatr. Nurs. 2021, 42, 1408–1414. [Google Scholar] [CrossRef]
- McCartney, G. The impact of the coronavirus outbreak on Macao. From tourism lockdown to tourism recovery. Curr. Issues Tour. 2020, 24, 2683–2692. [Google Scholar] [CrossRef]
- Lari Dashtbayaz, M.; Salehi, M.; Mozan, S. The impact of COVID-19 on organisational commitment with mediating role of satisfaction among the Iraqi auditors. TQM J. 2022; ahead of print. [Google Scholar]
- Dai, Y.-D.; Zhuang, W.-L.; Huan, T.-C. Engage or quit? The moderating role of abusive supervision between resilience, intention to leave and work engagement. Tour. Manag. 2019, 70, 69–77. [Google Scholar] [CrossRef]
- Tugade, M.; Fredrickson, B. Resilient individuals use positive emotions to bounce back from negative emotional experiences. J. Personal. Soc. Psychol. 2004, 86, 320–333. [Google Scholar] [CrossRef] [PubMed]
- Liu, Y.; Cooper, C.L.; Tarba, S.Y. Resilience, wellbeing and HRM: A multidisciplinary perspective. Int. J. Hum. Resour. Manag. 2019, 30, 1227–1238. [Google Scholar] [CrossRef]
- Korol, T.; Spyridou, A. Examining Ownership Equity as a Psychological Factor on Tourism Business Failure Forecasting. Front. Psychol. 2020, 10, 3048. [Google Scholar] [CrossRef]
- Aguiar-Quintana, T.; Nguyen, T.H.H.; Araujo-Cabrera, Y.; Sanabria-Díaz, J.M. Do job insecurity, anxiety and depression caused by the COVID-19 pandemic influence hotel employees’ self-rated task performance? The moderating role of employee resilience. Int. J. Hosp. Manag. 2021, 94, 102868. [Google Scholar] [CrossRef]
- Caniëls, M.C.J.; Hatak, I. Employee resilience: Considering both the social side and the economic side of leader-follower exchanges in conjunction with the dark side of followers’ personality. Int. J. Hum. Resour. Manag. 2022, 33, 297–328. [Google Scholar] [CrossRef]
- Khan, Z.; Rao-Nicholson, R.; Akhtar, P.; Tarba, S.Y.; Ahammad, M.F.; Vorley, T. The role of HR practices in developing employee resilience: A case study from the Pakistani telecommunications sector. Int. J. Hum. Resour. Manag. 2019, 30, 1342–1369. [Google Scholar] [CrossRef]
- Kline, R. Principles and Practice of Structural Equation Modeling, 4th ed.; Guilford Press: New York, NY, USA, 2015. [Google Scholar]
- Byrne, B.M. Structural Equation Modeling with AMOS: Basic Concepts, Applications, and Programming, 2nd ed.; Routledge Taylor & Francis Group: New York, NY, USA, 2009. [Google Scholar]
- Cheng, S.C.; Kao, Y.H. The impact of the COVID-19 pandemic on job satisfaction: A mediated moderation model using job stress and organizational resilience in the hotel industry of Taiwan. Heliyon 2022, 8, e09134. [Google Scholar] [CrossRef]
- Ozanne, L.K.; Chowdhury, M.; Prayag, G.; Mollenkopf, D.A. SMEs navigating COVID-19: The influence of social capital and dynamic capabilities on organizational resilience. Ind. Mark. Manag. 2022, 104, 116–135. [Google Scholar] [CrossRef]
- Mubarak, N.; Khan, J.; Khan, A.K. Psychological distress and project success: The moderating role of employees’ resilience and mindfulness. Int. J. Proj. Manag. 2022, 40, 566–576. [Google Scholar] [CrossRef]
- Kline, R.B. Principles and Practice of Structural Equation Modeling, 3rd ed.; The Guilford Press: New York, NY, USA, 2010. [Google Scholar]
- Fan, Y.; Chen, J.; Shirkey, G.; John, R.; Wu, S.R.; Park, H.; Shao, C. Applications of structural equation modeling (SEM) in ecological studies: An updated review. Ecol. Process. 2016, 5, 19. [Google Scholar] [CrossRef]
- Hair, J.F., Jr.; Hult, G.T.M.; Ringle, C.M.; Sarstedt, M. A Primer on Partial Least Squares Structural Equation Modeling (PLS-SEM); Sage: Thousand Oaks, CA, USA, 2014. [Google Scholar]
- Hoaglin, D.C.; Iglewicz, B. Fine-Tuning Some Resistant Rules for Outlier Labeling. J. Am. Stat. Assoc. 1987, 82, 1147–1149. [Google Scholar] [CrossRef]
- Kim, J.-H.; Ritchie, J.R.B.; McCormick, B. Development of a Scale to Measure Memorable Tourism Experiences. J. Travel Res. 2010, 51, 12–25. [Google Scholar] [CrossRef]
- Hair, J.; Black, W.C.; Babin, B.J.; Anderson, R.E. Multivariate Data Analysis, 7th ed.; Pearson Prentice Hall: Hoboken, NJ, USA, 2010. [Google Scholar]
- Gefen, D.; Straub, D. A practical guide to factorial validity using PLS-Graph: Tutorial and annotated example. Commun. Assoc. Inf. Syst. 2005, 16, 91–109. [Google Scholar] [CrossRef]
- Franco-Santos, M.; Doherty, N. Performance management and well-being: A close look at the changing nature of the UK higher education workplace. Int. J. Hum. Resour. Manag. 2017, 28, 2319–2350. [Google Scholar] [CrossRef]
- Zahedi, J.; Salehi, M.; Moradi, M. Identifying and classifying the financial resilience measurement indices using intuitive fuzzy DEMATEL. Benchmarking Int. J. 2022; ahead of print. [Google Scholar]
- Michael, N.; Michael, I.; Fotiadis, A.K. The role of human resources practices and branding in the hotel industry in Dubai. J. Hum. Resour. Hosp. Tour. 2022, 1–25. [Google Scholar] [CrossRef]

| CR | AVE | MSV | |
|---|---|---|---|
| Stress | 0.942 | 0.736 | 0.211 |
| Engagement | 0.967 | 0.696 | 0.483 |
| Well-Being | 0.948 | 0.682 | 0.414 |
| Employee Resilience | 0.945 | 0.653 | 0.544 |
| Organizational Resilience | 0.921 | 0.580 | 0.544 |
| Measure | Threshold | Current Model |
|---|---|---|
| Chi-Square/df | <3 | 1978 |
| p-value for the model | >0.05 | 0.15 |
| CFI | >0.90 | 0.94 |
| GFI | >0.95 | 0.98 |
| AGFI | >0.80 | 0.91 |
| SRMR | <0.09 | 0.04 |
| RMSEA | <0.05 | 0.03 |
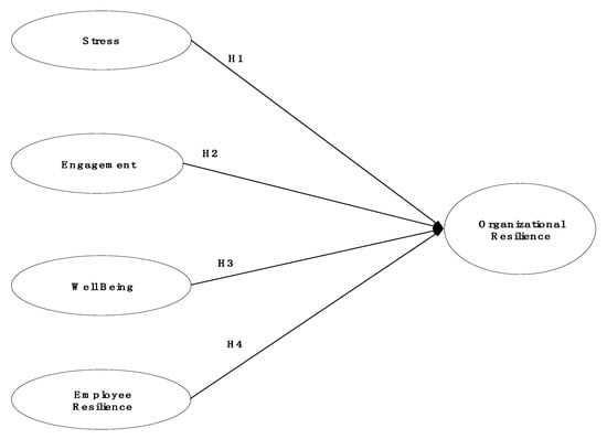
| Hypotheses | UAE | Result | ||
|---|---|---|---|---|
| β | p | |||
| H1 | Work Stress → Organizational Resilience | −0.211 | 0.016 | Supported |
| H2 | Work Engagement → Organizational Resilience | 0.172 | 0.024 | Supported |
| H3 | Well-being → Organizational Resilience | −0.001 | 0.989 | Rejected |
| H4 | Employee Resilience → Organizational Resilience | 0.419 | 0.030 | Supported |
Disclaimer/Publisher’s Note: The statements, opinions and data contained in all publications are solely those of the individual author(s) and contributor(s) and not of MDPI and/or the editor(s). MDPI and/or the editor(s) disclaim responsibility for any injury to people or property resulting from any ideas, methods, instructions or products referred to in the content. |
© 2023 by the author. Licensee MDPI, Basel, Switzerland. This article is an open access article distributed under the terms and conditions of the Creative Commons Attribution (CC BY) license (https://creativecommons.org/licenses/by/4.0/).
Share and Cite
Al Ameri, K.A.M.A. Antecedents of Organizational Resilience after COVID-19: The Case of UAE. Sustainability 2023, 15, 5841. https://doi.org/10.3390/su15075841
Al Ameri KAMA. Antecedents of Organizational Resilience after COVID-19: The Case of UAE. Sustainability. 2023; 15(7):5841. https://doi.org/10.3390/su15075841
Chicago/Turabian StyleAl Ameri, Khadija Ali Mohammed Abdulrahman. 2023. "Antecedents of Organizational Resilience after COVID-19: The Case of UAE" Sustainability 15, no. 7: 5841. https://doi.org/10.3390/su15075841
APA StyleAl Ameri, K. A. M. A. (2023). Antecedents of Organizational Resilience after COVID-19: The Case of UAE. Sustainability, 15(7), 5841. https://doi.org/10.3390/su15075841
