A Novel Hybrid MPPT Approach for Solar PV Systems Using Particle-Swarm-Optimization-Trained Machine Learning and Flying Squirrel Search Optimization
Abstract
1. Introduction
- A novel hybrid PSO_ML-FSSO algorithm is used for MPPT in a solar energy conversion system.
 - The performance of the algorithm is validated by comparing the results obtained from other well-known algorithms viz. P&O, INC, PSO, CSO, FPA, GWO, NN_ML, GA, and PSO_ML for different operating conditions (irradiation and temperature).
 
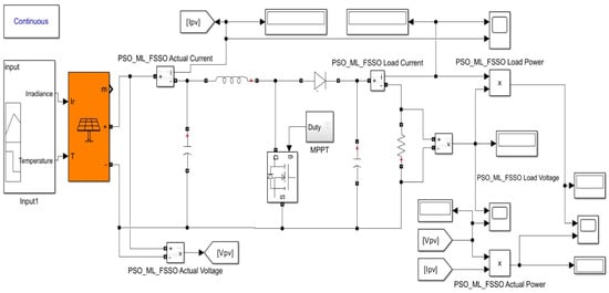
2. System Configuration and Modeling
Equivalent Circuit Model of Solar Cell
- IPV is as the output of the current PV module;
 - I0 is the diode saturating current;
 - ID is the diode current;
 - ISh is the shunt current;
 - RS is the series resistance;
 - RSh is the shunt resistance;
 - VT is the thermal voltage;
 - Vpv is the PV array’s output voltage;
 - Ipv denotes the PV array’s output current;
 - NS is the number of linked series cells;
 - NP is the number of linked parallel cells;
 - K is the Boltzmann constant (whose value is 1.3806503 × 10−23 J/K);
 - Q represents the electron charge (calculated value is 1.60217646 × 10−19 C);
 - T is the temperature;
 - n is a constant and is the fill factor (ideally its value is 1).
 
3. Proposed Methodology
3.1. PSO-Trained Machine Learning and FSSO Hybrid
3.2. The Best ANN System Architecture Was Determined to Be the PSO-Trained ANN Strategy
3.3. Calculating the Input Weights of the ANN Model Using the PSO-Trained Method and FSSO Hybrid
- Step 1
 - The CFS was initially posed in the direction that was deemed to be the best option by all.
 - Step 2
 - Additionally, a portion of AS is instructed to migrate to FS in the next step.
 - Step 3
 - The remaining AS switched to CFS in the last phase.
 
- The objective is analogous to the productivity of PV power in terms of the source of food supply (Ppv).
 - In the MPPT technique, the selection factor is viewed as a duty ratio (D) of the converter used.
 - By removing the hunter availability, the FSSO approach is appropriately customized to shorten the travel time to the GMPP.
 
- Booting: Eventually, NFS FSs are positioned in the best possible locations, each of which has a specific duty ratio value for the q ZS converter, as shown below:
 
- 2.
 - Holistic Evaluation: The converter gradually utilize search duty ratio in this procedure (i.e., the stance of each FS). A food source’s description provides the instantaneous PV power yield (PPV) for each duty ratio (D). The MPPT’s desired holistic expression (F), which is reproduced at each duty cycle, is written as follows:
 
- 3.
 - Recognition and Classification: The hickory tree is deemed to have a duty cycle with a peak PV output. The acorn tree is the next best site from FS. It is expected that the remaining FS (NTFS) are situated in the typical trees.
 - 4.
 - Orientation upgrading: The duty cycle upgrade is communicated after examining the infrequent looking at condition. If the obligation cycles are updated using I and (OiCOmin). The state of wellbeing is then evaluated.
 
- 5.
 - Consolidation Verification: Instead of developing into an apex, each FS’s alteration illustration becomes a little dot. Additionally, the upgraded approach is ended if the allotted number of iterations has been achieved, and the duty cycle is generated at the location where the converter runs while adhering to GMPP.
 - 6.
 - Rebooting: When employing the MPPT, a temporal variation optimization strategy, the initial state changes regularly depending on the weather. In these circumstances, the duty ratios for FSs are restarted in order to find a brand-new GMPP.
 
- ▪
 - Maximum Power Point Tracking (MPPT) algorithm parameters such as step size, maximum and minimum voltage, and power and current limits.
 - ▪
 - Particle swarm optimization (PSO) parameters such as population size, inertia weight, and cognitive and social parameters.
 - ▪
 - Parameters for the neural network such as the number of neurons, learning rate, momentum, and activation functions and weights.
 - ▪
 - Parameters for the flying squirrel search optimization methodology such as search space, population size, and mutation rate.
 
4. Result and Discussions
- Constant temperature (25 °C) and varying irradiation of 1000 W/m2, 800 W/m2, 600 W/m2);
 - Constant irradiation (1000 W/m2) and varying temperature (15 °C, 20 °C, and 30 °C);
 - Varying irradiation (800 W/m2, 600 W/m2, and 400 W/m2) and varying temperature (35 °C, 30 °C, and 20 °C);
 - Partial shading condition.
 
- Constant temperature (25 °C) and varying irradiation (1000 W/m2, 800 W/m2, 600 W/m2),
 
- 2.
 - Constant irradiation (1000 W/m2) and varying temperature (15 °C, 20 °C, and 30 °C)
 
- 3.
 - Varying irradiation (800 W/m2, 600 W/m2, and 400 W/m2) and varying temperature (35 °C, 30 °C, and 20 °C)
 
- 4.
 - Partial Shading Condition
 
5. Conclusions
Author Contributions
Funding
Institutional Review Board Statement
Informed Consent Statement
Data Availability Statement
Acknowledgments
Conflicts of Interest
Abbreviations
| ANFIS | Adaptive neuro-fuzzy inference system | 
| ABC | Artificial bee colony | 
| ANN-NR | Artificial Neural Network-Newton Raphson | 
| ANN | Artificial Neural Network | 
| CSO | Cuckoo Search Optimization | 
| DS | Duty cycles | 
| EA-P&O | Enhanced adaptive perturb and observe | 
| ELPSO | Enhanced Leader Particle Swarm Optimization | 
| FOA | Falcon optimization algorithm | 
| FPA | Flower Pollen Algorithm | 
| FLC | Fuzzy Logic Controllers | 
| GA | Genetic Algorithm | 
| GM | Global maximum | 
| GOA | Grasshopper Optimization Algorithm | 
| GWO | Gray Wolf Optimization | 
| HC | Hill-climbing | 
| INC | Incremental Conductance | 
| LM | Local maxima | 
| ML | Machine learning | 
| MPPT | Maximum Power Point Tracking | 
| NN_ML | Neural-Network-trained Machine Learning | 
| PSCs | Partial shade conditions | 
| PSO | Particle swarm optimization | 
| P&O | Perturb & Observer | 
| PV | Photovoltaic | 
| PSO_NN | PSO-trained Machine Learning | 
| PSO_ML-FSSO | PSO-trained Machine Learning and Flying Squirrel Search Optimization | 
| SHE | Selective harmonic elimination | 
| SAINCA | Self-adaptive incremental conductance algorithm | 
| SVM | Support vector machine | 
| TLBO | Teaching–Learning-Based Optimization | 
| WODE | Whale optimization with differential evolution | 
References
- Mendez, E.; Ortiz, A.; Ponce, P.; Macias, I.; Balderas, D.; Molina, A. Improved MPPT algorithm for photovoltaic systems based on the earthquake optimization algorithm. Energies 2020, 13, 3047. [Google Scholar] [CrossRef]
 - Oufettoul, H.; Aniba, G.; Motahhir, S. MPPT techniques investigation in photovoltaic system. In Proceedings of the 2021 9th International Renewable and Sustainable Energy Conference (IRSEC), Morocco, 23–27 November 2021; pp. 1–7. [Google Scholar]
 - Lian, K.L.; Jhang, J.H.; Tian, I.S. A maximum power point tracking method based on perturb-and-observe combined with particle swarm optimization. IEEE J. Photovolt. 2014, 4, 626–633. [Google Scholar] [CrossRef]
 - Verma, P.; Alam, A.; Sarwar, A.; Tariq, M.; Vahedi, H.; Gupta, D.; Shah Noor Mohamed, A. Meta-heuristic optimization techniques used for maximum power point tracking in solar pv system. Electronics 2021, 10, 2419. [Google Scholar] [CrossRef]
 - Hassan, A.; Bass, O.; Masoum, M.A. An improved genetic algorithm based fractional open circuit voltage MPPT for solar PV systems. Energy Rep. 2023, 9, 1535–1548. [Google Scholar] [CrossRef]
 - Devarakonda, A.K.; Karuppiah, N.; Selvaraj, T.; Balachandran, P.K.; Shanmugasundaram, R.; Senjyu, T. A comparative analysis of maximum power point techniques for solar photovoltaic systems. Energies 2022, 15, 8776. [Google Scholar] [CrossRef]
 - Alshareef, M.J. An Effective Falcon Optimization Algorithm Based MPPT Under Partial Shaded Photovoltaic Systems. IEEE Access 2022, 10, 131345–131360. [Google Scholar] [CrossRef]
 - Sridhar, R.; Subramani, C.; Pathy, S. A grasshopper optimization algorithm aided maximum power point tracking for partially shaded photovoltaic systems. Comput. Electr. Eng. 2021, 92, 107124. [Google Scholar] [CrossRef]
 - Padmanaban, S.; Dhanamjayulu, C.; Khan, B. Artificial neural network and Newton Raphson (ANN-NR) algorithm based selective harmonic elimination in cascaded multilevel inverter for PV applications. IEEE Access 2021, 9, 75058–75070. [Google Scholar] [CrossRef]
 - Owusu-Nyarko, I.; Elgenedy, M.A.; Abdelsalam, I.; Ahmed, K.H. Modified variable step-size incremental conductance MPPT technique for photovoltaic systems. Electronics 2021, 10, 2331. [Google Scholar] [CrossRef]
 - González-Castaño, C.; Restrepo, C.; Kouro, S.; Rodriguez, J. MPPT algorithm based on artificial bee colony for PV system. IEEE Access 2021, 9, 43121–43133. [Google Scholar] [CrossRef]
 - Huang, C.; Wang, L.; Zhang, Z.; Yeung, R.S.C.; Bensoussan, A.; Chung, H.S.H. A novel spline model guided maximum power point tracking method for photovoltaic systems. IEEE Trans. Sustain. Energy 2019, 11, 1309–1322. [Google Scholar] [CrossRef]
 - Ram, J.P.; Pillai, D.S.; Rajasekar, N.; Strachan, S.M. Detection and identification of global maximum power point operation in solar PV applications using a hybrid ELPSO-P&O tracking technique. IEEE J. Emerg. Sel. Top. Power Electron. 2019, 8, 1361–1374. [Google Scholar]
 - Obukhov, S.; Ibrahim, A.; Diab, A.A.Z.; Al-Sumaiti, A.S.; Aboelsaud, R. Optimal performance of dynamic particle swarm optimization based maximum power trackers for stand-alone PV system under partial shading conditions. IEEE Access 2020, 8, 20770–20785. [Google Scholar] [CrossRef]
 - Kermadi, M.; Salam, Z.; Ahmed, J.; Berkouk, E.M. An effective hybrid maximum power point tracker of photovoltaic arrays for complex partial shading conditions. IEEE Trans. Ind. Electron. 2018, 66, 6990–7000. [Google Scholar] [CrossRef]
 - Li, X.; Wen, H.; Chu, G.; Hu, Y.; Jiang, L. A novel power-increment based GMPPT algorithm for PV arrays under partial shading conditions. Solar Energy 2018, 169, 353–361. [Google Scholar] [CrossRef]
 - Ahmed, J.; Salam, Z. An enhanced adaptive P&O MPPT for fast and efficient tracking under varying environmental conditions. IEEE Trans. Sustain. Energy 2018, 9, 1487–1496. [Google Scholar]
 - Alik, R.; Jusoh, A. An enhanced P&O checking algorithm MPPT for high tracking efficiency of partially shaded PV module. Solar Energy 2018, 163, 570–580. [Google Scholar]
 - Mohanty, S.; Subudhi, B.; Ray, P.K. A grey wolf-assisted perturb & observe MPPT algorithm for a PV system. IEEE Trans. Energy Convers. 2016, 32, 340–347. [Google Scholar]
 - Kumar, N.; Hussain, I.; Singh, B.; Panigrahi, B.K. MPPT in dynamic condition of partially shaded PV system by using WODE technique. IEEE Trans. Sustain. Energy 2017, 8, 1204–1214. [Google Scholar] [CrossRef]
 - Manna, S.; Singh, D.K.; Akella, A.K.; Kotb, H.; AboRas, K.M.; Zawbaa, H.M.; Kamel, S. Design and implementation of a new adaptive MPPT controller for solar PV systems. Energy Rep. 2023, 9, 1818–1829. [Google Scholar] [CrossRef]
 - Pradhan, C.; Senapati, M.K.; Ntiakoh, N.K.; Calay, R.K. Roach Infestation Optimization MPPT Algorithm for Solar Photovoltaic System. Electronics 2022, 11, 927. [Google Scholar] [CrossRef]
 - Awan, M.M.A.; Javed, M.Y.; Asghar, A.B.; Ejsmont, K. Performance optimization of a ten check MPPT algorithm for an off-grid solar photovoltaic system. Energies 2022, 15, 2104. [Google Scholar] [CrossRef]
 - Elkholy, M.M.; Fathy, A. Optimization of a PV fed water pumping system without storage based on teaching-learning-based optimization algorithm and artificial neural network. Solar Energy 2016, 139, 199–212. [Google Scholar] [CrossRef]
 - Palaniswamy, A.M.; Srinivasan, K. Takagi-Sugeno fuzzy approach for power optimization in standalone photovoltaic systems. Solar Energy 2016, 139, 213–220. [Google Scholar] [CrossRef]
 - Abdel-Salam, M.; El-Mohandes, M.T.; Goda, M. An improved perturb-and-observe based MPPT method for PV systems under varying irradiation levels. Sol. Energy 2018, 171, 547–561. [Google Scholar] [CrossRef]
 - Yan, K.; Du, Y.; Ren, Z. MPPT perturbation optimization of photovoltaic power systems based on solar irradiance data classification. IEEE Trans. Sustain. Energy 2018, 10, 514–521. [Google Scholar] [CrossRef]
 - Ibrahim, A.W.; Shafik, M.B.; Ding, M.; Sarhan, M.A.; Fang, Z.; Alareqi, A.G.; Al-Rassas, A.M. PV maximum power-point tracking using modified particle swarm optimization under partial shading conditions. Chin. J. Electr. Eng. 2020, 6, 106–121. [Google Scholar] [CrossRef]
 - Kaya, C.B.; Kaya, E.; Gokkus, G. Training Neuro-Fuzzy by Using Meta-Heuristic Algorithms for MPPT. Comput. Syst. Sci. Eng. 2023, 45, 69–84. [Google Scholar] [CrossRef]
 - Zafar, M.H.; Khan, N.M.; Mirza, A.F.; Mansoor, M.; Akhtar, N.; Qadir, M.U.; Moosavi, S.K.R. A novel meta-heuristic optimization algorithm based MPPT control technique for PV systems under complex partial shading condition. Sustain. Energy Technol. Assess. 2021, 47, 101367. [Google Scholar]
 - Ali, E.M.; Abdelsalam, A.K.; Youssef, K.H.; Hossam-Eldin, A.A. An enhanced cuckoo search algorithm fitting for photovoltaic systems’ global maximum power point tracking under partial shading conditions. Energies 2021, 14, 7210. [Google Scholar] [CrossRef]
 - Chekired, F.; Larbes, C.; Rekioua, D.; Haddad, F. Implementation of a MPPT fuzzy controller for photovoltaic systems on FPGA circuit. Energy Procedia 2011, 6, 541–549. [Google Scholar] [CrossRef]
 - Singh, N.; Gupta, K.K.; Jain, S.K.; Dewangan, N.K.; Bhatnagar, P. A flying squirrel search optimization for MPPT under partial shaded photovoltaic system. IEEE J. Emerg. Sel. Top. Power Electron. 2020, 9, 4963–4978. [Google Scholar] [CrossRef]
 - Ahmed, J.; Salam, Z. A Maximum Power Point Tracking (MPPT) for PV system using Cuckoo Search with partial shading capability. Appl. Energy 2014, 119, 118–130. [Google Scholar] [CrossRef]
 - Mohanty, S.; Subudhi, B.; Ray, P.K. A new MPPT design using grey wolf optimization technique for photovoltaic system under partial shading conditions. IEEE Trans. Sustain. Energy 2015, 7, 181–188. [Google Scholar] [CrossRef]
 - Alam, D.F.; Yousri, D.A.; Eteiba, M.B. Flower pollination algorithm based solar PV parameter estimation. Energy Convers. Manag. 2015, 101, 410–422. [Google Scholar] [CrossRef]
 - Hadji, S.; Gaubert, J.P.; Krim, F. Real-time genetic algorithms-based MPPT: Study and comparison (theoretical an experimental) with conventional methods. Energies 2018, 11, 459. [Google Scholar] [CrossRef]
 - Al-Majidi, S.D.; Abbod, M.F.; Al-Raweshidy, H.S. A particle swarm optimisation-trained feedforward neural network for predicting the maximum power point of a photovoltaic array. Eng. Appl. Artif. Intell. 2020, 92, 103688. [Google Scholar] [CrossRef]
 














| Sr. No. | Year | Author (Ref.) | Strategies Involved | DC–DC Converter | Remarks | 
|---|---|---|---|---|---|
| 1. | 2016 | Elkholy et al. [24] | Teaching–Learning-Based Optimization (TLBO) algorithm | Boost converter | By controlling the inverter voltage and frequency, the optimal performance to obtain maximum power from PVs with minimum motor losses using TLBO algorithm was achieved. | 
| 2. | 2016 | Palaniswamy et al. [25] | T-S Fuzzy algorithm | Boost converter | The MPPT algorithm based on TS Fuzzy logic and INC method were developed and their efficiencies were tested. | 
| 3. | 2016 | Mohanty et al. [19] | Hybrid MPPT algorithm GWO and P&O | Boost converter | Developed a new GWO-P&O Hybrid-MPPT for maximum power from a PV system. The performance of the proposed method was evaluated through both simulation and experimental methods. | 
| 4. | 2017 | Kumar et al. [20] | WODE-technique-based tracking algorithm | Boost converter | A hybrid algorithm based on WO and DE evolutionary techniques named WODE was proposed for MPPT under partial shading condition for PV systems. | 
| 5. | 2018 | Ahmed et al. [17] | The steady state oscillation and EA-P&O MPPT algorithm | Buck-Boost converter | Proposed an EA-P&O MPPT algorithm for PV systems. | 
| 6. | 2018 | Alik et al. [18] | Enhanced PO algorithm and a hardware implemented with Arduino Mega 2560 | Boost Converter | Presented the impact of partial shading to the PV system and proposed an enhanced P&O algorithm with a checking algorithm. | 
| 7. | 2018 | Salam et al. [26] | The classical and proposed P&O | Boost Converter | Discussed the performance of the classical P&O method under fast-changing solar irradiation, including increase or decrease of the irradiation level with small or large steps, when the initial operating point lies to the right or left of the MPP. | 
| 8. | 2018 | Kermadi et al. [15] | Hybrid Adaptive P&O and PSO, SSJ Algorithm, and Incremental Conductance | Buck-boost Converter | Presented a hybrid MPPT algorithm based on adaptive P&O and PSO for PV systems. | 
| 9. | 2019 | Yan et al. [27] | The fixed step P&O and INC, support vector machine (SVM) | Boost converter | Proposed a novel solution to balance the trade-off between performance and cost of the MPPT algorithm. | 
| 10. | 2020 | Obukhov et al. [14] | PSO Algorithm | Buck converter | Presented a new algorithm for selecting the parameters of a buck converter connected to a battery. | 
| 11. | 2020 | Ibrahim et al. [28] | Modified PSO and ANN algorithm | Boost converter | Proposed a novel MPPT approach based on modified PSO for PV systems under PSCs | 
| 12. | 2021 | Sridhar et al. [8] | P&O, INC algorithms Grasshopper Optimization Algorithm (GOA) | Boost converter | A new GOA has been presented in this study. | 
| 13. | 2021 | Padmanaban et al. [9] | ANN-NR algorithm based Selective Harmonic Elimination (SHE) PWM, and P&O-based MPPT Algorithm | Boost converter | Introduced a hybrid ANN-NR to mitigate the undesired lower-order harmonic content in the cascaded H-Bridge multilevel inverter for solar PV systems. | 
| 14. | 2021 | Castaño et al. [11] | ABC MPPT algorithm | Boost converter | Proposed the use of ABC algorithm for the MPPT of a PV system using a DC–DC converter. | 
| 15. | 2022 | Devarakonda et al. [6] | MPP algorithms, P&O, INC, FLC | Boost converter | Introduced a hybrid method for MPPT technique based on a neural network and P&O for PV systems. | 
| 16. | 2022 | Alshareef et al. [7] | FOA | Boost converter | For the monitoring of GMPP, a new strategy based on the FOA was presented in this work. | 
| 17. | 2023 | Kaya et al. [29] | PSO, HS, BA, ABC, FPA, DE, and CS | - | Performance of seven meta-heuristic training algorithms in the neuro-fuzzy training for MPPT. | 
| Parameter | Value | 
|---|---|
| No. of PV Modules | 1 | 
| Maximum Power (PMPP) | 249.927 | 
| Cell Per Module (Ncell) | 72 | 
| Open Circuit Voltage (VOC) | 44 | 
| Short Circuit Current (ISC) | 7.636 | 
| Voltage at MPP (VMPP) | 36.7 | 
| Current at MPP (IMPP) | 6.81 | 
| Temperature Coefficient of VOC (β) | −0.36901 | 
| Temperature Coefficient of ISC (α) | 0.086998 | 
| S. No | Algorithm | Actual Voltage (V) | Load Voltage (V) | Actual Current (A) | Load Current (A) | Actual Power (W) | Load Power (W) | Efficiency (%)  | Rise Time (ms)  | Settling Time (s)  | Duty Cycle (%) | Overshoot (%)  | 
|---|---|---|---|---|---|---|---|---|---|---|---|---|
| 1 | P&O [34,35,37] | 148.4 | 159.6 | 86.8 | 79.8 | 12,881.12 | 12,736.08 | 98.874 | 1.158 | 6.8 | 8.9 | 22.62 | 
| 2 | INC [37] | 170.99 | 170.1 | 85 | 85 | 14,534.15 | 14,458.5 | 99.479 | 461.888 | 2.9 | 7.86 | 2.08 | 
| 3 | PSO [34] | 171 | 170 | 85.05 | 85.05 | 14,543.55 | 14,458.55 | 99.415 | 466.014 | 2.05 | 7.90 | 1.92 | 
| 4 | CSO [34] | 171 | 170 | 85.053 | 85 | 14,543.55 | 14,450 | 99.356 | 813.441 | 1.9 | 7.88 | 0.24 | 
| 5 | FPA [36] | 171 | 170.11 | 85 | 85.05 | 14,535 | 14,468 | 99.539 | 461.899 | 1.8 | 7.8 | 2.09 | 
| 6 | GWO [35] | 171 | 170.11 | 85 | 85.05 | 14,535 | 14,468 | 99.539 | 461.899 | 1.8 | 7.8 | 2.09 | 
| 7 | NN_ML [38] | 171 | 170.15 | 85.05 | 85.056 | 14,543.55 | 14,472.3 | 99.510 | 461.888 | 1.9 | 7.76 | 2.08 | 
| 8 | GA [37] | 171 | 170.15 | 85.05 | 85.056 | 14,543.55 | 14,472.3 | 99.510 | 461.888 | 1.9 | 7.76 | 2.08 | 
| 9 | PSO_ML [38] | 171 | 170.15 | 85.05 | 85.056 | 14,543.55 | 14,472.3 | 99.510 | 461.888 | 1.9 | 7.76 | 2.08 | 
| 10 | PSO_ML-FSSO [Present]  | 171 | 170.25 | 85.06 | 85.098 | 14,545.26 | 14,487.3 | 99.601 | 461.888 | 1.6 | 7.63 | 2.08 | 
| S. No | Algorithm | Actual Voltage (V) | Load Voltage (V) | Actual Current (A) | Load Current (A) | Actual Power (W) | Load Power (W) | Efficiency (%)  | Rise Time (ms)  | Settling Time (s)  | Duty Cycle (%)  | Overshoot (%)  | 
|---|---|---|---|---|---|---|---|---|---|---|---|---|
| 1 | P&O [34,35,37] | 129.24 | 120.833 | 64.62 | 52.68 | 8349.55 | 6365.482 | 76.237 | 1.158 | 6.8 | 8.9 | 22.62 | 
| 2 | INC [37] | 140.29 | 139.42 | 69.712 | 52.276 | 9779.896 | 7288.32 | 74.523 | 461.888 | 2.9 | 7.86 | 2.08 | 
| 3 | PSO [34] | 140.295 | 139.421 | 69.713 | 52.277 | 9780.385 | 7288.5116 | 74.521 | 466.014 | 2.05 | 7.90 | 1.92 | 
| 4 | CSO [34] | 140.296 | 139.425 | 69.713 | 52.2776 | 9780.455 | 7288.80 | 74.524 | 813.441 | 1.9 | 7.88 | 0.24 | 
| 5 | FPA [36] | 140.299 | 139.426 | 69.714 | 52.279 | 9780.80 | 7289.052 | 74.524 | 461.899 | 1.8 | 7.8 | 2.09 | 
| 6 | GWO [35] | 140.34 | 139.43 | 69.73 | 52.283 | 9785.91 | 7289.819 | 74.493 | 461.899 | 1.8 | 7.8 | 2.09 | 
| 7 | NN_ML [38] | 140.54 | 139.48 | 69.743 | 52.289 | 9801.68 | 7301.78 | 74.495 | 461.888 | 1.9 | 7.76 | 2.08 | 
| 8 | GA [37] | 140.56 | 139.487 | 69.744 | 52.35 | 9803.217 | 7302.14 | 74.487 | 461.888 | 1.9 | 7.76 | 2.08 | 
| 9 | PSO_ML [38] | 140.61 | 139.52 | 69.756 | 52.42 | 9808.40 | 7313.64 | 74.565 | 461.888 | 1.9 | 7.76 | 2.08 | 
| 10 | PSO_ML-FSSO [Present]  | 140.61 | 139.72 | 69.857 | 52.62 | 9822.59 | 7352.066 | 74.848 | 461.888 | 1.6 | 7.63 | 2.08 | 
| S. No | Algorithm | Actual Voltage (V) | Load Voltage (V) | Actual Current (A) | Load Current (A) | Actual Power (W) | Load Power (W) | Efficiency (%)  | Rise Time (ms)  | Settling Time (s)  | Duty Cycle (%)  | Overshoot (%)  | 
|---|---|---|---|---|---|---|---|---|---|---|---|---|
| 1 | P&O [34,35,37] | 91.83 | 98.02 | 53.28 | 49.01 | 4892.70 | 4803.96 | 98.186 | 1.158 | 6.8 | 8.9 | 22.62 | 
| 2 | INC [37] | 106.83 | 105.96 | 52.986 | 52.987 | 5660.494 | 5614.50 | 99.187 | 461.888 | 2.9 | 7.86 | 2.08 | 
| 3 | PSO [34] | 106.83 | 105.96 | 52.986 | 52.987 | 5660.494 | 5614.50 | 99.187 | 466.014 | 2.05 | 7.90 | 1.92 | 
| 4 | CSO [34] | 106.83 | 105.967 | 52.984 | 52.985 | 5660.46 | 5615.35 | 99.203 | 813.441 | 1.9 | 7.88 | 0.24 | 
| 5 | FPA [36] | 106.831 | 105.98 | 52.987 | 52.988 | 5660.65 | 5615.668 | 99.205 | 461.899 | 1.8 | 7.8 | 2.09 | 
| 6 | GWO [35] | 106.835 | 105.985 | 52.992 | 52.994 | 5661.4 | 5616.569 | 99.208 | 461.899 | 1.8 | 7.8 | 2.09 | 
| 7 | NN_ML [38] | 106.94 | 106.115 | 53.004 | 53.050 | 5668.248 | 5629.4 | 99.314 | 461.888 | 1.9 | 7.76 | 2.08 | 
| 8 | GA [37] | 106.942 | 106.12 | 53.056 | 53.059 | 5673.91 | 5630.62 | 99.237 | 461.888 | 1.9 | 7.76 | 2.08 | 
| 9 | PSO_ML [38] | 107.11 | 106.27 | 53.23 | 53.28 | 5701.4653 | 5662.0656 | 99.308 | 461.888 | 1.9 | 7.76 | 2.08 | 
| 10 | PSO_ML-FSSO [Present]  | 107.11 | 106.45 | 53.43 | 53.40 | 5722.8873 | 5684.43 | 99.328 | 461.888 | 1.6 | 7.63 | 2.08 | 
| S. No | Algorithm | Actual Voltage (V) | Load Voltage (V) | Actual Current (A) | Load Current (A) | Actual Power (W) | Load Power (W) | Efficiency (%)  | Rise Time (ms)  | Settling Time (s)  | Duty Cycle (%)  | Overshoot (%)  | 
|---|---|---|---|---|---|---|---|---|---|---|---|---|
| 1 | P&O [34,35,37] | 147.885 | 158.3522 | 86.074 | 79.176 | 12,726.47 | 12,577.50 | 98.829 | 1.158 | 6.8 | 8.9 | 22.62 | 
| 2 | INC [37] | 170.845 | 169.960 | 84.98 | 84.98 | 14,518.41 | 14,443.216 | 99.482 | 461.888 | 2.9 | 7.86 | 2.08 | 
| 3 | PSO [34] | 170.847 | 169.963 | 84.983 | 84.985 | 14,519.09 | 14,443.306 | 99.478 | 466.014 | 2.05 | 7.90 | 1.92 | 
| 4 | CSO [34] | 170.8458 | 169.9614 | 84.9823 | 84.9842 | 14,518.87 | 14,444.034 | 99.484 | 813.441 | 1.9 | 7.88 | −0.24 | 
| 5 | FPA [36] | 170.8475 | 169.9632 | 84.9842 | 84.9851 | 14,519.34 | 14,444.34 | 99.485 | 461.899 | 1.8 | 7.8 | 2.09 | 
| 6 | GWO [35] | 170.84788 | 169.9633 | 84.9851 | 84.9854 | 14,519.524 | 14,444.40 | 99.482 | 461.899 | 1.8 | 7.8 | 2.09 | 
| 7 | NN_ML [38] | 170.850 | 169.9701 | 84.987 | 84.9874 | 14,520.03 | 14,445.32 | 99.485 | 461.888 | 1.9 | 7.76 | 2.08 | 
| 8 | GA [37] | 170.853 | 169.9709 | 84.9882 | 84.9887 | 14,520.49 | 14,445.61 | 99.484 | 461.888 | 1.9 | 7.76 | 2.08 | 
| 9 | PSO_ML [38] | 170.855 | 169.9723 | 84.994 | 84.999 | 14,521.65 | 14,447.50 | 99.489 | 461.888 | 1.9 | 7.76 | 2.08 | 
| 10 | PSO_ML-FSSO [Present]  | 170.855 | 169.9923 | 85.003 | 85.001 | 14,523.18 | 14,449.51 | 99.492 | 461.888 | 1.6 | 7.63 | 2.08 | 
| S. No | Algorithm | Actual Voltage (V) | Load Voltage (V) | Actual Current (A) | Load Current (A) | Actual Power (W) | Load Power (W) | Efficiency (%)  | Rise Time (ms)  | Settling Time (s)  | Duty Cycle (%)  | Overshoot (%)  | 
|---|---|---|---|---|---|---|---|---|---|---|---|---|
| 1 | P&O [34,35,37] | 148.48 | 158.997 | 86.0516 | 79.498 | 12,777.32 | 12,640.11 | 98.926 | 1.158 | 6.8 | 8.9 | 22.62 | 
| 2 | INC [37] | 170.181 | 169.066 | 84.96 | 85.090 | 14,458.58 | 14,385.83 | 99.496 | 461.888 | 2.9 | 7.86 | 2.08 | 
| 3 | PSO [34] | 170.182 | 169.068 | 84.964 | 85.091 | 14,459.34 | 14,386.165 | 99.493 | 466.014 | 2.05 | 7.90 | 1.92 | 
| 4 | CSO [34] | 170.1813 | 169.067 | 84.961 | 85.090 | 14,458.77 | 14,385.91 | 99.496 | 813.441 | 1.9 | 7.88 | 0.24% | 
| 5 | FPA [36] | 170.1832 | 169.071 | 84.98 | 85.0913 | 14,481.11 | 14,386.471 | 99.346 | 461.899 | 1.8 | 7.8 | 2.09 | 
| 6 | GWO [35] | 170.1823 | 169.0714 | 84.982 | 85.0915 | 14,462.43 | 14,386.54 | 99.475 | 461.899 | 1.8 | 7.8 | 2.09 | 
| 7 | NN_ML [38] | 170.1834 | 169.0723 | 84.991 | 85.0922 | 14,464.057 | 14,386.734 | 99.465 | 461.888 | 1.9 | 7.76 | 2.08 | 
| 8 | GA [37] | 170.18359 | 169.0726 | 84.997 | 85.0925 | 14,481.347 | 14,386.81 | 99.347 | 461.888 | 1.9 | 7.76 | 2.08 | 
| 9 | PSO_ML [38] | 170.18421 | 169.0742 | 84.999 | 85.0934 | 14,465.488 | 14,387.099 | 99.458 | 461.888 | 1.9 | 7.76 | 2.08 | 
| 10 | PSO_ML-FSSO [Present]  | 170.18421 | 169.0942 | 85.10 | 85.1905 | 14,482.6788 | 14,405.2194 | 99.465 | 461.888 | 1.6 | 7.63 | 2.08 | 
| S. No | Algorithm | Actual Voltage (V) | Load Voltage (V) | Actual Current (A) | Load Current (A) | Actual Power (W) | Load Power (W) | Efficiency (%)  | Rise Time (ms)  | Settling Time (s)  | Duty Cycle (%)  | Overshoot (%)  | 
|---|---|---|---|---|---|---|---|---|---|---|---|---|
| 1 | P&O [34,35,37] | 146.188 | 156.507 | 86.5 | 78.25 | 12,646.645 | 12,247.296 | 96.842 | 1.158 | 6.8 | 8.9 | 22.62 | 
| 2 | INC [37] | 170.553 | 169.88 | 84.835 | 84.735 | 14,468.864 | 14,394.781 | 99.487 | 461.888 | 2.9 | 7.86 | 2.08 | 
| 3 | PSO [34] | 170.56 | 169.89 | 84.839 | 84.742 | 14,470.14 | 14,396.818 | 99.491 | 466.014 | 2.05 | 7.90 | 1.92 | 
| 4 | CSO [34] | 170.557 | 169.88 | 84.837 | 84.738 | 14,469.544 | 14,395.291 | 99.486 | 813.441 | 1.9 | 7.88 | 0.24 | 
| 5 | FPA [36] | 170.563 | 169.92 | 84.841 | 84.742 | 14,470.735 | 14,470.360 | 99.506 | 461.899 | 1.8 | 7.8 | 2.09 | 
| 6 | GWO [35] | 170.566 | 169.94 | 84.845 | 84.746 | 14,471.672 | 14,401.735 | 99.516 | 461.899 | 1.8 | 7.8 | 2.09 | 
| 7 | NN_ML [38] | 170.602 | 170.007 | 84.851 | 84.752 | 14,475.750 | 14,408.433 | 99.534 | 461.888 | 1.9 | 7.76 | 2.08 | 
| 8 | GA [37] | 170.606 | 170.012 | 84.853 | 84.7532 | 14,476.431 | 14,409.061 | 99.534 | 461.888 | 1.9 | 7.76 | 2.08 | 
| 9 | PSO_ML [38] | 170.613 | 170.025 | 84.857 | 84.7574 | 14,477.71 | 14,410.876 | 99.538 | 461.888 | 1.9 | 7.76 | 2.08 | 
| 10 | PSO_ML-FSSO [Present]  | 170.613 | 170.025 | 84.868 | 84.7813 | 14,479.584 | 14,414.889 | 99.553 | 461.888 | 1.6 | 7.76 | 2.08 | 
| S. No | Algorithm | Actual Voltage (V) | Load Voltage (V) | Actual Current (A) | Load Current (A) | Actual Power (W) | Load Power (W) | Efficiency (%)  | Rise Time (ms)  | Settling Time (s)  | Duty Cycle (%)  | Overshoot (%)  | 
|---|---|---|---|---|---|---|---|---|---|---|---|---|
| 1 | P&O [34,35,37] | 111.828 | 110.121 | 56.139 | 55.914 | 6277.912 | 6157.305 | 98.078 | 1.158 | 6.8 | 8.9 | 22.62 | 
| 2 | INC [37] | 140.519 | 139.649 | 69.830 | 69.824 | 9812.441 | 9750.851 | 99.372 | 461.888 | 2.9 | 7.86 | 2.08 | 
| 3 | PSO [34] | 140.515 | 139.645 | 69.830 | 69.824 | 9812.162 | 9750.572 | 99.372 | 466.014 | 2.05 | 7.90 | 1.92 | 
| 4 | CSO [34] | 140.516 | 139.646 | 69.830 | 69.825 | 9812.232 | 9750.781 | 99.373 | 813.441 | 1.9 | 7.88 | 0.24 | 
| 5 | FPA [36] | 140.516 | 139.646 | 69.828 | 69.824 | 9811.951 | 9750.642 | 99.375 | 461.899 | 1.8 | 7.8 | 2.09 | 
| 6 | GWO [35] | 140.519 | 139.649 | 69.830 | 69.824 | 9812.441 | 9750.851 | 99.372 | 461.899 | 1.8 | 7.8 | 2.09 | 
| 7 | NN_ML [38] | 140.519 | 139.646 | 69.829 | 69.825 | 9812.301 | 9750.781 | 99.373 | 461.888 | 1.9 | 7.76 | 2.08 | 
| 8 | GA [37] | 140.516 | 139.649 | 69.830 | 69.824 | 9812.232 | 9750.851 | 99.371 | 461.888 | 1.9 | 7.76 | 2.08 | 
| 9 | PSO_ML [38] | 140.519 | 139.650 | 69.830 | 69.824 | 9812.441 | 9750.9216 | 99.373 | 461.888 | 1.9 | 7.76 | 2.08 | 
| 10 | PSO_ML-FSSO [Present]  | 185.681 | 184.890 | 77.711 | 77.590 | 14,429.477 | 14,345.619 | 99.418 | 461.888 | 1.6 | 7.63 | 2.08 | 
| S. No | Algorithm | Actual Voltage (V) | Load Voltage (V) | Actual Current (A) | Load Current (A) | Actual Power (W) | Load Power (W) | Efficiency (%)  | Rise Time (ms)  | Settling Time (s)  | Duty Cycle (%)  | Overshoot (%)  | 
|---|---|---|---|---|---|---|---|---|---|---|---|---|
| 1 | P&O [34,35,37] | 99.257 | 98.258 | 51.951 | 49.628 | 5156.500 | 4876.348 | 94.567 | 1.158 | 6.8 | 8.9 | 22.62 | 
| 2 | INC [37] | 108.175 | 107.320 | 53.644 | 53.560 | 5802.939 | 5748.059 | 99.054 | 461.888 | 2.9 | 7.86 | 2.08 | 
| 3 | PSO [34] | 108.174 | 107.321 | 53.645 | 53.561 | 5802.994 | 5748.220 | 99.056 | 466.014 | 2.05 | 7.90 | 1.92 | 
| 4 | CSO [34] | 108.175 | 107.320 | 53.644 | 53.560 | 5802.939 | 5748.059 | 99.070 | 813.441 | 1.9 | 7.88 | 0.24 | 
| 5 | FPA [36] | 108.174 | 107.319 | 53.646 | 53.560 | 5803.102 | 5748.005 | 99.050 | 461.899 | 1.8 | 7.8 | 2.09 | 
| 6 | GWO [35] | 108.175 | 107.320 | 53.644 | 53.561 | 5802.939 | 5758.898 | 99.055 | 461.899 | 1.8 | 7.8 | 2.09 | 
| 7 | NN_ML [38] | 108.174 | 107.321 | 53.644 | 53.560 | 5802.886 | 5748.112 | 99.056 | 461.888 | 1.9 | 7.76 | 2.08 | 
| 8 | GA [37] | 108.174 | 107.320 | 53.648 | 53.560 | 5803.318 | 5748.059 | 99.047 | 461.888 | 1.9 | 7.76 | 2.08 | 
| 9 | PSO_ML [38] | 108.173 | 107.320 | 53.644 | 53.561 | 5802.832 | 5748.166 | 99.057 | 461.888 | 1.9 | 7.76 | 2.08 | 
| 10 | PSO_ML-FSSO [Present]  | 140.709 | 140.158 | 70.066 | 70.056 | 9858.9167 | 9818.908 | 99.594 | 461.888 | 1.6 | 7.63 | 2.08 | 
| S. No | Algorithm | Actual Voltage (V) | Load Voltage (V) | Actual Current (A) | Load Current (A) | Actual Power(W) | Load Power(W) | Efficiency (%)  | Rise Time (ms)  | Settling Time (s)  | Duty Cycle (%)  | Overshoot (%)  | 
|---|---|---|---|---|---|---|---|---|---|---|---|---|
| 1 | P&O [34,35,37] | 67.888 | 65.806 | 35.769 | 32.903 | 2428.285 | 2165.214 | 89.166 | 1.158 | 6.8 | 8.9 | 22.62 | 
| 2 | INC [37] | 72.109 | 71.273 | 35.635 | 35.027 | 2566.041 | 2496.479 | 97.289 | 461.888 | 2.9 | 7.86 | 2.08 | 
| 3 | PSO [34] | 72.109 | 71.273 | 35.635 | 35.331 | 2569.604 | 2518.146 | 97.997 | 466.014 | 2.05 | 7.90 | 1.92 | 
| 4 | CSO [34] | 72.109 | 71.373 | 35.635 | 35.136 | 2562.393 | 2507.762 | 97.868 | 813.441 | 1.9 | 7.88 | 0.24 | 
| 5 | FPA [36] | 72.109 | 71.273 | 35.635 | 35.136 | 2573.168 | 2504.248 | 97.321 | 461.899 | 1.8 | 7.8 | 2.09 | 
| 6 | GWO [35] | 72.109 | 71.173 | 35.635 | 35.436 | 2562.393 | 2522.086 | 98.427 | 461.899 | 1.8 | 7.8 | 2.09 | 
| 7 | NN_ML [38] | 72.109 | 71.273 | 35.635 | 35.136 | 2573.168 | 2504.248 | 97.321 | 461.888 | 1.9 | 7.76 | 2.08 | 
| 8 | GA [37] | 72.109 | 71.373 | 35.635 | 35.236 | 2569.604 | 2514.899 | 97.871 | 461.888 | 1.9 | 7.76 | 2.08 | 
| 9 | PSO_ML [38] | 72.109 | 71.273 | 35.635 | 35.136 | 2569.604 | 2504.248 | 97.456 | 461.888 | 1.9 | 7.76 | 2.08 | 
| 10 | PSO_ML-FSSO [Present]  | 109.085 | 108.234 | 52.488 | 52.393 | 5725.653 | 5670.703 | 99.403 | 461.888 | 1.6 | 7.63 | 2.08 | 
| S. No | Algorithm | Actual Voltage (V) | Load Voltage (V) | Actual Current (A) | Load Current (A) | Actual Power (W) | Load Power (W) | Efficiency (%)  | Rise Time (ms)  | Settling Time (s)  | Duty Cycle (%)  | Overshoot (%)  | 
|---|---|---|---|---|---|---|---|---|---|---|---|---|
| 1 | P&O [34,35,37] | 91.998 | 98.224 | 53.379 | 49.112 | 4910.825 | 4824.030 | 98.232 | 1.158 | 6.8 | 8.9 | 22.62 | 
| 2 | INC [37] | 106.083 | 105.230 | 52.619 | 52.615 | 5582.029 | 5536.759 | 99.189 | 461.888 | 2.9 | 7.86 | 2.08 | 
| 3 | PSO [34] | 106.083 | 105.230 | 52.619 | 52.615 | 5581.592 | 5536.767 | 99.196 | 466.014 | 2.05 | 7.90 | 1.92 | 
| 4 | CSO [34] | 106.083 | 105.230 | 52.614 | 52.615 | 5581.664 | 5536.769 | 99.195 | 813.441 | 1.9 | 7.88 | 0.24 | 
| 5 | FPA [36] | 106.083 | 105.230 | 52.615 | 52.615 | 5581.654 | 5536.769 | 99.195 | 461.899 | 1.8 | 7.8 | 2.09 | 
| 6 | GWO [35] | 106.083 | 105.230 | 52.669 | 52.615 | 5587.375 | 5536.753 | 99.093 | 461.899 | 1.8 | 7.8 | 2.09 | 
| 7 | NN_ML [38] | 106.083 | 105.230 | 52.614 | 52.615 | 5581.559 | 5536.757 | 99.197 | 461.888 | 1.9 | 7.76 | 2.08 | 
| 8 | GA [37] | 106.086 | 105.228 | 52.613 | 52.614 | 5581.308 | 5536.550 | 99.198 | 461.888 | 1.9 | 7.76 | 2.08 | 
| 9 | PSO_ML [38] | 106.083 | 105.230 | 52.614 | 52.615 | 5581.559 | 5536.757 | 99.197 | 461.888 | 1.9 | 7.76 | 2.08 | 
| 10 | PSO_ML-FSSO [Present]  | 106.983 | 106.410 | 53.104 | 53.050 | 5681.229 | 5645.156 | 99.365 | 461.888 | 1.6 | 7.63 | 2.08 | 
Disclaimer/Publisher’s Note: The statements, opinions and data contained in all publications are solely those of the individual author(s) and contributor(s) and not of MDPI and/or the editor(s). MDPI and/or the editor(s) disclaim responsibility for any injury to people or property resulting from any ideas, methods, instructions or products referred to in the content.  | 
© 2023 by the authors. Licensee MDPI, Basel, Switzerland. This article is an open access article distributed under the terms and conditions of the Creative Commons Attribution (CC BY) license (https://creativecommons.org/licenses/by/4.0/).
Share and Cite
Kumar, D.; Chauhan, Y.K.; Pandey, A.S.; Srivastava, A.K.; Kumar, V.; Alsaif, F.; Elavarasan, R.M.; Islam, M.R.; Kannadasan, R.; Alsharif, M.H. A Novel Hybrid MPPT Approach for Solar PV Systems Using Particle-Swarm-Optimization-Trained Machine Learning and Flying Squirrel Search Optimization. Sustainability 2023, 15, 5575. https://doi.org/10.3390/su15065575
Kumar D, Chauhan YK, Pandey AS, Srivastava AK, Kumar V, Alsaif F, Elavarasan RM, Islam MR, Kannadasan R, Alsharif MH. A Novel Hybrid MPPT Approach for Solar PV Systems Using Particle-Swarm-Optimization-Trained Machine Learning and Flying Squirrel Search Optimization. Sustainability. 2023; 15(6):5575. https://doi.org/10.3390/su15065575
Chicago/Turabian StyleKumar, Dilip, Yogesh Kumar Chauhan, Ajay Shekhar Pandey, Ankit Kumar Srivastava, Varun Kumar, Faisal Alsaif, Rajvikram Madurai Elavarasan, Md Rabiul Islam, Raju Kannadasan, and Mohammed H. Alsharif. 2023. "A Novel Hybrid MPPT Approach for Solar PV Systems Using Particle-Swarm-Optimization-Trained Machine Learning and Flying Squirrel Search Optimization" Sustainability 15, no. 6: 5575. https://doi.org/10.3390/su15065575
APA StyleKumar, D., Chauhan, Y. K., Pandey, A. S., Srivastava, A. K., Kumar, V., Alsaif, F., Elavarasan, R. M., Islam, M. R., Kannadasan, R., & Alsharif, M. H. (2023). A Novel Hybrid MPPT Approach for Solar PV Systems Using Particle-Swarm-Optimization-Trained Machine Learning and Flying Squirrel Search Optimization. Sustainability, 15(6), 5575. https://doi.org/10.3390/su15065575
        
